Optimized Non-Integer Load Frequency Control Scheme for Interconnected Microgrids in Remote Areas with High Renewable Energy and Electric Vehicle Penetrations
Abstract
1. Introduction
- The EOSMA has better explorations and exploitation capabilities than SMA and EO optimizers due to using greedy selection strategy, hierarchical partitioning strategy, differential mutation strategy, and the boundary checking strategy. The exploitation capability is enhanced through the greedy selection strategy and the boundary checking mechanism. Whereas exploration capability is enhanced through hierarchical partitioning strategy and the differential mutation strategy.
- In EOSMA, a low-efficiency anisotropic searching operator of SMA optimizer is replaced with highly-efficient concentration updating operator of the EO optimizer. Thence, the concentrations of slime moulds are balanced in all of the directions and consequently it is able to improve searching efficiency of EOSMA optimizer.
- In EOSMA, random differential mutation strategy is introduced, which enables an EOSMA optimizer to avoid local optimums and premature convergence.
- In EOSMA, invalid searching is excluded due to its improvements of boundary checking. The searching boundary in EOSMA is updated for solution vectors beyond searching boundaries to current solution’s midpoint.
- A new optimized non-integer LFC scheme is proposed for frequency regulation in remote interconnected MGs with high penetration levels of RESs and EVs. The proposed control method can effectively mitigate various fluctuations in RESs’ based MG systems.
- The proposed controller is based on new 3DoF 1+PIDA/FOPI controller, which employs three different input signals (frequency deviation, tie-line power, and area control error) in each area. The use of three signals is advantageous at mitigating various low frequency in addition to high-frequency-based disturbances.
- The proposed 3DoF 1+PIDA/FOPI controller improves the frequency regulation performance compared with widely-presented PID, PIDA, 1+PIDA, and 1+PID/FOPI controllers while disturbances rejection capability is enhanced.
- An improved LFC structure is proposed for remote area through using 1+PIDA controller cascaded with FOPI in the feedforward loop. The proposed structure can mitigate the various existing frequency and tie-line power deviations due to using two cascaded control loops.
- The proposed 3DoF 1+PIDA/FOPI controller is general and can be applied to various case studies of MG systems with any number of interconnected areas.
- The EV participation in frequency regulation is achieved in this paper through employing the proposed centralized structure of the cascaded 3DoF 1+PIDA/FOPI controller. Thence, the proposed 3DoF 1+PIDA/FOPI controller achieves reduced control complexities due to the centralized structure with coordination between EVs and LFC systems.
- A new application of the newly developed equilibrium optimizer (EO)-slime mould optimization (SMA) algorithm (namely EOSMA) is proposed for optimizing the proposed cascaded 3DoF 1+PIDA/FOPI controller. The EOSMA merges the advantages of two powerful optimization algorithms, the EO and the SMA optimizers. Optimum LFC parameters are simultaneously-determined using the EOSMA optimizer to minimize the desired control objectives.
2. Modelling of Interconnected Remote MGs
2.1. Interconnected MGs Structure
2.2. Thermal and Hydraulic Plants Modelling
2.3. PV and Wind Plant Modelling
2.4. Installed EVs Model
2.5. State Space Modelling of Remote MGs
3. Proposed Non-Integer LFC Scheme
3.1. The Non-Integer Calculus
3.2. Featured LFC Schemed from Literature
3.3. Proposed 1+PIDA/FOPI LFC Scheme
4. The Proposed EOSMA-Based Parameters Optimization
4.1. Optimization Procedures
- Integral-squared-error (ISE)
- Integral-time squared-error (ITSE),
- Integral-absolute-error (IAE),
- Integral-time absolute-error (ITAE)
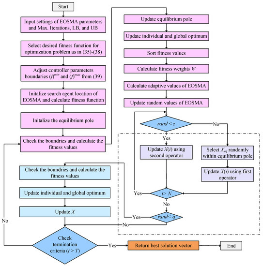
4.2. EOSMA Optimizer
5. Results Band Discussions
- Scenario No. 1: The impacts of step loading perturbations (SLP).
- Scenario No. 2: The impacts of SLP and load shedding effects.
- Scenario No. 3: The impacts of ramp loading conditions.
- Scenario No. 4: The impacts of SLP jointly with PV connection/disconnection conditions.
- Scenario No. 5: The impact of high RESs penetrations and low inertia conditions.
- Scenario No. 6: The impacts of severe multiple RESs connections/disconnections.
5.1. Scenario No. 1: Impacts of SLPs
5.2. Scenario No. 2: Impacts of SLPs and Load Shedding Effects
5.3. Scenario No. 3: Impacts of Ramp Loading
5.4. Scenario No. 4: Impacts of SLP PV Connection/Disconnection
5.5. Scenario No. 5: Impacts of High RESs Penetrations
5.6. Scenario No. 6: Impacts of Severe Inertia Condition
6. Conclusions
Author Contributions
Funding
Institutional Review Board Statement
Informed Consent Statement
Data Availability Statement
Conflicts of Interest
References
- Shen, X.; Li, X.; Yuan, J.; Jin, Y. A hydrogen-based zero-carbon microgrid demonstration in renewable-rich remote areas: System design and economic feasibility. Appl. Energy 2022, 326, 120039. [Google Scholar] [CrossRef]
- Meena, N.K.; Yang, J.; Zacharis, E. Optimisation framework for the design and operation of open-market urban and remote community microgrids. Appl. Energy 2019, 252, 113399. [Google Scholar] [CrossRef]
- Abolpour, R.; Torabi, K.; Dehghani, M.; Vafamand, N.; Javadi, M.S.; Wang, F.; Catalão, J.P.S. Direct Search Algorithm for Load Frequency Control of a Time-Delayed Electric Vehicle Aggregator. IEEE Trans. Ind. Appl. 2023, 59, 2603–2614. [Google Scholar] [CrossRef]
- Salama, H.S.; Said, S.M.; Aly, M.; Vokony, I.; Hartmann, B. Studying Impacts of Electric Vehicle Functionalities in Wind Energy-Powered Utility Grids With Energy Storage Device. IEEE Access 2021, 9, 45754–45769. [Google Scholar] [CrossRef]
- Oshnoei, A.; Kheradmandi, M.; Blaabjerg, F.; Hatziargyriou, N.D.; Muyeen, S.; Anvari-Moghaddam, A. Coordinated control scheme for provision of frequency regulation service by virtual power plants. Appl. Energy 2022, 325, 119734. [Google Scholar] [CrossRef]
- Li, J.; Yu, T.; Zhang, X. Coordinated load frequency control of multi-area integrated energy system using multi-agent deep reinforcement learning. Appl. Energy 2022, 306, 117900. [Google Scholar] [CrossRef]
- Jia, H.; Li, X.; Mu, Y.; Xu, C.; Jiang, Y.; Yu, X.; Wu, J.; Dong, C. Coordinated control for EV aggregators and power plants in frequency regulation considering time-varying delays. Appl. Energy 2018, 210, 1363–1376. [Google Scholar] [CrossRef]
- Pan, C.; Liaw, C. An adaptive controller for power system load-frequency control. IEEE Trans. Power Syst. 1989, 4, 122–128. [Google Scholar] [CrossRef]
- Oshnoei, A.; Kheradmandi, M.; Khezri, R.; Mahmoudi, A. Robust Model Predictive Control of Gate-Controlled Series Capacitor for LFC of Power Systems. IEEE Trans. Ind. Inform. 2021, 17, 4766–4776. [Google Scholar] [CrossRef]
- Lv, X.; Sun, Y.; Wang, Y.; Dinavahi, V. Adaptive Event-Triggered Load Frequency Control of Multi-Area Power Systems Under Networked Environment via Sliding Mode Control. IEEE Access 2020, 8, 86585–86594. [Google Scholar] [CrossRef]
- Vrdoljak, K.; Perić, N.; Petrović, I. Sliding mode based load-frequency control in power systems. Electr. Power Syst. Res. 2010, 80, 514–527. [Google Scholar] [CrossRef]
- Yu, X.; Tomsovic, K. Application of linear matrix inequalities for load frequency control with communication delays. IEEE Trans. Power Syst. 2004, 19, 1508–1515. [Google Scholar] [CrossRef]
- Rakhshani, E.; Rodriguez, P.; Cantarellas, A.M.; Remon, D. Analysis of derivative control based virtual inertia in multi-area high-voltage direct current interconnected power systems. IET Gener. Transm. Distrib. 2016, 10, 1458–1469. [Google Scholar] [CrossRef]
- Kerdphol, T.; Rahman, F.S.; Mitani, Y.; Watanabe, M.; Kufeoglu, S. Robust Virtual Inertia Control of an Islanded Microgrid Considering High Penetration of Renewable Energy. IEEE Access 2018, 6, 625–636. [Google Scholar] [CrossRef]
- Bu, X.; Yu, W.; Cui, L.; Hou, Z.; Chen, Z. Event-Triggered Data-Driven Load Frequency Control for Multiarea Power Systems. IEEE Trans. Ind. Inform. 2022, 18, 5982–5991. [Google Scholar] [CrossRef]
- Kocaarslan, İ.; Çam, E. Fuzzy logic controller in interconnected electrical power systems for load-frequency control. Int. J. Electr. Power Energy Syst. 2005, 27, 542–549. [Google Scholar] [CrossRef]
- Shiroei, M.; Ranjbar, A. Supervisory predictive control of power system load frequency control. Int. J. Electr. Power Energy Syst. 2014, 61, 70–80. [Google Scholar] [CrossRef]
- Fernández-Guillamón, A.; Gómez-Lázaro, E.; Muljadi, E.; Molina-García, Á. Power systems with high renewable energy sources: A review of inertia and frequency control strategies over time. Renew. Sustain. Energy Rev. 2019, 115, 109369. [Google Scholar] [CrossRef]
- Pandey, S.K.; Mohanty, S.R.; Kishor, N. A literature survey on load–frequency control for conventional and distribution generation power systems. Renew. Sustain. Energy Rev. 2013, 25, 318–334. [Google Scholar] [CrossRef]
- Shankar, R.; Pradhan, S.; Chatterjee, K.; Mandal, R. A comprehensive state of the art literature survey on LFC mechanism for power system. Renew. Sustain. Energy Rev. 2017, 76, 1185–1207. [Google Scholar] [CrossRef]
- Yousri, D.; Babu, T.S.; Fathy, A. Recent methodology based Harris Hawks optimizer for designing load frequency control incorporated in multi-interconnected renewable energy plants. Sustain. Energy Grids Netw. 2020, 22, 100352. [Google Scholar] [CrossRef]
- Dahab, Y.A.; Abubakr, H.; Mohamed, T.H. Adaptive Load Frequency Control of Power Systems Using Electro-Search Optimization Supported by the Balloon Effect. IEEE Access 2020, 8, 7408–7422. [Google Scholar] [CrossRef]
- El Yakine Kouba, N.; Menaa, M.; Hasni, M.; Boudour, M. Optimal load frequency control based on artificial bee colony optimization applied to single, two and multi-area interconnected power systems. In Proceedings of the 2015 3rd International Conference on Control, Engineering & Information Technology (CEIT), Tlemcen, Algeria, 25–27 May 2015; pp. 1–6. [Google Scholar] [CrossRef]
- Ewais, A.M.; Elnoby, A.M.; Mohamed, T.H.; Mahmoud, M.M.; Qudaih, Y.; Hassan, A.M. Adaptive frequency control in smart microgrid using controlled loads supported by real-time implementation. PLoS ONE 2023, 18, e0283561. [Google Scholar] [CrossRef] [PubMed]
- Shabani, H.; Vahidi, B.; Ebrahimpour, M. A robust PID controller based on imperialist competitive algorithm for load-frequency control of power systems. ISA Trans. 2013, 52, 88–95. [Google Scholar] [CrossRef]
- Youssef, A.R.; Mallah, M.; Ali, A.; Shaaban, M.F.; Mohamed, E.E.M. Enhancement of Microgrid Frequency Stability Based on the Combined Power-to-Hydrogen-to-Power Technology under High Penetration Renewable Units. Energies 2023, 16, 3377. [Google Scholar] [CrossRef]
- Abid, S.; El-Rifaie, A.M.; Elshahed, M.; Ginidi, A.R.; Shaheen, A.M.; Moustafa, G.; Tolba, M.A. Development of Slime Mold Optimizer with Application for Tuning Cascaded PD-PI Controller to Enhance Frequency Stability in Power Systems. Mathematics 2023, 11, 1796. [Google Scholar] [CrossRef]
- Zhang, G.; Daraz, A.; Khan, I.A.; Basit, A.; Khan, M.I.; Ullah, M. Driver Training Based Optimized Fractional Order PI-PDF Controller for Frequency Stabilization of Diverse Hybrid Power System. Fractal Fract. 2023, 7, 315. [Google Scholar] [CrossRef]
- Shiva, C.; Shankar, G.; Mukherjee, V. Automatic generation control of power system using a novel quasi-oppositional harmony search algorithm. Int. J. Electr. Power Energy Syst. 2015, 73, 787–804. [Google Scholar] [CrossRef]
- Mohanty, B.; Panda, S.; Hota, P.K. Controller parameters tuning of differential evolution algorithm and its application to load frequency control of multi-source power system. Int. J. Electr. Power Energy Syst. 2014, 54, 77–85. [Google Scholar] [CrossRef]
- Sahu, R.; Panda, S.; Rout, U.K.; Sahoo, D. Teaching learning based optimization algorithm for automatic generation control of power system using 2-DOF PID controller. Int. J. Electr. Power Energy Syst. 2016, 77, 287–301. [Google Scholar] [CrossRef]
- Dash, P.; Saikia, L.; Sinha, N. Automatic generation control of multi area thermal system using Bat algorithm optimized PD–PID cascade controller. Int. J. Electr. Power Energy Syst. 2015, 68, 364–372. [Google Scholar] [CrossRef]
- Raju, M.; Saikia, L.; Sinha, N. Automatic generation control of a multi-area system using ant lion optimizer algorithm based PID plus second order derivative controller. Int. J. Electr. Power Energy Syst. 2016, 80, 52–63. [Google Scholar] [CrossRef]
- Latif, A.; Hussain, S.M.S.; Das, D.C.; Ustun, T.S. Optimization of Two-Stage IPD-(1I) Controllers for Frequency Regulation of Sustainable Energy Based Hybrid Microgrid Network. Electronics 2021, 10, 919. [Google Scholar] [CrossRef]
- Gheisarnejad, M. An effective hybrid harmony search and cuckoo optimization algorithm based fuzzy PID controller for load frequency control. Appl. Soft Comput. 2018, 65, 121–138. [Google Scholar] [CrossRef]
- Prakash, S.; Sinha, S. Simulation based neuro-fuzzy hybrid intelligent PI control approach in four-area load frequency control of interconnected power system. Appl. Soft Comput. 2014, 23, 152–164. [Google Scholar] [CrossRef]
- Latif, A.; Paul, M.; Das, D.C.; Hussain, S.M.S.; Ustun, T.S. Price Based Demand Response for Optimal Frequency Stabilization in ORC Solar Thermal Based Isolated Hybrid Microgrid under Salp Swarm Technique. Electronics 2020, 9, 2209. [Google Scholar] [CrossRef]
- Hussain, I.; Das, D.C.; Latif, A.; Sinha, N.; Hussain, S.S.; Ustun, T.S. Active power control of autonomous hybrid power system using two degree of freedom PID controller. Energy Rep. 2022, 8, 973–981. [Google Scholar] [CrossRef]
- Parmar, K.S.; Majhi, S.; Kothari, D. Load frequency control of a realistic power system with multi-source power generation. Int. J. Electr. Power Energy Syst. 2012, 42, 426–433. [Google Scholar] [CrossRef]
- Bakeer, A.; Magdy, G.; Chub, A.; Jurado, F.; Rihan, M. Optimal Ultra-Local Model Control Integrated with Load Frequency Control of Renewable Energy Sources Based Microgrids. Energies 2022, 15, 9177. [Google Scholar] [CrossRef]
- Yakout, A.H.; AboRas, K.M.; Kotb, H.; Alharbi, M.; Shouran, M.; Samad, B.A. A Novel Ultra Local Based-Fuzzy PIDF Controller for Frequency Regulation of a Hybrid Microgrid System with High Renewable Energy Penetration and Storage Devices. Processes 2023, 11, 1093. [Google Scholar] [CrossRef]
- Zaid, S.A.; Bakeer, A.; Magdy, G.; Albalawi, H.; Kassem, A.M.; El-Shimy, M.E.; AbdelMeguid, H.; Manqarah, B. A New Intelligent Fractional-Order Load Frequency Control for Interconnected Modern Power Systems with Virtual Inertia Control. Fractal Fract. 2023, 7, 62. [Google Scholar] [CrossRef]
- Jung, S.; Dorf, R. Analytic PIDA controller design technique for a third order system. In Proceedings of the35th IEEE Conference on Decision and Control, Kobe, Japan, 13 December 1996; Volume 3, pp. 2513–2518. [Google Scholar] [CrossRef]
- Kumar, M.; Hote, Y.V. Maximum sensitivity-constrained coefficient diagram method-based PIDA controller design: Application for load frequency control of an isolated microgrid. Electr. Eng. 2021, 103, 2415–2429. [Google Scholar] [CrossRef]
- Yakout, A.H.; Attia, M.A.; Kotb, H. Marine Predator Algorithm based Cascaded PIDA Load Frequency Controller for Electric Power Systems with Wave Energy Conversion Systems. Alex. Eng. J. 2021, 60, 4213–4222. [Google Scholar] [CrossRef]
- Elsaied, M.M.; Attia, M.A.; Mostafa, M.A.; Mekhamer, S.F. Application of Different Optimization Techniques to Load Frequency Control with WECS in a Multi-Area System. Electr. Power Compon. Syst. 2018, 46, 739–756. [Google Scholar] [CrossRef]
- Kumar, M. Resilient PIDA Control Design Based Frequency Regulation of Interconnected Time-Delayed Microgrid Under Cyber-Attacks. IEEE Trans. Ind. Appl. 2023, 59, 492–502. [Google Scholar] [CrossRef]
- Ayas, M.S.; Sahin, E. FOPID controller with fractional filter for an automatic voltage regulator. Comput. Electr. Eng. 2021, 90, 106895. [Google Scholar] [CrossRef]
- Fathy, A.; Alharbi, A.G. Recent Approach Based Movable Damped Wave Algorithm for Designing Fractional-Order PID Load Frequency Control Installed in Multi-Interconnected Plants With Renewable Energy. IEEE Access 2021, 9, 71072–71089. [Google Scholar] [CrossRef]
- Singh, K.; Amir, M.; Ahmad, F.; Refaat, S.S. Enhancement of Frequency Control for Stand-Alone Multi-Microgrids. IEEE Access 2021, 9, 79128–79142. [Google Scholar] [CrossRef]
- Peddakapu, K.; Mohamed, M.; Srinivasarao, P.; Leung, P. Simultaneous controllers for stabilizing the frequency changes in deregulated power system using moth flame optimization. Sustain. Energy Technol. Assess. 2022, 51, 101916. [Google Scholar] [CrossRef]
- Singh, K. Load frequency regulation by de-loaded tidal turbine power plant units using fractional fuzzy based PID droop controller. Appl. Soft Comput. 2020, 92, 106338. [Google Scholar] [CrossRef]
- Oshnoei, S.; Aghamohammadi, M.; Oshnoei, S.; Oshnoei, A.; Mohammadi-Ivatloo, B. Provision of Frequency Stability of an Islanded Microgrid Using a Novel Virtual Inertia Control and a Fractional Order Cascade Controller. Energies 2021, 14, 4152. [Google Scholar] [CrossRef]
- Oshnoei, S.; Oshnoei, A.; Mosallanejad, A.; Haghjoo, F. Contribution of GCSC to regulate the frequency in multi-area power systems considering time delays: A new control outline based on fractional order controllers. Int. J. Electr. Power Energy Syst. 2020, 123, 106197. [Google Scholar] [CrossRef]
- Peddakapu, K.; Srinivasarao, P.; Mohamed, M.; Arya, Y.; Kishore, D.K. Stabilization of frequency in Multi-Microgrid system using barnacle mating Optimizer-based cascade controllers. Sustain. Energy Technol. Assess. 2022, 54, 102823. [Google Scholar] [CrossRef]
- Arya, Y.; Kumar, N.; Dahiya, P.; Sharma, G.; Çelik, E.; Dhundhara, S.; Sharma, M. Cascade-IλDμN controller design for AGC of thermal and hydro-thermal power systems integrated with renewable energy sources. IET Renew. Power Gener. 2021, 15, 504–520. [Google Scholar] [CrossRef]
- Malik, S.; Suhag, S. A Novel SSA Tuned PI-TDF Control Scheme for Mitigation of Frequency Excursions in Hybrid Power System. Smart Sci. 2020, 8, 202–218. [Google Scholar] [CrossRef]
- Sahu, R.K.; Panda, S.; Biswal, A.; Sekhar, G.C. Design and analysis of tilt integral derivative controller with filter for load frequency control of multi-area interconnected power systems. ISA Trans. 2016, 61, 251–264. [Google Scholar] [CrossRef] [PubMed]
- Priyadarshani, S.; Subhashini, K.R.; Satapathy, J.K. Pathfinder algorithm optimized fractional order tilt-integral-derivative (FOTID) controller for automatic generation control of multi-source power system. Microsyst. Technol. 2021, 27, 23–35. [Google Scholar] [CrossRef]
- Oshnoei, A.; Khezri, R.; Muyeen, S.M.; Oshnoei, S.; Blaabjerg, F. Automatic Generation Control Incorporating Electric Vehicles. Electr. Power Compon. Syst. 2019, 47, 720–732. [Google Scholar] [CrossRef]
- Singh, K.; Amir, M.; Ahmad, F.; Khan, M.A. An Integral Tilt Derivative Control Strategy for Frequency Control in Multimicrogrid System. IEEE Syst. J. 2021, 15, 1477–1488. [Google Scholar] [CrossRef]
- Ahmed, E.M.; Mohamed, E.A.; Elmelegi, A.; Aly, M.; Elbaksawi, O. Optimum Modified Fractional Order Controller for Future Electric Vehicles and Renewable Energy-Based Interconnected Power Systems. IEEE Access 2021, 9, 29993–30010. [Google Scholar] [CrossRef]
- Mohamed, E.A.; Ahmed, E.M.; Elmelegi, A.; Aly, M.; Elbaksawi, O.; Mohamed, A.A.A. An Optimized Hybrid Fractional Order Controller for Frequency Regulation in Multi-Area Power Systems. IEEE Access 2020, 8, 213899–213915. [Google Scholar] [CrossRef]
- Ahmed, E.M.; Elmelegi, A.; Shawky, A.; Aly, M.; Alhosaini, W.; Mohamed, E.A. Frequency Regulation of Electric Vehicle-Penetrated Power System Using MPA-Tuned New Combined Fractional Order Controllers. IEEE Access 2021, 9, 107548–107565. [Google Scholar] [CrossRef]
- Latif, A.; Hussain, S.M.S.; Das, D.C.; Ustun, T.S. Optimum Synthesis of a BOA Optimized Novel Dual-Stage PI − (1 + ID) Controller for Frequency Response of a Microgrid. Energies 2020, 13, 3446. [Google Scholar] [CrossRef]
- Sulaiman, M.H.; Mustaffa, Z.; Saari, M.M.; Daniyal, H. Barnacles Mating Optimizer: A new bio-inspired algorithm for solving engineering optimization problems. Eng. Appl. Artif. Intell. 2020, 87, 103330. [Google Scholar] [CrossRef]
- Arya, Y. A novel CFFOPI-FOPID controller for AGC performance enhancement of single and multi-area electric power systems. ISA Trans. 2020, 100, 126–135. [Google Scholar] [CrossRef]
- Arya, Y. A new optimized fuzzy FOPI-FOPD controller for automatic generation control of electric power systems. J. Frankl. Inst. 2019, 356, 5611–5629. [Google Scholar] [CrossRef]
- Gheisarnejad, M.; Khooban, M.H. Design an optimal fuzzy fractional proportional integral derivative controller with derivative filter for load frequency control in power systems. Trans. Inst. Meas. Control. 2019, 41, 2563–2581. [Google Scholar] [CrossRef]
- Arya, Y. Improvement in automatic generation control of two-area electric power systems via a new fuzzy aided optimal PIDN-FOI controller. ISA Trans. 2018, 80, 475–490. [Google Scholar] [CrossRef]
- Khamies, M.; Magdy, G.; Selim, A.; Kamel, S. An improved Rao algorithm for frequency stability enhancement of nonlinear power system interconnected by AC/DC links with high renewables penetration. Neural Comput. Appl. 2021, 34, 2883–2911. [Google Scholar] [CrossRef]
- Elkasem, A.H.A.; Kamel, S.; Hassan, M.H.; Khamies, M.; Ahmed, E.M. An Eagle Strategy Arithmetic Optimization Algorithm for Frequency Stability Enhancement Considering High Renewable Power Penetration and Time-Varying Load. Mathematics 2022, 10, 854. [Google Scholar] [CrossRef]
- Yin, S.; Luo, Q.; Zhou, G.; Zhou, Y.; Zhu, B. An equilibrium optimizer slime mould algorithm for inverse kinematics of the 7-DOF robotic manipulator. Sci. Rep. 2022, 12, 9421. [Google Scholar] [CrossRef] [PubMed]
- Faramarzi, A.; Heidarinejad, M.; Stephens, B.; Mirjalili, S. Equilibrium optimizer: A novel optimization algorithm. Knowl.-Based Syst. 2020, 191, 105190. [Google Scholar] [CrossRef]
- Li, S.; Chen, H.; Wang, M.; Heidari, A.A.; Mirjalili, S. Slime mould algorithm: A new method for stochastic optimization. Future Gener. Comput. Syst. 2020, 111, 300–323. [Google Scholar] [CrossRef]
- Falahati, S.; Taher, S.A.; Shahidehpour, M. A new smart charging method for EVs for frequency control of smart grid. Int. J. Electr. Power Energy Syst. 2016, 83, 458–469. [Google Scholar] [CrossRef]
- Khokhar, B.; Dahiya, S.; Parmar, K.P.S. A Robust Cascade Controller for Load Frequency Control of a Standalone Microgrid Incorporating Electric Vehicles. Electr. Power Compon. Syst. 2020, 48, 711–726. [Google Scholar] [CrossRef]
- Ray, P.K.; Mohanty, S.R.; Kishor, N. Proportional–integral controller based small-signal analysis of hybrid distributed generation systems. Energy Convers. Manag. 2011, 52, 1943–1954. [Google Scholar] [CrossRef]
- Das, D.C.; Roy, A.; Sinha, N. GA based frequency controller for solar thermal–diesel–wind hybrid energy generation/energy storage system. Int. J. Electr. Power Energy Syst. 2012, 43, 262–279. [Google Scholar] [CrossRef]
- Markova, E.; Sidler, I.; Solodusha, S. Integral Models Based on Volterra Equations with Prehistory and Their Applications in Energy. Mathematics 2021, 9, 1127. [Google Scholar] [CrossRef]
- Muftahov, I.; Sidorov, D.; Zhukov, A.; Panasetsky, D.; Foley, A.; Li, Y.; Tynda, A. Application of Volterra Equations to Solve Unit Commitment Problem of Optimised Energy Storage and Generation. arXiv 2016, arXiv:1608.05221. [Google Scholar] [CrossRef]
- Muftahov, I.; Sidorov, D.; Zhukov, A.; Karamov, D. Volterra Model of Energy Storage with Nonlinear Efficiency in Integrated Power Systems. In Advances in Intelligent Systems and Computing; Springer International Publishing: Berlin/Heidelberg, Germany, 2021; pp. 808–815. [Google Scholar] [CrossRef]
- Markova, E.V.; Sidorov, D.N. On one integral Volterra model of developing dynamical systems. Autom. Remote Control 2014, 75, 413–421. [Google Scholar] [CrossRef]
- Falahati, S.; Taher, S.A.; Shahidehpour, M. Grid Secondary Frequency Control by Optimized Fuzzy Control of Electric Vehicles. IEEE Trans. Smart Grid 2018, 9, 5613–5621. [Google Scholar] [CrossRef]
- Luo, X.; Xia, S.; Chan, K.W. A decentralized charging control strategy for plug-in electric vehicles to mitigate wind farm intermittency and enhance frequency regulation. J. Power Sources 2014, 248, 604–614. [Google Scholar] [CrossRef]
- Ota, Y.; Taniguchi, H.; Nakajima, T.; Liyanage, K.M.; Baba, J.; Yokoyama, A. Autonomous Distributed V2G (Vehicle-to-Grid) Satisfying Scheduled Charging. IEEE Trans. Smart Grid 2012, 3, 559–564. [Google Scholar] [CrossRef]
- Abraham, R.J.; Das, D.; Patra, A. Automatic generation control of an interconnected hydrothermal power system considering superconducting magnetic energy storage. Int. J. Electr. Power Energy Syst. 2007, 29, 571–579. [Google Scholar] [CrossRef]
- Micev, M.; Ćalasan, M.; Oliva, D. Fractional Order PID Controller Design for an AVR System Using Chaotic Yellow Saddle Goatfish Algorithm. Mathematics 2020, 8, 1182. [Google Scholar] [CrossRef]
- Dulf, E.H. Simplified Fractional Order Controller Design Algorithm. Mathematics 2019, 7, 1166. [Google Scholar] [CrossRef]
- Motorga, R.; Mureșan, V.; Ungureșan, M.L.; Abrudean, M.; Vălean, H.; Clitan, I. Artificial Intelligence in Fractional-Order Systems Approximation with High Performances: Application in Modelling of an Isotopic Separation Process. Mathematics 2022, 10, 1459. [Google Scholar] [CrossRef]


















| Symbols | Value | |
|---|---|---|
| Area a | Area b | |
| (MW) | 1200 | 1200 |
| (Hz/MW) | 2.4 | 2.4 |
| (MW/Hz) | 0.4249 | 0.4249 |
| Valve minimum limit (p.u.MW) | −0.5 | −0.5 |
| Valve maximum limit (p.u.MW) | 0.5 | 0.5 |
| (s) | 0.08 | - |
| (s) | 0.3 | - |
| (s) | - | 41.6 |
| (s) | - | 0.513 |
| (s) | - | 5 |
| (s) | - | 1 |
| (p.u.s) | 0.0833 | 0.0833 |
| (p.u./Hz) | 0.00833 | 0.00833 |
| (s) | - | 1.3 |
| (s) | - | 1 |
| (s) | 1.5 | - |
| (s) | 1 | - |
| EV Modelling | ||
| Penetration levels | 5–10% | 5–10% |
| (V) | 364.8 | 364.8 |
| (Ah) | 66.2 | 66.2 |
| (ohms) | 0.074 | 0.074 |
| (ohms) | 0.047 | 0.047 |
| (farad) | 703.6 | 703.6 |
| 0.02612 | 0.02612 | |
| Minimum SOC % | 10 | 10 |
| Maximum SOC % | 95 | 95 |
| minimum limit of EV (p.u.MW) | −0.1 | −0.1 |
| Maximum limit of EV (p.u.MW) | +0.1 | +0.1 |
| (kWh) | 24.15 | 24.15 |
| Control | Area | Coefficients | ||||||
|---|---|---|---|---|---|---|---|---|
| PID | Area a | 4.0978 | 3.9971 | 3.2129 | - | - | - | - |
| Area b | 4.1632 | 3.5535 | 1.3998 | - | - | - | - | |
| PIDA | Area a | 4.0028 | 3.425 | 2.9542 | 0.2165 | - | - | - |
| Area b | 3.1712 | 2.1041 | 3.1338 | 0.0255 | - | - | - | |
| 1+PIDA | Area a | 4.3318 | 3.1247 | 2.4351 | 0.0872 | - | - | - |
| Area b | 1.4773 | 1.7156 | 2.8744 | 0.2532 | - | - | - | |
| 1+PID/FOPI | Area a | 4.1012 | 2.9548 | 3.7985 | - | 4.0114 | 4.366 | 0.6512 |
| Area b | 2.8811 | 4.5638 | 2.0847 | - | 2.9547 | 2.8791 | 0.8221 | |
| 1+PIDA/FOPI | Area a | 3.5791 | 4.2171 | 4.1213 | 0.4337 | 4.7322 | 3.8951 | 0.1536 |
| Area b | 4.5343 | 3.7201 | 2.3193 | 1.2821 | 2.2138 | 3.2383 | 0.7948 | |
| Control | Area | Coefficients | ||||||
|---|---|---|---|---|---|---|---|---|
| PID | Area a | 4.7979 | 4.6923 | 4.9195 | - | - | - | - |
| Area b | 2.2657 | 2.0528 | 3.1529 | - | - | - | - | |
| PIDA | Area a | 4.2874 | 4.2884 | 3.0188 | 1.1006 | - | - | - |
| Area b | 3.1712 | 2.1041 | 3.1338 | 0.9316 | - | - | - | |
| 1+PIDA | Area a | 3.5334 | 4.3565 | 4.1998 | 0.7251 | - | - | - |
| Area b | 1.4773 | 1.7156 | 2.8744 | 1.0923 | - | - | - | |
| 1+PID/FOPI | Area a | 2.5884 | 3.6457 | 4.6689 | - | 3.9452 | 2.3554 | 0.4323 |
| Area b | 3.7642 | 3.1993 | 4.3635 | - | 4.2225 | 4.4512 | 0.3223 | |
| 1+PIDA/FOPI | Area a | 4.8842 | 4.4438 | 3.8984 | 0.7785 | 4.1874 | 4.3867 | 0.3125 |
| Area b | 3.9456 | 4.5772 | 2.0112 | 0.8551 | 3.3244 | 4.6612 | 0.5536 | |
| Scn. | Controller | |||||||||
|---|---|---|---|---|---|---|---|---|---|---|
| PO | PU | ST | PO | PU | ST | PO | PU | ST | ||
| No. 1 | PID | 0.00024 | 0.0024 | 18 | 0.0003 | 0.0016 | 15 | 0.00006 | 0.0005 | 15 |
| PIDA | 0.00016 | 0.0022 | 14 | 0.0001 | 0.0013 | 13 | 0.0009 | 0.0004 | 15 | |
| 1+PIDA | 0.00027 | 0.0015 | 12 | 0.0002 | 0.0012 | 11 | 0.0001 | 0.0003 | 19 | |
| 1+PID/FOPI | 0 | 0.0011 | 10 | 0 | 0.0007 | 16 | 0.00001 | 0.0003 | 11 | |
| 1+PIDA/FOPI | 0 | 0.0002 | 5 | 0 | 0.0001 | 7 | 0 | 0.00005 | 4 | |
| No. 2 | PID | 0.0002 | 0.0022 | 15 | 0.00022 | 0.0014 | 12 | 0.00005 | 0.00038 | 14 |
| PIDA | 0.0002 | 0.0017 | 17 | 0.00017 | 0.0012 | 14 | 0.00009 | 0.00043 | 12 | |
| 1+PIDA | 0.0003 | 0.0015 | 11 | 0.00016 | 0.0011 | 10 | 0.00002 | 0.00042 | 10 | |
| 1+PID/FOPI | 0.00001 | 0.0013 | 12 | 0.00004 | 0.0005 | 16 | 0.00001 | 0.00036 | 9 | |
| 1+PIDA/FOPI | 0 | 0.0002 | 8 | 0 | 0.00007 | 8 | 0 | 0.00005 | 4 | |
| No. 3 | PID | 0.1038 | 0.0148 | 13 | 0.0677 | 0.0253 | 16 | 0.0238 | 0.0023 | 17 |
| PIDA | 0.0552 | 0.0095 | 16 | 0.0363 | 0.0124 | 20 | 0.0221 | 0.0051 | 19 | |
| 1+PIDA | 0.0489 | 0.0041 | 20 | 0.0238 | 0.0159 | 19 | 0.0199 | 0.0044 | 15 | |
| 1+PID/FOPI | 0.0375 | 0.0174 | 18 | 0.0135 | 0.0067 | 15 | 0.0191 | 0.0041 | 20 | |
| 1+PIDA/FOPI | 0.0203 | 0.0025 | 10 | 0.0081 | 0.0003 | 12 | 0.0073 | 0.0009 | 10 | |
| No. 4 | PID | 0.0533 | 0.0032 | 26 | 0.0716 | 0.0065 | 28 | 0.0024 | 0.0302 | 24 |
| PIDA | 0.0367 | 0.0081 | 19 | 0.0552 | 0.0045 | 22 | 0.0013 | 0.0236 | 21 | |
| 1+PIDA | 0.0256 | 0.0045 | 17 | 0.0436 | 0.0073 | 19 | 0.0012 | 0.0219 | 23 | |
| 1+PID/FOPI | 0.0233 | 0.0061 | 16 | 0.0301 | 0.0007 | 17 | 0.0011 | 0.0212 | 25 | |
| 1+PIDA/FOPI | 0.0121 | 0 | 13 | 0.0201 | 0 | 14 | 0 | 0.0011 | 16 | |
| No. 5 | PID | 0.1071 | 0.0065 | 30 | 0.1439 | 0.0103 | 29 | 0.0043 | 0.0606 | 24 |
| PIDA | 0.0741 | 0.0176 | 24 | 0.1111 | 0.0066 | 26 | 0.0026 | 0.0497 | 22 | |
| 1+PIDA | 0.0521 | 0.0103 | 22 | 0.0881 | 0.0115 | 27 | 0.0014 | 0.0443 | 23 | |
| 1+PID/FOPI | 0.0486 | 0.0131 | 20 | 0.0622 | 0.0006 | 23 | 0.0027 | 0.0427 | 25 | |
| 1+PIDA/FOPI | 0.0182 | 0 | 14 | 0.0281 | 0.0001 | 13 | 0 | 0.0147 | 16 | |
| No. 6 | PID | 0.0666 | 0.0086 | OS | 0.0431 | 0.0149 | OS | 0.0146 | 0.0047 | OS |
| PIDA | 0.0343 | 0.0065 | OS | 0.0221 | 0.0101 | OS | 0.0135 | 0.0035 | OS | |
| 1+PIDA | 0.0327 | 0.0022 | OS | 0.0157 | 0.0052 | OS | 0.0126 | 0.0037 | OS | |
| 1+PID/FOPI | 0.0248 | 0.0062 | 16 | 0.0042 | 0.0034 | OS | 0.0121 | 0.0041 | OS | |
| 1+PIDA/FOPI | 0.0074 | 0.0002 | 11 | 0.0027 | 0 | 9 | 0.0024 | 0 | 10 | |
Disclaimer/Publisher’s Note: The statements, opinions and data contained in all publications are solely those of the individual author(s) and contributor(s) and not of MDPI and/or the editor(s). MDPI and/or the editor(s) disclaim responsibility for any injury to people or property resulting from any ideas, methods, instructions or products referred to in the content. |
© 2023 by the authors. Licensee MDPI, Basel, Switzerland. This article is an open access article distributed under the terms and conditions of the Creative Commons Attribution (CC BY) license (https://creativecommons.org/licenses/by/4.0/).
Share and Cite
Aly, M.; Mohamed, E.A.; Noman, A.M.; Ahmed, E.M.; El-Sousy, F.F.M.; Watanabe, M. Optimized Non-Integer Load Frequency Control Scheme for Interconnected Microgrids in Remote Areas with High Renewable Energy and Electric Vehicle Penetrations. Mathematics 2023, 11, 2080. https://doi.org/10.3390/math11092080
Aly M, Mohamed EA, Noman AM, Ahmed EM, El-Sousy FFM, Watanabe M. Optimized Non-Integer Load Frequency Control Scheme for Interconnected Microgrids in Remote Areas with High Renewable Energy and Electric Vehicle Penetrations. Mathematics. 2023; 11(9):2080. https://doi.org/10.3390/math11092080
Chicago/Turabian StyleAly, Mokhtar, Emad A. Mohamed, Abdullah M. Noman, Emad M. Ahmed, Fayez F. M. El-Sousy, and Masayuki Watanabe. 2023. "Optimized Non-Integer Load Frequency Control Scheme for Interconnected Microgrids in Remote Areas with High Renewable Energy and Electric Vehicle Penetrations" Mathematics 11, no. 9: 2080. https://doi.org/10.3390/math11092080
APA StyleAly, M., Mohamed, E. A., Noman, A. M., Ahmed, E. M., El-Sousy, F. F. M., & Watanabe, M. (2023). Optimized Non-Integer Load Frequency Control Scheme for Interconnected Microgrids in Remote Areas with High Renewable Energy and Electric Vehicle Penetrations. Mathematics, 11(9), 2080. https://doi.org/10.3390/math11092080

