Construction of Infinite Series Exact Solitary Wave Solution of the KPI Equation via an Auxiliary Equation Method
Abstract
1. Introduction
2. The Form of KPI Equation’s Solutions
3. The Definition of
3.1. The First Definition of
3.2. The Second Definition of
3.3. The Third Definition of
4. The Discussion of
4.1. The First Set of Solutions
4.2. The Second Set of Solution
4.3. The Third Set of Solutions
4.4. The Fourth Set of Solutions
4.5. The Fifth Set of Solutions
4.6. The Sixth Set of Solutions
4.7. The Seventh Set of Solutions
4.8. The Eighth Set of Solutions
4.9. The Ninth Set of Solutions
4.10. The Tenth Set of Solutions
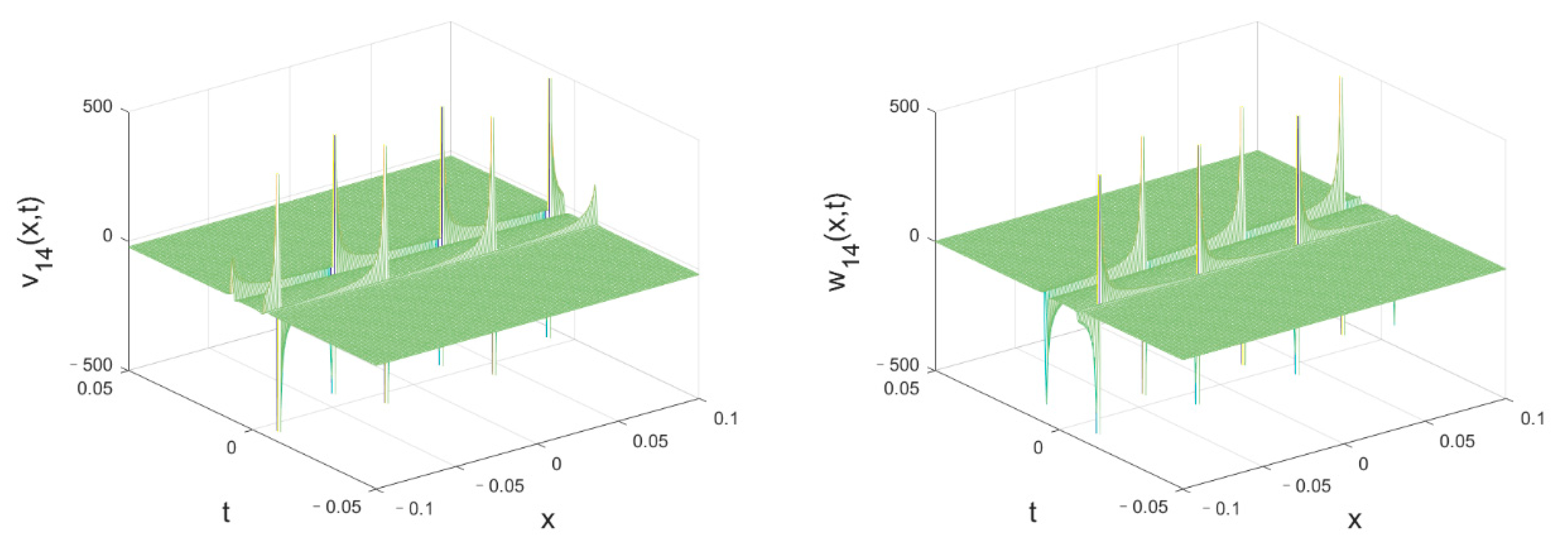
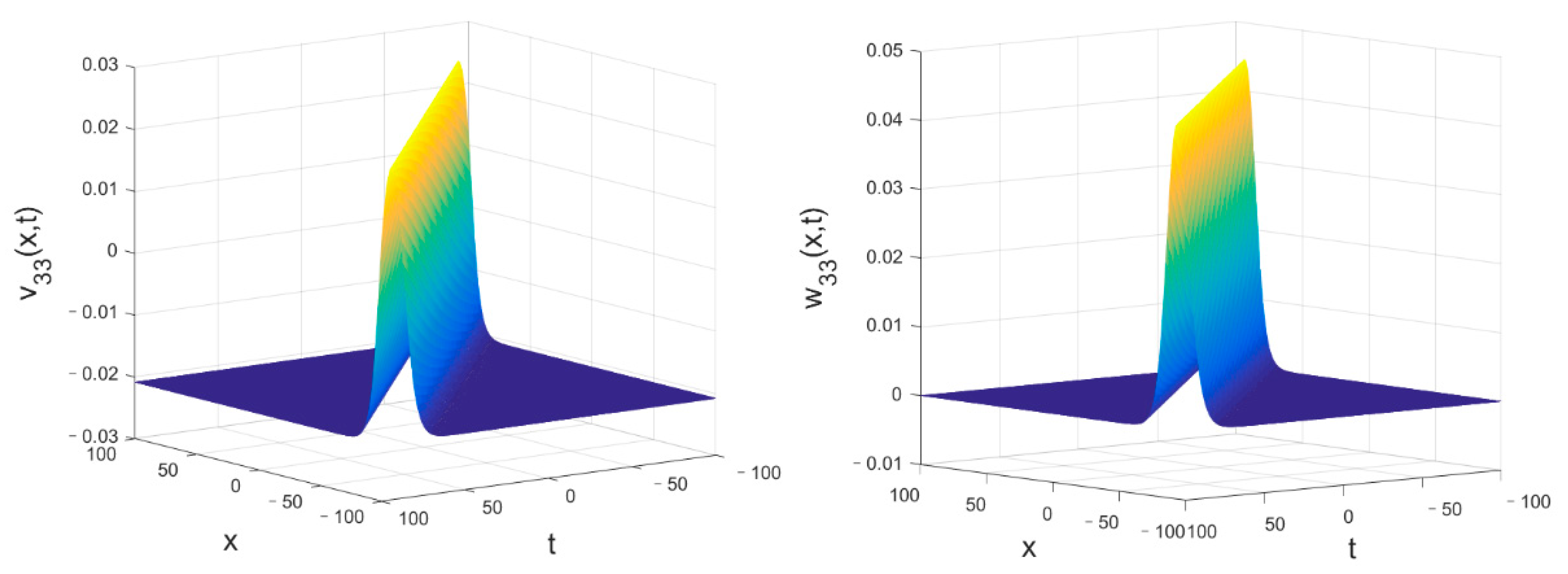
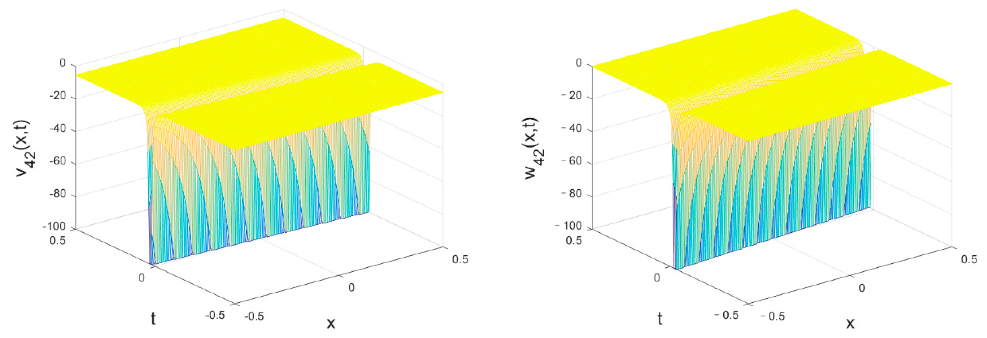
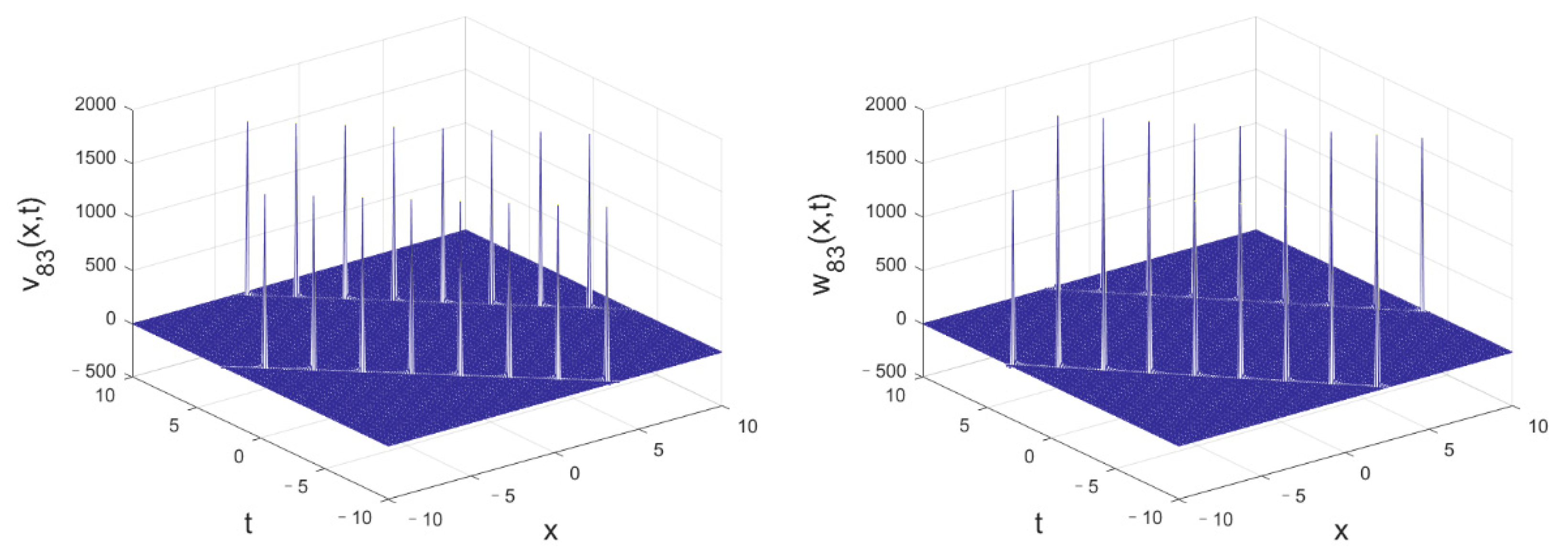
5. Summary
Author Contributions
Funding
Data Availability Statement
Acknowledgments
Conflicts of Interest
References
- Guo, H.D.; Xia, T.C.; Hu, B.B. High-order lumps, high-order breathers and hybrid solutions for an extended (3+1)-dimensional Jimbo-Miwa equation in fluid dynamics. Nonlinear Dyn. 2020, 100, 601–614. [Google Scholar] [CrossRef]
- Lan, Z.Z.; Guo, B.L. Nonlinear waves behaviors for a coupled generalized nonlinear Schrodinger-Boussinesq system in a homogeneous magnetized plasma. Nonlinear Dyn. 2020, 100, 3771–3784. [Google Scholar] [CrossRef]
- Biswas, A.; Ekici, M.; Sonmezoglu, A.; Belic, M.R. Solitons in optical fiber Bragg gratings with dispersive reflectivity by extended trial function method. Optik 2019, 182, 88–94. [Google Scholar] [CrossRef]
- Seadawy, A.R.; Lu, D.C.; Nasreen, N.; Nasreen, S. Structure of optical solitons of resonant Schrodinger equation with quadratic cubic nonlinearity and modulation instability analysis. Phys. A Stat. Mech. Its Appl. 2019, 534, 122155. [Google Scholar] [CrossRef]
- Abdoud, M.A.; Owyed, S.; Abdel-Aty, A.; Raffan, B.M.; Abdel-Khalek, S. Optical soliton solutions for a space-time fractional perturbed nonlinear Schrödinger equation arising in quantum physics. Results Phys. 2020, 16, 102895. [Google Scholar] [CrossRef]
- Peng, W.Q.; Tian, S.F.; Zhang, T.T. Dynamics of the soliton waves, breather waves, and rogue waves to the cylindrical Kadomtsev-Petviashvili equation in pair-ion-electron plasma. Phys. Fluids 2019, 31, 102107. [Google Scholar] [CrossRef]
- Liu, J.B.; Yang, K.Q. The extended F-expansion method and exact solutions of nonlinear PDEs. Chaos Solitons Fractals 2004, 22, 111. [Google Scholar] [CrossRef]
- Zhang, S. Application of Exp-function method to a KdV equation with variable coefficients. Phys. Lett. A 2007, 365, 448. [Google Scholar] [CrossRef]
- Zhang, S. The periodic wave solutions for the (2+1)-dimensional Konopelchenko–Dubrovsky equations. Chaos Solitons Fractals 2006, 30, 1213. [Google Scholar] [CrossRef]
- Zhang, S. The periodic wave solutions for the (2+1)-dimensional dispersive long water equations. Chaos Solitons Fractals 2007, 32, 847. [Google Scholar] [CrossRef]
- Abdou, M.A. The extended F-expansion method and its application for a class of nonlinear evolution equations. Chaos Solitons Fractals 2007, 31, 95. [Google Scholar] [CrossRef]
- Wazwaz, A.M. The extended tanh method for new solitons solutions for many forms of the fifth-order KdV equations. Appl. Math. Comput. 2007, 184, 1002–1014. [Google Scholar] [CrossRef]
- Wazwaz, A.M. The tanh–coth method for solitons and kink solutions for nonlinear parabolic equations. Appl. Math. Comput. 2007, 188, 1467–1475. [Google Scholar] [CrossRef]
- Fan, E. Extended tanh-function method and its applications to nonlinear equations. Phys. Lett. A 2000, 277, 212. [Google Scholar] [CrossRef]
- Liu, S.K.; Fu, Z.T.; Liu, S.D.; Zhao, Q. Jacobi elliptic function expansion method and periodic wave solutions of nonlinear wave equations. Phys. Lett. A 2001, 289, 69. [Google Scholar] [CrossRef]
- Liu, S.K.; Fu, Z.T.; Liu, S.D.; Zhao, Q. New Jacobi elliptic function expansion and new periodic solutions of nonlinear wave equations. Phys. Lett. A 2001, 290, 72. [Google Scholar] [CrossRef]
- Elgarayhi, A. New periodic wave solutions for the shallow water equations and the generalized Klein–Gordon equation. Commun. Nonlinear Sci. Numer. Simul. 2008, 13, 877–888. [Google Scholar] [CrossRef]
- Wu, G.; Guo, Y. New Complex Wave Solutions and Diverse Wave Structures of the (2+1)-Dimensional Asymmetric Nizhnik–Novikov–Veselov Equation. Fractal Fract. 2023, 7, 170. [Google Scholar] [CrossRef]
- Wu, G.; Han, J.; Zhang, W.; Zhang, M. New periodic wave solutions to nonlinear evolution equations by the extended mapping method. Physical D-Nonlinear Phenom. 2007, 229, 116. [Google Scholar] [CrossRef]
- Sirendaoreji; Jiong, S. Auxiliary equation method for solving nonlinear partial differential equations. Phys. Lett. A 2003, 309, 387. [Google Scholar] [CrossRef]
- Sirendaoreji. New exact travelling wave solutions for the Kawahara and modified Kawahara equations. Chaos Solitons Fractals 2004, 19, 147. [Google Scholar] [CrossRef]
- Zhu, X.; Cheng, J.; Chen, Z.; Wu, G. New Solitary-Wave Solutions of the Van der Waals Normal Form for Granular Materials via New Auxiliary Equation Method. Mathematics 2022, 10, 2560. [Google Scholar] [CrossRef]
- Wu, G.; Guo, Y. Construction of New Infinite-Series Exact Solitary Wave Solutions and Its Application to the Korteweg–De Vries Equation. Fractal Fract. 2023, 7, 75. [Google Scholar] [CrossRef]
- Wang, M.L. Solitary wave solutions for variant Boussinesq equations. Phys. Lett. A 1995, 199, 169–172. [Google Scholar] [CrossRef]
- Wang, M.L.; Zhou, Y.B.; Li, Z.B. Application of a homogenous balance method to exact solitons of nonlinear equations in mathematical physics. Phys. Lett. A 1996, 216, 67–75. [Google Scholar] [CrossRef]
- Otwinowski, M.; Paul, R. Laidlaw WG. Exact travelling wave solutions of a class of nonlinear diffusion equations by reduction to a quadrature. Phys. Lett. A 1988, 128, 483–487. [Google Scholar] [CrossRef]
- Wang, M.; Li, X.; Zhang, J. The (G′/G)-expansion method and travelling wave solutions of nonlinear evolution equations in mathematical physics. Phys. Lett. A 2008, 372, 417. [Google Scholar] [CrossRef]
- Zayed, E.M.E.; Gepreel, K.A. The G′/G-expansion method for finding the traveling wave solutions of nonlinear partial differential equations in mathematical physics. J. Math. Phys. 2009, 50, 013502. [Google Scholar] [CrossRef]
- Guo, S.; Zhou, Y. The extended G′/G -expansion method and its applications to the Whitham–Broer–Kaup–Like equations and coupled Hirota–Satsuma KdV equations. Appl. Math. Comput. 2010, 215, 3214. [Google Scholar] [CrossRef]
- Islam, M.S.; Khan, K.; Akbar, M.A. An analytical method for finding exact solutions of modified Korteweg–de Vries equation. Results Phys. 2015, 5, 131. [Google Scholar] [CrossRef]
- Kadomtsev, B.B.; Petviashvili, V.I. On the stability of solitary waves in weakly dispersing media. Sov. Phys. Dokl. 1970, 15, 539–554. [Google Scholar]
- Segur, H.; Finkel, A. An analytical model of periodic waves in shallow water. Stud. Appl. Math. 1985, 73, 183–220. [Google Scholar] [CrossRef]
- Hammack, J.; Scheffner, N.; Segur, H. Two-dimensional periodic waves in shallow water. J. Fluid Mech. 1989, 209, 567–589. [Google Scholar] [CrossRef]
- Hammack, J.; Scheffner, N.; Segur, H. Two-dimensional periodic waves in shallow water. Part 2. Asymmetric waves. J. Fluid Mech. 1995, 285, 95–122. [Google Scholar] [CrossRef]
- Infeld, E.; Rowlands, G. Nonlinear Waves, Solitons and Chaos; Cambridge University Press: Cambridge, UK, 2000. [Google Scholar]
- Pelinovsky, D.E.; Stepanyants, Y.A.; Kivshar, Y.S. Self-focusing of plane dark solitons in nonlinear defocusing media. Phys. Rev. E 1995, 51, 5016–5026. [Google Scholar] [CrossRef] [PubMed]
- Baronio, F.; Wabnitz, S.; Kodama, Y. Optical Kerr spatio-temporal dark-lump dynamics of hydrodynamic origin. Phys. Rev. Lett. 2016, 116, 173901. [Google Scholar] [CrossRef]
- Tajiri, M.; Murakami, Y. Two-Dimensional Multisoliton Solutions: Periodic Soliton Solutions to the Kadomtsev-Petviashvili Equation with Positive Dispersion. J. Phys. Soc. Jpn. 1989, 58, 3029–3032. [Google Scholar] [CrossRef]
- Manakov, S.; Zakharov, V.; Bordag, L.; Its, A.; Matveev, V. Two-dimensional solitons of the Kadomtsev-Petviashvili equation and their interaction. Phys. Lett. A 1977, 63, 205–206. [Google Scholar] [CrossRef]
- Johnson, R.; Thompson, S. A solution of the inverse scattering problem for the Kadomtsev-Petviashvili equation by the method of separation of variables. Phys. Lett. A 1978, 66, 279–281. [Google Scholar] [CrossRef]
- Tajiri, M.; Fujimura, Y.; Murakami, Y. Resonant Interactions between Y-Periodic Soliton and Algebraic Soliton: Solutions to the Kadomtsev-Petviashvili Equation with Positive Dispersion. J. Phys. Soc. Jpn. 1992, 61, 783–790. [Google Scholar] [CrossRef]
- Murakami, Y.; Tajiri, M. Resonant Interaction between Line Soliton and Y-Periodic Soliton: Solutions to the Kadomtsev-Petviashvili Equation with Positive Dispersion. J. Phys. Soc. Jpn. 1992, 61, 791–805. [Google Scholar] [CrossRef]
- Klein, C.; Saut, J.-C. Numerical Study of Blow up and Stability of Solutions of Generalized Kadomtsev–Petviashvili Equations. J. Nonlinear Sci. 2012, 22, 763–811. [Google Scholar] [CrossRef]
- Chakravarty, S.; Zowada, M. Multi-lump wave patterns of KPI via integer partitions. Phys. D Nonlinear Phenom. 2023, 446, 133644. [Google Scholar] [CrossRef]
- Kim, V.A.; Parovik, R.I.; Rakhmonov, Z.R. Implicit Finite-Difference Scheme for a Duffing Oscillator with a Derivative of Variable Fractional Order of the Riemann-Liouville Type. Mathematics 2023, 11, 558. [Google Scholar] [CrossRef]
- Loi, W.S.; Ong, C.T. Optical solitons: Mathematical model and simulations. In Proceedings of the 2013 IEEE Business Engineering and Industrial Applications Colloquium (BEIAC), Langkawi, Malaysia, 7–9 April 2013; 2013; pp. 901–905. [Google Scholar] [CrossRef]
- Fedoruk, M.P. Mathematical modeling of optical communication lines with dispersion management. In Computational Science and High Performance Computing. Notes on Numerical Fluid Mechanics and Multidisciplinary Design (NNFM); Krause, E., Shokin, Y.I., Resch, M., Shokina, N., Eds.; Springer: Berlin/Heidelberg, Germany, 2005; Volume 88. [Google Scholar] [CrossRef]






































Disclaimer/Publisher’s Note: The statements, opinions and data contained in all publications are solely those of the individual author(s) and contributor(s) and not of MDPI and/or the editor(s). MDPI and/or the editor(s) disclaim responsibility for any injury to people or property resulting from any ideas, methods, instructions or products referred to in the content. |
© 2023 by the authors. Licensee MDPI, Basel, Switzerland. This article is an open access article distributed under the terms and conditions of the Creative Commons Attribution (CC BY) license (https://creativecommons.org/licenses/by/4.0/).
Share and Cite
Pei, F.; Wu, G.; Guo, Y. Construction of Infinite Series Exact Solitary Wave Solution of the KPI Equation via an Auxiliary Equation Method. Mathematics 2023, 11, 1560. https://doi.org/10.3390/math11061560
Pei F, Wu G, Guo Y. Construction of Infinite Series Exact Solitary Wave Solution of the KPI Equation via an Auxiliary Equation Method. Mathematics. 2023; 11(6):1560. https://doi.org/10.3390/math11061560
Chicago/Turabian StylePei, Feiyun, Guojiang Wu, and Yong Guo. 2023. "Construction of Infinite Series Exact Solitary Wave Solution of the KPI Equation via an Auxiliary Equation Method" Mathematics 11, no. 6: 1560. https://doi.org/10.3390/math11061560
APA StylePei, F., Wu, G., & Guo, Y. (2023). Construction of Infinite Series Exact Solitary Wave Solution of the KPI Equation via an Auxiliary Equation Method. Mathematics, 11(6), 1560. https://doi.org/10.3390/math11061560

