Qualitative Numerical Analysis of a Free-Boundary Diffusive Logistic Model
Abstract
1. Introduction
2. Diffusive Logistic Model
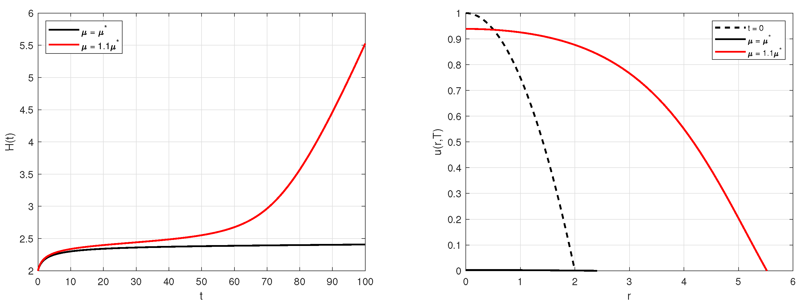
Spreading–Vanishing Dichotomy
- 1.
- If , then the population spreads;
- 2.
- If , then there exists depending on such that:
- If , then the population spreads;
- If , then the population vanishes.
| Algorithm 1: Computation of . |
![]() |
| Algorithm 2: Computation of . |
![]() |
3. Numerical Algorithm
3.1. Front-Fixing Transformation
3.2. Explicit FDM
4. Numerical Analysis
4.1. Positivity
- , ,
- ,
4.2. Stability
4.3. Monotonicity
5. Numerical Results
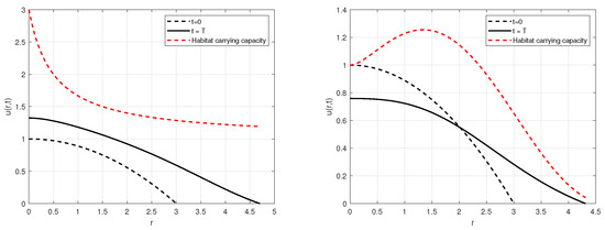
5.1. Constant Intrinsic Growth Rate and Carrying Capacity
5.2. General Case ,
6. Conclusions
Author Contributions
Funding
Data Availability Statement
Conflicts of Interest
Abbreviations
| FD | Finite difference |
| FDM | Finite difference method |
| FF | Front-fixing |
| IVP | Initial value problem |
| LSM | Level set method |
| PDE | Partial differential equation |
| RKF | Runge–Kutta–Fehlberg |
| RMSE | Root-mean-square error |
References
- Hotelling, H. A Mathematical Theory of Migration. Environ. Plan. A 1978, 10, 1223–1239. [Google Scholar]
- Fisher, R.A. The wave of advance of advantageous genes. Ann. Eugen. 1937, 7, 355–369. [Google Scholar] [CrossRef]
- Kolmogorov, A.; Petrovsky, N.; Piscounov, S. Étude de l’équations de la diffusion avec croissance de la quantité de matière et son application a un problème biologique. Bull. Univ. Moskou 1937, 1, 1–25. [Google Scholar]
- Shigesada, N.; Kawasaki, K. Biological Invasions: Theory and Practice; Oxford University Press: Oxford, UK, 1997. [Google Scholar]
- Mollison, D. Spatial Contact Models for Ecological and Epidemic Spread. J. R. Stat. Soc. Ser. B (Methodol.) 1977, 39, 283–326. [Google Scholar] [CrossRef]
- Ahn, I.; Baek, S.; Lin, Z. The spreading fronts of an infective environment in a man–environment–man epidemic model. Appl. Math. Model. 2016, 40, 7082–7101. [Google Scholar] [CrossRef]
- Mandel, J.; Bennethum, L.S.; Beezley, J.D.; Coen, J.L.; Douglas, C.C.; Kim, M.; Vodacek, A. A wildland fire model with data assimilation. Math. Comput. Simul. 2008, 79, 584–606. [Google Scholar] [CrossRef]
- Pagnini, G.; Mentrelli, A. Modelling wildland fire propagation by tracking random fronts. Nat. Hazards Earth Syst. Sci. 2014, 14, 2249–2263. [Google Scholar] [CrossRef]
- Aronson, D.G.; Weinberger, H.F. Multidimensional nonlinear diffusion arising in population genetics. Adv. Math. 1978, 30, 33–76. [Google Scholar] [CrossRef]
- Du, Y.; Lin, Z. Spreading-Vanishing Dichotomy in the Diffusive Logistic Model with a Free Boundary. SIAM J. Math. Anal. 2010, 42, 377–405. [Google Scholar] [CrossRef]
- Du, Y.; Guo, Z. Spreading-vanishing dichotomy in a diffusive logistic model with a free boundary, II. J. Differ. Equ. 2011, 250, 4336–4366. [Google Scholar] [CrossRef]
- Kaneko, Y.; Matsuzawa, H.; Yamada, Y. Asymptotic Profiles of Solutions and Propagating Terrace for a Free Boundary Problem of Nonlinear Diffusion Equation with Positive Bistable Nonlinearity. SIAM J. Math. Anal. 2020, 52, 65–103. [Google Scholar] [CrossRef]
- Gu, H.; Lou, B.; Zhou, M. Long time behavior of solutions of Fisher-KPP equation with advection and free boundaries. J. Funct. Anal. 2015, 269, 1714–1768. [Google Scholar] [CrossRef]
- Wang, Z.; Nie, H.; Du, Y. Spreading speed for a West Nile virus model with free boundary. J. Math. Biol. 2019, 79, 433–466. [Google Scholar] [CrossRef] [PubMed]
- Ding, W.; Peng, R.; Wei, L. The diffusive logistic model with a free boundary in a heterogeneous time-periodic environment. J. Differ. Equ. 2017, 263, 2736–2779. [Google Scholar] [CrossRef]
- Cantrell, R.S.; Cosner, C. Spatial Ecology via Reaction-Diffusion Equations; John Wiley et Sons Ltd.: Hoboken, NJ, USA, 2003. [Google Scholar]
- Roques, L. Modèles de réaction-Diffusion pour l’écologie Spatiale; Editions Quae: Versailles, France, 2013. [Google Scholar]
- Kipriyanov, I.A. Fourier–Bessel transforms and imbedding theorems for weight classes. Trudy Mat. Inst. Steklov. 1967, 89, 130–213. [Google Scholar]
- Katrakhov, V.V.; Sitnik, S.M. The Transmutation Method and Boundary-Value Problems for Singular Differential Equations. Contemp. Math. Fundam. Dir. 2018, 64, 211–426. [Google Scholar] [CrossRef]
- Polyanin, A.D.; Zaitsev, V.F. Handbook of Exact Solutions for Ordinary Differential Equations, 2nd ed.; Chapman and Hall/CRC: Boca Raton, FL, USA, 2003. [Google Scholar]
- Watson, G.N. A Treatise on the Theory of Bessel Functions; Cambridge at the University Press: Cambridge, UK, 1922. [Google Scholar]
- Fehlberg, E. New High-Order Runge-Kutta Formulas with Step Size Control for Systems of First-and Second-Order Differential Equations. ZAMM-J. Appl. Math. Mech./Z. Angew. Math. Mech. 1964, 44, T17–T29. [Google Scholar] [CrossRef]
- Landau, H.G. Heat Conduction in a Melting Solid. Q. Appl. Math. 1950, 8, 81–95. [Google Scholar] [CrossRef]
- Crank, J. Free and Moving Boundary problems; Oxford University Press: Oxford, UK, 1984. [Google Scholar]
- Piqueras, M.A.; Company, R.; Jódar, L. A front-fixing numerical method for a free boundary nonlinear diffusion logistic population model. J. Comput. Appl. Math. 2017, 309, 473–481. [Google Scholar] [CrossRef]
- Company, R.; Egorova, V.; Jódar, L. Solving American option pricing models by the front fixing method: Numerical analysis and computing. Abstr. Appl. Anal. 2014, 2014, 146745. [Google Scholar] [CrossRef]
- Piqueras, M.A.; Company, R.; Jódar, L. Numerical analysis and computing of free boundary problems for concrete carbonation chemical corrosion. J. Comput. Appl. Math. 2018, 336, 297–316. [Google Scholar] [CrossRef]
- Kröner, D. Numerical Schemes for Conservation Laws; Wiley and Teubner: Oxford, UK, 1997. [Google Scholar]
- Osher, S.; Fedkiw, R.P. Level Set Methods: An Overview and Some Recent Results. J. Comput. Phys. 2001, 169, 463–502. [Google Scholar] [CrossRef]







| M (Spatial Discretization) | LSM CPU-Time, s | FF-FDM CPU-Time, s | RMSE |
|---|---|---|---|
| 100 | 0.0312 | 0.0012 | 0.0079 |
| 200 | 0.0313 | 0.0937 | 0.0142 |
| 400 | 0.4687 | 0.5312 | 0.0150 |
| 800 | 2.2656 | 2.7500 | 0.0129 |
| 1600 | 16.3750 | 17.8125 | 0.0100 |
| 3200 | 148.5000 | 148.0625 | 0.0073 |
Disclaimer/Publisher’s Note: The statements, opinions and data contained in all publications are solely those of the individual author(s) and contributor(s) and not of MDPI and/or the editor(s). MDPI and/or the editor(s) disclaim responsibility for any injury to people or property resulting from any ideas, methods, instructions or products referred to in the content. |
© 2023 by the authors. Licensee MDPI, Basel, Switzerland. This article is an open access article distributed under the terms and conditions of the Creative Commons Attribution (CC BY) license (https://creativecommons.org/licenses/by/4.0/).
Share and Cite
Casabán, M.C.; Company, R.; Egorova, V.N.; Jódar, L. Qualitative Numerical Analysis of a Free-Boundary Diffusive Logistic Model. Mathematics 2023, 11, 1296. https://doi.org/10.3390/math11061296
Casabán MC, Company R, Egorova VN, Jódar L. Qualitative Numerical Analysis of a Free-Boundary Diffusive Logistic Model. Mathematics. 2023; 11(6):1296. https://doi.org/10.3390/math11061296
Chicago/Turabian StyleCasabán, María Consuelo, Rafael Company, Vera N. Egorova, and Lucas Jódar. 2023. "Qualitative Numerical Analysis of a Free-Boundary Diffusive Logistic Model" Mathematics 11, no. 6: 1296. https://doi.org/10.3390/math11061296
APA StyleCasabán, M. C., Company, R., Egorova, V. N., & Jódar, L. (2023). Qualitative Numerical Analysis of a Free-Boundary Diffusive Logistic Model. Mathematics, 11(6), 1296. https://doi.org/10.3390/math11061296



