Comparison of Different Optimization Techniques for Model-Based Design of a Buck Zero Voltage Switching Quasi-Resonant Direct Current to Direct Current Converter
Abstract
:1. Introduction
- -
- Higher efficiency: Quasi-Resonant converters can achieve higher efficiency compared to traditional DC-DC converters. This means less energy loss during its conversion.
- -
- Lower Electromagnetic Interference (EMI): They are designed to reduce EMI, making them suitable for applications where it is important to comply with high requirements of electromagnetic standards and regulations.
- -
- Suitable for high powers: Quasi-Resonant converters can be used to convert high powers and high voltages.
- -
- Smaller weight and dimensions: they have smaller dimensions and lighter components compared to some other types of DC-DC converters.
- -
- Complex control system: The design and control of quasi-resonant converters require more complex electronics to monitor the zero crossing of the resonant current and/or voltage. This complicates the synthesis of control by the designer, which can increase the costs of design, setup, and operation and, accordingly, the complexity of the controller and the device as a whole.
- -
- Higher costs: due to the complexity of the design and control, Quasi-Resonant converters are usually more expensive compared to classical DC-DC converters.
- -
- More limited operating frequencies and corresponding output voltage adjustment range: due to the on-time or off-time requirements of the semiconductor switch, they generally operate at a more limited frequency range than other types of converters.
- -
- Higher part-load losses: Quasi-Resonant converters can have higher part-load losses, which must be taken into account when designing the device.
1.1. Literature Review
1.2. Conclusions, Purpose, and Tasks of the Study
- -
- Concept of optimality: In multi-criteria optimization, the concept of optimality is different from that in single-criteria optimization. Usually, a “Pareto optimal” solution is sought where one criterion cannot be improved without worsening another.
- -
- Solving techniques: There are various techniques for solving multi-criteria problems, such as Linear programming: used for problems with linear constraints and objective functions; Compromise programming methods: these methods look for a solution that minimizes the difference (trade-off) between different criteria; and Evolutionary and Genetic Algorithms: suitable for complex tasks where traditional methods are ineffective.
- -
- Pareto set: This is the set of all Pareto optimal solutions. Choosing the “best” solution from this set often depends on the preferences of the decision maker.
- -
- Trade-offs: In multi-criteria optimization, it is often necessary to make trade-offs between different criteria in order to reach a satisfactory solution.
- -
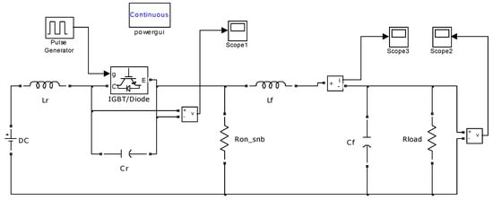
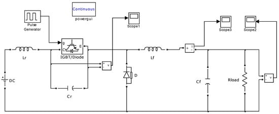
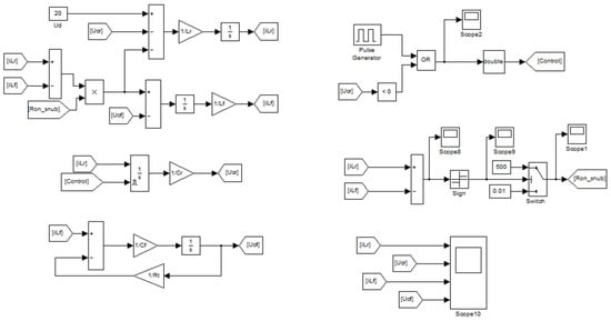
2. Modeling of Buck ZVS Quasi-Resonant DC-DC Converter
3. Initial Selection of Schematic Elements
- Initially, the DC transfer function of the DC-DC converter—Mvdc is set;
- Determination of the quality factor of the resonant circuit—Q = Mvdc;
- Selection of the control frequency of the converter—f;
- Determination of the nominal value of the load resistance Rload;
- Determination of the resonance frequency of the successive resonance circle—f0;
- 6.
- Calculation of the Duty cycle of the Quasi-Resonant DC-DC converter—D;
- 7.
- Finding the value of resonant inductance—Lr;
- 8.
- Finding the value of the resonant capacitor—Cr;
- Nominal value of the output voltage ;
- Nominal value of the output current ;
- Minimum output current value ;
- Minimum input voltage value ;
- Maximum input voltage value ;
- Maximum value of the load resistance ;
- Minimum value of the transfer function ;
- Maximum value of the transfer function ;
- Minimum duty cycle value ;
- Maximum duty cycle value ;
- Minimum value of filter inductance ;
- Current ripples through the filter inductance ;
- Output voltage ripple ;
- Active resistance of the filter capacitor ;
- Minimum value of the filter capacitor .
4. Formulation of a Two-Criteria Optimization Problem with Constraints
- -
- Inequalities defining the boundaries of the schematic elements:
5. Reduction to a One-Criteria Optimization Problem with Constraints
- -
- Selection of objective function and constraint: The first step is to decide which of the two criteria will be the main objective function and which will be converted into a constraint. This choice depends on the priorities and the specifics of the task.
- -
- Constraint formulation: The criterion that is chosen to be a constraint is formulated as such. For example, if the second criterion is “minimum time”, a constraint of the type “time must not exceed a certain value” can be set.
- -
- Objective function optimization: once one criterion is formulated as a constraint, the optimization problem becomes a standard single-criteria optimization problem, where the objective is to maximize or minimize the remaining criterion, subject to the given constraints.
- -
- Solution analysis: It is important to analyze the resulting solutions to ensure that they meet the requirements and expectations. Sometimes, it may be necessary to adjust the constraints or the objective function to achieve better results.
- -
- Use of appropriate solving methods: depending on the nature of the objective function and the constraints, various optimization methods can be applied, such as linear programming, nonlinear programming, metaheuristic methods, and others.
5.1. Reduction to a One-Criteria Optimization Problem with Weights
- -
- Determination of weights: For each criterion, a weight is determined, which reflects its importance compared to the other criteria. These weights are usually chosen so that their sum is equal to 1.
- -
- Criteria normalization: Before applying the weights, it is important to normalize the criteria so that they are comparable. This can be carried out by rescaling each criterion so that they have a single scale (e.g., 0 to 1).
- -
- Formulation of the objective function: the objective function is formulated as the sum of the products of the normalized values of the criteria and their respective weights.
- -
- Objective function optimization: once the objective function is formulated, the problem becomes a standard optimization problem where the objective is to maximize or minimize that function.
5.2. Reduction to a Single-Criteria Optimization Problem, Where the Criterion J2(x) Is Transformed into a Constraint
- -
- The condition is added to the inequality constraints:
- -
- Condition (5) is replaced by:
5.3. Reduction to a One-Criteria Optimization Problem by the Goalattain Method
- -
- Condition (5) is replaced by:
- -
- In this case, (10) is added to the inequality type constraints as follows:
weight = [1 1]
[x,Fval,attainfactor] = fgoalattain(@Opt,x0,goal,weight,[],[],[],[],xlb,xub,@Con,options);
6. Discussion
7. Conclusions
- Advantages of single-criteria optimization problems:
- Easier to solve: single-criteria problems are generally easier to solve because they involve only one optimization criterion.
- More clearly defined goals: optimizing a single criterion often yields clearly defined goals and outcomes.
- Less computationally intensive: solving single-criteria problems usually requires less computational resources.
- Disadvantages of single-criteria optimization problems:
- Failure to account for real-world complexity: in real-world scenarios, there are often multiple factors to consider, and optimization of just one criterion can miss important aspects.
- Inability to resolve conflicts: in cases where objectives are mutually contradictory, single-criteria methods may encounter difficulties in finding an optimal solution.
- Advantages of multicriteria optimization tasks:
- More realistic reflection of real situations: multi-criteria tasks can better reflect the complexity of the real world, where decisions often have to be balanced between different aspects.
- Enable solutions that meet different needs: multicriteria methods allow finding solutions that meet different criteria or goals, which is important in multitasking scenarios.
- Disadvantages of multicriteria optimization tasks:
- More complex to solve: multi-criteria problems are usually more complex to solve because of the need to balance and trade-off between different objectives.
- Requires larger computational resources: finding optimal solutions to multi-criteria problems often requires larger computational resources.
Author Contributions
Funding
Data Availability Statement
Acknowledgments
Conflicts of Interest
References
- Kazimierczuk, M.K. Soft-Switching DC-DC Converters. In Pulse-Width Modulated DC-DC Power Converters; Kazimierczuk, M.K., Ed.; Wiley: Hoboken, NJ, USA, 2008. [Google Scholar] [CrossRef]
- Lee, F. High-frequency quasi-resonant converter technologies. Proc. IEEE 1988, 76, 377–390. [Google Scholar] [CrossRef]
- Batarseh, I.; Harb, A. Soft-Switching dc-dc Converters. In Power Electronics; Springer: Cham, Switzerland, 2018. [Google Scholar] [CrossRef]
- Jayashree, E.; Uma, G. Analysis, design and implementation of a quasi-resonant DC–DC converter. IET Power Electron. 2011, 4, 785–792. [Google Scholar] [CrossRef]
- Wang, J.; Zhang, F.; Xie, J.; Zhang, S.; Liu, S. Analysis and design of high efficiency Quasi-Resonant Buck converter. In Proceedings of the 2014 International Power Electronics and Application Conference and Exposition, Shanghai, China, 5–8 November 2014; pp. 1486–1489. [Google Scholar] [CrossRef]
- Wuti, V.; Luangpol, A.; Tattiwong, K.; Trakuldit, S.; Taylim, A.; Bunlaksananusorn, C. Analysis and Design of a Zero-Voltage-Switched (ZVS) Quasi-Resonant Buck Converter Operating in Full-Wave Mode. In Proceedings of the 2020 6th International Conference on Engineering, Applied Sciences and Technology (ICEAST), Chiang Mai, Thailand, 1–4 July 2020; pp. 1–4. [Google Scholar] [CrossRef]
- Costa, J.D. Buck quasi-resonant ZVS converter with linear feedback control: A comparison with current-mode control. In Proceedings of the Space Power Proceeding of Sixth European Conference, Porto, Portugal, 6–10 May 2002. [Google Scholar]
- Oh, I.-H. A soft-switching synchronous buck converter for Zero Voltage Switching (ZVS) in light and full load conditions. In Proceedings of the 2008 Twenty-Third Annual IEEE Applied Power Electronics Conference and Exposition, Austin, TX, USA, 24–28 February 2008; pp. 1460–1464. [Google Scholar] [CrossRef]
- Costa, J.D.; Silva, M.I. Small-signal model of quasi-resonant converter. In Proceedings of the ISIE ‘97 IEEE International Symposium on Industrial Electronics, Guimaraes, Portugal, 7–11 July 1997; pp. 258–262. [Google Scholar]
- Hinov, N. Model-Based Design of a Buck ZVS Quasi-Resonant DC-DC Converter. In Proceedings of the 2022 V International Conference on High Technology for Sustainable Development (HiTech), Sofia, Bulgaria, 6–7 October 2022; pp. 1–6. [Google Scholar] [CrossRef]
- Delhommais, M. Review of optimization methods for the design of power electronics systems. In Proceedings of the European Conference on Power Electronics and Application, Lyon, France, 7–11 September 2020. [Google Scholar]
- Delhommais, M.; Delaforge, T.; Schanen, J.-L.; Wurtz, F.; Rigaud, C. A Predesign Methodology for Power Electronics Based on Optimization and Continuous Models: Application to an Interleaved Buck Converter. Designs 2022, 6, 68. [Google Scholar] [CrossRef]
- Busquets-Monge, S.; Crebier, J.-C.; Ragon, S.; Hertz, E.; Boroyevich, D.; Gurdal, Z.; Arpilliere, M.; Lindner, D. Design of a Boost Power Factor Correction Converter Using Optimization Techniques. IEEE Trans. Power Electron. 2004, 19, 1388–1396. [Google Scholar] [CrossRef]
- Stupar, A.; McRae, T.; Vukadinovic, N.; Prodic, A.; Taylor, J.A. Multi-Objective Optimization of Multi-Level DC–DC Converters Using Geometric Programming. IEEE Trans. Power Electron. 2019, 34, 11912–11939. [Google Scholar] [CrossRef]
- Salim, K.; Asif, M.; Ali, F.; Armghan, A.; Ullah, N.; Mohammad, A.-S.; Al Ahmadi, A.A. Low-Stress and Optimum Design of Boost Converter for Renewable Energy Systems. Micromachines 2022, 13, 1085. [Google Scholar] [CrossRef] [PubMed]
- Wu, X.; Zhang, J.; Xie, X.; Qian, Z. Analysis and Optimal Design Considerations for an Improved Full Bridge ZVS DC–DC Converter With High Efficiency. IEEE Trans. Power Electron. 2006, 21, 1225–1234. [Google Scholar] [CrossRef]
- Lu, J.; Tong, X.; Zeng, J.; Shen, M.; Yin, J. Efficiency Optimization Design of L-LLC Resonant Bidirectional DC-DC Converter. Energies 2021, 14, 3123. [Google Scholar] [CrossRef]
- Tan, K.; Yu, R.; Guo, S.; Huang, A.Q. Optimal design methodology of bidirectional LLC resonant DC/DC converter for solid state transformer application. In Proceedings of the IECON 2014—40th Annual Conference of the IEEE Industrial Electronics Society, Dallas, TX, USA, 29 October–1 November 2014; pp. 1657–1664. [Google Scholar] [CrossRef]
- Sun, S.; Fu, J.; Wei, L. Optimization of High-Efficiency Half-bridge LLC Resonant Converter. In Proceedings of the 2021 40th Chinese Control Conference (CCC), Shanghai, China, 26–28 July 2021; pp. 5922–5926. [Google Scholar] [CrossRef]
- Jiang, Y.; Wu, M.; Yin, S.; Wang, Z.; Wang, L.; Wang, Y. An Optimized Parameter Design Method of WPT System for EV Charging Based on Optimal Operation Frequency Range. In Proceedings of the 2019 IEEE Applied Power Electronics Conference and Exposition (APEC), Anaheim, CA, USA, 17–21 March 2019; pp. 1528–1532. [Google Scholar] [CrossRef]
- Zhang, S.; Li, L. Analysis and optimal parameter selection of Full bridge bidirectional CLLC converter for EV. In Proceedings of the 2021 IEEE 16th Conference on Industrial Electronics and Applications (ICIEA), Chengdu, China, 1–4 August 2021; pp. 751–756. [Google Scholar] [CrossRef]
- Li, X.; Zhang, X.; Lin, F.; Blaabjerg, F. Artificial-Intelligence-Based Design (AI-D) for Circuit Parameters of Power Converters. IEEE Trans. Ind. Electron. 2022, 69, 11144–11155. [Google Scholar] [CrossRef]
- Zhao, S.; Blaabjerg, F.; Wang, H. An Overview of Artificial Intelligence Applications for Power Electronics. IEEE Trans. Power Electron. 2021, 36, 4633–4658. [Google Scholar] [CrossRef]
- Qashqai, P.; Vahedi, H.; Al-Haddad, K. Applications of artificial intelligence in power electronics. In Proceedings of the 2019 IEEE 28th International Symposium on Industrial Electronics (ISIE), Vancouver, BC, Canada, 12–14 June 2019; pp. 764–769. [Google Scholar] [CrossRef]
- Reese, S.; Maksimovic, D. An Approach to DC-DC Converter Optimization using Machine Learning-based Component Models. In Proceedings of the 2022 IEEE 23rd Workshop on Control and Modeling for Power Electronics (COMPEL), Tel Aviv, Israel, 20–23 June 2022; pp. 1–8. [Google Scholar] [CrossRef]
- Reese, S.; Byrd, T.; Haddon, J.; Maksimovic, D. Machine Learning-based Component Figures of Merit and Models for DC-DC Converter Design. In Proceedings of the 2022 IEEE Design Methodologies Conference (DMC), Bath, UK, 1–2 September 2022; pp. 1–6. [Google Scholar] [CrossRef]
- Available online: https://www.mathworks.com/products/matlab.html (accessed on 24 October 2023).
- Available online: http://www.pyomo.org/ (accessed on 26 October 2023).
- Mohan, N.; Undeland, T.M.; Robbins, W.P. Power Electronics—Converters, Applications, and Design, 3rd ed.; John Wiley & Sons: Hoboken, NJ, USA, 2003. [Google Scholar]
- Dokić, B.L.; Blanuša, B. Power Electronics Converters and Regulators, 3rd ed.; Springer International Publishing: Cham, Switzerland, 2015; ISBN 978-3-319-09401-4. [Google Scholar]
- Hinov, N.; Gilev, B. Design Consideration of ZVS Single-Ended Parallel Resonant DC-DC Converter, Based on Application of Optimization Techniques. Energies 2023, 16, 5295. [Google Scholar] [CrossRef]
- Yang, W.; Li, Y.; Wang, H.; Jiang, M.; Cao, M.; Liu, C. Multi-Objective Optimization of High-Power Microwave Sources Based on Multi-Criteria Decision-Making and Multi-Objective Micro-Genetic Algorithm. IEEE Trans. Electron Devices 2023, 70, 3892–3898. [Google Scholar] [CrossRef]
- Li, Y.; Huang, J.; Liu, Y.; Wang, H.; Wang, Y.; Ai, X. A Multicriteria Optimal Operation Framework for a Data Center Microgrid Considering Renewable Energy and Waste Heat Recovery: Use of Balanced Decision Making. IEEE Ind. Appl. Mag. 2023, 29, 23–38. [Google Scholar] [CrossRef]
- Gembicki, F.W. Vector Optimization for Control with Performance and Parameter Sensitivity Indices. Ph.D. Thesis, Case Western Reserve University, Cleveland, OH, USA, 1974. [Google Scholar]









Disclaimer/Publisher’s Note: The statements, opinions and data contained in all publications are solely those of the individual author(s) and contributor(s) and not of MDPI and/or the editor(s). MDPI and/or the editor(s) disclaim responsibility for any injury to people or property resulting from any ideas, methods, instructions or products referred to in the content. |
© 2023 by the authors. Licensee MDPI, Basel, Switzerland. This article is an open access article distributed under the terms and conditions of the Creative Commons Attribution (CC BY) license (https://creativecommons.org/licenses/by/4.0/).
Share and Cite
Hinov, N.; Gilev, B. Comparison of Different Optimization Techniques for Model-Based Design of a Buck Zero Voltage Switching Quasi-Resonant Direct Current to Direct Current Converter. Mathematics 2023, 11, 4990. https://doi.org/10.3390/math11244990
Hinov N, Gilev B. Comparison of Different Optimization Techniques for Model-Based Design of a Buck Zero Voltage Switching Quasi-Resonant Direct Current to Direct Current Converter. Mathematics. 2023; 11(24):4990. https://doi.org/10.3390/math11244990
Chicago/Turabian StyleHinov, Nikolay, and Bogdan Gilev. 2023. "Comparison of Different Optimization Techniques for Model-Based Design of a Buck Zero Voltage Switching Quasi-Resonant Direct Current to Direct Current Converter" Mathematics 11, no. 24: 4990. https://doi.org/10.3390/math11244990
APA StyleHinov, N., & Gilev, B. (2023). Comparison of Different Optimization Techniques for Model-Based Design of a Buck Zero Voltage Switching Quasi-Resonant Direct Current to Direct Current Converter. Mathematics, 11(24), 4990. https://doi.org/10.3390/math11244990
