Next Article in Journal
Generalized Minkowski Type Integral Formulas for Compact Hypersurfaces in Pseudo-Riemannian Manifolds
Next Article in Special Issue
Optimal Mission Abort Decisions for Multi-Component Systems Considering Multiple Abort Criteria
Previous Article in Journal
Effects of LTNE on Two-Component Convective Instability in a Composite System with Thermal Gradient and Heat Source
Previous Article in Special Issue
Joint Optimization of Maintenance and Spare Parts Inventory Strategies for Emergency Engineering Equipment Considering Demand Priorities
 
 
Font Type:
Arial Georgia Verdana
Font Size:
Aa Aa Aa
Line Spacing:
Column Width:
Background:
Article

Reliability Optimization of Hybrid Systems Driven by Constraint Importance Measure Considering Different Cost Functions

1
School of Mechanical Engineering, Xi’an University of Science and Technology, Xi’an 710054, China
2
Shaanxi Key Laboratory of Mine Electromechanical Equipment Intelligent Detection and Control, Xi’an 710054, China
3
Hongfujin Precision Electronics (Chengdu) Co., Ltd., Chengdu 611730, China
*
Author to whom correspondence should be addressed.
Mathematics 2023, 11(20), 4283; https://doi.org/10.3390/math11204283
Submission received: 16 August 2023 / Revised: 4 October 2023 / Accepted: 11 October 2023 / Published: 13 October 2023
(This article belongs to the Special Issue System Reliability and Quality Management in Industrial Engineering)

Abstract

:
The requirements of high reliability for hybrid systems are urgent for engineers to maximize the system reliability under the limited cost budget. The cost constraint importance measure (CIM) is an important tool to achieve the local optimal solution by considering the relationship between constraint conditions and objective functions in the optimization problem. To better consider the contribution of the CIM, this paper considers three different cost function forms, including power type, trigonometric type, and exponential type. Combining the global search ability of the arithmetic optimization algorithm (AOA) with the local search ability of the CIM, a CIM-based arithmetic optimization algorithm (CIAOA) is developed to analyze the contribution of the CIM. Through the numerical experiments, the optimal system reliability and convergence generation of the CIAOA and AOA under different cost function forms are regarded as the indexes to analyze algorithm performance. The experimental results show that the average system reliability improvement percentages under power type, trigonometric type, and exponential cost constraint are 8.07%, 0.14%, and 0.53%, respectively, while the average convergence improvement percentages under three cost forms are 37.30%, 0.08%, and 1.66%, respectively. Therefore, the CIAOA performs the best under power cost constraints. Finally, a numerical example of a hybrid power vehicle system is introduced to analyze the contribution of the CIM under different cost functions by considering the reliability improvement rate in the optimal solution and the ranking of the CIM. The higher prioritization components in the two rankings are similar, which shows that the component with higher a CIM is selected to improve its reliability.

1. Introduction

As modern systems with hybrid structures become more and more complex, the high-reliability requirement is increasing. Reliability design and optimization are becoming increasingly important to ensure that systems operate stably. The importance measure is an effective tool for reliability engineering and system reliability improvement, which can identify the weakest points of a system and help reliability engineers quickly identify solutions with high system reliability. Therefore, the contribution of importance measures should be analyzed to improve the system reliability with limited resources effectively.
Importance measure (IM) theory is an important branch of reliability engineering, which is mainly used to measure the change in system reliability when single or multiple components in a system break down. IMs can provide theoretical guidance for the improvement of system reliability. Many scholars have proposed different forms of importance measures, which are used for allocating resources or improving system reliability effectively in different fields. In recent years, Si et al. [1] proposed the integrated importance measure by considering the effect of different component states on the system performance. Dui et al. [2] synthesized three importance measures and gave the representation and geometric meaning of importance measures by slopes. At the same time, Si et al. [3] applied the integrated importance measure of the components into a needle multi-state hybrid system. Miziula et al. [4] proposed an extended Birnbaum importance measure for systems with dependent components, which considered the effect of the dependent relationship between components. Si et al. [5] proposed a generalized Birnbaum importance by considering the reliability range, complexity, and feasibility of components. Do et al. [6] proposed the relative joint importance by considering the potential impact on system reliability for uncertain systems. Ma et al. [7] suggested a multi-objective Birnbaum importance measure to quantify the contribution of a component to system reliability for a consecutive k-out-of-n system. Considering the strength degradation of components, Lyu et al. [8] proposed a dynamic importance measure based on the stress interference model. Dui et al. [9] proposed joint importance measures for the optimal component sequence of a consecutive k-out-of-n system. Kirigin et al. [10] proposed node importance to evaluate the interconnection of nodes in semi-local subgraphs. Moreover, importance measure theories are widely used in reliability analysis and maintenance decision-making. Qiu et al. [11] applied IM to the maintenance strategy for wind power generation systems, considering two dependent failure processes. Xie et al. [12] utilized the importance of analyzing the key risk factors in the adjustment of auto insurance rates. Bisht et al. [13] used IM in the reliability optimization of communication networks. Harnpornchai et al. [14] applied IM to stock forecasting. Zhu et al. [15] applied IM to epidemic prevention and control. Li et al. [16] applied the multivariate ensemble model and the hierarchical linkage technique to analyze the system reliability. Li and Jia [17] discussed the construction of connection-based, performance-based, and state-based reliability indicators for telecommunication networks. Bai et al. [18] determined the maintenance priority for the power grid based on the resilience importance measure. These existing IMs help to identify the weakest components of the system and provide support for reliability improvement, but the existing IMs did not consider the relationship between constraints and objective functions. If the component with the higher IM has almost no space to improve its reliability, it is hard to improve the system reliability by increasing the mentioned components. Therefore, it is necessary to construct an importance measure by considering the reliability boundary, constraints, and objective function, which can better improve the system’s reliability effectively.
System reliability analysis is the basis for reliability optimization, and some intelligent algorithm is important to solve the system reliability optimization problem. Based on various reliability optimization problems, the better performance of optimization algorithms has been reported. Kumar et al. [19] proposed meta-heuristic algorithms to address the limitations of traditional algorithms and obtained the optimal solutions for various optimization problems. Intelligent optimization algorithms include exploration and exploitation search strategies [20]. The performance of intelligent algorithms depends on the balance between the exploration search strategy and the exploitation search strategy [21]. Shen et al. [22] proposed a population-based optimization algorithm inspired by human phenomena, collective intelligence, evolutionary concepts, and physical phenomena. Cai et al. [23] designed a Birnbaum IM-based genetic algorithm to obtain the optimal component arrangement for a consecutive k-out-of-n system. Wang et al. [24] suggested a Birnbaum IM-based genetic algorithm and a DIM-based genetic algorithm to solve the reliability optimization problem. Recently, Zhao et al. [25] proposed an importance-based ant colony optimization algorithm to maximize the mission success probability for phased mission systems. Ma et al. [26] proposed a greedy algorithm based on delta IM to solve the component reassignment problem for reconfigurable systems. Si et al. [27] proposed a general optimization framework for importance-driven system reliability optimization problems. Kumar et al. [28] proposed a modified wild horse optimizer for system reliability optimization problems. Li et al. [29] applied a novel physics-informed distributed modeling method to establish the system reliability model. Zhu et al. [30] developed a particle swarm optimization-based harmony search algorithm for reliability optimization problems. Fathollahi et al. [31] proposed improved simulated annealing algorithms to optimize green home healthcare supply chain problems. According to the current research status of optimization algorithms, the improved algorithms have been widely used in reliability optimization problems, while the setting of algorithm parameters is the research difficulty. Thus, it is important to study the algorithm with fewer parameters.
The arithmetic optimization algorithm (AOA) is a meta-heuristic optimization algorithm that implements a global optimization search based on the distributional properties of arithmetic operators, which has good results in solving challenging optimization problems and requires fewer given parameters [32]. Kathiravan and Rajnarayanan [33] reduce network losses by using the AOA to solve the optimal way for electric vehicle charging stations to be integrated into the grid. Dahou et al. [34] applied the AOA to the Internet of Things data processing. The AOA solves the reliability optimization problem of the hybrid system studied in this paper because the AOA has a strong global search capability with simple principles, but the AOA has slow convergence and weak local search ability during the solution process. The local search process also needs to be considered to find the optimal results as soon as possible. The cost constraint importance measure (CIM) is used to comprehensively consider the objective function and constraint conditions for the cost-constrained reliability model [35]. Taking the general hybrid system as the research object, this paper considers the CIM-based AOA (CIAOA) for the cost-constrained reliability optimization model. The main contributions of this research work are as follows.
(1)
Considering the objective function and cost constraints, the CIM is introduced to find the optimal local search results for the reliability optimization of hybrid systems.
(2)
A CIAOA combines the advantages of the AOA’s global search ability and the CIM’s local search ability for optimal reliability improvement solutions.
(3)
The contribution of the CIM under three cost function forms is analyzed by considering the consistency of reliability improvement rates ranking and CIM ranking.
The rest of this paper is organized as follows. Section 2 constructs the reliability optimization model of hybrid systems under three different cost function forms. Section 3 describes the detailed process of the CIAOA. Section 4 evaluates the performance of the CIAOA through numerical experiments under different system scales and cost forms. In Section 5, a hybrid power vehicle system is introduced to further verify the contribution of the CIM. Finally, Section 6 summarizes the research work of this paper.

2. Problem Description

Section 2 aims to define the reliability optimization of hybrid systems under limited cost. The main content includes three key parts. Section 2.1 constructs the reliability optimization model under limited cost. Section 2.2 describes the detailed reliability evaluation method of hybrid systems by decomposition method for calculating the objective function in Section 2.1. Section 2.3 gives three cost function forms to better express the relationship between cost and component reliability in Section 2.1.

2.1. Reliability Improvement Model under Limited Cost

The cost-constrained reliability optimization model is a classical mathematical model with the purpose of determining the reliability improvement solution of components to maximize system reliability under limited resources [5]. For the specified complex system, the constraints consist of the functions that are related to component reliability, and the cost-constrained reliability optimization model can be expressed as follows.
max R = f Δ r 1 , Δ r 2 , , Δ r n r s . t . C = g Δ r 1 , Δ r 2 , , Δ r n r C 0 0 Δ r i r i , max r i i = 1 , 2 , , n
where r = r 1 , r 2 , , r n represents the current reliability of n components; R is the system reliability; C represents the total cost of system reliability improvement, which should be no greater than the cost constraint C 0 ; r i and r i , max are the current reliability and reliability upper bound of component i respectively; Δ r i represents the reliability increment of component i, which cannot exceed the upper bound r i , max r i .
For the reliability improvement model of hybrid systems, two important problems should be solved: (1) how to evaluate the reliability of the hybrid systems and (2) how to determine the cost functions.

2.2. Reliability Evaluation of Hybrid Systems

A hybrid system [36] is a hybrid combination of series systems and (or) parallel systems, so the reliability of a hybrid system can be evaluated by the equivalent series-parallel systems or parallel-series systems. The hybrid system can be divided into several subsystems or units by determining the structure and function of the system, and the series–parallel relationship of each subsystem or unit is suggested according to the failure logic relationship between the subsystems or units [37]. Therefore, the reliability evaluation process of hybrid systems can be summarized as follows.
(1)
Decompose the hybrid system into some subsystems, which are series–parallel systems or parallel–series systems.
(2)
The series–parallel reliability can be evaluated by i = 1 n 1 j = 1 m i 1 r i j ; the parallel–series system reliability can be evaluated by 1 i = 1 n 1 j = 1 m i r i j , where r i j is the reliability of the j-th component in the i-th subsystem.
(3)
Analyze the logical relationship between subsystems, which can be simplified as a series or parallel system.
(4)
Calculate the simplified system reliability by reliability evaluation of a series system or parallel system.

2.3. Three Cost Function Forms

To better express the relationship between cost and component reliability, the cost function should be considered to construct the reliability optimization model. The general forms of cost functions are the polynomial cost function, trigonometric cost function, and exponential cost function [38]. The power type cost function can represent that the cost increases sharply when the component reliability is higher, but the cost function has the upper boundary. Trigonometric type cost function can consider the difficulty of reliability improvement when the component reliability is high, so the cost will trend to infinity when the component reliability is near 1. Exponential type cost function considers the boundary of component reliability and improvement feasibility. Three forms of the cost function are summarized as follows.
(1)
Power type cost function
c i = K i p i a i
where c i and p i are the cost and reliability of component i; K i and a i are the constants associated with component i; a i < 1 .
(2)
Trigonometric type cost function
c i = k i tan π 2 p i f p i
where f p i = 1 + p i x i , 0 < x i < 1 , or f p i = m i , m i is a constant and 1 m i 2 .
(3)
Exponential type cost function
c i = exp 1 f i r i r i , m i n r i , m a x r i
where f i is the reliability of component i, ranging from 0 to 1. The larger the f i is, the easier the reliability improves. r i , m a x and r i , m i n represent the upper and lower limits of the reliability of component i, respectively.

3. Solving Method

The AOA is a new metaheuristic algorithm inspired by the problem of solving mathematical arithmetic operators’ addition, subtraction, multiplication, and division. The algorithm mainly uses multiplication and division operators for global exploration and addition and subtraction operators for local development and determines the best element from a set of candidates that meets a specific criterion by using these simple operators as mathematical optimization in the algorithm.
The main research purpose of this paper is to verify the effectiveness of the CIM under three different forms of cost functions. Therefore, the selection reasons for the AOA are summarized as follows.
(1)
The AOA is a meta-heuristic optimization algorithm based on the distribution relationship of arithmetic operators, which has a better global search ability.
(2)
There are only two parameters in the AOA, which just need to consider sensitive parameters α and control parameters of the search process μ .
(3)
The AOA has been widely used in various optimization problems and effectively solves continuous nonlinear optimization problems.
To solve the optimization model effectively, CIM is introduced to perform the local search better. The AOA has advantages in the global search ability. Therefore, the CIAOA was developed to solve the reliability improvement model by considering the local search advantage of the CIM and the global search advantages of the AOA.

3.1. Cost Constraint Importance Measure

Liu et al. [35] first proposed the CIM for the cost-constrained reliability optimization problem. Based on the research work, this paper gives the general forms of CIM for component i, which is shown in Equation (4).
I i C R I M = l i m Δ r i 0 R r i + Δ r i , r R r i , r C r i + Δ r i , r C r i , r = R r i d r i d c i
According to the definition of CIM, I i C R I M represents the change rate of system reliability with respect to the cost of component i. If the improvement cost of each component is the same, the component with the largest CIM has the most contribution to improving the system reliability. To make the best use of the limited cost, the component with the maximum CIM should give priority to improving its reliability. Therefore, the reliability boundary and the CIM should be considered in the local search process.

3.2. CIM-Based Local Search Method

The local search rule based on the CIM aims to determine the search direction for the optimal local search by evaluating the CIM and reliability boundary. Once the reliability improvement cost is determined, the component with the highest CIM should be prioritized for reliability enhancement. If multiple components have the maximum CIM simultaneously, the improvement space is considered during the local search process. Birnbaum’s importance measure considers the impact of changes in component reliability on changes in system reliability. The calculation formula is as follows [39].
I i B I M = Pr ϕ X = 1 X i = 1 Pr ϕ X = 1 X i = 0
where ϕ X represents the structure function of the system, ϕ X = ϕ X 1 , X 2 , , X n , X i represents the state of component i, 1 indicates normal, 0 indicates invalid.
A local search rule based on the CIM is proposed for solving the reliability improvement model, and the detailed process of the CIM-based local search method is shown in Figure 1. For a feasible solution, calculate the CIM of all components in the system and save the components with the highest CIM in set S.
(1)
If the number of elements in set S is equal to 1, select this component to improve system reliability; Otherwise, perform Step (3).
(2)
Calculate the reliability increment Δ r i C i under the current available cost C i for the components in set S.
(3)
Calculate the improvement of system reliability of component i in set S by min r i , max r i , Δ r i C i I i B I M .
(4)
Select the components i* with the largest improvement in system reliability using i * = arg max min r i , max r i , Δ r i C i I i B I M , i S .

3.3. Procedures of CIM-Based Arithmetic Optimization Algorithm

The CIM-based arithmetic optimization algorithm (CIAOA) leverages the strengths of both the CIM and AOA in search capabilities. The detailed procedures of the CIAOA are summarized as follows. The specific flow of the algorithm can be determined from the principle of AOA, as shown in Figure 2.
(1)
Initialize the parameters of the CIAOA, including the control parameter µ and sensitive parameter α.
(2)
Generate N possible solutions based on the boundary of components’ reliability; the pseudo-code of feasible solution generation is summarized as follows.
Generate feasible solutions in a population.
Input population size pop, system scale n, and cost function parameters.
for i = 1: n
  • generate a p o p × n random matrix, whose value is in [0, 1].
  • determine the improvement cost for component i by total feasible cost multiply the random matrix.
  • obtain the reliability improvement by selecting the minimum value obtained by the feasible improvement cost and the boundary of the component reliability.
end for
output the feasible solution.
(3)
Calculate the fitness function of each solution based on Equation (6) and save the optimal solution with the best fitness value.
f i t n e s s C _ I t e r = R C _ I t e r 1 + 100000000 max ( C C _ I t e r C 0 , 0 )
where C _ I t e r denotes the current iteration; f i t n e s s represents the fitness function of a possible solution; R is the system reliability of a possible solution; C is the cost of achieving the possible solution.
(4)
Update the mathematical optimization acceleration function (MOA) based on Equation (7), and MOA is used to determine the search methods.
M O A C _ I t e r = M i n + C _ I t e r × M a x M i n M _ I t e r
where M _ I t e r is the maximum value of iterations. M i n and M a x denote the minimum and maximum values of the accelerated function, respectively.
(5)
Update the mathematical optimizer probability (MOP) based on Equation (8), which is used to adjust the component reliability.
M O P C _ I t e r = 1 C _ I t e r 1 α / M _ I t e r 1 α
(6)
To adjust the component reliability, generate three random values in [0, 1] for r1, r2, and r3.
(7)
If r1 is larger than the MOA, perform the exploration phase and go to Step (8); otherwise, go to Step (9) to perform the exploitation phase.
(8)
If r2 is larger than 0.5, adjust the component reliability by the division math operator ( ÷ ) based on Equation (9); otherwise, adjust the component reliability by Equation (10) through the multiplication math operator ( × ).
x i , j C _ I t e r + 1 = b e s t x j ÷ M O P + ε × U B j L B j × μ + L B j , D i v i s i o n   o p e r a t o r
x i , j C _ I t e r + 1 = b e s t x j × M O P × U B j L B j × μ + L B j , M u l t i p l i f i c a t i o n   o p e r a t o r
(9)
If r3 is larger than 0.5, adjust the component reliability using the subtraction math operator (−) based on Equation (11); otherwise, adjust the component reliability by Equation (12) through the addition math operator (+).
x i , j C _ I t e r + 1 = b e s t x j M O P × U B j L B j × μ + L B j , S u b t r a c t i o n   o p e r a t o r
x i , j C _ I t e r + 1 = b e s t x j + M O P × U B j L B j × μ + L B j , A d d i t i o n   o p e r a t o r
(10)
Calculate the fitness values of each solution after the math operator adjustment and rank the solutions.
(11)
Perform the CIM-based local search method for the top 10 solutions and save the optimal solution.
(12)
Judge termination conditions if the iteration generation C_Iter is larger than M_Iter and output the optimal solution; otherwise, go to Step 4.
For the AOA and CIAOA, the difference between these two algorithms is the local search method implementation. The CIAOA performs the CIM-based local search method for the top 10 solutions in Step (11), while the AOA does not perform this step. Therefore, the AOA and CIAOA have the same process and parameters except for the local search process.

4. Experimental Analysis

To better analyze the effectiveness of the CIM, numerical experiments have been designed for various hybrid system sizes, considering three types of cost functions. For a specific cost function type, the hybrid system structure is randomly generated by different n (10, 20, 30, 40, and 50) and cost budget C0. Once the parameters of the systems and algorithms are determined, both the AOA and CIAOA are implemented 100 times. The system reliability and convergence generations are then analyzed to assess the performance of the CIAOA. The effectiveness of the CIM is discussed by summarizing the results obtained from these numerical experiments.

4.1. Experimental Design

To better analyze the effectiveness of the CIM, the CIAOA and AOA are introduced to compare the optimal system reliability and convergence of these two algorithms. The comparison is performed by considering different system scales and parameters for three different cost function forms.
(1) System parameters setting. The scales of hybrid systems include 5 types: The structure of the hybrid system is randomly generated, considering the series or parallel relationships between components.
(2) Algorithm parameters setting. The main parameters of the two algorithms (AOA and CIAOA) are set as follows.
According to the similar mathematical models in Reference [32], the parameters of the AOA and CIAOA are set as follows. The control parameter μ = 0 .5 , the sensitive parameter α = 5 , the minimum values of the accelerated function M i n = 0.2 , the maximum values of the accelerated function M a x = 1 , the maximum number of iterations M _ I t e r = 500 , and the number of stable generations of the optimal solution m m = 100 , which means that the algorithm will be terminated once the optimal solution remains unchanged for mm successive generations; and the population size p o p = 100 .
(3) Parameters setting of the three cost function forms.
(1)
Parameters of power type cost function
The feasibility of component reliability improvement parameter K i = 500 p i + 1000 , the cost constraint is generated by C 0 = min 0.2 C i , C i max C i . To better illustrate different cost situations, a i is generated randomly in the interval [0, 1] and p i is divided into three types with different ranges: 0.3 , 0.6 , 0.6 , 0.9 0.3 , 0.9 .
(2)
Parameters of trigonometric type cost function
The feasibility of component reliability improvement parameter K i = 500 p i + 1000 , the cost constraint is generated by C 0 = min 0.5 C i , C i max C i . To better illustrate different cost situations, x i is generated randomly in the interval [0, 1] and p i is divided into three types with different ranges: 0.3 , 0.6 , 0.6 , 0.9 0.3 , 0.9 .
(3)
Parameters of exponential type cost function
r i , max is further divided into [0.9, 0.945] and [0.945, 0.99] and r i , min is divided into [0.5, 0.65] and [0.65, 0.8]. c i , b is set in the interval [1, 9] and f i is set in the interval [0.1, 0.9]. By combining the boundary of r i , max and r i , min , there are four types of component reliability by considering [ r i , min , r i , max ] .
After the parameters are established, execute the AOA and CIAOA 100 times for each scenario. Considering four system scales and the corresponding cost function parameters, there are 12 situations for the power type experiment and trigonometric type experiment, while the exponential type experiment includes 16 situations. Analyzing the system reliability and convergence generation obtained by the AOA and CIAOA can be used to illustrate the performance of the CIAOA, which can verify the effectiveness of the CIM in the optimization process.

4.2. Experimental Results

4.2.1. Performance Analysis of the CIAOA under the Power Cost Constraint

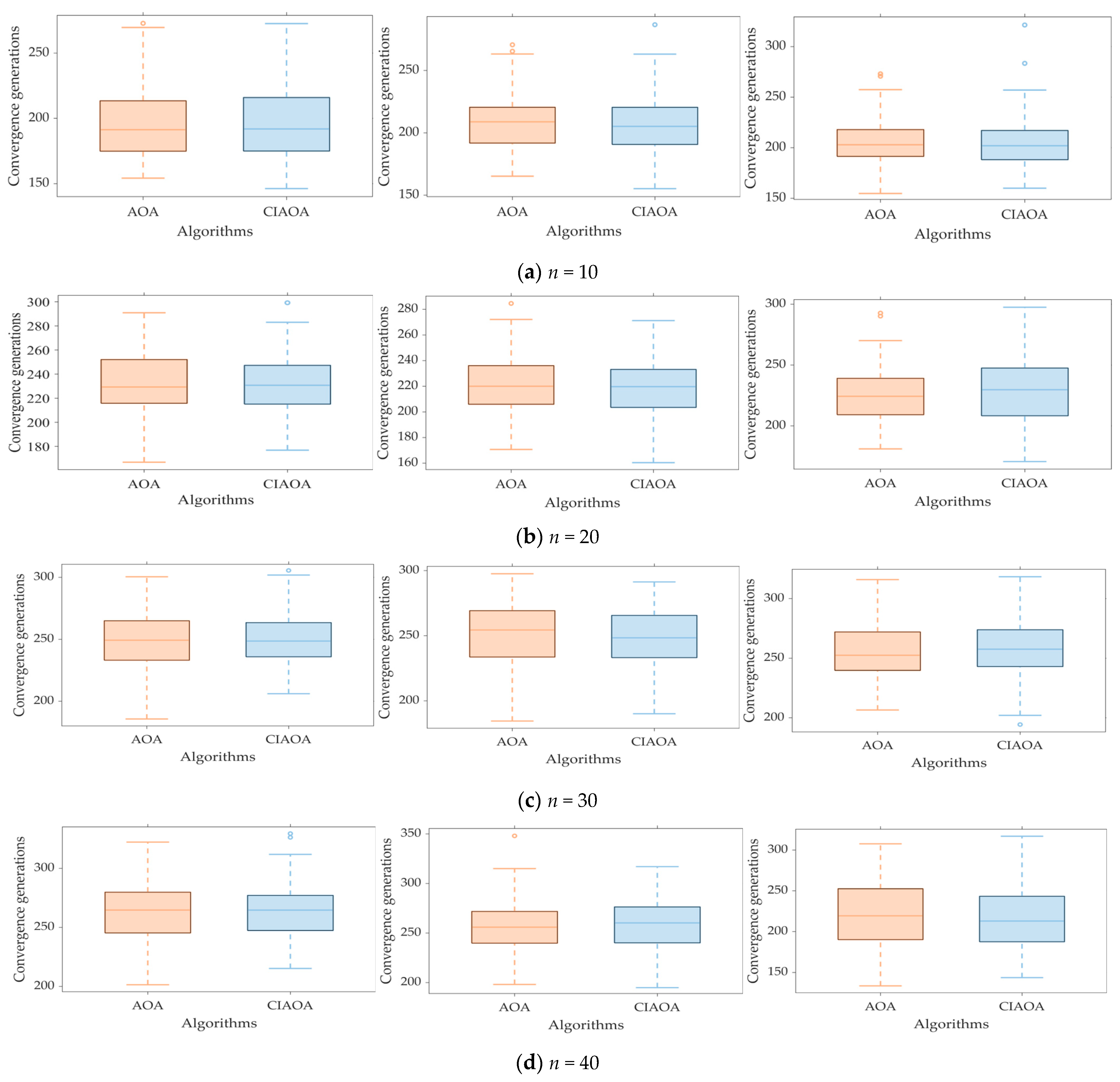
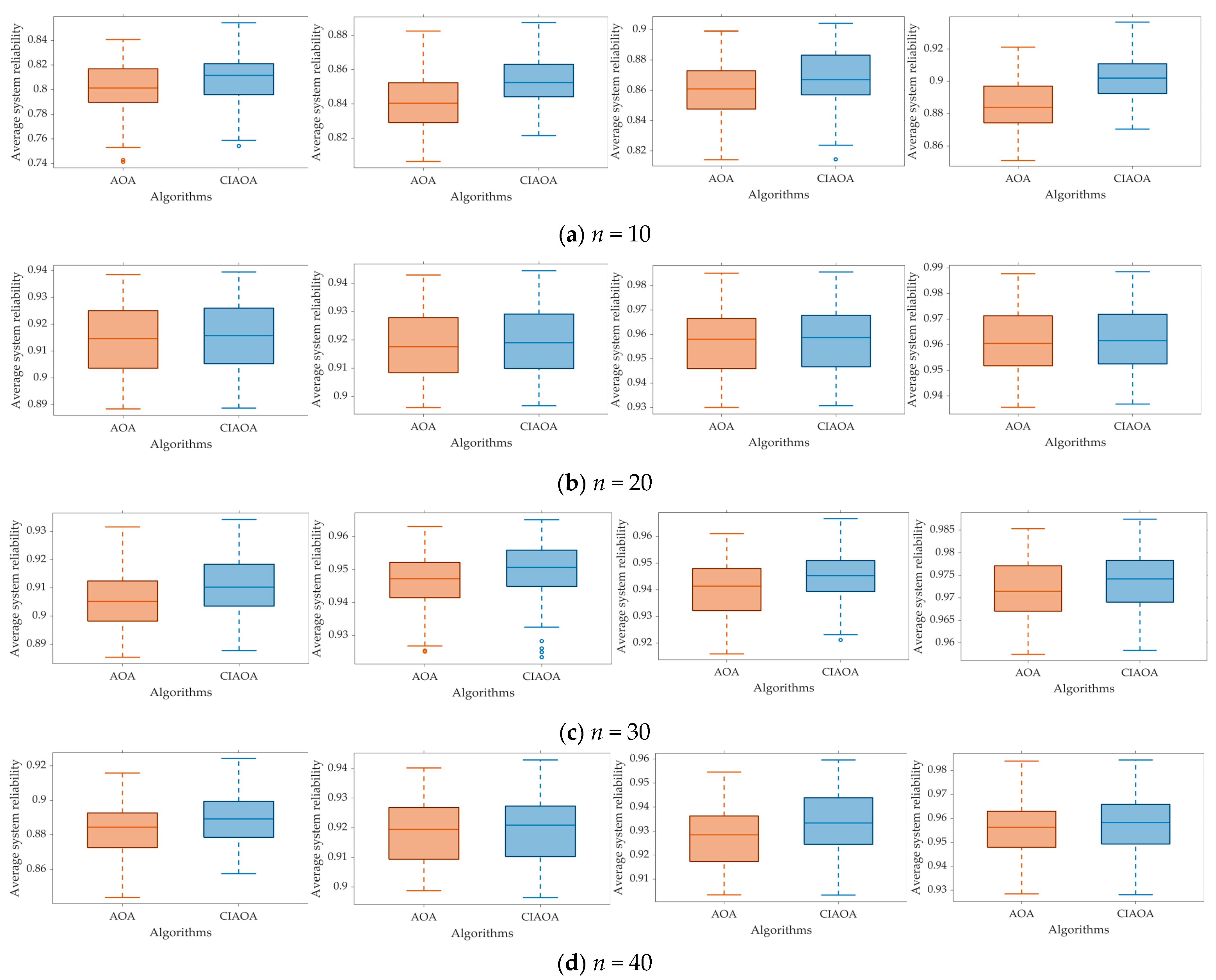
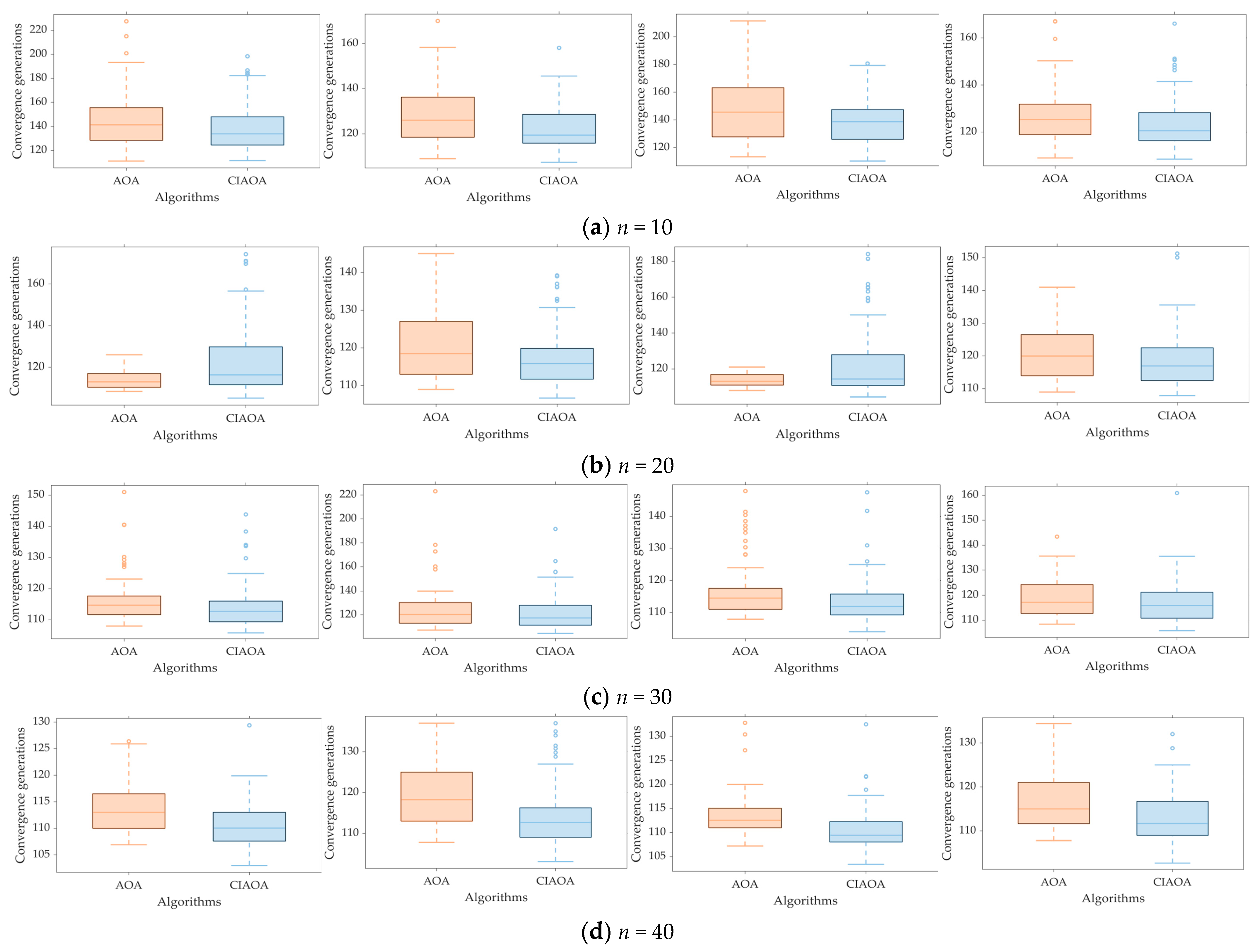
Under the power cost constraint, Figure 3 shows the distribution of system reliability obtained by the CIAOA for running 100 times. From the box plots, almost all the system reliability obtained by the CIAOA is higher than that of the AOA except for the first situation under n = 30. The system reliability obtained by the CIAOA is much better than that of the AOA when n becomes larger, especially for n = 20, 30 and 40. Moreover, the distribution of convergence generations is shown in Figure 4. It can be seen from the box plots in Figure 4 that the convergence generations of the CIAOA in all situations are much smaller than that of the AOA. Generally, the CIAOA can achieve higher system reliability and lower convergence generation than the AOA, which illustrates the effectiveness of the CIM in the local search process. Therefore, the CIM-based local search method can better improve the performance of the CIAOA by analyzing the optimization results under the power cost constraint.

4.2.2. Performance Analysis of the CIAOA under the Trigonometric Cost Constraint

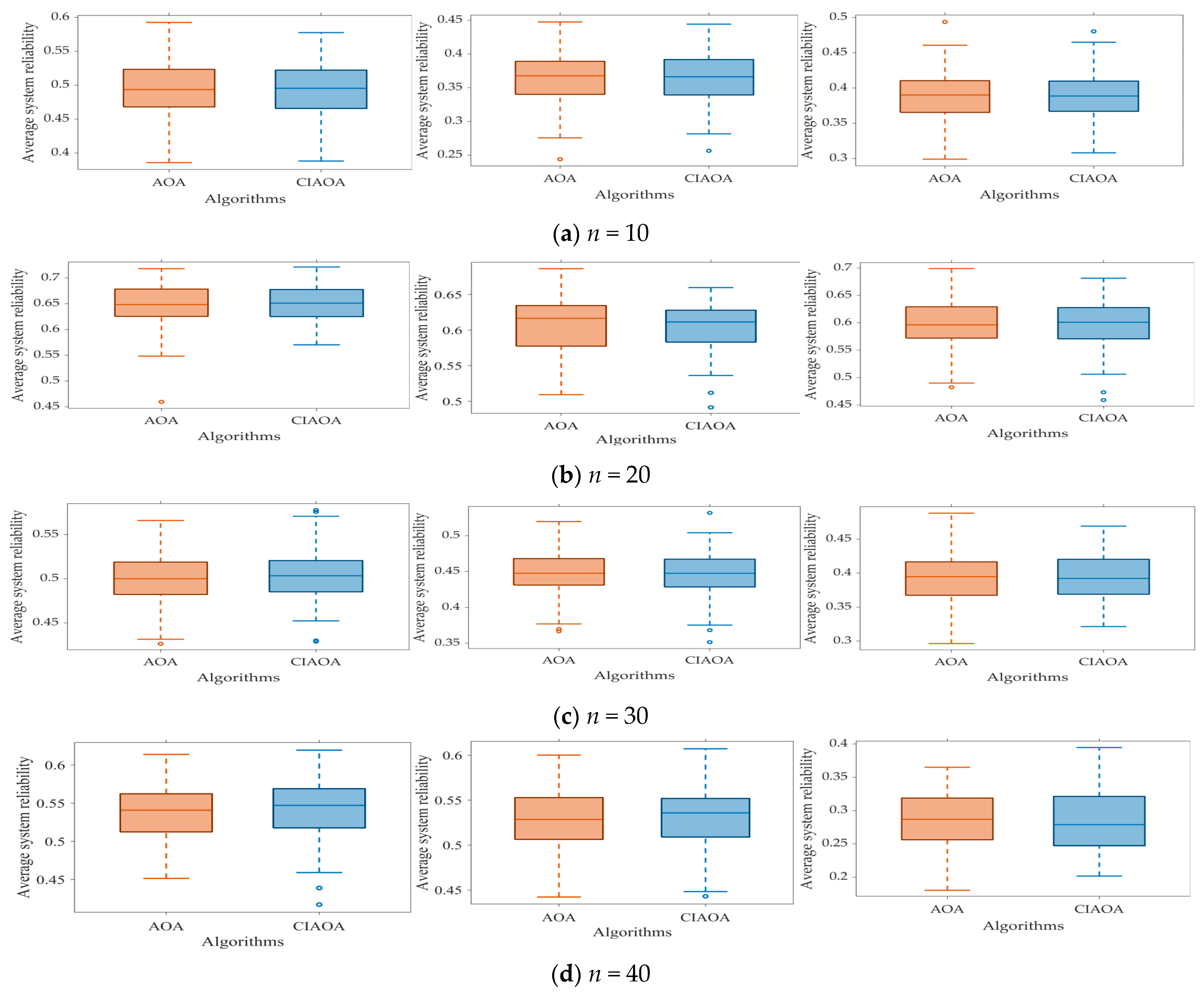
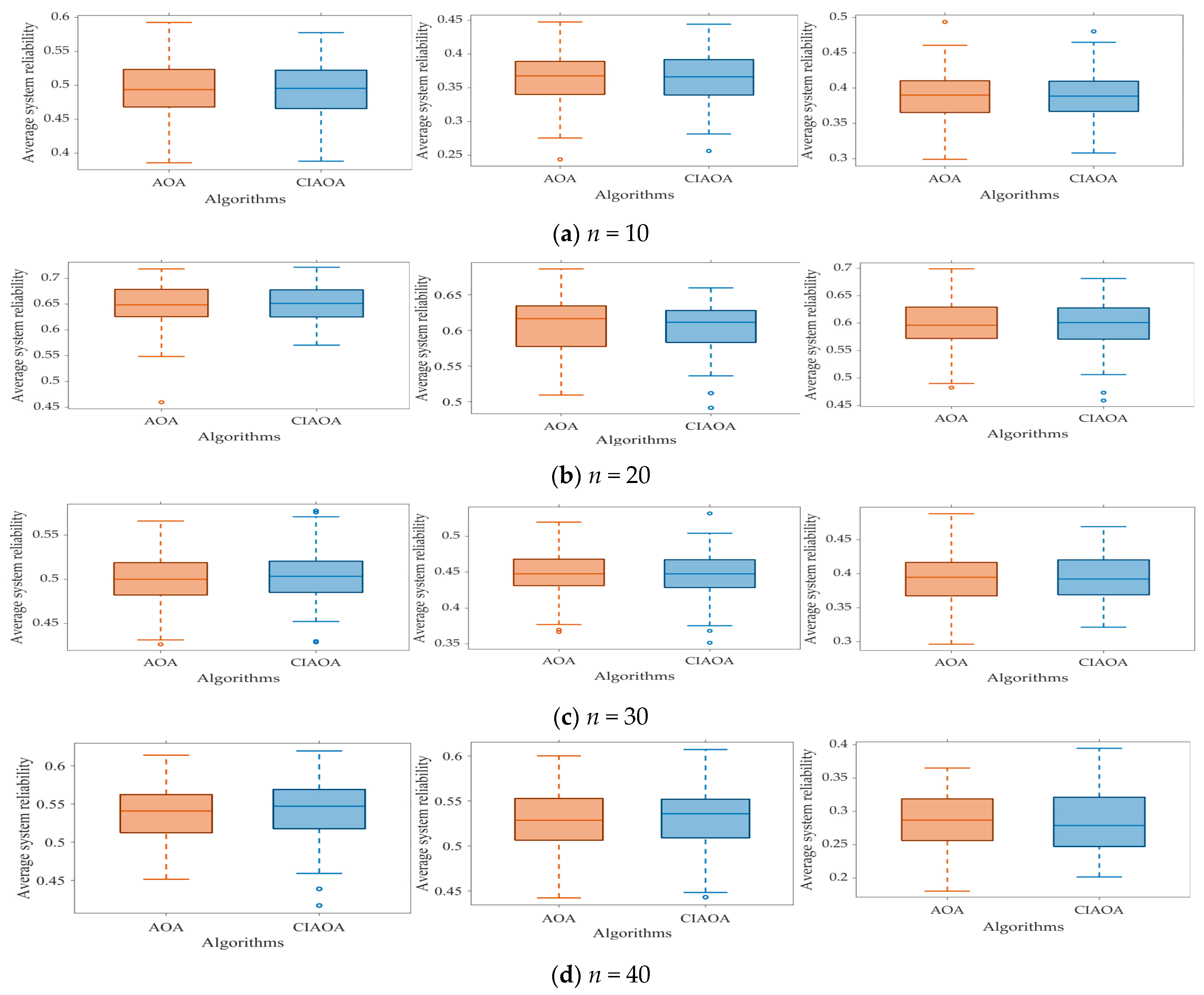
Under the trigonometric cost constraint, Figure 5 shows the distribution of system reliability obtained by the CIAOA for running 100 times. From the box plots, the system reliability obtained by the CIAOA is near to that of the AOA, which shows that the difference in system reliability obtained by these two algorithms is very narrow. Moreover, the distribution of convergence generations is shown in Figure 6. It can be seen from the box plots that the convergence generations of the CIAOA in some situations are slightly higher than that of the AOA, such as in the third situation under n = 30 and 40. Therefore, the CIM-based local search method shows some contribution to the performance of the CIAOA under the trigonometric type of cost constraint.

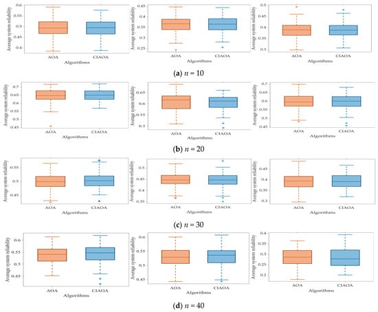
4.2.3. Performance Analysis of the CIAOA under the Exponential Cost Constraint

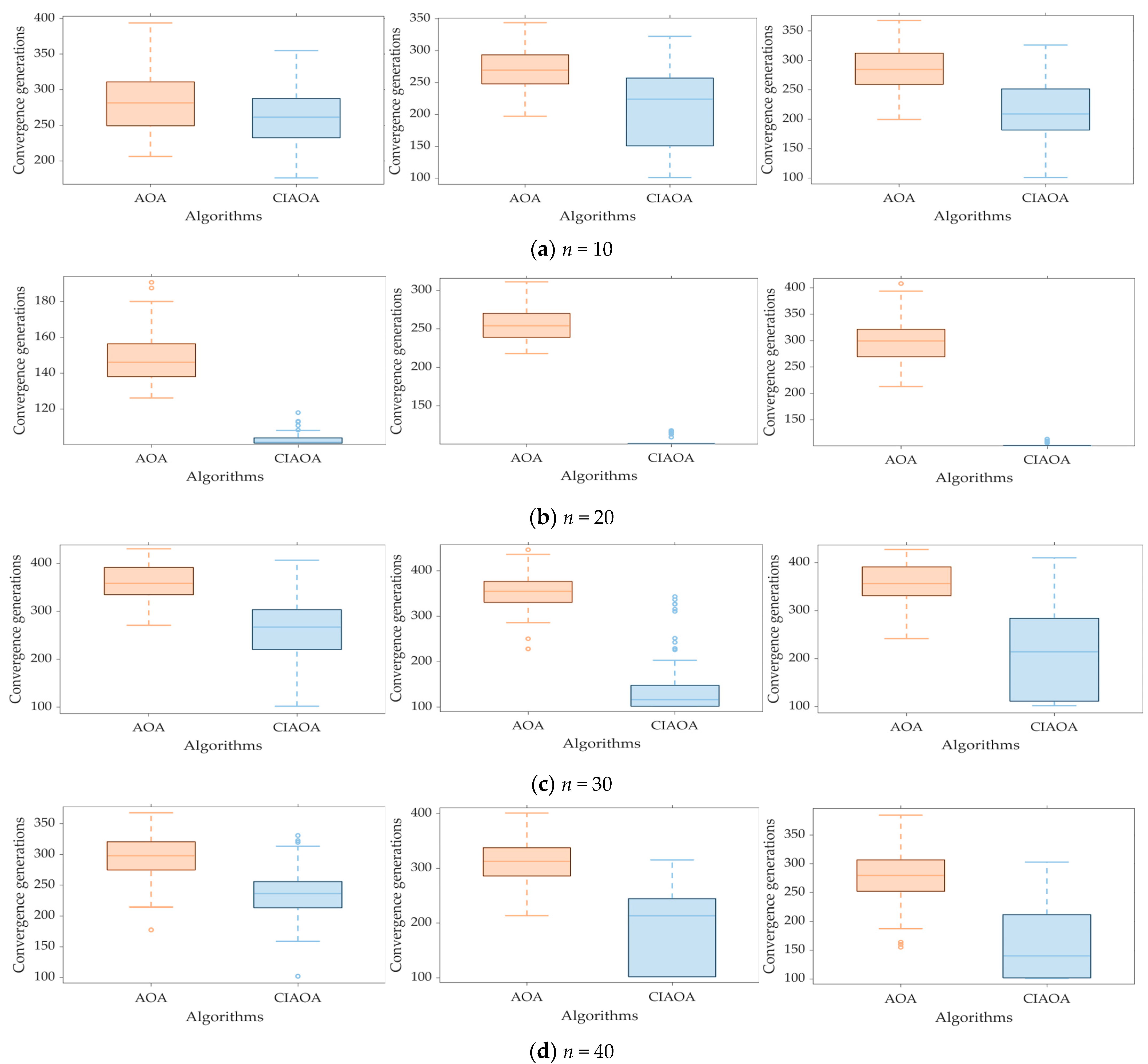
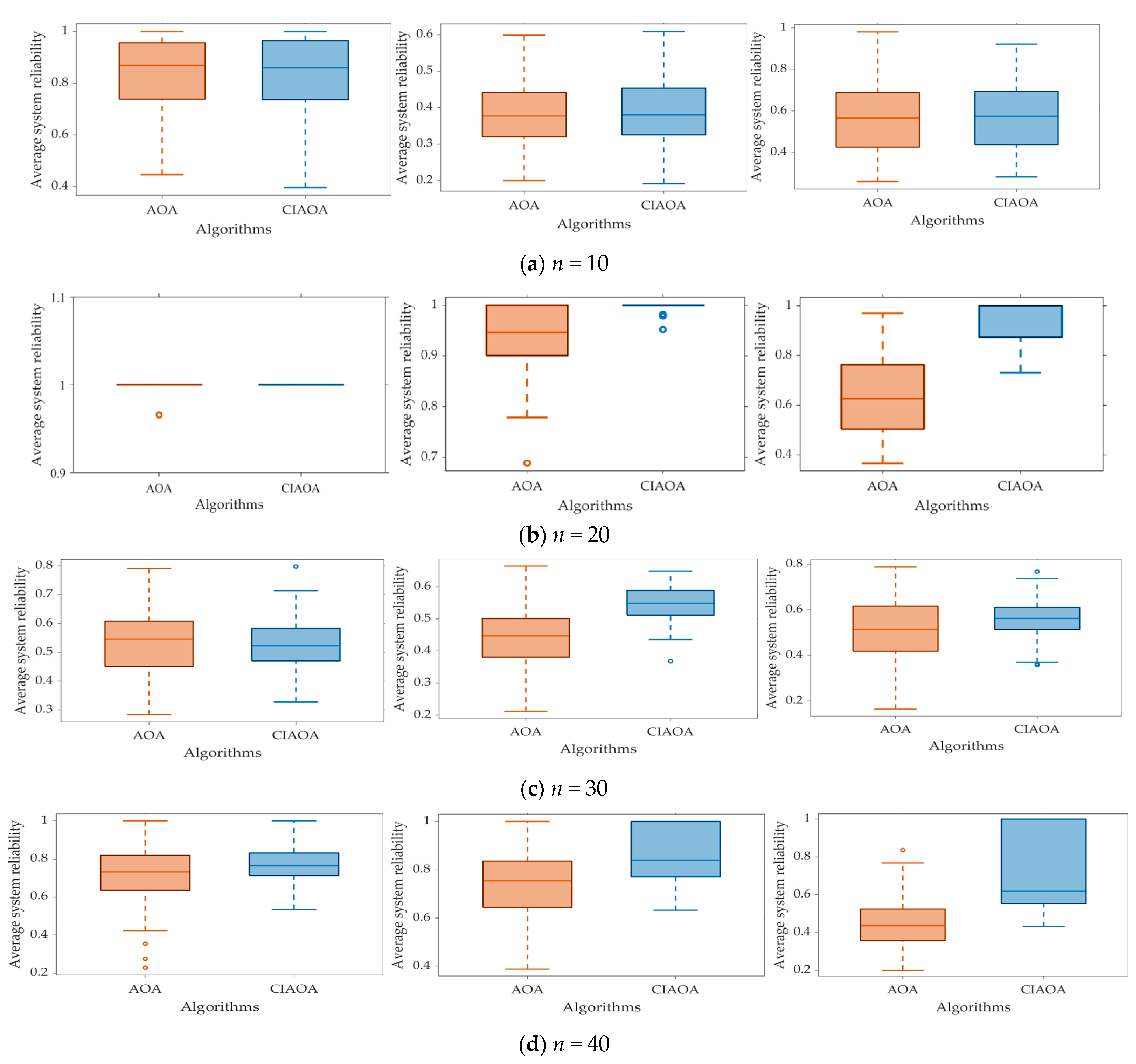
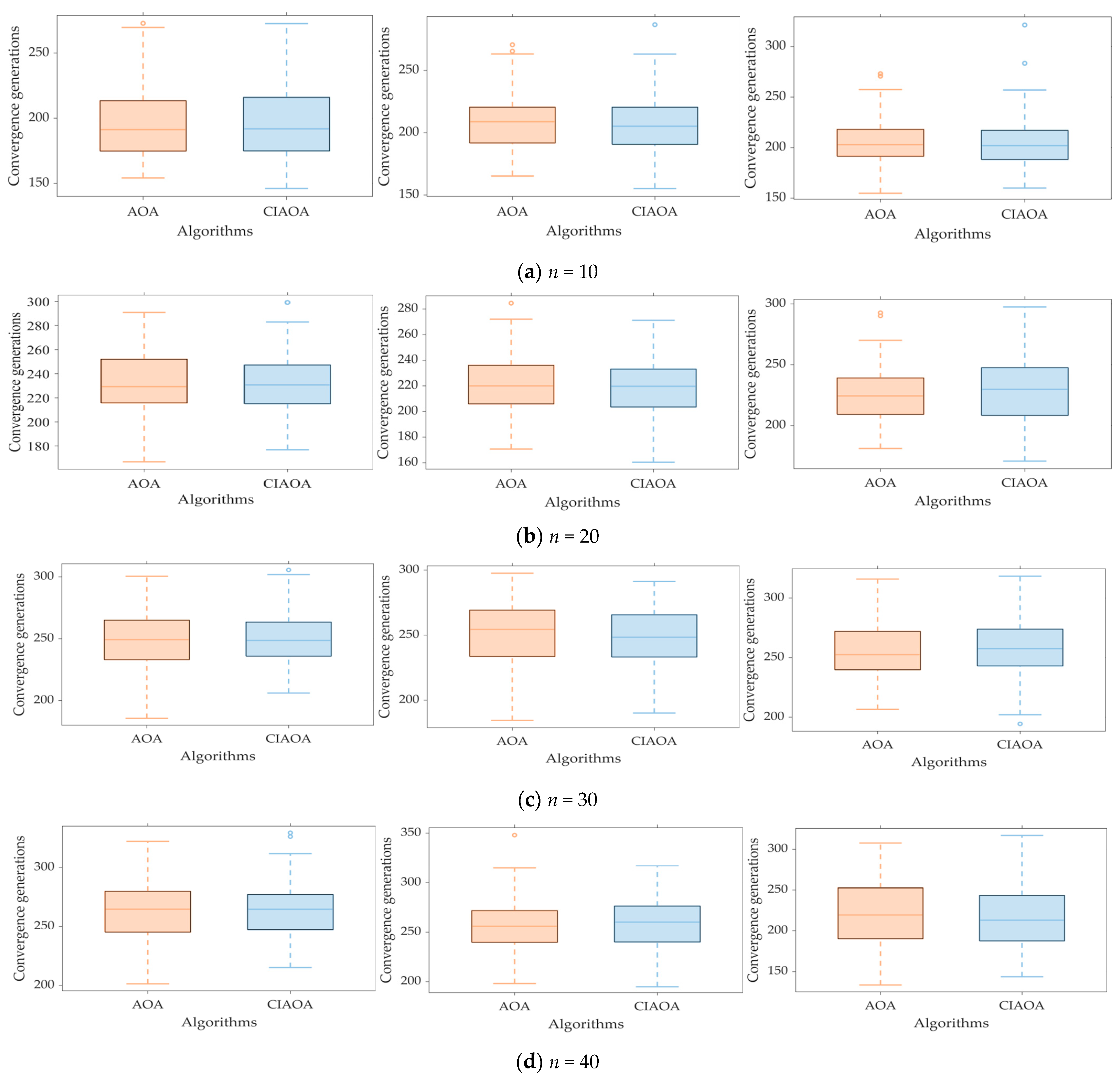
Under the exponential cost constraint, Figure 7 shows the distribution of system reliability obtained by the CIAOA for running 100 times. From Figure 7, the system reliability obtained by the CIAOA is higher than that of the AOA, which shows that the CIAOA has better effectiveness than the AOA. Moreover, the distribution of convergence generations is shown in Figure 8. Figure 8 shows that the convergence generations of the CIAOA are lower than that of the AOA under almost all situations except for the first and third situations under n = 20. Therefore, the CIM-based local search method contributes better to the performance of the CIAOA under the exponential cost constraint.

4.2.4. Discussion of the CIM’s Contribution under Different Cost Forms

To better analyze the CIM’s contribution quantitatively, the improvement percentages of system reliability and convergence generations for the experiments are summarized in Table 1.
Table 1 shows that the improvement percentages of system reliability for the three cost forms are larger than 0, while some of the improvement percentages of convergence generations are less than 0, which is near 0. The average percentage of the four system scales can be obtained to better analyze CIM’s effectiveness. The average system reliability improvement percentages for the three cost forms are 8.07%, 0.14%, and 0.53%, and the average convergence generation improvement percentages for the three cost forms are 37.30%, 0.08%, and 1.66%. According to the average improvement percentages, the CIAOA has better advantages in solving the optimization problem under power-type constraint forms, while the CIAOA has limited contribution to solving the optimization problem under the trigonometric-cost constraint. Therefore, the CIM can better contribute to solving the optimization problem under power type and exponential cost constraint, while the advantage of solving the optimization problem under the trigonometric cost constraint is limited.

5. Numerical Example

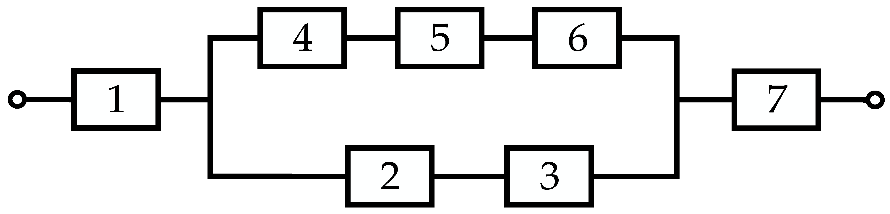
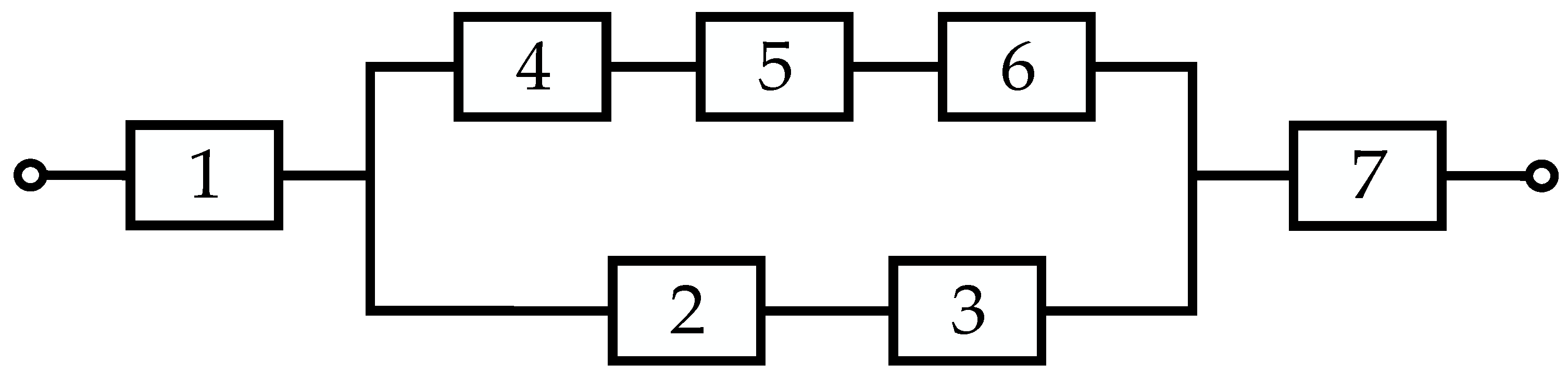
To analyze the optimal solution for the system reliability improvement problem, a hybrid power vehicle system is introduced to obtain the optimal reliability improvement of components, which is a hybrid system. A hybrid power vehicle system can drive the front and rear wheels through an electrical motor or gas engine, which includes the engine, generator, electric motor, battery, fuel tank, front variator, and rear variator. There are two driven systems: an electrically driven system (including generator, electric motor, and battery) and a gas engine driven system (including engine and fuel tank). The simplified structure of a hybrid power vehicle system is shown in Figure 9. One of the driven systems works normally; the system will work normally. However, the front variator and rear variator are in a series relationship because the failure of anyone will make the system fail. According to the logicality of components in the hybrid power vehicle system, the reliability diagram can be represented in Figure 10.

5.1. Parameters Setting of Three Cost Function Forms

Assume that the reliability of the seven components in the hybrid power vehicle system gradually degrades from the brand-new components, whose reliability is 1; after a period of time, the initial reliability of the seven components is randomly generated, so the initial reliability of the seven components may be different. The initial reliability is generated randomly, and the boundary of component reliability for the hybrid power vehicle system is determined by Reference [40]. The key parameters in different forms of cost functions can be determined by Reference [5]. The parameters of components in different forms of cost functions are listed in Table 2, Table 3 and Table 4.

5.2. Experimental Design of the Numerical Example

To illustrate the contribution of the CIM, the optimal solution obtained by the CIAOA is analyzed by comparing the rankings of the components’ reliability improvement rate and components’ CIM. The previous research has reported that the maintenance resources should give priority to the components with higher importance measures. Therefore, in the numerical example of the hybrid power vehicle system, the ranking of the improvement rate of components’ reliabilities is obtained by analyzing the optimal solution obtained by the CIAOA. At the same time, the importance ranking of components is obtained by considering the CIM and cost constraint. The aim of this numerical example is to judge whether the rankings of the CIM and reliability improvement rates are consistent. The consistency of these two rankings can be used to verify the contribution of the CIM.

5.3. Analysis of Optimal Solutions for the Hybrid Power Vehicle System

The optimal reliability improvement for components under different cost forms and cost budgets can be obtained by the CIAOA, and the optimal results under different cost forms and cost budgets are listed in Table 5.
(1)
Reliability improvement rate in optimal solutions
To better analyze the usage of limited cost, the reliability improvement rate of components can be calculated using Δ p i / ( 1 p i ) . Thus, the reliability improvement rates of components in the optimal solutions are evaluated in Table 6.
(2)
Components’ CIM under different cost forms
Under a specified cost form, the components’ CIM can be evaluated using Equation (4) when the initial components’ reliabilities are known. The CIM under the power cost constraint can be evaluated using Equations (1) and (4); the CIM under the trigonometric cost constraint can be evaluated using Equations (2) and (4); the CIM under the exponential cost constraint can be evaluated using Equations (3) and (4). The components’ CIM is listed in Table 7.
(3)
Rankings analysis of reliability improvement rate and CIM.
The ranking of reliability percentage can be obtained by the data in Table 6, and the ranking results under different cost forms and cost budgets are listed in Table 8. We find that the ranking of improvement rate under different cost budget are different. The components’ CIM under different cost budgets are the same once the cost form and initial components’ reliabilities are determined. Thus, the ranking results of CIM can be obtained based on Table 7, shown in Table 8.
By comparing the order of the CIM and reliability improvement rate, it is easy to find that the top three or four components in these two rankings are almost the same. For the power type cost form, the top four components in these two rankings are components 7, 1, 3, and 2. For the trigonometric type cost form, the top four components in these two rankings when C 0 = 0.5 C o r C are components 7, 1, 3, and 2, while the top three components in these two rankings when C 0 = 0.2 C are components 7, 1, and 3. For the exponential type cost form, the top four components in these two rankings when C 0 = 0.5 C o r C are components 7, 1, 2, and 5, while the top three components in these two rankings when C 0 = 0.2 C are components 7, 1, and 2. It can be seen that the components with a higher CIM are selected to allocate more limited costs in the optimal solutions. Therefore, the contribution of the CIM is verified in this part by considering the consistency of the reliability improvement rates ranking and the CIM ranking.

5.4. Insights

The numerical experiment results show that CIM can speed up the convergence and improve the solution quality of intelligent algorithms. The contribution of the CIM to complex optimization problems is analyzed by considering the consistency between the reliability improvement rate and CIM’s ranking in the optimal solution. Therefore, we can summarize some important insights for engineers as follows.
(1)
At a specific time, the components with the highest CIM should be repaired in priority under the limited cost budget.
(2)
For the reliability optimization with power type cost functions, the improvement of components with higher CIM can reach 100%, which means the reliability of these components can be improved to the maximum value.
(3)
For the reliability optimization with trigonometric type or exponential type cost functions, the improvement of components with higher CIM cannot reach 100% because these cost function forms may use infinite cost, which means the limited cost budget should determine the reliability of these components.

6. Conclusions

In this paper, CIAOA is proposed to solve the reliability improvement optimization problem under three different cost function forms. The comparison results show that the performance of CIAOA is better under the power type cost form; the system reliability improvement rate is 8.07%, and the convergence generation improvement rate is 37.30%. To analyze the contribution of the CIM, the ranking of reliability improvement rate and CIM are introduced by considering the two rankings’ consistency. The higher prioritization components in the two rankings are similar, showing that the CIM can serve as a useful tool to guide the search process of intelligent algorithms effectively. However, the research work just considered the CIM contribution to the AOA under deterministic risks. In the future, the contribution of the CIM in other intelligent algorithms should also be considered, and the complex optimization problems under uncertain risks should be explored.

Author Contributions

Conceptualization: J.Z.; Methodology: R.T.; Software: R.T. and M.L.; Validation: M.L. and R.T.; Formal analysis: R.T. and M.L.; Investigation: R.T. and Z.Z.; Resources: Z.Z. and X.C.; Data curation: X.C. and Z.Z.; Writing-original draft preparation: R.T. and M.L.; Writing-review and editing: J.Z. and X.C.; Supervision: X.C. Project administration: J.Z.; Funding acquisition: J.Z. All authors have read and agreed to the published version of the manuscript.

Funding

This research was supported by the National Natural Science Foundation of China (No. 72101202), China Postdoctoral Science Foundation (No. 2022MD713793), and the Outstanding Youth Science Fund of Xi’an University of Science and Technology (No. 22002).

Data Availability Statement

The authors confirm that the data supporting the findings of this study are available within the article.

Conflicts of Interest

The authors declare no conflict of interest.

Abbreviations

NotationsDefinitionNotationsDefinition
r Current reliability of n components C _ I t e r Current iteration
R System reliability f i t n e s s The fitness function of a possible solution
C Total cost of the system by improving components’ reliability R System reliability of a possible solution
C 0 Cost constraint C Cost consumption for the possible solution
r i Current reliability of component i M _ I t e r Maximum iterations
Δ r i Reliability increments of component i γ 1 , γ 2 , γ 3 Random values in the AOA
r i j Reliability of the j-th component in the i-th subsystem μ Control parameter
c i Cost of component i α Sensitive parameter
p i Reliability of component i n Scales of hybrid systems
f i Reliability of component i p o p Population size
I i C R I M Change rate of system reliability x i , a i Random parameters in power type cost function
ϕ X Structure function of the system r i , max , r i , min Reliability of upper (lower) boundary of component i
I i B I M Birnbaum’s importance measure of component i K i The parameters of component i under power or trigonometric type cost function
X i State of component i

References

  1. Si, S.; Dui, H.; Zhao, X.; Zhang, S.; Sun, S. Integrated importance measure of component states based on loss of system performance. IEEE Trans. Reliab. 2012, 61, 192–202. [Google Scholar] [CrossRef]
  2. Dui, H.Y.; Si, S.B.; Sun, S.D.; Cai, Z.Q. Gradient computations and geometrical meaning of importance measures. Qual. Technol. Quant. Manag. 2013, 10, 305–318. [Google Scholar] [CrossRef]
  3. Si, S.; Levitin, G.; Dui, H.; Sun, S. Component state-based integrated importance measure for multi-state systems. Reliab. Eng. Syst. Saf. 2013, 116, 75–83. [Google Scholar] [CrossRef]
  4. Miziula, P.; Navarro, J. Birnbaum importance measure for reliability systems with dependent components. IEEE Trans. Reliab. 2019, 68, 439–450. [Google Scholar] [CrossRef]
  5. Si, S.; Liu, M.; Jiang, Z.; Jin, T.; Cai, Z. System reliability allocation and optimization based on generalized Birnbaum importance measure. IEEE Trans. Reliab. 2019, 68, 831–843. [Google Scholar] [CrossRef]
  6. Do, P.; Berenguer, C. Conditional reliability-based importance measures. Reliab. Eng. Syst. Saf. 2020, 193, 106633. [Google Scholar] [CrossRef]
  7. Ma, C.; Wang, W.; Cai, Z.; Zhao, J. Maintenance optimization of reconfigurable systems based on multi-objective Birnbaum importance. Proc. Inst. Mech. Eng. Part O J. Risk Reliab. 2020, 236, 277–289. [Google Scholar] [CrossRef]
  8. Dong, L.; Si, S. Importance Measure for K-out-of-n: G Systems under Dynamic Random Load Considering Strength Degradation. Reliab. Eng. Syst. Saf. 2021, 3, 107892. [Google Scholar]
  9. Dui, H.; Tian, T.; Zhao, J.; Wu, S. Comparing with the joint importance under consideration of consecutive-k-out-of-n system structure changes. Reliab. Eng. Syst. Saf. 2022, 219, 108255. [Google Scholar] [CrossRef]
  10. Kirigin, T.B.; Babić, S.B.; Perak, B. Semi-Local Integration Measure of Node Importance. Mathematics 2022, 10, 405. [Google Scholar] [CrossRef]
  11. Qiu, Q.G.; Cui, L.R.; Yang, L. Maintenance policies for energy systems subject to complex failure processes and power purchasing agreement. Comput. Ind. Eeg. 2018, 119, 193–203. [Google Scholar] [CrossRef]
  12. Xie, S.; Luo, R. Measuring Variable Importance in Generalized Linear Models for Modeling Size of Loss Distributions. Mathematics 2022, 10, 1630. [Google Scholar] [CrossRef]
  13. Bisht, S.; Kumar, A.; Goyal, N.; Ram, M.; Klochkov, Y. Analysis of network reliability characteristics and importance of components in a communication network. Mathematics 2021, 9, 1347. [Google Scholar] [CrossRef]
  14. Harnpornchai, N.; Wonggattaleekam, W. An application of neutrosophic set to relative importance assignment in AHP. Mathematics 2021, 9, 2636. [Google Scholar] [CrossRef]
  15. Zhu, C.; Zhu, J.; Shao, J. Epidemiological Investigation: Important Measures for the Prevention and Control of COVID-19 Epidemic in China. Mathematics 2023, 11, 3027. [Google Scholar] [CrossRef]
  16. Li, X.; Song, L.; Choy, Y.; Bai, G. Multivariate Ensembles-Based Hierarchical Linkage Strategy for System Reliability Evaluation of Aeroengine Cooling Blades. Aerosp. Sci. Technol. 2023, 138, 108325. [Google Scholar] [CrossRef]
  17. Li, Y.; Jia, C. An overview of the reliability metrics for power grids and telecommunication networks. Front. Eng. Manag. 2021, 8, 531–544. [Google Scholar] [CrossRef]
  18. Bai, G.; Wang, H.; Zheng, X.; Dui, H.; Xie, M. Improved resilience measure for component recovery priority in power grids. Front. Eng. Manag. 2021, 8, 545–556. [Google Scholar] [CrossRef]
  19. Kumar, V.; Chhabra, J.K.; Kumar, D. Parameter adaptive harmony search algorithm for unimodal and multimodal optimization problems. J. Comput. Sci. 2014, 5, 144–155. [Google Scholar] [CrossRef]
  20. Naruei, I.; Keynia, F.; Sabbagh Molahosseini, A. Hunter–prey optimization: Algorithm and applications. Soft Comput. 2022, 26, 1279–1314. [Google Scholar] [CrossRef]
  21. Faramarzi, A.; Heidarinejad, M.; Stephens, B.; Mirjalili, S. Equilibrium optimizer: A novel optimization algorithm. Knowl.-Based Syst. 2020, 191, 105190. [Google Scholar] [CrossRef]
  22. Shen, L.; Chen, H.; Yu, Z.; Kang, W.; Zhang, B.; Li, H.; Yang, B.; Liu, D. Evolving support vector machines using fruit fly optimization for medical data classification. Knowl.-Based Syst. 2016, 96, 61–75. [Google Scholar] [CrossRef]
  23. Cai, Z.; Si, S.; Sun, S.; Li, C. Optimization of linear consecutive-k-out-of-n system with a Birnbaum importance-based genetic algorithm. Reliab. Eng. Syst. Saf. 2016, 152, 248–258. [Google Scholar] [CrossRef]
  24. Wang, N.; Zhao, J.; Jiang, Z.; Zhang, S. Reliability optimization of systems with component improvement cost based on importance measure. Adv. Mech. Eng. 2018, 10, 1–15. [Google Scholar] [CrossRef]
  25. Zhao, J.; Si, S.; Cai, Z.; Guo, P.; Zhu, W. Mission success probability optimization for phased-mission systems with repairable component modules. Reliab. Eng. Syst. Saf. 2020, 195, 106750. [Google Scholar] [CrossRef]
  26. Ma, C.; Wang, Q.; Cai, Z.; Si, S.; Zhao, J. Component reassignment for reliability optimization of reconfigurable systems considering component degradation. Reliab. Eng. Syst. Saf. 2021, 215, 107867. [Google Scholar] [CrossRef]
  27. Si, S.; Zhao, J.; Cai, Z.; Dui, H. Recent advances in system reliability optimization driven by importance measures. Front. Eng. Manag. 2020, 7, 335–358. [Google Scholar] [CrossRef]
  28. Kumar, A.; Pant, S.; Singh, M.; Chaube, S.; Ram, M.; Kumar, A. Modified Wild Horse Optimizer for Constrained System Reliability Optimization. Axioms 2023, 12, 693. [Google Scholar] [CrossRef]
  29. Li, X.; Song, L.; Bai, G.; Li, D. Physics-Informed Distributed Modeling for CCF Reliability Evaluation of Aeroengine Rotor Systems. Int. J. Fatigue 2023, 167, 107342. [Google Scholar] [CrossRef]
  30. Zhu, S.; Keshtegar, B.; Ben Seghier, M.; Zio, E.; Taylan, O. Hybrid and Enhanced PSO: Novel First Order Reliability Method-Based Hybrid Intelligent Approaches. Comput. Methods Appl. Mech. Eng. 2022, 393, 114730. [Google Scholar] [CrossRef]
  31. Fathollahi-Fard, A.; Govindan, K.; Hajiaghaei-Keshteli, M. A green home health care supply chain: New modified simulated annealing algorithms. J. Clean. Prod. 2019, 240, 118200. [Google Scholar] [CrossRef]
  32. Abualigah, L.; Diabat, A.; Mirjalili, S.; Abd Elaziz, M.; Gandomi, A. The arithmetic optimization algorithm. Comput. Methods Appl. Mech. Eng. 2021, 376, 113609. [Google Scholar] [CrossRef]
  33. Kathiravan, K.; Rajnarayanan, P. Application of AOA Algorithm for Optimal Placement of Electric Vehicle Charging Station to Minimize Line Losses. Electr. Power Syst. Res. 2023, 214, 108868. [Google Scholar] [CrossRef]
  34. Dahou, A.; Al-Qaness, M.A.; Elaziz, M.A.; Helmi, A. Human activity recognition in IoHT applications using arithmetic optimization algorithm and deep learning. Measurement 2022, 199, 111445. [Google Scholar] [CrossRef]
  35. Liu, M.; Wang, D.; Zhao, J.; Si, S. Importance measure construction and solving algorithm oriented to the cost-constrained reliability optimization model. Reliab. Eng. Syst. Saf. 2022, 222, 08406. [Google Scholar] [CrossRef]
  36. Kuo, W.; Prasad, V.R.; Tillman, F.A.; Hwang, C.-L. Optimal Reliability Design: Fundamentals and Applications; Cambridge University Press: Cambridge, UK, 2001. [Google Scholar]
  37. Kuo, W.; Zuo, M. Optimal Reliability Modeling: Principles and Applications; John Wiley & Sons: Hoboken, NJ, USA, 2003. [Google Scholar]
  38. Aggarwal, K.K.; Gupta, J.S. On minimizing the cost of reliable systems. IEEE. Trans. Reliab. 1975, 24, 205. [Google Scholar] [CrossRef]
  39. Birnbaum, Z.W. On the Importance of Different Components in a Multi-Component System; Academic Press: New York, NY, USA, 1969; pp. 581–592. [Google Scholar]
  40. Akhtar, I.; Jameel, M.; Altamimi, A.; Kirmani, S. An innovative reliability oriented approach for restructured power system considering the impact of integrating electric vehicles and renewable energy resources. IEEE Access 2022, 10, 52358–52376. [Google Scholar] [CrossRef]
Figure 1. Flowchart of a CIM-based local search method.
Figure 1. Flowchart of a CIM-based local search method.
Mathematics 11 04283 g001
Figure 2. Flowchart of the CIAOA.
Figure 2. Flowchart of the CIAOA.
Mathematics 11 04283 g002
Figure 3. Optimization results of the average system reliability for hybrid systems under the power cost constraint. (a) n = 10; (b) n = 20; (c) n = 30; (d) n = 40.
Figure 3. Optimization results of the average system reliability for hybrid systems under the power cost constraint. (a) n = 10; (b) n = 20; (c) n = 30; (d) n = 40.
Mathematics 11 04283 g003
Figure 4. Optimization results of the average convergence generation for hybrid systems under power cost constraint. (a) n = 10; (b) n = 20; (c) n = 30; (d) n = 40.
Figure 4. Optimization results of the average convergence generation for hybrid systems under power cost constraint. (a) n = 10; (b) n = 20; (c) n = 30; (d) n = 40.
Mathematics 11 04283 g004
Figure 5. Optimization results of the average system reliability for hybrid systems under the trigonometric cost constraint. (a) n = 10; (b) n = 20; (c) n = 30; (d) n = 40.
Figure 5. Optimization results of the average system reliability for hybrid systems under the trigonometric cost constraint. (a) n = 10; (b) n = 20; (c) n = 30; (d) n = 40.
Mathematics 11 04283 g005
Figure 6. Optimization results of the average convergence generation for hybrid systems under the trigonometric cost constraint. (a) n = 10; (b) n = 20; (c) n = 30; (d) n = 40.
Figure 6. Optimization results of the average convergence generation for hybrid systems under the trigonometric cost constraint. (a) n = 10; (b) n = 20; (c) n = 30; (d) n = 40.
Mathematics 11 04283 g006
Figure 7. Optimization results of the average system reliability for hybrid systems under the exponential cost constraint. (a) n = 10; (b) n = 20; (c) n = 30; (d) n = 40.
Figure 7. Optimization results of the average system reliability for hybrid systems under the exponential cost constraint. (a) n = 10; (b) n = 20; (c) n = 30; (d) n = 40.
Mathematics 11 04283 g007
Figure 8. Optimization results of the average convergence generation for hybrid systems under the exponential cost constraint. (a) n = 10; (b) n = 20; (c) n = 30; (d) n = 40.
Figure 8. Optimization results of the average convergence generation for hybrid systems under the exponential cost constraint. (a) n = 10; (b) n = 20; (c) n = 30; (d) n = 40.
Mathematics 11 04283 g008
Figure 9. The structure of a hybrid power vehicle system.
Figure 9. The structure of a hybrid power vehicle system.
Mathematics 11 04283 g009
Figure 10. Reliability diagram of the hybrid power vehicle system.
Figure 10. Reliability diagram of the hybrid power vehicle system.
Mathematics 11 04283 g010
Table 1. Average improvement percentages of system reliability and convergence generations.
Table 1. Average improvement percentages of system reliability and convergence generations.
Cost FormsSystem Reliability Improvement PercentageConvergence Generation
Improvement Percentage
n = 10n = 20n = 30n = 40n = 10n = 20n = 30n = 40
Power type0.83%18.39%9.66%3.39%18.57%52.16%43.67%34.80%
Trigonometric type0.02%0.15%0.10%0.29%0.53%−0.25%−0.22%0.24%
Exponential type1.24%0.11%0.41%0.37%4.52%−2.85%1.82%3.15%
Table 2. Parameters of components under the power cost constraint.
Table 2. Parameters of components under the power cost constraint.
ParametersComponents
1234567
r i 0.80.770.80.790.760.80.77
a i 0.60.80.70.80.70.60.7
K i 100015007001100130016001000
Table 3. Parameters of components under the trigonometric cost constraint.
Table 3. Parameters of components under the trigonometric cost constraint.
ParametersComponents
1234567
r i 0.80.770.80.790.760.80.77
m i 1.71.61.61.71.81.81.7
K i 100015007001100130016001000
Table 4. Parameters of components under the exponential cost constraint.
Table 4. Parameters of components under the exponential cost constraint.
ParametersComponents
1234567
r i 0.80.770.80.790.760.80.77
r i , max 1111111
r i , min 0.650.650.50.50.650.650.5
c i , b 3355353
f i 0.530.630.380.40.660.530.63
Table 5. Optimal reliability improvement of components obtained by the CIAOA under different cost forms.
Table 5. Optimal reliability improvement of components obtained by the CIAOA under different cost forms.
Cost FormsCost BudgetOptimal Reliability Improvement of Components
1234567
Power type C 0 = 0.2 C 0.20000.23000.20000.14680.00000.00610.2300
C 0 = 0.5 C 0.20000.23000.20000.06130.17490.05770.2300
C 0 = C .0.20000.16530.20000.00000.06810.06900.2300
Trigonometric type C 0 = 0.2 C 0.02960.00000.02930.00000.00000.00000.0809
C 0 = 0.5 C 0.05640.04110.05440.00000.01350.00000.1078
C 0 = C 0.09960.05300.11790.00000.01590.00020.1181
Exponential type C 0 = 0.2 C 0.13770.11010.05880.00000.04760.03840.1371
C 0 = 0.5 C 0.13390.14040.04380.00000.10410.00060.1683
C 0 = C 0.14990.13490.07500.00020.09690.07760.1480
Table 6. Reliability improvement rate in optimal solutions under different cost forms and cost budgets.
Table 6. Reliability improvement rate in optimal solutions under different cost forms and cost budgets.
Cost FormsCost BudgetReliability Improvement of Components in the Optimal Solutions
1234567
Power type C 0 = 0.2 C 100.00%100.00%100.00%69.91%0.00%3.05%100.00%
C 0 = 0.5 C 100.00%100.00%100.00%29.18%72.87%28.83%100.00%
C 0 = C 100.00%71.87%100.00%0.00%28.37%34.51%100.00%
Trigonometric type C 0 = 0.2 C 14.80%0.00%14.63%0.00%0.00%0.00%35.17%
C 0 = 0.5 C 28.18%17.89%27.20%0.00%5.64%0.00%46.86%
C 0 = C 49.80%23.02%58.97%0.00%6.62%0.09%51.33%
Exponential type C 0 = 0.2 C 68.84%47.87%29.40%0.00%19.83%19.20%59.59%
C 0 = 0.5 C 66.95%61.04%21.92%0.00%43.38%0.29%73.17%
C 0 = C 74.93%58.64%37.48%0.08%40.37%38.81%64.37%
Table 7. CIM of components under three cost forms.
Table 7. CIM of components under three cost forms.
Cost FormsCIM of Components
1234567
Power type ( 10 4 )1.87900.465860.940950.32740.363110.270611.9453
Trigonometric type ( 10 6 )2.00671.08871.36310.50940.63040.24393.4869
Exponential type ( 10 3 )7.02326.61240.501960.387744.95360.971009.0923
Table 8. Rankings of the improvement rate and CIM for components under the three cost forms.
Table 8. Rankings of the improvement rate and CIM for components under the three cost forms.
Cost FormsCost BudgetRanking of Improvement Rate for Component ReliabilityRanking of CIM for Components
Power type C 0 = 0.2 C 7-1-3-2-4-6-57-1-3-2-5-4-6
C 0 = 0.5 C 7-1-3-2-5-4-67-1-3-2-5-4-6
C 0 = C 7-1-3-2-6-5-47-1-3-2-5-4-6
Trigonometric type C 0 = 0.2 C 7-1-3-5-2-4-67-1-3-2-5-4-6
C 0 = 0.5 C 7-1-3-2-5-4-67-1-3-2-5-4-6
C 0 = C 3-7-1-2-5-6-47-1-3-2-5-4-6
Exponential type C 0 = 0.2 C 1-7-2-3-5-6-47-1-2-5-6-3-4
C 0 = 0.5 C 7-1-2-5-3-6-47-1-2-5-6-3-4
C 0 = C 1-7-2-5-6-3-4 7-1-2-5-6-3-4
Disclaimer/Publisher’s Note: The statements, opinions and data contained in all publications are solely those of the individual author(s) and contributor(s) and not of MDPI and/or the editor(s). MDPI and/or the editor(s) disclaim responsibility for any injury to people or property resulting from any ideas, methods, instructions or products referred to in the content.

Share and Cite

MDPI and ACS Style

Zhao, J.; Liang, M.; Tian, R.; Zhang, Z.; Cao, X. Reliability Optimization of Hybrid Systems Driven by Constraint Importance Measure Considering Different Cost Functions. Mathematics 2023, 11, 4283. https://doi.org/10.3390/math11204283

AMA Style

Zhao J, Liang M, Tian R, Zhang Z, Cao X. Reliability Optimization of Hybrid Systems Driven by Constraint Importance Measure Considering Different Cost Functions. Mathematics. 2023; 11(20):4283. https://doi.org/10.3390/math11204283

Chicago/Turabian Style

Zhao, Jiangbin, Mengtao Liang, Rongyu Tian, Zaoyan Zhang, and Xiangang Cao. 2023. "Reliability Optimization of Hybrid Systems Driven by Constraint Importance Measure Considering Different Cost Functions" Mathematics 11, no. 20: 4283. https://doi.org/10.3390/math11204283

APA Style

Zhao, J., Liang, M., Tian, R., Zhang, Z., & Cao, X. (2023). Reliability Optimization of Hybrid Systems Driven by Constraint Importance Measure Considering Different Cost Functions. Mathematics, 11(20), 4283. https://doi.org/10.3390/math11204283

Note that from the first issue of 2016, this journal uses article numbers instead of page numbers. See further details here.

Article Metrics

Back to TopTop