Next Article in Journal
A Multilayer Network Approach for the Bimodal Bus–Pedestrian Line Planning Problem
Next Article in Special Issue
Mathematical and Stability Analysis of Dengue–Malaria Co-Infection with Disease Control Strategies
Previous Article in Journal
On Λ-Fractional Wave Propagation in Solids
Previous Article in Special Issue
An Improved Approach to Investigate the Oscillatory Properties of Third-Order Neutral Differential Equations
 
 
Font Type:
Arial Georgia Verdana
Font Size:
Aa Aa Aa
Line Spacing:
Column Width:
Background:
Article

Existence and Uniqueness of Positive Solutions for Semipositone Lane-Emden Equations on the Half-Axis

Mathematics Department, College of Science, King Saud University, P.O. Box 2455, Riyadh 11451, Saudi Arabia
Mathematics 2023, 11(19), 4184; https://doi.org/10.3390/math11194184
Submission received: 5 September 2023 / Revised: 29 September 2023 / Accepted: 2 October 2023 / Published: 6 October 2023

Abstract

Semipositone Lane–Emden type equations are considered on the half-axis. Such equations have been used in modelling several phenomena in astrophysics and mathematical physics and are often difficult to solve analytically. We provide sufficient conditions for the existence of a positive continuous solution and we describe its global behavior. Our approach is based on a perturbed operator technique and fixed point theorems. Some examples are presented to illustrate the main results.
MSC:
34B40; 34B15; 35B09; 35B40

1. Introduction

In this paper, we consider the semipositone Lane–Emden type equation on the half-axis
L q u : = 1 A ( A u ) + q u = ϕ ( z ) + λ f ( z , u ) , z ( 0 , ) ,
subject to boundary conditions
lim z 0 ( A u ) ( z ) = 0 and lim z u ( z ) = 0 ,
where λ 0 , f C ( ( 0 , ) × R , R ) , which is allowed taking negative value. In particular, we may have f ( z , 0 ) < 0 , for z > 0 (i.e., semipositone). The function A satisfies
( H 0 ) A C ( [ 0 , ) ) C 1 ( ( 0 , ) ) with A > 0 on ( 0 , ) and 1 1 A ( r ) d r < .
We always assume that q and ϕ are in J A where
J A : = { ψ C + ( ( 0 , ) ) , a ψ : = 0 A ( r ) ρ ( r ) ψ ( r ) d r < } ,
and
ρ ( z ) : = z 1 A ( r ) d r , for z > 0 .
Such problems have been used in modelling many physical and chemical processes such as in chemical reactor theory, astrophysics, mathematical physics and design of suspension bridges (see [1,2,3,4,5,6,7]).
For instance, if A ( z ) z γ ( γ > 1 ) λ = 1 and q ( z ) 0 , Equation (1) takes the form
u ( z ) + γ z u ( z ) + f ( z , u ) = ϕ ( z ) .
Then, Equation (5) with f ( z , u ) = e u ,   ϕ ( z ) = 0 and γ = 2 is known as the Poisson–Boltzmann differential equation. It was used to model the isothermal gas spheres (see [8]). If f ( z , u ) = θ u u + k (where θ , k are some convenient constants), ϕ ( z ) = 0 and γ = 2 , then Equation (5) is used in the study of steady-state oxygen diffusion in a spherical cell with Michaelis–Menten uptake kinetics (see [9]). On the other hand, from [10], we learned that the heat conduction in human head can be modeled by equation of the form (5) with f ( z , u ) = e u ,   ϕ ( z ) = 0 and γ = 2 . Further, Equation (5) with f ( z , u ) = ( u 2 c ) 3 2 ,   ϕ ( z ) = 0 and γ = 2 was used to model the gravitational potential of a degenerate white-dwarf star (see [11]).
It is also important to observe that equation of the form (1) arises naturally in the study of radially symmetric solutions (ground states) of semi-linear equations, and many works have been conducted in this area; see [12,13,14,15,16,17,18,19,20,21,22,23,24,25,26,27,28].
In [15], Dalmasso, by using the sub-supersolutions method, established an existence result for the semilinear elliptic equation
Δ u + h ( z ) u γ = 0 , in R n ,
where n 3 ,   γ > 0 ,   h C l o c ν ( R n ) ,   0 < ν < 1 , and h > 0 on R n { 0 } such that
c p 0 ( z ) h ( z ) p 0 ( z ) , z R n ,
where c ( 0 , 1 ] ,   p 0 ( r ) : = sup z = r h ( z ) , for r 0 and 1 r n 1 + γ ( n 2 ) p 0 ( r ) d r < .
It is worth mentioning that the construction of sub-supersolution to (6) was based on the study of the following radial problem:
1 z n 1 ( z n 1 y ( z ) ) + p 0 ( z ) y γ ( z ) = 0 , z > 0 ,
where n 3 and γ > 0 .
In [26], by means of a sub-supersolutions argument and a perturbed argument, the author showed the existence of entire solutions to the semilinear elliptic problem
Δ u + b ( z ) g ( u ) = 0 , in R n ( n 3 ) , u > 0 , in R n , lim z u ( z ) = 0 ,
where b C l o c ν ( R n ) for some ν ( 0 , 1 ) and b ( z ) > 0 , in R n such that 0 r sup z = r b ( z ) d r < . Function g C 1 ( ( 0 , ) , ( 0 , ) ) is required to be sublinear at both 0 and .
In [14], the authors studied to the following problem:
1 A ( A u ) = u h ( z , u ) , in ( 0 , ) , lim z 0 ( A u ) ( z ) = 0 , lim z u ( z ) = c > 0 ,
where A satisfies ( H 0 ) , function z z h ( . , z ) C ( [ 0 , ) ) , and the following:
For each a > 0 , there exists q a J A such that
z h ( r , z ) s h ( r , s ) q a ( z s ) , for 0 s z a and r > 0 .
They proved, by means of the monotone convergence theorem, the existence of positive bounded solution u C ( [ 0 , ) ) C 1 ( ( 0 , ) ) satisfying
c 1 u ( z ) c 2 , for all z ( 0 , ) ,
where c 1 , c 2 are positive constants.
Our goal in this paper is to take up the existence and uniqueness of a positive continuous solution to (1) and (2) with global behavior. This problem is more challenging with previous works due to the fact that f may change sign (i.e., semipositone). In fact, the study of positive solutions to (1) subject to (2) turns into a nontrivial question as the zero function is not a subsolution, making the method of sub-supersolutions difficult to apply. Our approach is based on a perturbed operator technique and fixed point theorems.
  • Notations:
(i)
B + ( ( 0 , ) ) = { ψ : ( 0 , ) [ 0 , ) , Borel measurable functions}.
(ii)
C 0 ( [ 0 , ) ) : = { ψ C ( [ 0 , ) ) : lim z ψ ( z ) = 0 } .
Clearly, ( C 0 ( [ 0 , ) ) , u ) is a Banach space with the norm
ψ : = sup z 0 ψ ( z ) .
In particular, ( C 0 ( [ 0 , ) ) , d ) is a complete metric space, with
d ( ψ 1 , ψ 2 ) : = ψ 1 ψ 2 .
(iii)
For ψ 1 , ψ 2 B + ( ( 0 , ) ) , we say ψ 1 ψ 2 , if there is c > 0 such that
1 c ψ 2 ( z ) ψ 1 ( z ) c ψ 2 ( z ) , for all z > 0 .
(iv)
For p C + ( ( 0 , ) ) , we let G p ( z , s ) ) be the Green’s function of u L p u subjected to lim z 0 ( A u ) ( z ) = 0 and lim z u ( z ) = 0 . We recall (see [19]) that for all ( z , s ) [ 0 , ) × ( 0 , ) ,
G p ( z , s ) = A ( s ) φ ( z ) φ ( s ) z s 1 A ( r ) φ 2 ( r ) d r ,
where z s : = max ( z , s ) and φ is the unique solution of L p u = 0 satisfying φ ( 0 ) = 1 and ( A φ ) ( 0 ) = 0 .
In particular, if p 0 , then φ 1 and
G ( z , s ) : = G 0 ( z , s ) = A ( s ) ρ ( z s ) .
(v)
For p C + ( ( 0 , ) ) and ψ B + ( ( 0 , ) ) , we let
V p ψ ( z ) : = 0 G p ( z , r ) ψ ( r ) d r and V ψ ( z ) : = 0 G ( z , r ) ψ ( r ) d r , for z 0 .
We note that if ψ J A , then V ψ C 0 ( [ 0 , ) ) and
V ψ ( 0 ) = a ψ = V ψ .
From [19] Theorem 2, we learned that if ψ J A , then V p ψ C 0 ( [ 0 , ) ) is the unique solution of problem
( H ψ ) L p u = ψ in ( 0 , ) , lim z 0 ( A u ) ( z ) = 0 , lim z u ( z ) = 0 .
(vi)
For ψ B + ( ( 0 , ) ) , we let
σ ψ : = sup z , s ( 0 , ) 0 G ( z , r ) G ( r , s ) G ( z , s ) ψ ( r ) d r .
It can be seen that if ψ J A , then
σ ψ = a ψ < .

2. Preliminaries

Lemma 1.
The Green’s function G ( z , s )  (see (11)) satisfies
(i) 
G is continuous on [ 0 , ) × ( 0 , ) , with
0 G ( z , s ) = A ( s ) min ( ρ ( z ) , ρ ( s ) ) , for all z , s > 0 .
In particular, lim z G ( z , s ) = 0 , for all s 0 .
(ii) 
For all z , s , ς ( 0 , ) ,
G ( z , ς ) G ( ς , s ) G ( z , s ) A ( ς ) ρ ( ς ) .
Proof. 
Clearly, ( i ) holds.
( i i ) From (17), we have, for all z , s , ς ( 0 , ) ,
G ( z , ς ) G ( ς , s ) G ( z , s ) = A ( ς ) min ( ρ ( z ) , ρ ( ς ) ) min ( ρ ( ς ) , ρ ( s ) ) min ( ρ ( z ) , ρ ( s ) ) .
We claim that
H ( z , ς , s ) : = min ( ρ ( z ) , ρ ( ς ) ) min ( ρ ( ς ) , ρ ( s ) ) min ( ρ ( z ) , ρ ( s ) ) ρ ( ς ) .
By symmetry, we may assume that z s . Hence, ρ ( z ) ρ ( s ) .
Therefore, we discuss the following cases:
Case 1. If z s ς ; then,
H ( z , ς , s ) = ρ ( ς ) ρ ( ς ) ρ ( s ) ρ ( ς ) .
Case 2. If z ς s , then
H ( z , ς , s ) = ρ ( ς ) ρ ( s ) ρ ( s ) = ρ ( ς ) .
Case 3. If ς z s , then
H ( z , ς , s ) = ρ ( z ) ρ ( s ) ρ ( s ) = ρ ( z ) ρ ( ς ) .
The proof is completed. □
The next Lemma is crucial in the rest of the paper.
Lemma 2
((See [19])). Let p J A , then
(i) 
V ψ = V p ψ + V p ( p V ) ( ψ ) = V p ψ + V ( p V p ) ( ψ ) , for ψ B + ( ( 0 , ) ) .
(ii) 
for z , ς [ 0 , ) ,
e V p ( 0 ) G ( z , ς ) G p ( z , ς ) G ( z , ς ) .
In particular,
e V p ( 0 ) V ψ V p ψ V ψ , for ψ B + ( ( 0 , ) ) .
Remark 1.
Let  p C + ( ( 0 , ) ) ;  then,
(i) 
G p is continuous on [ 0 , ) ) × ( 0 , ) with lim z G p ( z , ς ) = 0 , for all ς 0 .
(ii) 
For all z , s , ς ( 0 , ) ,
G p ( z , ς ) G p ( ς , s ) G p ( z , s ) e a p A ( ς ) ρ ( ς ) .
Lemma 3.
Let p , h J A and ψ B + ( ( 0 , ) ) ; then, σ h < and
V p ( h V p ψ ) ( z ) σ h e a p V p ψ ( z ) , for z > 0 .
Proof. 
Let h J A and ψ B + ( ( 0 , ) ) ; then, from (18), for all z , s ( 0 , ) ,
0 G ( z , ς ) G ( ς , s ) G ( z , s ) h ( ς ) d ς 0 A ( ς ) ρ ( ς ) h ( ς ) d ς : = a h < .
Therefore,
σ h a h < .
On the other hand, from Lemma 2, the Fubini–Tonelli theorem and (15), obtain, for z > 0 ,
V p ( h V p ψ ) ( z ) V ( h V ψ ) ( z ) = 0 G ( z , s ) h ( s ) ( 0 G ( s , ς ) ψ ( ς ) d ς ) d s = 0 ψ ( ς ) ( 0 G ( z , s ) G ( s , ς ) h ( s ) d s ) d ς σ h 0 G ( z , ς ) ψ ( ς ) d ς = σ h e a p V p ψ ( z ) .
Remark 2.
Let h J A ; then, σ h = a h .
Indeed, from (23), it remains to be proven that a h σ h .
To this end, observe that
lim z 0 ρ ( z ς ) ρ ( ς s ) ρ ( z s ) = ρ ( ς ) ρ ( ς s ) ρ ( s ) and lim s ρ ( ς ) ρ ( ς s ) ρ ( s ) = ρ ( ς ) .
Therefore, by Fatou’s lemma, obtain
a h = 0 A ( ς ) ρ ( ς ) h ( ς ) d ς lim inf s 0 A ( ς ) ρ ( ς ) ρ ( ς s ) ρ ( s ) h ( ς ) d ς
and
0 A ( ς ) ρ ( ς ) ρ ( ς s ) ρ ( s ) h ( ς ) d ς lim inf z 0 0 A ( ς ) ρ ( z ς ) ρ ( ς s ) ρ ( z s ) h ( ς ) d ς = lim inf z 0 0 G ( z , ς ) G ( ς , s ) G ( z , s ) h ( ς ) d ς σ h .
Hence, a h σ h .
Proposition 1.
Let A ( r ) = r γ with γ > 1 and ξ < 2 < ζ .
Consider ϕ ( r ) = 1 r ξ ( 1 + r ) ζ ξ , for r > 0 . Then, ϕ J A and
V ϕ ( z ) 1 ( 1 + z ) ζ 2 if 2 < ζ < γ + 1 , log ( z + 2 ) ( 1 + z ) γ 1 if ζ = γ + 1 , 1 ( 1 + z ) γ 1 if ζ > γ + 1 .
Proof. 
Since A ( r ) = r γ , then
ρ ( z ) : = z 1 A ( r ) d r = 1 γ 1 z 1 γ .
Therefore,
a ϕ = 1 γ 1 0 r ϕ ( r ) d r = 1 γ 1 0 1 r ξ 1 ( 1 + r ) ζ ξ d r < .
That is, ϕ J A .
To prove (24), we proceed as follows:
Case 1. z [ 0 , 1 ] .
Since z V ϕ ( z ) C ( [ 0 , 1 ] ) with V ϕ > 0 on [ 0 , 1 ] , we deduce that
V ϕ ( z ) 1 , on [ 0 , 1 ] .
Case 2. z [ 1 , ) .
On [ 1 , ) , we have
V ϕ ( z ) z s γ ( 0 1 r γ ξ ( 1 + z ) ζ ξ d r + 1 s r γ ζ d r ) d s z s γ ( 1 + 1 s r γ ζ d r ) d s .
(i)
If 2 < ζ < γ + 1 , then
1 s r γ ζ d r = 1 γ + 1 ζ ( s γ + 1 ζ 1 ) ( s γ + 1 ζ 1 ) .
Therefore,
V ϕ ( z ) z s 1 ζ d s z 2 ζ ( 1 + z ) 2 ζ .
(ii)
If ζ = γ + 1 , then
( 1 + 1 s r γ ζ d r ) log ( e s ) .
Hence,
V ϕ ( z ) z r γ log ( e r ) d r e z r γ log ( r ) d r z 1 γ log ( z + 1 ) ( 1 + z ) 1 γ log ( z + 2 ) .
(iii)
If ζ > γ + 1 , then
1 + 1 s r γ ζ d r 1 .
Therefore,
V ϕ ( z ) z s γ d s z 1 γ ( 1 + z ) 1 γ .
The estimates in (24) follow by combining the two cases. □

3. Main Results

To study Problems (1) and (2), we make the following assumptions on f:
( H 1 )   f C ( ( 0 , ) × R , R ) and for some k 0 ,
f ( z , 0 ) k ϕ ( z ) , for all z > 0 ,
where ϕ J A with ϕ 0 .
( H 2 ) there exists function g J A such that
f ( z , t ) f ( z , r ) g ( z ) t r , for all z > 0 and t , r R .
The next Lemma is used for existence and uniqueness.
Lemma 4.
Suppose that ( H 0 ) ( H 2 ) hold and let u C 0 ( [ 0 , ) ) . Then, u is a solution of Problems (1) and (2) if and only if
u ( z ) = V q ϕ ( z ) + λ 0 G q ( z , ς ) f ( ς , u ( ς ) ) d ς , for z 0 .
Proof. 
Assume that u satisfies (25).
Since A satisfies ( H 0 ) and ϕ J A , then, from (14), we already know that V q ϕ C 0 ( [ 0 , ) ) and it is a solution of
( H ϕ ) L q v = ϕ in ( 0 , ) , lim z 0 ( A v ) ( z ) = 0 , lim z v ( z ) = 0 .
Now, by using ( H 1 ) and ( H 2 ) , obtain
f ( ς , u ( ς ) ) f ( ς , u ( ς ) ) f ( ς , 0 ) + f ( ς , 0 ) g ( ς ) u ( ς ) + k ϕ ( ς ) ) β u g ( ς ) + k ϕ ( ς ) .
Since g , ϕ J A , deduce that ς f ( ς , u ( ς ) ) J A and therefore, by [19] Theorem 2, conclude that ω : = V q f ( . , u ) belongs to C 0 ( [ 0 , ) ) and satisfies
L q ω = f ( . , u ) in ( 0 , ) , lim z 0 ( A ω ) ( z ) = 0 and lim z ω ( z ) = 0 .
Hence, from (26) and (27), u is a solution of Problems (1) and (2).
Conversely, assume that u satisfies (1) and (2); then, w ( z ) : = u ( z ) V q ϕ ( z ) λ V q f ( . , u ) ( z ) , verifies
( H 0 ) L q w = 0 in ( 0 , ) , lim z 0 ( A w ) ( z ) = 0 , lim z w ( z ) = 0 .
From the uniqueness in [19] Theorem 2, conclude that w 0 . Namely u satisfies (25). □
Theorem 1.
Under conditions ( H 0 ) , ( H 1 ) and ( H 2 ) , there exists λ > 0 such that for λ [ 0 , λ ) Equation (1) subjected to (2) admit a unique solution u C 0 ( [ 0 , ) ) with
α V q ϕ ( z ) u ( z ) β V q ϕ ( z ) , for z 0 ,
where α = 2 ( λ λ ( k λ + e a q ) ) ( 2 λ λ e a q ) and β = 2 ( 1 + λ k ) λ ( 2 λ λ e a q ) .
Proof. 
Suppose that ( H 1 ) and ( H 2 ) hold and put λ = 1 2 a g > 0 . For λ [ 0 , λ ) ; let
α : = 1 λ ( k + 2 a g e a q ) 1 λ a g e a q and β = : 1 + λ k 1 λ a g e a q .
Consider set
Λ = { v C 0 ( [ 0 , ) ) , α V q ϕ ( z ) v ( z ) β V q ϕ ( z ) , for z 0 } .
Since ϕ J A , then, from [19] Theorem 2, V q ϕ belongs to C 0 ( [ 0 , ) ) and therefore V q ϕ Λ . Due to the fact that Λ is a closed subset of ( C 0 ( [ 0 , ) ) , d ) , ( Λ , d ) becomes a complete metric space.
Consider T defined on Λ by
T v ( z ) = V q ϕ ( z ) + λ 0 G q ( z , ς ) f ( ς , v ( ς ) ) d ς , z 0 .
We prove that T ( Λ ) Λ . Therefore, let v be an element of Λ .
By using ( H 1 ) and ( H 2 ) , obtain
f ( ς , v ( ς ) ) f ( ς , v ( ς ) ) f ( ς , 0 ) + f ( ς , 0 ) β g ( ς ) V q ϕ ( ς ) + k ϕ ( ς ) ) β V q ϕ g ( ς ) + k ϕ ( ς ) .
Since g , ϕ J A , we deduce that ς f ( ς , v ( ς ) ) J A and again by [19] Theorem 2, the function V q f ( . , v ) becomes in C 0 ( [ 0 , ) ) .
Hence, T v C 0 ( [ 0 , ) ) .
On the other hand, by using, again, ( H 1 ) , ( H 2 ) , Lemma 3 and Remark 2, we deduce that
0 G q ( z , ς ) f ( ς , v ( ς ) ) d ς 0 G q ( z , ς ) ( f ( ς , v ( ς ) ) f ( ς , 0 ) + f ( ς , 0 ) ) d ς β V q ( g V q ϕ ) ( z ) + k V q ϕ ( z ) ( β a g e a q + k ) V q ϕ ( z ) ( k + a g e a q 1 λ a g e a q ) V q ϕ ( z ) .
Hence, T ( Λ ) Λ .
Next, we aim at proving that T is a contraction operator from ( Λ , d ) into itself.
To this end, take v 1 , v 2 Λ ; then, by using ( H 1 ) ,   ( H 2 ) , (20) and (17), obtain for z 0
T v 1 ( z ) T v 2 ( z ) λ 0 G ( z , ς ) f ( ς , v 1 ( ς ) ) f ( ς , v 2 ( ς ) ) d ς λ 0 A ( ς ) ρ ( ς ) g ( ς ) v 1 ( ς ) v 2 ( ς ) d ς λ d ( v 1 , v 2 ) 0 A ( ς ) ρ ( ς ) g ( ς ) d ς = λ a g d ( v 1 , v 2 ) .
Hence,
d ( T v 1 , T v 2 ) λ a g d ( v 1 , v 2 ) .
Since λ a g < 1 2 , then, by the Banach’s contraction principle, there exists a unique u Λ , satisfying
u ( z ) = V q ϕ ( z ) + λ 0 G q ( z , ς ) f ( ς , u ( ς ) ) d ς .
From Lemma 4, we conclude that u is the unique solution of Problems (1) and (2) verifying (28). □
Remark 3.
Under the same assumptions as in Theorem 1, we know from the Banach’s contraction principle that for any u 0 C 0 ( [ 0 , ) ) satisfying (28), the iterative sequence u j ( z ) : = V q ϕ ( z ) + λ 0 G q ( z , ς ) f ( ς , u j 1 ( ς ) ) d ς converges uniformly to u , the unique solution of Problems (1) and (2), and we have
u j u λ ( 2 λ λ ) 2 j 1 u 1 u 0 .

4. Examples

Example 1.
Let 2 < ζ < 3 and consider
ϕ ( z ) : = 1 z ( 1 + z ) ζ 1 , for z > 0 .
For λ [ 0 , ζ 2 2 ) , problem
1 z 2 ( z 2 v ) + e z v = ϕ ( z ) + λ ϕ ( z ) ( cos v 2 ) , z ( 0 , ) , lim z 0 ( z 2 v ) ( z ) = 0 and lim z v ( z ) = 0 ,
admits a unique solution v in C 0 ( [ 0 , ) ) satisfying
v ( z ) 1 ( 1 + z ) ζ 2 .
We may apply Theorem 1, with A ( z ) : = z 2 ,   q ( z ) : = e z and f ( z , v ) = ϕ ( z ) ( cos v 2 ) .
Indeed, clearly, A ( z ) satisfies ( H 0 ) and functions q ,  ϕ belong to J A .
On the other hand, f satisfies ( H 1 ) with k = 1 and ( H 2 ) with g ( z ) = ϕ ( z ) J A .
By simple computation, we obtain λ : = 1 2 a g = 1 2 V g ( 0 ) = ζ 2 2 .
Estimates in (33) follow from (28), (21) and Proposition 1.
Example 2.
Let a < 2 and b < 2 . Put
ϕ ( z ) : = 1 z ( 1 + z ) 3 , for z > 0 .
For λ [ 0 , 1 Γ ( 2 b ) ) , problem
1 z 3 ( z 3 v ) + z a e z v = ϕ ( z ) + λ z b e z tan 1 v , z ( 0 , ) , lim z 0 ( z 3 v ) ( z ) = 0 and lim z v ( z ) = 0
admits a unique solution v in C 0 ( [ 0 , ) ) satisfying
v ( z ) log ( z + 2 ) ( 1 + z ) 2 .
Indeed, in this case we have A ( z ) : = z 3 ,   q ( z ) : = z a e z and f ( z , v ) : = z b e z tan 1 v .
It is clear that A ( z ) satisfies ( H 0 ) and the functions q and ϕ belongs to J A .
Since f ( z , 0 ) = 0 , then ( H 1 ) is valid with k = 0 and hypothesis ( H 2 ) is satisfied with g ( z ) : = z b e z J A .
By simple computation we obtain λ : = 1 2 a g = 1 2 V g ( 0 ) = 1 Γ ( 2 b ) .
So the conclusion follows from Theorem 1. Estimates in (35) can be obtained from (28), (21) and Proposition 1.
Example 3.
Let b < 3 and consider
ϕ ( z ) : = 1 z 2 ( 1 + z ) 4 , for z > 0 .
For λ [ 0 , 3 2 Γ ( 3 b ) ) , the problem
1 z 4 ( z 4 v ) = ϕ ( z ) + λ z b e z sin ( z v ) , z ( 0 , ) , lim z 0 ( z 4 v ) ( z ) = 0 and lim z v ( z ) = 0 ,
admits a unique solution v in C 0 ( [ 0 , ) ) satisfying
v ( z ) 1 ( 1 + z ) 3 .
Indeed, as in the previous examples, we may apply Theorem 1 with A ( z ) : = z 3 ,   q ( z ) 0 and f ( z , v ) : = z b e z sin ( z v ) . In this case, ( H 0 ) and ( H 1 ) are obviously verified and ( H 2 ) is satisfied with g ( z ) : = z 1 b e z . By simple computation we obtain λ : = 1 2 a g = 1 2 V g ( 0 ) = 3 2 Γ ( 3 b ) . Estimates in (37) follow as above from (28), (21) and Proposition 1.
Example 4.
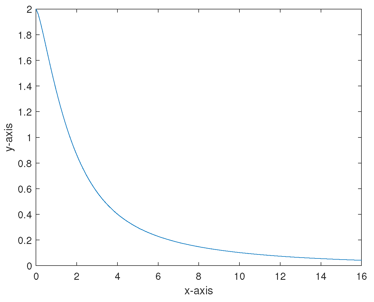
Let A ( t ) = e t and q C + ( ( 0 , ) ) L 1 ( ( 0 , ) ) J A . For λ [ 0 , 1 4 ) , the problem
1 A ( A v ) + q v = ϕ ( z ) + λ ϕ ( z ) 1 + v 2 , z ( 0 , ) , lim z 0 ( A v ) ( z ) = 0 and lim z v ( z ) = 0 ,
admits a unique solution v in C 0 ( [ 0 , ) ) satisfying
v ( z ) V q ϕ ( z ) V ϕ ( z ) ,
where ϕ ( z ) : = e z z J A and the graph of V ϕ ( z ) is given in Figure 1.
Indeed, it is clear that ( H 0 ) is satisfied and ( H 1 ) is valid with k = 1 . Hypotheses ( H 2 ) hold with g ( z ) : = ϕ ( z ) and by computation we obtain λ : = 1 2 a g = 1 2 V g ( 0 ) = 1 4 .
So the conlusion follows from Theorem 1 and (21).

5. Conclusions

A semipositone Lane-Emden type equations on the half-axis have been studied. Such problems are more interesting and challenging due to the fact that the nonlinearity can take negative value. We have proved the existence and uniqueness of a positive continuous solution and described its global behavior. The approach is based on a combination of properties of the perturbed operator and some fixed point theorems. It will be interesting to investigate similar problems for others operators.

Funding

The author is supported by Researchers Supporting Project number (RSPD2023R946), King Saud University, Riyadh, Saudi Arabia.

Institutional Review Board Statement

Not applicable.

Informed Consent Statement

Not applicable.

Data Availability Statement

Not applicable.

Acknowledgments

The author thanks the reviewers for their careful reading of the paper and helpful comments. The author is also grateful to Professor Habib Mâagli for his fruitful discussion.

Conflicts of Interest

The author declares no conflict of interest.

References

  1. Aris, R. Introduction to the Analysis of Chemical Reactors; Prentice Hall: Engle-Wood Cliffs, NJ, USA, 1965. [Google Scholar]
  2. Giorgi, C.; Vuk, E. Steady-state solutions for a suspension bridge with intermediate supports. Bound. Value Probl. 2013, 204, 1–17. [Google Scholar] [CrossRef]
  3. Infante, G.; Pietramala, P.; Tenuta, M. Existence and localization of positive solutions for a non local BVP arising in chemical reactor theory. Commun. Nonlinear Sci. Numer. Simul. 2014, 19, 2245–2251. [Google Scholar] [CrossRef]
  4. Khan, Y.; Svoboda, Z.; Šmarda, Z. Solving certain classes of Lane-Emden type equations using the differential transformation method. Adv. Differ. Equ. 2012, 2012, 174. [Google Scholar] [CrossRef][Green Version]
  5. Singh, R. Analytical approach for computation of exact and analytic approximate solutions to the system of Lane-Emden-Fowler type equations arising in astrophysics. Eur. Phys. J. Plus 2018, 133, 320. [Google Scholar] [CrossRef]
  6. Sabir, Z.; Raja, M.A.Z.; Arbi, A.; Altamirano, G.C.; Cao, J. Neuro-swarms intelligent computing using Gudermannian kernel for solving a class of second order Lane-Emden singular nonlinear model. AIMS Math. 2021, 6, 2468–2485. [Google Scholar] [CrossRef]
  7. Sabir, Z.; Saoud, S.; Raja, M.A.Z.; Wahab, H.A.; Arbi, A. Heuristic computing technique for numerical solutions of nonlinear fourth order Emden–Fowler equation. Math. Comput. Simul. 2020, 178, 534–548. [Google Scholar] [CrossRef]
  8. Wazwaz, A.-M. A new algorithm for solving differential equations of Lane-Emden type. Appl. Math. Comput. 2001, 118, 287–310. [Google Scholar] [CrossRef]
  9. Lin, S.H. Oxygen diffusion in a spherical cell with nonlinear oxygen uptake kinetics. J. Theor. Biol. 1976, 60, 449–457. [Google Scholar] [CrossRef]
  10. Duggan, R.C.; Goodman, A.M. Pointwise bounds for a nonlinear heat conduction model of the human head. Bull. Math. Biol. 1986, 48, 229–236. [Google Scholar] [CrossRef]
  11. Chandrasekhar, S. Introduction to the Study of Stellar Structure; Dover: New York, NY, USA, 1967. [Google Scholar]
  12. Agarwal, R.P.; O’Regan, D. Infinite Interval Problems for Differential, Difference and Integral Equations; Springer Science & Business Media: Berlin/Heidelberg, Germany, 2012. [Google Scholar]
  13. Al-Gwaiz, M.A. Sturm-Liouville Theory and Its Applications. Springer Undergraduate Mathematics Series; Springer: London, UK, 2008; x+264p. [Google Scholar]
  14. Othman, S.B.; Mâagli, H.; Zeddini, N. On the Existence of Positive Solutions of a Nonlinear Differential Equation. Int. J. Math. Math. Sci. 2007, 2017, 058658. [Google Scholar] [CrossRef]
  15. Dalmasso, R. Solutions d’équations elliptiques semi-linéaires singulières. Ann. Mat. Pura Appl. 1988, 153, 191–201. [Google Scholar] [CrossRef]
  16. Ghergu, M.; Rădulescu, V.D. Ground state solutions for the singular Lane-Emden-Fowler equation with sublinear convection term. J. Math. Anal. Appl. 2007, 333, 265–273. [Google Scholar] [CrossRef]
  17. Karls, M.; Mohammed, A. Integrability of blow-up solutions to some non-linear differential equations. Electron. J. Differ. Equ. 2004, 2004, 1–8. [Google Scholar]
  18. Kusano, T.; Swanson, C.A. Entire positive solutions of singular semilinear elliptic equations. Jpn. J. Math. 1985, 11, 145–155. [Google Scholar] [CrossRef]
  19. Mâagli, H.; Masmoudi, S. Sur les solutions d’un opérateur différentiel singulier semilinéaire. Potential Anal. 1999, 10, 289–304. [Google Scholar] [CrossRef]
  20. Masmoudi, S.; Yazidi, N. On the existence of positive solutions of a singular nonlinear differential equation. J. Math. Anal. Appl. 2002, 268, 53–66. [Google Scholar] [CrossRef]
  21. McLeod, K.; Serrin, J. Uniqueness of positive radial solutions of Δu+f(u) in n. Arch. Rat. Mech. Anal. 1987, 99, 115–145. [Google Scholar] [CrossRef]
  22. Ni, W.M. Some Aspects of Semilinear Elliptic Equations on ℝn. In Proceedings of the Nonlinear Diffusion Equations and Their Equilibrium States II: Microprogram, 25 August–12 September 1986; Springer: New York, NY, USA, 1988; pp. 171–205. [Google Scholar]
  23. Pucci, P.; Serrin, J. Asymptotic properties for solutions of strongly nonlinear second order differential equations. In Proceedings of the Conference on Partial Differential Equations and Geometry (Torino, 1988). Rend. Sem. Mat. Univ. Politec., Torino, Italy, 1989; Special Issue; 1990. pp. 121–129. [Google Scholar]
  24. Xue, H.; Zhang, Z. A remark on ground state solutions for Lane–Emden–Fowler equations with aconvection term. Electron. J. Differ. Equ. 2007, 2007, 1–10. [Google Scholar]
  25. Yanagida, E. Uniqueness of positive radial solutions of Δu+g(r)u+h(r)up in n. Arch. Rat. Mech. Anal. 1991, 115, 257–274. [Google Scholar] [CrossRef]
  26. Zhang, Z. A remark on the existence of positive entire solutions of a sublinear elliptic problem. Nonlinear Anal. 2007, 67, 147–153. [Google Scholar] [CrossRef]
  27. Zhang, X.; Liu, L.; Wu, Y. Existence of positive solutions for second-order semipositone differential equations on the half-line. Appl. Math. Comput. 2007, 185, 628–635. [Google Scholar] [CrossRef]
  28. Zhao, Z. Positive solutions of nonlinear second order ordinary differential equations. Proc. Am. Math. Soc. 1994, 121, 465–469. [Google Scholar] [CrossRef]
Figure 1. Graph of V ϕ .
Figure 1. Graph of V ϕ .
Mathematics 11 04184 g001
Disclaimer/Publisher’s Note: The statements, opinions and data contained in all publications are solely those of the individual author(s) and contributor(s) and not of MDPI and/or the editor(s). MDPI and/or the editor(s) disclaim responsibility for any injury to people or property resulting from any ideas, methods, instructions or products referred to in the content.

Share and Cite

MDPI and ACS Style

Bachar, I. Existence and Uniqueness of Positive Solutions for Semipositone Lane-Emden Equations on the Half-Axis. Mathematics 2023, 11, 4184. https://doi.org/10.3390/math11194184

AMA Style

Bachar I. Existence and Uniqueness of Positive Solutions for Semipositone Lane-Emden Equations on the Half-Axis. Mathematics. 2023; 11(19):4184. https://doi.org/10.3390/math11194184

Chicago/Turabian Style

Bachar, Imed. 2023. "Existence and Uniqueness of Positive Solutions for Semipositone Lane-Emden Equations on the Half-Axis" Mathematics 11, no. 19: 4184. https://doi.org/10.3390/math11194184

APA Style

Bachar, I. (2023). Existence and Uniqueness of Positive Solutions for Semipositone Lane-Emden Equations on the Half-Axis. Mathematics, 11(19), 4184. https://doi.org/10.3390/math11194184

Note that from the first issue of 2016, this journal uses article numbers instead of page numbers. See further details here.

Article Metrics

Back to TopTop