Next Article in Journal
Multi-Focus Image Fusion via PAPCNN and Fractal Dimension in NSST Domain
Next Article in Special Issue
Adaptively Learned Modeling for a Digital Twin of Hydropower Turbines with Application to a Pilot Testing System
Previous Article in Journal
Classification of Motor Imagery Using Trial Extension in Spatial Domain with Rhythmic Components of EEG
Previous Article in Special Issue
Mathematical Modelling of Fused Deposition Modeling (FDM) 3D Printing of Poly Vinyl Alcohol Parts through Statistical Design of Experiments Approach
 
 
Font Type:
Arial Georgia Verdana
Font Size:
Aa Aa Aa
Line Spacing:
Column Width:
Background:
Article

Automatic Piston-Type Flow Standard Device Calibration System

School of Mechanical, Electrical and Information Engineering, Shandong University, Weihai 264200, China
*
Author to whom correspondence should be addressed.
Mathematics 2023, 11(18), 3802; https://doi.org/10.3390/math11183802
Submission received: 26 July 2023 / Revised: 29 August 2023 / Accepted: 1 September 2023 / Published: 5 September 2023
(This article belongs to the Special Issue Advances in Control Systems and Automatic Control)

Abstract

:
Measurement of flow is crucial for assuring product quality, increasing manufacturing effectiveness, and promoting the development of science and technology. With the advancement of calibration and automation, standard devices using the mass method, volumetric method, and master meter method have limitations, such as low calibration efficiency and automation, large size, and complex operation. Innovations in this area are desperately needed. To realize the automation of calibrating ultrasonic water meters, a piston-type flow standard device calibration system with a high degree of automation, high calibration efficiency, small size, and easy operation was designed. A piston-type flow standard device was designed, the standard device was modeled, the selection of the main hardware and the design of the automated control of the hardware parts were completed; an automation control system adapted to the flow standard device was developed; and, furthermore, a water meter flow point calibration algorithm integrating the start–stop method and the dual-time method, as well as a water meter flow correction algorithm, was devised to improve the efficiency of ultrasonic water meter calibration. An uncertainty assessment of the designed system was completed; the standard uncertainty and expanded uncertainty of the device were 0.013% and 0.026%. Meanwhile, flow calibration tests were conducted, validating the rationality of the automated calibration algorithm for ultrasonic water meters. The results show that ultrasonic water meters calibrated with flow correction have a flow error within ±3% in the “low flow range” and within ±2% in the “high flow range”, with a repeatability of less than 0.05%. This indicates that a piston-type flow standard device, coupled with an automation calibration control system, can efficiently, accurately, and conveniently perform water meter calibration, and the system has good practical value.

1. Introduction

Flow measurement, as an essential part of metrology, plays a crucial role in industrial production and daily life. Flow measurement is an important factor in ensuring the quality of industrial products; industries such as oil and electricity are unable to do without flow measurement [1,2]. Nowadays, water meters have become commonly used instruments for measuring water flow, and the accuracy of their measurement is of great significance to users and water supply companies [3]. With the rapid development of science and technology and the increasing level of informatization, the smart water meter was invented, which utilizes modern microelectronics technology and modern sensing technology to measure water consumption and transmit water consumption data. At present, the demand for smart water meters is gradually increasing, and smart water meters are gradually replacing traditional water meters.
In order to meet the social demand for smart water meters, companies need to improve their production efficiency and enhance the accuracy of the measured flow in smart water meters. Water meter flow measurement is usually accomplished by a flow standard device. The flow standard device is the foundation of flow measurement and is a type of measurement equipment capable of simulating accurate flow values. To ensure the accuracy of water meter measurement, all water meters undergo calibration or testing with a flow standard device before leaving the factory. Additionally, due to factors such as long-term deposition of foreign substances and corrosion, the error of the water meter is greater than national regulations, and regular calibration is also necessary [4]. It can be seen that the accuracy and stability of flow standard devices have a significant impact on the precision of water meter measurement results; the accuracy of measurement performance involves a practical benefit to society. Thus, the study of flow standard device calibration systems is of great significance [5,6].
In the selection of flow standard devices, the mass method flow standard device offers high accuracy and good repeatability, but it has a long detection cycle and high energy consumption and requires a bulky pressure stabilization tank to stabilize the flow. It also requires manual involvement during calibration. The volumetric method flow standard device also provides high accuracy and relatively good repeatability but suffers from low calibration efficiency. The master meter method flow standard device has a small size and high measurement efficiency and is suitable for instruments with larger calibration calibers. It introduces errors when calibrating water meters with low flow.
The main methods of water meter calibration are the commutation method and the start–stop method. The commutation method is suitable for calibrating large-caliber water meters, and it requires the use of a commutator, which introduces significant uncertainty. In addition, the calibration signals are not synchronized, which can also cause errors. The start–stop method introduces measurement uncertainty when the flow is unstable. The calibration accuracy is higher when the water supply is stable at low flow. The start–stop method results in error in measuring high-flow-range meters when the device can only supply less liquid.
With the advancement of technology, developments in water meters and flow standard devices mutually drive each other’s progress [7]. To meet the demand for smart water meters and further improve their flow measurement accuracy, the Brazilian Flow Laboratory (Integrated Product Team, IPT) [8] developed a piston-type flow standard device with a large volume and uncertainty of ±0.05%, which was mainly used for the calibration of turbine flow meters. Babak Ziaie et al. [9] studied the hardware and software technologies of microelectromechanical systems (MEMS) in the microflow and drug infusion fields to contribute to microflow metering technology. Then, the United States (National Institute of Standards and Technology, NIST) [10] developed a passive piston flow standard device, which was used to calibrate hydrocarbon liquid flow. The Centre National des Industries et Techoniques (CNIT) [11] in France developed a tiny liquid flow calibration device with a flow range of 0.001–10 L/h and a total range ratio of 10,000:1. This device had a large equipment volume and complex design, making it inconvenient for calibration work. The NIST [12] also created a passive piston-type flow standard device with a flow range of 0.003–0.1 L/s and an expanded uncertainty of ±0.044%. During the same period, NIST developed an active piston-type flow standard device with a flow range of 0.02–2 L/s and an expanded uncertainty of ±0.064% for measuring mixtures of propylene glycol and water. These devices had multiple sources of uncertainty and were slightly difficult to apply. Jaiswal et al. [13] designed a calibration device with a wide range of flow calibration and low uncertainty. However, this design had limitations such as large size, difficulty in promotion, and a long water flow collection time. Li et al. [14] developed an active piston-type flow standard device with a high level of automation and an expected uncertainty of only 0.50%. However, actual calibration application of the device was not completed.
Nowadays, piston-type flow standard devices have been extensively researched and utilized by many enterprises and flow measurement departments, receiving significant global attention [15]. As flow calibration devices that currently exist with a large size are not easy to promote, their calibration process is complex, and their degree of automation is low, among other issues, this paper designs an automatic piston-type flow standard device calibration system. In order to be able to better solve the above problems, this paper, according to the principles of various types of calibration methods and standard devices, designs a piston-flow standard device and completes the design of the piston device; a set of automation control systems adapted to the flow standard device is developed, and a flow calibration algorithm combining the start–stop method and the double-time method is designed, which avoids shortcomings while improving efficiency; the design of software and hardware automation has been accomplished, which enables easy automatic control of the standard device and improves the degree of automation; referring to the flow measurement standards developed in the European Metrology Programme for Innovation and Research (EMPIR) [16] and relevant international standards, the uncertainty of the device is calculated [17,18], and calibration tests are conducted on water meters, validating the rationality of the device design. This indicates that this research has important theoretical significance and practical application value.
The remaining sections of this paper are organized as follows. Section 2 presents related work on the flow standard devices and their automation design. Section 3 discusses the functionalities and algorithms of the automation control system. Uncertainty analysis and water meter calibration testing will be presented in Section 4. Finally, Section 5 concludes the paper and outlines potential directions for future research.

2. Flow Standard Devices and Their Automation Design

Ultrasonic water meters are a type of smart water meters, and an important use of flow standard devices is to calibrate the accuracy, repeatability, and pressure resistance of ultrasonic water meters [19], as well as perform adjustments for meters that exhibit errors beyond the allowable range. To achieve automated calibration, a flow standard device is designed to calibrate the metrological performance of ultrasonic water meters ranging from DN15 to DN20 and achieve automatic control of the flow standard device in the system.

2.1. Design Concept

Flow standard devices are used to test the metrological performance of household ultrasonic water meters with sizes DN15–DN20, and the common flow range for these meters is equivalent to 2.5–4 m3/h. The range ratios for DN15 and DN20 are 100, 160, 250, 400, 600, and 800. One of the most common range ratios is 250, and the common and boundary flow points for range ratio 250 are shown in Table 1.
According to Table 1, the range of water meter flow detection is 0.016–4 m3/h; this flow is small and covers the common flow of DN15–DN20.
For a standard device, the mass method flow standard device is large and requires manual involvement; the piston-type flow standard device overcomes the problem of large size and can be automated. The volumetric method flow standard device’s calibration efficiency is low; the piston flow standard device overcomes this problem after the realization of automation. The master meter method flow standard device is for larger-caliber water meters; the piston flow standard device can accurately calibrate all types of caliber of water meter. In addition, the piston flow standard device has the advantages of simple structure, high stability, high calibration accuracy, simple operation, and no commutator measurement error, and the calibration of small-flow-range water meters can be more efficient [20,21]. Thus, the piston-type flow standard device was chosen to calibrate the ultrasonic water meters of different calibers in this research. Its working principles are illustrated in Figure 1.

2.2. Device Design and Operation

2.2.1. Overall Device Design

For better automatic calibration of ultrasonic water meters, the piston-type flow standard device has been designed. The device includes a piston device, the ultrasonic water meter under test, a temperature sensor, a pressure transmitter, an automatic valve, a water tank, a water pump, and piping, among other things. The overall structure of the piston-type flow standard device is illustrated in Figure 2.
The standard device operates as follows:
  • To ensure the metering performance of the water meter, the automation control system sends commands to start the water pump for the water supply to exhaust the gas in the pipeline before the daily calibration of the water meter for the flow standard device. Meanwhile, vacuum operation is carried out for the tested meter [22].
  • Based on the water meter’s caliber and flow points, the pulse frequency and quantity are set to control the speed and displacement of the servo motor, with real-time feedback on the servo motor’s velocity and position provided by the encoder. Once the settings are completed, the control system issues commands to the solenoid valve, servo motor, and water pump. The servo motor drives the piston device, injecting water into the piston device.
  • When the injected water in the piston assembly reaches the set flow rate, the water pump stops. At the same time, the control system opens the piston outlet valve and the main pipeline outlet valve; when the water flow stabilizes, water meter calibration is accomplished through the flow calibration algorithm.
During the whole process, the temperature and pressure should be kept stable. If the pressure difference before and after calibration is too large, calibration should be stopped, and calibration should be started again after the pressure, temperature, and environment are stable.

2.2.2. Design of the Piston Device

The calibration of ultrasonic water meters involves the use of a piston device that provides a stable flow source. The piston device serves as the primary standard instrument to measure the indication error of the meter being calibrated. The design of the piston device greatly influences the stability and accuracy of the system. The piston device primarily consists of a piston, piston cylinder, frame, servo motor, and other components. The piston is modeled according to requirements, as well as the structural design, and the main hardware devices are selected.
According to the working principles of the piston, at a certain temperature and pressure, the product of the cross-sectional area of the piston cylinder and the displacement of the piston represents the volume of the liquid being provided. Considering the technical parameters of the servo motor and the screw rod, the displacement of the piston is
L = P L f / f L .
In this formula, L represents the piston displacement, f is the predetermined pulse number, PL is the screw pitch of the screw rod, and fL is the number of pulses emitted by the servo motor for each screw pitch of the screw rod.
To improve the measurement accuracy of the piston device, a temperature and pressure transmitter is installed at the outlet of the piston device. During the calibration process, temperature and pressure information is collected. After correcting the flow value, within the measurement time, the volume (V) of liquid discharged by the standard device is calculated as
V = π D 2 P L f 4 f L [ 1 + β S ( T S 20 ) ] [ 1 + β L ( T L 20 ) ] ( 1 + D E e p e s ) ( 1 + α ) .
In this formula, βS and βL are the volume expansion coefficients of the piston cylinder material and the screw rod material, TS and TL are the temperature of the piston cylinder (the temperature of water in the piston) and the temperature of the screw rod, E is the elastic modulus of the piston cylinder, e is the wall thickness of the piston cylinder, α is the leakage correction factor, Pes is the fluid pressure inside the piston cylinder, and D is the inner diameter of the piston cylinder.
The mathematical model for the volumetric flow rate (q) of the piston-type flow standard device can be obtained from Equations (1) and (2):
q = V t = π D 2 P L f 4 f L t [ 1 + β S ( T S 20 ) ] [ 1 + β L ( T L 20 ) ] ( 1 + D E e p e s ) ( 1 + α ) .
Based on the technical specifications, the maximum flow (Qmax) is 4 m3/h. The minimum calibration time for the piston is 15 s, with an additional 5 s required before and after piston movement. The system’s minimum calibration time is denoted as tmin, and the piston device effectively displaces a volume of water (V):
V = Q max × t min = 4   m 3 / h 3600 × 25 27.8   L .
Thus, in the process of calibrating the water meter, it is necessary to discharge a volume of water of approximately 27.8 L. Considering the feasibility of mechanical processing, a standard piston-type liquid flow standard device with a piston cylinder inner diameter of 213 mm and an effective stroke of 825 mm was selected. This indicates that the effective volume of the piston is approximately 30 L, meeting the requirements for effective volume. Additionally, all materials in contact with the water are made of 304 stainless steel. The piston can be classified into vertical and horizontal structures based on its direction of motion. Considering the convenience of installation and debugging, the horizontal structure was selected.
After the piston device is developed, its volume needs to be calibrated to ensure the accuracy of the piston device. A high-precision electronic balance was chosen as the calibration standard instrument, and the mass method was used to calibrate the volume of the piston device. The accuracy of the electronic balance should be higher than that of the piston standard device.
Servo motors are widely used in various automation control systems [23,24]. The flow standard device controls the servo motor to move the piston back and forth, driving the piston to perform water intake and discharge actions, thereby providing a stable flow source. To ensure stable piston movement, a servo control system was designed, consisting of a servo motor, a rotary shaft, a servo driver, and a ball screw rod. The water pump provides a water source for the piston, while the PLC receives instructions from the control system to control the movement of the piston, providing a stable flow. In this paper, the selected servo motor was the MSMF502L1G6M servo motor from Panasonic.

2.3. Automation Control of the Flow Calibration Device

After completing the design of the flow calibration device, research was conducted on the automation of the flow calibration device to achieve higher efficiency. The automation control of the flow calibration device consists mainly of a piston device, flow measurement table, PLC, and automation control system. The automation control system sends commands to drive the servo motor, which adjusts the distance of the piston movement. The actual flow value is obtained from the output of the piston device, while the instantaneous flow value from the ultrasonic water meter serves as feedback to the control system, forming a closed-loop system. The design of the automation control for flow calibration is illustrated in Figure 3.
The tasks performed by the automation control system include automatic control of the water pump and valve switches, servo motor operation and stoppage, automatic control of water suction and supply by the piston device, and acquisition and processing of data such as temperature, pressure, and data from the tested ultrasonic water meter.

3. Design of the Automation Control System

An essential component in achieving the automation of ultrasonic water meter calibration is the automation control system for the flow standard device. To meet the requirements of automated control in flow calibration, an automation control system has been designed. The flow calibration automation control system is a system that communicates with the equipment and processes the collected data. The automation control system completes the automatic control of the calibration device according to the algorithm, analyzes and arranges the collected data; realizes the storage of calibration data; and facilitates the tracing of historical calibration data.

3.1. System Functionality Design

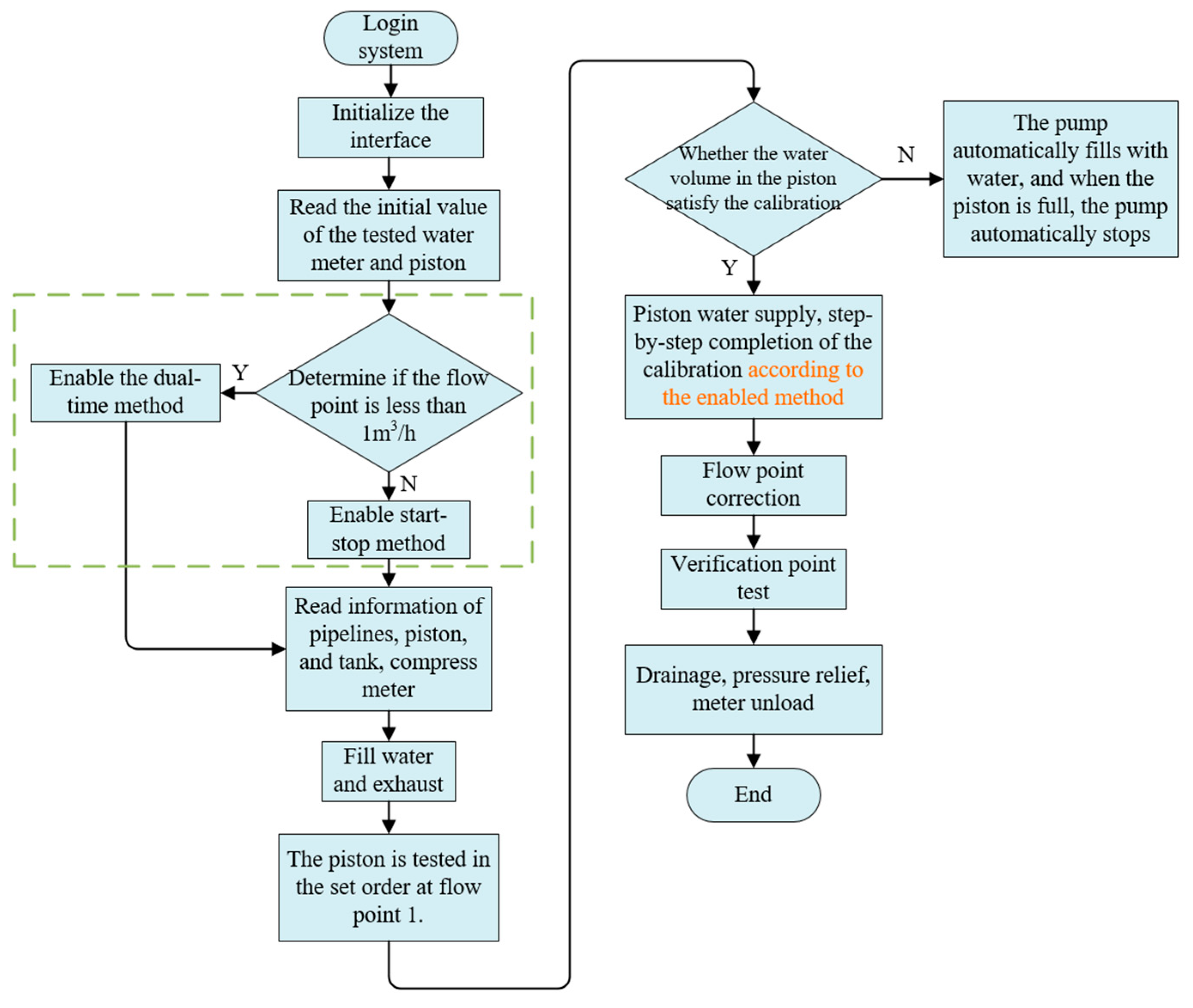
The automatic control system is a system that is fully automated by a computer when the flow calibration device calibrates the tested meter. The automatic control system is designed to communicate with the ultrasonic water meter and PLC through RS485 to complete the automatic control of DN15–DN20 flow calibration. The system is based on the C/S structure and uses. The NET Framework is the development platform using C# language, and is developed using Visual Studio 2019. With a focus on efficiency and ease of operation, the system supports both automated testing and manual testing. To better automate the control, the system software is designed to include the main interface, flow correction, manual calibration, automatic calibration, data management, parameter setting, and other functions, mainly composed of three modules. The software flowchart for the standard device is shown in Figure 4.
1.
Main Interface of the Automation Control System
The main interface has been designed for ease of operation. Within the main interface, the system automatically opens the serial port, retrieves relevant information from the PLC, and automatically sets information such as common points, flow points, and calibration flow in the flow parameter settings. It also controls the switching of various valves through the serial port. The main interface consists of sections such as automated testing, manual testing, flow parameter settings, parameter correction, temperature correction, and data management.
2.
Automated Testing and Manual Testing
Performing automatic detection can improve calibration efficiency. At the beginning of calibration, the piston is first reset and various parameters are set; then, starting the calibration process, the process is displayed on the interface. For manually operated tests, this is to set the flow parameters of the piston and the tested water meter, manually operate the system to control the piston, pumps, and valves, and judge the temperature correction and zero-point correction of the tested water meter. At the end of the calibration or when manually stopping the calibration, the data for the meter under test and the piston will be displayed in the calibration list.
3.
Data Management
The database utilizes the MySQL relational database management system. The core database of the system includes flow point settings and water meter flow point test information. The collected data is stored and managed in a database for traceability and retrieval. Relevant data can be queried based on the meter number of the tested water meter.

3.2. Design of the Automation Control Algorithm

To achieve full automation of the flow calibration system, algorithm design was conducted, mainly involving the flow calibration algorithm and the flow correction algorithm.

3.2.1. Design of the Flow Calibration Algorithm

Ultrasonic water meters calibrated based on piston-type standard devices span a comparatively wide range of water consumptions with a relatively large difference between large and small flow points. To achieve the goal of high accuracy, different water meter calibration methods are used.
1.
The start–stop method
The working principles of the start–stop method are shown in Figure 5, where the water flows through the water pump into the standard meter and the tested meter, and then through the start–stop valve into the scale tank. The calibration process can be controlled by controlling the start–stop valve. The start–stop valve, the standard meter, and the tested meter are simultaneously timed by the acquisition signal. To avoid slow flow changes, the start–stop valve must be selected as a valve with fast switching action.
The start–stop valve process flow is shown in Figure 6; when the valve is open, the flow does not immediately reach the set flow, and when the valve is closed, the flow does not immediately return to zero flow. When the flow is not stable, the start–stop effect is generated for calibration, which will produce a large error on the standard device. Therefore, with a small flow, a stable flow rate can be achieved in a short time, and measurement accuracy is higher using the start–stop method.
When the start–stop method is used for calibration, it is necessary to determine whether the water flow is stable or not and start timing after stabilization. Thus, when the water flow is not stable, the frequency of data collection in the piston is 10 times/s. Until the time of water flow stabilization, the flow of the piston is calculated during this period of water flow stabilization, as well as the flow through the tested meter and the error of the tested meter.
2.
The dual-time method
To reduce the error of the start–stop method at larger flows, the dual-time method is introduced, and the relationship between the flow point and time of the dual-time method is shown in Figure 7.
From the general calibration model, it follows that
E 0 = ( V m × t S t m × V S 1 ) × 100 % .
where E0 is the measurement error of the water meter, tm is the time from the beginning to the end of the calibration, ts is the working time of the piston, Vm is the indicated volume of the water meter, and Vs is the actual volume flowing through the water meter.
The dual-time method can measure the volume of the device and the volume of the meter flow at the same time, avoiding errors caused by instability at the start and stop points of the start–stop method. In addition, the dual-time method has low uncertainty [25]; in the case of large flows, with the use of the dual-time method of measurement, accuracy is higher. When designing the algorithm, the same consideration was given to the commutation method, but the commutation method has more errors, error correction has more difficulties, and it is only applicable to larger-caliber water meters; the commutation method was not used. In addition, the accuracy of the start–stop method is higher than that of the dual-time method at smaller flows, and a flow calibration algorithm combining the two methods was finally designed.
Depending on the size of the flow point, the automation control system will automatically determine the method of calibration. When the flow point is above 1 m3/h, the dual-time method is used for calibration, while, for flow points below 1 m3/h, the start–stop method is employed. The standard device performs different steps depending on the method of determination after the preparatory work is completed.

3.2.2. Design of the Flow Correction Algorithm

After flow point calibration, there may be certain deviations between the displayed values on the tested water meters and the actual values. Flow correction calibration is required for the tested water meters. This paper adopts the linear interpolation method for correction, and calibration of multiple typical flow points can obtain the correction parameters.
Based on the linear interpolation method, the formula applicable to the calibration device is
e r r o r s [ i ] = e r r o r t [ j + 1 ] e r r o r t [ j ] f l o w t [ j + 1 ] f l o w t [ j ] × ( f l o w s [ i ] f l o w t [ j ] ) + e r r o r t [ j ] .
where errors represents the error at the standard point, errort represents the error at the test point, flowt represents the test flow point, and flows represents the standard flow point.
Considering calibration efficiency, the flow points to be tested can be selected based on the range ratio of the meter being calibrated. After calculating the error at the standard point using the correction algorithm, the correction parameters for the water meter are computed. These correction parameters are then written into the ultrasonic water meter through a serial port to complete the calibration process, which can be performed simultaneously on multiple meters.

4. Experiment and Analytics

4.1. Assessment of Device Uncertainty

Uncertainty assessment is the process of identifying system limitations and assessing their impact on scientific conclusions [26,27]. Uncertainty assessment can assess the quality of measurement results and determine their usability to a large extent. It is also an indicator for evaluating the level of measurement. Incorporating uncertainty into measurement results is essential to give them practical significance [28].

4.1.1. Uncertainty Assessment Method

The uncertainty of measurement results consists of several components, all of which can be rated using two types of methods: type A evaluation and type B evaluation.
The type A evaluation method is uncertainty assessment using a statistical analysis of observed sample data. Under many repetitions of the measurement, n measurements of the measured M can be obtained. Let the single measurement x be the estimated value of M. The standard deviation σ obtained for the observed value is the uncertainty; if the arithmetic mean x ¯ of n measurements is used as an estimate of the measured M, the uncertainty is denoted as u x ¯ :
u x ¯ = σ / n .
The type B evaluation method for measurement uncertainty is based on empirical or other information, estimating a probability distribution to rate the standard deviation to derive the uncertainty. The type B evaluation method requires consideration of specific circumstances, relying on information such as materials, data, and technical files.

4.1.2. Analysis and Results of Device Uncertainty

According to the previous mathematical model of the piston device, the uncertainty of the relevant influencing factors was evaluated.
1.
Uncertainty introduced by the piston inner diameter
The cumulative volume of a liquid flow standard device is calculated as the product of the internal cross-sectional area of the piston cylinder and the piston displacement. The internal diameter of the piston standard device is 213 mm, and the average internal diameter of the piston cylinder is 213.001 mm as measured by a gauge with an accuracy of ±10 μm. Based on a uniform distribution k = 3 , the uncertainty relative to the standard is
u r ( D ) = 10 4 213 × 3 × 100 % = 0.0027 % .
Its relative sensitivity factor is
c r ( D ) = q D D q = 2 .
2.
Uncertainty introduced by screw pitch accuracy
The standard device uses, in the screw rod, an accuracy of grade C5; over an 825 mm stroke, its lead error is ±0.012 mm; according to the uniform distribution, its uncertainty is
u r ( P L ) = 12 × 10 3 825 × 3 × 100 % = 0.0008 % .
Its relative sensitivity factor is
c r ( P L ) = q P L P L q = 1 .
3.
Uncertainty introduced by the piston cylinder leakage factor
The design of this device strictly controls its sealing, and the sealing is tested. According to the volumetric tube calibration procedure, the volume of water displaced should be within 0.006% of the volume of the volumetric tube. Thus, the allowable value for large leakage from the piston device is 0.006%, and its uncertainty can be obtained by the uniform distribution
u r ( α ) = 0.006 % 3 = 0.0035 % .
Its relative sensitivity factor is
c r ( α ) = q α α q = 6.0 × 10 5 .
4.
Uncertainty introduced by temperature
Uncertainty is introduced by the temperature of the piston cylinder and the temperature of the screw rod; the temperature should be controlled at about 20 °C during the calibration, and the uncertainty of the ambient temperature on the calibration certificate of the temperature sensor is 0.1 °C; the maximum temperature TL is 25 °C, which can be obtained from its uncertainty according to the uniform distribution
u r ( T L ) = 0.1 25 × 3 × 100 % = 0.23 % .
Its relative sensitivity factor is
c r ( T L ) = q T L T L q = 2.0 × 10 4 .
5.
Uncertainty introduced by pressure
For measurement of liquid pressure, the accuracy level of the pressure transmitter is 0.5, the range of pressure measurement is 0–4 MPa, and the maximum working pressure of the device is 1.6 MPa, which, according to the uniform distribution, can be obtained as the uncertainty:
u r ( P e s ) = 0.5 × 10 2 3 × 100 % = 0.28 % .
Its relative sensitivity factor is
c r ( P e s ) = q P e s P e s q = 10 4 .
6.
Uncertainty introduced by measurement of the calibration time
The uncertainty related to calibration time measurement is determined by the PLC, with an error tolerance of ±100 cycles, a basic clock frequency of 1, and the minimum calibration time for a single calibration of 27 s. By uniform distribution, its uncertainty is
u r ( t ) = 100 × 10 6 27 × 3 × 100 % = 0.000213 % .
Its relative sensitivity factor is
c r ( t ) = q t t q = 1 .
7.
Uncertainty introduced by device repeatability
The relative standard deviation of device volume adjustment, as standard device repeatability, introduces uncertainty. The calibration results of the calibration device are shown in Table 2, from which it can be seen that the maximum value of the repeatability of the calibration device is less than 0.011%, and the uncertainty can be known:
u r = 0.011 % .
Its relative sensitivity factor is
c r = 1 .
The parameters have been calculated in the uncertainty, and the parameter errors are in the uncertainty. Analyzing the above uncertainties together, the relative synthetic standard uncertainty of the flow standard device can be derived as
u r ( q ) = [ i = 1 7 u r ( x i ) 2 c r ( x i ) 2 ] 1 2 = 0.013 % .
Taking the inclusion factor k = 2, the extended uncertainty is
u r ( q ) = 0.026 % .
From the above uncertainty, the effects of some factors can be neglected, and the mathematical model of the standard device is simplified as
q = π D 2 P L f 4 f L t .

4.2. Water Meter Calibration Testing

4.2.1. Basis for Flow Calibration

In accordance with the metrological performance requirements for water meters in “The Verification Regulation of Cold Potable Water Meters”, automated calibration of DN15 and DN20 ultrasonic water meters was conducted. Based on the common and boundary flow points of DN15 and DN20 in the previous section, the testing flow points and corresponding required flows are shown in Table 3; the verification flow points and corresponding required flows are presented in Table 4.
The test flow point is the flow point used in the first test of the meter, the verification flow point is the flow point used in verification after flow correction, and the required flow is the flow needed to satisfy the flow point test.
Water meters can experience measurement issues due to various factors during the metering process. The repeatability of water meters is an important criterion for assessing the reliability of their measurement performance. According to the JJF 1777-2019 “Verification Regulation of Cold Water Meter” [29], the repeatability of water meters should meet the criterion that the standard deviation of three repeated measurements at the same flow point does not exceed one-third of the maximum allowable error of the water meter. When using the start–stop method, the indication error of ultrasonic water meters at each flow point during calibration can be calculated:
E i j = Q i j ( Q S ) i j ( Q S ) i j × 100 % .
For the ith calibration point and jth calibration of an ultrasonic water meter, Eij represents the relative indication error, Qij denotes the accumulated flow value displayed by the ultrasonic water meter, and (QS)ij represents the cumulative flow value converted from the piston device. The calculation of (QS)ij follows:
( Q S ) i j = ( V S ) i j [ 1 β ( θ S θ m ) ] [ 1 + k ( p S p m ) ] .
For the ith calibration point and jth calibration, (Vs)ij represents the actual volume of the liquid measured by the piston device, β is the volume expansion coefficient of the calibration water, θ s and θ m represent the liquid temperatures at the piston device and ultrasonic water meter, k is the coefficient of compressibility for water, and pS and pm represent the liquid pressure at the piston device and the liquid pressure at the ultrasonic water meter. When the difference between θ S and θ m is less than 5 ℃ and the difference between pS and pm is less than 0.1 MPa, Equation (26) is simplified to
( Q S ) i j = ( V S ) i j .
When using the dual-time method of measurement, Formula (28) is used to calculate the ultrasonic water meter for each flow point detection of the error of indication.
E i j = q i j ( q S ) i j ( q S ) i j × 100 % .
For the jth calibration at the ith calibration point, qij and (qs)ij are the instantaneous flow rate of the ultrasonic water meter and the instantaneous flow rate converted to the ultrasonic water meter by the piston device.
The repeatability (Er)i of the ultrasonic water meter at the ith flow point is
( E r ) i = 1 n 1 j = 1 n ( E i j E i ) 2 × 100 % .
where Ei is the relative error at the ith flow point.

4.2.2. Analysis of Indication Error

For this paper, 20 ultrasonic water meters of DN15 and DN20 calibers were selected. The indications at tested points and the verification points after flow correction were analyzed. The calibration results are shown below:
For the DN15 ultrasonic water meter, the test point and the verification point errors at the flow points of 2.5 m3/h, 0.016 m3/h, and 0.01 m3/h are shown in Figure 8a–c:
As can be seen from Figure 8, the blue line represents the trend of the change in display value error in the flow point test and the orange line represents the trend of the change in the indication error at the verification flow point after flow correction. When DN15 ultrasonic water meters are tested, some of the tested meters have larger indication errors at the flow points, which do not meet the requirements of the factory; after flow correction, when the inspected meter is verified, the indication error of the inspected ultrasonic water meter is able to be within ±2%, which is within the maximum allowable error range and meets the factory requirements.
For the DN20 ultrasonic water meter, the test point and the verification point errors at the flow points of 4 m3/h, 0.025 m3/h, and 0.016 m3/h are shown in Figure 9a–c:
As can be seen from the experimental results in Figure 9, the DN20 ultrasonic water meter is tested before correction, and some of the tested meters have large indication error at some flow points, which do not meet the requirements of the factory; after correction, the meter is verified and tested, and the indication error of the tested ultrasonic water meter is within ±2%, which is within the maximum permissible error range and meets the factory requirements.

4.2.3. Analysis of Repeatability

Selected results for a DN15 ultrasonic water meter during the calibration process are presented in Table 5.
According to Table 5, the DN15 ultrasonic water meter’s indication error at each flow point is less than 0.92%, which meets the maximum allowable error requirement. The repeatability is less than 0.048%, complying with the requirement stated in the JJG1033-2016 “Rule for the Examination of Measurement Standard” [30], which specifies that the measurement repeatability of a flow calibration device should be less than 0.2%. Thus, the ultrasonic water meter passes the calibration test using the piston-type flow standard device.
Similarly, the results for a DN20 ultrasonic water meter during the calibration process are presented in Table 6.
According to Table 6, the DN20 ultrasonic water meter’s indication error at each flow point is less than 0.832%, in line with the maximum allowable error, and the repeatability is less than 0.181%, meeting the requirements. The ultrasonic water meter passes the calibration test with the piston-type flow standard device.
An analysis of the test results for the calibration of ultrasonic water meter flow reveals that, after flow correction, the results show that the ultrasonic water meter error indication in the “high flow area” does not exceed ±2% and in the “low flow area” does not exceed ±3%, within the maximum allowable error range. The repeatability of the ultrasonic water meter was also tested, and the results were within 0.2%, which meets the factory requirements for water meters.

5. Conclusions

Considering that traditional water meter flow calibration devices are often bulky, involve numerous parameter settings, and their manual operation is cumbersome, the calibration process tends to be time-consuming, inefficient, and prone to various uncertainties caused by human error. These factors can lead to errors in the calibration results. Based on existing calibration methods and devices, this paper develops an automatic piston-type flow standard device calibration system, which can automatically calibrate ultrasonic water meters and realize data processing and management functions. Compared with current devices, the designed piston-type flow standard device is small and can be developed further for wider application, and the automation control algorithm is designed so that there is no need for manual participation in the calibration process, which makes for a higher degree of automation and calibration efficiency. The main research contents and results are outlined below:
  • This research determined the overall design plan of an automation calibration system for a piston-type flow standard device, clarified the objectives of the calibration system, and designed the overall structure of the system.
  • To calibrate residential ultrasonic water meters ranging from DN15 to DN20, a piston-type flow standard device was designed and implemented. The automatic calibration of ultrasonic water meters using the piston-type flow standard device was achieved. Furthermore, the system can also be expanded to calibrate heat meters, making it applicable in a wider range of scenarios.
  • The automation control system of the flow standard device was designed, and the system achieved fully automated calibration of water meters. During the calibration process for a water meter, there is no need for personnel to operate it, and automatic opening and closing of the valve, starting and stopping of the water pump and motor, calibration of various flow points for the tested water meter, and correction of flow can be completed; this significantly enhances the efficiency of the calibration process. Additionally, an algorithm combining the start–stop method and dual-time method was developed to calibrate the flow points of water meters, along with the design of a flow correction algorithm.
  • Uncertainty analysis and flow calibration tests were successfully conducted. The standard uncertainty and expanded uncertainty were determined to be 0.013% and 0.026%. Water meter calibration tests were completed, and the results showed that the repeatability and indication error of the ultrasonic water meter are at relatively low levels and within the allowable error range.
This system offers several advantages, including high automation level, small size, easy operation, simple maintenance, and high reliability. The automatic piston-type flow standard device calibration system designed in this paper achieves precise and efficient automated calibration for residential ultrasonic water meters.

Author Contributions

Conceptualization, X.S. and X.W.; methodology, X.S.; Software, X.S. and M.M.; validation, X.S. and X.W.; investigation, X.S. and M.M.; data curation, X.S. and M.M.; writing—original draft preparation, X.S. and M.M.; writing—review and editing, X.S.; visualization, X.S. and M.M.; supervision, X.W.; project administration, X.S.; funding acquisition, X.W. All authors have read and agreed to the published version of the manuscript.

Funding

This research received no external funding.

Data Availability Statement

The data that has been used is confidential.

Conflicts of Interest

The authors declare no conflict of interest.

References

  1. Krejčí, J.; Ježová, L.; Kučerová, R. The Measurement of Small Flow. Sens. Actuators A 2017, 266, 308–313. [Google Scholar] [CrossRef]
  2. Giurco, D.; Bossilkov, A.; Patterson, J. Developing Industrial Water Reuse Synergies in Port Melbourne: Cost Effectiveness, Barriers and Opportunities. J. Clean. Prod. 2011, 19, 867–876. [Google Scholar] [CrossRef]
  3. Pope, J.G.; Wright, J.D. Performance of Coriolis Meters in Transient Gas Flows. Flow Meas. Instrum. 2014, 37, 42–53. [Google Scholar] [CrossRef]
  4. Susanto, L.O.F.; Raharjo, A.B.; Haq, F. Asset Monitoring of Water Meters Using Integration of GIS and Low-Cost GNSS. IOP Conf. Ser. Earth Environ. Sci. 2023, 1127, 012005. [Google Scholar] [CrossRef]
  5. Lazzari, A.; Pou, J.M.; Dubois, C. Smart Metrology: The Importance of Metrology of Decisions in the Big Data Era. IEEE Instrum. Meas. Mag. 2017, 20, 22–29. [Google Scholar] [CrossRef]
  6. Liu, Z.; Chen, M.; Xin, Z. Research on a Dual-Mode Infrared Liquid-Crystal Device for Simultaneous Electrically Adjusted Filtering and Zooming. Micromachines 2019, 10, 137. [Google Scholar] [CrossRef] [PubMed]
  7. Mela, H.; Peltomaa, J.; Salo, M. Framing Smart Meter Feedback in Relation to Practice Theory. Sustainability 2018, 10, 3553. [Google Scholar] [CrossRef]
  8. Ruis, V.; Hernandez, N.C. Uncertainty Analysis in Piston Prover Calibration. In Proceedings of the Flomeko, Salvador, Brazil, 5–8 June 2000; pp. 619–624. [Google Scholar]
  9. Ziaie, B.; Baldi, A.; Lei, M.; Gu, Y.; Siegel, R.A. Hard and soft micromachining for BioMEMS: Review of techniques and examples of applications in micro-fluidics and drug delivery. Adv. Drug Deliv. Rev. 2004, 56, 145–172. [Google Scholar] [CrossRef] [PubMed]
  10. Yeh, T.T.; Aguilera, J.; Wright, J.D. Hydrocarbon Liquid Flow Calibration Service; NIST Special Publication 250-1039; National Institute of Standards and Technology: Gaithersburg, MD, USA, 2005.
  11. David, C.; Claudel, P. Water flow facility in france novel. In Proceedings of the 15th Flow Measurement Conference (FLOMECO), Taipei, Taiwan, 13–15 October 2010. [Google Scholar]
  12. Pope, J.G.; Wright, J.D.; Johnson, A.N. Liquid Flow Meter Calibrations with the 0.1 L/s and the 2.5 L/s Piston Provers; NIST Special Publication; National Institute of Standards and Technology: Gaithersburg, MD, USA, 2013.
  13. Jaiswal, S.K.; Yadav, S.; Agarwal, R. Design and development of a novel water flow measurement system. Measurement 2017, 105, 120–129. [Google Scholar] [CrossRef]
  14. Li, D.F.; Li, Z.X.; Liu, H.W. Research on unsteady flow measurement standard device based on active piston. Flow Meas. Instrum. 2023, 91, 102340. [Google Scholar]
  15. Jaiswal, S.K.; Yadav, S.; Bandyopadhyay, A.K. Global water flow measurement and calibration facilities: Review of methods and instrumentations. Mapan 2012, 27, 63–76. [Google Scholar] [CrossRef]
  16. Schumann, D.; Kroner, C.; Unsal, B. Measurements of water consumption for the development of new test regimes for domestic water meters. Flow Meas. Instrum. 2021, 79, 101963. [Google Scholar] [CrossRef]
  17. ISO/IEC GUIDE 98-3; Uncertainty of Measurement-Part 3: Guide to the Expression of Uncertainty in Measurement (GUM: 1995). International Organization for Standardization: Geneva, Switzerland, 2008.
  18. Yeh, T.T.; Espina, P.I.; Mattingly, G.E. An Uncertainty Analysis of a NIST Hydrocarbon Liquid Flow Calibration Facility. In Proceedings of the ASME 2004 Heat Transfer/Fluids Engineering Summer Conference, Charlotte, NC, USA, 11–15 July 2004; Volume 1, pp. 575–586. [Google Scholar]
  19. Lee, C.H.; Jeon, H.K.; Hong, Y.S. An Implementation of Ultrasonic Water Meter Using DToF Measurement. Cogent Eng. 2017, 4, 1371577. [Google Scholar] [CrossRef]
  20. Bellinga, H.; Delhez, F.J. Experience with a High-Capacity Piston Prover as a Primary Standard for High-Pressure Gas Flow Measurement. Flow Meas. Instrum. 1993, 4, 85–89. [Google Scholar] [CrossRef]
  21. Cheng, J.M.; Zeng, X.J.; Liu, Z. Research on Dynamic Modeling and Electromagnetic Force Centering of Piston/Piston Rod System for Labyrinth Piston Compressor. Proc. Inst. Mech. Eng. 2016, 230, 786–798. [Google Scholar] [CrossRef]
  22. Duan, J.M.; Liu, H.S.; Tao, J.L. Experimental Study on Gas–Liquid Interface Evolution during Liquid Displaced by Gas of Mobile Pipeline. Energies 2022, 15, 2489. [Google Scholar] [CrossRef]
  23. Sakama, S.; Tanaka, Y.; Kamimura, A. Characteristics of Hydraulic and Electric Servo Motors. Actuators 2022, 11, 11. [Google Scholar] [CrossRef]
  24. Asvadi-Kermani, O.; Felegari, B.; Momeni, H. Adaptive constrained generalized predictive controller for the PMSM speed servo system to reduce the effect of different load torques. e-Prime Adv. Electr. Eng. Electron. Energy 2022, 2, 100032. [Google Scholar] [CrossRef]
  25. Zhao, J.L. Development of Watermeter Automatic Test Device and Measuring Uncertainty Analysis Based on Double-time Method. CN ZL200910302993.7, 22 December 2009. [Google Scholar]
  26. Wang, J.; Deng, H.X.; Wu, Y.M. A Self-Adaptive Method for the Assessment of Dynamic Measurement Uncertainty. Measurement 2022, 196, 111116. [Google Scholar] [CrossRef]
  27. EFSA Scientific Committee; Benford, D.; Halldorsson, T. Guidance on Uncertainty Analysis in Scientific Assessments. EFSA J. 2018, 16, e05123. [Google Scholar] [PubMed]
  28. Kramer, R.; Mickan, B.; Dopheide, D. Double Piston Prover Usable as Flowrate Comparator for Various Gases. In Proceedings of the IMEKO World Congress, Brazilian Congress of Metrology, Rio de Janeiro, Brazil, 17–22 September 2006. [Google Scholar]
  29. JJG 162-2019; Verification Regulation of Cold Water Meter. The State Bureau of Quality and Technical Supervision: Beijing, China, 2019.
  30. JJF 1033-2016; Rule for the Examination of Measurement Standard. The State Bureau of Quality and Technical Supervision: Beijing, China, 2016.
Figure 1. Working principle diagram of a piston-type flow calibration device.
Figure 1. Working principle diagram of a piston-type flow calibration device.
Mathematics 11 03802 g001
Figure 2. Schematic diagram of the structure of the piston flow standard device.
Figure 2. Schematic diagram of the structure of the piston flow standard device.
Mathematics 11 03802 g002
Figure 3. The automation control scheme for flow calibration.
Figure 3. The automation control scheme for flow calibration.
Mathematics 11 03802 g003
Figure 4. Software flowchart for the standard device.
Figure 4. Software flowchart for the standard device.
Mathematics 11 03802 g004
Figure 5. The working principles of the start–stop method.
Figure 5. The working principles of the start–stop method.
Mathematics 11 03802 g005
Figure 6. Schematic diagram of flow point vs. time for the start–stop method.
Figure 6. Schematic diagram of flow point vs. time for the start–stop method.
Mathematics 11 03802 g006
Figure 7. Schematic diagram of flow point vs. time for the dual-time method.
Figure 7. Schematic diagram of flow point vs. time for the dual-time method.
Mathematics 11 03802 g007
Figure 8. (a) Test and verification point error at 2.5 m3/h; (b) Test and verification point error at 0.016 m3/h; (c) Test and verification point error at 0.01 m3/h.
Figure 8. (a) Test and verification point error at 2.5 m3/h; (b) Test and verification point error at 0.016 m3/h; (c) Test and verification point error at 0.01 m3/h.
Mathematics 11 03802 g008
Figure 9. (a) Test and verification point error at 4 m3/h; (b) Test and verification point error at 0.025 m3/h; (c) Test and verification point error at 0.016 m3/h.
Figure 9. (a) Test and verification point error at 4 m3/h; (b) Test and verification point error at 0.025 m3/h; (c) Test and verification point error at 0.016 m3/h.
Mathematics 11 03802 g009
Table 1. Test flow points for the range ratio of 250.
Table 1. Test flow points for the range ratio of 250.
DN/mmCommon Flow/m3/hBoundary Flow/m3/h
152.50.016
2040.025
Table 2. Volume calibration results.
Table 2. Volume calibration results.
NumberAdjustment
Segment/mL
Average Volume/mLStandard Deviation/mLRepeatability/%
10–55605560.1580.1100.005
25560–11,1205560.2660.1230.005
311,120–16,6805560.4030.1570.007
416,680–22,2405560.3720.2050.009
522,240–27,8005560.2830.2380.011
Table 3. Testing flow points and required flows.
Table 3. Testing flow points and required flows.
DN15 Test Flow Points/m3/hDN15 Corresponding
Detection Required Flow/L
DN20 Test Flow Points/m3/hDN20 Corresponding
Detection Required Flow/L
2.530430
0.167.80.2512.5
0.0440.0646.4
0.0161.60.0252.5
Table 4. Verification flow points and required flows.
Table 4. Verification flow points and required flows.
DN15 Test Flow Points/m3/hDN15 Corresponding
Detection Required Flow/L
DN20 Test Flow Points/m3/hDN20 Corresponding
Detection Required Flow/L
2.530430
0.0161.60.0252.5
0.0110.0161.6
Table 5. Test results for a DN15 ultrasonic water meter.
Table 5. Test results for a DN15 ultrasonic water meter.
Flow Point/m3/hNumberWater Indication Value/LPiston
Indication/L
Indication Error/%Repeatability/%
2.5130.03729.960.2560.019
230.08730.0050.273
330.05829.970.295
0.0411.9982.0020.1930.048
21.9982.0040.92
31.9982.0030.251
0.01610.9920.994−0.1920.032
20.9920.994−0.193
30.9920.994−0.198
0.0110.9930.994−0.0930.007
20.9930.994−0.099
30.9940.995−0.107
Table 6. Test results for a DN20 ultrasonic water meter.
Table 6. Test results for a DN20 ultrasonic water meter.
Flow Point/m3/hNumberWater Indication Value/LPiston
Indication/L
Indication
Error/%
Repeatability/%
4120.9321.07−0.6460.032
222.0222.17−0.698
320.9221.05−0.637
0.25112.3112.45−0.6560.034
212.3112.430.613
312.3212.450.632
0.06416.366.39−0.2760.037
26.376.39−0.233
36.376.39−0.228
0.02512.512.50.4240.021
22.512.50.384
32.512.50.414
0.01611.61.60.3930.181
21.611.60.706
31.611.60.832
Disclaimer/Publisher’s Note: The statements, opinions and data contained in all publications are solely those of the individual author(s) and contributor(s) and not of MDPI and/or the editor(s). MDPI and/or the editor(s) disclaim responsibility for any injury to people or property resulting from any ideas, methods, instructions or products referred to in the content.

Share and Cite

MDPI and ACS Style

Song, X.; Wang, X.; Ma, M. Automatic Piston-Type Flow Standard Device Calibration System. Mathematics 2023, 11, 3802. https://doi.org/10.3390/math11183802

AMA Style

Song X, Wang X, Ma M. Automatic Piston-Type Flow Standard Device Calibration System. Mathematics. 2023; 11(18):3802. https://doi.org/10.3390/math11183802

Chicago/Turabian Style

Song, Xinming, Xiaoli Wang, and Min Ma. 2023. "Automatic Piston-Type Flow Standard Device Calibration System" Mathematics 11, no. 18: 3802. https://doi.org/10.3390/math11183802

APA Style

Song, X., Wang, X., & Ma, M. (2023). Automatic Piston-Type Flow Standard Device Calibration System. Mathematics, 11(18), 3802. https://doi.org/10.3390/math11183802

Note that from the first issue of 2016, this journal uses article numbers instead of page numbers. See further details here.

Article Metrics

Back to TopTop