Next Article in Journal
Calculation Method and Application of Time-Varying Transmission Rate via Data-Driven Approach
Next Article in Special Issue
Tariff Analysis in Automobile Insurance: Is It Time to Switch from Generalized Linear Models to Generalized Additive Models?
Previous Article in Journal
A Large-Scale Reviews-Driven Multi-Criteria Product Ranking Approach Based on User Credibility and Division Mechanism
Previous Article in Special Issue
Finite-Time Ruin Probabilities of Bidimensional Risk Models with Correlated Brownian Motions
 
 
Font Type:
Arial Georgia Verdana
Font Size:
Aa Aa Aa
Line Spacing:
Column Width:
Background:
Article

Optimal Defined Contribution Pension Management with Jump Diffusions and Common Shock Dependence

1
College of Science, Donghua University, Shanghai 201620, China
2
School of Economics and Management, Hebei University of Technology, Tianjin 300401, China
*
Author to whom correspondence should be addressed.
Mathematics 2023, 11(13), 2954; https://doi.org/10.3390/math11132954
Submission received: 31 May 2023 / Revised: 29 June 2023 / Accepted: 29 June 2023 / Published: 2 July 2023

Abstract

This work deals with an optimal asset allocation problem for a defined contribution (DC) pension plan during its accumulation phase. The contribution rate is assumed to be proportional to the individual’s salary. The salary follows a Heston stochastic volatility model with jumps, and there exists common shock dependence between the salary and the volatility. Since the time horizon of pension management is quite long, the influence of inflation is considered in the given context. The aim of the pension plan described in this paper is to reduce fluctuations in terminal wealth by investing in the bond and the stock. Through the dynamic programming principle, the Hamilton–Jacobi–Bellman equation is shown. The explicit expression of the investment decision is derived by solving the Hamilton–Jacobi–Bellman equation. In the last part, a numerical analysis is shown to illustrate the impacts of different parameters on the optimal investment policy.

1. Introduction

A pension fund is an important financial instrument for individuals to reallocate incomes and sustain consumption after retirement. Generally, according to the determination of benefits, there are two typical types of pension plans: defined benefit (DB) and defined contribution (DC) pension plans. In DB plans, benefits are fixed in advance, while, in the DC case, contributions are fixed by the trustee. There are two phases in a pension scheme: the accumulation phase, which is the period from the entry time to the retirement time, and the decumulation phase, which is the period from the retirement time to death.
Next, we review the literature relevant to our paper. In the accumulation phase of a DC pension scheme, the contributor contributes part of his/her salary to the fund. Since the salary is related to the profitability of the company, the works of Bodie et al. [1] and Dybvig and Liu [2] assume that the salary process is spanned by the stock price. In addition, Guan and Liang [3] and Li and Wang [4] describe the salary process using a Heston stochastic volatility model, i.e., the salary is correlated with the volatility of the stock. Furthermore, Zeng et al. [5] assume that the salary process is related to stochastic volatility. Based on [3,4,5], we add an independent random process to the stochastic salary process to be closer to the reality.
It is appropriate to insert a jump process in the stochastic salary due to a promotion and job-hopping. Moreover, it is realistic to introduce jumps in volatility, which represent some unexpected events, such as an economic crisis or policy adjustments by the government. In our model, the contribution rate of the pension scheme is proportional to the salary of the individual, the dynamics of which follows a Heston stochastic volatility model with jumps. In addition, salary and variance are correlated by means of a common shock. In reality, a common component may depict an event that has an impact on both salary and volatility. Common shock models are widely used in the area of actuarial science. For instance, in Liang et al. [6], the insurance risk model is modulated by a compound Poisson process, and the two-jump-number processes are correlated through a common shock. Liang et al. [7] assume that jumps in both the risky asset and insurance risk process are correlated through common shock dependence.
Since the period of a pension scheme is usually long, the inflation risk should be considered during the optimization phase. There are various studies focused on the stochastic optimization problem for DC pension plans under the inflation risk. For example, ref. [8] explores the optimal asset allocation problem with downside protection and stochastic inflation risk. Yao et al. [9] solve an optimal portfolio decision problem under the inflation risk and mean-variance criterion. Other relevant works on optimal control under inflation risk can be found in [10,11]. The inflation risk is also involved in our model. Instead of a pure diffusion process, we introduce a jump diffusion process to model the nominal price level of a representative bundle of commodity goods in the market. In other words, the dynamics of the price index given by Zhang et al. [12] and Zhang and Ewald [13] are extended in our model, and a Poisson jump is included in the evolution of the index price.
Stochastic processes are commonly used to model the uncertainty in the financial market. For further study of stochastic processes, we refer interested readers to [14,15,16,17,18,19,20]. In our paper, we assume that the pension manager is allowed to invest in two types of assets: the bond and the stock. The dynamics of the bond price follows a geometric Brownian process. The stock price is driven by a drifted Brownian motion and a Poisson jump. The similar asset model is widely used in various asset allocation problems. For example, Merton [21] considers Poisson jumps in an optimal dynamic portfolio decision problem. In a DC pension funding framework, Sun et al. [22] deal with the pre-commitment and equilibrium investment strategies by incorporating jumps into the risky asset process. More relevant works on jump diffusion asset allocation problems in pension management can be found in [23,24,25,26,27,28].
The aim of pension management is to find the optimal investment and minimize the expected distance between the terminal wealth and two given targets. To find the optimal policy, the dynamic programming principle is used to derive the Hamilton–Jacobi–Bellman (HJB) equation. From the classical optimal control theory, once a continuously differentiable solution of the HJB equation is explicitly solved, the optimal value function and the optimal policy can be derived. In our paper, by solving the HJB equation, we show the explicit form of the optimal investment policy and the optimal value function. The dynamic programming principle and HJB equation are applicable to various optimization problems. However, the drawback is that if there is no explicit solution for the HJB equation, then the dynamic programming principle fails to solve the problem. In our paper, there is a continuously differentiable solution for the HJB equation, since there is only one specific boundary condition in the HJB equation. If there are more than two boundary conditions for the optimization problem, it will be more difficult to find the explicit expression for the value function as well as the optimal policy. When there is no explicit solution for the HJB equation, it is more appropriate to adopt the maximum principle, Martingale approach or viscosity solution.
The rest of the paper is structured as follows. Section 2 describes the financial market with the jump diffusion price index, as well as two tradable assets that are of interest for pension management. This section also gives the pension model. Section 3 deals with a stochastic optimal control problem in order to minimize the fluctuation in the final real wealth over a finite horizon. The closed form of the investment strategy is given by solving the HJB equation. Finally, Section 4 gives the sensitivity analysis and Section 5 establishes the conclusions.

2. Model Assumptions and Notations

Consider a probability space ( Ω , F , P ) , with P as the real-world probability measure on Ω and F = F W F N . The filtration F W = F t W t 0 is generated by a five-dimensional standard Brownian motion ( W r , W Π , W S , W L , W V ) , i.e., F t W = σ { ( W r ( s ) , W Π ( s ) , W S ( s ) , W L ( s ) , W V ( s ) ) ; 0 s t } , t 0 , which represents the risk sources of the interest rate, inflation, stock price, salary and its volatility, respectively. W r and W Π are correlated, which is captured by the coefficient ρ Π r ( 1 , 1 ) . W L and W V are also correlated, which is captured by the coefficient ρ L V ( 1 , 1 ) . Let the filtration F N = F t N t 0 be generated by a five-dimensional Poisson process ( N Π , N S , N L , N V , N c ) with intensity ( λ Π , λ S , λ L , λ V , λ c ) , where λ Π , λ S , λ L , λ V , λ c R + , i.e., F t N = σ N Π ( s ) , N S ( s ) , N L ( s ) , N V ( s ) , N c ( s ) ; 0 s t , t 0 , which represent the jumps in inflation, stock price, salary, volatility and common shocks between two jumps, respectively. Suppose that Poisson processes are mutually independent. Moreover, Brownian motions are independent of Poisson processes on ( Ω , F , P ) .

2.1. The Financial Market

Following the work of Eisenberg [29], we assume that the discount factor is a geometric Brownian motion:
exp r + m t + ζ W r ( t ) ,
where r , m R + , and ζ R .
The financial market consists of two underlying instruments that are traded continuously over time and perfectly divisible. Suppose that there are no transaction costs or taxes in the given context. The bond S 0 ( t ) evolves according to the the following dynamics:
d S 0 ( t ) S 0 ( t ) = ( m + ζ 2 2 ) d t + ζ d W r ( t ) ,
with initial price S 0 ( 0 ) = e r .
Besides the cash account, the trustee also has the opportunity to invest the fund into a stock with the dynamics
d S ( t ) S ( t ) = μ S ( t ) d t + σ S S ( t ) d W S ( t ) + η S ( t ) d N S ( t ) ,
where μ S ( t ) is the appreciation rate for the stock. σ S S ( t ) is the volatility associated with the diffusion component of the stock price. η S ( t ) denotes the magnitude of a jump. We state that η S ( t ) > 1 to prevent the process from jumping to a value below zero. W S describes the fluctuation, and N S describes the jump in the stock price. For simplicity, it is assumed that W S and N S are independent stochastic processes.

2.2. The Pension Model

This paper considers the accumulation phase of a DC-type pension plan. Assume that the entry time of a pensioner is the initial time 0, and his/her retirement time is the terminal time in our model. We denote the pensioner’s death time as τ , which is a positive random variable defined on the probability space ( Ω , F , P ) . The mortality rate λ ( t ) is defined as
λ ( t ) = lim t 0 P ( t < τ < t + t | τ > t ) t .
In a general pension plan, the pensioner pays contributions before the retirement time T, where T R + . The level of the contribution rate is usually defined as a proportion ξ ( 0 ξ 1 ) of the pensioner’s salary. In previous works, such as refs. [3,4,5], it is assumed that the stochastic salary is driven by the Heston stochastic volatility model, i.e., the salary process has stochastic volatility and the salary return variance is governed by a mean-reverting process. To be more realistic, we add a Brownian motion W L in the salary process to describe the fluctuation in the salary itself. In addition, we also assume that there are possible common Poisson jumps between the salary process and the stochastic variance. The dynamics of the investor’s salary L ( t ) follow
d L ( t ) L ( t ) = μ L ( t ) d t + σ L S ( t ) d W S ( t ) + V ( t ) d W L ( t ) + η L L ( t ) d N L ( t ) + η L c ( t ) d N c ( t ) , L ( 0 ) = L 0 ,
while the stochastic volatility V ( t ) is governed by
d V ( t ) = κ ( δ V ( t ) ) d t + σ V V ( t ) d W V ( t ) + η V V ( t ) d N V ( t ) + η V c ( t ) d N c ( t ) .
Regarding the parameters in (3), μ L ( t ) denotes the instantaneous expected rate of the salary, and σ L S ( t ) is the instantaneous volatility scale factor measuring how the risk source of the stock price affects the salary. η L L ( t ) ( > 1 ) and η L c ( t ) ( > 1 ) denote the magnitude of the jumps associated with Poisson processes N L ( t ) and N c ( t ) , respectively. N L describes the jump in the salary itself, and N c describes the possible common jumps between the salary (given by Equation (3)) and the stochastic volatility V ( t ) (given by Equation (4)). As introduced earlier, we state that the Brownian motion W L in Equation (3) and the Brownian motion W V in Equation (4) are correlated with the coefficient ρ L V ( 1 , 1 ) .
Regarding the parameters in (4), κ denotes the mean-reversion rate, δ denotes the long-run mean, and σ V is the volatility coefficient. The assumption 2 κ δ > σ V 2 is proposed to guarantee the volatility process V ( t ) > 0 . The Brownian motion W V describes the fluctuation in the volatility, and the Poisson process N V describes the jump in the volatility. We state that η V V > 1 and η V c > 1 to prevent the process V ( t ) from jumping to a value below zero. It should be noted that all Poisson processes are mutually independent. Moreover, Brownian motions are independent of Poisson processes.

3. The Optimal Portfolio

The aim of the stochastic control problem is to find the optimal investment decision. The pension trustee continuously decides on the weights invested into the cash account and the stock. We denote the nominal wealth at time t as X ( t ) . Under the investment policy chosen, it is easy to obtain the following stochastic differential equation, which describes the evolution of the wealth:
d X ( t ) = X ( t ) ( 1 π ( t ) ) d S 0 ( t ) S 0 ( t ) + X ( t ) π ( t ) d S ( t ) S ( t ) + ξ ( t ) L ( t ) d t ,
with X ( 0 ) = X 0 > 0 . π ( t ) denotes the weight invested into the stock at time t. The remainder, 1 π ( t ) , is the proportion invested into the cash account. Borrowing and short-selling are permitted in the given context. A negative value of π ( t ) means that the pension trustee takes a short position in the stock, while a negative value of 1 π ( t ) reflects that the trustee borrows money from the bank to purchase the risky asset.
By substituting Equations (1) and (2) into Equation (5), we obtain that
d X ( t ) = X ( t ) ( m + ζ 2 2 ) + π ( t ) ( μ S ( t ) ( m + ζ 2 2 ) ) d t + ξ ( t ) L ( t ) d t + X ( t ) ( 1 π ( t ) ) ζ ( t ) d W r ( t ) + X ( t ) π ( t ) σ S S ( t ) d W S ( t ) + X ( t ) π ( t ) η S ( t ) d N S ( t ) .
As mentioned in Section 1, the time horizon for the accumulation phase of a pension fund (in our model, from time 0 to T) is usually long; hence, the influence of inflation is considered in the given context.
The price index at time t is denoted by Π ( t ) , which refers to the purchase power per unit of money. The dynamics are driven by a jump diffusion process of the following type:
d Π ( t ) Π ( t ) = μ Π ( t ) d t + σ Π ( t ) d W Π ( t ) + η Π ( t ) d N Π ( t ) ,
with initial value Π ( 0 ) = Π 0 > 0 . μ Π ( t ) is the instantaneous expected inflation rate. σ Π ( t ) is the instantaneous volatility associated with the diffusion component, and η Π ( t ) denotes the magnitude of a jump with the condition η Π > 1 to ensure that the price index remains strictly positive. In Equation (6), W Π and N Π are independent stochastic processes.
Next, we define the corresponding real salary process as the following:
Definition 1.
The real salary process is defined by
L ¯ ( t ) = L Π ( t ) .
Applying the quotient rule of Itô’s formula, L ¯ is given by
d L ¯ ( t ) = d L Π ( t ) = L ¯ ( t ) μ L ( t ) μ Π ( t ) + σ Π 2 ( t ) d t + L ¯ ( t ) σ L S ( t ) d W S ( t ) + L ¯ ( t ) V ( t ) d W L ( t )         L ¯ ( t ) σ Π ( t ) d W Π Π ( t ) + L ¯ ( t ) η L L ( t ) d N L ( t ) + L ¯ ( t ) η L c ( t ) d N c ( t )         + L ¯ ( t ) η Π 2 ( t ) η Π ( t ) d N Π ( t )
with initial value L ¯ ( 0 ) = L 0 / Π 0 L ¯ 0 .
Then, the real wealth process with the consideration of inflation follows
d X ¯ ( t ) = d X Π ( t ) = X ¯ ( t ) ( m + ζ 2 2 ) + π ( t ) ( μ S ( t ) ( m + ζ 2 2 ) + ζ σ Π ( t ) ρ Π r ( t ) ) μ Π ( t ) + σ Π 2 ( t )         ζ σ Π ( t ) ρ Π r ( t ) d t + ξ ( t ) L ¯ ( t ) d t + X ¯ ( t ) ( 1 π ( t ) ) ζ d W r ( t ) + X ¯ ( t ) π ( t ) σ S S ( t ) d W S ( t )         X ¯ ( t ) σ Π ( t ) d W Π ( t ) + X ¯ ( t ) π ( t ) η S ( t ) d N S ( t ) + X ¯ ( t ) η Π 2 ( t ) η Π ( t ) d N Π ( t ) ,
with initial condition X ¯ ( 0 ) = X 0 / Π 0 X ¯ 0 .
Next, we restrict the strategies in order to fulfil some technical conditions. We call a strategy π ( · ) an admissible control process if it is F t -measurable, Markovian and stationary and satisfies the condition
E 0 π 2 ( t ) d t < .
Denote A X ¯ 0 , L ¯ 0 the set of all admissible controls, i.e., it is the set of all measurable processes π ( t ) t 0 , which satisfies Equation (9). Next, we try to find the optimal investment strategy for the DC pension plan manager under A X ¯ 0 , L ¯ 0 .
Assume that the pension trustee has a preference to minimize the expected value of the fluctuations in the terminal wealth until time τ T , where T is the terminal time of the control problem. The objective is to minimize
J ( t , X ¯ , L ¯ , V ) = E t α 1 + β 1 ( X ¯ ( T ) X 1 * ) 2 · 1 τ > T + α 2 + β 2 ( X ¯ ( τ ) X 2 * ) 2 · 1 τ T | τ > t ,
with E t as the conditional expectation given the filtration F t t 0 . X 1 * and X 2 * are two positive constants representing the target funds of the plan at time T and τ , respectively. The deviation between the actual fund and the target fund is called the discontinuity risk; see Wang et al. [30].
In quadratic loss functions (10), any deviations between X ¯ and X 1 * (or X 2 * ) are penalized. To be more specific, we assumed that α 1 , α 2 > 0 and β 1 , β 2 < 0 in Equation (10) to characterize that under-funding is more penalized than over-funding. A similar setting can be seen in Devolder, Janssen and Manca [31] and Zhang and Guo [32].
For a better understanding, we use a flowchart to describe the whole research process in Figure 1.
According to
E t α 1 + β 1 ( X ¯ ( T ) X 1 * ) 2 · 1 τ > T | τ > t = E t α 1 + β 1 ( X ¯ ( T ) X 1 * ) 2 e t T λ ( u ) d u ,
and
E t α 2 + β 2 ( X ¯ ( τ ) X 2 * ) 2 · 1 τ T | τ > t = E t t T α 2 + β 2 ( X ¯ ( s ) X 2 * ) 2 λ ( s ) e t s λ ( u ) d u d s ,
the objective function with an uncertain lifetime can be converted into the following deterministic horizontal function:
J ( t , X ¯ , L ¯ , V ) = E t t T α 2 + β 2 ( X ¯ ( s ) X 2 * ) 2 λ ( s ) e t s λ ( u ) d u d s + α 1 + β 1 ( X ¯ ( T ) X 1 * ) 2 e t T λ ( u ) d u .
The dynamic programming approach is used to solve the stochastic optimization problem. Define the value function as
φ ( t , X ¯ , L ¯ , V ) = min π J ( t , ( X ¯ , L ¯ , V ) ; π ) : subject to ( 8 ) , ( 7 ) , ( 4 ) .
In stochastic optimal control theory, the HJB equation accomplishes the connection between the value function and the optimal control; see, for instance, the books [33,34,35,36,37] and the papers [38,39,40]. The HJB equation is
min π Ψ ( π ) = 0 ,
where
Ψ ( π ) = φ t + λ α 2 + β 2 X ¯ X 2 * 2 λ φ + φ X ¯ X ¯ ( m + ζ 2 2 ) + π ( μ S ( m + ζ 2 2 ) + ζ σ Π ρ Π r ) μ Π + σ Π 2 ζ σ Π ρ Π r + φ X ζ ¯ L ¯ + 1 2 φ X X X ¯ 2 ( 1 π ) 2 ζ 2 + π 2 σ S S 2 + σ Π 2 2 ( 1 π ) · ζ σ Π ρ Π r + φ L ¯ L ¯ ( μ L μ Π + σ Π 2 ) + 1 2 φ L ¯ L ¯ L ¯ 2 ( σ L S 2 + V + σ Π 2 ) + φ V κ ( δ V ) + 1 2 φ V V σ V 2 V + φ X ¯ τ X ¯ L ¯ π σ S S σ L S + σ Π 2 ( 1 π ) ζ σ Π ρ Π r + φ L V L ¯ V σ V ρ L V + λ S φ ( t , X ¯ ( 1 + π η S ) , L ¯ , V ) φ ( t , X ¯ , L ¯ , V ) ] + λ L φ ( t , X ¯ , L ¯ ( 1 + η L L ) , V ) φ ( t , X ¯ , L ¯ , V ) + λ V [ φ ( t , X ¯ , L ¯ , V + η V V ) φ ( t , X ¯ , L ¯ , V ) ] + λ C φ ( t , X ¯ , L ¯ ( 1 + η L c ) , V + η V c ) φ ( t , X ¯ , L ¯ , V ) + λ Π φ ( t , X ¯ ( 1 + ( η Π 2 η Π ) ) , L ¯ ( 1 + ( η Π 2 η Π Π ) ) , V ) φ ( t , X ¯ , L ¯ , V )
with terminal condition φ ( T , X ¯ , L ¯ , V ) = α 1 + β 1 ( X ¯ ( T ) X 1 * ) 2 . φ t , φ X ¯ , φ L ¯ , φ V , φ X ¯ X ¯ , φ L ¯ L ¯ , φ V V , φ X ¯ L ¯ and φ L ¯ V denote the first- and second-order partial derivatives of the value function φ with respect to t, X ¯ , L ¯ and V, respectively.
If there exists a twice continuously differentiable solution of Equation (12), strictly convex, then the minimizer of the investment strategy is obtained by the optimal functional π * , which satisfies the following necessary conditions:
Ψ ( π * ) = 0 ,
d Ψ d π ( π * ) = 0 .
We shall frequently use the following notations. Define
ϖ 1 = μ S ( m + ζ 2 2 ) + ζ σ Π ρ Π r + λ S η S ,
ϖ 2 = ζ σ Π ρ Π r + σ S S σ L S ,
ϖ 3 = ζ σ Π ρ Π r ζ 2 ,
ϖ 4 = ζ 2 + σ S S 2 + λ S η S 2 .
By using the first-order condition and solving the HJB equation, the explicit form of the optimal investment decision is given by the following theorem.
Theorem 1.
(Main result) The optimal investment strategy on the stock is given by
π * ( t ) = 2 φ 1 ( t ) X ¯ + φ 2 ( t ) + φ 5 ( t ) L ¯ 2 φ 1 ( t ) X ¯ · ϖ 1 ϖ 4 φ 5 ( t ) L ¯ 2 φ 1 ( t ) X ¯ · ϖ 2 ϖ 4 ϖ 3 ϖ 4 .
The value function is
φ ( t , X ¯ , L ¯ , V ) = φ 1 ( t ) X ¯ 2 + φ 2 ( t ) X ¯ + φ 3 ( t , V ) L ¯ 2 + φ 4 ( t ) L ¯ + φ 5 ( t ) X ¯ L ¯ + φ 6 ( t ) .
In the above equations,
φ 1 ( t ) = λ β 2 2 t T e t s a 1 ( u ) d u d s + β 1 2 e t T a 1 ( s ) d s ,
φ 2 ( t ) = 2 λ ( α 2 β 2 β 2 2 X 2 * ) t T e t s a 2 ( u ) d u d s + 2 β 1 ( α 1 β 1 X 1 * ) e t T a 2 ( s ) d s ,
φ 3 ( t , V ) = t T φ ˜ 31 ( t ; τ ) e φ ˜ 32 ( t ; τ ) V d τ ,
φ 4 ( t ) = t T e 0 s [ a 4 ( u ) + λ c η L c ] d u ξ φ 2 ( s ) φ 2 ( s ) φ 5 ( s ) 2 φ 1 ( s ) · ϖ 1 ( ϖ 1 + ϖ 2 ) ϖ 4 d s · e 0 t [ a 4 ( s ) + λ c η L c ] d s ,
φ 5 ( t ) = 2 t T e 0 s [ a 5 ( u ) + λ c η L c ] d u ξ φ 1 ( s ) d s · e 0 t [ a 5 ( s ) + λ c η L c ] d s ,
φ 6 ( t ) = t T e t s a 1 ( u ) d u λ ( α 2 β 2 X 2 * ) 2 φ 2 2 4 φ 1 · ϖ 1 2 ϖ 4 d s + ( α 1 β 1 X 1 * ) 2 e t T a 1 ( s ) d s ,
where a 1 , a 2 , φ ˜ 31 , φ ˜ 32 , a 4 and a 5 are given by Equation (A6), Equation (A7), Equation (A28), Equation (A27), Equation (A8) and Equation (A9), respectively.
Proof. 
See Appendix A. □

4. Sensitivity Analysis

In order to investigate the influence of the parameters on the optimal investment decision, we provide a sensitivity analysis in this section. Unless otherwise stated, the employed parameters of the model are based on the following annualized benchmark values presented in Table 1. In what follows, we mainly explore the impacts of the volatility σ L S , the jump magnitude η L L and the jump intensity λ L , λ c on optimal dividend policy π * .
Figure 2 gives a possible path simulation of the optimal investment decision π * . Denoting the optimal wealth process by X * , a possible path simulation is given in Figure 3. As we can see, the path simulation of the wealth of the pension fund is increasing as time passes, which highly coincides with reality.
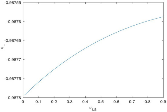
Figure 4 analyzes the relationship between the optimal investment decision π * and the stock volatility σ L S . First, we can see that the optimal investment decision π * is always negative under the given parameters in Table 1, which means that the pension manager prefers to be a short-seller and invests more money in less risky bonds. From Figure 4, we can also see that when σ L S increases, the optimal investment policy π * increases. This can be explained by the fact that as σ L S increases, the risk and return of the pension fund simultaneously increase. To achieve the given target value X 1 * and X 2 * , the manager prefers to take more risks as well as achieve more profits.
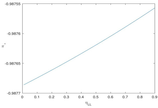
In Figure 5, as η L L increases, the optimal investment policy π * also increases. This phenomenon can be explained as follows. The parameter η L L measures the jump magnitude of the salary. When η L L is positive and increasing, which means that there is a higher jump in the pensioner’s salary surplus, or, in other words, the pensioner will input more money into the pension fund and eventually the manager of the pension fund will increase the investment amount for the risky stocks to achieve higher profits.
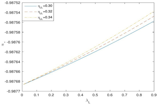
Figure 6 and Figure 7 show the impact of the Poisson intensity λ L , λ c on optimal policy π * , respectively. As we can see, as λ L , λ c increase, the optimal investment amount π * increases. This can be explained as follows. λ L , λ c represent the intensity of a positive jump in salary surplus. If λ L (or λ c ) increases, then the pensioner will be more positive about the future and will make more contributions to the pension fund. Eventually, the pension manager is able to invest more money in the risky asset.
Figure 6 depicts the impact of λ L on the optimal policy under different parameters η L L = 0.30 , 0.32 , 0.34 . Figure 7 depicts the impact of λ L on the optimal policy under different parameters η L c = 0.30 , 0.32 , 0.34 . Both figures show the same conclusion, i.e., that the higher the salary jump magnitude, the more money should be invested in the stock market. The impact of η L c on π * is similar to that of η L L since η L c and η L L both measure the jump magnitude of the salary.
Figure 8 depicts the impact of the jump magnitude of the salary on the optimal policy π * with different μ L . As we can see, as μ L increases, the investment policy π * also increases. This can be explained as follows: if the average wage of society increases, then the investment enthusiasm will increase. Figure 9 depicts the impact of η L c with different σ L S . The increasing σ L S leads to an increase in investment policy π * . This shows that if the volatility of the salary is high, then the optimal choice is to increase the investment in the risky asset to reach the desired target as soon as possible, to avoid possible losses. From the above analysis, from the perspective of the government, an increase in salary will increase the investment in risky assets. On the other hand, to encourage the pension manager to invest more money in a risk-less bond, the government should be reduce the intensity of wage growth.

5. Conclusions

This paper analyzes the optimal investment strategy for a DC-type pension scheme during its accumulation phase, where the price of the risky asset follows a jump diffusion process. The price index as well as the common shock between the salary and the variance are involved. The aim of pension management is to minimize the fluctuations in terminal wealth, and the dynamic programming technique is used to derive the HJB equation. By solving an explicit continuously differentiable solution for the HJB equation, we give a classical expression for the optimal value function as well as the optimal policy. Sensitivity analysis shows the impact of different parameters on the investment policy, from which we conclude that several essential factors (the volatility of the salary process, the magnitude of salary jumps, the intensity of salary jumps, the jump intensity of the volatility of the salary, the expected rate of salary) control the investment in the risky and risk-less assets. We suggest that the government should regulate income levels, wage increases and financial market volatility to stabilize the pension market. If it is necessary to stimulate pension managers to buy risk-less assets such as treasury bonds, then the optimal policy is to reduce the magnitude of salary jumps and the intensity of salary jumps.
It is also important to study the optimization problem in a defined benefit pension plan during the accumulation phase or decumulation phase. We will use the CIR model to describe the interest rate and mortality rate in a further study.

Author Contributions

Methodology, W.L. and L.T.; computation, X.Z. All authors have read and agreed to the published version of the manuscript.

Funding

The work was sponsored by the Fundamental Research Funds for the Central Universities, No. 2232021D-29, No. 2232021D-31, No. 2232023D-22, No. 2232022G-13 and No. 2232023G-13, and the High School Natural Science Foundation of Hebei Province, No. QN2021215.

Institutional Review Board Statement

Not applicable.

Informed Consent Statement

Not applicable.

Data Availability Statement

The data presented in this study are available upon request from the corresponding author.

Acknowledgments

The authors thank the editor and the referees for their valuable comments and suggestions, which improved greatly the quality of this paper.

Conflicts of Interest

The authors declare no conflict of interest.

Appendix A

The proof of Theorem 1.
From the HJB Equation (11), we conjecture that the solution of (11) takes a quadratic homogeneous form with φ C 1 , 2 and φ X ¯ X ¯ > 0 , as the following:
φ ( t , X ¯ , L ¯ , V ) = φ 1 ( t , V ) X ¯ 2 + φ 2 ( t , V ) X ¯ + φ 3 ( t , V ) L ¯ 2 + φ 4 ( t , V ) L ¯ + φ 5 ( t , V ) X ¯ L ¯ + φ 6 ( t , V ) ,
where φ 1 ( · , · ) , φ 2 ( · , · ) , φ 3 ( · , · ) , φ 4 ( · , · ) , φ 5 ( · , · ) , and φ 6 ( · , · ) are six suitable functions with terminal conditions φ 1 ( T , V ) = β 1 2 , φ 2 ( T , V ) = 2 β 1 ( α 1 β 1 X 1 * ) , φ 3 ( T , V ) = φ 4 ( T , V ) = φ 5 ( T , V ) = 0 and φ 6 ( T , V ) = ( α 1 β 1 X 1 * ) 2 .
Differentiating Equation (A1) with respect to t, X ¯ , L ¯ , V, we have
φ t = φ 1 t X ¯ 2 + φ 2 t X ¯ + φ 3 t L ¯ 2 + φ 4 t L ¯ + φ 5 t X ¯ L ¯ + φ 6 t , φ X ¯ = 2 φ 1 X ¯ + φ 2 + φ 5 L ¯ , φ X ¯ X ¯ = 2 φ 1 , φ L ¯ = 2 φ 3 L ¯ + φ 4 + φ 5 X ¯ , φ L ¯ L ¯ = 2 φ 3 , φ X ¯ L ¯ = φ 5 , φ V = φ 1 V X ¯ 2 + φ 2 V X ¯ + φ 3 V L ¯ 2 + φ 4 V L ¯ + φ 5 V X ¯ L ¯ + φ 6 V , φ V V = φ 1 V V X ¯ 2 + φ 2 V V X ¯ + φ 3 V V L ¯ 2 + φ 4 V V L ¯ + φ 5 V V X ¯ L ¯ + φ 6 V V ,
where φ 1 t , φ 1 V and φ 1 V V denote the first- and second-order derivatives of φ 1 with respect to t and V, respectively. The derivatives of φ 2 , φ 3 , φ 4 , φ 5 and φ 6 are defined in the same way.
Substituting Equations (A1) and (A2) into Equations (11) and (12), and rearranging the terms by the order of π , we obtain that
min π φ 1 X ¯ 2 ϖ 4 π 2 + ( 2 φ 1 X ¯ + φ 2 + φ 5 L ¯ ) X ¯ ϖ 1 π + φ 5 X ¯ L ¯ ϖ 2 π + 2 φ 1 X ¯ 2 ϖ 3 π + φ 1 X ¯ 2 ( ζ 2 2 ζ σ Π ρ Π r ) φ 5 X ¯ L ¯ ζ σ Π ρ Π r + φ 1 t X ¯ 2 + φ 2 t X ¯ + φ 3 t L ¯ 2 + φ 4 t L ¯ + φ 5 t X ¯ L ¯ + φ 6 t + λ β 2 2 X ¯ 2 + 2 λ ( α 2 β 2 β 2 2 X 2 * ) X ¯ + λ ( α 2 β 2 X 2 * ) 2 λ ( φ 1 X ¯ 2 + φ 2 X ¯ + φ 3 L ¯ 2 + φ 4 L ¯ + φ 5 X ¯ L ¯ + φ 6 ) + ( 2 φ 1 X ¯ + φ 2 + φ 5 L ¯ ) X ¯ ( m + ζ 2 2 ) μ Π + σ Π 2 ζ σ Π ρ Π r + ( 2 φ 1 X ¯ + φ 2 + φ 5 L ¯ ) L ¯ ξ + φ 1 X ¯ 2 σ Π 2 + ( 2 φ 3 L ¯ + φ 4 + φ 5 X ¯ ) L ¯ ( μ L μ Π + σ Π 2 ) + φ 3 L ¯ 2 ( σ L S 2 + V + σ Π 2 ) + ( φ 1 V X ¯ 2 + φ 2 V X ¯ + φ 3 V L ¯ 2 + φ 4 V L ¯ + φ 5 V X ¯ L ¯ + φ 6 V ) κ ( δ V ) + 1 2 ( φ 1 V V X ¯ 2 + φ 2 V V X ¯ + φ 3 V V L ¯ 2 + φ 4 V V L ¯ + φ 5 V V X ¯ L ¯ + φ 6 V V ) σ V 2 V + φ 5 X ¯ L ¯ σ Π 2 + ( 2 φ 3 V L ¯ + φ 4 V + φ 5 V X ¯ ) L ¯ V σ V ρ L V + φ 3 L ¯ 2 λ L η L 2 + ( 2 φ 3 L ¯ 2 + φ 4 L ¯ + φ 5 X ¯ L ¯ ) λ L η L + λ V [ ( φ 1 ( t , V + η V V ) φ 1 ( t , V ) ) X ¯ 2 + ( φ 2 ( t , V + η V V ) φ 2 ( t , V ) ) X ¯ + ( φ 3 ( t , V + η V V ) φ 3 ( t , V ) ) L ¯ 2 + ( φ 4 ( t , V + η V V ) φ 4 ( t , V ) ) L ¯ + ( φ 5 ( t , V + η V V ) φ 5 ( t , V ) ) X ¯ L ¯ + ( φ 6 ( t , V + η V V ) φ 6 ( t , V ) ) ] + λ c [ ( φ 1 ( t , V + η V c ) φ 1 ( t , V ) ) X ¯ 2 + ( φ 2 ( t , V + η V c ) φ 2 ( t , V ) ) X ¯ + ( φ 3 ( t , V + η V c ) φ 3 ( t , V ) ) L ¯ 2 + φ 3 ( t , V + η V c ) ( η L c 2 + 2 η L c ) L ¯ 2 + ( φ 4 ( t , V + η V c ) φ 4 ( t , V ) ) L ¯ + φ 4 ( t , V + η V c ) η L c L ¯ + ( φ 5 ( t , V + η V c ) φ 5 ( t , V ) ) X ¯ L ¯ + φ 5 ( t , V + η V c ) η L c X ¯ L ¯ + ( φ 6 ( t , V + η V c ) φ 6 ( t , V ) ) ] + λ Π [ φ 1 ( t , V ) ( ( η Π 2 η Π ) 2 + 2 ( η Π 2 η Π ) ) X ¯ 2 + φ 2 ( t , V ) ( η Π 2 η Π ) X ¯ + φ 3 ( t , V ) ( ( η Π 2 η Π ) 2 + 2 ( η Π 2 η Π ) ) L ¯ 2 + φ 4 ( t , V ) ( η Π 2 η Π ) L ¯ + φ 5 ( t , V ) ( ( η Π 2 η Π ) 2 + 2 ( η Π 2 η Π ) ) X ¯ L ¯ ] = 0 .
where ϖ 1 , ϖ 2 , ϖ 3 and ϖ 4 are given by Equation (15), Equation (16), Equation (17) and Equation (18), respectively. By Equations (13) and (14), we have
π * ( t , V ) = 2 φ 1 ( t , V ) X ¯ + φ 2 ( t , V ) + φ 5 ( t , V ) L ¯ 2 φ 1 ( t , V ) X ¯ · ϖ 1 ϖ 4 φ 5 ( t , V ) L ¯ 2 φ 1 ( t , V ) X ¯ · ϖ 2 ϖ 4 ϖ 3 ϖ 4 ,
where π * denotes the optimal investment decision regarding the risky asset. Substituting π * into Equation (A3), and rearranging the terms by the order of X ¯ 2 , L ¯ 2 and X ¯ L ¯ , we obtain the following bivariate polynomial function of X ¯ and L ¯ :
[ φ 1 t + a 1 ( t ) φ 1 + κ ( δ V ) φ 1 V + 1 2 σ V 2 V φ 1 V V + λ V ( φ 1 ( t , V + η V V ) φ 1 ( t , V ) ) + λ c ( φ 1 ( t , V + η V c ) φ 1 ( t , V ) ) + λ β 2 2 ] X ¯ 2 + [ φ 2 t + a 2 ( t ) φ 2 + κ ( δ V ) φ 2 V + 1 2 σ V 2 V φ 2 V V + λ V ( φ 2 ( t , V + η V V ) φ 2 ( t , V ) ) + λ c ( φ 2 ( t , V + η V c ) φ 2 ( t , V ) ) + 2 λ ( α 2 β 2 β 2 2 X 2 * ) ] X ¯ + [ φ 3 t + ( a 3 ( t ) + V ) φ 3 + ( κ ( δ V ) + 2 σ V ρ L V V ) φ 3 V + 1 2 σ V 2 V φ 3 V V + λ V ( φ 3 ( t , V + η V V ) φ 3 ( t , V ) ) + λ c ( φ 3 ( t , V + η V c ) φ 3 ( t , V ) ) + λ c φ 3 ( t , V + η V c ) ( η L c 2 + 2 η L c ) φ 5 2 4 φ 1 · ( ϖ 1 + ϖ 2 ) 2 ϖ 4 + ξ φ 5 ] L ¯ 2 + [ φ 4 t + a 4 ( t ) φ 4 + ( κ ( δ V ) + σ V ρ L V V ) φ 4 V + 1 2 σ V 2 V φ 4 V V + λ V ( φ 4 ( t , V + η V V ) φ 4 ( t , V ) ) + λ c ( φ 4 ( t , V + η V c ) φ 4 ( t , V ) ) + λ c φ 4 ( t , V + η V c ) η L c φ 2 φ 5 2 φ 1 · ϖ 1 ( ϖ 1 + ϖ 2 ) ϖ 4 + ξ φ 2 ] L ¯ + [ φ 5 t + a 5 ( t ) φ 5 + λ c η L c φ 5 ( t , V + η V c ) + ( κ ( δ V ) + σ V ρ L V V ) φ 5 V + 1 2 σ V 2 V φ 5 V V + λ V ( φ 5 ( t , V + η V V ) φ 5 ( t , V ) ) + λ c ( φ 5 ( t , V + η V c ) φ 5 ( t , V ) ) + 2 ξ φ 1 ] X ¯ L ¯ + [ φ 6 t λ φ 6 + κ ( δ V ) φ 6 V + 1 2 σ V 2 V φ 6 V V + λ V ( φ 6 ( t , V + η V V ) φ 6 ( t , V ) ) + λ c ( φ 6 ( t , V + η V c ) φ 6 ( t , V ) ) φ 2 2 4 φ 1 · ϖ 1 2 ϖ 4 + λ ( α 2 β 2 X 2 * ) 2 ] = 0 ,
where
a 1 ( t ) = ζ 2 4 ζ σ Π ρ Π r λ + 2 ( ( m + ζ 2 2 ) μ Π + σ Π 2 ) + σ Π 2 + λ Π ( ( η Π 2 η Π ) 2 + 2 ( η Π 2 η Π ) ) ( ϖ 1 + ϖ 3 ) 2 ϖ 4 ,
a 2 ( t ) = ( m + ζ 2 2 ) μ Π + σ Π 2 ζ σ Π ρ Π r λ + λ Π ( η Π 2 η Π ) ϖ 1 ( ϖ 1 + ϖ 3 ) ϖ 4 ,
a 3 ( t ) = 2 ( μ L μ Π + σ Π 2 ) + σ L S 2 + σ Π 2 λ + λ L η L 2 + 2 λ L η L + λ Π ( ( η Π 2 η Π ) 2 + 2 ( η Π 2 η Π ) ) ,
a 4 ( t ) = μ L μ Π + σ Π 2 λ + λ L η L + λ Π ( η Π 2 η Π ) ,
a 5 ( t ) = ( m + ζ 2 2 ) 2 μ Π + 3 σ Π 2 2 ζ σ Π ρ Π r + μ L + λ L η L + λ Π ( ( η Π 2 η Π ) 2 + 2 ( η Π 2 η Π ) ) λ ϖ 1 2 + ϖ 1 ϖ 2 + ϖ 1 ϖ 3 + ϖ 2 ϖ 3 ϖ 4 ,
Since Equation (A5) holds for every X ¯ and L ¯ , the following six PDEs hold with the boundary conditions:
φ 1 t + a 1 ( t ) φ 1 + κ ( δ V ) φ 1 V + 1 2 σ V 2 V φ 1 V V + λ V ( φ 1 ( t , V + η V V ) φ 1 ( t , V ) ) + λ c ( φ 1 ( t , V + η V c ) φ 1 ( t , V ) ) + λ β 2 2 = 0 , φ 1 ( T , V ) = β 1 2 ,
φ 2 t + a 2 ( t ) φ 2 + κ ( δ V ) φ 2 V + 1 2 σ V 2 V φ 2 V V + λ V ( φ 2 ( t , V + η V V ) φ 2 ( t , V ) ) + λ c ( φ 2 ( t , V + η V c ) φ 2 ( t , V ) ) + 2 λ ( α 2 β 2 β 2 2 X 2 * ) = 0 , φ 2 ( T , V ) = 2 β 1 ( α 1 β 1 X 1 * ) ,
φ 3 t + ( a 3 ( t ) + V ) φ 3 + ( κ ( δ V ) + 2 σ V ρ L V V ) φ 3 V + 1 2 σ V 2 V φ 3 V V + λ V ( φ 3 ( t , V + η V V ) φ 3 ( t , V ) ) + λ c ( φ 3 ( t , V + η V c ) φ 3 ( t , V ) ) + λ c φ 3 ( t , V + η V c ) ( η L c 2 + 2 η L c ) φ 5 2 4 φ 1 · ( ϖ 1 + ϖ 2 ) 2 ϖ 4 + ξ φ 5 = 0 , φ 3 ( T , V ) = 0 ,
φ 4 t + a 4 ( t ) φ 4 + ( κ ( δ V ) + σ V ρ L V V ) φ 4 V + 1 2 σ V 2 V φ 4 V V + λ V ( φ 4 ( t , V + η V V ) φ 4 ( t , V ) ) + λ c ( φ 4 ( t , V + η V c ) φ 4 ( t , V ) ) + λ c φ 4 ( t , V + η V c ) η L c φ 2 φ 5 2 φ 1 · ϖ 1 ( ϖ 1 + ϖ 2 ) ϖ 4 + ξ φ 2 = 0 , φ 4 ( T , V ) = 0 ,
φ 5 t + a 5 ( t ) φ 5 + λ c η L c φ 5 ( t , V + η V c ) + ( κ ( δ V ) + σ V ρ L V V ) φ 5 V + 1 2 σ V 2 V φ 5 V V + λ V ( φ 5 ( t , V + η V V ) φ 5 ( t , V ) ) + λ c ( φ 5 ( t , V + η V c ) φ 5 ( t , V ) ) + 2 ξ φ 1 = 0 , φ 5 ( T , V ) = 0 ,
φ 6 t λ φ 6 + κ ( δ V ) φ 6 V + 1 2 σ V 2 V φ 6 V V + λ V ( φ 6 ( t , V + η V V ) φ 6 ( t , V ) ) + λ c ( φ 6 ( t , V + η V c ) φ 6 ( t , V ) ) φ 2 2 4 φ 1 · ϖ 1 2 ϖ 4 + λ ( α 2 β 2 X 2 * ) 2 = 0 , φ 6 ( T , V ) = ( α 1 β 1 X 1 * ) 2 .
Next, we solve the above equations, from Equation (A10) to Equation (A14), one by one. First, we solve Equation (A10). Assume that φ ˜ 1 ( t , V ) is the solution of the following system:
φ ˜ 1 t + a 1 ( t ) φ ˜ 1 + κ ( δ V ) φ ˜ 1 V + 1 2 σ V 2 V φ ˜ 1 V V + λ V ( φ ˜ 1 ( t , V + η V V ) φ ˜ 1 ( t , V ) ) + λ c ( φ ˜ 1 ( t , V + η V c ) φ ˜ 1 ( t , V ) ) = 0 , φ ˜ 1 ( T , V ) = β 1 2 ,
which has the following form
φ ˜ 1 ( t , V ) = e φ ˜ 11 ( t ) + φ ˜ 12 ( t ) V ,
with terminal condition φ ˜ 1 ( T , V ) = β 1 2 . Thus,
φ ˜ 1 t = ( φ ˜ 11 + φ ˜ 12 V ) φ ˜ 1 , φ ˜ 1 V = φ ˜ 12 φ ˜ 1 , φ ˜ 1 V V = φ ˜ 12 2 φ ˜ 1 , φ ˜ 1 ( t , V + η V V ) φ ˜ 1 ( t , V ) = e φ ˜ 12 ( t ) η V V 1 φ ˜ 1 , φ ˜ 1 ( t , V + η V c ) φ ˜ 1 ( t , V ) = e φ ˜ 12 ( t ) η V c 1 φ ˜ 1 ,
Substituting Equations (A16) and (A17) into Equation (A15), we obtain
φ ˜ 11 + φ ˜ 12 V + a 1 ( t ) + κ ( δ V ) φ ˜ 12 + 1 2 σ V 2 V φ ˜ 12 2 + λ V e φ ˜ 12 η V V 1 + λ c e φ ˜ 12 η V c 1 = 0 .
Since Equation (A18) holds for every V, the following two equation systems hold:
φ ˜ 12 κ φ ˜ 12 + 1 2 σ V 2 φ ˜ 12 2 = 0 , φ ˜ 12 ( T ) = 0 ,
φ ˜ 11 + a 1 ( t ) + κ δ φ ˜ 12 + λ V e φ ˜ 12 η V V 1 + λ c e φ ˜ 12 η V c 1 = 0 , φ ˜ 11 ( T ) = ln β 1 2 .
Solving the above two systems, we have φ ˜ 11 ( t ) = ln β 1 2 + t T a 1 ( s ) d s and φ ˜ 12 ( t ) = 0 ; thus, φ ˜ 1 ( t , V ) is independent of the variable V, which can be written as
φ ˜ 1 ( t ) = β 1 2 e t T a 1 ( s ) d s ,
and the system (A15) can be rewritten as
φ ˜ 1 t + a 1 ( t ) φ ˜ 1 = 0 , φ ˜ 1 ( T ) = β 1 2 .
Now, we solve Equation (A10). Let T be a variable in φ ˜ 1 , i.e., φ ˜ 1 ( t ) = φ ˜ 1 ( t , T ) = e φ ˜ 11 ( t , T ) , where φ ˜ 11 ( t , s ) = ln β 1 2 + t s a 1 ( u ) d u . We conjecture that
φ 1 ( t ) = φ ˜ 1 ( t , T ) + t T φ ˜ 1 ( t , s ) λ β 2 2 d s β 1 2 ,
thus
φ 1 t = φ ˜ 1 t + t T φ ˜ 1 t ( t , s ) λ β 2 2 d s β 1 2 λ β 2 2 .
Substituting Equations (A19) and (A20) into the left-hand side of Equation (A10), we have
φ ˜ 1 t + t T φ ˜ 1 t ( t , s ) λ β 2 2 d s β 1 2 λ β 2 2 + a 1 ( t ) φ ˜ 1 ( t , T ) + t T φ ˜ 1 ( t , s ) λ β 2 2 d s β 1 2 + λ β 2 2 = φ ˜ 1 t + a 1 ( t ) φ ˜ 1 ( t , T ) + t T φ ˜ 1 t ( t , s ) + a 1 ( t ) φ ˜ 1 ( t , s ) λ β 2 2 d s β 1 2 = 0 .
Thus, φ 1 ( t ) given by Equation (A19) is the solution of system (A10), which is finally given by Equation (19). Similarly, φ 2 ( t ) is given by Equation (20) and φ 6 ( t ) is given by Equation (24).
Next, we solve Equation (A13). Since the coefficient of φ 5 and the constant term 2 ξ φ 1 are both independent of V, we suppose that φ 5 ( t , V ) is independent of V and rewrite it as φ 5 ( t ) . Thus, Equation (A13) can be rewritten as
φ 5 t + ( a 5 ( t ) + λ c η L c ) φ 5 + 2 ξ φ 1 = 0 ,
with terminal value φ 5 ( T ) = 0 , and φ 5 ( t ) is given by Equation (23).
Next, we solve Equation (A12). Since φ 1 , φ 2 and φ 5 are all independent of V, and the coefficient a 4 is only dependent on time t, we assume that φ 4 is also independent of V, which satisfies the following system:
φ 4 t + ( a 4 ( t ) + λ c η L c ) φ 4 φ 2 φ 5 2 φ 1 · ϖ 1 ( ϖ 1 + ϖ 2 ) ϖ 4 + ξ φ 2 = 0 , φ 4 ( T ) = 0 ,
thus, φ 4 is given by Equation (22).
Since φ 1 and φ 5 are both independent of V, set
f 3 ( t ) = φ 5 2 4 φ 1 · ( ϖ 1 + ϖ 2 ) 2 ϖ 4 + ξ φ 5 .
Let φ ˜ 3 = φ ˜ 3 ( t , V ; τ ) be the solution of
φ ˜ 3 t ( t , V ; τ ) + ( a 3 ( t ) + V ) φ ˜ 3 ( t , V ; τ ) + ( κ ( δ V ) + 2 σ V ρ L V V ) φ ˜ 3 V ( t , V ; τ ) + 1 2 σ V 2 V φ ˜ 3 V V ( t , V ; τ ) + λ V ( φ ˜ 3 ( t , V + η V V ; τ ) φ ˜ 3 ( t , V ; τ ) ) + λ c ( φ ˜ 3 ( t , V + η V c ; τ ) φ ˜ 3 ( t , V ; τ ) ) + λ c φ ˜ 3 ( t , V + η V c ; τ ) ( η L c 2 + 2 η L c ) = 0 , φ ˜ 3 ( τ , V ; τ ) = f 3 ( τ ) ,
and we have the following proposition.
Proposition A1.
The solution of Equation (A11) can be expressed as
φ 3 ( t , V ) = t T φ ˜ 3 ( t , V ; τ ) d τ .
Proof. 
First, we have φ 3 ( T , V ) = T T φ ˜ 3 d τ = 0 . Set τ = t in the second equation of Equation (A21); thus, we have φ ˜ 3 ( t , V ; t ) = f 3 ( t ) . Differentiating Equation (A22) with respect to t and V, respectively, we have
φ 3 t = t T φ ˜ 3 t ( t , V ; τ ) d τ φ ˜ 3 ( t , V ; t ) = t T φ ˜ 3 t ( t , V ; τ ) d τ f 3 ( t ) , φ 3 V = t T φ ˜ 3 V ( t , V ; τ ) d τ , φ 3 V V = t T φ ˜ 3 V V ( t , V ; τ ) d τ .
Substituting φ 3 t , φ 3 V and φ 3 V V into Equation (A11)
t T φ ˜ 3 t ( t , V ; τ ) d τ f 3 ( t ) + ( a 3 ( t ) + V ) t T φ ˜ 3 ( t , V ; τ ) d τ + ( κ ( δ V ) + 2 σ V ρ L V V ) · t T φ ˜ 3 V ( t , V ; τ ) d τ + 1 2 σ V 2 V t T φ ˜ 3 V V ( t , V ; τ ) d τ + λ V t T φ ˜ 3 ( t , V + η V V ; τ ) φ ˜ 3 ( t , V ; τ ) d τ + λ c t T φ ˜ 3 ( t , V + η V c ; τ ) φ ˜ 3 ( t , V ; τ ) d τ + λ c t T φ ˜ 3 ( t , V + η V c ; τ ) d τ ( η L c 2 + 2 η L c ) + f 3 ( t ) = t T 0 d τ = 0 .
Now, we start solving Equation (A21). Suppose φ ˜ 3 = φ ˜ 3 ( t , V ; τ ) = φ ˜ 31 ( t ; τ ) e φ ˜ 32 ( t ; τ ) V , with terminal value φ ˜ 3 ( τ , V ; τ ) = φ ˜ 31 ( τ ) e φ ˜ 32 ( τ ) V = f 3 ( τ ) . Thus,
φ ˜ 3 t = φ ˜ 31 φ ˜ 31 + φ ˜ 32 V φ ˜ 3 , φ ˜ 3 V = φ ˜ 32 φ ˜ 3 , φ ˜ 3 V V = φ ˜ 32 2 φ ˜ 3 , φ ˜ 3 ( t , V + η V V ; τ ) φ ˜ 3 = ( e φ ˜ 32 η V V 1 ) φ ˜ 3 , φ ˜ 3 ( t , V + η V c ; τ ) = e φ ˜ 32 η V c φ ˜ 3 .
Substituting Equation (A23) into Equation (A21) with the consideration of the terminal value, we obtain the following two systems:
φ ˜ 32 + 1 + ( 2 σ V ρ L V κ ) φ ˜ 32 + 1 2 σ V 2 φ ˜ 32 2 = 0 , φ ˜ 32 ( τ ) = 0 ,
φ ˜ 31 φ ˜ 31 + a 3 + κ δ φ ˜ 32 + λ V ( e φ ˜ 32 η V V 1 ) + λ c ( e φ ˜ 32 η V c 1 ) + λ c e φ ˜ 32 η V c ( η L c 2 + 2 η L c ) = 0 , φ ˜ 31 ( τ ) = f 3 ( τ ) .
We solve system (A24) first. Rewrite the first equation as
φ ˜ 32 = 1 2 σ V 2 φ ˜ 32 2 ( 2 σ V ρ L V κ ) φ ˜ 32 1 .
Let 3 = ( 2 σ V ρ L V κ ) 2 2 σ V 2 be the discriminant of the following quadratic equation
1 2 σ V 2 φ ˜ 32 2 ( 2 σ V ρ L V κ ) φ ˜ 32 1 = 0 .
If 3 > 0 , then the two real roots h 1 , 2 of Equation (A26) can be expressed as
h 1 , 2 = ( 2 σ V ρ L V κ ) 3 σ V 2 .
Thus,
φ ˜ 32 ( t ) = h 1 h 2 e 3 ( τ t ) h 1 h 2 h 1 e 3 ( τ t ) h 2 .
If 3 = 0 , then we have
φ ˜ 32 ( t ) = 2 σ V ρ L V κ σ V 2 + 1 2 σ V 2 ( τ t ) ( 2 σ V ρ L V κ ) 2 σ V ρ L V κ σ V 2 .
If 3 < 0 , then
φ ˜ 32 ( t ) = 3 σ V 4 tan arctan 2 σ V ρ L V κ 3 + 1 2 3 ( τ t ) 2 σ V ρ L V κ σ V 2 .
The solution of system (A25) is
φ ˜ 31 ( t ) = e t τ f 31 ( s ) d s · f 3 ( τ ) ,
where
f 31 ( t ) = a 3 + κ δ φ ˜ 32 + λ V ( e φ ˜ 32 η V V 1 ) + λ c ( e φ ˜ 32 η V c 1 ) + λ c e φ ˜ 32 η V c ( η L c 2 + 2 η L c ) ,
thus, φ 3 ( t , V ) is given by Equation (21).
It is obvious that 2 φ 1 ( t ) > 0 . Inserting φ 1 , φ 2 and φ 5 into Equation (A4), the optimal investment strategy is given by Theorem 1.

References

  1. Bodie, Z.; Detemple, J.B.; Otruba, S.; Walter, S. Optimal consumption-portfolio choices and retirement planning. J. Econ. Dyn. Control 2004, 28, 1115–1148. [Google Scholar] [CrossRef]
  2. Dybvig, P.H.; Liu, H. Lifetime consumption and investment: Retirement and constrained borrowing. J. Econ. Theory 2010, 145, 885–907. [Google Scholar] [CrossRef]
  3. Guan, G.; Liang, Z. Optimal management of DC pension plan in a stochastic interest rate and stochastic volatility framework. Insur. Math. Econ. 2014, 57, 58–66. [Google Scholar] [CrossRef]
  4. Wang, P.; Lu, Z. Robust optimal investment strategy for an AAM of DC pension plans with stochastic rate and stochastic volatility. Insur. Math. Econ. 2018, 80, 67–83. [Google Scholar] [CrossRef]
  5. Zeng, Y.; Li, D.; Chen, Z.; Yang, Z. Ambiguity aversion and optimal derivative-based pension investment with stochastic income and volatility. J. Econ. Dyn. Control 2018, 88, 70–103. [Google Scholar] [CrossRef]
  6. Liang, Z.; Bi, J.; Yuen, K.C.; Zhang, C. Optimal mean-variance reinsurance and investment in a jump-diffusion financial market with common shock dependence. Math. Methods Oper. Res. 2016, 84, 155–181. [Google Scholar] [CrossRef]
  7. Liang, Z.; Yuen, K.C.; Zhang, C. Optimal reinsurance and investment in a jump-diffusion financial market with common shock dependence. J. Appl. Math. Comput. 2018, 56, 637–664. [Google Scholar] [CrossRef]
  8. Han, N.; Hung, M. Optimal asset allocation for DC pension plans under inflation. Insur. Math. Econ. 2012, 51, 172–181. [Google Scholar] [CrossRef]
  9. Yao, H.; Yang, Z.; Chen, P. Markowitz’s mean-variance defined contribution pension fund management under inflation: A continuous-time model. Insur. Math. Econ. 2013, 53, 851–863. [Google Scholar] [CrossRef]
  10. Chen, Z.; Li, Z.; Yan, Z.; Sun, J. Asset allocation under loss aversion and minimum performance constraint in a DC pension plan with inflation risk. Insur. Math. Econ. 2017, 75, 137–150. [Google Scholar] [CrossRef]
  11. Tang, M.; Chen, S.; Lai, G.C.; Wu, T. Asset allocation for a DC pension fund under stochastic interest rates and inflation-protected guarantee. Insur. Math. Econ. 2018, 78, 87–104. [Google Scholar] [CrossRef]
  12. Zhang, A.; Ralf, K.; Ewald, C. Optimal management and inflation protection for defined contribution pension plans. Bl. DGVFM 2007, 28, 239–258. [Google Scholar] [CrossRef]
  13. Zhang, A.; Ewald, C. Optimal investment for a pension fund under inflation risk. Math. Methods Oper. Res. 2010, 71, 353–369. [Google Scholar] [CrossRef]
  14. Ma, Y.K.; Johnson, M.; Vijayakumar, V.; Radhika, T.; Shukla, A.; Nisar, K.S. A note on approximate controllability of second-order impulsive stochastic Volterra-Fredholm integrodifferential system with infinite delay. J. King Saud Univ.-Sci. 2023, 35, 1018–3647. [Google Scholar] [CrossRef]
  15. Hakkar, N.; Dhayal, R.; Debbouche, A.; Torres, D.F.M. Approximate Controllability of Delayed Fractional Stochastic Differential Systems with Mixed Noise and Impulsive Effects. Fractal Fract. 2023, 7, 104. [Google Scholar] [CrossRef]
  16. Dhayal, R.; Malik, M.; Abbas, S.; Debbouche, A. Optimal controls for second-order stochastic differential equations driven by mixed-fractional Brownian motion with impulses. Math. Meth. Appl. Sci. 2020, 43, 4107–4124. [Google Scholar] [CrossRef]
  17. Johnson, M.; Vijayakumar, V. An analysis on the optimal control for fractional stochastic delay integrodifferential systems of order 1 < γ < 2. Fractal Fract. 2023, 7, 284. [Google Scholar]
  18. Halder, S.; Sharma, H.K.; Biswas, A.; Prentkovskis, O.; Majumder, S.; Skačkauskas, P. On Enhanced Intelligent Water Drops Algorithm for Travelling Salesman Problem under Uncertain Paradigm. Transp. Telecommun. 2023, 24, 228–255. [Google Scholar] [CrossRef]
  19. Mwanakatwe, P.K.; Wang, X.; Su, Y. Optimal investment and risk control strategies for an insurance fund in stochastic framework. J. Math. Financ. 2019, 9, 254–265. [Google Scholar] [CrossRef]
  20. Swishchuk, A.; Zagst, R.; Zeller, G. Hawkes processes in insurance: Risk model, application to empirical data and optimal investment. Insur. Math. Econ. 2021, 101, 107–124. [Google Scholar] [CrossRef]
  21. Merton, R.C. Optimal consumption and portfolio rules in a continuous-time model. J. Econ. Theory 1971, 3, 373–413. [Google Scholar] [CrossRef]
  22. Sun, J.; Li, Z.; Zeng, Y. Precommitment and equilibrium investment strategies for defined contribution pension plans under a jump-diffusion model. Insur. Math. Econ. 2016, 67, 158–172. [Google Scholar] [CrossRef]
  23. Delong, L.; Gerrard, R.; Haberman, S. Mean-variance optimization problems for an accumulation phase in a defined benefit plan. Insur. Math. Econ. 2008, 42, 107–118. [Google Scholar] [CrossRef]
  24. Liang, X.; Bai, L.; Guo, J. Optimal time-consistent portfolio and contribution selection for defined benefit pension schemes under mean-variance criterion. ANZIAM J. 2014, 56, 66–90. [Google Scholar]
  25. Ngwira, B.; Gerrard, R. Stochastic pension fund control in the presence of Poisson jumps. Insur. Math. Econ. 2007, 40, 283–292. [Google Scholar] [CrossRef]
  26. Mudzimbabwe, W. A simple numerical solution for an optimal investment strategy for a DC pension plan in a jump diffusion model. J. Comput. Appl. Math. 2019, 360, 55–61. [Google Scholar] [CrossRef]
  27. Zhang, X. Optimal DC pension management under inflation risk with jump diffusion price index and cost of living process. Methodol. Comput. Appl. Probab. 2022, 24, 1253–1270. [Google Scholar] [CrossRef]
  28. Guambe, C.; Kufakunesu, R.; Van Zyl, G.; Beyers, C. Time consistent mean-variance asset allocation for a DC plan with regime switching under a jump-diffusion model. Jpn. J. Ind. Appl. Math. 2022, 39, 119–143. [Google Scholar] [CrossRef]
  29. Eisenberg, J. Optimal dividends under a stochastic interest rate. Insur. Math. Econ. 2015, 65, 259–266. [Google Scholar] [CrossRef]
  30. Wang, S.; Lu, Y.; Sanders, B. Optimal investment strategies and intergenerational risk sharing for target benefit pension plans. Insur. Math. Econ. 2018, 80, 1–14. [Google Scholar] [CrossRef]
  31. Devolder, P.; Janssen, J.; Manca, R. Stochastic Methods for Pension Funds; Wiley: New York, NY, USA, 2012. [Google Scholar]
  32. Zhang, X.; Guo, J. Optimal defined contribution pension management when risky asset and salary follow jump diffusion processes. East Asian J. Appl. Math. 2020, 10, 22–39. [Google Scholar]
  33. Fleming, W.H.; Soner, H.M. Controlled Markov Processes and Viscosity Solutions; Springer: New York, NY, USA, 1993. [Google Scholar]
  34. Yong, X.; Zhou, X.Y. Stochastic Controls: Hamiltonian Systems and HJB Equations; Springer: New York, NY, USA, 1999. [Google Scholar]
  35. ∅ksendal, B.K.; Sulem, A. Applied Stochastic Control of Jump Diffusions; Springer: Berlin, Germany, 2007. [Google Scholar]
  36. Schmidli, H. Stochastic Control in Insurance; Springer: London, UK, 2007. [Google Scholar]
  37. Azcue, P.; Muler, N. Stochastic Optimization in Insurance: A Dynamic Programming Approach; Springer: Berlin/Heidelberg, Germany, 2014. [Google Scholar]
  38. Browne, S. Optimal investment policies for a firm with a random risk process: Exponential utility and minimizing the probability of ruin. Math. Oper. Res. 1995, 20, 937–958. [Google Scholar] [CrossRef]
  39. Hipp, C.; Plum, M. Optimal investment for insurers. Insur. Math. Econ. 2000, 27, 215–228. [Google Scholar] [CrossRef]
  40. Hipp, C.; Taksar, M. Optimal non-proportional reinsurance control. Insur. Math. Econ. 2010, 47, 246–254. [Google Scholar] [CrossRef]
Figure 1. Research process.
Figure 1. Research process.
Mathematics 11 02954 g001
Figure 2. A path of π * .
Figure 2. A path of π * .
Mathematics 11 02954 g002
Figure 3. A path of X * .
Figure 3. A path of X * .
Mathematics 11 02954 g003
Figure 4. Impact of σ L S on π * .
Figure 4. Impact of σ L S on π * .
Mathematics 11 02954 g004
Figure 5. Impact of η L L on π * .
Figure 5. Impact of η L L on π * .
Mathematics 11 02954 g005
Figure 6. Impact of λ L on π * .
Figure 6. Impact of λ L on π * .
Mathematics 11 02954 g006
Figure 7. Impact of λ c on π * .
Figure 7. Impact of λ c on π * .
Mathematics 11 02954 g007
Figure 8. Impact of η L c with different μ L .
Figure 8. Impact of η L c with different μ L .
Mathematics 11 02954 g008
Figure 9. Impact of η L c with different σ L S .
Figure 9. Impact of η L c with different σ L S .
Mathematics 11 02954 g009
Table 1. Model parameters.
Table 1. Model parameters.
T X 0 L 0 X 1 * X 2 * α 1 α 2 β 1 β 2 λ ζ m ξ μ Π μ S
35111001000.10.1−0.01−0.010.010.050.010.020.20.1
μ L σ Π σ S S σ L S σ V η Π η S η L L η V V η L c η V c λ Π λ S λ L λ c
0.10.50.50.50.50.30.30.30.30.30.30.30.30.30.3
Disclaimer/Publisher’s Note: The statements, opinions and data contained in all publications are solely those of the individual author(s) and contributor(s) and not of MDPI and/or the editor(s). MDPI and/or the editor(s) disclaim responsibility for any injury to people or property resulting from any ideas, methods, instructions or products referred to in the content.

Share and Cite

MDPI and ACS Style

Lv, W.; Tian, L.; Zhang, X. Optimal Defined Contribution Pension Management with Jump Diffusions and Common Shock Dependence. Mathematics 2023, 11, 2954. https://doi.org/10.3390/math11132954

AMA Style

Lv W, Tian L, Zhang X. Optimal Defined Contribution Pension Management with Jump Diffusions and Common Shock Dependence. Mathematics. 2023; 11(13):2954. https://doi.org/10.3390/math11132954

Chicago/Turabian Style

Lv, Wujun, Linlin Tian, and Xiaoyi Zhang. 2023. "Optimal Defined Contribution Pension Management with Jump Diffusions and Common Shock Dependence" Mathematics 11, no. 13: 2954. https://doi.org/10.3390/math11132954

APA Style

Lv, W., Tian, L., & Zhang, X. (2023). Optimal Defined Contribution Pension Management with Jump Diffusions and Common Shock Dependence. Mathematics, 11(13), 2954. https://doi.org/10.3390/math11132954

Note that from the first issue of 2016, this journal uses article numbers instead of page numbers. See further details here.

Article Metrics

Back to TopTop