Enhancing PLS-SEM-Enabled Research with ANN and IPMA: Research Study of Enterprise Resource Planning (ERP) Systems’ Acceptance Based on the Technology Acceptance Model (TAM)
Abstract
:1. Introduction
2. Materials and Methods
2.1. PLS-SEM
- η vector of dependent constructs (m × 1),
- ξ vector of independent constructs (k × 1),
- B is a (m × m) matrix of regression coefficients between dependent variables,
- Γ is a (m × k) matrix of regression coefficients between dependent and independent variables, and
- ζ is an error vector (m × 1).
2.2. Artificial Neural Network Analysis (ANN)
2.3. IPMA
2.4. ERP Systems and the Technology Acceptance Model
2.5. Research Model
2.6. Research Approach
- The measurement model is assessed in the first step;
- The structural model is assessed in the second step;
- The third step includes the blindfolding procedure;
- The fourth step includes use of ANN analysis;
- The fifth part of our research includes IPMA.
3. Results
3.1. Description of the Sample
3.2. The Assessment of the Measurement Model
| Construct | Indiator | Mean|SD | Loadings | CR | α | AVE | R2|Adj. R2 |
|---|---|---|---|---|---|---|---|
| PCIL: Personal Innovativeness | PI1 | 5.28|1.43 | 0.73 | 0.82 | 0.82 | 0.61 | |
| PI2 | 4.54|1.71 | 0.79 | |||||
| PI3 | 5.33|1.54 | 0.82 | |||||
| PCIL: Computer Anxiety | CA1 | 6.32|1.06 | 0.85 | 0.80 | 0.79 | 0.66 | |
| CA2 | 6.46|1.05 | 0.77 | |||||
| STC: ERP Data Quality | DQ1 | 4.60|1.39 | 0.77 | 0.92 | 0.92 | 0.66 | |
| DQ2 | 4.65|1.50 | 0.80 | |||||
| DQ3 | 4.04|1.62 | 0.80 | |||||
| DQ4 | 4.52|1.57 | 0.82 | |||||
| DQ5 | 4.23|1.66 | 0.82 | |||||
| DQ6 | 4.64|1.62 | 0.85 | |||||
| STC: System Performance | SP1 | 4.64|1.62 | 0.89 | 0.88 | 0.88 | 0.60 | |
| SP2 | 5.18|1.35 | 0.71 | |||||
| SP3 | 5.03|1.35 | 0.79 | |||||
| SP4 | 4.70|1.40 | 0.71 | |||||
| SP5 | 4.97|1.40 | 0.85 | |||||
| STC: User Manuals (Help) | UM1 | 4.38|1.55 | 0.93 | 0.88 | 0.88 | 0.71 | |
| UM2 | 4.56|1.35 | 0.80 | |||||
| UM3 | 4.31|1.40 | 0.79 | |||||
| STC: System Functionality | SF1 | 3.64|1.57 | 0.91 | 0.91 | 0.91 | 0.83 | |
| SF2 | 3.60|1.66 | 0.92 | |||||
| OPC: Business Processes Fit | BPF1 | 4.86|1.45 | 0.93 | 0.93 | 0.93 | 0.87 | |
| BPF2 | 4.88|1.41 | 0.93 | |||||
| OPC: ERP Support | SU1 | 4.61|1.61 | 0.69 | 0.71 | 0.71 | 0.55 | |
| SU2 | 4.29|1.51 | 0.80 | |||||
| OPC: ERP Communication | CU1 | 4.09|1.65 | 0.71 | 0.74 | 0.75 | 0.50 | |
| CU2 | 3.65|1.57 | 0.70 | |||||
| CU3 | 4.64|1.51 | 0.73 | |||||
| PU | PU1 | 4.76|1.51 | 0.88 | 0.97 | 0.97 | 0.89 | 0.674|0.669 |
| PU2 | 4.70|1.56 | 0.94 | |||||
| PU3 | 4.74|1.55 | 0.97 | |||||
| PU4 | 4.67|1.53 | 0.98 | |||||
| PEOU | PEOU1 | 4.61|1.48 | 0.88 | 0.83 | 0.82 | 0.57 | 0.614|0.612 |
| PEOU2 | 4.49|1.48 | 0.88 | |||||
| PEOU3 | 4.05|1.58 | 0.72 | |||||
| PEOU4 | 4.24|1.51 | 0.76 | |||||
| WC | WC1 | 4.50|1.49 | 0.87 | 0.89 | 0.89 | 0.74 | 0.594|0.588 |
| WC2 | 4.75|1.45 | 0.88 | |||||
| WC3 | 4.92|1.35 | 0.83 | |||||
| AT | AT1 | 5.74|1.21 | 0.70 | 0.84 | 0.82 | 0.73 | 0.669|0.664 |
| AT2 | 5.21|1.45 | 0.99 | |||||
| ExU | ExU1 | 3.02|2.19 | 0.76 | 0.90 | 0.90 | 0.64 | 0.379|0.372 |
| ExU2 | 4.21|1.51 | 0.88 | |||||
| ExU3 | 3.98|1.63 | 0.80 | |||||
| ExU4 | 3.89|1.64 | 0.74 | |||||
| ExU5 | 3.45|1.44 | 0.80 |
| 1 | 2 | 3 | 4 | 5 | 6 | 7 | 8 | 9 | 10 | 11 | 12 | 13 | 14 | |
|---|---|---|---|---|---|---|---|---|---|---|---|---|---|---|
| 1: PCIL: Personal Innovativness | 0.78 | |||||||||||||
| 2: PCIL: Computer Anxiety | 0.33 (0.33) | 0.81 | ||||||||||||
| 3: STC: ERP Data Quality | 0.11 (0.13) | −0.03 (0.06) | 0.81 | |||||||||||
| 4: STC: System Performance | 0.16 (0.18) | 0.05 (0.10) | 0.77 (0.76) | 0.78 | ||||||||||
| 5: STC: User Manuals | 0.14 (0.15) | 0.04 (0.08) | 0.66 (0.66) | 0.52 (0.52) | 0.84 | |||||||||
| 6: STC: System Functionality | −0.17 (0.16) | −0.22 (0.22) | −0.48 (0.48) | −0.63 (0.63) | −0.32 (0.32) | 0.91 | ||||||||
| 7: OPC: Business Processes Fit | 0.04 (0.07) | 0.05 (0.07) | 0.75 (0.75) | 0.66 (0.67) | 0.47 (0.47) | −0.49 (0.49) | 0.93 | |||||||
| 8: OPC: ERP Support | 0.14 (0.16) | 0.21 (0.21) | 0.58 (0.57) | 0.52 (0.52) | 0.54 (0.54) | −0.52 (0.53) | 0.44 (0.44) | 0.74 | ||||||
| 9: OPC: ERP Communication | 0.10 (0.12) | 0.16 (0.16) | 0.52 (0.52) | 0.46 (0.46) | 0.50 (0.50) | −0.46 (0.46) | 0.46 (0.46) | 0.70 (0.71) | 0.75 | |||||
| 10: PU | 0.15 (0.15) | 0.13 (0.14) | 0.58 (0.58) | 0.61 (0.61) | 0.39 (0.39) | −0.56 (0.56) | 0.66 (0.66) | 0.30 (0.30) | 0.31 (0.31) | 0.94 | ||||
| 11: PEOU | 0.19 (0.19) | 0.07 (0.07) | 0.67 (0.66) | 0.71 (0.71) | 0.57 (0.57) | −0.62 (0.61) | 0.63 (0.62) | 0.47 (0.47) | 0.40 (0.39) | 0.71 (0.70) | 0.76 | |||
| 12: WC | 0.23 (0.23) | 0.13 (0.13) | 0.65 (0.65) | 0.64 (0.64) | 0.48 (0.48) | −0.62 (0.62) | 0.71 (0.71) | 0.54 (0.54) | 0.50 (0.50) | 0.82 (0.81) | 0.74 (0.74) | 0.86 | ||
| 13: AT | 0.31 (0.32) | 0.27 (0.29) | 0.45 (0.45) | 0.55 (0.57) | 0.35 (0.35) | −0.53 (0.55) | 0.49 (0.50) | 0.42 (0.43) | 0.35 (0.37) | 0.70 (0.71) | 0.69 (0.71) | 0.82 (0.82) | 0.86 | |
| 14: ExU | 0.40 (0.40) | 0.05 (0.10) | 0.33 (0.33) | 0.38 (0.38) | 0.28 (0.28) | −0.30 (0.30) | 0.43 (0.43) | 0.21 (0.21) | 0.24 (0.24) | 0.51 (0.51) | 0.44 (0.41) | 0.61 (0.61) | 0.53 (0.53) | 0.80 |
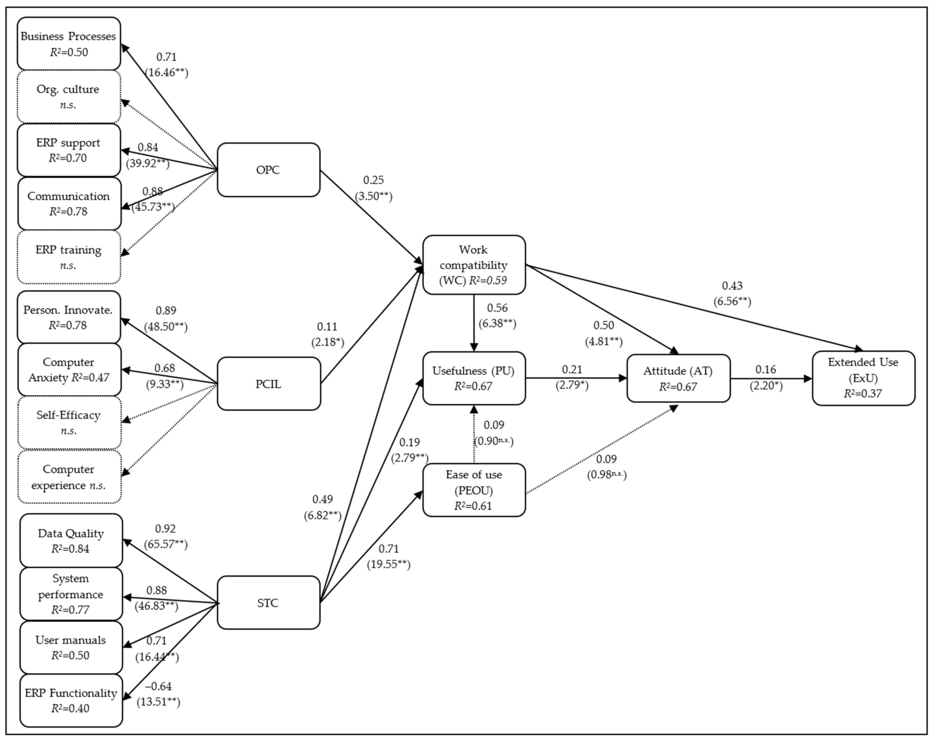
3.3. Structural Model
| Relationship | β (Path Coefficient) | 95% Confidence Interval | t Statistics | f2 |
|---|---|---|---|---|
| OPC→WC | 0.25 | [0.108; 0.388] | 3.50 ** | 0.08 a |
| STC→WC | 0.49 | [0.341; 0.621] | 6.82 ** | 0.22 b |
| PCIL→WC | 0.11 | [0.012; 0.205] | 2.18 * | 0.04 a |
| STC→PU | 0.19 | [0.059; 0.332] | 2.79 ** | 0.03 a |
| WC→PU | 0.56 | [0.383; 0.721] | 6.38 ** | 0.42 c |
| PEOU→PU | 0.09 | [−0.114; 0.290] | 0.90 n.s. | 0.00 |
| SCT→PEOU | 0.71 | [0.629; 0.771] | 19.55 ** | 1.59 c |
| WC→AT | 0.50 | [0.277; 0.684] | 4.81 ** | 0.33 b |
| PU→AT | 0.21 | [0.036; 0.376] | 2.79 ** | 0.01 |
| PEOU→AT | 0.09 | [−0.080; 0.274] | 0.98 n.s. | 0.00 |
| WC→ExU | 0.43 | [0.295; 0.558] | 6.56 ** | 0.15 a |
| AT→ExU | 0.16 | [0.005; 0.298] | 2.20 * | 0.01 |
| Second-Order Constructs | |||
|---|---|---|---|
| PCIL α = 0.75 CR = 0.75 AVE = 0.50 | STC α = 0.85 CR = 0.86 AVE = 0.51 | OPC α = 0.84 CR = 0.84 AVE = 0.51 | |
| First-Order Constructs | |||
| PCIL: Personal Innovativeness | 0.89 (t = 48.50) | ||
| PCIL: Computer Anxiety | 0.68 (t = 9.60) | ||
| STC: ERP Data Quality | 0.91 (t = 60.56) | ||
| STC: System Performance | 0.88 (t = 44.90) | ||
| STC: User Manuals (Help) | 0.70 (t = 15.42) | ||
| STC: System Functionality | −0.66 (t = 15.11) | ||
| OPC: Business Processes Fit | 0.71 (t = 16.89) | ||
| OPC: ERP Support | 0.84 (t = 39.06) | ||
| OPC: ERP Communication | 0.88 (t = 47.68) | ||
- When analyzing the impact of construct WC on construct ExU, complementary mediation exists, while direct effect as well as indirect effect are significant. Indirect effects analysis shows the following results:
- ○
- The indirect effect of AT (AT; WC→AT→ExU) is significant (β = 0.081, t = 1.993, p = 0.046, [0.008; 0.171]);
- ○
- The indirect effects of PU and of AT (WC→PU→AT→ExU) do not meet the significance threshold (β = 0.019, t = 1.509, p = 0.131, [0.001; 0.053]);
- When analyzing the impact of construct WC on construct AT, complementary mediation exists, while direct effects and an indirect effects via construct PU are significant and pointed in the same direction;
- When analyzing the impact of construct PEOU on construct AT, neither direct nor indirect effects are significant (no-effect non-mediation);
- OPC significantly affects the construct ExU (β = 0.133, t = 3.450, p = 0.001);
- STC has a significant effect on construct ExU (β = 0.277, t = 5.961, p = 0.000);
- PCIL has a significant effect on construct ExU (β = 0.057, t = 2.114, p = 0.035).
| Direct Effect (DE) | 95% Confidence Interval of DE | t Value | Significance (p < 0.05)? | Indirect Effect (IE) | 95% Confidence Interval of IE | t Value | Significance (p < 0.05)? | |
|---|---|---|---|---|---|---|---|---|
| WC→ExU | 0.432 | [0.295; 0.558] | 6.563 | Yes (0.000) | 0.081 | [0.008; 0.171] | 1.993 | Yes (0.046) |
| WC→AT | 0.495 | [0.277; 0.684] | 4.805 | Yes (0.000) | 0.117 | [0.008; 0.171] | 2.417 | Yes (0.016) |
| PEOU→AT | 0.089 | [−0.080; 0.274] | 0.980 | No (0.327) | 0.020 | [−0.017; 0.095] | 0.733 | No (0.464) |

3.4. Blindfolding Procedure
3.5. Artificial Neural Network Analysis
3.6. The Importance–Performance Map Analysis (IPMA)
| Importance | Performance | |
|---|---|---|
| AT | 0.162 | 74.207 |
| OPC | 0.133 | 57.527 |
| PCIL | 0.057 | 77.587 |
| PEOU | 0.018 | 56.665 |
| PU | 0.034 | 61.965 |
| STC | 0.277 | 62.019 |
| WC | 0.532 | 62.075 |
| Mean value | 0.173 | 64.578 |

4. Discussion
5. Conclusions
Author Contributions
Funding
Institutional Review Board Statement
Informed Consent Statement
Data Availability Statement
Conflicts of Interest
Abbreviations
References
- Bruckes, M.; Westmattelmann, D.; Oldeweme, A.; Schewe, G. Determinants and barriers of adopting robo-advisory services. In Proceedings of the 40th International Conference on Information Systems, ICIS, Munich, Germany, 15–18 December 2019. [Google Scholar]
- Cenfetelli, R.T.; Bassellier, G. Interpretation of formative measurement in information systems research. MIS Q. Manag. Inf. Syst. 2009, 33, 689–707. [Google Scholar] [CrossRef]
- Hajli, N. Social commerce constructs and consumer’s intention to buy. Int. J. Inf. Manag. 2015, 35, 183–191. [Google Scholar] [CrossRef]
- Hajli, N.; Sims, J. Social commerce: The transfer of power from sellers to buyers. Technol. Forecast. Soc. Chang. 2015, 94, 350–358. [Google Scholar] [CrossRef] [Green Version]
- Al-Fraihat, D.; Joy, M.; Masa’deh, R.; Sinclair, J. Evaluating E-learning systems success: An empirical study. Comput. Hum. Behav. 2020, 102, 67–86. [Google Scholar] [CrossRef]
- Pal, D.; Arpnikanondt, C. An integrated TAM/ISS model based PLS-SEM approach for evaluating the continuous usage of voice enabled IoT systems. Wirel. Pers. Commun. 2021, 119, 1065–1092. [Google Scholar] [CrossRef]
- Rabaa’i, A.A.; ALMaati, S.A. Exploring the determinants of users’ continuance intention to use mobile banking services in Kuwait: Extending the expectation-confirmation model. Asia Pac. J. Inf. Syst. 2021, 31, 141–184. [Google Scholar] [CrossRef]
- Kaewsaiha, P.; Chanchalor, S. Factors affecting the usage of learning management systems in higher education. Educ. Inf. Technol. 2021, 26, 2919–2939. [Google Scholar] [CrossRef]
- Zhang, S.; Wakefield, R.; Huang, J.; Li, X. Exploring determinants of consumers’ attitudes toward real-time bidding (RTB) advertising. Inf. Technol. People 2021, 34, 496–525. [Google Scholar] [CrossRef]
- Leong, L.-Y.; Hew, T.-S.; Tan, G.W.H.; Ooi, K.B. Predicting the determinants of the NFC-enabled mobile credit card acceptance: A neural network approach. Expert Syst. Appl. 2013, 40, 5604–5620. [Google Scholar] [CrossRef]
- Tan, G.W.H.; Ooi, K.B.; Leong, L.Y.; Lin, B. Predicting the drivers of behavioral intention to use mobile learning: A hybrid SEM-Neural Networks approach. Comput. Hum. Behav. 2014, 36, 198–213. [Google Scholar] [CrossRef]
- Chan, F.T.S.; Chong, A.Y.L. A SEM-neural network approach for understanding determinants of interorganizational system standard adoption and performances. Decis. Support Syst. 2012, 54, 621–630. [Google Scholar] [CrossRef]
- Sim, J.J.; Tan, G.W.H.; Wong, J.C.J.; Ooi, K.B.; Hew, T.S. Understanding and predicting the motivators of mobile music acceptance—A multi stage MRA-Artificial neural network approach. Telemat. Inform. 2014, 31, 569–584. [Google Scholar] [CrossRef]
- Leong, L.Y.; Hew, T.S.; Lee, V.H.; Ooi, K.B. An SEM-artificial-neural-network analysis of the relationships between SERVPERF, customer satisfaction and loyalty among low-cost and full service airline. Expert Syst. Appl. 2015, 42, 6620–6634. [Google Scholar] [CrossRef]
- Leong, L.-Y.; Jaafar, N.I.; Ainin, S. Understanding Facebook commerce (F-commerce) actual purchase from an artificial neural network perspective. J. Electron. Commer. Res. 2018, 40, 75–103. [Google Scholar]
- Kalinic, Z.; Marinkovic, V.; Molinillo, S.; Liébana-Cabanillas, F. A multi-analytical approach to peer-to-peer mobile payment acceptance prediction. J. Retail. Consum. Serv. 2019, 49, 143–153. [Google Scholar] [CrossRef]
- Chong, A.Y.L. Predicting m-commerce adoption determinants: A neural network approach. Expert Syst. Appl. 2013, 40, 523–530. [Google Scholar] [CrossRef]
- Chong, A.Y.L. A two-staged SEM-neural network approach for understanding and predicting the determinants of m-commerce adoption. Expert Syst. Appl. 2013, 40, 1240–1247. [Google Scholar] [CrossRef]
- Liébana-Cabanillas, F.; Marinković, V.; Kalinić, Z. A SEM-neural network approach for predicting antecedents of m-commerce acceptance. Int. J. Inf. Manag. 2017, 37, 14–24. [Google Scholar] [CrossRef]
- Ringle, C.M.; Sarstedt, M. Gain more insight from your PLS-SEM results: The importance-performance map analysis. Ind. Manag. Data Syst. 2016, 116, 1865–1886. [Google Scholar] [CrossRef]
- Bradford, M. Modern ERP: Select, Implement, and Use Today’s Advanced Business Systems, 4th ed.; Pole College of Management, North Carolina State University: Raleigh, NC, USA, 2020. [Google Scholar]
- Lee, D.H.; Lee, S.M.; Olson, D.L.; Chung, S.H. The Effect of Organizational Support on ERP Implementation. Ind. Manag. Data Syst. 2010, 110, 269–283. [Google Scholar] [CrossRef]
- Ball, B. ERP Integration for SMB Companies Preparing for the Future. Aberdeen Group. 2018. Available online: https://l82od4c3ddp2xkios1wuwoqf-wpengine.netdnassl.com/wp-content/uploads/17237-KB-ERP-Integration-Collaboration.pdf (accessed on 9 December 2020).
- Kwahk, K.-Y.; Lee, J.N. The Role of Readiness for Change in ERP Implementation: Theoretical Bases and Empirical Validation. Inf. Manag. 2008, 45, 474–481. [Google Scholar] [CrossRef]
- Rajan, C.A.; Baral, R. Adoption of ERP system: An empirical study of factors influencing the usage of ERP and its impact on end user. IIMB Manag. Rev. 2015, 27, 105–117. [Google Scholar] [CrossRef] [Green Version]
- Ju, P.-H.; Wei, H.-L.; Tsai, C.-C. Model of Post-Implementation User Participation within ERP Advice Network. Asia Pac. Manag. Rev. 2016, 21, 92–101. [Google Scholar] [CrossRef]
- Semenoff, J. How and Why? Explaining the Factors that Influence ERP System Usage from the End-Users Perspective: A Literature Review. Masters’s Thesis, University of Jyväskylä, Jyväskylä, Finland, 2020. [Google Scholar]
- Sagegg, O.J.; Alfnes, E. ERP Systems for Manufacturing Supplay Chains: Applications, Configuration, and Performance; CRC Press: Boca Raton, FL, USA; Taylor & Francis Group: Boca Raton, FL, USA, 2020. [Google Scholar]
- Montgomery, N.; Anderson, R.; Kostoulas, J.; Woodyer, A. High-Tech Tuesday Webinar: Best Opportunities and Bets for Growth in Enterprise Resource Planning. Gart. Res. 2017. Available online: https://www.gartner.com/en/documents/3640429 (accessed on 15 February 2022).
- Nah, F.F.; Tan, X.; Teh, S.H. An Empirical Investigation on End-Users’ Acceptance of Enterprise Systems. Inf. Resour. Manag. J. 2004, 17, 32–53. [Google Scholar] [CrossRef] [Green Version]
- Epizitone, A.; Olugbara, O.O. Critical Success Factors for ERP System Implementation to Support Financial Functions. Acad. Account. Financ. Stud. J. 2019, 23, 1–11. [Google Scholar]
- Costa, C.; Ferreira, E.; Bento, F.; Aparicio, A. Enterprise resource planning adoption and satisfaction determinants. Comput. Hum. Behav. 2016, 63, 659–671. [Google Scholar] [CrossRef]
- Sternad, S.; Gradišar, M.; Bobek, S. The Influence of External Factors on Routine ERP Usage. Ind. Manag. Data Syst. 2011, 111, 1511–1530. [Google Scholar] [CrossRef]
- Sternad, S.; Bobek, S. TAM-Based External Factors Related to ERP Solutions Acceptance in Organizations. Int. J. Inf. Syst. Proj. Manag. 2013, 1, 25–38. [Google Scholar] [CrossRef]
- Sternad, S.; Bobek, S. ERP Business Solutions Acceptance in Companies. In Managing in Recovering Markets (Springer Proceedings in Business and Economics); Chatterjee, S.R., Ed.; Springer: New Delhi, India, 2014; pp. 283–294. [Google Scholar]
- Sarstedt, M.; Ringle, C.M.; Hair, J.F. Partial Least Squares Structural Equation Modeling. In Handbook of Market Research; Homburg, C., Klarmann, M., Vomberg, A.E., Eds.; Springer: Cham, Switzerland, 2021. [Google Scholar] [CrossRef]
- Henseler, J.; Hubona, G.; Ray, P.A. Using PLS Path Modeling in New Technology Research: Updated Guidelines. Ind. Manag. Data Syst. 2016, 116, 2–20. [Google Scholar] [CrossRef]
- Garson, G.D. Partial Least Squares: Regression and Structural Equation Models; Statistical Associates Publishers: Asheboro, NC, USA, 2016. [Google Scholar]
- Rožman, M.; Tominc, P.; Milfelner, B. A comparative study using two SEM techniques on different samples sizes for determining factors of older employee´s motivation and satisfaction. Sustainability 2020, 12, 2189. [Google Scholar] [CrossRef] [Green Version]
- Tabachnick, G.B.; Fidell, L.S. Using Multivariate Statistics; Pearson: Boston, MA, USA, 2013. [Google Scholar]
- Hsu, P.-F.; Yen, H.R.; Chung, J.-C. Assessing ERP Post-Implementation Success at the Individual Level: Revisiting the Role of Service Quality. Inf. Manag. 2015, 52, 925–942. [Google Scholar] [CrossRef]
- Henseler, J.; Ringle, C.M.; Sinkovics, R.R. The use of Partial Least Squares Path Modeling in International Marketing. New Chall. Int. Mark. Adv. Int. Mark. 2009, 20, 277–319. [Google Scholar] [CrossRef]
- Hair, J.; Hult, G.T.M.; Ringle, C.M.; Sarstedt, M. A Primer on Partial Least Squares Structural Equation Modeling (PLS-SEM), 2nd ed.; SAGE Publications: Thousand Oaks, CA, USA, 2017. [Google Scholar]
- Fornell, C.; Larcker, D.F. Evaluating Structural Equation Models with Unobservable Variables and Measurements Errors. J. Mark. Res. 1981, 18, 39–50. [Google Scholar] [CrossRef]
- Hair, J.F.; Risher, J.J.; Sarstedt, M.; Ringle, C.M. When to use and how to report the results of PLS-SEM. Eur. Bus. Rev. 2019, 31, 2–24. [Google Scholar] [CrossRef]
- Ringle, C.M.; Wende, S.; Becker, J.-M. SmartPLS 3. SmartPLS GmbH: Boenningstedt. 2015. Available online: http://www.smartpls.com (accessed on 13 January 2020).
- Ramírez-Orellana, A.; Valls Martínez, M.D.C.; Grasso, M.S. Using Higher-Order Constructs to Estimate Health-Disease Status: The Effect of Health System Performance and Sustainability. Mathematics 2021, 9, 1228. [Google Scholar] [CrossRef]
- Chin, W.W. Issues and opinion on structural equation modeling. MIS Q. 1998, 22, 7–16. [Google Scholar]
- Hair, J.F.; Sarstead, M.; Ringle, C.M.; Mena, J.A. An assessment of the use of partial least squares structural equation modeling in marketing. J. Acad. Mark. Sci. 2012, 40, 414–433. [Google Scholar] [CrossRef]
- Chin, W.W. How to write up and report PLS analyses. In Handbook of Partial Least Squares: Concepts, Methods and Applications in Marketing and Related Fields (Springer Handbooks of Computational Statistics Series); Esposito, V.V., Chin, W.W., Henseler, J., Wang, H., Eds.; Springer: Berlin/Heidelberg, Germany, 2010; Volume II, pp. 655–690. [Google Scholar]
- Wold, H.O.A. Soft modeling: The basic design and some extensions. In Systems under Indirect Observation; Joreskog, K.G., Wold, H.O.A., Eds.; North-Holland: Amsterdam, The Netherlands, 1982; pp. 1–54. [Google Scholar]
- Kalinić, Z.; Marinković, V.; Djordjevic, A.; Liebana-Cabanillas, F. What drives customer satisfaction and word of mouth in mobile commerce services? A UTAUT2-based analytical approach. J. Enterp. Inf. Manag. 2020, 33, 71–94. [Google Scholar] [CrossRef]
- Haykin, S. Neural Networks: A Comprehensive Foundation; Prentice Hall: Englewood Cliffs, NJ, USA, 2001. [Google Scholar]
- Higueras-Castillo, E.; Kalinic, Z.; Marinkovic, V.; Liébana-Cabanillas, F. A mixed analysis of perceptions of electric and hybrid vehicles. Energy Policy 2020, 136, 111076. [Google Scholar] [CrossRef]
- Negnevitsky, M. Artificial Intelligence: A guide to Intelligent Systems, 3rd ed.; Pearson Education: Essex, UK, 2011. [Google Scholar]
- Foo, P.-Y.; Lee, V.-H.; Tan, G.W.-H.; Ooi, K.-B. A gateway tp realising sustainability performance via green supply chain management practicies: A PLS-ANN approach. Expert Syst. Appl. 2018, 107, 1–14. [Google Scholar] [CrossRef]
- Leong, L.-Y.; Hew, T.-S.; Ooi, K.-B.; Lee, V.-H.; Hew, J.J. A hybrid SEM-neural network analysis of social media addiction. Expert Syst. Appl. 2019, 133, 296–316. [Google Scholar] [CrossRef]
- Liebana-Cabanillas, F.; Marinkovic, V.; Ramos de Luna, I.; Kalinic, Z. Predicting the determinants of mobile payment acceptance: A hybrid SEM-neural network approach. Technol. Forecast. Soc. Chang. 2018, 129, 117–130. [Google Scholar] [CrossRef]
- Sharma, S.; Sharma, H.; Dwivedi, Y. A Hybrid SEM-Neural Network Model for Predicting Determinants of Mobile Payment Services. Inf. Syst. Manag. 2019, 36, 243–261. [Google Scholar] [CrossRef]
- Kalinić, Z.; Marinković, V.; Kalinić, L.J.; Liébana-Cabanillas, F. Neural network modeling of consumer satisfaction in mobile commerce: An empirical analysis. Expert Syst. Appl. 2021, 175, 114803. [Google Scholar] [CrossRef]
- Chong, A.Y.-L.; Liu, M.J.; Luo, J.; Ooi, K.-B. Predicting RFID adoption in healthcare supply chain from the perspective of users. Int. J. Prod. Econ. 2015, 159, 66–75. [Google Scholar] [CrossRef]
- Liébana-Cabanillas, F.; Singh, N.; Kalinic, Z.; Carvajal-Trujillo, E. Examining the determinants of continuance intention to use and the moderating effect of the gender and age of users of NFC mobile payments: A multi-analytical approach. Inf. Technol. Manag. 2021, 22, 133–161. [Google Scholar] [CrossRef]
- Pozon-Lopez, I.; Kalinic, Z.; Higueras-Castillo, E.; Liebana-Cabanillas, F. A multi-analytical approach to modeling of customer satisfaction and intention to use in Massive Open Online Courses (MOOC). Interact. Learn. Environ. 2020, 28, 1003–1021. [Google Scholar] [CrossRef]
- Sternad Zabukovšek, S.; Kalinić, Z.; Bobek, S.; Tominc, P. SEM-ANN based research of factors´ impact on extended use of ERP systems. Cent. Eur. J. Oper. Res. 2019, 27, 703–735. [Google Scholar] [CrossRef]
- Singh, S.; Singh, N.; Kalinić, Z.; Liébana-Cabanillas, F. Assessing determinants influencing continued use of live streaming services: An extended perceived value theory of streaming addiction. Expert Syst. Appl. 2021, 168, 114241. [Google Scholar] [CrossRef]
- Hancerliogullari Koksalmis, G.; Damar, S. Exploring the Adoption of ERP Systems: An Empirical Investigation of End-Users in an Emerging Country. In Industrial Engineering in the Big Data Era; Calisir, F., Cevikcan, E., Camgoz Akdag, H., Eds.; Lecture Notes in Management and Industrial Engineering; Springer: Cham, Switzerland, 2019; pp. 307–318. [Google Scholar]
- Huang, T.; Yasuda, K. Comprehensive review of literature survey articles on ERP. Bus. Process Manag. J. 2016, 22, 2–32. [Google Scholar] [CrossRef]
- Isnalita, S.N.A. ERP system adoption determinants. J. Ris. Akunt. Dan Bisnis Airlangga 2018, 3, 470–480. [Google Scholar] [CrossRef] [Green Version]
- Schlichter, B.R.; Kraemmergaard, P. A comprehensive literature review of the ERP research field over a decade. J. Enterp. Inf. Manag. 2010, 23, 486–520. [Google Scholar] [CrossRef]
- Bueno, S.; Salmeron, J.L. TAM-based success modelling in ERP. Interact. Comput. 2008, 20, 515–523. [Google Scholar] [CrossRef]
- Scholtz, B.; Mahmud, I.; Ramayah, T. Does usability matter? An analysis of the impact of usability on technology acceptance in ERP settings. Interdiscip. J. Inf. Knowl. Manag. 2016, 11, 309–330. [Google Scholar] [CrossRef] [Green Version]
- Calisir, F.; Gumussoy, C.A.; Bayram, A. Predicting the behavioural intention to use enterprise resource planning systems—An exploratory extension of the technology acceptance model. Manag. Res. News 2009, 32, 597–613. [Google Scholar] [CrossRef]
- Ajzen, I. The Theory of Planned Behavior. Organ. Behav. Hum. Decis. Process. 1991, 50, 179–211. [Google Scholar] [CrossRef]
- Fishbein, M.; Ajzen, I. Belief, Attitude, Intention, and Behavior: An Introduction to Theory and Research; Addison-Wesley: Reading, MA, USA, 1975. [Google Scholar]
- Davis, F.D. Perceived Usefulness, Perceived Ease of Use, and User Acceptance of Information Technology. MIS Q. 1989, 13, 319–340. [Google Scholar] [CrossRef] [Green Version]
- Davis, F.D.; Bagozzi, R.P.; Warshaw, P.R. User acceptance of computer technology: A comparison of two theoretical models. Manag. Sci. 1989, 35, 982–1003. [Google Scholar] [CrossRef] [Green Version]
- Rogers, E. Diffusion of Innovations, 4th ed.; The Free Press: New York, NY, USA, 2003. [Google Scholar]
- Tornatzky, L.; Fleisher, M. The Process of Technology Innovation; Lexington Books: Lexington, MA, USA, 1990. [Google Scholar]
- Venkatesh, V.; Morris, M.G.; Davis, G.B.; Davis, F.D. User acceptance of information technology: Toward a unified view. MIS Q. 2003, 27, 425–479. [Google Scholar] [CrossRef] [Green Version]
- Venkatesh, V.; Thong, J.; Xu, X. Consumer Acceptance and Use of Information Technology: Extending the Unified Theory of Acceptance and Use of Technology. MIS Q. 2012, 36, 157–178. [Google Scholar] [CrossRef] [Green Version]
- Awa, H.O.; Ukoha, O.; Emecheta, B.C. Using T-O-E theoretical framework to study the adoption of ERP solutions. Cogent Bus. Manag. 2016, 3, 1–23. [Google Scholar] [CrossRef]
- Sun, Y.; Bhattacherjee, A.; Ma, Q. Extending Technology Usage to Work Settings: The Role of Perceived Work Compatibility in ERP Implementation. Inf. Manag. 2009, 46, 351–356. [Google Scholar] [CrossRef]
- Mayeh, M.; Ramayah, T.; Mishra, A. The Role of Absorptive Capacity, Communication and Trust in ERP Adoption. J. Syst. Softw. 2016, 119, 58–69. [Google Scholar] [CrossRef]
- Sternad Zabukovšek, S.; Shah Bharadwaj, S.; Bobek, S.; Štrukelj, T. Technology acceptance model-based research on differences of enterprise resources planning systems use in India and the European Union. Eng. Econ. 2019, 30, 326–338. [Google Scholar] [CrossRef] [Green Version]
- Shih, Y.Y.; Huang, S.S. The actual usage of ERP systems: An extended technology acceptance perspective. J. Res. Pract. Inf. Technol. 2009, 41, 263–276. [Google Scholar] [CrossRef]
- Youngberg, E.; Olsen, D.; Hauser, K. Determinants of professionally autonomous end user acceptance in an enterprise resource planning system environment. Int. J. Inf. Manag. 2009, 29, 138–144. [Google Scholar] [CrossRef]
- Erasmus, E.; Rothmann, S.; Van Eeden, C. A structural model of technology acceptance. SA J. Ind. Psychol. 2015, 41, 1–12. [Google Scholar] [CrossRef]
- Klaus, T.; Changchit, C. Sandbox Environments in an ERP System Context: Examining User Attitude and Satisfaction. Electron. J. Inf. Syst. Eval. 2020, 23, 34–44. [Google Scholar] [CrossRef]
- Putri, A.D.; Lubis, M.; Azizah, A.H. Analysis of Critical Success Factors (CSF) in Enterprise Resource Planning (ERP) Implementation using Extended Technology Acceptance Model (TAM) at Trading and Distribution Company. In Proceedings of the 4rd International Conference on Electrical, Telecommunication and Computer Engineering (ELTICOM), Medan, Indonesia, 3–4 September 2020. [Google Scholar]
- Grandón, E.E.; Díaz-Pinzón, B.; Magal, S.R.; Rojas-Contreras, K. Technology Acceptance Model Validation in an Educational Context: A Longitudinal Study of ERP System Use. J. Inf. Syst. Eng. Manag. 2021, 6, em0134. [Google Scholar] [CrossRef]
- Hancerliogullari Koksalmis, G.; Damar, S. An Empirical Evaluation of a Modified Technology Acceptance Model for SAP ERP System. Eng. Manag. J. 2021, 1–16. [Google Scholar] [CrossRef]
- Venkatesh, V.; Davis, F.D. A Theoretical Extension of the Technology Acceptance Model: Four Longitudinal Field Studies. Manag. Sci. 2000, 46, 186–205. [Google Scholar] [CrossRef] [Green Version]
- Venkatesh, V. User Acceptance of Information Technology: A Unified View. Ph.D. Dissertation, University of Minnesota, Minneapolis, MN, USA, 1998. Unpublished. [Google Scholar]
- Venkatesh, V.; Bala, H. Technology acceptance model 3 and a research agenda on interventions. Decis. Sci. 2008, 39, 273–315. [Google Scholar] [CrossRef] [Green Version]
- Hsieh, J.J.P.A.; Wang, W. Explaining Employees’ Extended Use of Complex Information Systems. Eur. J. Inf. Syst. 2007, 16, 216–227. [Google Scholar] [CrossRef] [Green Version]
- Scott, J.E.; Walczak, S. Cognitive Engagement with a Multimedia ERP Training Tool: Assessing Computer Self-Efficacy and Technology Acceptance. Inf. Manag. 2009, 46, 221–232. [Google Scholar] [CrossRef]
- Saeed, K.A.; Abdinnour-Helm, S. Examining the Effects of Information System Characteristics and Perceived Usefulness on Post Adoption Usage of Information Systems. Inf. Manag. 2008, 45, 376–386. [Google Scholar] [CrossRef]
- Hiraoka, C. Technology Acceptance of Connected Services in the Automotive Industry; Gabler Springer Science and Business Media: Wuesbaden, Germany, 2007. [Google Scholar]
- Karaali, D.; Gumussoy, C.A.; Calisir, F. Factors affecting the intention to use a web-based learning system among blue-collar workers in the automotive industry. Comput. Hum. Behav. 2011, 27, 343–354. [Google Scholar] [CrossRef]
- Calisir, F.; Altin Gumussoy, C.; Bayraktaroglu, A.E.; Karaali, D. Predicting the intention to use a web-based learning system: Perceived content quality, anxiety, perceived system quality, image, and the technology acceptance model. Hum. Factors Ergon. Manuf. 2014, 24, 515–531. [Google Scholar] [CrossRef]
- Ercsey, I. The Examination of the Corporate Governance System at Supplier Companies: Empirical Evidence from Hungarian Automotive Industry. J. Compet. 2016, 8, 70–86. [Google Scholar] [CrossRef] [Green Version]
- Jetter, J.; Eimecke, J.; Rese, A. Augmented reality tools for industrial applications: What are potential key performance indicators and who benefits? Comput. Hum. Behav. 2018, 87, 18–33. [Google Scholar] [CrossRef]
- Müller, J.M. Comparing technology acceptance for autonomous vehicles, battery electric vehicles, and car sharing-A study across Europe, China, and North America. Sustainability 2019, 11, 4333. [Google Scholar] [CrossRef] [Green Version]
- Cohen, J. Statistical Power Analysis for the Behavioral Sciences; Lawrence Erlbaum: Mahwah, NJ, USA, 1988. [Google Scholar]
- Alharbi, A.; Sohaib, O. Technology Readiness and Cryptocurrency Adoption: PLS-SEM and Deep Learning Neural Network Analysis. IEEE Access 2021, 9, 21388–21394. [Google Scholar] [CrossRef]
- Lee, V.-H.; Hew, J.-J.; Leong, L.-Y.; Tan, G.W.-H.; Ooi, K.-B. Wearable payment: A deep learning-based dual-stage SEM-ANN analysis. Expert Syst. Appl. 2020, 157, 113477. [Google Scholar] [CrossRef]
- Hew, J.-J.; Leong, L.-Y.; Tan, G.W.-H.; Lee, V.-H.; Ooi, K.-B. Mobile social tourism shopping: A dual-stage analysis of a multimediation model. Tour. Manag. 2018, 66, 121–139. [Google Scholar] [CrossRef]
- Mei, B.; Brown, G.T.L.; Teo, T. Toward an understanding of preservice english as a foreign language teachers’ acceptance of computer-assisted language learning 2.0 in the People’s republic of China. J. Educ. Comput. Res. 2018, 56, 74–104. [Google Scholar] [CrossRef]
- Sánchez-Mena, A.; Martí-Parreño, J.; Aldás-Manzano, J. Teachers’ intention to use educational video games: The moderating role of gender and age. Innov. Educ. Teach. Int. 2019, 56, 318–329. [Google Scholar] [CrossRef]
- Scherer, R.; Tondeur, J.; Siddiq, F.; Baran, E. The importance of attitudes toward technology for pre-service teachers’ technological, pedagogical, and content knowledge: Comparing structural equation modelling approaches. Comput. Hum. Behav. 2018, 80, 67–80. [Google Scholar] [CrossRef] [Green Version]
- Sternad Zabukovšek, S.; Picek, R.; Bobek, S.; Šišovska, I.; Tominc, P. Technology acceptance model based study of students’ attitudes toward use of enterprise resource planning solutions. J. Inf. Organ. Sci. 2019, 43, 49–71. [Google Scholar] [CrossRef]
- Sternad Zabukovšek, S.; Štrukelj, T.; Tominc, P.; Bobek, S. Factors influencing attitudes of students toward ERP systems as computer-aided learning environments. In Handbook of Research on Enhancing Innovation in Higher Education Institutions; Babić, V., Nedelko, Z., Eds.; IGI Global: Hershey, PA, USA, 2020; pp. 485–522. [Google Scholar]
- Li, Y.; He, T.; Song, Y.; Yang, Z.; Zhou, R. Factors impacting donors’ intention to donate to charitable crowd-funding projects in china: A UTAUT-based model. Inf. Commun. Soc. 2018, 21, 404–415. [Google Scholar] [CrossRef]



| Country | All Users * | % of Users per Country | Frequency in the Sample | Relative Frequency in the Sample |
|---|---|---|---|---|
| Slovenia | 557 | 64.77% | 141 | 67.79% |
| Croatia | 196 | 22.79% | 48 | 23.08% |
| Bosnia and Herzegovina | 94 | 10.93% | 16 | 7.69% |
| Republic of Serbia | 13 | 1.51% | 3 | 1.44% |
| Total | 860 | 100.00% | 208 | 100.00% |
| Characteristics | Frequency | Relative Frequency |
|---|---|---|
| Gender | ||
| Female | 57 | 27.4% |
| Male | 151 | 72.6% |
| Age | ||
| 20–29 | 16 | 7.7% |
| 30–39 | 62 | 29.8% |
| 40–49 | 74 | 35.5% |
| >50 | 56 | 27.0% |
| Construct | H2 | Q2 |
|---|---|---|
| PCIL: Personal Innovativeness | 0.456 | 0.559 |
| PCIL: Computer Anxiety | 0.427 | 0.353 |
| PCIL | 0.250 | |
| STC: ERP Data Quality (Content) | 0.597 | 0.582 |
| STC: System Performance | 0.511 | 0.504 |
| STC: User Manuals (Help) | 0.576 | 0.38 |
| STC: System Functionality | 0.604 | 0.396 |
| STC | 0.432 | |
| OPC: Business Processes Fit | 0.640 | 0.454 |
| OPC: ERP Support | 0.296 | 0.533 |
| OPC: ERP Communication | 0.322 | 0.504 |
| OPC | 0.342 | |
| PU | 0.830 | 0.547 |
| PEOU | 0.456 | 0.32 |
| WC | 0.611 | 0.403 |
| AT | 0.448 | 0.437 |
| ExU | 0.558 | 0.217 |
| Sum of Squares | df | Mean Square | F | Sig. | Deviation from Linearity | |
|---|---|---|---|---|---|---|
| WC × OPC | 1.275 | 35 | 0.036 | 1.242 | 0.184 | NO |
| WC × PCIL | 0.842 | 21 | 0.040 | 0.877 | 0.621 | NO |
| WC × STC | 2.000 | 55 | 0.036 | 1.108 | 0.310 | NO |
| PU × STC | 2.217 | 55 | 0.040 | 1.038 | 0.419 | NO |
| PU × WC | 0.379 | 17 | 0.022 | 0.962 | 0.503 | NO |
| AT × WC | 0.864 | 17 | 0.051 | 2.922 | 0.000 | YES |
| AT × PU | 0.249 | 10 | 0.025 | 0.903 | 0.531 | NO |
| ExU × WC | 0.809 | 17 | 0.048 | 1.237 | 0.239 | NO |
| ExU × AT | 0.841 | 11 | 0.076 | 1.808 | 0.055 | NO |
| ANN | Model 1 Inputs: OPC, PCIL, STC; Output: WC | Model 2 Inputs: STC, WC; Output: PU | Model 3 Inputs: WC, PU; Output: AT | Model 4 Inputs: WC, AT; Output: ExU | ||||
|---|---|---|---|---|---|---|---|---|
| Training | Testing | Training | Testing | Training | Testing | Training | Testing | |
| 1 | 0.1320 | 0.0915 | 0.1049 | 0.1311 | 0.1066 | 0.0978 | 0.1344 | 0.1327 |
| 2 | 0.1141 | 0.1040 | 0.1100 | 0.1053 | 0.0997 | 0.1089 | 0.1329 | 0.1225 |
| 3 | 0.1191 | 0.1159 | 0.1254 | 0.0983 | 0.1296 | 0.0673 | 0.1311 | 0.1499 |
| 4 | 0.1113 | 0.1240 | 0.1127 | 0.0926 | 0.0988 | 0.0805 | 0.1601 | 0.1309 |
| 5 | 0.1164 | 0.0934 | 0.1091 | 0.1049 | 0.1022 | 0.0737 | 0.1322 | 0.1189 |
| 6 | 0.1124 | 0.1095 | 0.1075 | 0.1146 | 0.0937 | 0.1234 | 0.1312 | 0.1306 |
| 7 | 0.1114 | 0.1486 | 0.1075 | 0.1125 | 0.0988 | 0.0819 | 0.1356 | 0.1338 |
| 8 | 0.1178 | 0.1040 | 0.1105 | 0.0881 | 0.1038 | 0.0840 | 0.1343 | 0.1246 |
| 9 | 0.1162 | 0.0784 | 0.1100 | 0.1065 | 0.0975 | 0.1079 | 0.1309 | 0.1290 |
| 10 | 0.1163 | 0.0957 | 0.1093 | 0.0990 | 0.0984 | 0.0880 | 0.1314 | 0.1237 |
| Mean | 0.1167 | 0.1065 | 0.1107 | 0.1053 | 0.1029 | 0.0913 | 0.1354 | 0.1297 |
| St. dev. | 0.0060 | 0.0197 | 0.0056 | 0.0123 | 0.0100 | 0.0177 | 0.0088 | 0.0086 |
| Network | Model 1 Relative Importance | Model 2 Relative Importance | Model 3 Relative Importance | Model 4 Relative Importance | |||||
|---|---|---|---|---|---|---|---|---|---|
| OPC | PCIL | STC | STC | WC | WC | PU | WC | AT | |
| 1 | 0.498 | 0.072 | 0.43 | 0.242 | 0.758 | 0.568 | 0.432 | 0.666 | 0.334 |
| 2 | 0.39 | 0.208 | 0.402 | 0.214 | 0.786 | 0.778 | 0.222 | 0.71 | 0.29 |
| 3 | 0.529 | 0.152 | 0.32 | 0.263 | 0.737 | 0.547 | 0.453 | 0.608 | 0.392 |
| 4 | 0.471 | 0.121 | 0.408 | 0.398 | 0.602 | 0.955 | 0.045 | 0.588 | 0.412 |
| 5 | 0.451 | 0.117 | 0.433 | 0.218 | 0.782 | 0.759 | 0.241 | 0.69 | 0.31 |
| 6 | 0.56 | 0.149 | 0.291 | 0.296 | 0.704 | 0.872 | 0.128 | 0.737 | 0.263 |
| 7 | 0.503 | 0.02 | 0.478 | 0.237 | 0.763 | 0.946 | 0.054 | 0.637 | 0.363 |
| 8 | 0.426 | 0.068 | 0.506 | 0.321 | 0.679 | 0.683 | 0.317 | 0.746 | 0.254 |
| 9 | 0.499 | 0.186 | 0.315 | 0.285 | 0.715 | 0.914 | 0.086 | 0.716 | 0.284 |
| 10 | 0.529 | 0.01 | 0.461 | 0.318 | 0.682 | 0.907 | 0.093 | 0.724 | 0.276 |
| Average Importance | 0.486 | 0.110 | 0.404 | 0.279 | 0.721 | 0.793 | 0.207 | 0.682 | 0.318 |
| Normalized Importance (%) | 100.0 | 22.7 | 83.3 | 38.7 | 100.0 | 100.0 | 26.1 | 100.0 | 46.6 |
Publisher’s Note: MDPI stays neutral with regard to jurisdictional claims in published maps and institutional affiliations. |
© 2022 by the authors. Licensee MDPI, Basel, Switzerland. This article is an open access article distributed under the terms and conditions of the Creative Commons Attribution (CC BY) license (https://creativecommons.org/licenses/by/4.0/).
Share and Cite
Sternad Zabukovšek, S.; Bobek, S.; Zabukovšek, U.; Kalinić, Z.; Tominc, P. Enhancing PLS-SEM-Enabled Research with ANN and IPMA: Research Study of Enterprise Resource Planning (ERP) Systems’ Acceptance Based on the Technology Acceptance Model (TAM). Mathematics 2022, 10, 1379. https://doi.org/10.3390/math10091379
Sternad Zabukovšek S, Bobek S, Zabukovšek U, Kalinić Z, Tominc P. Enhancing PLS-SEM-Enabled Research with ANN and IPMA: Research Study of Enterprise Resource Planning (ERP) Systems’ Acceptance Based on the Technology Acceptance Model (TAM). Mathematics. 2022; 10(9):1379. https://doi.org/10.3390/math10091379
Chicago/Turabian StyleSternad Zabukovšek, Simona, Samo Bobek, Uroš Zabukovšek, Zoran Kalinić, and Polona Tominc. 2022. "Enhancing PLS-SEM-Enabled Research with ANN and IPMA: Research Study of Enterprise Resource Planning (ERP) Systems’ Acceptance Based on the Technology Acceptance Model (TAM)" Mathematics 10, no. 9: 1379. https://doi.org/10.3390/math10091379
APA StyleSternad Zabukovšek, S., Bobek, S., Zabukovšek, U., Kalinić, Z., & Tominc, P. (2022). Enhancing PLS-SEM-Enabled Research with ANN and IPMA: Research Study of Enterprise Resource Planning (ERP) Systems’ Acceptance Based on the Technology Acceptance Model (TAM). Mathematics, 10(9), 1379. https://doi.org/10.3390/math10091379

