Parallel Meta-Heuristics for Solving Dynamic Offloading in Fog Computing
Abstract
:1. Introduction
- The solution presented in this paper investigates parallel meta-heuristics for dynamic offloading in fog computing. Most papers presented in the literature are based on Lyapunov optimization. Although this has proved to be an efficient approach, its application to many large scale IoT problems is challenged by the scalability bottleneck.
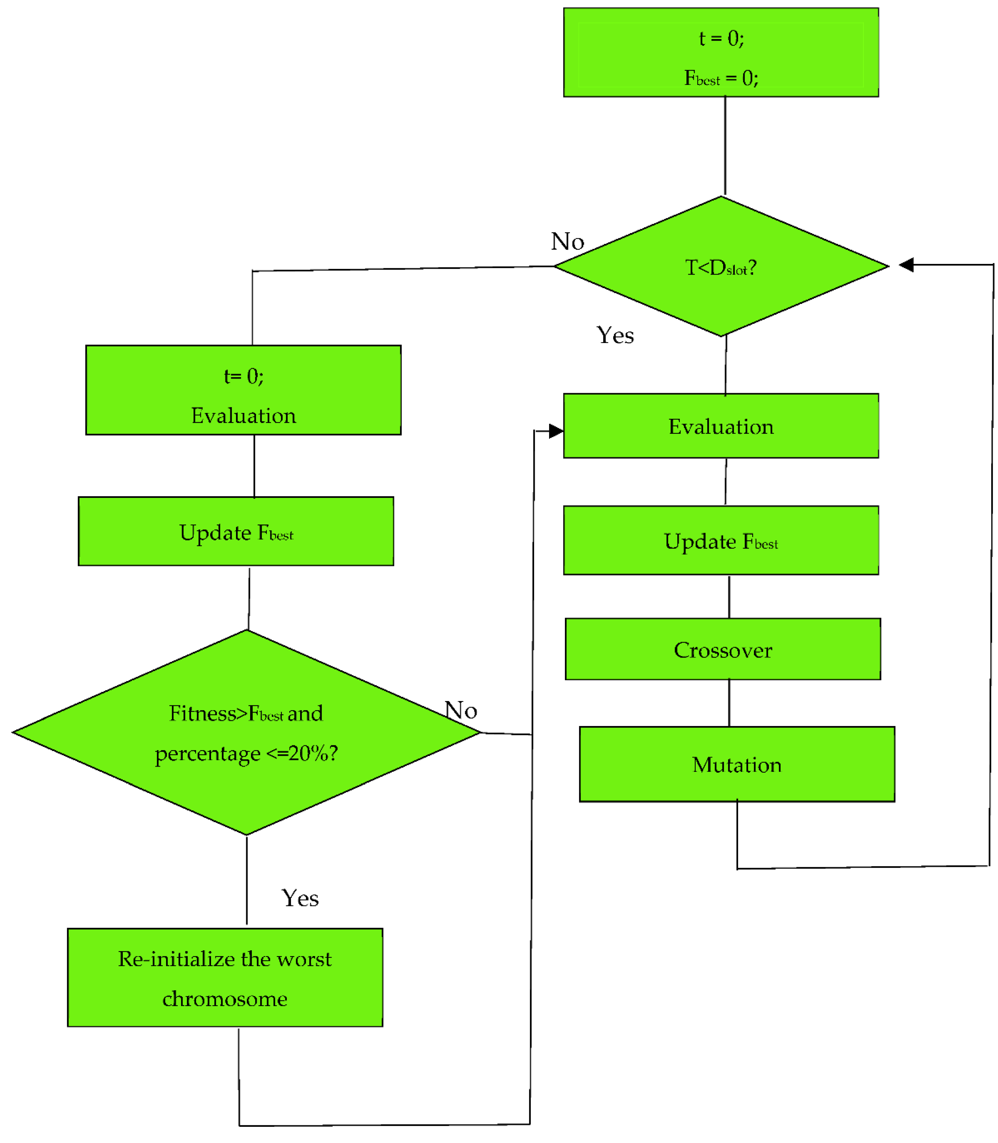
- This paper discusses the effectiveness of the proposed parallel meta-heuristics for handling the problem of dynamic offloading in fog computing. Our design initializes a set of random solutions that are evaluated using a bi-objective function that considers the delay and energy consumption. The aim of our work is twofold: deciding if the tasks generated in each time slot will be processed locally or offloaded to the suitable fog node for further processing and selecting the best channel of communication in case of task offloading. On one hand, our objective function is appropriate for task offloading in IoT applications that generate delay-sensitive tasks. On the other hand, our objective function is appropriate for energy-constrained IoT devices, as it depends on the processing and the transmission energy. Furthermore, upon the generation of new tasks in each time slot, our contribution replaces the worst solutions by random ones.
- Our results show the performance in terms of the convergence of the fitness function and the offline error. Additionally, our results demonstrate that the proposed parallel meta-heuristics are applicable for a network comprised of many IoT devices, and the fitness function value decreases as the number of IoT devices increases. Another finding concerns the execution cost of parallel PSO that is lower than the execution cost of Lyapunov technique.
2. Related Works
- The majority of papers indicated in Table 1 are based on Lyapunov optimization that represents an exact method.
- Most papers indicated in Table 1 did not demonstrate the scalability feature that is needed for large-scale problems including many IoT devices and fog nodes.
- Some papers have only considered one optimization parameter.
- Paper [28] has presented an interesting idea for combining LSTM and deep learning. However, the proposed model is based upon a static channel of communication.
- The number of dynamic variables of some of the models summarized in Table 1 is limited.
3. Proposed Method
- Frequency (t), which depends on CPU cycles for processing the generated tasks. It is expressed in Megahertz (MHz).
- Power of transmission , used for offloading a task to a fog node through the optimal sub-carrier. It is expressed in Watt.
4. Simulation Results
- Our results did not depend upon realistic tasks.
- Our contribution did not handle the security issues in fog computing.
- Our contribution is limited to the offloading process.
5. Conclusions
Author Contributions
Funding
Institutional Review Board Statement
Informed Consent Statement
Data Availability Statement
Conflicts of Interest
References
- Marston, S.; Li, Z.; Bandyopadhyay, S.; Zhang, J.; Ghalsasi, A. Cloud computing—The business perspective. Decis. Support Syst. 2011, 51, 176–189. [Google Scholar] [CrossRef]
- Negash, B.; Rahmani, A.M.; Liljeberg, P.; Jantsch, A. Fog Computing Fundamentals in the Internet-of-Things. In Fog Computing in the Internet of Things; Rahmani, A.M., Liljeberg, P., Preden, J.-S., Jantsch, A., Eds.; Springer: Cham, Switzerland, 2018; pp. 3–13. [Google Scholar]
- Bonomi, F.; Milito, R.; Zhu, J.; Addepalli, S. Fog Computing and its Role in the Internet of Things. In Proceedings of the First Edition of the MCC Workshop on Mobile and Cloud Computing, Helsinki, Finland, 17 August 2012; pp. 13–15. [Google Scholar]
- Mahmud, R.; Kotagiri, R.; Buyya, R. Fog Computing: A Taxonomy, Survey and Future Directions. In Internet of Everything, 1st ed.; Springer: Berlin, Germany, 2018; pp. 103–130. [Google Scholar]
- Yi, S.; Hao, Z.; Qin, Z.; Li, Q. Fog computing: Platform and applications. In Proceedings of the Third IEEE Workshop on Hot Topics in Web Systems and Technologies, Washington, DC, USA, 12–13 November 2015; pp. 73–78. [Google Scholar]
- Alba, E.; Nakib, A.; Siarry, P. Metaheuristics for Dynamic Optimization; Studies in Computational Intelligence 433; Springer: Berling/Heidelberg, Germany, 2013; ISBN 978-3-642-30664-8. [Google Scholar]
- Abdallah, A.F.M.; Essam, D.L.; Sarker, R.A. Genetic Algorithms-based Techniques for Solving Dynamic Optimization Problems with Unknown Active Variables and Boundaries. In Innovative Computing, Optimization and Its Applications; Springer: Cham, Switzerland, 2018; pp. 151–166. [Google Scholar]
- Mukherjee, M.; Kumar, S.; Zhang, Q.; Matam, R.; Mavromoustakis, C.X.; Lv, Y.; Mastorakis, G. Task Data Offloading and Resource Allocation in Fog Computing with Multi-Task Delay Guarantee. IEEE Access 2019, 7, 152911–152918. [Google Scholar] [CrossRef]
- Yousefpour, A.; Ishigaki, G.; Gour, R.; Jue, J.P. On Reducing IoT Service Delay via Fog Offloading. IEEE Internet Things J. 2018, 5, 998–1010. [Google Scholar] [CrossRef] [Green Version]
- Al-Khafajiy, M.; Baker, T.; Al-Libawy, H.; Maamar, Z.; Aloqaily, M.; Jararweh, Y. Improving fog computing performance via Fog-2-Fog collaboration. Future Gener. Comput. Syst. 2019, 100, 266–280. [Google Scholar] [CrossRef]
- Chang, Z.; Zhou, Z.; Ristaniemi, T.; Niu, Z. Energy Efficient Optimization for Computation Offloading in Fog Computing System. In Proceedings of the IEEE Global Communications Conference, GLOBECOM, Singapore, 4–8 December 2017; pp. 1–6. [Google Scholar]
- Movahedi, Z.; Defude, B.; Hosseininia, A.M. An efficient population-based multi-objective task scheduling approach in fog computing systems. J. Cloud Comput. Adv. Syst. Appl. 2021, 10, 53. [Google Scholar] [CrossRef]
- Keshavarznejad, M.; Rezvani, M.H.; Adabi, S. Delay-aware optimization of energy consumption for task offloading in fog environments using metaheuristic algorithms. Clust. Comput. J. 2021, 24, 1825–1853. [Google Scholar] [CrossRef]
- Hussein, M.K.; Mousa, M.H. Efficient Task Offloading for IoT-Based Applications in Fog Computing Using Ant Colony Optimization. IEEE Access 2020, 8, 37191–37201. [Google Scholar] [CrossRef]
- AL-Amodi, S.; Patra, S.S.; Bhattacharya, S.; Mohanty, J.R.; Kumar, V.; Barik, R.K. Meta-heuristic Algorithm for Energy-Efficient Task Scheduling in Fog Computing. In Recent Trends in Electronics and Communication; Lecture Notes in Electrical Engineering; Springer: Singapore, 2022; Volume 777, pp. 905–925. [Google Scholar]
- Mao, Y.; Zhang, J.; Letaief, K.B. Dynamic Computation Offloading for Mobile-Edge Computing with Energy Harvesting Devices. IEEE J. Sel. Areas Commun. 2016, 34, 3590–3605. [Google Scholar] [CrossRef] [Green Version]
- Liu, C.; Bennis, M.; Poor, H.V. Latency and Reliability-Aware Task Offloading and Resource Allocation for Mobile Edge Computing. In Proceedings of the IEEE Globecom Workshops, Singapore, 4–8 December 2017; pp. 1–7. [Google Scholar]
- Gao, X.; Huang, X.; Bian, S.; Shao, Z.; Yang, Y. PORA: Predictive Offloading and Resource Allocation in Dynamic Fog Computing Systems. In Proceedings of the IEEE International Conference on Communications, Changchun, China, 11–13 August 2019; pp. 1–6. [Google Scholar]
- Chang, Z.; Liu, L.; Guo, X.; Chen, T.; Ristaniemi, T. Dynamic Resource Allocation and Computation Offloading for Edge Computing. In Proceedings of the AIAI Workshops, Halkidiki, Greece, 5–7 June 2020; pp. 61–73. [Google Scholar]
- Alenizi, F.; Rana, O. Dynamically Controlling Offloading Thresholds in Fog Systems. Sensors 2021, 21, 2512. [Google Scholar] [CrossRef]
- Wei, Z.; Jiang, H. Optimal Offloading in Fog Computing Systems with Non-Orthogonal Multiple Access. IEEE Access 2018, 6, 49767–49778. [Google Scholar] [CrossRef]
- Mao, Y.; Zhang, J.; Song, S.H.; Letaief, K.B. Power-Delay Tradeoff in Multi-User Mobile-Edge Computing Systems. In Proceedings of the IEEE Global Communications Conference, Washington, DC, USA, 4–8 December 2016; pp. 1–6. [Google Scholar]
- Assila, B.; Kobbane, A.; El Koutbi, M. A Many-to-One Matching Game Approach to Achieve Low-Latency Exploiting Fogs and Caching. In Proceedings of the Ninth IFIP International Conference on New Technologies, Mobility and Security, Paris, France, 26–28 February 2018; pp. 1–2. [Google Scholar]
- Yang, M.; Zhu, H.; Wang, H.; Koucheryavy, Y.; Samouylov, K.; Qian, H. An Online Learning Approach to Computation Offloading in Dynamic Fog Networks. IEEE Internet Things J. 2021, 8, 1572–1584. [Google Scholar] [CrossRef]
- Liu, C.; Liu, K.; Guo, S.; Xie, R.; Lee, V.C.S.; Son, S.H. Adaptive Offloading for Time-Critical Tasks in Heterogeneous Internet of Vehicles. IEEE Internet Things J. 2020, 7, 7999–8011. [Google Scholar] [CrossRef]
- Mukherjee, M.; Guo, M.; Lloret, J.; Iqbal, R.; Zhang, Q. Deadline-Aware Fair Scheduling for Offloaded Tasks in Fog Computing with Inter-Fog Dependency. IEEE Commun. Lett. 2020, 24, 307–311. [Google Scholar] [CrossRef]
- Zhao, S.; Yang, Y.; Shao, Z.; Yang, X.; Qian, H.; Wang, C. FEMOS: Fog-Enabled Multitier Operations Scheduling in Dynamic Wireless Networks. IEEE Internet Things J. 2018, 5, 1169–1183. [Google Scholar] [CrossRef]
- Tu, Y.; Chen, H.; Yan, L.; Zhou, X. Task offloading based on LSTM prediction and deep reinforcement learning for efficient edge computing in IoT. Future Internet 2022, 14, 30. [Google Scholar] [CrossRef]
- Lakhan, A.; Mastoi, Q.; Elhoseny, M.; Memon, M.S.; Abed-Mohammed, M. Deep neural network-based application partitioning and scheduling for hospitals and medical enterprises using IoT assisted mobile fog cloud. Entrep. Inf. Syst. 2021, 1–23. [Google Scholar] [CrossRef]
- Lakhan, A.; Memon, M.S.; Elhoseny, M.; Abed-Mohammed, M.; Qabulio, M.; Abdel-Basset, M. Cost-efficient mobility offloading and task scheduling for microservices iovt applications in container-based fog cloud network. Clust. Comput. 2021, 8, 1–23. [Google Scholar] [CrossRef]
- Lakhan, A.; Mohammed, M.A.; Rashid, A.N.; Kadry, S.; Panityakul, T.; Abdulkareem, K.H.; Thinnukool, O. Smart-Contract Aware Ethereum and Client-Fog-Cloud Healthcare System. Sensors 2021, 21, 4093. [Google Scholar] [CrossRef]
- Mutlag, A.A.; Ghani, M.K.A.; Mohammed, M.A.; Lakhan, A.; Mohd, O.; Abdulkareem, K.H.; Garcia-Zapirain, B. Multi-Agent Systems in Fog–Cloud Computing for Critical Healthcare Task Management Model (CHTM) Used for ECG Monitoring. Sensors 2021, 21, 6923. [Google Scholar] [CrossRef]
- Lakhan, A.; Abed-Mohammed, M.; Ibrahim, D.A.; Abdulkareem, K.H. Bio-inspired robotics enabled schemes in blockchain-fog-cloud assisted IoMT environment. J. King Saud Univ. Comput. Inf. Sci. 2021, 30, 1–12. [Google Scholar] [CrossRef]
- Li, L.; Guo, M.; Ma, L.; Mao, H.; Guan, Q. Online Workload Allocation via Fog-Fog-Cloud Cooperation to Reduce IoT Task Service Delay. Sensors 2019, 19, 3830. [Google Scholar] [CrossRef] [PubMed] [Green Version]
- Fan, Q.; Ansari, N. Workload Allocation in Hierarchical Cloudlet Networks. IEEE Commun. Lett. 2018, 22, 820–823. [Google Scholar] [CrossRef]
- Du, J.; Zhao, L.; Feng, J.; Chu, X. Computation offloading and resource allocation in mixed fog/cloud computing systems with min-max fairness guarantee. IEEE Trans. Commun. 2018, 66, 1594–1608. [Google Scholar] [CrossRef] [Green Version]
- Wang, D.; Liu, Z.; Wang, X.; Lan, Y. Mobility-aware task offloading and migration Schemes in Fog Computing Networks. IEEE Access 2019, 7, 43356–43368. [Google Scholar] [CrossRef]
- Swain, C.; Sahoo, M.N.; Satpathy, A. SPATO: A student project allocation based task offloading in IoT-Fog systems. In Proceedings of the ICC 2021—IEEE International Conference on Communications, Montreal, QC, Canada, 14–23 June 2021; pp. 1–6. [Google Scholar]
- Huang, S.; Tian, N.; Wang, Y.; Ji, Z. Particle swarm optimization using multi-information characteristics of all personal-best information. SpringerPlus 2016, 5, 1632. [Google Scholar] [CrossRef] [Green Version]
- Eclipse Foundation. Available online: https://www.eclipse.org/oxygen/ (accessed on 21 February 2022).




| Reference | Framework | Dynamic Variables | Optimization Method | Topology | Number of Fog Nodes | Simulation Tool | Metrics |
|---|---|---|---|---|---|---|---|
| [16] | IoT-Fog | Gain. Frequency. Power. Harvested energy. Battery level. | Lyapunov | One MEC server and one mobile device | One | NA | Average execution time, average execution cost, battery energy level, ratio of completed tasks, completion time, and dropped task. |
| [17] | IoT-Fog | Frequency. Power. | Lyapunov | Many-user equipment (UE) 36 and MEC network. | 36 UE and 4 servers uniformly distributed. | NA | Average end-to-end delay, number of required servers per UE, delay bound, tail distribution of queues, approximated GPD (Generalized Pareto Distribution) |
| [18] | Fog-Fog. Fog-Cloud | Amount Workload queue. Backlog. Frequency. Gain. Power. | Lyapunov | Hierarchical (two tiers including the fog and cloud). | 80 fog nodes. 20 cloud fog nodes (central fog nodes). | Python | Backlog. Power consumption. Workload. |
| [19] | IoT-Fog | Frequency Power. Workload computation request generation Battery level. | Lyapunov | One edge node. One access point. Mobile devices | 6 mobile devices. | NA | Average execution cost. |
| [21] | IoT-Fog | Power. Frequency. Gain. Power. | Lyapunov | Mobile devices and one MEC server. | N mobile devices and one MEC. | NA | Power consumption. |
| [22] | IoT-Fog | Power. Frequency. Gain. Power. Power. | Lyapunov | One IoT device and N fog nodes. | 5 fog nodes. | Matlab | System utility. Length of task buffer. |
| [23] | IoT-Fog. | Reward. Total number of selections of fog node. Regret. | Lyapunov | Many fog nodes and many mobile users. | 5 fog nodes. | NA | Regret. Average latency. Selection. |
| [24] | Fog-Cloud | Coverage. | Adaptive task offloading algorithm | Mobile topology | 180 mobile vehicles. 6 static fog nodes | NA | NA |
| [25] | IoT-Fog | Number of tasks queued | Lyapunov | Static topology | 10 fog nodes and 20 end users. | NA | Reliability. Backlog. |
| [26] | IoT-Fog | Gain. | Laypunov | End users and fog nodes. | 10 fog nodes. 20 end-users. | NA | NA |
| [27] | IoT-Fog. Fog-Cloud. Fog-Fog. | Task generation. | Lyapunov | Hierarchical fog architecture. | 1 cloud and 3 fog regions. | CloudSim. | Average task delay. |
| [28] | IoT-Fog. | Size of the task. Computational resources. Maximum tolerated delay. | LSTM and deep learning | IoT devices and edge servers. | 50 IoT devices and 5 edge servers. | NA | Time. Cost. Latency. |
| Parameter of Simulation | Value |
|---|---|
| 3 min | |
| Number of sub-carriers | 128 |
| 0.72 | |
| Number of particles/chromosomes | 30 |
| Initial number of chromosomes | 30 |
| −100 dBm | |
| 2 MHz | |
| Gaussian normal distribution. Average 1000 CPU cycles and variance is 200 CPU cycles | |
| Gaussian normal distribution. Average 0.3 CPU cycles and variance is 1000 CPU cycles | |
| Random distribution [1–3] MHz | |
| Random distribution [5–10] Watts | |
| Random distribution [0.01–0.03] |
| Number of IoT Devices | Thread Number | Parallel PSO Algorithm | Parallel Genetic Algorithm | Lyapunov Optimization | ||
|---|---|---|---|---|---|---|
| Best Fitness | Average Fitness | Best Fitness | Average Fitness | |||
| 3 | 1st thread | 0.004 | 0.005 | 0.007 | 0.0075 | 0.12 |
| 2nd thread | 0.0015 | 0.0016 | 0.0054 | 0.0059 | ||
| 3rd thread | 0.004 | 0.005 | 0.0008 | 0.001 | ||
| 5 | 1st thread | 0.00015 | 0.00016 | 0.006 | 0.0065 | 0.2 |
| 2nd thread | 0.00015 | 0.00016 | 0.0086 | 0.0090 | ||
| 3rd thread | 0.0003 | 0.00004 | 0.0092 | 0.0097 | ||
| 4th thread | 0.0004 | 0.0005 | 0.0004 | 0.00042 | ||
| 5th thread | 0.0001 | 0.00015 | 0.0009 | 0.002 | ||
| 8 | 1st thread | 0.00002 | 0.000015 | 0.014 | 0.017 | 0.35 |
| 2nd thread | 0.000023 | 0.000024 | 0.086 | 0.09 | ||
| 3rd thread | 0.00003 | 0.00004 | 0.076 | 0.081 | ||
| 4th thread | 0.000045 | 0.000048 | 0.17 | 0.18 | ||
| 5th thread | 0.00001 | 0.0000015 | 0.16 | 0.19 | ||
| 6th thread | 0.00002 | 0.000016 | 0.024 | 0.028 | ||
| 7th thread | 0.000027 | 0.000029 | 0.026 | 0.029 | ||
| 8th thread | 0.000003 | 0.000033 | 0.027 | 0.03 | ||
| 12 | 1st thread | 0.000006 | 0.0000062 | 0.83 | 0.84 | 0.46 |
| 2nd thread | 0.0000065 | 0.0000067 | 0.94 | 0.95 | ||
| 3rd thread | 0.0000055 | 0.0000059 | 0.75 | 0.76 | ||
| 4th thread | 0.000003 | 0.00000044 | 0.56 | 0.58 | ||
| 5th thread | 0.0000052 | 0.0000055 | 0.07 | 0.08 | ||
| 6th thread | 0.0000088 | 0.000009 | 0.93 | 0.95 | ||
| 7th thread | 0.0000078 | 0.0000079 | 0.059 | 0.062 | ||
| 8th thread | 0.0000090 | 0.0000092 | 0.12 | 0.16 | ||
| 9th thread | 0.0000067 | 0.000007 | 0.94 | 0.98 | ||
| 10th thread | 0.0000045 | 0.0000049 | 0.48 | 0.49 | ||
| 11th thread | 0.0000075 | 0.0000076 | 0.56 | 0.59 | ||
| 12th thread | 0.0000018 | 0.000002 | 0.24 | 0.29 | ||
Publisher’s Note: MDPI stays neutral with regard to jurisdictional claims in published maps and institutional affiliations. |
© 2022 by the authors. Licensee MDPI, Basel, Switzerland. This article is an open access article distributed under the terms and conditions of the Creative Commons Attribution (CC BY) license (https://creativecommons.org/licenses/by/4.0/).
Share and Cite
AlShathri, S.I.; Chelloug, S.A.; Hassan, D.S.M. Parallel Meta-Heuristics for Solving Dynamic Offloading in Fog Computing. Mathematics 2022, 10, 1258. https://doi.org/10.3390/math10081258
AlShathri SI, Chelloug SA, Hassan DSM. Parallel Meta-Heuristics for Solving Dynamic Offloading in Fog Computing. Mathematics. 2022; 10(8):1258. https://doi.org/10.3390/math10081258
Chicago/Turabian StyleAlShathri, Samah Ibrahim, Samia Allaoua Chelloug, and Dina S. M. Hassan. 2022. "Parallel Meta-Heuristics for Solving Dynamic Offloading in Fog Computing" Mathematics 10, no. 8: 1258. https://doi.org/10.3390/math10081258
APA StyleAlShathri, S. I., Chelloug, S. A., & Hassan, D. S. M. (2022). Parallel Meta-Heuristics for Solving Dynamic Offloading in Fog Computing. Mathematics, 10(8), 1258. https://doi.org/10.3390/math10081258

