Estimating Statistical Control Limits for Any Arbitrary Probability Distribution Using Re-Expressed Truncated Cumulants
Abstract
:1. Introduction
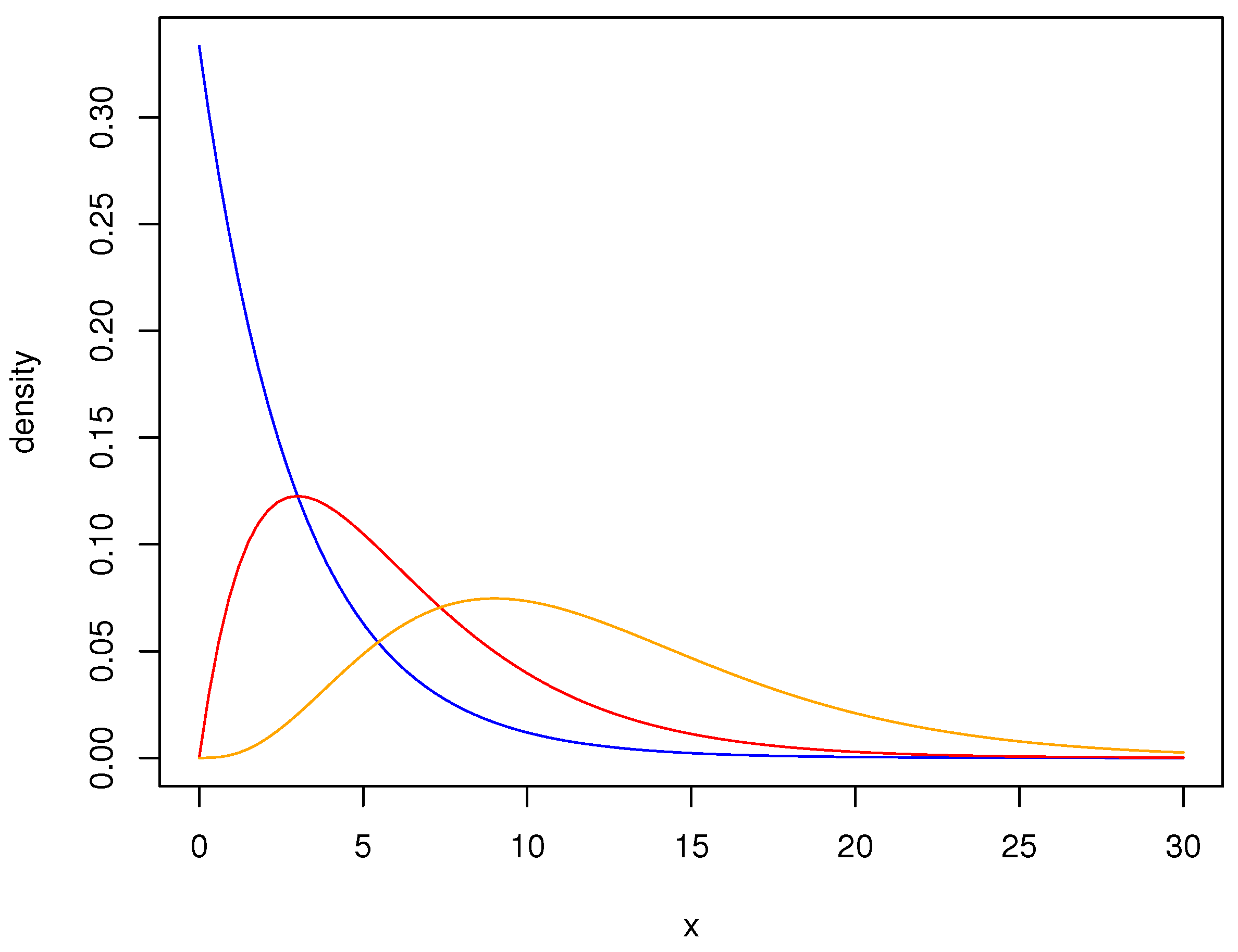
2. Truncated Saddlepoint Approximations
3. Truncated Saddlepoint Approximations with a Re-Expressed Fourth Order Cumulant, TS()
4. Truncated Saddlepoint Approximations with Re-Expressed Fifth and Sixth Order Cumulants, TS()
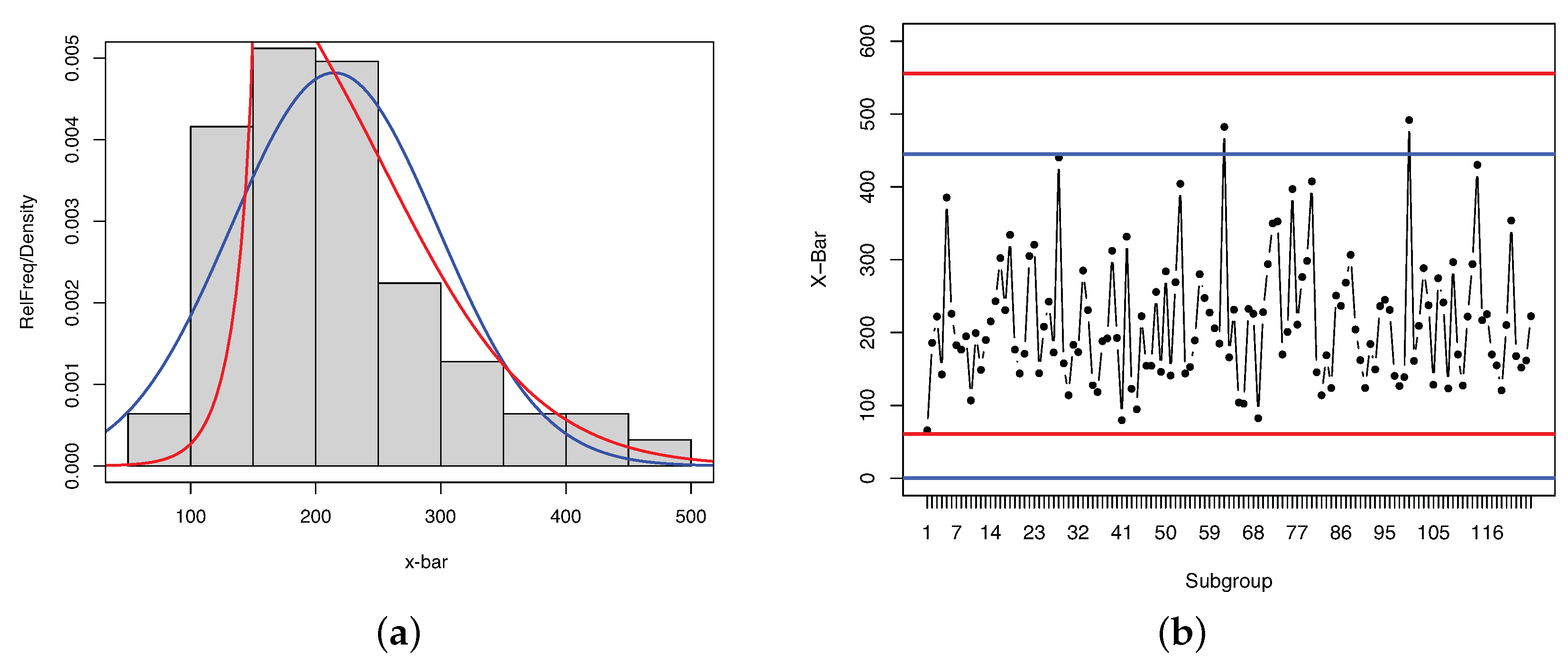
5. Healthcare Example
6. Performance Analysis
6.1. Known Cumulants
6.2. Estimated Cumulants
7. Discussion and Conclusions
Author Contributions
Funding
Institutional Review Board Statement
Informed Consent Statement
Data Availability Statement
Conflicts of Interest
Nomenclature
| ith Moment | |
| ith Cumulant | |
| Type I Error Rate, Producer’s Risk | |
| Cumulant Generating Function | |
| Standard Normal Probability Density Function | |
| Standard Normal Cumulative Density Function | |
| Discriminant | |
| Scale Parameter of distribution | |
| Shape Parameter of distribution | |
| Inter Quartile Range | |
| Average Run Length |
References
- Bradford, P.; Miranti, P. Information in an Industrial Culture: Walter A. Shewhart and the Evolution of the Control Chart, 1917–1954. Inf. Cult. 2019, 54, 179–219. [Google Scholar]
- Razali, N.; Wah, Y.B. Power comparisons of Shapiro–Wilk, Kolmogorov–Smirnov, Lilliefors and Anderson–Darling tests. J. Stat. Model. Anal. 2011, 2, 21–33. [Google Scholar]
- Chang, H.J.; Ho, J.F.; Wu, C.H.; Chen, P. On sample size in using central limit theorem for gamma distribution. Inf. Manag. Sci. 2008, 19, 153–174. [Google Scholar]
- Butler, R.W.; Wood, A.T. Saddlepoint approximation for moment generating function of truncated random variables. Ann. Stat. 2004, 32, 2712–2730. [Google Scholar]
- Chen, B.; Matis, T.; Benneyan, J. Improved one-sided control charts for the mean of a positively skewed population using truncated saddlepoint approximations. Qual. Reliab. Eng. Int. 2011, 27, 1043–1058. [Google Scholar]
- Wang, S. General saddlepoint approximations in the bootstrap. Prob. Stat. Lett. 1992, 13, 61–66. [Google Scholar]
- Gillespie, C.; Renshaw, E. An improved saddlepoint approximation. Math. Biosci. 2007, 208, 359–374. [Google Scholar] [PubMed]
- Fasiolo, M.; Wood, S.; Harting, F.; Bravington, M. An extended empirical saddlepoint approximation for intractable likelihoods. Electron. J. Stat. 2018, 12, 1544–1578. [Google Scholar]
- Daniels, H.E. Saddlepoint approximations in statistics. Ann. Math. Statist. 1954, 25, 631–650. [Google Scholar]
- Lugannani, R.; Rice, S. Saddlepoint approximation for the distribution of the sum of independent random variables. Adv. Appl. Probab. 1980, 12, 475–490. [Google Scholar]
- Matis, T.; Braden, P.; Chen, B.; Benneyan, J. Truncated Saddlepoint Approximation: ReExpressed Fourth Cumulant. 2022. Available online: https://rpubs.com/tmatis/ReExpressedFourth/ (accessed on 10 August 2021).
- Woodall, W. The Use of Control Charts in Health-Care and Public-Health Surveillance. J. Qual. Technol. 2006, 38, 89–104. [Google Scholar]
- Finson, L.; Finson, K.; Bliersbach, C. The Use of Control Charts to Improve Healthcare. J. Healthc. Qual. 1993, 15, 9–23. [Google Scholar]
- Ding, R.; McCarthy, M.; Desmond, J.; Lee, J.; Aronsky, D.; Zeger, S. Characterizing Waiting Room Time, Treatment Time, and Boarding Time int he Emergency Department Using Quantile Regression. Acad. Emerg. Med. 2010, 17, 813–823. [Google Scholar] [PubMed] [Green Version]
- Saralees, N. Some gamma distributions. Stat. A J. Theor. Appl. Stat. 2008, 42, 77–94. [Google Scholar]
- Chakraborti, S. Nonparametric (distribution-free) quality control charts. In Encyclopedia of Statistical Sciences; Wiley Online Library: Hoboken, NJ, USA, 2011; pp. 1–27. [Google Scholar]
- Chakraborti, S.; Qiu, P.; Mukherjee, A. Editorial to the special issue: Nonparametric statistical process control charts. Qual. Reliab. Eng. Int. 2015, 31, 1–2. [Google Scholar]
- Qiu, P.; Li, Z. On nonparametric statistical process control of univariate processes. Technometrics 2011, 53, 390–405. [Google Scholar]
- Chen, B.; Matis, T.; Benneyan, J. Computing exact bundle compliance control charts via probability generating functions. Health Care Manag. Sci. 2016, 19, 103–110. [Google Scholar]





| Gamma (1,3) | ||||||||||||
|---|---|---|---|---|---|---|---|---|---|---|---|---|
| n = 5 | n = 10 | n = 15 | ||||||||||
| ARL↓ | LCL | UCL | ARL↑ | ARL↓ | LCL | UCL | ARL↑ | ARL↓ | LCL | UCL | ARL↑ | |
| Exact | 740.74 | 0.48 | 8.64 | 740.74 | 740.74 | 0.93 | 6.65 | 740.74 | 740.74 | 1.20 | 5.86 | 740.74 |
| Gaussian | ∞ | (·) | 7.03 | 107.41 | 4.56 × 109 | 0.15 | 5.85 | 148.85 | 3.53 × 105 | 0.68 | 5.23 | 179.09 |
| TS() | 75.55 | 0.82 | 8.22 | 441.50 | 42.11 | 1.42 | 6.48 | 520.29 | 46.83 | 1.64 | 5.76 | 562.75 |
| TS() | 4.39 × 10 | 0.24 | 8.52 | 638.16 | 1.42 × 10 | 0.631 | 6.62 | 668.23 | 2595.35 | 1.05 | 5.84 | 704.23 |
| Gamma (2,3) | ||||||||||||
| n = 5 | n = 10 | n = 15 | ||||||||||
| ARL↓ | LCL | UCL | ARL↑ | ARL↓ | LCL | UCL | ARL↑ | ARL↓ | LCL | UCL | ARL↑ | |
| Exact | 740.74 | 1.85 | 13.31 | 740.74 | 740.74 | 2.76 | 10.83 | 740.74 | 740.74 | 3.24 | 9.82 | 740.74 |
| Gaussian | 4.56 × 10 | 0.31 | 11.69 | 148.85 | 5.20 × 10 | 1.98 | 10.03 | 203.11 | 1.25 × 10 | 2.71 | 9.29 | 240.16 |
| TS() | 42.10 | 2.85 | 12.96 | 520.02 | 58.01 | 3.52 | 10.69 | 590.32 | 96.66 | 3.76 | 9.74 | 624.22 |
| TS() | 1.27 × 10 | 1.28 | 13.23 | 683.06 | 1217.24 | 2.64 | 10.81 | 711.24 | 926.45 | 3.19 | 9.81 | 722.54 |
| Gamma (4,3) | ||||||||||||
| n = 5 | n = 10 | n = 15 | ||||||||||
| ARL↓ | LCL | UCL | ARL↑ | ARL↓ | LCL | UCL | ARL↑ | ARL↓ | LCL | UCL | ARL↑ | |
| Exact | 740.74 | 5.52 | 21.66 | 740.74 | 740.74 | 7.10 | 18.50 | 740.74 | 740.74 | 7.88 | 17.18 | 740.74 |
| Gaussian | 5.20 × 10 | 3.95 | 20.05 | 203.11 | 6765.87 | 6.31 | 17.69 | 268.31 | 3755.31 | 7.35 | 16.65 | 309.84 |
| TS() | 58.00 | 7.04 | 21.39 | 589.97 | 167.48 | 7.76 | 18.39 | 644.75 | 568.14 | 7.99 | 17.12 | 669.34 |
| TS() | 2832.83 | 4.93 | 21.64 | 726.74 | 841.35 | 7.05 | 18.48 | 726.74 | 773.22 | 7.87 | 17.18 | 732.06 |
| Exact | Gaussian | TS() | TS() | ||
|---|---|---|---|---|---|
| ARL↓ | 1 | 2.24 | 8.13 ×104 | 1.11 | 8.76 |
| 2 | 49.48 | 8.13 ×104 | 5.46 | 567.57 | |
| 3 | 740.74 | 4.56 ×109 | 42.10 | 1.27 ×104 | |
| ARL↑ | 3 | 740.74 | 148.58 | 520.02 | 683.06 |
| 4 | 31.69 | 12.00 | 25.51 | 30.15 | |
| 5 | 6.87 | 3.70 | 5.94 | 6.61 |
| Gamma (1,3) | ||||||||||
|---|---|---|---|---|---|---|---|---|---|---|
| n = 5 | n = 10 | n = 15 | ||||||||
| m = | 100 | 1000 | 10,000 | 100 | 1000 | 10,000 | 100 | 1000 | 10,000 | |
| Exact | 740.74 | 740.74 | 740.74 | 740.74 | 740.74 | 740.74 | 740.74 | 740.74 | 740.74 | |
| Gaussian | Known Sim(Med) Sim(IQR) | · · · | · · · | · · · | 4.56 × 10 · · | 4.56 × 10 · · | 4.56 × 10 · · | 3.53 × 10 (2.44 × 10) (4.24 × 10) | 3.53 × 10 (3.29 × 10) (6.90 × 10) | 3.53 × 10 (3.51 × 10) (1.95 × 10) |
| TS() | Known Sim(Med) Sim(IQR) | 75.55 (78.15) (137.89) | 75.55 (75.64) (39.62) | 75.55 (75.78) (13.68) | 42.11 (66.25) (85.01) | 42.11 (42.21) (14.24) | 42.11 (42.58) (2.67) | 46.83 (87.89) (127.40) | 46.83 (50.98) (20.59) | 46.83 (47.59) (5.69) |
| TS(,) | Known Sim(Med) Sim(IQR) | 4.39 × 10 · · | 4.39 × 10 · · | 4.39 × 10 · · | 1.42 × 10 (1528.59) (7930.54) | 1.42 × 10 (7150.84) (1.91 × 10) | 1.42 × 10 (1.28 × 10) (1.21 × 10) | 2595.35 (1163.14) (3717.40) | 2595.35 (1917.10) (2622.79) | 2595.35 (2497.07) (1092.10) |
| Gamma (2,3) | ||||||||||
| n = 5 | n = 10 | n = 15 | ||||||||
| m = | 100 | 1000 | 10,000 | 100 | 1000 | 10,000 | 100 | 1000 | 10,000 | |
| Exact | 740.74 | 740.74 | 740.74 | 740.74 | 740.74 | 740.74 | 740.74 | 740.74 | 740.74 | |
| Gaussian | Known Sim(Med) Sim(IQR) | 4.56 × 109 · · | 4.56 × 109 · · | 4.56 × 109 · · | 5.20 × 104 (3.78 × 104) (3.20 × 105) | 5.20 × 104 (5.00 × 104) (6.15 × 104) | 5.20 × 104 (5.29 × 104) (1.81 × 104) | 1.25 × 104 (1.02 × 104) (3.26 × 104) | 1.25 × 104 (1.23 × 104) (1.24 × 10) | 1.25 × 10 (1.27 × 10) (1092.90) |
| TS() | Known Sim(Med) Sim(IQR) | 42.10 (65.80) (67.39) | 42.10 (44.79) (11.24) | 42.10 (42.52) (2.71) | 58.01 (105.88) (231.89) | 58.01 (61.57) (28.00) | 58.01 (59.86) (10.98) | 96.66 (205.69) (445.78) | 96.66 (107.85) (74.53) | 96.66 (99.02) (23.44) |
| TS(,) | Known Sim(Med) Sim(IQR) | 1.27 × 10 (1112.05) (1.7 × 10) | 1.27 × 10 (3513.44) (1.10 × 10) | 1.27 × 10 (3681.22) (5449.54) | 1217.24 (511.59) (1069.44) | 1217.24 (1019.68) (725.47) | 1217.24 (1179.71) (334.16) | 926.45 (733.28) (1713.71) | 926.45 (851.65) (598.51) | 926.45 (917.78) (203.71) |
| Gamma (4,3) | ||||||||||
| n = 5 | n = 10 | n = 15 | ||||||||
| m = | 100 | 1000 | 10,000 | 100 | 1000 | 10,000 | 100 | 1000 | 10,000 | |
| Exact | 740.74 | 740.74 | 740.74 | 740.74 | 740.74 | 740.74 | 740.74 | 740.74 | 740.74 | |
| Gaussian | Known Sim(Med) Sim(IQR) | 5.20 × 10 (3.80 × 10) (2.15 × 10) | 5.20 × 10 (4.98 × 10) (5.08 × 10) | 5.20 × 10 (5.13 × 10) (1.58 × 10) | 6765.87 (6776.40) (2.01 × 10) | 6765.87 (6859.42) (4749.77) | 6765.87 (6796.99) (1580.69) | 3755.31 (3490.03) (1.13 × 10) | 3755.31 (3787.28) (3102.52) | 3755.31 (3777.15) (901.67) |
| TS() | Known Sim(Med) Sim(IQR) | 58.00 (103.9) (163.83) | 58.00 (62.28) (29.53) | 58.00 (58.56) (8.34) | 167.48 (307.74) (730.82) | 167.48 (190.32) (196.32) | 167.48 (168.54) (44.46) | 568.14 (467.25) (1089.74) | 568.14 (509.13) (428.27) | 568.14 (582.37) (255.89) |
| TS(,) | Known Sim(Med) Sim(IQR) | 2832.83 (1493.64) (8689.35) | 2832.83 (2452.38) (3560.64) | 2832.83 (2850.68) (1216.48) | 841.35 (568.38) (1229.17) | 841.35 (681.44) (991.06) | 841.35 (1014.18) (484.76) | 773.22 (797.73) (1710.11) | 773.22 (733.89) (261.54) | 773.22 (748.5) (123.87) |
| Gamma (1,3) | ||||||||||
|---|---|---|---|---|---|---|---|---|---|---|
| n = 5 | n = 10 | n = 15 | ||||||||
| m = | 100 | 1000 | 10,000 | 100 | 1000 | 10,000 | 100 | 1000 | 10,000 | |
| Exact | 740.74 | 740.74 | 740.74 | 740.74 | 740.74 | 740.74 | 740.74 | 740.74 | 740.74 | |
| Gaussian | Known Sim(Med) Sim(IQR) | 107.41 (93.8) (89.33) | 107.41 (103.72) (45.7) | 107.41 (107.2) (13.05) | 148.85 (131.49) (243.43) | 148.85 (148.13) (83.48) | 148.85 (147.73) (24.57) | 179.09 (166.51) (336.02) | 179.09 (174.83) (144.55) | 179.09 (177.68) (33.91) |
| TS() | Known Sim(Med) Sim(IQR) | 441.50 (313.19) (631.07) | 441.50 (423.55) (267.62) | 441.50 (438.88) (81.67) | 520.29 (368.39) (901.68) | 520.29 (401.2) (371.98) | 520.29 (523.16) (52.63) | 562.75 (413.22) (1296.71) | 562.75 (527.98) (441.37) | 562.75 (566.73) (56.13) |
| TS(,) | Known Sim(Med) Sim(IQR) | 638.16 (218.77) (2261.47) | 638.16 (298.26) (153.95) | 638.16 (730.46) (106.18) | 668.23 (419.02) (1144.96) | 668.23 (659.20) (498.79) | 668.23 (681.89) (177.53) | 704.23 (485.79) (1393.70) | 704.23 (709.72) (601.20) | 704.23 (698.32) (191.97) |
| Gamma (2,3) | ||||||||||
| n = 5 | n = 10 | n = 15 | ||||||||
| m = | 100 | 1000 | 10,000 | 100 | 1000 | 10,000 | 100 | 1000 | 10,000 | |
| Exact | 740.74 | 740.74 | 740.74 | 740.74 | 740.74 | 740.74 | 740.74 | 740.74 | 740.74 | |
| Gaussian | Known Sim(Med) Sim(IQR) | 148.85 (144.83) (183.8) | 148.85 (146.9) (55.16) | 148.85 (148.71) (18.7) | 203.11 (180.25) (347.12) | 203.11 (204.12) (101.2) | 203.11 (203.29) (32.13) | 240.16 (209.89) (491.22) | 240.16 (241.84) (149.39) | 240.16 (242.1) (48.1) |
| TS() | Known Sim(Med) Sim(IQR) | 520.02 (389.56) (745.35) | 520.02 (493.58) (285.45) | 520.02 (514.8) (89.21) | 590.32 (476.2) (1103.42) | 590.32 (576.53) (386.10) | 590.32 (590.02) (61.56) | 624.22 (514.67) (1830.20) | 624.22 (628.93) (470.02) | 624.22 (626.91) (65.80) |
| TS(,) | Known Sim(Med) Sim(IQR) | 683.06 (641.03) (1518.73) | 683.06 (752.44) (474.39) | 683.06 (702.74) (127.12) | 711.24 (330.69) (626.62) | 711.24 (694.93) (501.72) | 711.24 (716.33) (170.65) | 722.54 (530.79) (1916.38) | 722.54 (666.00) (506.81) | 722.54 (722.54) (174.22) |
| Gamma (4,3) | ||||||||||
| n=5 | n=10 | n = 15 | ||||||||
| m = | 100 | 1000 | 10,000 | 100 | 1000 | 10,000 | 100 | 1000 | 10,000 | |
| Exact | 740.74 | 740.74 | 740.74 | 740.74 | 740.74 | 740.74 | 740.74 | 740.74 | 740.74 | |
| Gaussian | Known Sim(Med) Sim(IQR) | 203.11 (195.1) (281.58) | 203.11 (205.38) (75.88) | 203.11 (203.75) (23.93) | 268.31 (245.46) (464.72) | 268.31 (272.38) (138.95) | 268.31 (266.95) (46.10) | 309.84 (292.83) (656.67) | 309.84 (303.21) (198.34) | 309.84 (307.41) (60.53) |
| TS() | Known Sim(Med) Sim(IQR) | 589.97 (471.14) (764.32) | 589.97 (578.78) (322.57) | 589.97 (586.33) (94.12) | 644.75 (567.05) (1285.5) | 644.75 (641.44) (396.98) | 644.75 (645.16) (140.40) | 669.34 (568.67) (1546.21) | 669.34 (652.74) (463.59) | 669.34 (666.89) (157.92) |
| TS(,) | Known Sim(Med) Sim(IQR) | 726.74 (507.10) (1026.60) | 726.74 (687.29) (453.33) | 726.74 (727.01) (139.96) | 726.74 (497.51) (1325.29) | 726.74 (568.71) (341.06) | 726.74 (811.31) (119.31) | 732.06 (453.82) (1103.56) | 732.06 (711.74) (545.36) | 732.06 (732.60) (166.51) |
Publisher’s Note: MDPI stays neutral with regard to jurisdictional claims in published maps and institutional affiliations. |
© 2022 by the authors. Licensee MDPI, Basel, Switzerland. This article is an open access article distributed under the terms and conditions of the Creative Commons Attribution (CC BY) license (https://creativecommons.org/licenses/by/4.0/).
Share and Cite
Braden, P.; Matis, T.; Benneyan, J.C.; Chen, B.
Estimating
Braden P, Matis T, Benneyan JC, Chen B.
Estimating
Braden, Paul, Timothy Matis, James C. Benneyan, and Binchao Chen.
2022. "Estimating
Braden, P., Matis, T., Benneyan, J. C., & Chen, B.
(2022). Estimating

