Solitary Wave Solutions for the Higher Dimensional Jimo-Miwa Dynamical Equation via New Mathematical Techniques
Abstract
:1. Introduction
2. Algorithm of Proposed Technique
3. Application of Proposed Technique for the (3 + 1)-Dimensional Jimo–Miwa Equation
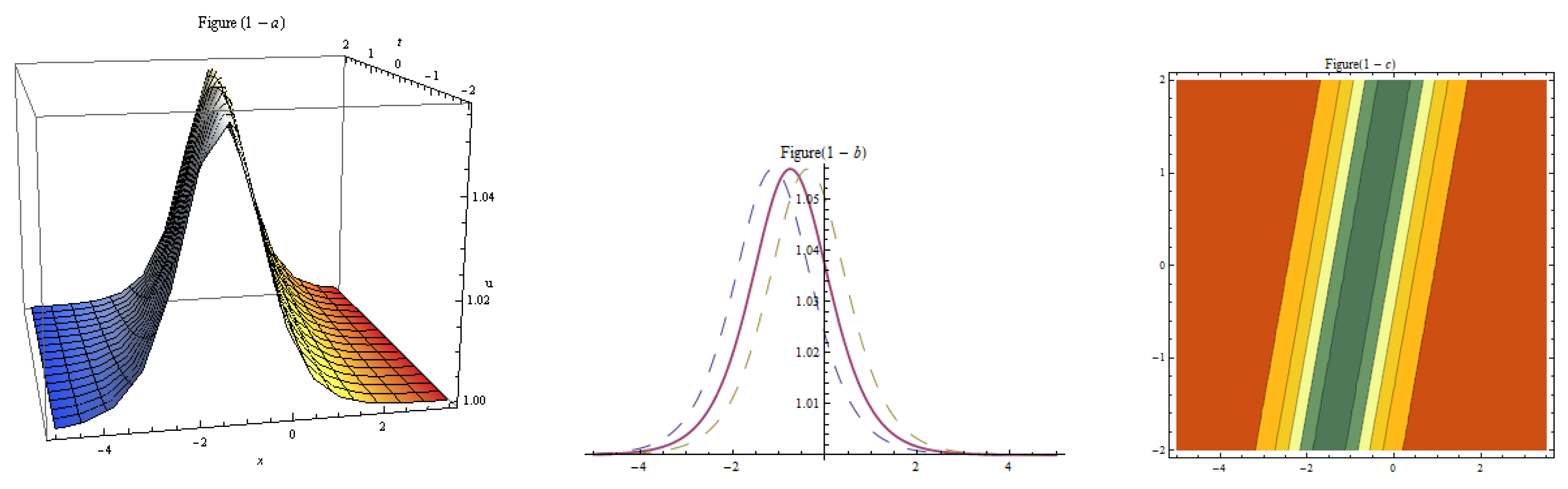
4. Results and Discussion
5. Conclusions
Author Contributions
Funding
Institutional Review Board Statement
Informed Consent Statement
Data Availability Statement
Acknowledgments
Conflicts of Interest
References
- Ablowitz, M.J.; Clarkson, P.A. Solitons, Nonlinear Evolution Equations and Inverse Scattering; Cambridge University Press: London, UK, 1991. [Google Scholar]
- Zhang, Y.; Wang, Z.; Nie, Z.; Li, C.; Chen, H.; Lu, K.; Xiao, M. Four-Wave Mixing Dipole Soliton in Laser-Induced Atomic Gratings. Phys. Rev. Lett. 2011, 106, 093904. [Google Scholar] [CrossRef] [PubMed]
- Iqbal, M.; Seadawy, A.R.; Lu, D. Dispersive solitary wave solutions of nonlinear further modified Kortewege-de Vries dynamical equation in a unmagnetized dusty plasma via mathematical methods. Mod. Phys. Lett. A 2018, 33, 1850217. [Google Scholar] [CrossRef]
- Seadawy, A.R.; Iqbal, M. Propagation of the nonlinear damped Korteweg-de Vries equation in an unmagnetized collisional dusty plasma via analytical mathematical methods. Math. Methods Appl. Sci. 2021, 44, 737–748. [Google Scholar] [CrossRef]
- Zakharov, V.E.; Shabat, A.B. Exact theory of two-dimentional self-focusing and one-dimentional self-modulation of waves in nonlinear media. Sov. Phys. JETP 1972, 34, 62–69. [Google Scholar]
- Kadomtsev, B.B.; Petviashvili, V.I. On the stability of solitary waves in weakly dispersive media. Sov. Phys. Dokl. 1970, 15, 539–541. [Google Scholar]
- Zhang, C.; Tian, B.; Meng, X.H.; Lu, X.; Cai, K.J.; Geng, T. Painlevéintegrability and N-soliton solution for the Whitham-Broer-Kaup shallow water model using symbolic computation. Z. Naturforsch. A 2008, 63, 253–260. [Google Scholar] [CrossRef]
- Iqbal, M.; Seadawy, A.R. Instability of modulation wave train and disturbance of time period in slightly stable media for unstable nonlinear Schrödinger dynamical equation. Mod. Phys. Lett. B 2020, 34 (Suppl. 1), 2150010. [Google Scholar] [CrossRef]
- Huang, L.L.; Yue, Y.F.; Chen, Y. Localized waves and interaction solutions to a (3 + 1)-dimensional generalized KP equation. Comput. Math. Appl. 2018, 76, 831–844. [Google Scholar] [CrossRef]
- Yue, Y.F.; Huang, L.L.; Chen, Y. N-solitons, breathers, lumps and rogue wave solutions to a (3 + 1)-dimensional nonlinear evolution equation. Comput. Math. Appl. 2018, 75, 2538–2548. [Google Scholar] [CrossRef]
- Fang, T.; Wang, Y.H. Interaction solutions for a dimensionally reduced Hirota bilinear equation. Comput. Math. Appl. 2018, 76, 1476–1485. [Google Scholar] [CrossRef]
- Seadawy, A.R. Stability analysis for Zakharov-Kuznetsov equation of weakly nonlinear ion-acoustic waves in a plasma. Comput. Math. Appl. 2014, 67, 172–180. [Google Scholar] [CrossRef]
- Wazwaz, A.M. The Hirota’s direct method for multiple-soliton solutions for three model equations of shallow water waves. Appl. Math. Comput. 2008, 201, 489–503. [Google Scholar] [CrossRef]
- Seadawy, A.R. Stability analysis for two-dimensional ion-acoustic waves in quantum plasmas. Phys. Plasm. 2014, 21, 052107. [Google Scholar] [CrossRef]
- Chen, S.T.; Ma, W.X. Lump solutions of a generalized Calogero-Bogoyavlenskii-Schiff equation. Comput. Math. Appl. 2018, 76, 1680–1685. [Google Scholar] [CrossRef]
- Manukure, S.; Zhou, Y.; Ma, W.X. Lump solutions to a (2+1)-dimensional extended KP equation. Comput. Math. Appl. 2018, 75, 2414–2419. [Google Scholar] [CrossRef] [Green Version]
- Yong, X.L.; Ma, W.X.; Huang, Y.H.; Liu, Y. Lump solutions to the Kadomtsev-Petviashvili I equation with a self-consistent source. Comput. Math. Appl. 2018, 75, 3414–3419. [Google Scholar] [CrossRef]
- Chabchoub, A.; Hoffmann, N.P.; Akhmediev, N. Rogue wave observation in a water wave tank. Phys. Rev. Lett. 2011, 106, 204502. [Google Scholar] [CrossRef]
- Eslami, M.; Mirzazadeh, M. Optical solitons with Biswas-Milovic equation for power law and dual-power law nonlinearities. Nonlinear Dynam. 2016, 83, 731–738. [Google Scholar] [CrossRef]
- Chen, Y.; Yan, Z. New exact solutions of (2+1)-dimensional Gardner equation via the new sine-Gordon equation expansion method. Chaos Solitons Fractals 2005, 26, 399–406. [Google Scholar] [CrossRef]
- Zhao, Y.M. F-expansion method and its application for finding new exact solutions to the Kudryashov-Sinelshchikov equation. J. Appl. Math. 2013, 2013, 895760. [Google Scholar] [CrossRef] [Green Version]
- McLean, W. A spectral Galerkin method for a boundary integral equation. Math. Comp. 1986, 47, 597–607. [Google Scholar] [CrossRef]
- Zhang, S. Exp-function method for solving Maccari’s system. Phys. Lett. A 2007, 371, 65–71. [Google Scholar] [CrossRef]
- Zuo-nong, Z.H.U. Painleve property, Bäcklund transformation, Lax pairs and solitonlike solutions for a variable coefficient KP equation. Phys. Lett. A 1993, 152, 277–281. [Google Scholar]
- Kabir, M.M.; Khajeh, A.; Aghdam, E.A.; Koma, A.Y. Modified Kudryashov method for finding exact solitary wave solutions of higher-order nonlinear equations. Math. Method Appl. Sci. 2011, 34, 213–219. [Google Scholar] [CrossRef]
- Li, M.; Xu, T.; Wang, L. Dynamical behaviors and soliton solutions of a generalized higher-order nonlinear Schrödinger equation in optical fibers. Nonlinear Dyn. 2015, 80, 1451–1461. [Google Scholar] [CrossRef]
- Iqbal, M.; Seadawy, A.R.; Lu, D. Applications of nonlinear longitudinal wave equation in a magneto-electro-elastic circular rod and new solitary wave solutions. Mod. Phys. Lett. B 2019, 33, 1950210. [Google Scholar] [CrossRef]
- Seadawy, A.R. Approximation solutions of derivative nonlinear Schrödinger equation with computational applications by variational method. Eur. Phys. J. Plus 2015, 130, 182. [Google Scholar] [CrossRef]
- Seadawy, A.R. Ion acoustic solitary wave solutions of two-dimensional nonlinear Kadomtsev–Petviashvili–Burgers equation in quantum plasma. Math. Methods Appl. Sci. 2017, 40, 1598–1607. [Google Scholar] [CrossRef]
- Lu, D.; Seadawy, A.R.; Iqbal, M. Mathematical method via construction of traveling and solitary wave solutions of three coupled system of nonlinear partial differential equations and their applications. Results Phys. 2018, 11, 1161–1171. [Google Scholar] [CrossRef]
- Lu, D.; Seadawy, A.R.; Iqbal, M. Construction of new solitary wave solutions of generalized Zakharov-Kuznetsov-Benjamin-Bona-Mahony and simplified modified form of Camassa-Holm equations. Open Phys. 2018, 16, 896–909. [Google Scholar] [CrossRef]
- Iqbal, M.; Seadawy, A.R.; Lu, D.; Xia, X. Construction of bright–dark solitons and ion-acoustic solitary wave solutions of dynamical system of nonlinear wave propagation. Mod. Phys. Lett. A 2019, 34, 1950309. [Google Scholar] [CrossRef]
- Javidi, M.; Golbabai, A. Numerical studies on nonlinear Schrödinger equations by spectral collocation method with preconditioning. J. Math. Anal. Appl. 2007, 333, 1119–1127. [Google Scholar] [CrossRef] [Green Version]
- Li, B.Q.; Ma, Y.L. New application of the (G′/G)-expansion method to excite soliton structures for nonlinear equation. Z. Naturfors. Sect. A 2010, 65, 518–524. [Google Scholar] [CrossRef]
- Lü, Z.; Su, J.; Xie, F. Construction of exact solutions to the Jimbo–Miwa equation through Bäcklund transformation and symbolic computation. Comput. Math. Appl. 2013, 65, 648–656. [Google Scholar] [CrossRef]
- Zhang, R.; Bilige, S.; Fang, T.; Chaolu, T. New periodic wave, cross-kink wave and the interaction phenomenon for the Jimbo–Miwa-like equation. Comput. Math. Appl. 2019, 78, 754–764. [Google Scholar] [CrossRef]
- Zhang, R.; Bilige, S. New interaction phenomenon and the periodic lump wave for the Jimbo–Miwa equation. Mod. Phys. Lett. B 2019, 33, 1950067. [Google Scholar] [CrossRef]
- Zhang, Y.; Sun, S.; Dong, H. Hybrid solutions of (3 + 1)-dimensional Jimbo-Miwa equation. Math. Probl. Eng. 2017, 2017, 5453941. [Google Scholar] [CrossRef]
- Cao, B. Solutions of jimbo-miwa equation and konopelchenko-dubrovsky equations. Acta Appl. Math. 2010, 112, 181–203. [Google Scholar] [CrossRef] [Green Version]
- Rizvi, S.T.R.; Seadawy, A.R.; Ali, I.; Bibi, I.; Younis, M. Chirp-free optical dromions for the presence of higher order spatio-temporal dispersions and absence of self-phase modulation in birefringent fibers. Mod. Phys. Lett. B 2020, 34, 2050399. [Google Scholar] [CrossRef]
- Younas, U.; Seadawy, A.R.; Younis, M.; Rizvi, S.T.R. Dispersive of propagation wave structures to the Dullin-Gottwald-Holm dynamical equation in a shallow water waves. Chin. J. Phys. 2020, 68, 348–364. [Google Scholar] [CrossRef]
- Seadawy, A.R.; Cheemaa, N. Applications of extended modified auxiliary equation mapping method for high order dispersive extended nonlinear schrodinger equation in nonlinear optics. Mod. Phys. Lett. B 2019, 33, 1950203. [Google Scholar] [CrossRef]
- Seadawy, A.R.; Cheemaa, N. Propagation of nonlinear complex waves for the coupled nonlinear Schrödinger Equations in two core optical fibers. Phys. A Stat. Mech. Its Appl. 2019, 529, 121330. [Google Scholar] [CrossRef]
- Özkan, Y.S.; Yaşar, E.; Seadawy, A.R. On the multi-waves, interaction and Peregrine-like rational solutions of perturbed Radhakrishnan–Kundu–Lakshmanan equation. Phys. Scr. 2020, 95, 085205. [Google Scholar] [CrossRef]
- Iqbal, M.; Seadawy, A.R.; Khalil, O.H.; Lu, D. Propagation of long internal waves in density stratified ocean for the (2+1)-dimensional nonlinear Nizhnik-Novikov-Vesselov dynamical equation. Results Phys. 2020, 16, 102838. [Google Scholar] [CrossRef]














Publisher’s Note: MDPI stays neutral with regard to jurisdictional claims in published maps and institutional affiliations. |
© 2022 by the authors. Licensee MDPI, Basel, Switzerland. This article is an open access article distributed under the terms and conditions of the Creative Commons Attribution (CC BY) license (https://creativecommons.org/licenses/by/4.0/).
Share and Cite
Seadawy, A.R.; Zahed, H.; Iqbal, M. Solitary Wave Solutions for the Higher Dimensional Jimo-Miwa Dynamical Equation via New Mathematical Techniques. Mathematics 2022, 10, 1011. https://doi.org/10.3390/math10071011
Seadawy AR, Zahed H, Iqbal M. Solitary Wave Solutions for the Higher Dimensional Jimo-Miwa Dynamical Equation via New Mathematical Techniques. Mathematics. 2022; 10(7):1011. https://doi.org/10.3390/math10071011
Chicago/Turabian StyleSeadawy, Aly R., Hanadi Zahed, and Mujahid Iqbal. 2022. "Solitary Wave Solutions for the Higher Dimensional Jimo-Miwa Dynamical Equation via New Mathematical Techniques" Mathematics 10, no. 7: 1011. https://doi.org/10.3390/math10071011
APA StyleSeadawy, A. R., Zahed, H., & Iqbal, M. (2022). Solitary Wave Solutions for the Higher Dimensional Jimo-Miwa Dynamical Equation via New Mathematical Techniques. Mathematics, 10(7), 1011. https://doi.org/10.3390/math10071011

