Outcomes of Industry–University Collaboration in Open Innovation: An Exploratory Investigation of Their Antecedents’ Impact Based on a PLS-SEM and Soft Computing Approach
Abstract
1. Introduction
2. Outcomes of Open Innovation between Industry–University: Research Setting
2.1. Background
2.2. Hypotheses Development
3. Research Model and Methodology
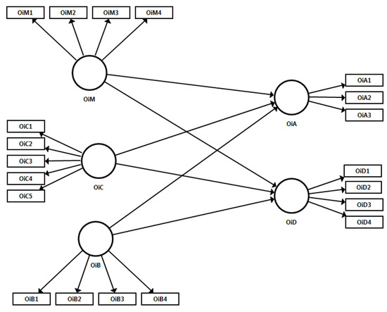
3.1. Research Model
3.2. Research Methodology
4. Results
4.1. The PLS-SEM Analysis
4.1.1. Assessment of the First-Order Model
4.1.2. Assessment of the Second-Order Model
4.1.3. The Importance–Performance Map Analysis
4.2. The Soft Computing Approach
5. Discussion
6. Conclusions
6.1. Summary of Findings
6.2. Limitations and Future Research
Author Contributions
Funding
Institutional Review Board Statement
Informed Consent Statement
Data Availability Statement
Conflicts of Interest
References
- Fagerberg, J.; Verspagen, B. Innovation studies—The emerging structure of a new scientific field. Res. Policy 2009, 38, 218–233. [Google Scholar] [CrossRef]
- Fernandes, C.I.; Ferreira, J.J.M.; Raposo, M.L. Drivers to firm innovation and their effects on performance: An international comparison. Int. Entrep. Manag. J. 2013, 9, 557–580. [Google Scholar] [CrossRef]
- Chesbrough, H. Open innovation: A new paradigm for understanding industrial innovation. In Open Innovation: Researching a New Paradigm; Chesbrough, H., Vanhaverbeke, W., West, J., Eds.; Oxford University Press: Oxford, UK, 2006; pp. 1–12. [Google Scholar]
- Bogers, M.; Chesbrough, H.; Moedas, C. Open innovation: Research, practices, and policies. Calif. Manag. Rev. 2018, 60, 133–144. [Google Scholar] [CrossRef]
- Cassiman, B.; Veugelers, R. In Search of Complementarity in Innovation Strategy: Internal R&D and External Knowledge Acquisition. Manag. Sci. 2006, 52, 68–82. [Google Scholar]
- Huizingh, E.K.R.E. Open innovation: State of art and future perspectives. Technovation 2011, 31, 2–9. [Google Scholar] [CrossRef]
- Lichtenthaler, U. Open innovation: Past research, current debates, and future directions. Acad. Manag. Perspect. 2011, 25, 75–93. [Google Scholar]
- Bigliardi, B.; Ferraro, G.; Filippelli, S.; Galati, F. The past, present and future of open innovation. Eur. J. Innov. Manag. 2021, 24, 1130–1161. [Google Scholar] [CrossRef]
- Hossain, M.; Islam, K.M.Z.; Sayeed, M.A.; Kauranen, I. A comprehensive review of open innovation literature. J. Sci. Technol. Policy Manag. 2016, 7, 2–25. [Google Scholar] [CrossRef]
- Obradović, T.; Vlačić, B.; Dabić, M. Open innovation in the manufacturing industry: A review and research agenda. Technovation 2021, 102, 102221. [Google Scholar] [CrossRef]
- West, J.; Bogers, M. Leveraging External Sources of Innovation: A Review of Research on Open Innovation. J. Prod. Innov. Manag. 2014, 31, 814–831. [Google Scholar] [CrossRef]
- Dahlander, L.; Gann, D.M.; Wallin, M.W. How open is innovation? A retrospective and ideas forward. Res. Policy 2021, 50, 104218. [Google Scholar] [CrossRef]
- Cheng, C.C.J.; Huizingh, E.K.R.E. When is Open Innovation Beneficial? The Role of Strategic Orientation. J. Prod. Innov. Manag. 2014, 31, 1235–1253. [Google Scholar] [CrossRef]
- Cui, T.; Ye, H.; Teo, H.H.; Li, J. Information technology and open innovation: A strategic alignment perspective. Inf. Manag. 2015, 52, 348–358. [Google Scholar] [CrossRef]
- Manzini, R.; Lazzarotti, V.; Pellegrini, L. How to remain as closed as possible in the open innovation era: The case of Lindt & Sprüngli. Long Range Plan. 2017, 50, 260–281. [Google Scholar]
- Tranekjer, T.L. Open innovation: Effects from external knowledge sources on abandoned innovation projects. Bus. Process Manag. J. 2017, 23, 918–935. [Google Scholar] [CrossRef][Green Version]
- Dahlander, L.; Gann, D.M. How open is innovation? Res. Policy 2010, 39, 699–709. [Google Scholar] [CrossRef]
- Perkmann, M.; Walsh, K. University-industry relationships and open innovation: Towards a research agenda. Int. J. Manag. Rev. 2007, 9, 259–280. [Google Scholar] [CrossRef]
- Striukova, L.; Rayna, T. University-industry knowledge exchange: An exploratory study of Open Innovation in UK universities. Eur. J. Innov. Manag. 2015, 18, 471–492. [Google Scholar] [CrossRef]
- Ankrah, S.; AL-Tabbaa, O. Universities-industry collaboration: A systematic review. Scand. J. Manag. 2015, 31, 387–408. [Google Scholar] [CrossRef]
- Figueiredo, N.L.; Ferreira, J.J.M. More than meets the partner: A systematic review and agenda for University-Industry cooperation. Manag. Rev. Q. 2022, 72, 231–273. [Google Scholar] [CrossRef]
- Gerbin, A.; Drnovsek, M. Determinants and public policy implications of academic-industry knowledge transfer in life sciences: A review and a conceptual framework. J. Technol. Transf. 2016, 41, 979–1076. [Google Scholar] [CrossRef]
- Vick, T.E.; Robertson, M. A systematic literature review of UK university—Industry collaboration for knowledge transfer: A future research agenda. Sci. Public Policy 2018, 45, 579–590. [Google Scholar] [CrossRef]
- Baban, C.F.; Baban, M.; Rangone, A. Investigating determinants of industry-university collaboration in an open innovation context: Comparative evidence from an exploratory study. Sci. Technol. Soc. 2021, 26, 482–502. [Google Scholar] [CrossRef]
- Lazzarotti, V.; Bengtsson, L.; Manzini, R.; Pellegrini, L.; Rippa, P. Openness and innovation performance: An empirical analysis of openness determinants and performance mediators. Eur. J. Innov. Manag. 2017, 20, 463–492. [Google Scholar] [CrossRef]
- Martovoy, A.; Kutvonen, A.; Mention, A.-L.; Torkkeli, M. Open innovation in banking services:advantages and disadvantages. In Proceedings of the XXIII ISPIM Conference-Action for Innovation: Innovating from Experience, Barcelona, Spain, 17–20 June 2012; pp. 1–21. [Google Scholar]
- Knudsen, M.P.; Mortensen, T.B. Some immediate -but negative- effects of openness on product development performance. Technovation 2011, 31, 54–64. [Google Scholar] [CrossRef]
- Veer, T.; Lorenz, A.; Blind, K.B. How open is too open? The ‘dark side’ of openness along the innovation value chain. In Proceedings of the 35th DRUID Celebration Conference, Barcelona, Spain, 17–19 June 2013; pp. 1–30. [Google Scholar]
- Ullrich, A.; Vladova, G.; Grum, M.; Marquart, D. Does size matter? The effects of enterprise size on the perception of benefits and risks of open innovation projects. Int. J. Innov. Manag. 2018, 6, 71–101. [Google Scholar] [CrossRef]
- Laursen, K.; Salter, A. Open for innovation: The role of openness in explaining innovation performance among UK manufacturing firms. Strateg. Manag. J. 2006, 27, 131–150. [Google Scholar] [CrossRef]
- Le Roy, F.; Robert, M.; Lasch, F. Choosing the best partner for product innovation. Int. Stud. Manag. Organ. 2016, 46, 136–158. [Google Scholar] [CrossRef]
- Galan-Muros, V.; Davey, T. The UBC ecosystem: Putting together a comprehensive framework for university-business cooperation. J. Technol. Transf. 2019, 44, 1311–1346. [Google Scholar] [CrossRef]
- Awasthy, R.; Flint, S.; Sankarnarayana, R.; Jones, R.L. A framework to improve university-industry collaboration. J. Ind.-Univ. Collab. 2020, 2, 49–62. [Google Scholar] [CrossRef]
- Rajalo, S.; Vadi, M. University-industry innovation collaboration: Reconceptualization. Technovation 2017, 62–63, 42–54. [Google Scholar] [CrossRef]
- Ankrah, S.N.; Burgess, T.F.; Grimshaw, P.; Shaw, N.E. Asking both university and industry actors about their engagement in knowledge transfer: What single-group studies of motives omit. Technovation 2013, 33, 50–65. [Google Scholar] [CrossRef]
- Barnes, T.; Pashby, I.; Gibbons, A. Effective university-industry interaction: A multi-case evaluation of collaborative R&D projects. Eur. Manag. J. 2002, 20, 272–285. [Google Scholar]
- Geisler, E. Industry-university technology cooperation: A theory of inter-organizational relationships. Technol. Anal. Strat. Manag. 1995, 7, 217–229. [Google Scholar] [CrossRef]
- Montoro-Sanchez, A.; Mora Valentin, E.M.; Guerras-Martin, L.A. R&D cooperative agreements between firms and research organisations: A comparative analysis of the characteristics and reasons depending on the nature of the partner. Int. J. Technol. Manag. 2006, 35, 156–181. [Google Scholar]
- Lee, Y.S. The sustainability of university-industry research collaboration: An empirical assessment. J. Technol. Transf. 2000, 25, 111–133. [Google Scholar] [CrossRef]
- Muscio, A.; Vallanti, G. Perceived obstacles to university-industry collaboration: Results from a qualitative survey of Italian academic departments. Ind. Innov. 2014, 21, 410–429. [Google Scholar] [CrossRef]
- Bertello, A.; Ferraris, A.; De Bernardi, P.; Bertoldi, B. Challenges to open innovation in traditional SMEs: An analysis of pre-competitive projects in university-industry-government collaboration. Int. Entrep. Manag. J. 2022, 18, 89–104. [Google Scholar] [CrossRef]
- Bigliardi, B.; Galati, F. Which factors hinder the adoption of open innovation in SMEs? Anal. Strat. Manag. 2016, 28, 869–885. [Google Scholar] [CrossRef]
- Bruneel, J.; D’Este, P.; Salter, A. Investigating the factors that diminish the barriers to university-industry collaboration. Res. Policy 2010, 39, 858–868. [Google Scholar] [CrossRef]
- Azagra-Caro, J.M.; Barberá-Tomás, D.; Edwards-Schachter, M.; Tur, E.M. Dynamic interactions between university-industry knowledge transfer channels: A case study of the most highly cited academic patent. Res. Policy 2017, 46, 463–474. [Google Scholar] [CrossRef]
- Arvanitis, S.; Woerter, M. Firms’ transfer strategies with universities and the relationship with firms’ innovation performance. Ind. Corp. Chang. 2009, 18, 1067–1106. [Google Scholar] [CrossRef]
- De Wit-de Vries, E.; Dolfsma, W.A.; van der Windt, H.J.; Gerkema, M.P. Knowledge transfer in university-industry research partnerships: A review. J. Technol. Transf. 2019, 44, 1236–1255. [Google Scholar] [CrossRef]
- Fabiano, G.; Marcellusi, A.; Favato, G. Channels and processes of knowledge transfer: How does knowledge move between university and industry? Sci. Public Policy 2020, 47, 256–270. [Google Scholar] [CrossRef]
- Lima, J.C.F.; Torkomian, A.L.V.; Pereira, S.C.F.; Oprime, P.C.; Hashiba, L.H. Socioeconomic impacts of university-industry collaborations-a systematic review and conceptual model. J. Open Innov. Technol. Mark. Complex. 2021, 7, 137. [Google Scholar] [CrossRef]
- Santoro, M.D. Success breeds success: The linkage between relationship intensity and tangible outcomes in industry-university collaborative ventures. J. High Technol. Manag. Res. 2000, 11, 255–273. [Google Scholar] [CrossRef]
- Alexander, A.T.; Childe, S.J. Innovation: A knowledge transfer perspective. Prod. Plan. Control 2013, 24, 208–225. [Google Scholar] [CrossRef]
- Baban, C.F.; Baban, M. Main dimensions of open innovation between industry and university: An exploratory approach in a Romanian environment. In Proceedings of the ICERI 2018 Conference, Seville, Spain, 12–14 November 2018; pp. 9726–9734. [Google Scholar]
- Chin, W.W. How to write up and report PLS analyses. In Handbook of Partial Least Squares; Vinzi, E.V., Chin, W., Henseler, J., Wang, H., Eds.; Springer: Berlin/Heidelberg, Germany, 2010; pp. 655–690. [Google Scholar]
- Hair, J.F.; Risher, J.J.; Sarstedt, M.; Ringle, C.M. When to use and how to report the results of PLS-SEM. Eur. Bus. Rev. 2019, 31, 2–24. [Google Scholar] [CrossRef]
- Henseler, J.; Ringle, C.M.; Sinkovics, R.R. The use of partial least squares path modeling in international marketing. In New Challenges to International Marketing; Sinkovics, R.R., Ghauri, P.N., Eds.; Emerald Group Publishing Limited: Bingley, UK, 2009; pp. 277–319. [Google Scholar]
- Sarstedt, M.; Ringle, C.M.; Smith, D.; Reams, R.; Hair, J.F. Partial least squares structural equation modeling (PLS-SEM): A useful tool for family business researchers. J. Fam. Bus. Strategy 2014, 5, 105–115. [Google Scholar] [CrossRef]
- Hair, J.; Hult, T.; Ringle, C.; Sarstedt, M. A Primer on Partial Least Squares Structural Equation Modeling (PLS-SEM); Sage Publications: Thousand Oaks, CA, USA, 2014. [Google Scholar]
- Makarius, E.E.; Mukherjee, D.; Fox, J.D.; Fox, A.K. Rising with the machines: A sociotechnical framework for bringing artificial intelligence into the organization. J. Bus. Res. 2020, 20, 262–273. [Google Scholar] [CrossRef]
- Jang, J.-S.R.; Sun, C.T.; Mizutani, E. Neuro-Fuzzy and Soft Computing: A Computational Approach to Learning and Machine Intelligence; Prentice-Hall: Upper Saddle River, NJ, USA, 1997. [Google Scholar]
- Chan, F.T.S.; Chong, A.Y.L. A SEM-neural network approach for understanding determinants of interorganizational system standard adoption and performances. Decis. Support Syst. 2012, 54, 621–630. [Google Scholar] [CrossRef]
- Chien, S.-C.; Wang, T.-Y.; Lin, S.-L. Application of neuro-fuzzy networks to forecast innovation performance—The example of Taiwanese manufacturing industry. Expert Syst. Appl. 2010, 37, 1086–1095. [Google Scholar] [CrossRef]
- Ho, Y.-C.; Tsai, C.-T. Comparing ANFIS and SEM in linear and nonlinear forecasting of new product development performance. Expert Syst. Appl. 2011, 38, 6498–6507. [Google Scholar] [CrossRef]
- Ringle, C.M.; Wende, S.; Becker, J.-M. SmartPLS 3; SmartPLS GmbH: Boenningstedt, Germany, 2015. [Google Scholar]
- Becker, J.M.; Klein, K.; Wetzels, M. Hierarchical latent variable models in PLS-SEM: Guidelines for using reflective-formative type models. Long Range Plan. 2012, 45, 359–394. [Google Scholar] [CrossRef]
- Sarstedt, M.; Hair, J.F., Jr.; Cheah, J.-H.; Becker, J.-M.; Ringle, C.M. How to specify, estimate, and validate higher-order constructs in PLS-SEM. Australas. Mark. J. 2019, 27, 197–211. [Google Scholar] [CrossRef]
- Hair, J.; Anderson, R.; Tatham, R.; Black, W. Multivariate Data Analysis, 7th ed.; Pearson Education: New York, NY, USA, 2009. [Google Scholar]
- Ringle, C.M.; Sarstedt, M. Gain more insight from your PLS-SEM results: The importance-performance map analysis. Ind. Manag. Data Syst. 2016, 116, 1865–1886. [Google Scholar] [CrossRef]
- Berghman, L.; Matthyssens, P.; Streukens, S.; Vandenbempt, K. Deliberate learning mechanisms for stimulating strategic innovation capacity. Long Range Plan. 2013, 46, 39–71. [Google Scholar] [CrossRef]
- Matzler, K.; Bailom, F.; Hinterhuber, H.H.; Renzl, B.; Pichler, J. The asymmetric relationship between attribute-level performance and overall customer satisfaction: A reconsideration of the importance-performance analysis. Ind. Mark. Manag. 2004, 33, 271–277. [Google Scholar] [CrossRef]
- Svozil, D.; Kvasnicka, V.; Pospichal, J. Introduction to multi-layer feed-forward neural networks. Chemom. Intell. Lab. Syst. 1997, 39, 43–62. [Google Scholar] [CrossRef]
- IBM. SPSS Modeler 18 Algorithms Guide. Available online: http://public.dhe.ibm.com/software/analytics/spss/documentation/modeler/18.0/en/AlgorithmsGuide.pdf (accessed on 1 November 2020).
- Wendler, T.; Gröttrup, S. Data Mining with SPSS Modeler; Springer International Publishing: Cham, Switzerland, 2016. [Google Scholar]
- Kar, S.; Das, S.; Ghosh, P.K. Applications of neuro fuzzy systems: A brief review and future outline. Appl. Soft Comput. 2014, 15, 243–259. [Google Scholar] [CrossRef]
- Alotaibi, F.D.; Abdennour, A.; Ali, A.A. A robust prediction model using ANFIS based on recent TETRA outdoor RF measurements conducted in Riyadh city-Saudi Arabia. Int. J. Electron. Commun. 2008, 62, 674–682. [Google Scholar] [CrossRef]
- Albahri, A.S.; Alnoor, A.; Zaidan, A.A.; Albahri, O.S.; Hameed, H.; Zaidan, B.B.; Peh, S.S.; Zain, A.B.; Siraj, S.B.; Masnan, A.; et al. Hybrid artificial neural network and structural equation modelling techniques: A survey. Complex. Intell. Syst. 2021, 1–21. [Google Scholar] [CrossRef] [PubMed]
- Lee, V.H.; Foo, A.T.L.; Leong, L.Y.; Ooi, K.B. Can competitive advantage be achieved through knowledge management? A case study on SMEs. Expert Syst. Appl. 2016, 65, 136–151. [Google Scholar] [CrossRef]
- Mascarenhas, C.; Ferreira, J.J.; Marques, C. University-industry cooperation: A systematic literature review and research agenda. Sci. Public Policy 2018, 45, 708–718. [Google Scholar] [CrossRef]







| Second-Order Constructs | First-Order Constructs | Observable Items (Adapted from [51]) |
|---|---|---|
| OiM.Motives (based on [20,38]) | OiM1. Access to know-how and ideas | OiM1-1. Access to specific knowledge, skills and competences |
| OiM1-2.Finding of new ideas | ||
| OiM2. Access to the research results | OiM2-1. Access to the results of basic research | |
| OiM2-2. Access to the results of research for the development of new products/processes/technologies/services | ||
| OiM2-3. Access to the intellectual property of the university (patents, licenses, etc.) | ||
| OiM2-4. Access to public funding through collaboration research projects | ||
| OiM3. Efficiency | OiM3-1. Shortening of product development time | |
| OiM3-2. Sharing risks and saving of costs | ||
| OiM3-3. Access to the research facilities | ||
| OiM4. Organizational motives | OiM4-1. Enhancement of corporate image/reputation through links with universities | |
| OiB.Barriers (based on [20,43]) | OiB1. Awareness and connections | OiB1-1. Difficulties in the identification of the appropriate partner |
| OiB1-2. Lack of awareness of the research capabilities/offerings of university | ||
| OiB2. Relevance to industry | OiB2-1. The nature of university research is too general for the industry interests/need | |
| OiB2-2. The nature of university research is too theoretical to be employed by industry | ||
| OiB2-3. Universities have unrealistic expectations about the value and commercial potential of open innovation results | ||
| OiB3. Uncertainty | OiB3-1. Uncertainty regarding the results of the open innovation with university | |
| OiB3-2. Lack of adequate resources for open innovation (human, financial, infrastructure, etc.) | ||
| OiB3-3. The costs of open innovation and/or time needed are too high | ||
| OiB3-4. Limited capacity of industry to absorb and employ the research results | ||
| OiB3-5. Administration bureaucracy | ||
| OiB4. Organizational and managerial barriers | OiB4-1. Differences over the orientation of research of university (long-term basic research) and industry (short-term applied research) | |
| OIB4-2. Difficulties within the project management | ||
| OiB4-3. Communication difficulties | ||
| OiB4-4. Intellectual property management (patents, licenses and access mechanisms) | ||
| OiC.Knowledge transfer channels (based on ([20,45]) | OiC1. Publications | OiC1-1. Scientific articles, books |
| OiC1-2. Reports and other professional publications | ||
| OiC2. Informal links and networks | OiC2-1. Personal contacts | |
| OiC2-2. Participation in conferences | ||
| OiC2-3. Social networking activities | ||
| OiC3. Research collaborations | OiC3-1. Research funded by industry | |
| OiC3-2. Research financed through public funds | ||
| OiC4. Consulting | OiC4-1. Consulting activities | |
| OiC5. Training and employment | OiC5-1. Joint supervision of master/PhD thesis | |
| OiC5-2. Employment of graduates | ||
| OiC5-3. Training of industry provided by university | ||
| OiC5-4. Temporary exchange of staff | ||
| OiA.Beneficial outcomes (based on [35]) | OiA1. Organizational | OiA1-1. Improvement of the knowledge base of industry through the access to new knowledge, ideas, expertise, scientific results, consulting, etc. |
| OiA1-2. Accelerates transfer of technologies to market | ||
| OiA1-3. Recruitment of qualified graduates | ||
| OiA2. Economic | OiA2-1. Financial return through the commercialization of the results | |
| OiA2-2. Lower cost of the research than in the case of in-house research | ||
| OiA2-3. Increasing market share through the development of new products/processes/technologies/services or the improvement of existing ones | ||
| OiA3. Societal advantages | OIA3-1. Improvement of image/credibility | |
| OiD.Drawbacks (based on [35]) | OiD1. Deviation from mission/objective of the organization | OiD1-1. Deviation from the initial objective of the collaboration (project, contract) |
| OiD1-2. Delay in accomplishment of objectives due to administrative bureaucracy | ||
| OiD2. Quality issues | OiD2-1. Low level of scientific results | |
| OiD2-2. Lack of practical relevance/applicability of results | ||
| OiD3. Conflicts | OiD3-1. Conflicts during collaboration | |
| OiD3-2. Conflicts regarding fair returns | ||
| OiD4. Risks | OiD4-1. Failure or financial risks | |
| OiD4-2. Losing the innovative edge of firm |
| First-Order Construct | Items | Outer Loading | Cronbach’s α | Composite Reliability ρC | AVE |
|---|---|---|---|---|---|
| OiM1 | OiM1-1 | 0.937 | 0.865 | 0.937 | 0.881 |
| OiM1-2 | 0.940 | ||||
| OiM2 | OiM2-1 | 0.903 | 0.793 | 0.855 | 0.604 |
| OiM2-2 | 0.888 | ||||
| OiM2-3 | 0.706 | ||||
| OiM2-4 | 0.562 | ||||
| OiM3 | OiM3-1 | 0.940 | 0.901 | 0.938 | 0.834 |
| OiM3-2 | 0.914 | ||||
| OiM3-3 | 0.886 | ||||
| OiM4 | OiM4-1 | 1 | 1 | 1 | 1 |
| OiB1 | OiB1-1 | 0.915 | 0.812 | 0.914 | 0.842 |
| OiB1-2 | 0.919 | ||||
| OiB2 | OiB2-1 | 0.846 | 0.715 | 0.84 | 0.637 |
| OiB2-2 | 0.799 | ||||
| OiB2-3 | 0.747 | ||||
| OiB3 | OiB3-1 | 0.838 | 0.685 | 0.798 | 0.504 |
| OiB3-3 | 0.799 | ||||
| OiB3-4 | 0.621 | ||||
| OiB3-5 | 0.540 | ||||
| OiB4 | OiB4-1 | 0.810 | 0.704 | 0.816 | 0.528 |
| OIB4-2 | 0.756 | ||||
| OiB4-3 | 0.679 | ||||
| OiB4-4 | 0.651 | ||||
| OiC1 | OiC1-1 | 0.977 | 0.953 | 0.977 | 0.955 |
| OiC1-2 | 0.977 | ||||
| OiC2 | OiC2-1 | 0.878 | 0.827 | 0.896 | 0.743 |
| OiC2-2 | 0.898 | ||||
| OiC2-3 | 0.807 | ||||
| OiC3 | OiC3-1 | 0.935 | 0.688 | 0.857 | 0.751 |
| OiC3-2 | 0.792 | ||||
| OiC4 | OiC4-1 | 1 | 1 | 1 | 1 |
| OiC5 | OiC5-1 | 0.900 | 0.873 | 0.913 | 0.724 |
| OiC5-2 | 0.861 | ||||
| OiC5-3 | 0.793 | ||||
| OiC5-4 | 0.845 | ||||
| OiA1 | OiA1-1 | 0.890 | 0.852 | 0.91 | 0.772 |
| OiA1-2 | 0.892 | ||||
| OiA1-3 | 0.852 | ||||
| OiA2 | OiA2-1 | 0.859 | 0.891 | 0.933 | 0.822 |
| OiA2-2 | 0.923 | ||||
| OiA2-3 | 0.936 | ||||
| OiA3 | OIA3-1 | 1 | 1 | 1 | 1 |
| OiD1 | OiD1-1 | 0.924 | 0.725 | 0.876 | 0.780 |
| OiD1-2 | 0.840 | ||||
| OiD2 | OiD2-1 | 0.943 | 0.864 | 0.936 | 0.880 |
| OiD2-2 | 0.933 | ||||
| OiD3 | OiD3-1 | 0.958 | 0.897 | 0.951 | 0.906 |
| OiD3-2 | 0.946 | ||||
| OiD4 | OiD4-1 | 0.971 | 0.931 | 0.966 | 0.935 |
| OiA1 | OiA2 | OiA3 | OiB1 | OiB2 | OiB3 | OiB4 | OiC1 | OiC2 | OiC3 | OiC4 | OiC5 | OiD1 | OiD2 | OiD3 | OiD4 | OiM1 | OiM2 | OiM3 | OiM4 | |
|---|---|---|---|---|---|---|---|---|---|---|---|---|---|---|---|---|---|---|---|---|
| OiA1 | ||||||||||||||||||||
| OiA2 | 0.903 (2) | |||||||||||||||||||
| OiA3 | 0.653 | 0.684 | ||||||||||||||||||
| OiB1 | 0.631 | 0.569 | 0.346 | |||||||||||||||||
| OiB2 | 0.298 | 0.404 | 0.304 | 0.289 | ||||||||||||||||
| OiB3 | 0.365 | 0.287 | 0.124 | 0.33 | 0.646 | |||||||||||||||
| OiB4 | 0.437 | 0.554 | 0.135 | 0.625 | 0.506 | 0.687 | ||||||||||||||
| OiC1 | 0.749 | 0.66 | 0.419 | 0.664 | 0.155 | 0.293 | 0.496 | |||||||||||||
| OiC2 | 0.726 | 0.674 | 0.544 | 0.773 | 0.172 | 0.349 | 0.451 | 0.832 | ||||||||||||
| OiC3 | 0.683 | 0.573 | 0.476 | 0.528 | 0.306 | 0.603 | 0.319 | 0.538 | 0.815 | |||||||||||
| OiC4 | 0.71 | 0.708 | 0.386 | 0.735 | 0.238 | 0.324 | 0.565 | 0.668 | 0.665 | 0.443 | ||||||||||
| OiC5 | 0.897 (1) | 0.795 | 0.577 | 0.619 | 0.263 | 0.363 | 0.475 | 0.739 | 0.844 | 0.729 | 0.696 | |||||||||
| OiD1 | 0.339 | 0.374 | 0.407 | 0.436 | 0.157 | 0.192 | 0.316 | 0.476 | 0.442 | 0.246 | 0.49 | 0.307 | ||||||||
| OiD2 | 0.472 | 0.463 | 0.22 | 0.357 | 0.388 | 0.527 | 0.609 | 0.415 | 0.375 | 0.173 | 0.505 | 0.394 | 0.62 | |||||||
| OiD3 | 0.296 | 0.326 | 0.261 | 0.329 | 0.266 | 0.398 | 0.494 | 0.307 | 0.352 | 0.207 | 0.465 | 0.398 | 0.607 | 0.656 | ||||||
| OiD4 | 0.252 | 0.36 | 0.284 | 0.221 | 0.249 | 0.253 | 0.389 | 0.236 | 0.222 | 0.23 | 0.419 | 0.272 | 0.468 | 0.63 | 0.733 | |||||
| OiM1 | 0.786 | 0.663 | 0.519 | 0.673 | 0.201 | 0.388 | 0.434 | 0.563 | 0.738 | 0.756 | 0.492 | 0.733 | 0.228 | 0.192 | 0.191 | 0.126 | ||||
| OiM2 | 0.753 | 0.625 | 0.441 | 0.751 | 0.208 | 0.442 | 0.548 | 0.567 | 0.704 | 0.847 | 0.493 | 0.826 | 0.293 | 0.282 | 0.232 | 0.207 | 0.898 (1) | |||
| OiM3 | 0.821 | 0.8 | 0.618 | 0.766 | 0.209 | 0.35 | 0.483 | 0.712 | 0.781 | 0.607 | 0.658 | 0.805 | 0.389 | 0.4 | 0.203 | 0.227 | 0.81 | 0.825 | ||
| OiM4 | 0.418 | 0.398 | 0.372 | 0.225 | 0.277 | 0.338 | 0.203 | 0.342 | 0.249 | 0.277 | 0.264 | 0.53 | 0.214 | 0.344 | 0.292 | 0.311 | 0.315 | 0.525 | 0.495 |
| Second-Order Construct | Cronbach’s α | Composite Reliability ρC | AVE |
|---|---|---|---|
| OiA | 0.865 | 0.917 | 0.786 |
| OiB | 0.707 | 0.815 | 0.527 |
| OiC | 0.893 | 0.921 | 0.702 |
| OiD | 0.820 | 0.880 | 0.649 |
| OiM | 0.844 | 0.898 | 0.691 |
| OiA | OiB | OiC | OiD | OiM | |
|---|---|---|---|---|---|
| OiA | |||||
| OiB | 0.586 | ||||
| OiC | 0.876 (1) | 0.705 | |||
| OiD | 0.496 | 0.600 | 0.517 | ||
| OiM | 0.881 (1) | 0.656 | 0.889 (1) | 0.423 |
| Hypothesis | Path | Path Coefficient | T Statistic | p Value | Remark |
|---|---|---|---|---|---|
| H1 | OiM → OiA ** | 0.396 | 2.898 | 0.003 | Supported |
| H2 | OiM → OiD NS | −0.091 | 0.603 | 0.546 | Not supported |
| H3 | OiB → OiA NS | −0.021 | 0.233 | 0.815 | Not supported |
| H4 | OiB → OiD ** | 0.329 | 2.666 | 0.007 | Supported |
| H5 | OiC → OiA *** | 0.490 | 4.282 | 0.000 | Supported |
| H6 | OiC → OiD * | 0.328 | 2.175 | 0.029 | Supported |
| Outcome Constructs | R2 | Q2 |
|---|---|---|
| OiA | 0.6816 | 0.515 |
| OiD | 0.2769 | 0.147 |
| Outcomes | Criterion | Number of Neurons in the Hidden Layer | |||||
|---|---|---|---|---|---|---|---|
| 2 | 3 | 4 | 5 | 6 | 7 | ||
| OiA | RMSE-Training | 0.5490 | 0.5278 | 0.5218 | 0.5368 | 0.5401 | 0.5147 |
| RMSE-Validation | 0.6496 | 0.6832 | 0.6957 | 0.6490 | 0.6845 | 0.7148 | |
| OiD | RMSE-Training | 0.7716 | 0.7733 | 0.7772 | 0.7801 | 0.7814 | 0.7781 |
| RMSE-Validation | 0.8509 | 0.8485 | 0.8374 | 0.8143 | 0.8285 | 0.8342 | |
| Criterion | Outcome | |||
|---|---|---|---|---|
| OiA | OiD | |||
| ANN | ANFIS | ANN | ANFIS | |
| RMSE-Training | 0.5368 | 0.4541 | 0.7801 | 0.7442 |
| RMSE-Validation | 0.6490 | 0.7989 | 0.8143 | 0.8543 |
| RMSE-Testing | 0.5920 | 1.0403 | 1.0752 | 1.1239 |
| RMSE Values of the 5-FoldCross Validation | Predictor Importance | ||||||||
|---|---|---|---|---|---|---|---|---|---|
| Fold | ANNOiA | ANNOiD | Fold | ANNOiA | ANNOiD | ||||
| Training | Testing | Training | Testing | OiM | OiC | OiB | OiC | ||
| 1 | 0.5946 | 0.6028 | 0.8691 | 0.8636 | 1 | 0.69 | 0.31 | 0.62 | 0.38 |
| 2 | 0.6326 | 0.4358 | 0.8127 | 1.0053 | 2 | 0.67 | 0.33 | 0.49 | 0.51 |
| 3 | 0.5352 | 0.6927 | 0.8845 | 0.7149 | 3 | 0.76 | 0.24 | 0.4 | 0.6 |
| 4 | 0.5721 | 0.4991 | 0.8476 | 0.9211 | 4 | 0.71 | 0.29 | 0.66 | 0.34 |
| 5 | 0.5177 | 0.8112 | 0.8324 | 1.1723 | 5 | 0.66 | 0.34 | 0.28 | 0.72 |
| Mean | 0.5704 | 0.6083 | 0.8493 | 0.9355 | Mean | 0.698 | 0.302 | 0.49 | 0.51 |
| Standard deviation | 0.0411 | 0.1341 | 0.0255 | 0.1516 | Normalized importance | 1 | 0.4327 | 0.9608 | 1 |
Publisher’s Note: MDPI stays neutral with regard to jurisdictional claims in published maps and institutional affiliations. |
© 2022 by the authors. Licensee MDPI, Basel, Switzerland. This article is an open access article distributed under the terms and conditions of the Creative Commons Attribution (CC BY) license (https://creativecommons.org/licenses/by/4.0/).
Share and Cite
Băban, C.F.; Băban, M.; Rangone, A. Outcomes of Industry–University Collaboration in Open Innovation: An Exploratory Investigation of Their Antecedents’ Impact Based on a PLS-SEM and Soft Computing Approach. Mathematics 2022, 10, 931. https://doi.org/10.3390/math10060931
Băban CF, Băban M, Rangone A. Outcomes of Industry–University Collaboration in Open Innovation: An Exploratory Investigation of Their Antecedents’ Impact Based on a PLS-SEM and Soft Computing Approach. Mathematics. 2022; 10(6):931. https://doi.org/10.3390/math10060931
Chicago/Turabian StyleBăban, Călin Florin, Marius Băban, and Adalberto Rangone. 2022. "Outcomes of Industry–University Collaboration in Open Innovation: An Exploratory Investigation of Their Antecedents’ Impact Based on a PLS-SEM and Soft Computing Approach" Mathematics 10, no. 6: 931. https://doi.org/10.3390/math10060931
APA StyleBăban, C. F., Băban, M., & Rangone, A. (2022). Outcomes of Industry–University Collaboration in Open Innovation: An Exploratory Investigation of Their Antecedents’ Impact Based on a PLS-SEM and Soft Computing Approach. Mathematics, 10(6), 931. https://doi.org/10.3390/math10060931

