European Citizens’ Happiness: Key Factors and the Mediating Effect of Quality of Life, a PLS Approach
Abstract
:1. Introduction
2. Background on Happiness and the Mediating Effect of Quality of Life
2.1. European Citizens’ Happiness: Hypotheses Development
2.1.1. Urban Planning
2.1.2. Safety
2.1.3. Environment
3. Material and Methodology
- = the manifest variable k of the latent variable i, k = 1, …, K
- = the estimated external weight of the indicator
- = the latent variable, j = 1, …, J
- = the error term from a bivariate regression [76]. The main results are analysed in the next section.
- = the specific observation, n = 1, …, N
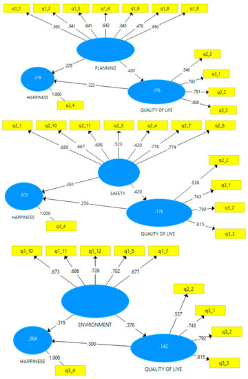
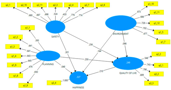
4. Main Results and Discussion
4.1. Evaluation of the Measurement Model: Validity and Reliability
- lk = the outer loading of the manifest variable k corresponding to a latent variable measured with K indicators
- ek = is the measurement error of k
- var(ek) = the measurement error variance and it is calculated as
- = the mean of the correlation matrix
4.2. Evaluation of the Structural Model
5. Conclusions
Author Contributions
Funding
Data Availability Statement
Acknowledgments
Conflicts of Interest
Appendix A
| Country | City | Frecuency |
| AT—Austria | AT1-Graz | 149 |
| AT2-Wien | 176 | |
| BE—Belgium | BE1-Antwerpen | 212 |
| BE2-Brussel | 160 | |
| BE3-Liege | 167 | |
| BG—Bulgaria | BG1-Burgas | 132 |
| BG2-Sofia | 133 | |
| HR—Croatia | HR1-Zagreb | 160 |
| CY—Cyprus (Republic) | CY1-Lefkosia | 108 |
| CZ1-Ostrava | 161 | |
| CZ2-Praha | 191 | |
| DE-W—Germany—West | DE1-Berlin | 145 |
| DE2-Dortmund | 100 | |
| DE3-Essen | 90 | |
| DE7-Rostock | 66 | |
| DE4-Hamburg | 136 | |
| DE5-Leipzig | 89 | |
| DE6-Munchen | 119 | |
| DK—Denmark | DK1-Aalborg | 90 |
| DK2-Kobenhavn | 118 | |
| EE—Estonia | EE1-Tallinn | 71 |
| ES—Spain | ES1-Barcelona | 143 |
| ES2-Madrid | 144 | |
| ES3-Malaga | 145 | |
| ES4-Oviedo | 140 | |
| FI—Finland | FI1-Helsinki | 152 |
| FI2-Oulu | 158 | |
| FR—France | FR1-Bordeaux | 162 |
| FR2-Lille | 148 | |
| FR3-Marseille | 135 | |
| FR4-Paris | 186 | |
| FR5-Rennes | 171 | |
| FR6-Strasbourg | 175 | |
| GR—Greece | GR1-Athinia | 138 |
| GR2-Irakleio | 137 | |
| HU—Hungary | HU1-Budapest | 105 |
| HU2-Miskolc | 94 | |
| IE—Ireland | IE1-Dublin | 177 |
| IT—Italy | IT1-Bologna | 132 |
| IT2-Napoli | 143 | |
| IT3-Palermo | 118 | |
| IT4-Roma | 123 | |
| IT5-Torino | 111 | |
| IT6-Verona | 118 | |
| LT—Lithuania | LT1-Vilnius | 130 |
| LU—Luxembourg | LU1-Luxembourg | 180 |
| LV—Latvia | LV1-Riga | 193 |
| MT—Malta | MT1-Valletta | 49 |
| NL—The Netherlands | NL1-Amsterdam | 151 |
| NL2-Groningen | 134 | |
| NL3-Rotterdam | 160 | |
| PL—Poland | PL1-Bialystok | 158 |
| PL2-Gdansk | 145 | |
| PL3-Krakow | 144 | |
| PL4-Warszawa | 157 | |
| PT—Portugal | PT1-Braga | 143 |
| PT2-Lisboa | 160 | |
| RO—Romania | RO1-Bucuresti | 132 |
| RO2-Cluj-Napoc | 166 | |
| RO3-Piatra Nea | 120 | |
| SE—Sweden | SE1-Malmo | 127 |
| SE2-Stockholm | 148 | |
| SI—Slovenia | SI1-Ljubljana | 78 |
| SK—Slovakia | SK1-Bratislava | 145 |
| SK2-Kosice | 118 | |
| GB—United Kingdom | GB1-Belfast | 147 |
| GB2-Cardiff | 145 | |
| GB3-Glasgow | 122 | |
| GB4-London | 158 | |
| GB5-Manchester | 122 | |
| GB6-Newcastle | 139 | |
| Total | 9799 |
References
- Lu, H.; Tong, P.; Zhu, R. Longitudinal evidence on social trust and happiness in China: Causal effects and mechanisms. J. Happiness Stud. 2020, 21, 1841–1858. [Google Scholar] [CrossRef]
- Huang, J. Income inequality, distributive justice beliefs, and happiness in China: Evidence from a nationwide survey. Soc. Indic. Res. 2019, 142, 83–105. [Google Scholar] [CrossRef]
- Simona-Moussa, J. The subjective well-being of those vulnerable to poverty in Switzerland. J. Happiness Stud. 2020, 21, 1561–1580. [Google Scholar] [CrossRef]
- Khan, R.A.; Hussain, S. Book Review: The Quality of Life and Policy Issues among the Middle East and North African Countries. Appl. Res. Qual. Life 2020, 15, 931–933. [Google Scholar] [CrossRef]
- Yang, J.; Liu, K.; Zhang, Y. Happiness inequality in China. J. Happiness Stud. 2019, 20, 2747–2771. [Google Scholar] [CrossRef] [Green Version]
- Ballas, D. What makes a “happy city”? Cities 2013, 32, S39–S50. [Google Scholar] [CrossRef] [Green Version]
- Diener, E.; Emmons, R.A.; Larsen, R.J.; Griffin, S. The satisfaction with life scale. J. Personal. Assess. 1985, 49, 71–75. [Google Scholar] [CrossRef]
- Suh, E.; Diener, E.; Oishi, S.; Triandis, H.C. The shifting basis of life satisfaction judgments across cultures: Emotions versus norms. J. Personal. Soc. Psychol. 1998, 74, 482. [Google Scholar] [CrossRef]
- Buss, D.M. The evolution of happiness. Am. Psychol. 2000, 55, 15. [Google Scholar] [CrossRef]
- Diener, E. Subjective well-being: The science of happiness and a proposal for a national index. Am. Psychol. 2000, 55, 34. [Google Scholar] [CrossRef]
- Strack, F.; Argyle, M.; Schwarz, N. Subjective Well-Being: An Interdisciplinary Perspective; Julius-Maximilians-Universität Würzburg: Würzburg, Germany, 2007. [Google Scholar]
- Moghnie, L.; Kazarian, S.S. Subjective happiness of Lebanese college youth in Lebanon: Factorial structure and invariance of the Arabic Subjective Happiness Scale. Soc. Indic. Res. 2012, 109, 203–210. [Google Scholar] [CrossRef]
- Wang, S.Y.; Wong, Y.J.; Yeh, K.H.; Wang, L. What makes a meaningful life? Examining the effects of interpersonal harmony, dialectical coping, and nonattachment. Asian J. Soc. Psychol. 2018, 21, 198–204. [Google Scholar] [CrossRef]
- Węziak-Białowolska, D. Quality of life in cities–Empirical evidence in comparative European perspective. Cities 2016, 58, 87–96. [Google Scholar] [CrossRef]
- Florida, R.; Mellander, C.; Rentfrow, P.J. The happiness of cities. Reg. Stud. 2013, 47, 613–627. [Google Scholar] [CrossRef]
- Zhang, Y.; Wang, P. The Relationship between the Degree of Urban Development and Human Happiness. In Proceedings of the 2nd International Conference on Social Science, Public Health and Education (SSPHE 2018), Sanya, China, 25–27 November 2018; pp. 399–402. [Google Scholar]
- Papachristou, I.A.; Rosas-Casals, M. Cities and quality of life. Quantitative modeling of the emergence of the happiness field in urban studies. Cities 2019, 88, 191–208. [Google Scholar] [CrossRef]
- Maricchiolo, F.; Mosca, O.; Lauriola, M.; Krys, K. The role of urbanization of place of living in the relation between individual features and happiness (El papel del desarrollo urbanístico del lugar de residencia en la relación entre las características individuales y la felicidad). Psyecology 2020, 11, 232–259. [Google Scholar] [CrossRef]
- Wahl, H.-W.; Iwarsson, S.; Oswald, F. Aging well and the environment: Toward an integrative model and research agenda for the future. Gerontologist 2012, 52, 306–316. [Google Scholar] [CrossRef]
- Yin, C.; Shao, C.; Dong, C.; Wang, X. Happiness in urbanizing China: The role of commuting and multi-scale built environment across urban regions. Transp. Res. Part D Transp. Environ. 2019, 74, 306–317. [Google Scholar] [CrossRef]
- European Commission. Flash Eurobarometer 419. In Quality of Life in European Cities 2015; ZA6641 Data file Version 1.0.0; European Commission: Brussels, Belgium, 2016. [Google Scholar]
- Sarstedt, M.; Ringle, C.M.; Cheah, J.-H.; Ting, H.; Moisescu, O.I.; Radomir, L. Structural model robustness checks in PLS-SEM. Tour. Econ. 2020, 26, 531–554. [Google Scholar] [CrossRef]
- Li, X.; Du, J.; Long, H. Mechanism for green development behavior and performance of industrial enterprises (GDBP-IE) using partial least squares structural equation modeling (PLS-SEM). Int. J. Environ. Res. Public Health 2020, 17, 8450. [Google Scholar] [CrossRef]
- Ali, F.; Rasoolimanesh, S.M.; Sarstedt, M.; Ringle, C.M.; Ryu, K. An assessment of the use of partial least squares structural equation modeling (PLS-SEM) in hospitality research. Int. J. Contemp. Hosp. Manag. 2018, 38, 514–538. [Google Scholar] [CrossRef] [Green Version]
- Veenhoven, R. Inequality Of Happiness in Nations. J. Happiness Stud. 2005, 6, 351–355. [Google Scholar] [CrossRef] [Green Version]
- Diener, E.; Seligman, M.E. Beyond money: Toward an economy of well-being. Psychol. Sci. Public Interest 2004, 5, 1–31. [Google Scholar] [CrossRef] [PubMed]
- Arechavala, N.S.; Espina, P.Z.; Trapero, B.P. The economic crisis and its effects on the quality of life in the European Union. Soc. Indic. Res. 2015, 120, 323–343. [Google Scholar] [CrossRef]
- Diener, E. The remarkable changes in the science of subjective well-being. Perspect. Psychol. Sci. 2013, 8, 663–666. [Google Scholar] [CrossRef]
- Diener, E.; Inglehart, R.; Tay, L. Theory and validity of life satisfaction scales. Soc. Indic. Res. 2013, 112, 497–527. [Google Scholar] [CrossRef]
- Veenhoven, R. Informed pursuit of happiness: What we should know, do know and can get to know. J. Happiness Stud. 2015, 16, 1035–1071. [Google Scholar] [CrossRef]
- Bernini, C.; Emili, S.; Galli, F. Does urbanization matter in the expenditure—Happiness nexus? Pap. Reg. Sci. 2021, 100, 1403–1428. [Google Scholar] [CrossRef]
- Moeinaddini, M.; Asadi-Shekari, Z.; Aghaabbasi, M.; Saadi, I.; Shah, M.Z.; Cools, M. Proposing a new score to measure personal happiness by identifying the contributing factors. Measurement 2020, 151, 107115. [Google Scholar] [CrossRef]
- Cordero, J.M.; Salinas-Jiménez, J.; Salinas-Jiménez, M.M. Exploring factors affecting the level of happiness across countries: A conditional robust nonparametric frontier analysis. Eur. J. Oper. Res. 2017, 256, 663–672. [Google Scholar] [CrossRef]
- Štreimikienė, D.; Barakauskaitė-Jakubauskienė, N. Sustainable development and quality of life in Lithuania compared to other countries. Technol. Econ. Dev. Econ. 2012, 18, 588–607. [Google Scholar] [CrossRef]
- Iani, L.; Lauriola, M.; Layous, K.; Sirigatti, S. Happiness in Italy: Translation, factorial structure and norming of the subjective happiness scale in a large community sample. Soc. Indic. Res. 2014, 118, 953–967. [Google Scholar] [CrossRef]
- Zagorski, K.; Evans, M.D.; Kelley, J.; Piotrowska, K. Does national income inequality affect individuals’ quality of life in Europe? Inequality, happiness, finances, and health. Soc. Indic. Res. 2014, 117, 1089–1110. [Google Scholar] [CrossRef]
- Flynn, P.; Berry, D.; Heintz, T. Sustainability and quality of life indicators: Toward the integration of economic, social and environmental measures. J. Soc. Health 2002, 1, 274–286. [Google Scholar]
- Nevado-Peña, D.; López-Ruiz, V.-R.; Alfaro-Navarro, J.-L. Improving quality of life perception with ICT use and technological capacity in Europe. Technol. Forecast. Soc. Chang. 2019, 148, 119734. [Google Scholar] [CrossRef]
- European Union. Quality of Life in Cities: Perception Survey in 79 European Cities; Flash Eurobarometer, No. 366; European Union: Brussels, Belgium, 2013. [Google Scholar]
- Senasu, K.; Singhapakdi, A. Quality-of-life determinants of happiness in Thailand: The moderating roles of mental and moral capacities. Appl. Res. Qual. Life 2018, 13, 59–87. [Google Scholar] [CrossRef]
- Li, J. Why economic growth did not translate into increased happiness: Preliminary results of a multilevel modeling of happiness in China. Soc. Indic. Res. 2016, 128, 241–263. [Google Scholar] [CrossRef]
- Bernini, C.; Tampieri, A. Happiness in Italian cities. Reg. Stud. 2019, 53, 1614–1624. [Google Scholar] [CrossRef]
- Clark, A.E.; Frijters, P.; Shields, M.A. Relative income, happiness, and utility: An explanation for the Easterlin paradox and other puzzles. J. Econ. Lit. 2008, 46, 95–144. [Google Scholar] [CrossRef] [Green Version]
- Eren, K.A.; Aşıcı, A.A. The determinants of happiness in Turkey: Evidence from city-level data. J. Happiness Stud. 2017, 18, 647–669. [Google Scholar] [CrossRef]
- Dang, Y.; Chen, L.; Zhang, W.; Zheng, D.; Zhan, D. How does growing city size affect residents’ happiness in urban China? A case study of the Bohai rim area. Habitat Int. 2020, 97, 102120. [Google Scholar] [CrossRef]
- Kollamparambil, U. Happiness, happiness inequality and income dynamics in South Africa. J. Happiness Stud. 2020, 21, 201–222. [Google Scholar] [CrossRef]
- Lim, H.-E.; Shaw, D.; Liao, P.-S.; Duan, H. The effects of income on happiness in East and South Asia: Societal values matter? J. Happiness Stud. 2020, 21, 391–415. [Google Scholar] [CrossRef]
- Delken, E. Happiness in shrinking cities in Germany. J. Happiness Stud. 2008, 9, 213–218. [Google Scholar] [CrossRef] [Green Version]
- Amado, C.A.F.; Barreira, A.P.; Santos, S.P.; Guimarães, M.H. Comparing the quality of life of cities that gained and lost population: An assessment with DEA and the Malmquist index. Pap. Reg. Sci. 2019, 98, 2075–2097. [Google Scholar] [CrossRef]
- Lenzi, C.; Perucca, G. Are urbanized areas source of life satisfaction? Evidence from EU regions. Pap. Reg. Sci. 2018, 97, S105–S122. [Google Scholar] [CrossRef]
- Zhao, P. Too complex to be managed? New trends in peri-urbanisation and its planning in Beijing. Cities 2013, 30, 68–76. [Google Scholar] [CrossRef]
- Clark, W.A.; Yi, D.; Huang, Y. Subjective well-being in China’s changing society. Proc. Natl. Acad. Sci. USA 2019, 116, 16799–16804. [Google Scholar] [CrossRef] [Green Version]
- Li, C.-L. Quality of life: The perspective of urban park recreation in three Asian cities. J. Outdoor Recreat. Tour. 2020, 29, 100260. [Google Scholar] [CrossRef]
- Okulicz-Kozaryn, A.; Mazelis, J.M. Urbanism and happiness: A test of Wirth’s theory of urban life. Urban Studies 2018, 55, 349–364. [Google Scholar] [CrossRef] [Green Version]
- Smith, T.; Nelischer, M.; Perkins, N. Quality of an urban community: A framework for understanding the relationship between quality and physical form. Landsc. Urban Plan. 1997, 39, 229–241. [Google Scholar] [CrossRef]
- Wey, W.-M.; Huang, J.-Y. Urban sustainable transportation planning strategies for livable City’s quality of life. Habitat Int. 2018, 82, 9–27. [Google Scholar] [CrossRef]
- Mouratidis, K. Compact city, urban sprawl, and subjective well-being. Cities 2019, 92, 261–272. [Google Scholar] [CrossRef]
- Redmond, L.S.; Mokhtarian, P.L. The positive utility of the commute: Modeling ideal commute time and relative desired commute amount. Transportation 2001, 28, 179–205. [Google Scholar] [CrossRef]
- Sandow, E.; Westin, K. The persevering commuter–Duration of long-distance commuting. Transp. Res. Part A Policy Pract. 2010, 44, 433–445. [Google Scholar] [CrossRef]
- Duarte, A.; Garcia, C.; Giannarakis, G.; Limão, S.; Polydoropoulou, A.; Litinas, N. New approaches in transportation planning: Happiness and transport economics. NETNOMICS Econ. Res. Electron. Netw. 2010, 11, 5–32. [Google Scholar] [CrossRef] [Green Version]
- Abou-Zeid, M.; Ben-Akiva, M. The effect of social comparisons on commute well-being. Transp. Res. Part A Policy Pract. 2011, 45, 345–361. [Google Scholar] [CrossRef]
- Veenhoven, R. The four qualities of life. J. Happiness Stud. 2000, 1, 1–39. [Google Scholar] [CrossRef]
- Janjani, P. The relationship between social security and life style with life quality and happiness of the women in Kermanshah. J. Clin. Res. Paramed. Sci. 2015, 3, e82127. [Google Scholar]
- MacKerron, G.; Mourato, S. Happiness is greater in natural environments. Glob. Environ. Chang. 2013, 23, 992–1000. [Google Scholar] [CrossRef] [Green Version]
- Day, R. Place and the experience of air quality. Health Place 2007, 13, 249–260. [Google Scholar] [CrossRef]
- Bonaiuto, M.; Fornara, F.; Ariccio, S.; Cancellieri, U.G.; Rahimi, L. Perceived residential environment quality indicators (PREQIs) relevance for UN-HABITAT city prosperity index (CPI). Habitat Int. 2015, 45, 53–63. [Google Scholar] [CrossRef]
- Ramírez-Orellana, A.; del Carmen Valls Martínez, M.; Grasso, M.S. Using Higher-Order Constructs to Estimate Health-Disease Status: The Effect of Health System Performance and Sustainability. Mathematics 2021, 9, 1228. [Google Scholar] [CrossRef]
- Dash, G.; Paul, J. CB-SEM vs PLS-SEM methods for research in social sciences and technology forecasting. Technol. Forecast. Soc. Chang. 2021, 173, 121092. [Google Scholar] [CrossRef]
- Wong, K.K.-K. Partial least squares structural equation modeling (PLS-SEM) techniques using SmartPLS. Mark. Bull. 2013, 24, 1–32. [Google Scholar]
- Cronbach, L.J. Coefficient alpha and the internal structure of tests. Psychometrika 1951, 16, 297–334. [Google Scholar] [CrossRef] [Green Version]
- Jarvis, C.B.; MacKenzie, S.B.; Podsakoff, P.M. A critical review of construct indicators and measurement model misspecification in marketing and consumer research. J. Consum. Res. 2003, 30, 199–218. [Google Scholar] [CrossRef]
- Sarstedt, M.; Hair, J.F.; Ringle, C.M.; Thiele, K.O.; Gudergan, S.P. Estimation issues with PLS and CBSEM: Where the bias lies! J. Bus. Res. 2016, 69, 3998–4010. [Google Scholar] [CrossRef] [Green Version]
- Hair, J.F., Jr.; Howard, M.C.; Nitzl, C. Assessing measurement model quality in PLS-SEM using confirmatory composite analysis. J. Bus. Res. 2020, 109, 101–110. [Google Scholar] [CrossRef]
- Park, S.; Yoon, H.; Koo, C.; Lee, W.S. Role of the Leisure Attributes of Shared Bicycles in Promoting Leisure Benefits and Quality of Life. Sustainability 2021, 13, 739. [Google Scholar] [CrossRef]
- Kaya, B.; Abubakar, A.M.; Behravesh, E.; Yildiz, H.; Mert, I.S. Antecedents of innovative performance: Findings from PLS-SEM and fuzzy sets (fsQCA). J. Bus. Res. 2020, 114, 278–289. [Google Scholar] [CrossRef]
- Valls Martínez, M.D.C.; Martín-Cervantes, P.A.; Sánchez Pérez, A.M.; Martínez Victoria, M.D.C. Learning Mathematics of Financial Operations during the COVID-19 Era: An Assessment with Partial Least Squares Structural Equation Modeling. Mathematics 2021, 9, 2120. [Google Scholar] [CrossRef]
- Carmines, E.G.; Zeller, R.A. Reliability and Validity Assessment; Sage Publications: Thousand Oaks, CA, USA, 1979. [Google Scholar]
- Chin, W.W. Commentary: Issues and opinion on structural equation modeling. MIS Q. 1998, 22, vii–xvi. [Google Scholar]
- Fornell, C.; Larcker, D.F. Evaluating structural equation models with unobservable variables and measurement error. J. Mark. Res. 1981, 18, 39–50. [Google Scholar] [CrossRef]
- Dijkstra, T.K.; Henseler, J. Consistent partial least squares path modeling. MIS Q. 2015, 39, 297–316. [Google Scholar] [CrossRef]
- Barclay, D.; Higgins, C.; Thompson, R. The partial least squares approach to causal modeling: Personal computer adoption and use as illustration. Technol. Stud. 1995, 2, 285–309. [Google Scholar]
- Gold, A.H.; Malhotra, A.; Segars, A.H. Knowledge management: An organizational capabilities perspective. J. Manag. Inf. Syst. 2001, 18, 185–214. [Google Scholar] [CrossRef]
- Hair, J.F.; Ringle, C.M.; Sarstedt, M. PLS-SEM: Indeed a silver bullet. J. Mark. Theory Pract. 2011, 19, 139–152. [Google Scholar] [CrossRef]
- Wang, J.; Wang, Y.; Sun, C.; Chen, X. Does mandatory air quality information disclosure raise happiness? Evidence from China. Energy Econ. 2021, 94, 105094. [Google Scholar] [CrossRef]
- Sharma, H.; Aggarwal, A.G. Finding determinants of e-commerce success: A PLS-SEM approach. J. Adv. Manag. Res. 2019, 16, 453–471. [Google Scholar] [CrossRef]
- Falk, R.F.; Miller, N.B. A Primer for soft Modeling; University of Akron Press: Akron, OH, USA, 1992. [Google Scholar]
- Henseler, J.; Ringle, C.M.; Sarstedt, M. A new criterion for assessing discriminant validity in variance-based structural equation modeling. J. Acad. Mark. Sci. 2015, 43, 115–135. [Google Scholar] [CrossRef] [Green Version]
- Hayes, A.F.; Scharkow, M. The relative trustworthiness of inferential tests of the indirect effect in statistical mediation analysis: Does method really matter? Psychol. Sci. 2013, 24, 1918–1927. [Google Scholar] [CrossRef] [PubMed]
- Zhao, X.; Lynch Jr, J.G.; Chen, Q. Reconsidering Baron and Kenny: Myths and truths about mediation analysis. J. Consum. Res. 2010, 37, 197–206. [Google Scholar] [CrossRef]
- Nitzl, C.; Roldan, J.L.; Cepeda, G. Mediation analysis in partial least squares path modeling: Helping researchers discuss more sophisticated models. Ind. Manag. Data Syst. 2016, 116, 1849–1864. [Google Scholar] [CrossRef]
- Carrión, G.C.; Nitzl, C.; Roldán, J.L. Mediation analyses in partial least squares structural equation modeling: Guidelines and empirical examples. In Partial Least Squares Path Modeling; Springer: New York, NY, USA, 2017; pp. 173–195. [Google Scholar]
- MacKinnon, D.P.; Lockwood, C.M.; Hoffman, J.M.; West, S.G.; Sheets, V. A comparison of methods to test mediation and other intervening variable effects. Psychol. Methods 2002, 7, 83. [Google Scholar] [CrossRef]
- Preacher, K.J.; Hayes, A.F. SPSS and SAS procedures for estimating indirect effects in simple mediation models. Behav. Res. Methods Instrum. Comput. 2004, 36, 717–731. [Google Scholar] [CrossRef] [Green Version]
- López-Ruiz, V.-R.; Huete-Alcocer, N.; Alfaro-Navarro, J.-L.; Nevado-Peña, D. The relationship between happiness and quality of life: A model for Spanish society. PLoS ONE 2021, 16, e0259528. [Google Scholar] [CrossRef]



| Factor | Item | Denomination | KMO | Cronbach’s α |
|---|---|---|---|---|
| Quality of life [5,15,16,47] | q2_2 | It is easy to find a job in… | 0.732 | 0.708 |
| q3_1 | Your personal job situation | |||
| q3_2 | The financial situation of your household | |||
| q3_3 | The life you lead | |||
| Urban Planning [17,20,53,60] | q1_1 | Public transport, for example the bus, tram or metro | 0.832 | 0.724 |
| q1_2 | Health care services, doctors and hospitals | |||
| q1_3 | Sports facilities such as sport fields and indoor sport halls | |||
| q1_4 | Cultural facilities such as concert halls, theatres, museums and libraries | |||
| q1_6 | Public spaces such as markets, squares, pedestrian areas | |||
| q1_8 | Availability of retail shops | |||
| q1_9 | Schools and other educational facilities | |||
| Safety [16,17,63] | q2_1 | I am satisfied to live in… | 0.806 | 0.780 |
| q2_3 | The presence of foreigners is good for… | |||
| q2_4 | Foreigners who live in… are well integrated | |||
| q2_7 | I feel safe in… | |||
| q2_8 | I feel safe in my neighborhood | |||
| q2_10 | Generally speaking, most people in… can be trusted | |||
| q2_11 | Generally speaking, most people in my neighborhood can be trusted | |||
| Environment [19,52,64,65] | q1_5 | The state of the streets and buildings in your neighborhood | 0.775 | 0.730 |
| q1_7 | Green spaces such as parks and gardens | |||
| q1_10 | The quality of the air | |||
| q1_11 | The noise level | |||
| q1_12 | Cleanliness |
| Factor | Cronbach’s Alpha | Composite Reliability | Average Variance Extracted (AVE) | Rho_A |
|---|---|---|---|---|
| Quality of life | 0.701 | 0.817 | 0.533 | 0.730 |
| Happiness | 1.000 | 1.000 | 1.000 | 1.000 |
| Environment | 0.730 | 0.822 | 0.481 | 0.731 |
| Urban Planning | 0.725 | 0.809 | 0.379 | 0.732 |
| Safety | 0.781 | 0.839 | 0.435 | 0.811 |
| Quality of Life | Happiness | Environment | Planning | Safety | |
|---|---|---|---|---|---|
| Quality of life | 0.730 | 0.488 | 0.522 | 0.586 | 0.542 |
| Happiness | 0.419 | 1.000 | 0.503 | 0.425 | 0.528 |
| Environment | 0.377 | 0.432 | 0.693 | 0.771 | 0.679 |
| Urban Planning | 0.420 | 0.365 | 0.568 | 0.616 | 0.569 |
| Safety | 0.420 | 0.499 | 0.533 | 0.447 | 0.660 |
| Hypothesis | Structural Relationship | Path (β) Standardised | * t Value Bootstrap | Contrast |
|---|---|---|---|---|
| H1 | Quality of life -> Happiness | 0.210 | 19.289 * | ACCEPTED |
| H2 | Urban Planning -> Happiness | 0.048 | 4.330 * | ACCEPTED |
| H3 | Safety -> Happiness | 0.301 | 26.004 * | ACCEPTED |
| H4 | Environment -> Happiness | 0.164 | 14.537 * | ACCEPTED |
| Simple Mediation | * Direct Effects | * Indirect Effects (Confidence Interval) | Results | VAF | |
|---|---|---|---|---|---|
| H2M | Urban Planning -> Quality of Life -> Happiness | 0.229 | 0.13566 (0.1251968–0.1459413) | complementary partial mediation | 37.20% |
| H3M | Safety -> Quality of Life -> Happiness | 0.391 | 0.10752 (0.0977916–0.1175247) | complementary partial mediation | 21.57% |
| H4M | Environment -> Quality of Life -> Happiness | 0.319 | 0.1128 (0.1038034–0.1227278) | complementary partial mediation | 26.12% |
Publisher’s Note: MDPI stays neutral with regard to jurisdictional claims in published maps and institutional affiliations. |
© 2022 by the authors. Licensee MDPI, Basel, Switzerland. This article is an open access article distributed under the terms and conditions of the Creative Commons Attribution (CC BY) license (https://creativecommons.org/licenses/by/4.0/).
Share and Cite
Huete-Alcocer, N.; López-Ruiz, V.-R.; Alfaro-Navarro, J.L.; Nevado-Peña, D. European Citizens’ Happiness: Key Factors and the Mediating Effect of Quality of Life, a PLS Approach. Mathematics 2022, 10, 367. https://doi.org/10.3390/math10030367
Huete-Alcocer N, López-Ruiz V-R, Alfaro-Navarro JL, Nevado-Peña D. European Citizens’ Happiness: Key Factors and the Mediating Effect of Quality of Life, a PLS Approach. Mathematics. 2022; 10(3):367. https://doi.org/10.3390/math10030367
Chicago/Turabian StyleHuete-Alcocer, Nuria, Víctor-Raúl López-Ruiz, José Luis Alfaro-Navarro, and Domingo Nevado-Peña. 2022. "European Citizens’ Happiness: Key Factors and the Mediating Effect of Quality of Life, a PLS Approach" Mathematics 10, no. 3: 367. https://doi.org/10.3390/math10030367
APA StyleHuete-Alcocer, N., López-Ruiz, V.-R., Alfaro-Navarro, J. L., & Nevado-Peña, D. (2022). European Citizens’ Happiness: Key Factors and the Mediating Effect of Quality of Life, a PLS Approach. Mathematics, 10(3), 367. https://doi.org/10.3390/math10030367

