An Inventory Model in a Three-Echelon Supply Chain for Growing Items with Imperfect Quality, Mortality, and Shortages under Carbon Emissions When the Demand Is Price Sensitive
Abstract
1. Introduction
1.1. EOQ Inventory Models for Growing Items
1.2. EOQ Inventory Models with Carbon Emissions
1.3. EOQ Inventory Models with Imperfect Quality
1.4. EOQ Inventory Models with Shortages
1.5. EOQ Inventory Models with Price Dependent Demand
2. Notation
| Parameters: | |
| Selling prices: | |
| Farmer’s selling price (Processor’s purchasing cost) per weight unit of live items (currency symbol/unit of weight) | |
| Processor’s selling price (Retailer’s purchasing cost) per weight unit of lot size (currency symbol/unit of weight) | |
| Retailer’s selling price of imperfect items (currency symbol/unit of weight) | |
| Revenues: | |
| Farmer’s total revenue (currency symbol/period) | |
| Processor’s total revenue (currency symbol/period) | |
| Retailer’s total revenue (currency symbol/period) | |
| Costs: | |
| Farmer’s purchasing cost (currency symbol/unit of weight) | |
| Farmer’s setup cost (currency symbol/cycle) | |
| Processor’s setup cost (currency symbol/cycle) | |
| Retailer’s ordering cost (currency symbol/cycle) | |
| Farmer’s feeding cost (currency symbol/unit of weight) | |
| Farmer’s mortality cost (currency symbol/unit of weight) | |
| Farmer’s holding cost of the growing live items (currency symbol/unit of weight/unit of time) | |
| Processor’s holding cost of the slaughtered items (currency symbol/unit of weight/unit of time) | |
| Retailer’s holding cost of processed items (currency symbol/unit of weight/unit of time) | |
| Processor’s processing cost (currency symbol/unit of weight/unit of time) | |
| Retailer’s inspection cost (currency symbol/unit of weight) | |
| Retailer’s shortage cost (currency symbol/unit of weight/unit of time) | |
| Carbon emission costs: | |
| Carbon tax rate (currency symbol/amount of carbon emissions) | |
| Farmer’s carbon emissions cost (currency symbol) | |
| Processor’s carbon emissions cost (currency symbol) | |
| Retailer’s carbon emissions cost (currency symbol) | |
| Amount of carbon emissions produced during farmer’s purchasing activity (unit of weight/unit of time) | |
| Amount of carbon emissions generated during processor’s purchasing activity (unit of weight/unit of time) | |
| Amount of carbon emissions made during retailer’s purchasing activity (unit of weight/unit of time) | |
| Amount of carbon emissions produced during farmer’s setup process (unit of weight/unit of time) | |
| Amount of carbon emissions caused during processor’s setup process (unit of weight/unit of time) | |
| Amount of carbon emissions created during retailer’s ordering process (unit of weight/unit of time) | |
| Amount of carbon emissions originated during farmer’s feeding period (unit of weight/unit of time) | |
| Amount of carbon emissions delivered during farmer’s mortality process (unit of weight/unit of time) | |
| Amount of carbon emissions made by farmer’s holding of live items in warehouse (unit of weight/unit of time) | |
| Amount of carbon emissions produced by processor’s holding of the slaughtered items in warehouse (unit of weight/unit of time) | |
| Amount of carbon emissions caused by retailer’s holding items in warehouse (unit of weight/unit of time) | |
| Amount of carbon emissions created during processor’s period (unit of weight/unit of time) | |
| Amount of carbon emissions originated during retailer´s inspection process (unit of weight/unit of time) | |
| Scale parameter for the price dependent demand | |
| Sensitivity parameter for the price dependent demand | |
| Demand power index | |
| Inspection rate (unit of weight/unit of time) | |
| Processing rate (unit of weight/unit of time) | |
| Fraction of the live items that survive throughout the growth period | |
| Expected value of the percentage of the live items that survive throughout the growth period | |
| Expected value of the percentage of the dead items which die during the growth period | |
| Asymptotic weight of each item (unit of weight) | |
| Integration constant (numeric value) | |
| Growth rate (numeric value/unit of time) Percentage of slaughtered items that are of imperfect quality ) | |
| Weight of a newborn item (unit of weight) | |
| Target weight of a grown item (unit of weight) | |
| Weight of an item at time (unit of weight) | |
| Duration of farmer’s growth period (unit of time) | |
| (unit of time) | |
| Inspection period to complete units of weight of perfect quality (unit of time) | |
| (unit of time) | |
| Consumption period of perfect items after inspection time (unit of time) | |
| Shortages accumulation period (unit of time) | |
| Decision variables: | |
| Farmer’s order quantity of newborn items (units) | |
| Backordering quantity (unit of weight) | |
| Retailer´s selling price of perfect items (currency symbol/unit of weight) | |
| Number of shipments from the processor to the retailer per unit period of the processor | |
| Decision dependent variables: | |
| Retailer’s cycle time (unit of time) | |
| Total weight at the beginning of farmer’s growth period, (unit of weight) | |
| Total weight of the retailer’s lot size per shipment (unit of weight) | |
| Functions: | |
| Price dependent demand function (unit of weight/unit of time) | |
| Growth function | |
| Probability density function of the percentage of imperfect items | |
| Probability density function of the percentage of live items | |
| Total profit (currency symbol/unit of time) | 
3. Assumptions
- (1)
- The planning horizon is infinite, and a single kind of items is purchased. The items are capable of growing before the slaughter process.
- (2)
- There exists an inspection process that is 100% effective.
- (3)
- A random percentage of the processed inventory is of imperfect quality.
- (4)
- Imperfect quality items are not reworked or replacement.
- (5)
- All imperfect quality items are salvaged and sold as a single lot at the end of the inspection process.
- (6)
- The feeding cost for growing the items is directly related to gained weight by these.
- (7)
- Processor to retailer deliveries are scheduled to occur when the previous shipment has just sold out.
- (8)
- The supply chain comprises a single farmer, a single processor, and a single retailer, dealing in a single type of growing item.
- (9)
- The processor’s processing rate is greater than the retailer’s demand rate, both of which are deterministic constants.
- (10)
- The shortages are permitted, and these are completely backordered.
- (11)
- In the third stage, the items are inspected in order to sell them to consumers.
- (12)
- The demand rate is a polynomial function of selling price of the perfect quality items. It is as follows: .
- (13)
- The selling price of perfect quality items is optimized, and it must be greater than that of the imperfect quality items.
- (14)
- Carbon emissions are taken into account, and these occur in all operations of the inventory system, except in the shortage period.
- (15)
- The processor does not process items during the entire cycle ()
- (16)
- The farmer’s growth period is synchronized with the processor’s production cycle time.
- (17)
- Holding costs are incurred in the three stages of the supply chain.
- (18)
- In the processor stage, the inventory and holding costs of the growing items during the slaughter process are neglected.
4. Inventory Model Development
4.1. Farmer’s Revenue per Period
4.2. Farmer’s Total Cost per Period
4.3. Farmer’s Total Profit per Period
4.4. Farmer´s Purchasing Cost per Period
4.5. Farmer’s Setup Cost per Period
4.6. Farmer’s Feeding Cost per Period
4.7. Farmer’s Mortality Cost per Period
4.8. Farmer’s Holding of the Growing Live Items Cost per Period
4.9. Carbon Emissions Produced by the Farmer
4.10. Farmer’s Expected Total Profit per Unit of Time
4.11. Processor’s Revenue per Period
4.12. Processor’s Total Cost per Period
4.13. Processor’s Total Profit per Period
4.14. Processor´s Purchasing Cost per Period
4.15. Processor´s Setup Cost per Period
4.16. Processor´s Processing Cost per Period
4.17. Processor´s Holding Cost of the Slaughtered Items per Period
4.18. Carbon Emissions Produced by the Processor
4.19. Processor’s Expected Total Profit per Unit of Time
4.20. Retailer’s Expected Revenue per Period
4.21. Retailer’s Total Cost per Period
4.22. Retailer’s Total Profit per Period
4.23. Retailer´s Purchasing Cost per Period
4.24. Retailer´s Ordering Cost per Period
4.25. Retailer´s Inspection Cost per Period
4.26. Retailer´s Expected Holding Cost per Period
4.27. Retailer´s Shortage Cost per Period
4.28. Carbon Emissions Produced by the Retailer
4.29. Retailer’s Expected Total Profit per Unit of Time
4.30. Expected Total Supply Chain Profit per Period
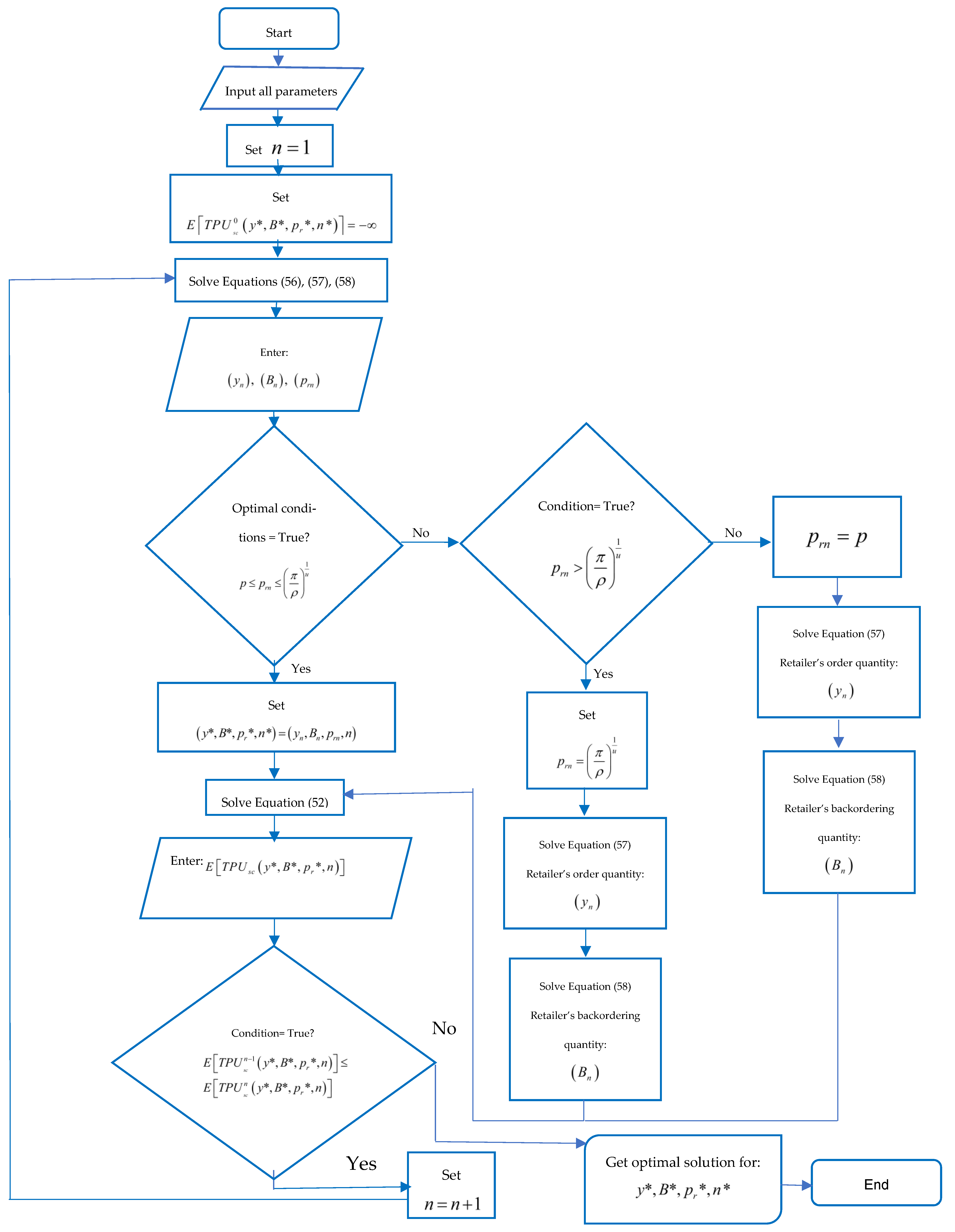
5. Solution Procedure
5.1. Theoretical Results
5.2. Algorithm for Finding the Optimal Solution
| Algorithm 1 Algorithm for Finding the Optimal Solution | 
| Step 1. Provide all input parameters of the inventory system, set and . | 
| Step 2. Compute the retailer’s order quantity , the retailer’s backordering quantity and the selling price by solving simultaneously Equations (56)–(58). | 
| Step 3. If the optimality conditions are satisfied then go to Step 4. If not go to Step 10. | 
| Step 4. If then go to Step 6. If not go to Step 5. | 
| Step 5. If then set , calculate the retailer’s order quantity with Equation (57) and the retailer’s backordering quantity with Equation (58) and go to Step 6. Otherwise, set and determine the retailer’s order quantity with Equation (57) and the retailer’s backordering quantity with Equation (58) and go to Step 6. | 
| Step 6. Set the solution as . | 
| Step 7. Compute the expected total profit per unit of time with Equation (52). | 
| Step 8. If then set and go to Step 2. Otherwise, go to Step 9. | 
| Step 9. Report the optimal solution as and . | 
| Step 10. Stop. | 
6. Numerical Example
7. Sensitivity Analysis
8. Managerial Insights
- (1)
- Changes in feeding cost have a significant effect on the total profit per unit of time : the company needs to pay attention to this cost.
- (2)
- Variations in holding costs in the three stages of the supply chain have a substantial impact on the total profit per unit of time : the company needs to pay attention to these costs.
- (3)
- Processor’s purchasing cost retailer’s purchasing cost , and amount of carbon emissions produced during farmer’s mortality process have not influence on the total profit per unit of time .
- (4)
- Changes to all input parameters do not affect the number of shipments made by the processor () to the retailer during a single processing run.
- (5)
- The total profit value per unit of time is susceptible to the demand parameters and less sensitive to other parameters. On the one hand, the higher value of the scale parameter of demand , the higher value of due to the fact that demand increases, therefore, the sales increment and this leads to high profits, which is suitable for the company.
- (6)
- The value of the order quantity () is more sensitive to the parameters and less sensitive to other parameters. The higher value of the parameter of , the smaller value of the order quantity .
- (7)
- The value of backordering quantity () is more sensitive to the parameters and less sensitive to other parameters. The higher value of , the smaller value of backordering quantity ().
- (8)
- The value of selling price () is more sensitive to the parameters and less sensitive to other parameters. The higher value of the parameter of , the higher value of selling price (). This means that as demand scale parameter increases, the company must raise selling price, which also directly impacts positively in the expected total profit per unit of time .
- (9)
- Variations in carbon emissions parameters regularly influence the expected total profit per unit of time , except for the amount of carbon emissions produced during the farmer’s mortality process . It is essential to pay attention to this point so that the company does not generate so many emissions and it does not pay too much carbon tax.
9. Conclusions and Future Research
Author Contributions
Funding
Institutional Review Board Statement
Informed Consent Statement
Data Availability Statement
Conflicts of Interest
Appendix A. Determination of the Retailer’s Expected Holding Cost

Appendix B. Determination of the Retailer’s Backordering Cost
Appendix C. Sufficient Conditions for the Optimality
References
- Rezaei, J. Economic order quantity for growing items. Int. J. Prod. Econ. 2014, 155, 109–113. [Google Scholar] [CrossRef]
- Ritha, W.; Haripriya, S. Inventory model on organic poultry farming. Int. J. Res. Eng. Appl. Sci. 2015, 5, 30–38. [Google Scholar]
- Zhang, Y.; Li, L.Y.; Tian, X.Q.; Feng, C. Inventory management research for growing items with carbon-constrained. In Proceedings of the 2016 35th Chinese Control Conference (CCC), Chengdu, China, 27–29 July 2016; pp. 9588–9593. [Google Scholar]
- Dhanam, K.; Jesintha, W. Fuzzy inventory model for slow and fast growing items with deterioration constraints in a single period. Int. J. Manag. Soc. Sci. 2017, 5, 308–317. [Google Scholar]
- Sebatjane, M. Selected Deterministic Models for Lot Sizing of Growing Items Inventory. Master’s Thesis, University of Pretoria, Pretoria, South Africa, 2018. [Google Scholar]
- Nobil, A.H.; Sedigh, A.H.A.; Cárdenas-Barrón, L.E. A generalized economic order quantity inventory model with shortage: Case study of a poultry farmer. Arab. J. Sci. Eng. 2019, 44, 2653–2663. [Google Scholar] [CrossRef]
- Sebatjane, M.; Adetunji, O. Economic order quantity model for growing items with imperfect quality. Oper. Res. Perspect. 2019, 6, 100088. [Google Scholar] [CrossRef]
- Sebatjane, M.; Adetunji, O. Economic order quantity model for growing items with incremental quantity discounts. J. Ind. Eng. Int. 2019, 15, 545–556. [Google Scholar] [CrossRef]
- Sebatjane, M.; Adetunji, O. Three-echelon supply chain inventory model for growing items. J. Model. Manag. 2019, 15, 567–587. [Google Scholar] [CrossRef]
- Khalilpourazari, S.; Pasandideh, S.H.R. Modeling and optimization of multi-item multi-constrained EOQ model for growing items. Knowl.-Based Syst. 2019, 164, 150–162. [Google Scholar] [CrossRef]
- Malekitabar, M.; Yaghoubi, S.; Gholamian, M.R. A novel mathematical inventory model for growing-mortal items (case study: Rainbow trout). Appl. Math. Model. 2019, 71, 96–117. [Google Scholar] [CrossRef]
- Nobil, A.H.; Taleizadeh, A.A. Economic order quantity model for growing items with correct order size. Modeling Eng. 2019, 17, 123–129. [Google Scholar]
- Eveline, J.C.; Ritha, W. Economic order quantity inventory model for poultry farming with shortages, screening, and affiliated costs considerations. Impact J. 2019, 7, 141–148. [Google Scholar]
- Garza-Cabello, E. Modelo de Inventarios para Ítems Con Crecimiento, Calidad Imperfecta y Faltantes Planeados. Master’s Thesis, Tecnológico de Monterrey, Monterrey, México, 2019. [Google Scholar]
- Sebatjane, M.; Adetunji, O. A three-echelon supply chain for economic growing quantity model with price-and freshness-dependent demand: Pricing, ordering and shipment decisions. Oper. Res. Perspect. 2020, 7, 100153. [Google Scholar] [CrossRef]
- Sebatjane, M.; Adetunji, O. Optimal inventory replenishment and shipment policies in a four-echelon supply chain for growing items with imperfect quality. Prod. Manuf. Res. 2020, 8, 130–157. [Google Scholar] [CrossRef]
- Gharaei, A.; Almehdawe, E. Economic growing quantity. Int. J. Prod. Econ. 2020, 223, 107517. [Google Scholar] [CrossRef]
- Hidayat, Y.A.; Riaventin, V.N.; Jayadi, O. Economic order quantity model for growing items with incremental quantity discounts, capacitated storage facility, and limited budget. J. Tek. Ind. 2020, 22, 1–10. [Google Scholar] [CrossRef]
- Mokhtari, H.; Salmasnia, A.; Asadkhani, J. A new production-inventory planning model for joint growing and deteriorating items. Int. J. Supply Oper. Manag. 2020, 7, 1–16. [Google Scholar]
- Nishandhi, F. An economic order quantity model for growing items with imperfect quality and budget capacity constraint to limit the purchase. Solid State Technol. 2020, 63, 7852–7858. [Google Scholar]
- Pourmohammad-Zia, N.; Karimi, B. Optimal replenishment and breeding policies for growing items. Arab. J. Sci. Eng. 2020, 45, 7005–7015. [Google Scholar] [CrossRef]
- Afzal, A.R.; Alfares, H.K. An inventory model for growing items with quality inspections and permissible shortages. In Proceedings of the 5th NA International Conference on Industrial Engineering and Operations Management, Detroit, MI, USA, 10–14 August 2020; pp. 1153–1160. [Google Scholar]
- Sebatjane, M. Inventory Management for Growing Items in Multi-Echelon Supply Chains. Ph.D. Thesis, University of Pretoria, Pretoria, South Africa, 2020. [Google Scholar]
- Sebatjane, M.; Adetunji, O. Optimal lot-sizing and shipment decisions in a three-echelon supply chain for growing items with inventory level-and expiration date-dependent demand. Appl. Math. Model. 2021, 90, 1204–1225. [Google Scholar] [CrossRef]
- Alfares, H.K.; Afzal, A.R. An economic order quantity model for growing items with imperfect quality and shortages. Arab. J. Sci. Eng. 2021, 46, 1863–1875. [Google Scholar] [CrossRef]
- Mittal, M.; Sharma, M. Economic ordering policies for growing items (poultry) with trade-credit financing. Int. J. Appl. Comput. Math. 2021, 7, 39. [Google Scholar] [CrossRef]
- Luluah, L.; Rosyidi, C.N.; Aisyati, A. Optimization model for determining order quantity for growing item considering incremental discount and imperfect quality. IOP Conf. Ser. Mater. Sci. Eng. 2021, 1096, 012023. [Google Scholar] [CrossRef]
- Gharaei, A.; Almehdawe, E. Optimal sustainable order quantities for growing items. J. Clean. Prod. 2021, 307, 127216. [Google Scholar] [CrossRef]
- Mahato, C.; De, S.K.; Mahata, G.C. Joint pricing and inventory management for growing items in a supply chain under trade credit. Soft Comput. 2021, 25, 7271–7295. [Google Scholar] [CrossRef]
- De-la-Cruz-Márquez, C.G.; Cárdenas-Barrón, L.E.; Mandal, B. An inventory model for growing items with imperfect quality when the demand is price sensitive under carbon emissions and shortages. Math. Probl. Eng. 2021, 2021, 649048. [Google Scholar] [CrossRef]
- Maity, S.; De, S.K.; Pal, M.; Mondal, S.P. A Study of an EOQ model of growing items with parabolic dense fuzzy lock demand rate. Appl. Syst. Innov. 2021, 4, 81. [Google Scholar] [CrossRef]
- Pourmohammad-Zia, N.; Karimi, B.; Rezaei, J. Dynamic pricing and inventory control policies in a food supply chain of growing and deteriorating items. Ann. Oper. Res. 2021, 1–40. [Google Scholar] [CrossRef]
- Pourmohammad-Zia, N.; Karimi, B.; Rezaei, J. Food supply chain coordination for growing items: A trade-off between market coverage and cost-efficiency. Int. J. Prod. Econ. 2021, 242, 108289. [Google Scholar] [CrossRef]
- Rana, K.; Singh, S.R.; Saxena, N.; Sana, S.S. Growing items inventory model for carbon emission under the permissible delay in payment with partially backlogging. Green Financ. 2021, 3, 153–174. [Google Scholar] [CrossRef]
- Choudhury, M.; Mahata, G.C. Sustainable integrated and pricing decisions for two-echelon supplier–retailer supply chain of growing items. RAIRO-Oper. Res. 2021, 55, 3171–3195. [Google Scholar] [CrossRef]
- Pourmohammad-Zia, N. A review of the research developments on inventory management of growing items. J. Supply Chain. Manag. Sci. 2021, 2, 71–84. [Google Scholar]
- Sharma, A.; Saraswat, A.K. An Inventory Model for Growing Items with Deterioration and Trade Credit. In Data Science and Security. Lecture Notes in Networks and Systems; Shukla, S., Unal, A., Varghese Kureethara, J., Mishra, D.K., Han, D.S., Eds.; Springer: Singapore, 2021; p. 290. [Google Scholar] [CrossRef]
- Saraswat, A.K.; Sharma, A. Inventory model for the growing items with price dependent demand, mortality and deterioration. Int. J. Oper. Res. 2021. [Google Scholar] [CrossRef]
- Sitanggang, I.V.; Rosyidi, C.N.; Aisyati, A. The development of order quantity optimization model for growing item considering the imperfect quality and incremental discount in three echelon supply chain. J. Tek. Ind. 2021, 23, 101–109. [Google Scholar] [CrossRef]
- Faraudo-Pijuan, C. EOQ: Optimizing Price and Order Quantity for Growing Items with Imperfect Quality and Carbon Restrictions. Undergaduate Thesis, Escuela Superior de Ciencias Sociales y de la Empresa, Barcelona, España, 2021. [Google Scholar]
- Sebatjane, M.; Adetunji, O. Optimal inventory replenishment and shipment policies in a three-echelon supply chain for growing items with expiration dates. OPSEARCH 2022, 59, 809–838. [Google Scholar] [CrossRef]
- Sebatjane, M. The impact of preservation technology investments on lot-sizing and shipment strategies in a three-echelon food supply chain involving growing and deteriorating items. Oper. Res. Perspect. 2022, 9, 100241. [Google Scholar] [CrossRef]
- Abbasi, R.; Sedaghati, H.R.; Shafiei, S. Proposing an economic order quantity (EOQ) model for imperfect quality growing goods with stochastic demand. J. Prod. Oper. Manag. 2022, 13, 105–127. [Google Scholar]
- Sharma, M.; Mittal, M. Effect of credit financing on the supply chain for imperfect growing items. RAIRO-Oper. Res. 2022, 56, 2903–2917. [Google Scholar] [CrossRef]
- Sharma, A.; Saraswat, A.K. Two inventory models for growing items under different payment policies with deterioration. Int. J. Procure. Manag. 2022, 15, 447–462. [Google Scholar] [CrossRef]
- Huang, Y.S.; Fang, C.C.; Lin, Y.A. Inventory management in supply chains with consideration of Logistics, green investment and different carbon emissions policies. Comput. Ind. Eng. 2020, 139, 106207. [Google Scholar] [CrossRef]
- Yu, C.; Qu, Z.; Archibald, T.W.; Luan, Z. An inventory model of a deteriorating product considering carbon emissions. Comput. Ind. Eng. 2020, 148, 106694. [Google Scholar] [CrossRef]
- Utama, D.M.; Widodo, D.S.; Ibrahim, M.F.; Hidayat, K.; Dewi, S.K. The sustainable economic order quantity model: A model consider transportation, warehouse, emission carbon costs, and capacity limits. J. Phys. Conf. Ser. 2020, 1569, 022095. [Google Scholar] [CrossRef]
- Yadav, S.; Khanna, A. Sustainable inventory model for perishable products with expiration date and price reliant demand under carbon tax policy. Process Integr. Optim. Sustain. 2021, 5, 475–486. [Google Scholar] [CrossRef]
- Hasan, M.R.; Roy, T.C.; Daryanto, Y.; Wee, H.M. Optimizing inventory level and technology investment under a carbon tax, cap-and-trade and strict carbon limit regulations. Sustain. Prod. Consum. 2021, 25, 604–621. [Google Scholar] [CrossRef]
- De, S.K.; Mahata, G.C.; Maity, S. Carbon emission sensitive deteriorating inventory model with trade credit under volumetric fuzzy system. Int. J. Intell. Syst. 2021, 36, 7563–7590. [Google Scholar] [CrossRef]
- Mashud, A.H.M.; Pervin, M.; Mishra, U.; Daryanto, Y.; Tseng, M.L.; Lim, M.K. A sustainable inventory model with controllable carbon emissions in green-warehouse farms. J. Clean. Prod. 2021, 298, 126777. [Google Scholar] [CrossRef]
- Zhang, G.; Zhang, X.; Sun, H.; Zhao, X. Three-echelon closed-loop supply chain network equilibrium under cap-and-trade regulation. Sustainability 2021, 13, 6472. [Google Scholar] [CrossRef]
- Bhattacharjee, N.; Sen, N. Effect of carbon emission and shelf-life on random emission and random price dependent demand of a perishable product in interval environment. Res. Sq. 2021, 1–20. [Google Scholar] [CrossRef]
- Gautam, P.; Maheshwari, S.; Hasan, A.; Kausar, A.; Jaggi, C.K. Optimal inventory strategies for an imperfect production system with advertisement and price reliant demand under rework option for defectives. RAIRO-Oper. Res. 2022, 56, 183–197. [Google Scholar] [CrossRef]
- Chen, X.; Benjaafar, S.; Elomri, A. The carbon-constrained EOQ. Oper. Res. Lett. 2013, 41, 172–179. [Google Scholar] [CrossRef]
- Mishra, U.; Wu, J.Z.; Sarkar, B. A sustainable production-inventory model for a controllable carbon emissions rate under shortages. J. Clean. Prod. 2020, 256, 120268. [Google Scholar] [CrossRef]
- EPA United States Environmental Protection Agency. 2022. Available online: https://www.epa.gov/ghgemissions/overview-greenhouse-gases (accessed on 11 October 2022).
- De Boer, I.J.M.; Cederberg, C.; Eady, S.; Gollnow, S.; Kristensen, T.; Macleod, M.; Meul, M.; Nemecek, T.; Phong, L.T.; Thoma, G.; et al. Greenhouse gas mitigation in animal production: Towards an integrated life cycle sustainability assessment. Curr. Opin. Environ. Sustain. 2011, 3, 423–431. [Google Scholar]
- Nobil, A.H.; Sedigh, A.H.A.; Cárdenas-Barrón, L.E. Reorder point for the EOQ inventory model with imperfect quality items. Ain Shams Eng. J. 2020, 11, 1339–1343. [Google Scholar] [CrossRef]
- Salameh, M.K.; Jaber, M.Y. Economic production quantity model for items with imperfect quality. Int. J. Prod. Econ. 2000, 64, 59–64. [Google Scholar] [CrossRef]
- Daryanto, Y.; Christata, B.R.; Kristiyani, I.M. Retailer’s EOQ model considering demand and holding cost of the defective items under carbon emission tax. IOP Conf. Ser. Mater. Sci. Eng. 2020, 847, 012012. [Google Scholar] [CrossRef]
- Sepehri, A.; Mishra, U.; Sarkar, B. A sustainable production-inventory model with imperfect quality under preservation technology and quality improvement investment. J. Clean. Prod. 2021, 310, 127332. [Google Scholar] [CrossRef]
- Cárdenas-Barrón, L.E.; Plaza-Makowsky, M.J.L.; Sevilla-Roca, M.A.; Núñez-Baumert, J.M.; Mandal, B. An inventory model for imperfect quality products with rework, distinct holding costs, and nonlinear demand dependent on price. Mathematics 2021, 9, 1362. [Google Scholar]
- Kishore, A.; Cárdenas-Barrón, L.E.; Jaggi, C.K. Strategic decisions in an imperfect quality and inspection scenario under two-stage credit financing with order overlapping approach. Expert Syst. Appl. 2022, 195, 116426. [Google Scholar]
- Mashud, A.H.M. An EOQ deteriorating inventory model with different types of demand and fully backlogged shortages. Int. J. Logist. Syst. Manag. 2020, 36, 16–45. [Google Scholar] [CrossRef]
- Öztürk, H. A deterministic production inventory model with defective items, imperfect rework process and shortages backordered. Int. J. Oper. Res. 2020, 39, 237–261. [Google Scholar] [CrossRef]
- Mahato, C.; Mahata, G.C. Sustainable ordering policies with capacity constraint under order-size-dependent trade credit, all-units discount, carbon emission, and partial backordering. Process Integr. Optim. Sustain. 2021, 5, 875–903. [Google Scholar] [CrossRef]
- Iswarya, T.; Karpagavalli, S.G. The Implementation of the Trapezoidal Fuzzy Number toward the Solution of the A Fuzzy Inventory Model with Shortages. J. Phys. Conf. Ser. 2021, 1818, 012230. [Google Scholar] [CrossRef]
- Mallick, R.K.; Manna, A.K.; Shaikh, A.A.; Mondal, S.K. Two-level supply chain inventory model for perishable goods with fuzzy lead-time and shortages. Int. J. Appl. Comput. Math. 2021, 7, 190. [Google Scholar] [CrossRef]
- San-José, L.A.; Sicilia, J.; Abdul-Jalbar, B. Optimal policy for an inventory system with demand dependent on price, time and frequency of advertisement. Comput. Oper. Res. 2021, 128, 105169. [Google Scholar] [CrossRef]
- Singer, G.; Khmelnitsky, E. A production-inventory problem with price-sensitive demand. Appl. Math. Model. 2021, 89, 688–699. [Google Scholar] [CrossRef]
- Miah, M.; Islam, M.; Hasan, M.; Mashud, A.H.M.; Roy, D.; Sana, S.S. A discount technique-based inventory management on electronics products supply chain. J. Risk Financ. Manag. 2021, 14, 398. [Google Scholar] [CrossRef]
- Ruidas, S.; Seikh, M.R.; Nayak, P.K. A production inventory model with interval-valued carbon emission parameters under price-sensitive demand. Comput. Ind. Eng. 2021, 154, 107154. [Google Scholar] [CrossRef]
- Pando, V.; San-José, L.A.; Sicilia, J.; Alcaide-Lopez-de-Pablo, D. Maximization of the return on inventory management expense in a system with price-and stock-dependent demand rate. Comput. Oper. Res. 2021, 127, 105134. [Google Scholar] [CrossRef]
- Wang, J.; Wan, Q. A multi-period multi-product green supply network design problem with price and greenness dependent demands under uncertainty. Appl. Soft Comput. 2021, 114, 108078. [Google Scholar] [CrossRef]
- Feng, L.; Wang, W.C.; Teng, J.T.; Cárdenas-Barrón, L.E. Pricing and lot-sizing decision for fresh goods when demand depends on unit price, displaying stocks and product age under generalized payments. Eur. J. Oper. Res. 2022, 296, 940–952. [Google Scholar] [CrossRef]
- Macías-López, A.; Cárdenas-Barrón, L.E.; Peimbert-García, R.E.; Mandal, B. An inventory model for perishable items with price, stock-, and time-dependent demand rate considering shelf-life and nonlinear holding costs. Math. Probl. Eng. 2021, 2021, 6630938. [Google Scholar] [CrossRef]
- Dey, K.; Chatterjee, D.; Saha, S.; Moon, I. Dynamic versus static rebates: An investigation on price, displayed stock level, and rebate-induced demand using a hybrid bat algorithm. Ann. Oper. Res. 2019, 279, 187–219. [Google Scholar] [CrossRef]
- Saha, S.; Chatterjee, D.; Sarkar, B. The ramification of dynamic investment on the promotion and preservation technology for inventory management through a modified flower pollination algorithm. J. Retail. Consum. Serv. 2021, 58, 102326. [Google Scholar] [CrossRef]










| Authors | Price Dependent Demand | Type of Price Dependent Demand | Allowed Shortages | Type of Backordering | Imperfect Quality | Mortality | Carbon Tax | Structure | Type of Objective Function | Optimize | Solution Method | 
|---|---|---|---|---|---|---|---|---|---|---|---|
| Rezaei [1] | No | No | No | No | 1S | Max. Profit | Order quantity and Slaughter time | Analytical | |||
| Ritha and Haripriya [2] | No | Yes | Full | No | Yes | No | 1S | Max. Profit | Order quantity | Analytical | |
| Zhang et al. [3] | No | No | No | Yes | 1S | Min. Cost | Order quantity and Slaughter time | Analytical | |||
| Dhanam and Jesintha [4] | No | No | No | No | 1S | Min. Cost | Order quantity and Cycle time | Agreement index | |||
| Sebatjane [5] | No | No | Yes | No | 1S | Max. Profit | Order quantity and Cycle time | Heuristic | |||
| No | No | No | No | 1S | Min. Cost | Order quantity and Cycle time | Analytical | ||||
| No | No | No | No | 1S | Min. Cost | Order quantity and Cycle time | Analytical | ||||
| Nobil et al. [6] | No | Yes | Full | No | No | 1S | Min. Cost | Order quantity, Backordering quantity and Cycle time | Analytical | ||
| Sebatjane and Adetunji [7] | No | No | Yes | No | 1S | Max. Profit | Order quantity and Cycle time | Analytical | |||
| Sebatjane and Adetunji [8] | No | No | No | No | 1S | Min. Cost | Order quantity and Cycle time | Analytical | |||
| Sebatjane and Adetunji [9] | No | No | No | No | 3S | Min. Cost | Order quantity, Cycle time and number of shipments | Analytical | |||
| Khalilpourazari and Pasandideh [10] | No | No | No | No | 1S | Max. Profit | Order quantity, time period needed to grow each type of items | Meta-heuristic | |||
| Malekitabar et al. [11] | Yes | Linear | No | No | Yes | No | 2S | Max. Profit | Selling price and Cycle time | Analytical | |
| Nobil and Taleizadeh [12] | No | No | No | No | 1S | Min. Cost | Order quantity | Analytical | |||
| Eveline and Ritha [13] | No | Yes | Full | 1S | Min. Cost | Cycle time, Shortage start point | Analytical | ||||
| Garza Cabello [14] | No | Yes | Full | Yes | 1S | Max. Profit | Cycle time | Analytical | |||
| Sebatjane and Adetunji [15] | Yes | Exponential | No | No | Yes | No | 3S | Max. Profit | Selling price, Order quantity, Cycle time and number of shipments | Analytical | |
| Sebatjane and Adetunji [16] | No | No | Yes | Yes | No | 4S | Max. Profit | Order quantity, Cycle time and number of shipments | Analytical | ||
| Gharaei and Almehdawe [17] | No | No | No | Yes | No | 1S | Min. Cost | Order quantity and Cycle time | Analytical | ||
| Hidayat et al. [18] | No | No | No | No | 1S | Min. Cost | Order quantity and Cycle time | Analytical | |||
| Mokhtari et al. [19] | No | No | No | No | 1S | Max. Profit | Order quantity and Slaughter time | Meta-heuristic | |||
| Nishandhi [20] | No | Yes | Full | Yes | Yes | No | 1S | Min.Cost | Order quantity andBackordering quantity | Analytical | |
| Pourmohammad-Zia and Karimi [21] | No | No | Yes | No | 1S | Min. Cost | Order quantity and Cycle time | Analytical | |||
| Afzal and Alfares [22] | No | Yes | Full | Yes | No | 1S | Min. Cost | Order quantity, Backordering quantity and Cycle time | Analytical | ||
| Sebatjane [23] | No | No | 3S | Min. Cost | Cycle time and Number of shipments | Analytical | |||||
| No | No | 3S | Max. Profit | Cycle time and Number of shipments | Analytical | ||||||
| No | No | Yes | Yes | 4S | Max. Profit | Order quantity, Cycle time and Number of shipments | Analytical | ||||
| No | No | Yes | 3S | Min. Cost | Cycle time and Number of shipments | Analytical | |||||
| No | No | Yes | 4S | Max. Profit | Order quantity, Cycle time and Number of shipments | Analytical | |||||
| No | No | Yes | 3S | Max. Profit | Cycle time, Number of shipments and Inventory amount | Analytical | |||||
| Sebatjane and Adetunji [24] | No | No | No | Yes | No | 3S | Max. Profit | Order quantity, Cycle time and number of shipments | Analytical | ||
| Alfares and Afzal [25] | No | Yes | Full | Yes | No | 1S | Min. Cost | Order quantity, Backordering quantity and Cycle time | Analytical | ||
| Mittal and Sharma [26] | No | No | No | No | 1S | Max. Profit | Order quantity | Analytical | |||
| Luluah et al. [27] | No | No | Yes | Yes | No | 1S | Max. Profit | Order quantity and Cycle time | Analytical | ||
| Gharaei and Almehdawe [28] | No | No | No | Yes | Yes | 1S | Min. Cost | Order quantity and Cycle time | Meta-heuristic | ||
| Mahato et al. [29] | No | No | 2S | Max. Profit | Selling price, Inventory Cycle at the supplier (breeding period), inventory Cycle at the retailer (consumption period) | Analytical | |||||
| De-La-Cruz-Márquez et al. [30] | Yes | Polynomial | Yes | Full | Yes | Yes | 1S | Max. Profit | Selling price, Order quantity, Backordering quantity and Cycle time | Analytical | |
| Maity et al. [31] | No | No | 1S | Min. Cost | Order quantity, Growing period and Selling period | Analytical | |||||
| Pourmohammad-Zia et al. [32] | Yes | Linear | No | 2S | Max. Profit | Selling price, Inventory cycle at the supplier (breeding period), Inventory cycle at the retailer (consumption period) | Analytical | ||||
| Pourmohammad-Zia et al. [33] | Yes | Linear | No | 3S | Max. Profit | Order quantity, cycle time and Selling price | Analytical | ||||
| Rana et al. [34] | No | Yes | Partial | Yes | 1S | Min. Cost | Order quantity, Cycle time, Breeding period and Consumption period | Analytical | |||
| Choudhury and Mahata [35] | Yes | Linear | No | Yes | 2S | Max. Profit | Cycle time and Selling price | Analytical | |||
| Pourmohammad-Zia [36] | No | No | 1S | Min. Cost | Breeding period and Consumption period | Analytical | |||||
| Sharma and Saraswat [37] | No | Yes | Full | Yes | 1S | Max. Net Present Value Profit | Order quantity, Shortage period and Consumption period | Analytical | |||
| Saraswat and Sharma [38] | Yes | Partial | Yes | Max. Profit | Order quantity, Cycle length and Backorders | Analytical | |||||
| Sitanggang et al. [39] | No | No | Yes | Yes | 3S | Max. Profit | Order quantity, Cycle time and Number of shipments | Analytical | |||
| Faraudo Pijuan [40] | Yes | polynomial | No | Yes | Yes | 1S | Max. Profit | Selling price | Analytical | ||
| Sebatjane and Adetunji [41] | No | No | Yes | 3S | Min. Cost | Cycle time and Number of shipments | Analytical | ||||
| Sebatjane [42] | No | No | 3S | Min. number of storage facilities | Supply center, Farmer’s growing period, Processor’s non-processing period per processing cycle and Preservation technology cost | Analytical | |||||
| Abbasi et al. [43] | No | No | Yes | 1S | Max. Profit | Cycle time | Analytical | ||||
| Sharma and Mittal [44] | No | No | Yes | 2S | Max. Profit | Order quantity | Analytical | ||||
| Sharma and Saraswat [45] | No | Yes | Full | Yes | 1S | Max. net present value profit | Order quantity, Backordering quantity, Length of consumption period, Length of shortage period | Analytical | |||
| This paper | Yes | Polynomial | Yes | Full | Yes | Yes | Yes | 3S | Max. Profit | Selling price, Order quantity, Backordering quantity and Cycle time | Analytical | 
| Parameters | Value | (%) Change | Order Quantity (y) | Backordering Quantity (B) | Selling Price (pr) | Number of Shipments (n) | Supply Chain Profit (TPUsc) | |||||
|---|---|---|---|---|---|---|---|---|---|---|---|---|
| Orders | (%) Change | Orders | (%) Change | Price | (%) Change | Shipments | (%) Change | USD/Year | (%) Change | |||
| π | 5000 | −50 | 214.1704 | −11.20 | 6456.081 | 11.48 | 272.8205 | −47.74 | 1 | 0 | 499,456.8 | −77.92 | 
| 7500 | −25 | 230.9106 | −4.26 | 6225.717 | 7.50 | 397.3637 | −23.88 | 1 | 0 | 1,224,276 | −45.89 | |
| 10000 | Base example | 241.1837 | 0 | 5791.250 | 0 | 522.0497 | 0 | 1 | 0 | 2,262,526 | 0 | |
| 12500 | +25 | 248.4958 | 3.03 | 5285.176 | −8.74 | 646.7944 | 23.90 | 1 | 0 | 3,613,980 | 59.73 | |
| 15000 | +50 | 254.176 | 5.39 | 4755.838 | −17.88 | 771.5736 | 47.80 | 1 | 0 | 5,278,526 | 133.30 | |
| ρ | 5 | −50 | 241.9194 | 0.31 | 5748.523 | −0.74 | 1022.0250 | 95.77 | 1 | 0 | 4,760,098 | 110.39 | 
| 7.5 | −25 | 241.5544 | 0.15 | 5769.936 | −0.37 | 688.7041 | 31.92 | 1 | 0 | 3,094,644 | 36.78 | |
| 10 | Base example | 241.1837 | 0 | 5791.250 | 0 | 522.0497 | 0 | 1 | 0 | 2,262,526 | 0 | |
| 12.5 | +25 | 240.8072 | −0.16 | 5812.459 | 0.37 | 422.0620 | −19.15 | 1 | 0 | 1,763,742 | −22.05 | |
| 15 | +50 | 240.4245 | −0.31 | 5833.558 | 0.73 | 355.4078 | −31.92 | 1 | 0 | 1,431,626 | −36.72 | |
| u | 0.5 | −50 | 228.8977 | −5.09 | 6280.098 | 8.44 | 444,474.3 | 85040.23 | 1 | 0 | 1,481,313,000 | 65371.65 | 
| 0.75 | −25 | 237.4271 | −1.56 | 5983.585 | 3.32 | 4767.1860 | 813.17 | 1 | 0 | 20,112,010 | 788.92 | |
| 1 | Base example | 241.1837 | 0.00 | 5791.250 | 0 | 522.0497 | 0 | 1 | 0 | 2,262,526 | 0 | |
| 1.25 | +25 | 240.6102 | −0.24 | 5823.374 | 0.55 | 151.2538 | −71.03 | 1 | 0 | 481,321.3 | −78.73 | |
| 1.5 | +50 | 232.6477 | −3.54 | 6171.479 | 6.57 | 73.4492 | −85.93 | 1 | 0 | 87,181.86 | −96.15 | |
| pv | 10 | −50 | 241.1751 | 0 | 5791.745 | 0.01 | 522.1781 | 0.02 | 1 | 0 | 2,261,301 | −0.05 | 
| 15 | −25 | 241.1794 | 0 | 5791.497 | 0 | 522.1139 | 0.01 | 1 | 0 | 2,261,913 | −0.03 | |
| 20 | Base example | 241.1837 | 0 | 5791.250 | 0 | 522.0497 | 0 | 1 | 0 | 2,262,526 | 0 | |
| 25 | +25 | 241.1881 | 0 | 5791.003 | 0 | 521.9854 | −0.01 | 1 | 0 | 2,263,139 | 0.03 | |
| 30 | +50 | 241.1924 | 0 | 5790.756 | −0.01 | 521.9212 | −0.02 | 1 | 0 | 2,263,752 | 0.05 | |
| E[x] | 0.005 | −50 | 239.8418 | −0.56 | 5875.895 | 1.46 | 521.8218 | −0.04 | 1 | 0 | 2,264,377 | 0.08 | 
| 0.015 | −25 | 240.5173 | −0.28 | 5833.845 | 0.74 | 521.9342 | −0.02 | 1 | 0 | 2,263,465 | 0.04 | |
| 0.025 | Base example | 241.1837 | 0.00 | 5791.250 | 0 | 522.0497 | 0 | 1 | 0 | 2,262,526 | 0 | |
| 0.035 | +25 | 241.8407 | 0.27 | 5748.111 | −0.74 | 522.1683 | 0.02 | 1 | 0 | 2,261,559 | −0.04 | |
| 0.045 | +50 | 242.488 | 0.54 | 5704.428 | −1.50 | 522.2902 | 0.05 | 1 | 0 | 2,260,563 | −0.09 | |
| Parameters | Value | (%) Change | Order Quantity (y) | Backordering Quantity (B) | Selling Price (pr) | Number of Shipments (n) | Supply Chain Profit (TPUsc) | |||||
|---|---|---|---|---|---|---|---|---|---|---|---|---|
| Orders | % Change | Orders | (%) Change | Price | (%) Change | Shipments | % Change | USD/Year | (%) Change | |||
| pf | 12.5 | −50 | 241.1837 | 0 | 5791.250 | 0 | 522.049 | 0 | 1 | 0 | 2,262,526 | 0 | 
| 18.75 | −25 | 241.1837 | 0 | 5791.250 | 0 | 522.049 | 0 | 1 | 0 | 2,262,526 | 0 | |
| 25 | Base example | 241.1837 | 0 | 5791.250 | 0 | 522.049 | 0 | 1 | 0 | 2,262,526 | 0 | |
| 31.25 | +25 | 241.1837 | 0 | 5791.250 | 0 | 522.049 | 0 | 1 | 0 | 2,262,526 | 0 | |
| 37.6 | +50 | 241.1837 | 0 | 5791.250 | 0 | 522.049 | 0 | 1 | 0 | 2,262,526 | 0 | |
| pp | 15 | −50 | 241.1837 | 0 | 5791.250 | 0 | 522.049 | 0 | 1 | 0 | 2,262,526 | 0 | 
| 22.5 | −25 | 241.1837 | 0 | 5791.250 | 0 | 522.049 | 0 | 1 | 0 | 2,262,526 | 0 | |
| 30 | Base example | 241.1837 | 0 | 5791.250 | 0 | 522.049 | 0 | 1 | 0 | 2,262,526 | 0 | |
| 37.5 | +25 | 241.1837 | 0 | 5791.250 | 0 | 522.049 | 0 | 1 | 0 | 2,262,526 | 0 | |
| 45 | +50 | 241.1837 | 0 | 5791.250 | 0 | 522.049 | 0 | 1 | 0 | 2,262,526 | 0 | |
| p | 5 | −50 | 241.2165 | 0.01 | 5789.381 | −0.03 | 521.564 | −0.09 | 1 | 0 | 2,267,158 | 0.20 | 
| 7.5 | −25 | 241.2002 | 0.01 | 5790.316 | −0.02 | 521.807 | −0.05 | 1 | 0 | 2,264,841 | 0.10 | |
| 10 | Base example | 241.1837 | 0 | 5791.250 | 0 | 522.049 | 0 | 1 | 0 | 2,262,526 | 0 | |
| 12.5 | +25 | 241.1673 | −0.01 | 5792.184 | 0.02 | 522.292 | 0.05 | 1 | 0 | 2,260,212 | −0.10 | |
| 15 | +50 | 241.1509 | −0.01 | 5793.118 | 0.03 | 522.535 | 0.09 | 1 | 0 | 2,257,899 | −0.20 | |
| Kf | 20,000 | −50 | 227.4759 | −5.68 | 5457.744 | −5.76 | 521.205 | −0.16 | 1 | 0 | 2,271,832 | 0.41 | 
| 30,000 | −25 | 234.4313 | −2.80 | 5626.899 | −2.84 | 521.633 | −0.08 | 1 | 0 | 2,267,109 | 0.20 | |
| 40,000 | Base example | 241.1837 | 0 | 5791.250 | 0 | 522.049 | 0 | 1 | 0 | 2,262,526 | 0 | |
| 50,000 | +25 | 247.75 | 2.72 | 5951.192 | 2.76 | 522.454 | 0.08 | 1 | 0 | 2258072 | −0.20 | |
| 60,000 | +50 | 254.1445 | 5.37 | 6107.067 | 5.45 | 522.848 | 0.15 | 1 | 0 | 2,253,736 | −0.39 | |
| Kp | 30,000 | −50 | 220.2983 | −8.66 | 5283.328 | −8.77 | 520.763 | −0.25 | 1 | 0 | 2,276,708 | 0.63 | 
| 45,000 | −25 | 230.9801 | −4.23 | 5542.949 | −4.29 | 521.421 | −0.12 | 1 | 0 | 2,269,452 | 0.31 | |
| 60,000 | Base example | 241.1837 | 0 | 5791.250 | 0 | 522.049 | 0 | 1 | 0 | 2,262,526 | 0 | |
| 75,000 | +25 | 250.9679 | 4.06 | 6029.618 | 4.12 | 522.652 | 0.12 | 1 | 0 | 2,255,890 | −0.29 | |
| 90,000 | +50 | 260.3799 | 7.96 | 6259.177 | 8.08 | 523.232 | 0.23 | 1 | 0 | 2,249,511 | −0.58 | |
| Parameters | Value | (%) Change | Order Quantity (y) | Backordering Quantity (B) | Selling Price (pr) | Number of Shipments (n) | Supply Chain Profit (TPUsc) | |||||
|---|---|---|---|---|---|---|---|---|---|---|---|---|
| Orders | % Change | Orders | (%) Change | Price | (%) Change | Shipments | % Change | USD/Year | (%) Change | |||
| Kr | 40,000 | −50 | 212.876 | −11.74 | 212.876 | −96.32 | 520.307 | −0.33 | 1 | 0 | 2,281,754 | 0.85 | 
| 60,000 | −25 | 227.4759 | −5.68 | 5457.744 | −5.76 | 521.205 | −0.16 | 1 | 0 | 2,271,832 | 0.41 | |
| 80,000 | Base example | 241.1837 | 0 | 5791.250 | 0 | 522.049 | 0 | 1 | 0 | 2,262,526 | 0 | |
| 100,000 | +25 | 254.1445 | 5.37 | 6107.067 | 5.45 | 522.848 | 0.15 | 1 | 0 | 2,253,736 | −0.39 | |
| 120,000 | +50 | 266.4675 | 10.48 | 6407.786 | 10.65 | 523.608 | 0.30 | 1 | 0 | 2,245,387 | −0.76 | |
| cf | 5 | −50 | 241.2397 | 0.02 | 5788.063 | −0.06 | 521.222 | −0.16 | 1 | 0 | 2,270,427 | 0.35 | 
| 7.5 | −25 | 241.2117 | 0.01 | 5789.657 | −0.03 | 521.635 | −0.08 | 1 | 0 | 2,266,475 | 0.17 | |
| 10 | Base example | 241.1837 | 0 | 5791.250 | 0 | 522.049 | 0 | 1 | 0 | 2,262,526 | 0 | |
| 12.5 | +25 | 241.1557 | −0.01 | 5792.842 | 0.03 | 522.463 | 0.08 | 1 | 0 | 2,258,581 | −0.17 | |
| 15 | +50 | 241.1277 | −0.02 | 5794.434 | 0.05 | 522.877 | 0.16 | 1 | 0 | 2,254,638 | −0.35 | |
| mf | 1 | −50 | 241.185 | 0 | 5791.179 | 0 | 522.031 | 0 | 1 | 0 | 2,262,701 | 0.01 | 
| 1.5 | −25 | 241.1844 | 0 | 5791.215 | 0 | 522.040 | 0 | 1 | 0 | 2,262,614 | 0 | |
| 2 | Base example | 241.1837 | 0 | 5791.250 | 0 | 522.049 | 0 | 1 | 0 | 2,262,526 | 0 | |
| 2.5 | +25 | 241.1831 | 0 | 5791.286 | 0 | 522.058 | 0 | 1 | 0 | 2,262,438 | 0 | |
| 3 | +50 | 241.1825 | 0 | 5791.321 | 0 | 522.068 | 0 | 1 | 0 | 2,262,351 | −0.01 | |
| hl | 6 | −50 | 520.9461 | 116.00 | 5787.000 | −0.07 | 520.946 | −0.21 | 1 | 0 | 2,273,064 | 0.47 | 
| 9 | −25 | 241.221 | 0.02 | 5789.126 | −0.04 | 521.497 | −0.11 | 1 | 0 | 2,267,792 | 0.23 | |
| 12 | Base example | 241.1837 | 0 | 5791.250 | 0 | 522.049 | 0 | 1 | 0 | 2,262,526 | 0 | |
| 15 | +25 | 241.1464 | −0.02 | 5793.373 | 0.04 | 522.601 | 0.11 | 1 | 0 | 2,257,266 | −0.23 | |
| 18 | +50 | 241.109 | −0.03 | 5795.495 | 0.07 | 523.153 | 0.21 | 1 | 0 | 2,252,012 | −0.46 | |
| hs | 7.5 | −50 | 269.15 | 11.60 | 6450.386 | 11.38 | 520.020 | −0.39 | 1 | 0 | 2,279,397 | 0.75 | 
| 11.25 | −25 | 254.0169 | 5.32 | 6093.752 | 5.22 | 521.070 | −0.19 | 1 | 0 | 2,270,722 | 0.36 | |
| 15 | Base example | 241.1837 | 0 | 5791.250 | 0 | 522.049 | 0 | 1 | 0 | 2,262,526 | 0 | |
| 18.75 | +25 | 230.121 | −4.59 | 5530.427 | −4.50 | 522.971 | 0.18 | 2,254,740 | −0.34 | |||
| 22.5 | +50 | 220.4554 | −8.59 | 5302.505 | −8.44 | 523.843 | 0.34 | 1 | 0 | 2,247,310 | −0.67 | |
| Parameters | Value | (%) Change | Order Quantity (y) | Backordering Quantity (B) | Selling Price (pr) | Number of Shipments (n) | Supply Chain Profit (TPUsc) | |||||
|---|---|---|---|---|---|---|---|---|---|---|---|---|
| Orders | % Change | Orders | (%) Change | Price | (%) Change | Shipments | % Change | USD/Year | (%) Change | |||
| hr | 10 | −50 | 281.9116 | 16.89 | 6097.384 | 5.29 | 519.891 | −0.41 | 1 | 0 | 2,286,031 | 1.04 | 
| 15 | −25 | 259.0067 | 7.39 | 5996.523 | 3.54 | 520.999 | −0.20 | 1 | 0 | 2,273,706 | 0.49 | |
| 20 | Base example | 241.1837 | 0 | 5791.250 | 0 | 522.049 | 0 | 1 | 0 | 2,262,526 | 0 | |
| 25 | +25 | 226.6978 | −6.01 | 5569.68 | −3.83 | 523.042 | 0.19 | 1 | 0 | 2,252,170 | −0.46 | |
| 30 | +50 | 214.587 | −11.03 | 5356.508 | −7.51 | 523.982 | 0.37 | 1 | 0 | 2,242,460 | −0.89 | |
| pc | 2.5 | −50 | 241.2618 | 0.03 | 5786.797 | −0.08 | 520.893 | −0.22 | 1 | 0 | 2,273,569 | 0.49 | 
| 3.75 | −25 | 241.2228 | 0.02 | 5789.024 | −0.04 | 521.471 | −0.11 | 1 | 0 | 2,268,044 | 0.24 | |
| 5 | Base example | 241.1837 | 0 | 5791.250 | 0 | 522.049 | 0 | 1 | 0 | 2,262,526 | 0 | |
| 6.25 | +25 | 241.1446 | −0.02 | 5793.475 | 0.04 | 522.627 | 0.11 | 1 | 0 | 2,257,014 | −0.24 | |
| 7.5 | +50 | 241.1054 | −0.03 | 5795.698 | 0.08 | 523.206 | 0.22 | 1 | 0 | 2,251,510 | −0.49 | |
| z | 0.25 | −50 | 241.1924 | 0.0 | 5790.756 | −0.01 | 521.921 | −0.02 | 1 | 0 | 2,263,752 | 0.05 | 
| 0.375 | −25 | 241.1881 | 0 | 5791.003 | 0 | 521.985 | −0.01 | 1 | 0 | 2,263,139 | 0.03 | |
| 0.5 | Base example | 241.1837 | 0 | 5791.250 | 0 | 522.049 | 0 | 1 | 0 | 2,262,526 | 0 | |
| 0.625 | +25 | 241.1794 | 0 | 5791.497 | 0 | 522.113 | 0.01 | 1 | 0 | 2,261,913 | −0.03 | |
| 0.75 | +50 | 241.1751 | 0 | 5791.745 | 0.01 | 522.178 | 0.02 | 1 | 0 | 2,261,301 | −0.05 | |
| b | 2 | −50 | 246.2887 | 2.12 | 6256.561 | 8.03 | 522.338 | 0.06 | 1 | 0 | 2,265,914 | 0.15 | 
| 3 | −25 | 243.6234 | 1.01 | 6014.519 | 3.86 | 522.185 | 0.03 | 1 | 0 | 2,264,163 | 0.07 | |
| 4 | Base example | 241.1837 | 0 | 5791.250 | 0 | 522.049 | 0 | 1 | 0 | 2,262,526 | 0 | |
| 5 | +25 | 238.9416 | −0.93 | 5584.575 | −3.57 | 521.929 | −0.02 | 1 | 0 | 2,260,991 | −0.07 | |
| 6 | +50 | 236.8734 | −1.79 | 5392.649 | −6.88 | 521.821 | −0.04 | 1 | 0 | 2,259,548 | −0.13 | |
| θ | 0.00225 | −50 | 241.275 | 0.04 | 5791.707 | 0.01 | 521.966 | −0.02 | 1 | 0 | 2,263,335 | 0.04 | 
| 0.003375 | −25 | 241.2293 | 0.02 | 5791.478 | 0 | 522.007 | −0.01 | 1 | 0 | 2,262,931 | 0.02 | |
| 0.0045 | Base example | 241.1837 | 0 | 5791.250 | 0 | 522.049 | 0 | 1 | 0 | 2,262,526 | 0 | |
| 0.005625 | +25 | 241.1383 | −0.02 | 5791.022 | 0.0 | 522.091 | 0.01 | 1 | 0 | 2,262,121 | −0.02 | |
| 0.00675 | +50 | 241.0928 | −0.04 | 5790.795 | −0.01 | 522.133 | 0.02 | 1 | 0 | 2,261,717 | −0.04 | |
| Parameters | Value | (%) Change | Order Quantity (y) | Backordering Quantity (B) | Selling Price (pr) | Number of Shipments (n) | Supply Chain Profit (TPUsc) | |||||
|---|---|---|---|---|---|---|---|---|---|---|---|---|
| Orders | % Change | Orders | (%) Change | Price | (%) Change | Shipments | % Change | USD/Year | (%) Change | |||
| 10 | −50 | 241.1852 | 0 | 5791.17 | 0 | 522.028 | 0 | 1 | 0 | 2,262,724 | 0.01 | |
| 15 | −25 | 241.1844 | 0 | 5791.21 | 0 | 522.039 | 0 | 1 | 0 | 2,262,625 | 0.0 | |
| 20 | Base example | 241.1837 | 0 | 5791.250 | 0 | 522.049 | 0 | 1 | 0 | 2,262,526 | 0 | |
| 25 | +25 | 241.183 | 0 | 5791.290 | 0 | 522.060 | 0 | 1 | 0 | 2,262,427 | 0 | |
| 30 | +50 | 241.1823 | 0 | 5791.33 | 0 | 522.070 | 0 | 1 | 0 | 2,262,327 | −0.01 | |
| 12.5 | −50 | 241.1857 | 0 | 5791.139 | 0 | 522.020 | −0.01 | 1 | 0 | 2,262,802 | 0.01 | |
| 18.75 | −25 | 241.1847 | 0 | 5791.194 | 0 | 522.035 | 0 | 1 | 0 | 2,262,664 | 0.01 | |
| 25 | Base example | 241.1837 | 0 | 5791.250 | 0 | 522.049 | 0 | 1 | 0 | 2,262,526 | 0 | |
| 31.25 | +25 | 241.1828 | 0 | 5791.306 | 0 | 522.064 | 0 | 1 | 0 | 2,262,388 | −0.01 | |
| 37.5 | +50 | 241.1818 | 0 | 5791.361 | 0 | 522.078 | 0.01 | 1 | 0 | 2,262,250 | −0.01 | |
| 2.5 | −50 | 241.1838 | 0 | 5791.246 | 0 | 522.048 | 0 | 1 | 0 | 2,262,536 | 0 | |
| 3.75 | −25 | 241.1838 | 0 | 5791.248 | 0 | 522.049 | 0 | 1 | 0 | 2,262,531 | 0 | |
| 5 | Base example | 241.1837 | 0 | 5791.250 | 0 | 522.049 | 0 | 1 | 0 | 2,262,526 | 0 | |
| 6.25 | +25 | 241.1837 | 0 | 5791.252 | 3 × 10−5 | 522.050 | 1 × 10−4 | 1 | 0 | 2,262,521 | 0 | |
| 7.5 | +50 | 241.1837 | 0 | 5791.254 | 7 × 10−5 | 522.050 | 2 × 10−4 | 1 | 0 | 2,262,516 | 0 | |
| 10,000 | −50 | 241.1538 | −0.01 | 5790.521 | −1 × 10−2 | 522.047 | −4 × 10−4 | 1 | 0 | 2,262,546 | 0 | |
| 15,000 | −25 | 241.1688 | −0.01 | 5790.885 | −6 × 10−3 | 522.048 | −2 × 10−4 | 1 | 0 | 2,262,536 | 0 | |
| 20,000 | Base example | 241.1837 | 0 | 5791.250 | 0 | 522.049 | 0 | 1 | 0 | 2,262,526 | 0 | |
| 25,000 | +25 | 241.1987 | 0.01 | 5791.615 | 0.01 | 522.050 | 0 | 1 | 0 | 2,262,516 | 0 | |
| 30,000 | +50 | 241.2137 | 0.01 | 5791.979 | 0.01 | 522.051 | 0 | 1 | 0 | 2,262,506 | 0 | |
| 15,000 | −50 | 241.1388 | −0.02 | 5790.156 | −0.02 | 522.046 | 0 | 1 | 0 | 2,262,556 | 0 | |
| 22,500 | −25 | 241.1613 | −0.01 | 5790.703 | −0.01 | 522.048 | 0 | 1 | 0 | 2,262,541 | 0 | |
| 30,000 | Base example | 241.1837 | 0 | 5791.250 | 0 | 522.049 | 0 | 1 | 0 | 2,262,526 | 0 | |
| 37,500 | +25 | 241.2062 | 0.01 | 5791.797 | 0.01 | 522.051 | 0 | 1 | 0 | 2,262,511 | 0 | |
| 45,000 | +50 | 241.2287 | 0.02 | 5792.344 | 0.02 | 522.052 | 0 | 1 | 0 | 2,262,495 | 0 | |
| Parameters | Value | (%) Change | Order Quantity (y) | Backordering Quantity (B) | Selling Price (pr) | Number of Shipments (n) | Supply Chain Profit (TPUsc) | |||||
|---|---|---|---|---|---|---|---|---|---|---|---|---|
| Orders | % Change | Orders | (%) Change | Price | (%) Change | Shipments | % Change | USD/Year | (%) Change | |||
| 20,000 | −50 | 241.1238 | −0.02 | 5789.791 | −0.03 | 522.046 | 0 | 1 | 0 | 2,262,567 | 0 | |
| 30,000 | −25 | 241.1538 | −0.01 | 5790.521 | −0.01 | 522.047 | 0 | 1 | 0 | 2,262,546 | 0 | |
| 40,000 | Base example | 241.1837 | 0 | 5791.250 | 0 | 522.049 | 0 | 1 | 0 | 2,262,526 | 0 | |
| 50,000 | +25 | 241.2137 | 0.01 | 5791.979 | 0.01 | 522.051 | 0 | 1 | 0 | 2,262,506 | 0 | |
| 60,000 | +50 | 241.2436 | 0.02 | 5792.709 | 0.03 | 522.053 | 0 | 1 | 0 | 2,262,485 | 0 | |
| 3 | −50 | 241.1839 | 0 | 5791.242 | 0 | 522.047 | 0 | 1 | 0 | 2,262,547 | 0 | |
| 4.5 | −25 | 241.1838 | 0 | 5791.246 | 0 | 522.048 | 0 | 1 | 0 | 2,262,537 | 0 | |
| 6 | Base example | 241.1837 | 0 | 5791.250 | 0 | 522.049 | 0 | 1 | 0 | 2,262,526 | 0 | |
| 7.5 | +25 | 241.1837 | 0 | 5791.254 | 7 × 10−5 | 522.050 | 0 | 1 | 0 | 2,262,515 | 0 | |
| 9 | +50 | 241.1836 | −4 × 10−5 | 5791.259 | 2 × 10−4 | 522.051 | 0 | 1 | 0 | 2,262,505 | 0 | |
| 0.5 | −50 | 241.1837 | 0 | 5791.250 | 0 | 522.049 | 0 | 1 | 0 | 2,262,526 | 0 | |
| 0.75 | −25 | 241.1837 | 0 | 5791.25 | 0 | 522.049 | 0 | 1 | 0 | 2,262,526 | 0 | |
| 1 | Base example | 241.1837 | 0 | 5791.250 | 0 | 522.049 | 0 | 1 | 0 | 2,262,526 | 0 | |
| 1.25 | +25 | 241.1837 | 0 | 5791.25 | 0 | 522.049 | 0 | 1 | 0 | 2,262,526 | 0 | |
| 1.5 | +50 | 241.1837 | 0 | 5791.25 | 0 | 522.049 | 0 | 1 | 0 | 2,262,526 | 0 | |
| 5 | −50 | 241.184 | 0 | 5791.234 | 0 | 522.045 | 0 | 1 | 0 | 2,262,565 | 0 | |
| 7.5 | −25 | 241.1839 | 0 | 5791.242 | 0 | 522.047 | 0 | 1 | 0 | 2,262,546 | 0 | |
| 10 | Base example | 241.1837 | 0 | 5791.250 | 0 | 522.049 | 0 | 1 | 0 | 2,262,526 | 0 | |
| 12.5 | +25 | 241.1836 | −4 × 10−5 | 5791.258 | 0 | 522.051 | 0 | 1 | 0 | 2,262,506 | 0 | |
| 15 | +50 | 241.1835 | −8 × 10−5 | 5791.266 | 0 | 522.053 | 0 | 1 | 0 | 2,262,486 | 0 | |
| 6.5 | −50 | 241.2764 | 4 × 10−2 | 5793.435 | 0.04 | 522.042 | 0 | 1 | 0 | 2,262,588 | 0 | |
| 9.75 | −25 | 241.2301 | 2 × 10−2 | 5792.342 | 0.02 | 522.046 | 0 | 1 | 0 | 2,262,557 | 0 | |
| 13 | Base example | 241.1837 | 0 | 5791.250 | 0 | 522.049 | 0 | 1 | 0 | 2,262,526 | 0 | |
| 16.25 | +25 | 241.1374 | −0.02 | 5790.159 | −0.02 | 522.053 | 0 | 1 | 0 | 2,262,495 | 0 | |
| 19.5 | +50 | 241.0912 | −0.04 | 5789.068 | −0.04 | 522.057 | 0 | 1 | 0 | 2,262,464 | 0 | |
| 9 | −50 | 241.3131 | 0.05 | 5793.033 | 0.03 | 522.041 | 0 | 1 | 0 | 2,262,613 | 0 | |
| 13.5 | −25 | 241.2484 | 0.03 | 5792.142 | 0.02 | 522.045 | 0 | 1 | 0 | 2,262,569 | 0 | |
| 18 | Base example | 241.1837 | 0 | 5791.250 | 0 | 522.049 | 0 | 1 | 0 | 2,262,526 | 0 | |
| 22.5 | +25 | 241.1192 | −0.03 | 5790.358 | −0.02 | 522.053 | 0 | 1 | 0 | 2,262,482 | 0 | |
| 27 | +50 | 241.0547 | −0.05 | 5789.466 | −0.03 | 522.057 | 0 | 1 | 0 | 2,262,439 | 0 | |
| 1 | −50 | 241.1839 | 0 | 5791.242 | 0 | 522.047 | 0 | 1 | 0 | 2,262,546 | 0 | |
| 1.5 | −25 | 241.1838 | 0 | 5791.246 | 0 | 522.048 | 0 | 1 | 0 | 2,262,536 | 0 | |
| 2 | Base example | 241.1837 | 0 | 5791.250 | 0 | 522.049 | 0 | 1 | 0 | 2,262,526 | 0 | |
| 2.5 | +25 | 241.1837 | 0 | 5791.254 | 7 × 10−5 | 522.050 | 0 | 1 | 0 | 2,262,516 | 0 | |
| 3 | +50 | 241.1836 | −4 × 10−5 | 5791.258 | 1 × 10−4 | 522.051 | 0 | 1 | 0 | 2,262,506 | 0 | |
| 0.125 | −50 | 241.1838 | 4 × 10−5 | 5791.249 | −2 × 10−5 | 522.049 | 0 | 1 | 0 | 2,262,529 | 0 | |
| 0.1875 | −25 | 241.1838 | 4 × 10−5 | 5791.25 | 0 | 522.049 | 0 | 1 | 0 | 2,262,527 | 0 | |
| 0.25 | Base example | 241.1837 | 0 | 5791.250 | 0 | 522.049 | 0 | 1 | 0 | 2,262,526 | 0 | |
| 0.3125 | +25 | 241.1837 | 0 | 5791.251 | 2 × 10−5 | 522.049 | 2 × 10−5 | 1 | 0 | 2,262,525 | −4 × 10−5 | |
| 0.375 | +50 | 241.1837 | 0 | 5791.251 | 2 × 10−5 | 522.049 | 4 × 10−5 | 1 | 0 | 2,262,523 | −1 × 10−4 | |
| Publisher’s Note: MDPI stays neutral with regard to jurisdictional claims in published maps and institutional affiliations. | 
© 2022 by the authors. Licensee MDPI, Basel, Switzerland. This article is an open access article distributed under the terms and conditions of the Creative Commons Attribution (CC BY) license (https://creativecommons.org/licenses/by/4.0/).
Share and Cite
De-la-Cruz-Márquez, C.G.; Cárdenas-Barrón, L.E.; Mandal, B.; Smith, N.R.; Bourguet-Díaz, R.E.; Loera-Hernández, I.d.J.; Céspedes-Mota, A.; Treviño-Garza, G. An Inventory Model in a Three-Echelon Supply Chain for Growing Items with Imperfect Quality, Mortality, and Shortages under Carbon Emissions When the Demand Is Price Sensitive. Mathematics 2022, 10, 4684. https://doi.org/10.3390/math10244684
De-la-Cruz-Márquez CG, Cárdenas-Barrón LE, Mandal B, Smith NR, Bourguet-Díaz RE, Loera-Hernández IdJ, Céspedes-Mota A, Treviño-Garza G. An Inventory Model in a Three-Echelon Supply Chain for Growing Items with Imperfect Quality, Mortality, and Shortages under Carbon Emissions When the Demand Is Price Sensitive. Mathematics. 2022; 10(24):4684. https://doi.org/10.3390/math10244684
Chicago/Turabian StyleDe-la-Cruz-Márquez, Cynthia Griselle, Leopoldo Eduardo Cárdenas-Barrón, Buddhadev Mandal, Neale R. Smith, Rafael Ernesto Bourguet-Díaz, Imelda de Jesús Loera-Hernández, Armando Céspedes-Mota, and Gerardo Treviño-Garza. 2022. "An Inventory Model in a Three-Echelon Supply Chain for Growing Items with Imperfect Quality, Mortality, and Shortages under Carbon Emissions When the Demand Is Price Sensitive" Mathematics 10, no. 24: 4684. https://doi.org/10.3390/math10244684
APA StyleDe-la-Cruz-Márquez, C. G., Cárdenas-Barrón, L. E., Mandal, B., Smith, N. R., Bourguet-Díaz, R. E., Loera-Hernández, I. d. J., Céspedes-Mota, A., & Treviño-Garza, G. (2022). An Inventory Model in a Three-Echelon Supply Chain for Growing Items with Imperfect Quality, Mortality, and Shortages under Carbon Emissions When the Demand Is Price Sensitive. Mathematics, 10(24), 4684. https://doi.org/10.3390/math10244684
 
        


 
       