Exponential Stability of Impulsive Neutral Stochastic Functional Differential Equations
Abstract
1. Introduction
2. Preliminaries
3. Main Results
3.1. pth Moment Exponential Stability
- (H1)
- , for any ;
- (H2)
- For any
- (H3)
- For ;
- (H4)
- and
3.2. Almost Sure Exponential Stability
- (H1)
- , for all ;
- (H2)
- for all and
- (H3)
- for all ;
- (H4)
- and , where will be defined in the following process; then, the trivial solution of Equation (38) is pth moment exponentially stable.
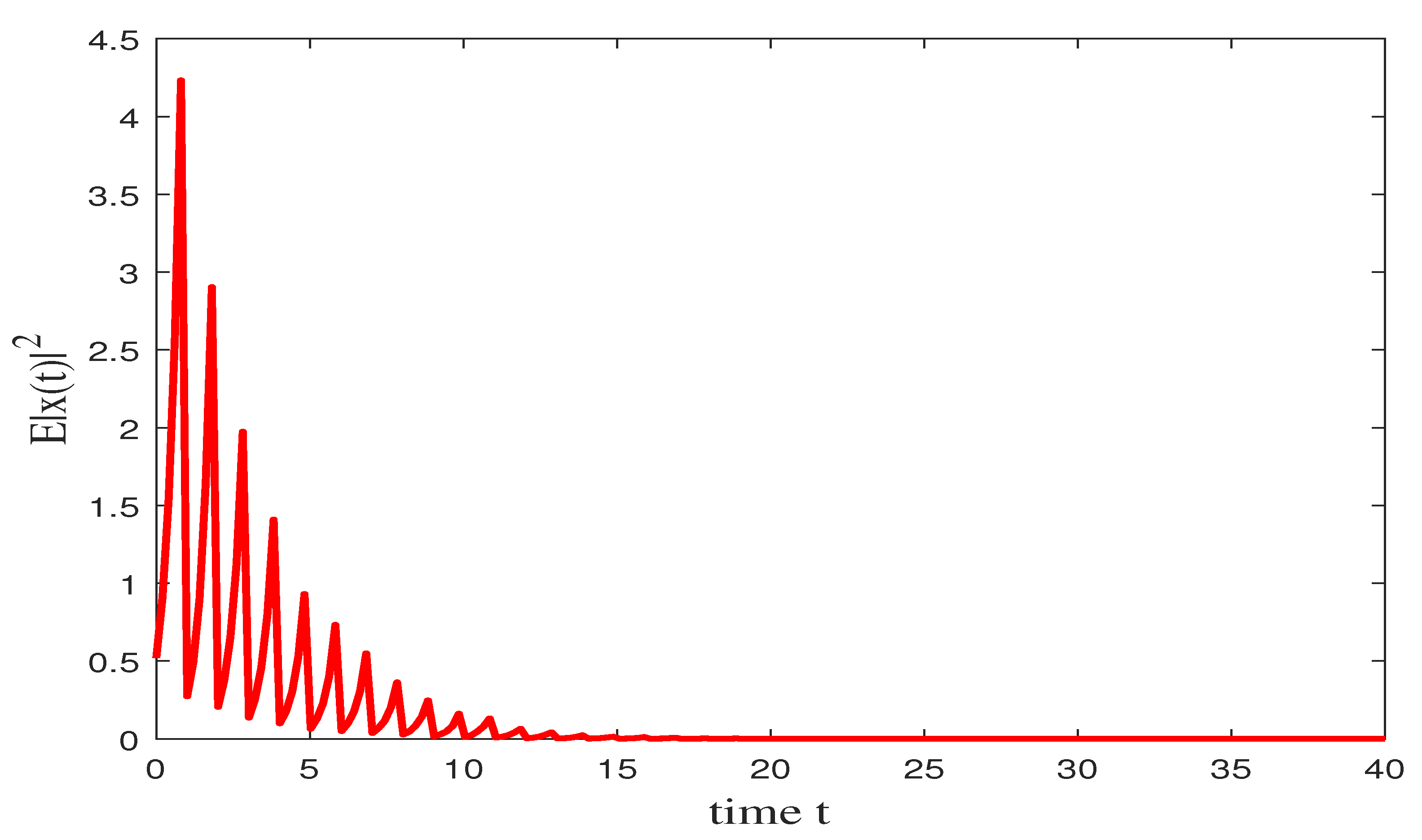
4. Examples
5. Conclusions
Author Contributions
Funding
Institutional Review Board Statement
Informed Consent Statement
Data Availability Statement
Conflicts of Interest
References
- Mao, X. Stochastic Differential Equation and Applications; Horwood Publishing Limited: Oxford, UK, 1997. [Google Scholar]
- Jankovic, S.; Randjelovic, J. Razumikhin-type exponential stability criteria of neutral stochastic functional differential equations. J. Math. Anal. 2009, 355, 811–820. [Google Scholar] [CrossRef]
- Mao, X. Exponential stability in mean square of neutral stochastic differential functional equations. Syst. Control Lett. 1995, 26, 245–251. [Google Scholar] [CrossRef]
- Mao, X. Asymptoic properties of neutral stochastic differential delay equation. Stochastics 2014, 68, 273–295. [Google Scholar]
- Karthikeyan, S.; Balachandran, K. Controllability of nonlinear stochastic neutral impulsive systems. Nonlinear Anal. Hybrid Syst. 2009, 3, 266–276. [Google Scholar] [CrossRef]
- Song, Y.; Sun, W.; Jiang, F. Mean-square exponential input-to-state stability for neutral stochastic neural networks with mixed delays. Neurocomputing 2016, 205, 195–203. [Google Scholar] [CrossRef]
- Chen, H.; Shi, P.; Lim, C. Cluster synchronization for neutral stochastic delay networks via intermittent adaptive control. IEEE Trans Neural Netw. Learn. Syst. 2019, 30, 3246–3259. [Google Scholar] [CrossRef]
- Luo, Q.; Mao, X.; Shen, Y. New criteria on exponential stability of neutral stochastic differential delay equations. Syst. Control Lett. 2006, 55, 826–834. [Google Scholar] [CrossRef]
- Chen, W.; Xu, S. Stabilization of hybrid neutral stochastic differential delay equations by delay feedback control. Syst. Control Lett. 2016, 115, 1–8. [Google Scholar] [CrossRef]
- Shen, M.; Fei, W. Stability of highly nonlinear neutral stochastic differential delay equations. Syst. Control Lett. 2018, 115, 1718–1723. [Google Scholar] [CrossRef]
- Huang, L.; Deng, F. Razumikhin-type theorems on stability of neutral stochastic functional differential equations. IEEE Trans. Autom. Control 2009, 53, 1718–1723. [Google Scholar] [CrossRef]
- Hu, W. A new stability criterion for neutral stochastic delay differential equations with Markovian switching. Math. Prob. Eng. 2018, 2018, 7814974. [Google Scholar] [CrossRef]
- Cheng, P.; Deng, F. Global exponential stability of impulsive stochastic functional differential systems. Stat. Probab. Lett. 2010, 80, 1854–1862. [Google Scholar] [CrossRef]
- Pan, L.; Cao, J. Exponential stability of impulsive stochastic functional differential equations. J. Math. Anal. Appl. 2011, 382, 672–685. [Google Scholar] [CrossRef]
- Li, X.; Deng, F. Razumikhin method for impulsive functional differential equations of neutral type. Chaos Solitons Fractals 2017, 101, 41–49. [Google Scholar] [CrossRef]
- Kaviya, R.; Muthukumar, P. Exponential stability of non-linear neutral stochastic delay differential system with generalized delay-dependent impulsive points. J. Frankl. Inst. 2021, 358, 5014–5038. [Google Scholar] [CrossRef]
- He, J.; Kong, F. Globally exponential stability of piecewise pseudo almost periodoc solutions for neutral differential equations with impulses and delays. Qual. Theory Dyn. Syst. 2022, 21, 1–7. [Google Scholar] [CrossRef]
- Fu, X.; Zhu, Q. Exponential stability of neutral stochastic delay differential equation with delay-dependent impulses. Appl. Math. Comput. 2020, 377, 125146. [Google Scholar] [CrossRef]
- Yu, G.; Yang, W.; Xu, L.; Chen, H.; Zhao, Y. pth moment and almost sure exponential stability of impulsive neutral stochastic functional differential equations with Markovian switching. Int. J. Syst. Sci. 2018, 49, 1441467. [Google Scholar] [CrossRef]
- Liu, J.; Xu, W. An averaging result for impulsive fractional neutral stochastic differential equations. Syst. Control Lett. 2021, 114, 106892. [Google Scholar] [CrossRef]
- Chen, H.; Shi, P. Exponential stability for neutral stochastic Markov systems with time-varying delay and its applications. IEEE Trans. Autom. Control 2016, 46, 6. [Google Scholar] [CrossRef]
- Chen, H.; Shi, P. Stability analysis for neutral stochastic delay systems with Markovian switching. Appl. Math. Lett. 2017, 110, 38–48. [Google Scholar] [CrossRef]
- Chen, H.; Shi, P. Stability analysis for stochastic neutral switched systems with time-varying delay. SIAM J. Control Optim. 2021, 59, 24–49. [Google Scholar] [CrossRef]
- Cai, T.; Cheng, P. Stability analysis of discrete-time stochastic delay systems with impulses. Mathematics 2021, 9, 418. [Google Scholar] [CrossRef]
- Liu, L.; Deng, F.; Qu, B. Fundamental properities of nonlinear stochastic differential equations. Mathematics 2022, 10, 2690. [Google Scholar] [CrossRef]
- Pankov, P.S.; Zheentaeva, Z.K.; Shirinov, T. Asymptotic reduction of solution space dimension for dynamical systems. TWMS J. Pure Appl. Math. 2021, 12, 243–253. [Google Scholar]
- Shokri, A.; Saadat, H. Trigonometrically fitted high-order predictor-corrector method with phase-lag of order infinity for the numerical solution of radial Schrödinger equation. J. Math. Chem. 2014, 52, 1870–1894. [Google Scholar] [CrossRef]
- Shokri, A.; Saadat, H. P-stability, TF and VSDPL technique in Obrechkoff methods for the numerical solution of the Schrodinger equation. Bull. Iran. Math. Soc. 2016, 42, 687–706. [Google Scholar]
- Qalarov, A.A.; Khaldjigitov, A.A. Mathematical and numerical modeling of the coupled dynamic thermoelastic problems for isotropic bodies. TWMS J. Pure Appl. Math. 2020, 11, 119–126. [Google Scholar]
- Li, B. Stability of stochastic functional differential equations with impulses by an average approach. Nonlinear Anal. Hybrid Syst. 2018, 29, 221–233. [Google Scholar] [CrossRef]
- Hespanha, P.; Liberzon, D.; Teel, A. Lyapunov conditions for input-to-state stability of impulsive systems. Automatica 2008, 44, 2735–2744. [Google Scholar] [CrossRef]
- Lu, J.; Ho, D.; Cao, J. A unified synchronization criterion for impulsive dynamical networks. Automatica 2010, 46, 1215–1221. [Google Scholar] [CrossRef]
- Peng, S.; Deng, F. New criteria on pth moment input-to-state stability of impulsive stochastic delayed differential systems. IEEE Trans. Autom. Control 2017, 7, 3573–3579. [Google Scholar] [CrossRef]
- Bernt, Ø. Stochastic Differential Equations; Springer: Berlin/Heidelberg, Germany, 2006. [Google Scholar]
- Lee, L.; Liu, Y.; Liang, J.; Cai, X. Finite time stability of nonlinear impulsive systems and its application in sampled-data systems. ISA Trans. 2015, 37, 172–178. [Google Scholar] [CrossRef] [PubMed]



Publisher’s Note: MDPI stays neutral with regard to jurisdictional claims in published maps and institutional affiliations. |
© 2022 by the authors. Licensee MDPI, Basel, Switzerland. This article is an open access article distributed under the terms and conditions of the Creative Commons Attribution (CC BY) license (https://creativecommons.org/licenses/by/4.0/).
Share and Cite
Li, Y.; Cheng, P.; Wu, Z. Exponential Stability of Impulsive Neutral Stochastic Functional Differential Equations. Mathematics 2022, 10, 4113. https://doi.org/10.3390/math10214113
Li Y, Cheng P, Wu Z. Exponential Stability of Impulsive Neutral Stochastic Functional Differential Equations. Mathematics. 2022; 10(21):4113. https://doi.org/10.3390/math10214113
Chicago/Turabian StyleLi, Yunfeng, Pei Cheng, and Zheng Wu. 2022. "Exponential Stability of Impulsive Neutral Stochastic Functional Differential Equations" Mathematics 10, no. 21: 4113. https://doi.org/10.3390/math10214113
APA StyleLi, Y., Cheng, P., & Wu, Z. (2022). Exponential Stability of Impulsive Neutral Stochastic Functional Differential Equations. Mathematics, 10(21), 4113. https://doi.org/10.3390/math10214113
