Abstract
This paper studies the leaderless consensus of the stochastic multi-agent systems based on partial differential equations–ordinary differential equations (PDE-ODEs). Compared with the traditional state coupling, the most significant difference between this paper is that the space state coupling is designed. Two boundary couplings are investigated in this article, respectively, collocated boundary measurement and distributed boundary measurement. Using the Lyapunov directed method, sufficient conditions for the stochastic multi-agent system to achieve consensus can be obtained. Finally, two simulation examples show the feasibility of the proposed spatial boundary couplings.
Keywords:
stochastic; consensus; boundary coupling; partial differential equations–ordinary differential equations MSC:
93B70
1. Introduction
Multi-agent system (MAS) is a group system composed of several agents, which has attracted a lot of researchers in recent years [1]. Although many works have been performed on MAS, most of the work assumes that each agent in the system receives accurate information about its neighbors without any system overhead. However, in fact, this kind of situation is actually very difficult to realize in the real application, the reason is that agents are often affected by uncertain factors such as information delay, information loss, and electromagnetic interference in the process of transmitting and receiving information. If we ignore the influence of these factors on the system, there will be greater errors, and even affect the stability of the system. Therefore, considering the consensus of stochastic multi-agent systems (MASs) is a realistic and urgent problem. Stochastic MASs have attracted extensive attention and research from various scholars [2,3,4]. MASs have many applications such as robotics [5,6], distributed control [7,8,9], and telecommunications and economic [10]. Consequently, it is of theoretical significance and practical value for the research team cooperating with MASs.
Consensus is the most fundamental problem in multi-agent system, has important applications in many fields, such as in robotic systems, the consensus problem is studied to make all robots cooperate with each other to complete the same task (arrive a certain position, speed reaches a certain value, etc.). In the aerial refueling system, the aerial vehicles can cooperate with each other to complete the oil transportation task. Therefore, consensus is also the most important dynamic behaviors of MASs, which has been widely used in engineering fields such as image encryption [11,12], automatic control [13,14], and communication security [15,16]. Over the past few decades, many important controllers have been designed, for instance, cluster control [17,18], adaptive control [19,20,21,22], event-triggered control [23,24,25], pining control [26], quantized control [27], global asymptotic consensus control [28], etc. At this stage, most literature on the consensus of MASs is based on ODEs, which leads to the neglect of the spatial dynamic behavior of the system. In fact, there are various spatio-temporal behaviors in nature, such as ecosystems, chemical reactions, food webs, etc., all of which depend on time and space and need to be modeled with the help of PDEs. Consequently, it is very important to study the consensus of stochastic MASs modeled by PDEs.
It should be noticed that, MASs are mostly full of randomness [29,30]. Consequently, research on stochastic systems is very important. In the cooperative control of linear Gaussian MASs, the mean and variance are usually used as the objectives to achieve the purpose of consensus. In addition, the control of stochastic multi-agent systems can be divided into internal control and boundary control, the former is easy to obtain in theory, but difficult to achieve in industrial production and with high production costs. The boundary control only acts on the space boundary, which has the vital significance in the reality, when the point in the space domain cannot be controlled, the boundary control can solve this problem very well [31]. Traditional state coupling does not consider the position information of agent. However, many systems in reality not only change with time, but also have relation with the displacement of agent [32]. For example, the ecosystem, the aerial refueling system, the robot cooperation system, etc. These systems are often associated with the spatial state of the system, so it is necessary to design the spatial state coupling to depict them. Ref. [33] studies the boundary consensus of continuous-time linear MASs. These results provide an effective method for consensus of MASs based on PDE. Boundary control only acts on the spatial boundary, which is of great significance in practice. However, there are few research achievements on boundary coupling for consensus of MASs based on PDEs.
Over the past few decades, nonlinear systems have been further studied. Most meaningful works have been successfully achieved, such as consensus or synchronization of switched nonlinear systems [34,35,36]. In [37], the adaptive fuzzy finite-time tracking control problem of switched nonlinear systems is addressed, they used a finite-time command filter to handle the drawback in the recursive design method. By introducing TP and MDADT to the switching signal, ref. [38] studied global exponential synchronization of CNs. In addition, the study of nonlinear systems is not limited to this, a great deal with control protocols. These references provide the basis for our work.
Motivated by the results above and drawing on research [39,40], in this article, boundary coupling for the consensus of nonlinear leaderless stochastic MASs based on PDE-ODEs is proposed.
Notations: The following is represented by some of the symbols used in this article: regards a positive definite matrix P; be used to regard the Euclidean norm for vector; is the maximum (minimum) eigenvalue; denotes the mathematical expectation.
Consider the stochastic MAS based on PDE-ODEs in an one-dimensional spatial domain as
in which . Here, is the state; is the control inputs; are known constant matrices, where n stands for n-dimensional space, represents the field of real numbers; ; is symmetric positive definite the subscript means the partial derivative with respect to ; is stochastic disturbance.
For systems with N agents, the coupling in Equation (1) is initialized as
the Neumann boundary condition under the collocated boundary measurement form is designed as
another Neumann boundary condition under the distributed measurement form is constructed as
where are positive feedback gains that will be determined later, and the coupling matrix is constructed as: , if i is connected to j, otherwise ; and , . is defined same to G.
Define consensus error , , one has
where and . With the Neumann boundary condition under the collocated boundary measurement form is shown as
the other Neumann boundary condition under the distributed boundary measurement form is displayed as
and the initial condition is defined as
where and .
Definition 1
Lemma 1
([41]). Define as a vector function with or , then the following inequality holds for any matrix , then
Suppose is a symmetric Laplacian matrix, then 0 = .
Lemma 2
([42]). For Laplacian matrix , symmetric positive definite P and such that , the following inequality is satisfied:
Assumption 1.
Assume for any real constants , there exist positive numbers satisfying Lipschitz condition:
2. Consensus of PDE-ODEs Based MASs under the Collocated Boundary Measurement Form
Owing to , using Hypothesis 1, we can obtain that
treating the following formula in the same way, one has
Under Hypothesis 1, the following can be obtained,
Using the boundary coupling (4) with and Lemma 1, Lemma 2, we can have that
where , therefore, is a Laplacian matrix and denotes the minimum nonzero eigenvalue of ·.
In the same way, the following can be derived as
Theorem 1.
Proof.
Substituting (15)–(19) into (14), one obtains
where and and has defined in Equation (20).
By Itô’s formula [43], one has
Substituting (20) and (21) into (22), we can obtain
that is
The proof is completed. □
3. Consensus of PDE-ODEs Based MASs under the Distributed Boundary Measurement Form
Theorem 2.
Proof.
To prevent repetitions, only the difference with Theorem 1 is shown here.
Choose the same Lyapunov function as in Equation (13).
Using boundary coupling (5) to recalculate (18),
for brevity, we take .
Substituting (15)–(18) and (26) into (14),
in which .
Most specially, This completes the proof. □
Remark 1.
Different from the coupling design in ODE systems for consensus [44,45], this paper solves the consensus of stochastic MASs based on PDE-ODEs by designing boundary coupling.
Remark 2.
There have been many important results for MASs [46,47,48]. However, this article studies a class of MASs when only boundary nodes can receive messages, and the boundary coupling is designed to solve this issue.
4. Simulation Examples
Example 1.
Obviously, and satisfy Lipschitz condition with , and the stochastic factors can be written by matrix, one has
The coupling matrix represents communication between agents, and it can be designed as:
and the initial conditions
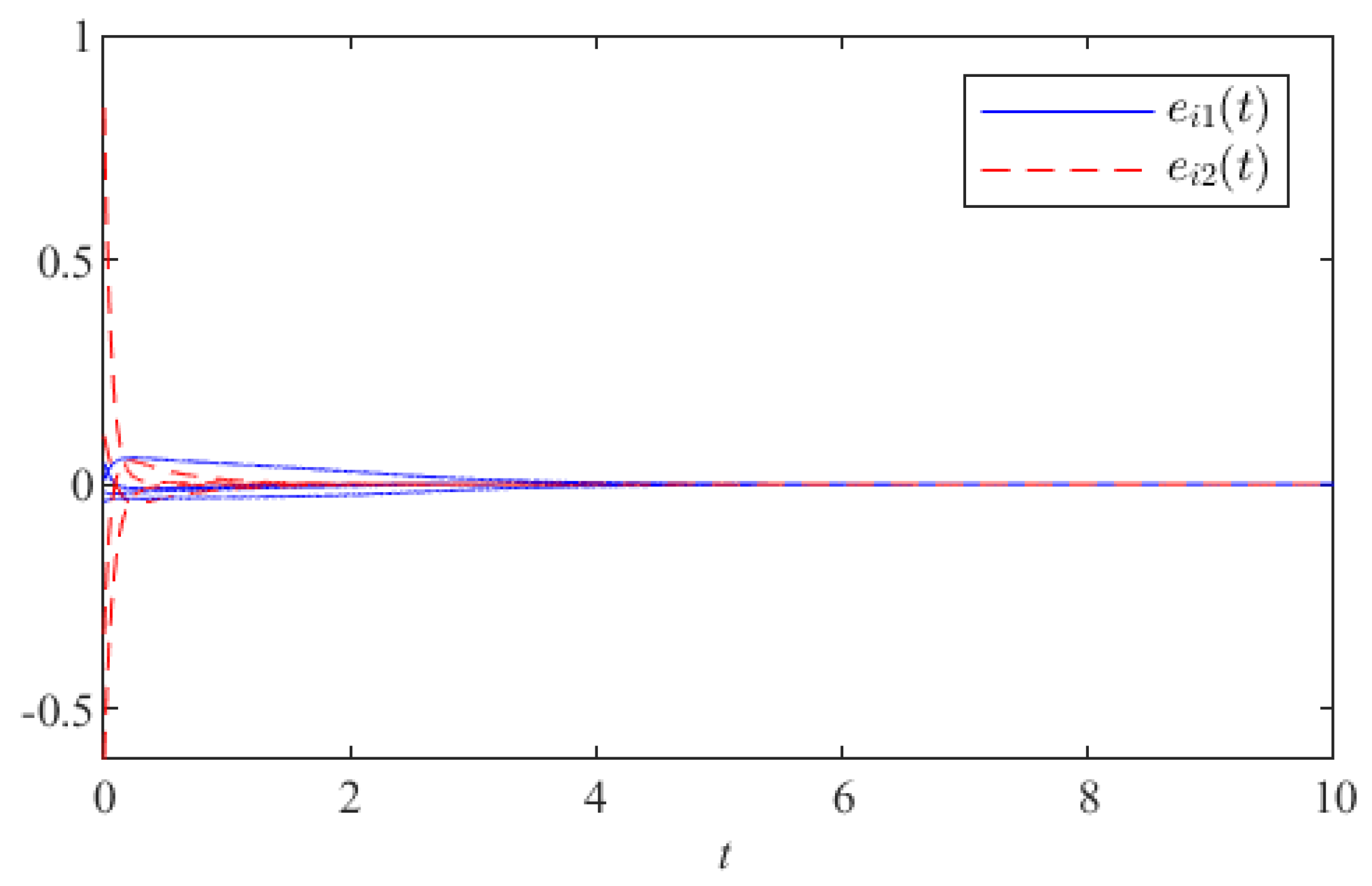
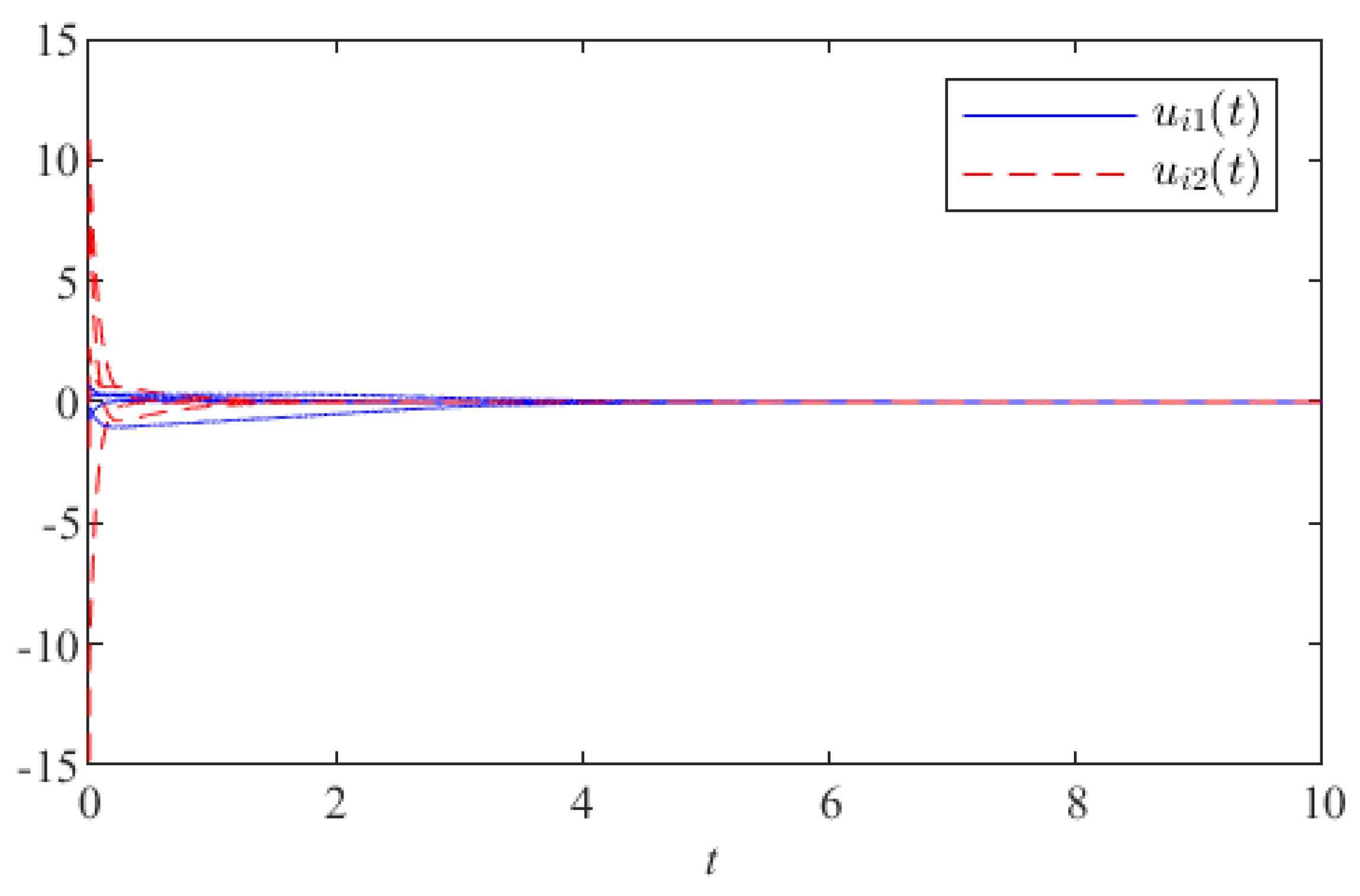
According to Theorem 1, solving LMI (20) by Matlab, the control gains , is obtained. It can be shown in Figure 1 and Figure 2 that the MAS (1)–(4) achieve consensus, the states of the MAS eventually converge, and the error between agents tends to 0, which means that the agents agree on speed or reach a certain point in time in engineering field. The boundary coupling (3) and (4) with the feedback gain are shown in Figure 3 and Figure 4.
Figure 1.
The system error of MAS with boundary coupling (4) in Example 1.
Figure 2.
The system error of MAS with boundary coupling (4) in Example 1.
Figure 3.
The boundary coupling in Example 1.
Figure 4.
The boundary coupling in Example 1.
Example 2.
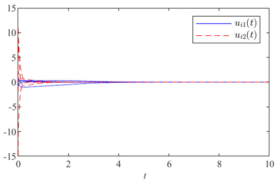
Consider a stochastic MAS (1), (3), and (5) with the same coefficients as in Example 1. Different from former, the boundary coupling condition is adopted in the form of distributed measurement. According to Theorem 2, solving LMI (25) by Matlab, is obtained. Similarly, we can observe that the stochastic MAS in question can eventually be stabilized with the application of a controller. It can be shown in Figure 5 and Figure 6 that the error of the MAS (1), (3), and (5) finally approaches 0 with the change of time. The boundary coupling (3) and (5) with the feedback gain are shown in Figure 7 and Figure 8.
Figure 5.
The system error of MAS with boundary coupling (5) in Example 2.
Figure 6.
The system error of MAS with boundary coupling (5) in Example 2.
Figure 7.
The boundary coupling in Example 2.
Figure 8.
The boundary coupling in Example 2.
5. Results
According to the above simulation examples, it is not difficult to obtain the following results. With the collocated boundary coupling and distributed boundary coupling, we designed two boundary controllers, which enable the MAS (1) and (2) with stochastic disturbance to reach agreement. As shown in Examples 1 and 2, by using LMI Matlab tools, the control gains are calculated. Thus, in full consideration of the communication between agents, all agents can achieve one common goal, so that the stochastic MASs achieve consensus. Different from other references, this paper not only solved the consensus of stochastic MASs based on PDE-ODEs, but also took the boundary control strategy. The experiment proved that the proposed methods can save costs and is very effective and of practical significance for the consensus control of MASs. The reason is that we fully considered the stochastic factors in this paper, the implementation of the proposed controllers only require few actuators located at the boundary of the spatial domain and is thus relatively easy.
6. Conclusions
In this article, we have investigated the leaderless consensus of stochastic MASs. The research model was established by nonlinear PDE-ODEs. Compared with the traditional state coupling, the most significant difference between this paper is that the space state coupling is designed. The spatial position of the system is fully considered. In addition, it is very difficult and costly to apply the traditional control strategy in reality; therefore, this paper adopts the boundary coupling method to design the boundary controller and place the controller only on the boundary of the system. This greatly reduces the cost of resources, but also achieved a good control effect. Thus, two boundary couplings have been investigated in this article, respectively, collocated measurement and distributed measurement. Using Lyapunov directed method, we obtained sufficient conditions for the stochastic multi-agent system to achieve consensus. Finally, two simulation examples are used to be shown the feasibility of the proposed spatial boundary couplings. In future work, backstepping control, and adaptive control for consensus of MASs will be studied.
Author Contributions
Methodology, C.Y. (Chengdong Yang); Software, J.W., S.M. and B.Z.; Supervision, J.W. and M.J.; Writing—original draft, C.Y. (Chuanhai Yang); Writing—review & editing, S.M., B.Z., M.J. and C.Y. (Chengdong Yang). All authors have read and agreed to the published version of the manuscript.
Funding
This work was jointly supported by the National Natural Science Foundation of China (Grant No.61976123), by the Taishan Young Scholars Program of Shandong Province, by the Key Development Program for Basic Research of Shandong Province (Grant No.ZR2020ZD44), and by Natural Science Foundation of Shandong Province (Grant Nos. ZR2022MF222 and ZR2020MF029).
Data Availability Statement
No data are involved.
Conflicts of Interest
The authors declare that there is no competing financial interest or personal relationship that could have appeared to influence the work reported in this paper.
References
- Lu, M.; Wu, J.; Zhan, X.; Han, T.; Yan, H. Consensus of second-order hetero-geneous multi-agent systems with and without input saturation. ISA Trans. 2022, 126, 14–20. [Google Scholar] [CrossRef] [PubMed]
- Cao, X.; Zhang, C.; Zhao, D.; Sun, B.; Li, Y. Event-triggered consensus control of continuous-time stochastic multi-agent systems. Automatica 2022, 137, 110022. [Google Scholar] [CrossRef]
- Dong, G.; Li, H.; Ma, H.; Lu, R. Finite-time consensus tracking neural network FTC of multi-agent systems. IEEE Trans. Neural Netw. Learn. Syst. 2020, 32, 653–662. [Google Scholar] [CrossRef]
- Li, X.; Tang, Y.; Karimi, H. Consensus of multi-agent systems via fully dis-tributed event-triggered control. Automatica 2020, 116, 108898. [Google Scholar] [CrossRef]
- Ruch, C.; Gächter, J.; Hakenberg, J.; Frazzoli, E. The+ 1 method: Model-free adaptive repositioning policies for robotic multi-agent systems. IEEE Trans. Netw. Sci. Eng. 2020, 7, 3171–3184. [Google Scholar] [CrossRef]
- Wang, X.; Weiming, L.; Li, S. A modular optimal formation control scheme of multi-agent systems with application to multiple mobile robots. IEEE Trans. Ind. Electron. 2021, 69, 9331–9341. [Google Scholar] [CrossRef]
- Yang, Y.; Liu, F.; Yang, H.; Li, Y.; Liu, Y. Distributed finite-time integral sliding-mode control for multi-agent systems with multiple disturbances based on nonlinear disturbance observers. J. Syst. Sci. Complex. 2021, 34, 995–1013. [Google Scholar] [CrossRef]
- Liu, T.; Jiang, Z. Distributed control of multi-agent systems with pulse-width-modulated controllers. Automatica 2020, 119, 109020. [Google Scholar] [CrossRef]
- Li, R.; Yang, G. Distributed optimization for a class of uncertain MIMO non-linear multi-agent systems with arbitrary relative degree. Inf. Sci. 2020, 506, 58–77. [Google Scholar] [CrossRef]
- Sigler, T.; Martinus, K.; Iacopini, I.; Derudder, B.; Loginova, J. The struc-tural architecture of international industry networks in the global economy. PLoS ONE 2021, 16, e0255450. [Google Scholar] [CrossRef]
- Gao, C.; Wang, Z.; He, X.; Dong, H. Encryption–decryption-based consensus control for multi-agent systems: Handling actuator faults. Automatica 2021, 134, 109908. [Google Scholar] [CrossRef]
- Zhou, H.; Liu, Z.; Chu, D.; Li, W. Sampled-data synchronization of complex network based on periodic self-triggered intermittent control and its application to image encryption. Neural Netw. 2022, 152, 419–433. [Google Scholar] [CrossRef] [PubMed]
- Qian, Y.; Liu, L.; Feng, G. Output consensus of heterogeneous linear multi-agent systems with adaptive event-triggered control. IEEE Trans. Autom. Control 2018, 64, 2606–2613. [Google Scholar] [CrossRef]
- Yang, R.; Zhang, H.; Feng, G.; Yan, H.; Wang, Z. Robust cooperative output regulation of multi-agent systems via adaptive event-triggered control. Automatica 2019, 102, 129–136. [Google Scholar] [CrossRef]
- Zhao, C.; Liu, X.; Zhong, S.; Shi, K.; Liao, D.; Zhong, Q. Secure consensus of multi-agent systems with redundant signal and communication interference via distributed dynamic event-triggered control. ISA Trans. 2021, 112, 89–98. [Google Scholar] [CrossRef] [PubMed]
- He, W.; Gao, X.; Zhong, W.; Qian, F. Secure impulsive synchronization control of multi-agent systems under deception attacks. Inf. Sci. 2018, 459, 354–368. [Google Scholar] [CrossRef]
- Yang, C.; Cao, J.; Huang, T.; Zhang, J.; Qiu, J. Guaranteed cost boundary control for cluster synchronization of complex spatio-temporal dynamical networks with community structure. Sci. China Inf. Sci. 2018, 61, 1–13. [Google Scholar] [CrossRef]
- Luo, S.; Ye, D. Cluster Consensus Control of Linear Multiagent Systems under Directed Topology with General Partition. IEEE Trans. Autom. Control 2021, 67, 1929–1936. [Google Scholar] [CrossRef]
- Yang, C.; Yang, Y.; Yang, C.; Zhu, J.; Zhang, A.; Qiu, J. Adaptive control for synchronization of semi-linear complex spatio-temporal networks with time-invariant coupling delay and time-variant coupling delay. Int. J. Adapt. Control Signal Process. 2022, 36, 2640–2659. [Google Scholar] [CrossRef]
- Fu, D.; Zhao, X.; Yuan, H. Nonsingular terminal sliding mode control based on adaptive time delay estimation for permanent magnet linear synchronous motor. Int. J. Control Autom. Syst. 2022, 20, 24–34. [Google Scholar] [CrossRef]
- Xin, Y.; Cheng, Z. Adaptive Synchronization for Delayed Chaotic Memristor-Based Neural Networks. IEEE Trans. Neural Netw. Learn. Syst. 2021. [Google Scholar] [CrossRef]
- Yuan, M.; Zhai, J. Adaptive event-triggered output feedback control for a class of switched stochastic nonlinear systems with unknown output gain. Int. J. Control Autom. Syst. 2022, 20, 109–116. [Google Scholar] [CrossRef]
- Wang, J.; Jiang, H.; Hu, C.; Ma, T. Exponential passivity of discrete-time switched neural networks with transmission delays via an event-triggered sliding mode control. Neural Netw. 2021, 143, 271–282. [Google Scholar] [CrossRef]
- Wang, Z.; Zhu, Y.; Xue, H.; Liang, H. Neural networks-based adaptive event-triggered consensus control for a class of multi-agent systems with communication faults. Neurocomputing 2022, 470, 99–108. [Google Scholar] [CrossRef]
- Xu, J.; Huang, J. An Overview of Recent Advances in the Event-Triggered Consensus of Multi-Agent Systems with Actuator Saturations. Mathematics 2022, 10, 3879. [Google Scholar] [CrossRef]
- Botmart, T.; Weera, W.; Hongsri, A.; Yotha, N.; Niamsup, P. Dissipative pinning sampled-data control for function projective synchronization of neural networks with hybrid cou-plings and time-varying delays. IEEE Access 2022, 10, 58467–58666. [Google Scholar] [CrossRef]
- Yang, X.; Song, Q.; Cao, J.; Lu, J. Synchronization of coupled Mar-kovian reaction–diffusion neural networks with proportional delays via quantized control. IEEE Trans. Neural Netw. Learn. Syst. 2018, 30, 951–958. [Google Scholar] [CrossRef]
- Wang, Y.; Cao, J.; Lu, B.; Cheng, Z. Global asymptotic consensus of multi-agent internet congestion control system. Neurocomputing 2021, 446, 50–64. [Google Scholar] [CrossRef]
- Zou, W.; Shi, P.; Xiang, Z.; Shi, Y. Consensus Tracking Control of Switched Stochastic Nonlinear Multiagent Systems via Event-Triggered Strategy. IEEE Trans. Neural Netw. Learn. Syst. 2020, 31, 1036–1045. [Google Scholar] [CrossRef]
- Cao, Y.; Li, B.; Wen, S.; Huang, T. Consensus tracking of stochastic mul-ti-agent system with actuator faults and switching topologies. Inf. Sci. 2022, 607, 921–930. [Google Scholar]
- Yang, C.; Yang, C.; Hu, C.; Qiu, J.; Cao, J. Two boundary coupling approaches for synchronization of stochastic reaction-diffusion neural networks based on semi-linear PIDEs. J. Frankl. Inst. 2022. [Google Scholar] [CrossRef]
- Yang, C.; Huang, T.; Zhang, A.; Qiu, J.; Cao, J.; Alsaadi, F. Output consensus of multiagent systems based on PDEs with input constraint: A boundary control approach. IEEE Trans. Syst. Man Cybern. Syst. 2018, 51, 370–377. [Google Scholar] [CrossRef]
- Wang, Z.; Sun, H.; Zhang, H.; Liu, X. Bounded consensus control for stochastic multi-agent systems with additive noises. Neurocomputing 2020, 408, 72–79. [Google Scholar] [CrossRef]
- Qi, Q.; Yang, X.; Xu, Z.; Zhang, M.; Huang, T. Novel LKF Method on H∞ Syn-chronization of Switched Time-Delay Systems. IEEE Trans. Cybern. 2022. [Google Scholar] [CrossRef]
- Zou, W.; Guo, J.; Ahn, C.; Xiang, Z. Sampled-Data Consensus Protocols for a Class of Second-Order Switched Nonlinear Multiagent Systems. IEEE Trans. Cybern. 2022. [Google Scholar] [CrossRef]
- Li, S.; Ahn, C.; Guo, J.; Xiang, Z. Global output feedback sampled-data stabilization of a class of switched nonlinear systems in the p-normal form. IEEE Trans. Syst. Man Cybern. Syst. 2019, 51, 1075–1084. [Google Scholar] [CrossRef]
- Li, S.; Ahn, C.; Xiang, Z. Command-Filter-Based Adaptive Fuzzy Finite-Time Control for Switched Nonlinear Systems Using State-Dependent Switching Method. IEEE Trans. Fuzzy Syst. 2021, 29, 833–845. [Google Scholar] [CrossRef]
- Yang, X.; Li, X.; Lu, J.; Cheng, Z. Synchronization of time-delayed complex networks with switching topology via hybrid actuator fault and impulsive effects control. IEEE Trans. Cybern. 2019, 50, 4043–4052. [Google Scholar] [CrossRef]
- Wu, K.; Liu, X.; Shi, P.; Lim, C. Boundary control of linear stochastic reac-tion-diffusion systems. Int. J. Robust Nonlinear Control 2019, 29, 268–282. [Google Scholar] [CrossRef]
- Ni, X.; Yi, K.; Jiang, Y.; Zhang, A.; Yang, C. Consensus control of leaderless and leader-following coupled PDE-ODEs modeled multi-agent systems. Mathematics 2022, 10, 201. [Google Scholar] [CrossRef]
- Seuret, A.; Gouaisbaut, F. Jensen’s and Wirtinger’s inequalities for time-delay systems. IFAC Proc. Vol. 2013, 46, 343–348. [Google Scholar] [CrossRef]
- Qin, J.; Gao, H.; Zheng, W. Exponential synchronization of complex net-works of linear systems and nonlinear oscillators: A unified analysis. IEEE Trans. Neural Netw. Learn. Syst. 2014, 26, 510–521. [Google Scholar] [CrossRef] [PubMed]
- Cont, R.; Fournie, D. A functional extension of the Ito formula. Comptes Rendus Math. 2010, 348, 57–61. [Google Scholar] [CrossRef]
- Lei, Y.; Liu, X.; Xie, C. Stabilization of an ODE-PDE cascaded system by boundary control. J. Frankl. Inst. 2020, 357, 9248–9267. [Google Scholar] [CrossRef]
- Liu, J. Sliding mode control to stabilization of an ODE-Schrödinger cascade sys-tems subject to boundary control matched disturbance. J. Syst. Sci. Complex. 2018, 31, 1146–1163. [Google Scholar] [CrossRef]
- Gong, W.; Mateos, M.; Singler, J.; Zhang, Y. Analysis and approximations of Dirichlet boundary control of Stokes flows in the energy space. SIAM J. Numer. Anal. 2022, 60, 450–474. [Google Scholar] [CrossRef]
- Yang, C.; He, H.; Huang, T.; Zhang, A.; Qiu, J.; Cao, J.; Li, X. Consensus for non-linear multi-agent systems modelled by PDEs based on spatial boundary communication. IET Control Theory Appl. 2017, 11, 3196–3200. [Google Scholar] [CrossRef]
- Chentouf, B.; Mansouri, S. On the exponential stabilization of a flexible structure with dynamic delayed boundary conditions via one boundary control only. J. Frankl. Inst. 2021, 358, 934–962. [Google Scholar] [CrossRef]
Publisher’s Note: MDPI stays neutral with regard to jurisdictional claims in published maps and institutional affiliations. |
© 2022 by the authors. Licensee MDPI, Basel, Switzerland. This article is an open access article distributed under the terms and conditions of the Creative Commons Attribution (CC BY) license (https://creativecommons.org/licenses/by/4.0/).







