Next Article in Journal
Best Proximity Point Theorems without Fuzzy P-Property for Several (ψϕ)-Weak Contractions in Non-Archimedean Fuzzy Metric Spaces
Next Article in Special Issue
Interpretable Deep Learning for Discriminating Pneumonia from Lung Ultrasounds
Previous Article in Journal
Robust Stabilization of Impulsive Boolean Control Networks with Function Perturbation
Previous Article in Special Issue
Residual Information in Deep Speaker Embedding Architectures
 
 
Font Type:
Arial Georgia Verdana
Font Size:
Aa Aa Aa
Line Spacing:
Column Width:
Background:
Article

An Improved Machine Learning Model with Hybrid Technique in VANET for Robust Communication

1
School of Electronics and Electrical Engineering, Lovely Professional University, Jalandhar 144411, India
2
Department of Computer Science and Engineering, Institute of Technology, Nirma University, Ahmedabad 382481, India
3
Environment Protection Department, Faculty of Agriculture, University of Agricultural Sciences and Veterinary Medicine Cluj-Napoca, Calea Mănăștur 3-5, 400372 Cluj-Napoca, Romania
4
Faculty of Building Services, Technical University of Cluj-Napoca, 400114 Cluj-Napoca, Romania
5
Centre for Inter-Disciplinary Research and Innovation, University of Petroleum and Energy Studies, Dehradun 248001, India
6
College of Technical Engineering, The Islamic University, Najaf 54001, Iraq
*
Authors to whom correspondence should be addressed.
Mathematics 2022, 10(21), 4030; https://doi.org/10.3390/math10214030
Submission received: 11 September 2022 / Revised: 18 October 2022 / Accepted: 25 October 2022 / Published: 30 October 2022

Abstract

The vehicular ad hoc network, VANET, is one of the most popular and promising technologies in intelligent transportation today. However, VANET is susceptible to several vulnerabilities that result in an intrusion. This intrusion must be solved before VANET technology can be adopted. In this study, we suggest a unique machine learning technique to improve VANET’s effectiveness. The proposed method incorporates two phases. Phase I detects the DDoS attack using a novel machine learning technique called SVM-HHO, which provides information about the vehicle. Phase II mitigates the impact of a DDoS attack and allocates bandwidth using a reliable resources management technique based on the hybrid whale dragonfly optimization algorithm (H-WDFOA). This proposed model could be an effective technique predicting and utilizing reliable information that provides effective results in smart vehicles. The novel machine learning-based technique was implemented through MATLAB and NS2 platforms. Network quality measurements included congestion, transit, collision, and QoS awareness cost. Based on the constraints, a different cost framework was designed. In addition, data preprocessing of the QoS factor and total routing costs were considered. Rider integrated cuckoo search (RI-CS) is a novel optimization algorithm that combines the concepts of the rider optimization algorithm (ROA) and cuckoo search (CS) to determine the optimal route with the lowest routing cost. The enhanced hybrid ant colony optimization routing protocol (EHACORP) is a networking technology that increases efficiency by utilizing the shortest route. The shortest path of the proposed protocol had the lowest communication overhead and the fewest number of hops between sending and receiving vehicles. The EHACORP involved two stages. To find the distance between cars in phase 1, EHACORP employed a method for calculating distance. Using starting point ant colony optimization, the ants were guided in phase 2 to develop the shortest route with the least number of connections to send information. The relatively short approach increases protocol efficiency in every way. The pairing of DCM and SBACO at H-WDFOA-VANET accelerated packet processing, reduced ant search time, eliminated blind broadcasting, and prevented stagnation issues. The delivery ratio and throughput of the H-WDFOA-packet VANET benefitted from its use of the shortest channel without stagnation, its rapid packet processing, and its rapid convergence speed. In conclusion, the proposed hybrid whale dragonfly optimization approach (H-WDFOA-VANET) was compared with industry standard models, such as rider integrated cuckoo search (RI-CS) and enhanced hybrid ant colony optimization routing protocol (EHACORP). With the proposed method, throughput could be increased. The proposed system had energy consumption values of 2.00000 mJ, latency values of 15.61668 s, and a drop at node 60 of 0.15759. Additionally, a higher throughput was achieved with the new method. With the suggested method, it is possible to meet the energy consumption targets, delay value, and drop value at node 60. The proposed method reduces the drop value at node 80 to 0.15504, delay time to 15.64318 s, and energy consumption to 2.00000 mJ. These outcomes demonstrate the effectiveness of our proposed method. Thus, the proposed system is more efficient than existing systems.

1. Introduction

In recent years, the vehicular ad-hoc network (VANET) has gained prominence in the networking world. It is a mobile ad hoc network (MANET) primarily utilized for vehicle-to-vehicle and vehicle-to-roadside-unit communication. Data is shared via vehicle-to-vehicle (V2V), vehicle-to-infrastructure (V2I), and vehicle-to-everything (V2X) communications. VANET applies to various areas such as traffic control, traffic congestion monitoring, and driver safety programs [1,2]. However, VANET has its disadvantages, such as in dynamic behavior. This issue is rectified by an effective and efficient routing protocol that broadcasts the data. As cars may not be able to communicate information without an efficient routing method, they will lose all the benefits of sophisticated VANET technology [3].
Recently, many efforts have been made to adapt software-defined network (SDN) ideas to vehicular networks to benefit from the SDN’s flexibility and programmability. The ultimate objective of this adaption is to improve VANET performance and make it more suitable for certain services and applications [4]. The software-defined network (SDN) is one of the emerging revolutionary network concepts utilized in data centers and operator networks to satisfy the growing demands of future networks [5]. Network programmability, centralized management control, and interface openness are some features of SDN. It also substantially simplifies network administration and improves networkability [6,7]. SDN is divided into three layers: data, control, and application. Routers, switches, vehicles, and wireless gadgets are all part of the data layer. According to the controller, which would be the SDN’s brain and resides in the control plane, devices in the data layer are responsible for packet transmission. It determines how data layer devices send and receive data and how the flow is managed. The network layer consists of software initiatives that manage the network’s programming. SDN and VANET techniques are not without their flaws. Despite their numerous advantages and excellent performance, they are subject to attack risk, namely from DoS and DDoS, just as in traditional wireless networks. However, SDN features make it simpler to identify and respond to DoS attacks, and the openness of the data plane creates favorable conditions for additional DoS attacks [8]. A distributed DoS (DDoS) assault occurs when a DoS attack is launched from several vehicles dispersed throughout the network. The targeted system cannot handle any incoming requests due to the breach, and the entire system crashes [9]. In such assaults, the hacker compromises thousands of hosts, including PCs, servers, and IoT devices, and exploits them all at once to overwhelm the victim’s resources with traffic. This traffic suspends network users and defending against it is quite difficult [10]. A system administrator can detect a potential threat but cannot handle the simultaneous attacks in real-time. As a result, the SDN controller must be subjected to particular security constraints. Additionally, automatic attack detection systems are required to ensure an optimum level of service quality and to detect suspicious intrusions [11].
The detection of DDoS attacks includes various challenges, including identifying the characteristics of attack traffic; lack of cooperation among the nodes of a coherent network; modification in attack tools; usage of a fake IP address; and short attack duration and limited response time [12]. To deal with these issues, we need a system that can detect intrusions and store data in communication while ensuring data integrity. The ultimate purpose of the intrusion detection method is to identify intrusion before it causes damage to a targeted server and to stop attacks as close to their source as possible [13]. Machine learning (ML) techniques provide a framework frequently employed in VANETs to evaluate large amounts of data and generate efficient rules for attack detection, classification, and prediction [14]. The ML approaches apply not only to intrusion detection but also in fields such as speech recognition, recommendation systems, medical diagnosis, and traffic prediction. It also offers a desirable approach for detecting intrusions in VANETs ahead of time with acceptable speed and accuracy [15].
There are four different forms of communication in VANETs.
  • In-vehicle communication: the in-vehicle domain is becoming increasingly crucial in VANET research. Driver and public safety are both improved when in-car communication systems can detect issues such as driver fatigue and drowsiness.
  • To better assist drivers, V2V communication can facilitate the exchange of information and warning messages between vehicles.
  • Virtual-to-individual (V2I) communication in VANETs is an emerging research area. Through vehicle-to-infrastructure (V2I) communication, drivers can access real-time traffic and weather updates and participate in environmental sensing and monitoring.
  • Wireless broadband technology, such as 3G/4G, may be used for vehicle-to-vehicle (V2V) communication. With more traffic data, monitoring information, and entertainment options available in the internet cloud, this type of connectivity will be beneficial for active driver assistance and vehicle tracking.
The primary goal of public safety technology is to improve the overall safety of transportation systems. Real-time traffic conditions, post-crash alerts, traffic monitoring, collision mitigation, and other safety applications are available. Non-public security applications aim to improve driver comfort by offering value-added information, such as nearby petrol stations, hotels, workshops, and restrooms, among other things. It is often advisable to use public safety technology than non-public safety technology. Numerous applications are used in many nations, including Germany, Europe, and Switzerland, to make roads and automobiles safer. Convenience applications are mainly used to handle traffic congestion scenarios, such as available parking spaces, route diversions, and electronic toll collection, among other things. New elements to the services mentioned above that focus on converting traffic jam time into constructive work, such as reading on the internet while waiting in a vehicle for someone, are known as productive activities. Additionally, fuel is saved when the average toll booth wait time is decreased to 1–2 min [16].
The following are the main contributions of the current study:
  • The primary objective of this paper was to use a machine learning-hybrid optimization strategy to detect DDoS attacks and allocate bandwidth within the VANET.
  • Algorithms and models based on machine learning can support robust communication analysis and resource management, as well as the increasing communication and computation demands of emerging networking applications.
  • Security-based modified SVM with HHO technique was utilized to identify DDoS attacks. The SVM-HHO technique demonstrated the most outstanding feature selection and parameter optimization capabilities compared with other well-known metaheuristic algorithms. Using H-WDFOA, the impact of a DDoS attack on the VANET was diminished (H-WDFOA-VANET).
  • The combination of DF optimization and WOA increased bandwidth. The condition was repeated until all available bandwidth had been allocated. The H-WDFOA was utilized to achieve effective bandwidth allocation and optimal vehicle routing.
  • For the stability of the vehicular network, swift and efficient communication was established once the predicted information had been validated.
  • Utilizing performance indicators such as energy consumption, throughput, latency, and packet delivery ratio, the performance of the proposed method was evaluated. The implementation was accomplished using MATLAB software.

2. Literature Review

Poongodi et al. [17] proposed a trust-based methodology for determining the distributed denial of service (DDoS) attack in VANET. The residual energy, trust policy, data factor, statistics, such as frequency value, and true hypothesis were used to create the trust elements. These trust elements were utilized to generate the trust evaluation matrix. The deterrence design of the trust evaluation approach was incorporated with a clustering method to identify the attacker in a proficient manner.
For identifying DDoS assaults on VANET, Adhikary et al. [18] used a hybrid technique. These hybrid approaches were developed using ANOVA Dot and RBF Dot SVM kernel methodology. Features such as collision, jitter, and packet drop were used to replicate a real-time network communication scenario. As a result, the hybrid algorithm-based model was superior at detecting DDoS attacks.
To identify DDoS assaults on VANET, Kolandaisamy et al. [19] devised a multivariant-stream analysis (MVSA) method. The network was protected from distributed denial of service attacks by keeping multiple levels active. This tactic’s success hinges on the ability of individual cars to talk to one another through the Road Side Unit.
Using big data technology, Marwah et al. [20] provided a method for detecting DDoS attacks. The real-time network traffic-collecting module and traffic-detection module are two components of the described technique. In addition, spark and HFSA-VANET were also used to speed up data processing and store significant suspicious attacks.
Hind Bangui et al. [21] suggested a machine learning approach that combined traditional methods with more modern ones (IDS) to boost the effectiveness of intrusion detection systems. The IDS was a potential tool for thwarting VANET attacks in advance. Consequently, the coreset was utilized to enhance detection accuracy, and the random forest (RF) was implemented to boost IDS functionality. For VANET, Tang et al. [22] implemented a centralized routing mechanism with mobility prediction (CRS-MP), using a software-defined network (SDN) controller. The Road Side Unit (RSU) or Base Station (BS) determined the average latency and transmission probability of each request from the vehicle based on the mobility forecast. Information was gathered by the SDN controller via RSU, whereas the BS was viewed as mere switches.
Zhang and Zhu [23] presented VANET’s PML-CIDS. In this study, the authors used the alternating direction multiplier method (ADMM) to a set of empirical risk minimization (ERM) problems. Differential privacy was used to acquire the PML-CIDS privacy notation, and the NSL-KDD dataset was used for the evaluation. An improved VANET routing model was developed by Gnanasekar and Samiappan [24], which accounted for congestion, travel, collision, and QoS awareness cost. An updated pricing scheme was developed in light of the restrictions. When calculating the optimal route, the authors considered the total cost and quality of service (QoS) component, which was fuzzy-calculated. The optimal routing in VANET was achieved at the lowest possible routing cost by developing a novel RI-CS optimization approach, which was built by fusing the ideas of ROA and CS.
To improve the effectiveness of the routing procedure in VANETs, Ramamoorthyet al.proposed a new routing protocol, EHACORP, which was presented in [25]. At EHACORP, the combination of DCM and SBACO shortened the time it took for ants to find their way around, increased the rate at which they converged, eliminated the need for blind broadcasting packets, expedited packet processing, and prevented bottlenecks. EHACORP increased its packet delivery ratio (PDR) and throughput by avoiding bottlenecks, rapidly processing packets, and quickly converging.
In [26], the authors presented a study on the split delivery vehicle routing problem that arises in the distribution of fresh agricultural products. A mathematical model was developed to find an optimal solution for the problem by considering travel costs, fixed costs, service costs, refrigeration costs, carbon emission costs, and customer satisfaction. This paper added time-varying road network constraints to the model, and multiple time windows were set for each customer. A variable neighborhood search, combined with the non-dominated sorting genetic algorithm II (VNS-NSGA-II), and techniques for order preference by similarity to an ideal solution (TOPSIS) was proposed and applied to solve this problem.
In [27], the authors proposed a scale-adaptive mathematical morphology spectrum entropy (AMMSE) to improve the scale selection. To support the proposed method, two properties of the mathematical morphology spectrum (MMS), namely non-negativity and monotonic decreasing, were shown. It could be concluded from the two properties that feature loss of MMS decreased with the increase in scale. Based on this conclusion, two adaptive scale selection strategies were proposed to automatically determine the scale by reducing the feature loss of MMS. The presented method was applied to identify fault degree on a CWRU-bearing data set and evaluate performance degradation onan IMS-bearing data set. The experiment results showed that AMMSE had better results in both experiments with the same parameters.

3. Proposed Methodology for Robust Communication through Machine Learning Algorithm

The VANET’s dynamic condition was developed in this section to select the suitable routing of each node. Furthermore, allocating the bandwidth of each node was obtained for accurate routing. In VANET, the optimization approach SVM-HHO-VANET was developed to select a route based on clustering to provide precise bandwidth allocation for proper routing. Here, the proposed methodology was halved into two phases. Security-based modified SVM was used to find DDoS attacks early on. In the next stage, the HHO optimization approach for the VANET dynamic scenario was used to achieve effective bandwidth allocation. This research included cluster selection, accurate cluster node communication, detecting DDoS attacks, route prediction, bandwidth allocation between the cluster nodes, distance, velocity, speed, bandwidth, number of nearby vehicles, and throughput parameters for QoS analysis. Additionally, evaluation metrics such as energy consumption, delay, and drop were considered for QoS performance analysis. In this work, several nodes in the vehicle were analyzed based on distance, speed, velocity, and bandwidth. The location of the vehicle was determined in each iteration, according to fitness. When the node’s position was less than 0.5 and the nearby vehicle was greater than or equal to 1, the best location was updated. If the present iteration was higher than the maximum iteration, the target vehicle’s position was considered the best location. To achieve a maximum optimal solution, the DF approach was integrated with WOA.
Furthermore, the dragonfly solution was initialized and determined the bandwidth by QoS value according to the objective function. The maximum iteration was utilized until the process continued to enhance the bandwidth. Finally, energy consumption, delay, and drop were considered based on the QoS parameter for accurate routing. The proposed approach was accurate in allocating bandwidth compared with other existing techniques. This study is robust and fast in predicting DDoS attacks and allocating the bandwidth using the H-WDFOA technique, in the best position after validating for stability in vehicular networks.

4. Background of HHO, SVM, and DDoS Attack

4.1. Harris Hawks Optimization (HHO)

Harris hawks optimization (HHO) is an optimization method that uses a swarm intelligence approach. The primary focus of HHO is on simulating cooperative hunting and successful prey escape strategies employed by hawks in the wild to solve the problem of a single target [28]. Hawks are search agents in HHO, and the best position is that of the prey. The demonstration of the HHO is described in full detail below and depicted in Figure 1.
In this approach, hawks locate their prey depending on the positions of the genuine members (the total number of hawks defined by N and represented by Equation (1).
X i ( t + 1 ) = { ( X p r e y ( t ) X m ( t ) Y ) ,   q < 0.5 ) ( X r a n d ( t ) | X r a n d ( t ) 2 r 2   X ( t ) | , q 0.5 )
The next iteration shows that the revised position of hawks, t, is represented by X i ( t + 1 ) ;   X r a n d ( t ) represents the current location of the hawks; and r 1 ,   r 2 ,   r 3 ,   r 4 , and q denote random numbers inside the collection of hawks (0,1). The position of prey is represented by X p r e y ( t ) . X m ( t ) defines the total average positions of all hawks, which is calculated using Equation (2).
X m ( t ) = i = 1 N X i ( t ) N
Y = r 3 ( L B + r 4   ( U B L B ) stands for the gap between the maximum and minimum values of a variable.

4.2. Support Vector Machine (SVM)

The SVM has been validated as a powerful paradigm for classification. SVM provides a crucial mathematical model for use in classification and regression. Twin SVM, Lagrangian SVM, least-square SVM, decision tree SVM, directed acyclic graph SVM, and multi-kernel SVM are only some of the SVM variants that have emerged during the past few decades [29]. In support vector machines (SVM), multi-class categories are typically translated into a large number of binary variants using either OvO (one vs. one) or OvR (one vs. many or one vs. rest) [30]. SVM classifies data by translating it into multidimensional space and creating a higher dimension of hyperplanes. This hyperplane refers to the decision planes in Figure 2.

4.3. DDoS Attack

As per Figure 3, DDoS attacks are network security threats that aim to overload target networks with malicious traffic. Though several statistical methods exist for DDoS attack detection, the development of a real-time detector that requires minimal processing resources remains to be a fundamental challenge [31]. This paper discusses recent developments in cloud-based DDoS mitigation technologies. In particular, we provide a detailed analysis of the characterization, prevention, detection, and mitigation strategies used in these attacks.
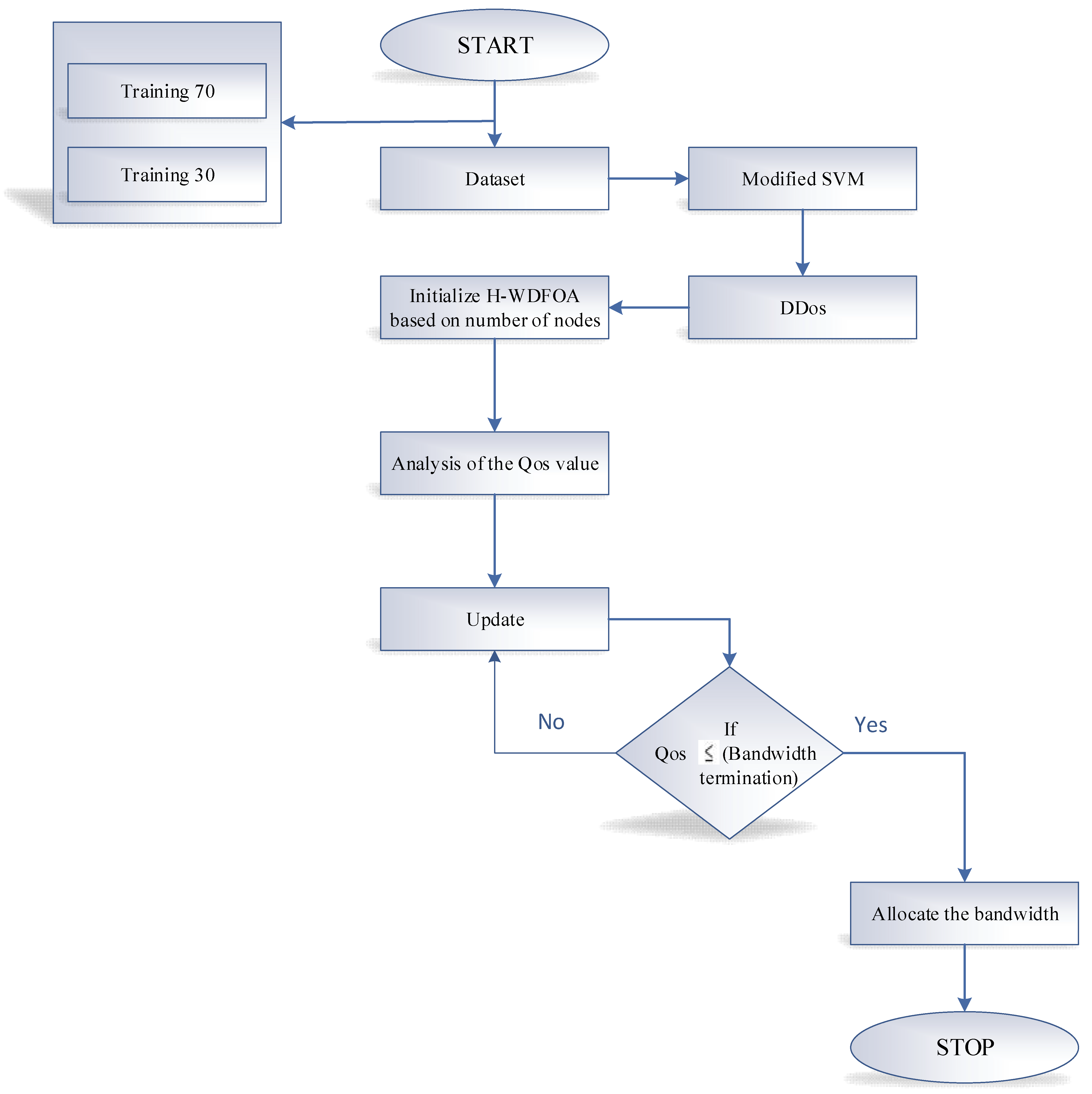
The flowchart of the proposed methodology is illustrated in Figure 4. First, we initialized the dataset, where 70% of data were utilized in the training phase and 30% in the testing phase. However, the DDoS attack was analyzed and detected by modified SVM. Due to a DDoS attack, node performance was reduced, and bandwidth attracted more attenuation. In addition, based on the number of nodes, hybrid WDFOA was initialized for allocating bandwidth. For allocation, the QoS value was separately analyzed based on bandwidth, distance, speed, and vehicle velocity. The capacity of the node to transfer data was established by running condition assessment if the node’s bandwidth is less than a predetermined threshold. To enhance the bandwidth, DF optimization was integrated with WOA. This condition was repeated until the termination of bandwidth was allocated.

5. Simulated Steps for Proposed Methodology

At a fixed location, utilizing 1000 vehicles, VANET was randomly implemented and placed in 1000 × 1000 m. The placement of vehicles is tabulated in Table 1. In a defined area, VANET was randomly placed.

5.1. Dataset Production

The data set called the “DDoS attack-based SDN Network Dataset” used deep learning and machine learning techniques that were publicly accessible and used by many researchers. There were 104,345 traffic flows in 23 features in this dataset. The usual attack traffic class label used a dataset comprising UDP, ICMP, and TCP traffic.

5.2. Phase: 1—Security-Based Modified SVM

This study used the modified support vector machine (MSVM) to identify the attack on SDN-based VANETs by DDoS. Here, SVM utilized kernel function to transfer non-linear data to a high-dimensional space based on Harris hawks optimization (HHO). In the SVM classifier, the optimal kernel was selected based on HHO, known as modified SVM. Thus, the kernel-based MSVM was suggested in this paper to identify DDoS attacks.
The architecture of the suggested hybrid detection is shown in Figure 5. The VANET setup consisted of 1000 vehicles in the first module. The second module produced the information needed to develop a training and testing procedure. Finally, a hybrid method was used to make predictions based on data collected during training and testing. Predictions consisted of binary values“0 or 1” for indicating efficient behavior or DDoS attack.

5.2.1. Modified Support-Vector Machine

SVM generalization is the most significant margin classifier and is said to be the best method for categorization difficulties. When comparing two data sets, the margin is the line closest to either set. A flat affine subspace in an x-dimension space forms an x−1 dimension [32] in a hyperplane. In a hyperplane, the following equation determines two dimensions.
α 0 α 1 y 1 + α 2 y 2 = 0
Here, in the hyperplane,   Y = ( Y 1 ,   Y 2 ) T is a point and α 0 ,   α 1 ,   and   α 2 are the parameters. Equation (1) can be extended, for n-dimensional space.
α 0 + α 1 y 1 + α 2 y 2 + + α n y n = 0
If Y = ( Y 1 ,   Y 2 ,   Y n ) T , Y lies on the hyper plane. The left side of the hyperplane is represented by x in the Equation (3), and is more than zero, whereas if it is on the other side, it is less than zero. A hyperplane reveals which side a point is on in this way.
The SVC can determine which side of the hyperplane an observation from the test space lies on and classify it accordingly. As shown in Figure 6, some data points fell outside of the hyperplane’s boundaries. The equation expresses the SVM’s working principle,
M a x i m i z e α 0 , α 1 α n , ϵ 1 ϵ n
A circumstance where
i = 1 n a i 2 = 1
f x ( α 0 + α 1 y 1 + α 2 y 2     + α n y n )   W ( 1 ϵ x )
ϵ x 0 ,   x = 1 n x T
In this case, the positive tuning parameter is denoted by   T . The width of the margin is represented by W . A slack variable is ϵ x , this enables for an observation on the margin’s wrong side. The sign of α 0 + α 1 y 1 + α 2 y 2 + α n y n is classified as an observation.
To transfer non-linear data, SVM used kernel function based on HHO, known as MSVM. To detect DDoS attacks, MSVM is employed. Hence, the optimal kernel-HHO is detailed in the following section.

5.2.2. Selection of Optimal Kernel Based on Harris Hawks Optimization (HHO)

HHO is defined by a meta-heuristic technique based on a natural population. Harris hawks cooperative hunting behavior is for prey such as rabbits. Exploration, transformation, and exploitation are the three steps included in the HHO optimization technique.
  • Initialization Phase
The initial hawk population initializes the solution for this phase. The number of nearest vehicles ( n 1 ,   n 2 , …, n N ) encompasses the population. Here, the number of populations are denoted as N . The execution of the technique was done by cluster vehicle ( n c l ). The cluster and nearby vehicles are denoted as “hawks”, whereas the destination vehicle is referred to as prey (rabbit). For all cars, the fitness function was determined in this phase. The fitness of j th vehicle was calculated as follows,
f ( n j ) = { D ,   M ,   δ ,   K }
Here, the fitness function is developed as mobility ( M ), direction ( D ), vehicle state ( δ ), and availability of spectrum ( K ). Binary values ‘0’ and ‘1’ are described as vehicles’ direction. The fitness of the vehicle is enhanced if target and cluster vehicles are in the same direction, so that D = 1 or 0. Furthermore, to enrich the computation fitness, the mobility will be mapped as 0 and 1. When M = 0 or 1, mobility of n j is higher than average mobility. For data transmission K = 0 or 1, if n j has an available channel. The function of evaluation metrics is represented as follows:
δ = P + D R D
The throughput function of δ is n j ( P ) for n j , delay ( D ), and data rate ( D R ). For data transmission, the optimal path can be achieved by the deciding factor δ of computation fitness with effective channel estimation. In the population, for all vehicles, f ( n j ) was computed.
Exploration, transformation, and exploitation are the three phases of HHO. These three phases are described as follows:
  • Exploration Phase
During this phase, the process of waiting, searching, and detecting prey is carried out. The following is an example of a hawk’s position: The V represents the current iteration and V + 1 represents the next iteration. Hawks can be found at the locations γ 1 , γ 2 , γ 3 , and γ 4 , with the range [0, 1] expressing the random integer y . n j a is the average location of the hawk.
n j   ( V + 1 ) = { n j r a n d ( V ) γ 1   | n j r a n d ( V ) 2   n j γ 2 ( V ) |   i f   m   0.5 n j q   ( V ) n j a   ( V ) γ 3   ( l 1 + γ 4 ( v b l 1 ) )   i f   m < 0.5  
n j a   ( V ) =   1 N i = 1 N n j ( V )
  • Transformation Phase
In the exploitation phase, the exploration phase is transformed into the exploitation phase. The energy of the prey degrades from the evading behaviour. Equation (17) defined the transformation phase.
ω p r e y = 2 ω 0   ( 1 V V m a x )
where ω 0 shows the initial energy state of prey, V represents the current iteration numbers, and V m a x represents the maximum number of iterations.
  • Phase of Exploitation
The hawk’s attack in the previous step serves as a barometer for the quality of the picked prey. In this stage, we tested four distinct approaches: soft besiege, hard besiege, soft besiege with advancing fast dives, and hard besiege with advanced rapid dives. The occurrence of hard and soft relies on the energy level, where | ω p r e y |   0.5 and | ω p r e y | < 0.5 , respectively.
Attack on a Soft Target:
The attack on a soft target known as a soft besiege and this method may be chosen if | ω p r e y |   0.5 and γ   0.5 . It is described as:
n j   ( V + 1 )   = Δ n j   ( V ) ω p r e y   | ζ n j ( V n j ( V ) ) |  
In this case, the evading method for jump intensity ( ζ ) is established by ζ = 2 ( 1 γ 5 ) and Δ n j ( V ) = n p r e y ( V ) n j ( V ) .
Besiege for Hard Target:
If γ 0.5   and | ω p r e y | < 0.5 , the hard besiege method can be chosen. is the formula is indicated below:
n j   ( V + 1 ) = n p r e y ( V ) ω p r e y   |   Δ n j ·   ( V )   |  
Besiege for Soft with High Progressive Dives:
If γ < 0.5   and | ω p r e y |   0.5 , the soft besiege approach can be chosen. It is determined as follows:
ϱ = n j ( M ) ω p r e y   |   ζ n p r e y ( V n j ( V ) ) |
The next moving stride ( ϱ ) of the hawks is calculated. In addition, when hawks dive, the following equation is used to attack the prey.
D n = ϱ + R L F   ( d )
As the dimension d of levy flight is specified as L F   ( d ) , the random vector is also written as R . The updated location is as follows:
n j   ( V + 1 ) = { ϱ i f f ( ϱ ) < f ( n j ( V ) ) D n i f f ( D n ) < f   ( n j ( V ) )
Besiege for Hard with High Progressive Dives:
If γ < 0.5   and | ω p r e y | < 0.5 , the mild besiege strategy may be chosen. It is determined by the updated location:
n j   ( V + 1 ) = { ϱ i f f ( ϱ ) < f ( n j ( V ) ) D n i f f ( D n ) < f   ( n j ( V ) )
As a result of this, the following equation is derived by ϱ ,
ϱ = y p r e y ( V ) ω p r e y | |   ζ n p r e y ( V n j a ( V ) ) | |  
The population based on fitness is updated on the location of prey, based on the HHO approach. Thus, the detection of DDoS attacks is effectively classified utilizing MSVM.

5.3. Phase: 2—Reliable Resource Management Using H-WDFOA-VANET

This paper uses hybrid whale–dragonfly optimization-based VANET (H-WDFOA-VANET) for reliable resource management to allocate bandwidth. The proposed H-WDFOA approach is explained, then the background of WOA and DF optimization techniques are individually discussed. In a dynamic VANET scenario, a combination of whale and dragonfly optimization algorithms is represented as H-WDFOA. To achieve bandwidth allocation and obtain routing of the vehicle, the H-WDFOA was employed. Protocol routing also initiated latency and bandwidth utilization to get the designation path. It was difficult during a safety-related and critical time. As a result, to solve this issue, the efficient H-WDFOA technique was utilized to allocate bandwidth and routing protocol.
In a dynamic VANET environment, to see the effect of QoS value, meta-heuristic-based WOA and DF techniques are coupled in this proposed methodology. The hunting behaviour of humpback whales was considered for the whale optimization algorithm (WOA) generation. The humpback whale’s current best strategy is to check its prey’s location and encircle it, whereas WOA thinks its prey is a target. After reviewing the current best solution, the best search agent is considered. The different vehicle parameters, such as throughput, number of nearby vehicles, speed, velocity, distance, and speed, were used as the initial population during the start-up phase. The mathematical version of this operation is represented as follows.
M = | V · P * ( t ) X ( t ) |
P ( t + 1 ) = P * ( t ) B · M
where t represents iteration, B and V are coefficient vectors, P* is the position vector of best solution, and P is the position vector
When determining the best solution, P* of every iteration is periodically updated,
B = 2 x r x
V = 2 · x
Here, r is a random number which range from 0,1.
During the exploitation and exploration phases, the range of the variable is reduced from 2 to 0. At the interval [−1, 1], the phase showed major differences. It was possible for the vehicle to move from its original position to a new position. In the 2D space of the interval [−1, 1], X and Y to X* and Y* were the possible achieved positions. Furthermore, the position was accomplished by updating the procedure, and mathematically represented as:
M = | V · P r a n d P |
P ( t + 1 ) = P r a n d B · M  
The spiral updating technique can be constructed to analyze the distance of vehicles with one other. This process is determined by the following equation:
P ( t + 1 ) = M · e s r · c o s   c o s ( 2 π r ) + P * ( t )
Here, M is the distance of one vehicle P(t) towards another vehicle P*(t), t is the iteration, s denotes the shape of the logarithmic spiral, and r represents a random number in range [−1, 1].
P ( t + 1 ) = { P * ( t ) B · V   i f   p < 0.5   M · e s r · c o s   c o s ( 2 π r ) + P * ( t )   i f   p > 0.5 }
To update vehicle position, 50% probability was chosen for the shrinking encircling mechanism or spiral model. Here, r denoted a random number between the range [0, 1].
To get the maximum optimal solution, the dragonfly optimization approach was hybridized with the whale optimization algorithm to allocate the bandwidth.
The dragonfly’s [33] population was initialized in terms of vehicle nodes of n j * .
n j * = n 1 * ,   n 2 * ,     ,   n n * Here ,   j = 1 , 2 ,   ,   n .
In an inquiry space and development reproduction, the dragonfly’s artificial position was updated, i.e., position (X) and step ( Δ V ) . The progression vector demonstrates the development of the dragonfly and characters.
Δ X t + 1 = ( w W i + m A i + n C i + p F i + q E i ) + w ¯   Δ X t
Here, weight separation is w, weight aliment is m, and n is the cohesion weight, food factor is p, the enemy factor is q, inertia weight is w ¯ , and count iteration is t.
Position vector could be determined as follows:
X t + 1 = X t + Δ X t + 1
In the enhancement phase, various explorative and exploitative processes are accomplished. By Cauchy mutation probability, the dragonfly’s situation is refreshed at the point where there is no neighbouring solution. The position vector X is determined by,
X t + 1 = X t + N p X t
In the entire swarm at any moment, food source and enemies are determined by the entire arrangement. Thus, the accurate vehicle node is selected, and bandwidth allocation is achieved. A brief flowchart is visualized below.
In Figure 7, the flowchart of the hybrid WDFOA-based VANET is visualized. Initially, the whale optimization parameters were initialized based on the search agent. In this work, several nodes in the vehicle were analyzed based on distance, speed, velocity, and bandwidth. The fitness parameter in each iteration determined the current position of the vehicle. If the node’s position was less than 0.5, and the nearby vehicle was equal to or greater than 1, the best location was updated. If the current iteration was higher than the maximum iteration, the target vehicle’s position was best. DF was coupled with WOA to obtain optimum optimality.
Furthermore, the dragonfly solution was initialized, and the QoS value determined the bandwidth according to the objective function. The maximum iteration was used until the process is completed and the bandwidth was upgraded. Finally, energy consumption, delay, and drop were considered based on QoS parameters for accurate routing. The proposed approach was valid in allocating bandwidth compared with other existing techniques. This study was robust and fast in predicting DDoS attacks using MSVM and giving the bandwidth using the H-WDFOA technique in the best position after validation for stability in vehicular networks.

6. Results and Discussions

6.1. Dataset Description and Evaluation Metrics

The SDN dataset was created using the Mininet simulator, which was used to classify traffic using machine and deep learning methods [34]. This study began with ten topologies in the Mininet emulator, each of which connected these switches to a single Ryu controller. The network simulators used ICMP, UDP, and TCP traffic, with hostile traffic consisting of a combination of UDP Flood, TCP Sync, and ICMP attacks. The dataset contained a total of 23 features, some of which were collected from switches and others that were estimated. The retrieved features (duration in nan seconds) included Byte count, switch ID, duration, packet count, and duration (in n sec). The sum of duration-sec and duration-nsec was equal to the entire duration. The total number of bytes commuted from the switch port was determined by the destination IP, source IP, port number, and Tx-bytes. Rx-bytes was the total number of bytes received over the switch port. The time and date were transformed into numbers in the dt field, and flow was monitored at 30 s intervals. Furthermore, calculated features such as packet per-flow and byte per-flow counted packets as a single flow. The packet rate was calculated by dividing the total packets per flow by the total number of packets sent per second. Tx-kbps and Rx-kbps were data reception and transmission rates, respectively, and the sums of port bandwidth were Tx-kbps and Rx-kbps. The class labels present in the columns refer to whether the type of traffic was malicious or benign. However, labels 0 and 1 respectively indicate benign and malicious traffic. The duration of the network simulation was 250 min and the row of data possessed was 104,345.
Along with the detailed interval, the simulation of data was authenticated. The dataset was split into two halves for testing and training: 30 and 70%, respectively. The full training process took 42 s to complete [35,36,37].
The proposed platform was MATLAB 2020a, along with system requirements, which are listed in Table 2.

6.1.1. Performance Metrics (Ref. [2])

  • Efficiency
The efficiency (throughput) parameter defines the total number of packets generated by the sending node in a certain time interval in relation to the quantity of data established via the receiving node in packets. It is represented as:
E f f i c i e n c y ( t h r o u g h p u t ) = n u m b e r   o f   r e c e i v e d   d a t a   p a c k e t × 8 / n u m b e r   o f   d a t a   p a c k e t   t r a n s m i s s i o n   p e r i o d
  • Packet Delivery Ratio
This is a method for analyzing incoming and outgoing network data packets in the most efficient way possible. It is calculated based on the ratio of packets generated by the source to data received by the vehicle. The formula utilized to calculate the PDR is:
P D R = R e c e i v e d P a c k e t s G e n e r a t e d P a c k e t s 100
  • Drop of packet
During a denial-of-service attack, this parameter tracks the number of packets that were lost because of the malicious behaviour of a single node.
D r o p   R a t i o = n u m b e r   o f   s e n d   p a c k e t n u m b e r   o f   r e c e i v e d   p a c k e t n u m b e r   o f   s e n d   p a c k e t
  • Latency (delay)
It takes time for a package to get from its origin to its destination.
d e l a y = l e n g t h b a n d w i d t h

6.1.2. Performance Analysis

The performance of proposed approaches is described in this part using measures such as energy consumption, drop, delay, throughput, packet delivery ratio, and fairness index.
(1)
PHASE 1:
Phase I detected the DDoS attack using a novel machine learning technique called SVM-HHO, which provided vehicle information. This section describes the analysis, and the proposed performance is detailed below.
Performance measurements were primarily used to assess the model’s ability to identify DDoS attacks and allocate bandwidth in VANET situations. From Table 3, it is shown that the proposed modified machine learning-based hybrid optimization technique is more effective compared with existing approaches. In node 60, the proposed methodology attained energy consumption of 0.35 J, delay ratio of 50, and drop ratio of 14.6785. In addition, the suggested approach attained an efficiency of 1710 in comparison with the existing method that attained efficiency of 794.
  • Consumption of Energy
The total energy consumption of the proposed approach is shown in Figure 8, based on the data in Table 3. The rate of energy consumption of each node is noted. At node 100, the energy consumption of 0.5 is habited. The increase in nodes is accompanied with an increase in energy consumption.
  • Data Rate-Based Energy Consumption
From Table 4, the energy consumption of the proposed method is tabulated at each node with the data set. Nodes with data set values are marked in Table 4.
Figure 9 shows the data rate-based energy consumption ratio of the suggested approach. If the data packet rates are high, the energy is at a peak; if not, the energy produces lower data rates. From Table 4, we can see that at node 20, energy consumption is 0.8, obtained at a data rate of 4, 1.2 is attained at a data rate of 6, 1.6 is acquired in a data rate of 8, and 2.1 is obtained at a data rate of 10. At a data rate of 12, 2.5 is gained, and at a data rate of 14, energy consumption is 2.9. Similarly, in node 40, energy consumption is 0.4 at a data rate of 4, 0.6 at a data rate of 6, 0.8 at a data rate of 8, 1.1 at a data rate of 10, 1.2 at a data rate of 12, and 1.5 at a data rate of 14. Moreover, at node 60, energy consumption is 0.5 at a data rate of 4, 0.8 at a data rate of 6, 1.0 at a data rate of 8, 1.2 at a data rate of 10, 1.6 at a data rate of 12, and 1.8 at a data rate of 14. In addition, at node 80, energy consumption is 0.7 at a data rate of 4, 1.1 at a data rate of 6, 1.5 at a data rate of 8, 1.9 at a data rate of 10, 2.3 at a data rate of 12, and 2.6 at a data rate of 14. Furthermore, at node 100, energy consumption is 0.9 at a data rate of 4, 1.3 at a data rate of 6, 1.8 at a data rate of 8, 2.3 at a data rate of 10, 2.7 at a data rate of 12, and 3.2 at a data rate of 14.
  • Lifetime of the Network
The overall network lifetime of the suggested method from Table 3 is plotted and detailed in Figure 10.
The lifetime of the network of the suggested approach is shown in Figure 10. The lifetime of the network for each node was noted. At node 100, the network lifetime of 307.71 was habited. The increase in nodes was accompanied with an increase in network lifetime.
  • Data Rate-Based Network Lifetime
From Table 5, the network lifetime of the proposed method was tabulated at each node with the data set. Nodes with data set values are marked in the Table 5.
Figure 11 demonstrates the proposed system’s network lifetime. If the data packet rate is low, the network lifetime appears high. From Table 5, we can see that at node 20, the network lifetime of 1339.5 is obtained at a data rate of 4, 896.1 is attained at a data rate of 6, 675.3 is acquired at a data rate of 8, and 500.2 is accomplished at a data rate of 10. At a data rate of 12, 392.2 is gained, and at a data rate of 14, network lifetime is 388. Similarly, in node 40, the network lifetime is 2250 at a data rate of 4, 1575 at a data rate of 6, 1230.1 at a data rate of 8, 963 at a data rate of 10, 650 at a data rate of 12, and 600 at a data rate of 14. Moreover, at node 60, network lifetime is 1854.2 at a data rate of 4, 1246.5 at a data rate of 6, 916.3 at a data rate of 8, 669.8 at a data rate of 10, 550 at a data rate of 12, and 500 at a data rate of 14. In addition, at node 80, network lifetime is 1370.2 at a data rate of 4, 932.6 at a data rate of 6, 619.1 at a data rate of 8, 500.9 at a data rate of 10, 400.2 at a data rate of 12, and 395.4 at a data rate of 14. Furthermore, at node 100, the network lifetime is 1100 at a data rate of 4, 759 at a data rate of 6, 530.8 at a data rate of 8, 438.5 at a data rate of 10, 318 at a data rate of 12, and 300 at a data rate of 14.
  • Throughput
The overall efficiency(throughput) of the suggested approach is shown in Figure 12. The rate of throughput of each node is noted. At node 100, a throughput of 1209 was habited. An increase in nodes is accompanied with an increase in throughput.
  • Data Rate-Based Throughput
In Table 6, the throughput of the suggested approach is tabulated at each node with the data set. Nodes with data set values are marked in Table 6.
Figure 13 demonstrates the throughput ratio of the proposed system. If the data packet rates were low, then the throughput ratio also decreased. The throughput of the proposed technique was reached by 42,320 in node 100 at a data rate of 14 packets/sec. At node 20, 12,700 throughputs were obtained at a data rate of 4. At node 20, 19,180 throughputs were attained at a data rate of 6. At node 20, 25,570 throughputs were acquired at a data rate of 8. At node 20, 31,960 throughputs were accomplished at a data rate of 10. At node 20, 38,350 throughputs were gained at a data rate of 12. At node 20, 44,740 throughputs were fetched at a data rate of 14. Similarly, in node 40, there were 19,200 throughputs at a data rate of 4, 28,800 throughputs at a data rate of 6, 38,400 throughputs at a data rate of 8, 48,000 throughputs at a data rate of 10, 57,600 throughputs at a data rate of 12, and 67,280 throughputs at a data rate of 14. At node 60, there were 17,100 throughputs at a data rate of 4, 25,650 throughputs at a data rate of 6, 34,200 throughputs at a data rate of 8, 42,750 throughputs at a data rate of 10, 51,300 throughputs at a data rate of 12, and 61,700 throughputs at a data rate of 14. In addition, at node 80, there were 13,450 throughputs at a data rate of 4, 20,170 throughputs at a data rate of 6, 26,890 throughputs at a data rate of 8, 33,620 throughputs at a data rate of 10, 40,340 throughputs at a data rate of 12, and 47,060 throughputs at a data rate of 14. Furthermore, at node 100, there were 12,090 throughputs at a data rate of 4, 18,140 throughputs at a data rate of 6, 24,180 throughputs at a data rate of 8, 30,230 throughputs at a data rate of 10, 36,280 throughputs at a data rate of 12, and 42,320 throughputs at a data rate of 14.
  • Packet Delivery Ratio (PDR)
Figure 14 illustrates the packet delivery ratio. To optimize incoming and outgoing network packets, the PDR was evaluated to assess the process. In the VANET scenario, the packet deliver ratio represents the greater presentation of the system.
(2)
PHASE 2:
To better anticipate mobility in VANET, a second phase presented the outcomes of the suggested and implemented approaches for enhancing machine learning with a hybrid optimization strategy. The project’s implementation (H-WDFOA-VANET) was analyzed and compared with modern standards (RI-CS, EHACORP). Measured values for the delay, energy consumption, drop, throughput, and fairness index was computed and compared with both proposed (RI-CS) and existing (EHACORP) approaches. In addition, the suggested technique was tested on both the NS2 and MATLAB platforms.
  • Results Obtained Through Node
Comparisons were made between the node of the proposed approach and existing techniques in terms of latency, energy consumption, drop, throughput, and fairness index (Figure 15, Figure 16, Figure 17, Figure 18 and Figure 19). In the table below, we can see the actual values that were measured. Node values for both existing and proposed methods are displayed in Table 7. The major purpose of these performance measures was to evaluate the suggested model’s capacity for mobility prediction in VANET. Results from a comparison of the proposed method with state-of-the-art approaches to mobility prediction in VANET are shown in Table 7, which shows that the proposed approach is superior. As such, the performance metrics indicated the proposed model’s capacity for mobility prediction in VANET. Table 7 shows that, compared with other methods used to predicting mobility in VANET, the suggested technique, which uses a hybrid optimization strategy to improve machine learning, performs better. Better throughput is achieved using the proposed method. The suggested system achieved 2.00000 mJ of energy consumption, 15.61668 s of latency, and 0.15759 drop in node 60. Furthermore, the throughput attained by the new approach was higher than that of existing methods. There was also a reduction in energy use.
  • Results Obtained by Varying the Speed Parameter
The proposed and existing methods were compared and contrasted in terms of speed with delay, energy consumption, drop, throughput, and fairness index (Figure 20, Figure 21, Figure 22, Figure 23 and Figure 24). The measured values are displayed in Table 8. The estimated speeds of existing and prospective methods are listed in Table 8. Below is a graphical depiction of the speed of other metrics, such as throughput, drop, energy and fairness index, and delay. An evaluation of the suggested method at speed 20 yielded an energy consumption of 1320 mJ, delay of 90.180295 s, and drop value of 13.334678.
Additionally, the throughput achieved by the new approach is higher than that of the existing approaches. One key difference between the proposed and existing approaches is that the proposed technique includes a fairness score. With the suggested method, the values for energy consumption, delay, and drop at speed 40 were 680 mJ, 395.189005 s, and 7.151254, respectively. In addition, greater throughput could be achieved using the new method than existing methods. The proposed method reduces energy usage to 900 mJ, delay to 924.638246 s, and drop value to 9.450511 when traveling at 60 mph.

7. Conclusions

This study’s findings mainly centered on detecting DDoS attacks and allocating bandwidth in the VANET, based on a machine learning-hybrid optimization approach. DDoS attack detection was performed using the SVM-HHO technique, i.e., a modified SVM. Then, the impact of DDoS attacks in the VANET was mitigated using a hybrid whale dragonfly optimization technique (H-WDFOA-VANET). Using a unique optimization method called the hybrid whale dragonfly optimization approach (H-WDOA-VANET), which hybridizes the notion of rider integrated cuckoo search, this study found the best route selection with minimal routing costs (RI-CS). To utilize the predicted information after validation, fast and reliable communication was achieved for stability in vehicular networks. Energy consumption, throughput, latency, and packet delivery ratioswere a few performance indicators used to gauge performance of the suggested approach. To increase the effectiveness of the routing process in VANETs, a new protocol, H-WDFOA-VANET, was introduced.
The DCM and SBACO pairing at H-WDFOA-VANET sped up packet processing, decreased ant search time, and eliminated blind broadcasting packets while preventing stagnation issues. The packet delivery ratio and throughput benefit from H-WDFOA-VANET allowed for the use of the shortest channel without stagnation, due to its rapid processing of packets and fast convergence speed. Finally, the suggested hybrid whale dragonfly optimization approach (H-WDFOA-VANET) was evaluated in comparison with industry standard models, such as rider integrated cuckoo search (RI-CS) and enhanced hybrid ant colony optimization routing protocol (EHACORP). The H-WDFOA-VANET system had values of 2.00000 mJ for energy consumption, 15.61668 s for latency, and 0.15759 for drop at node 60. A higher throughput was achieved using the new approach as well. With the suggested method, the energy consumption target, delay value, and drop value at node 60 may be attained. At node 80, the suggested approach minimized the drop value to 0.15504, delay time to 15.64318 s, and energy consumption to 2.00000 mJ. These results demonstrate the efficacy of the proposed H-WDFOA-VANETapproach. Therefore, the efficiency of the proposed system was greater than that of existing systems.

Author Contributions

Conceptualization: G.P.K.M., S.T. and A.J.; writing—original draft preparation: P.K.M., A.A. and C.O.S.; methodology: M.S., R.S., C.O.S. and T.C.M.; writing—review and editing: P.K.M., R.S. and G.P.K.M.; investigation: C.O.S., A.J. and S.T.; supervision: A.A., M.S. and S.T.; visualization: P.K.M. and T.C.M.; software: T.C.M., R.S. and S.T. All authors have read and agreed to the published version of the manuscript.

Funding

National Research Development Projects to finance excellence (PFE)-14/2022-2024 granted by the Romanian Ministry of Research and Innovation.

Conflicts of Interest

The authors declare no conflict of interest.

Abbreviations

AbbreviationsFull Form
ADMMAlternating Direction Multiplier Method
AMMSEAdaptive Mathematical Morphology Spectrum Entropy
ANNArtificial Neural Network
CRS-MPCentralized Routing Memechanism with Mobility Prediction
CSCuckoo Search
CNNConvolutional neural network
DCMDistance Calculation Method
DDoSDistributed Denial of Service
DFDragon Fly
DNSDomain Name System
EHACORPEnhanced Hybrid Ant Colony Optimization Routing Proctocal
ERMEmpirical Risk Minimization
GPSGlobal Positioning System
HHOHarris Hwaks Optimization
H-WDFOAHybrid Whale Dragonfly Optimization Algorithm
ICMPInternet Control Messge Protocal l
IDsIntrusion Detections
MANETMobile Adhoc Network
MLMachine Learning
MMSMathematical Morphology Spectrum
MSVMMulticlass Support Vector Machine
MVSAMultivariantStream Analysis
NSL-KDDNetwork Security Laboratory Knowledge Discovery Dataset
NTPNetwork Time Protocal
PML-CIDSPrivacy-preserving Machine-learning BasedCollaborative Intrusion Detection
PPSPackets Per Second
QoSQuality of Service e
RI-CSRider Intergration Cuckoo Search
ROARider Optimization Algorithm
RPSRequests per Seconds
RSURoadSide unit
SBACOSource-based Ant Colony Optimization
SDNSoftwareDefined Networking
SVCSupport Vector Classifier r
SVMSupport Vector Machine
TCPTransmission Control Protocol
TOPSISTechnique for Order Performance by Similarity to Ideal Solution
UDPUser Datagram Protocol
V2IVehicle to Infrastructure
V2VVehicle to Vehicle
V2XVehicle to Everything
VANETVehicle Adhoc Network
VNS-NSGAVirtual Network System Nondominated Sorting Genetic Algorithm
WAVEWaveform Audio File Format
WOAWhale Optimization Algorithm

References

  1. Gao, Y.; Wu, H.; Song, B.; Jin, Y.; Luo, X.; Zeng, X. A Distributed Network Intrusion Detection Systemfor Distributed Denialof Service Attacksin Vehicular Ad Hoc Network. IEEE Access 2019, 7, 154560–154571. [Google Scholar] [CrossRef]
  2. Cheng, N.; Lyu, F.; Chen, J.; Xu, W.; Zhou, H.; Zhang, S.; Shen, X. Big Data Driven Vehicular Networks. IEEE Netw. 2018, 32, 160–167. [Google Scholar] [CrossRef]
  3. Khan, Z.; Fan, P.; Fang, S.; Abbas, F. An Unsupervised Cluster-Based VANET-Oriented Evolving Graph (CVo EG) Modeland Associated Reliable Routing Scheme. IEEE Trans. Intell. Transp. Syst. 2019, 20, 3844–3859. [Google Scholar] [CrossRef]
  4. Correia, S.; Boukerche, A.; Meneguette, R.I. An Architecture for Hierarchical Software-Defined Vehicular Networks. IEEE Commun. Mag. 2017, 55, 80–86. [Google Scholar] [CrossRef]
  5. Tan, L.; Pan, Y.; Wu, J.; Zhou, J.; Jiang, H.; Deng, Y. A New Framework for DDoS Attack Detectionand Defensein SDN Environment. IEEE Access 2020, 8, 161908–161919. [Google Scholar] [CrossRef]
  6. Zhijun, W.; Qing, X.; Jingjie, W.; Meng, Y.; Liang, L. Low-Rate DDoS Attack Detection Basedon Factorization Machinein Software Defined Network. IEEE Access 2020, 8, 17404–17418. [Google Scholar] [CrossRef]
  7. Shu, Z.; Wan, J.; Li, D.; Lin, J.; Vasilakos, A.V.; Imran, M. Securityin Software-Defined Networking: Threatsand Countermeasures. Mob. Netw. Appl. 2016, 21, 764–776. [Google Scholar] [CrossRef]
  8. Polat, H.; Turkoglu, M.; Polat, O. Deep network approach with stacked sparse autoencoders in detection of DDoS attacks on SDN-based VANET. IET Commun. 2020, 14, 4089–4100. [Google Scholar] [CrossRef]
  9. Adhikary, K.; Bhushan, S.; Kumar, S.; Dutta, K. Evaluatingthe Impactof DDo SAttacksin Vehicular Ad-Hoc Networks. Int. J. Secur. Priv. Pervasive Comput. 2020, 12, 1–18. [Google Scholar] [CrossRef]
  10. Sahoo, K.S.; Tripathy, B.K.; Naik, K.; Ramasubbareddy, S.; Balusamy, B.; Khari, M.; Burgos, D. An Evolutionary SVM Modelfor DDOS Attack Detectionin Software Defined Networks. IEEE Access 2020, 8, 132502–132513. [Google Scholar] [CrossRef]
  11. Bouyeddou, B.; Kadri, B.; Harrou, F.; Sun, Y. DDOS-attacks detection using an efficient measurement-based statistical mechanism. Eng. Sci. Technol. Int. J. 2020, 23, 870–878. [Google Scholar] [CrossRef]
  12. Ye, J.; Cheng, X.; Zhu, J.; Feng, L.; Song, L. A DDoS Attack Detection Method Based on SVM in Software Defined Network. Secur. Commun. Netw. 2018, 2018, 9804061. [Google Scholar] [CrossRef]
  13. Hong, K.; Kim, Y.; Choi, H.; Park, J. SDN-Assisted Slow HTTP DDoS Attack Defense Method. IEEE Commun. Lett. 2018, 22, 688–691. [Google Scholar] [CrossRef]
  14. Kadam, N.; Sekhar, K.R. Machine Learning Approach of Hybrid KSVN Algorithmto Detect DDoS Attackin VANET. Int. J. Adv. Comput. Sci. Appl. IJACSA 2021, 12, 718–722. [Google Scholar] [CrossRef]
  15. Gad, A.R.; Nashat, A.A.; Barkat, T.M. Intrusion Detection System Using Machine Learning for Vehicular Ad Hoc Networks Based on To N-IoT Dataset. IEEE Access 2021, 9, 142206–142217. [Google Scholar] [CrossRef]
  16. Wu, D.; Wu, C. Research on the Time-Dependent Split Delivery Green Vehicle Routing Problem for Fresh Agricultural Products with Multiple Time Windows. Agriculture 2022, 12, 793. [Google Scholar] [CrossRef]
  17. Poongodi, M.; Hamdi, M.; Sharma, A.; Ma, M.; Singh, P.K. DDoS Detection Mechanism Using Trust-Based Evaluation Systemin VANET. IEEE Access 2019, 7, 183532–183544. [Google Scholar] [CrossRef]
  18. Adhikary, K.; Bhushan, S.; Kumar, S.; Dutta, K. Hybrid Algorithm to Detect DDoS Attacksin VANETs. Wirel. Pers. Commun. 2020, 114, 3613–3634. [Google Scholar] [CrossRef]
  19. Kolandaisamy, R.; Noor, R.M.; Ahmedy, I.; Ahmad, I.; Z’aba, M.R.; Imran, M.; Alnuem, M. A Multivariant Stream Analysis Approachto Detectand Mitigate DDoS Attacksin Vehicular AdHoc Networks. Wirel. Commun. Mob. Comput. 2018, 2018, 2874509. [Google Scholar] [CrossRef]
  20. Marwah, G.P.K.; Jain, A. A hybrid optimization with ensemble learning to ensure VANET network stability based on performance analysis. Sci. Rep. 2022, 12, 10287. [Google Scholar] [CrossRef]
  21. Bangui, H.; Ge, M.; Buhnova, B. A hybrid machine learning model for intrusion detection in VANET. Computing 2022, 104, 503–531. [Google Scholar] [CrossRef]
  22. Tang, Y.; Cheng, N.; Wu, W.; Wang, M.; Dai, Y.; Shen, X. Delay-Minimization Routing for Heterogeneous VANETs With Machine Learning Based Mobility Prediction. IEEE Trans. Veh. Technol. 2019, 68, 3967–3979. [Google Scholar] [CrossRef]
  23. Zhang, T.; Zhu, Q. Distributed Privacy-Preserving Collaborative Intrusion Detection Systems for VANETs. IEEE Trans. Signal Inf. Processing Over Netw. 2018, 4, 148–161. [Google Scholar] [CrossRef]
  24. Gnanasekar, T.S.; Samiappan, D. VANET routing Protocols: Implementation and Analysis Using NS3 and SUMO. Int. J. Commun. Syst. 2021, 34, e4954. [Google Scholar] [CrossRef]
  25. Ramamoorthy, R.; Thangavelu, M. An enhanced hybrid ant colony optimization routing protocol for vehicular ad-hoc networks. J. Ambient. Intell. Hum. Comput. 2022, 13, 3837–3868. [Google Scholar] [CrossRef]
  26. Abusitta, A.; Bellaiche, M.; Dagenais, M. An SVM-based framework for detecting DoS attacks in virtualized clouds under changing environment. J. Cloud Comp. 2018, 7, 9. [Google Scholar] [CrossRef]
  27. Yao, R.; Guo, C.; Deng, W.; Zhao, H. A novel mathematical morphology spectrument ropy based on scale-adaptive techniques. ISA Trans. 2022, 126, 691–702. [Google Scholar] [CrossRef]
  28. Hossain, M.A.; Noor, R.M.; Yau, K.-L.; Razalli, S.; Zaba, M.; Ahmedy, I.; Jabbarpour, R. Multi-Objective Harris Hawks Optimization Algorithm based 2-Hop Routing Algorithm for CR-VANET. IEEE Access 2021, 9, 58230–58242. [Google Scholar] [CrossRef]
  29. Prabakeran, S.; Sethukarasi, T. Optimal solution for malicious node detection and prevention using hybrid chaotic particle dragonfly swarm algorithm in VANETs. Wirel. Netw. 2020, 26, 5897–5917. [Google Scholar] [CrossRef]
  30. Nisha, A.; Gaurav, S. Mukhopadhyay, Debajyoti (2020), “DDOS attack SDN Dataset”, Mendeley Data, V1. Available online: https://data.mendeley.com/datasets/jxpfjc64kr/1 (accessed on 10 September 2022).
  31. Khalaf, O.I.; Ogudo, K.A.; Singh, M. A Fuzzy-Based Optimization Technique for the Energy and Spectrum Efficiencies Trade-Off in Cognitive Radio-Enabled 5G Network. Symmetry 2021, 13, 47. [Google Scholar] [CrossRef]
  32. Walia, G.S.; Singh, P.; Singh, M.; Abouhawwash, M.; Park, H.J.; Kang, B.; Mahajan, S.; Pandit, A.K. Three Dimensional Optimum Node Localization in Dynamic Wireless Sensor Networks. Comput. Mater. Contin. 2022, 70, 305–321. [Google Scholar]
  33. Singh, M.; Kumar, M.; Malhotra, J.; Tiwari, S.; Trivedi, M.; Kohle, M.L. Energy efficient cognitive body area network (CBAN) using lookup table and energy harvesting. J. Intell. Fuzzy Syst. 2018, 35, 1253–1265. [Google Scholar] [CrossRef]
  34. Majumder, S.; Mathur, A.; Javaid, A.Y. A study on recent applications of blockchain technology in vehicular adhoc network (VANET). In National Cyber Summit; Springer: Cham, Switzerland, 2019; pp. 293–308. [Google Scholar]
  35. Wahab, O.A.; Mourad, A.; Otrok, H.; Bentahar, J. CEAP: SVM-based intelligent detection model for clustered vehicular ad hoc networks. Expert Syst. Appl. 2016, 50, 40–54. [Google Scholar] [CrossRef]
  36. Zhang, C.; Chen, K.; Zeng, X.; Xue, X. Misbehavior detection based on support vector machine and Dempster-Shafer theory of evidence in VANETs. IEEE Access 2018, 6, 59860–59870. [Google Scholar] [CrossRef]
  37. Thilak, K.D.; Amuthan, A.J.F.G.C.S. Cellular automata-based improved ant colony-based optimization algorithm for mitigating ddos attacks in vanets. Future Gener. Comput. Syst. 2018, 82, 304–314. [Google Scholar] [CrossRef]
Figure 1. HHO phase [1].
Figure 1. HHO phase [1].
Mathematics 10 04030 g001
Figure 2. Hyperplane supporter in SVM plan.
Figure 2. Hyperplane supporter in SVM plan.
Mathematics 10 04030 g002
Figure 3. Attack by DDoS.
Figure 3. Attack by DDoS.
Mathematics 10 04030 g003
Figure 4. Flowchart for proposed methodology.
Figure 4. Flowchart for proposed methodology.
Mathematics 10 04030 g004
Figure 5. Basic architecture for detection method.
Figure 5. Basic architecture for detection method.
Mathematics 10 04030 g005
Figure 6. Concept of support vector machine (SVM).
Figure 6. Concept of support vector machine (SVM).
Mathematics 10 04030 g006
Figure 7. Flowchart for H-WDFOA-VANET.
Figure 7. Flowchart for H-WDFOA-VANET.
Mathematics 10 04030 g007
Figure 8. Energy consumption of proposed method.
Figure 8. Energy consumption of proposed method.
Mathematics 10 04030 g008
Figure 9. Consumption of energy based on data set.
Figure 9. Consumption of energy based on data set.
Mathematics 10 04030 g009
Figure 10. Network lifetime of proposed method.
Figure 10. Network lifetime of proposed method.
Mathematics 10 04030 g010
Figure 11. Network lifetime.
Figure 11. Network lifetime.
Mathematics 10 04030 g011
Figure 12. Throughput of the proposed method.
Figure 12. Throughput of the proposed method.
Mathematics 10 04030 g012
Figure 13. Plot for throughput.
Figure 13. Plot for throughput.
Mathematics 10 04030 g013
Figure 14. Ratio of packet delivery.
Figure 14. Ratio of packet delivery.
Mathematics 10 04030 g014
Figure 15. Plots of nodes vs. delays in the suggested approach and existing approaches.
Figure 15. Plots of nodes vs. delays in the suggested approach and existing approaches.
Mathematics 10 04030 g015
Figure 16. Plots of nodes vs. drop in the suggested approach and existing approaches.
Figure 16. Plots of nodes vs. drop in the suggested approach and existing approaches.
Mathematics 10 04030 g016
Figure 17. Plots of nodes vs. energy consumption in the suggested approach and existing approaches.
Figure 17. Plots of nodes vs. energy consumption in the suggested approach and existing approaches.
Mathematics 10 04030 g017
Figure 18. Plots of nodes vs. fairness index in the suggested approach and existing approaches.
Figure 18. Plots of nodes vs. fairness index in the suggested approach and existing approaches.
Mathematics 10 04030 g018
Figure 19. Plots of nodes vs. throughput in the suggested approach and existing approaches.
Figure 19. Plots of nodes vs. throughput in the suggested approach and existing approaches.
Mathematics 10 04030 g019
Figure 20. Plots of speed vs. delay in the suggested approach and existing approaches.
Figure 20. Plots of speed vs. delay in the suggested approach and existing approaches.
Mathematics 10 04030 g020
Figure 21. Plots of speed vs. energy consumption in the suggested approach and existing approaches.
Figure 21. Plots of speed vs. energy consumption in the suggested approach and existing approaches.
Mathematics 10 04030 g021
Figure 22. Plots of speed vs. drop in the suggested approach and existing approaches.
Figure 22. Plots of speed vs. drop in the suggested approach and existing approaches.
Mathematics 10 04030 g022
Figure 23. Plots of speed vs. throughput in the suggested approach and existing approaches.
Figure 23. Plots of speed vs. throughput in the suggested approach and existing approaches.
Mathematics 10 04030 g023
Figure 24. Plots of speed vs. fairness index in the suggested approach and existing approaches.
Figure 24. Plots of speed vs. fairness index in the suggested approach and existing approaches.
Mathematics 10 04030 g024
Table 1. Vehicle placement in the VANET.
Table 1. Vehicle placement in the VANET.
# # At Random Places, Vehicles Are Places to Create VANET
I n   T o t a l V e h i c l e s ,   F o r   e a c h   x
V a ( x ) = 1000 r u n   i f   ( 1 )
V b ( x ) = 1000 r u n   i f   ( 1 )
F i x   ( V   a ( x ) ,   V   b ( x ) )
E n d   F o r
a and b are the coordinatesof the vehicle, denoted by Va and Vb. To randomly position a car at positions a and b, R-studio was used to incorporate the random function run if (1).
Table 2. Configuration of Simulation.
Table 2. Configuration of Simulation.
SystemRequirements
ToolNS2, MATLAB 2020a
ComputerWindows 10 PRO
ProcessorIntel core with high end configuration
RAM16 GB
Table 3. Performance of proposed approach.
Table 3. Performance of proposed approach.
NodeEnergy Consumption (Joules)DropDelayThroughput (kilo Bytes/sec)Network LifetimePacket Delivery Ratio (PDR)Fairness Index (FI)
Proposed Method
200.251.6531971278339.52204.2477
400.329.9854371920664.32332.4125
600.3514.6785501710524.00481.7961
800.4350.5456951345370.81591.5752
1000.5157.1534681209307.71641.3947
Table 4. Energy consumption based on data rate.
Table 4. Energy consumption based on data rate.
NodeData Rate at 4Data Rate at 6Data Rate at 8Date Rate at 10Data Rate at 12Data Rate at 14
200.81.21.62.12.52.9
400.40.60.81.11.21.5
600.50.81.01.21.61.8
800.71.11.51.92.32.6
1000.91.31.82.32.73.2
Table 5. Lifetime of network.
Table 5. Lifetime of network.
NodeDate Rate at 4Date Rate at 6Date Rate at 8Date Rate at 10Date Rate at 12Date Rate at 14
201339.5896.1675.3500.2392.2388
40225015751230.1963650600
601854.21246.5916.3669.8550500
801370.2932.6619.1500.9400.2395.4
1001100759530.8438.5318300
Table 6. Throughput based data set.
Table 6. Throughput based data set.
NodeData Rate at 4Data Rate at 6Data Rate at 8Data Rate at 10Data Rate at 12Data Rate at 14
2012,70019,18025,57031,96038,35044,740
4019,20028,80038,40048,00057,60067,280
6017,10025,65034,20042,75051,30061,700
8013,45020,17026,89033,62040,34047,060
10012,09018,14024,18030,23036,28042,320
Table 7. Comparison with existing approaches through nodes.
Table 7. Comparison with existing approaches through nodes.
Performance ParametersTechniquesNodes
20406080
Delay (s)H-WDFOA-VANET0.29906310.0530515.6166815.64318
RI-CS10.2270929.6391546.2319246.03685
EHA-CORP6.94218117.16757720.17813919.568945
Energy consumption (mJ)H-WDFOA-VANET7322
RI-CS8543
EHA-CORP8432
DropH-WDFOA-VANET0.666740.178710.157590.15504
RI-CS0.999040.61420.44560.3898
EHA-CORP0.992930.5216140.3406940.308867
Throughput (Bps)H-WDFOA-VANET41,66127,99530,56040,095
RI-CS13,58218,785202,30222,299
EHA-CORP25,02222,04326,55631,937
Fairness Index (FI)H-WDFOA-VANET66171515
RI-CS99614438
EHA-CORP99523430
Table 8. Comparative analysis of suggested approach with existing approaches at different speeds.
Table 8. Comparative analysis of suggested approach with existing approaches at different speeds.
Performance ParametersTechniquesSpeed
20406080
Delay (s)H-WDFOA-VANET90.180295395.189005924.6382461227.591591
RI-CS138.843616686.7030721210.688341565.515813
EHA-CORP100.98126502.1209931037.00191251.455006
Energy consumption (mJ)H-WDFOA-VANET13206809001200
RI-CS1980244026403040
EHA-CORP1980208020402400
DropH-WDFOA-VANET13.3346787.1512549.45051112.405151
RI-CS19.8002724.5828726.789431.195048
EHA-CORP19.85859520.8645520.44162824.709388
Throughput (Bps)H-WDFOA-VANET199241410
RI-CS16521
EHA-CORP9621106
Fairness Index (FI)H-WDFOA-VANET3211
RI-CS4.07462.8197752.03021.672425
EHA-CORP6322
Publisher’s Note: MDPI stays neutral with regard to jurisdictional claims in published maps and institutional affiliations.

Share and Cite

MDPI and ACS Style

Marwah, G.P.K.; Jain, A.; Malik, P.K.; Singh, M.; Tanwar, S.; Safirescu, C.O.; Mihaltan, T.C.; Sharma, R.; Alkhayyat, A. An Improved Machine Learning Model with Hybrid Technique in VANET for Robust Communication. Mathematics 2022, 10, 4030. https://doi.org/10.3390/math10214030

AMA Style

Marwah GPK, Jain A, Malik PK, Singh M, Tanwar S, Safirescu CO, Mihaltan TC, Sharma R, Alkhayyat A. An Improved Machine Learning Model with Hybrid Technique in VANET for Robust Communication. Mathematics. 2022; 10(21):4030. https://doi.org/10.3390/math10214030

Chicago/Turabian Style

Marwah, Gagan Preet Kour, Anuj Jain, Praveen Kumar Malik, Manwinder Singh, Sudeep Tanwar, Calin Ovidiu Safirescu, Traian Candin Mihaltan, Ravi Sharma, and Ahmed Alkhayyat. 2022. "An Improved Machine Learning Model with Hybrid Technique in VANET for Robust Communication" Mathematics 10, no. 21: 4030. https://doi.org/10.3390/math10214030

APA Style

Marwah, G. P. K., Jain, A., Malik, P. K., Singh, M., Tanwar, S., Safirescu, C. O., Mihaltan, T. C., Sharma, R., & Alkhayyat, A. (2022). An Improved Machine Learning Model with Hybrid Technique in VANET for Robust Communication. Mathematics, 10(21), 4030. https://doi.org/10.3390/math10214030

Note that from the first issue of 2016, this journal uses article numbers instead of page numbers. See further details here.

Article Metrics

Back to TopTop