Some Asymptotic Properties of a Kernel Bispectum Estimate with Different Multitapers
Abstract
:1. Introduction
2. The Structural Model
3. Statistical Properties of
3.1. Expected Value
3.2. Variance
3.3. Integrated Relative Mean Squared Error
4. Numerical Results
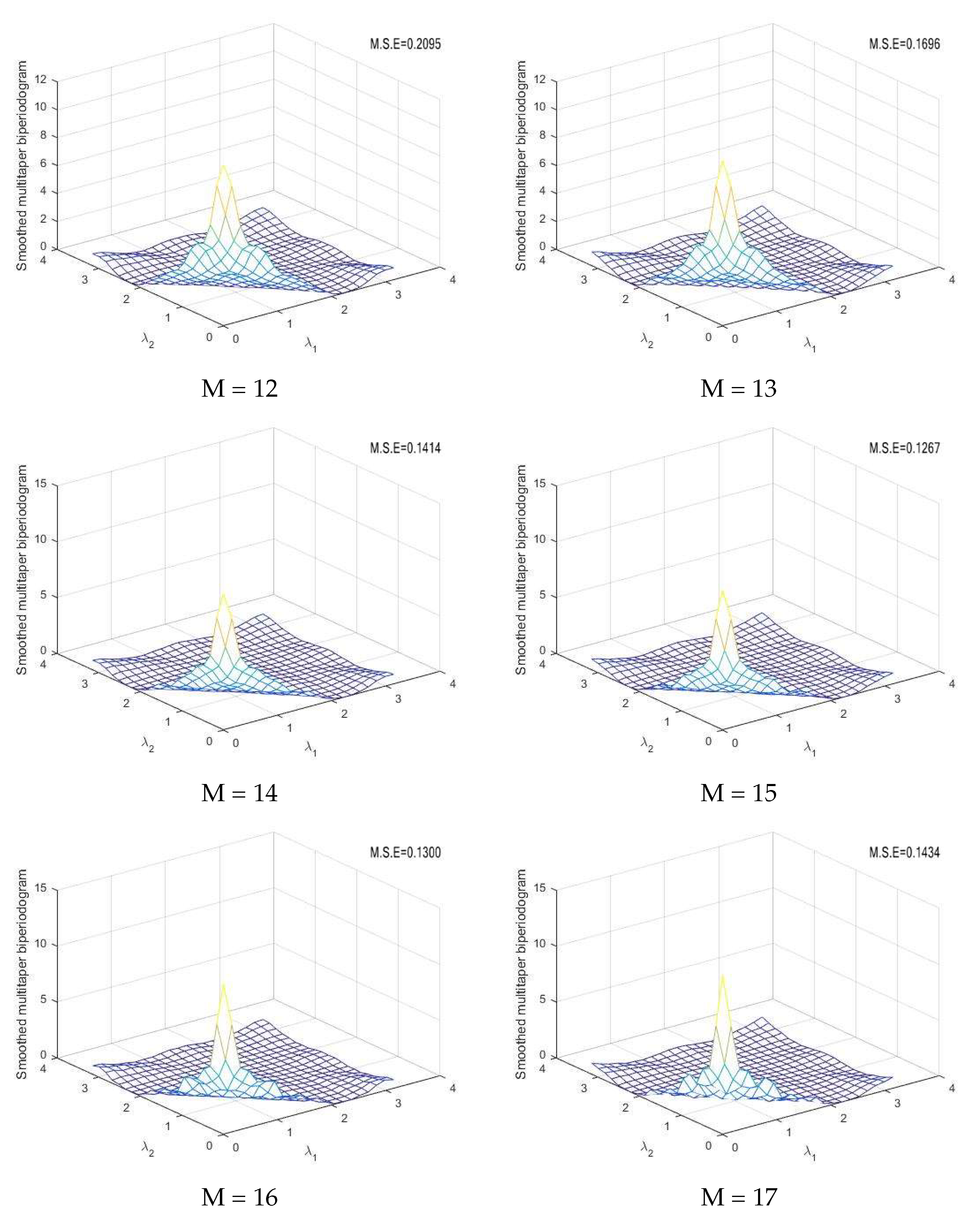
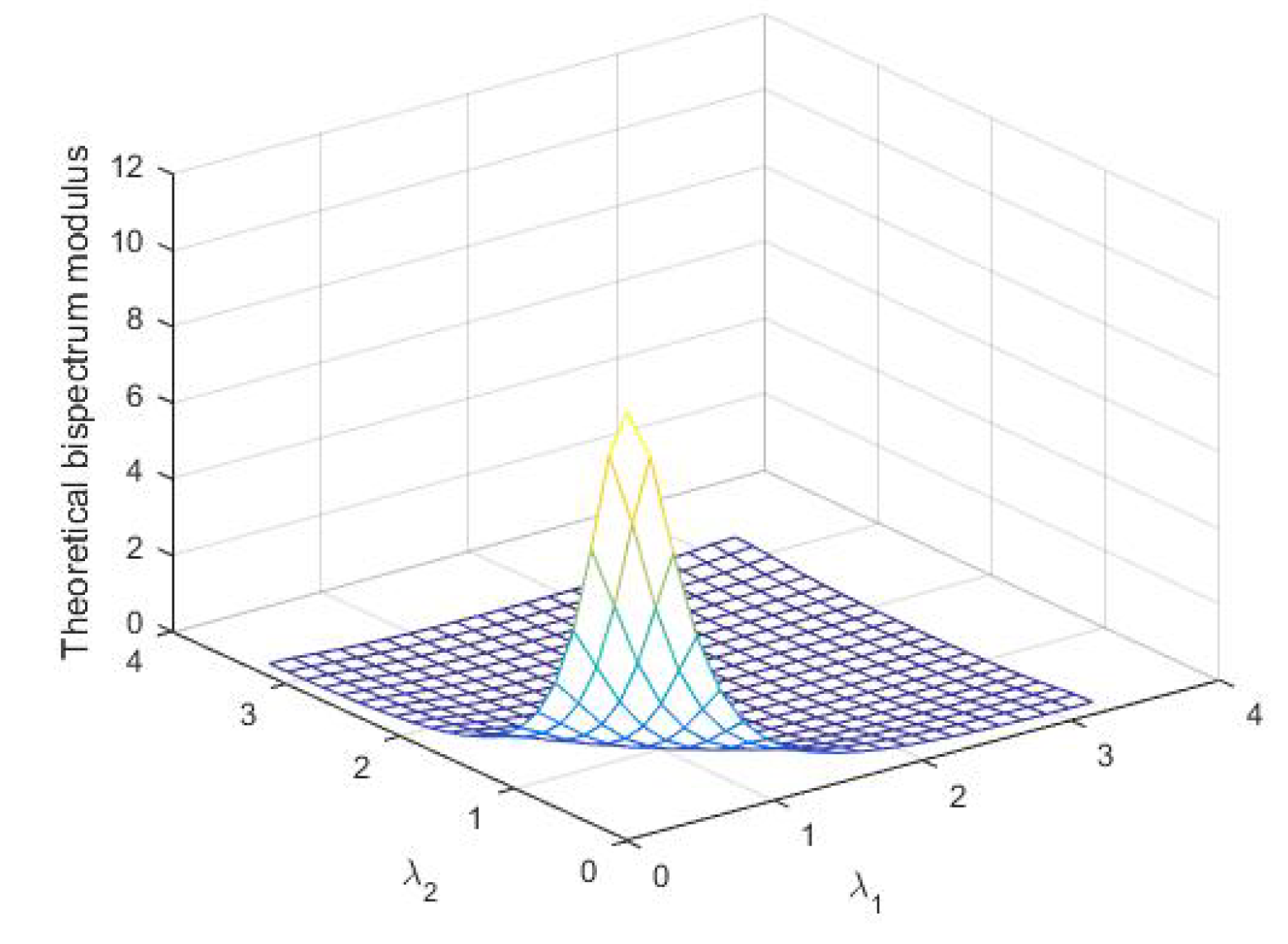
4.1. The Dependent Counting Geometric INAR(1) Model
4.2. Estimation of the Bispectrum
5. Conclusions
Author Contributions
Funding
Institutional Review Board Statement
Informed Consent Statement
Data Availability Statement
Conflicts of Interest
Appendix A
- 1.
- Simulation for DCGINAR(1)function [xt] = simdcg12(a,th,n,m,L)xt(1)=round(m); h=random(’unif’,0,1,[n,1]);for i=1:nif h(i)et(i)=0;elseifet(i)=random(’geo’,m/(1+m));elseet(i)=random(’geo’,(m*(a+th-2*a*th)/(1+m*(a+th-2*a*th))));end endh=random(’unif’,0,1,[n,1]);for t=2:nfor i=1:xt(t-1)if h(i)<=aaxt=random(’bin’,xt(t-1),a+th-a*th,[n,1]);elseaxt=random(’bin’,xt(t-1),a*(1-th),[n,1]);end endxt(t)=axt(t)+et(t); xt(t-1)=xt(t);endfor j=1:Lfor i=1:tX(:,i,j)=xt(j*mm-mm+i);end end end
- 2.
- Function to calculatefunction [Im]=multi(t,K,Np,X)ja=0;r=;[w1,w2]= meshgrid(0:/20:,0:20:);// mention here danill function onlyto clarificationfor i=1:tAI=(i)/t;CI=AI*pi;h(1,i,2)=sin(CI)/CI;endfor k=1:3 for l=1:3 for m=1:3qq=0;for i=1:tqq=qq+(h(:,i,k)*h(:,i,l)*h(:,i,m));Q(k,l,m)=qq;endja=ja+end end endfor j=1:L for j2=1:(Np+1) for j1=j2:(Np+1)result=0;for k=1:K for l=1:K for m=1:Ktap1=0;tap2=0;tap3=0;for i=1:ttap1=tap1+sum(h(:,i,k)*X(:,i,j)*exp(-r*j1*i));tap2=tap2+sum(h(:,i,l)*X(:,i,j)*exp(-r*j2*i));tap3=tap3+sum(h(:,i,m)*X(:,i,j)*exp(r*(j1+j2)*i));endQ(k,l,m); result=result+Q(k,l,m)*tap1*tap2*tap3;end end endIm(j1,j2,j)=result;end end end end
- 3.
- Function to calculatefunction [fsmooth]=fhatsmooth(NP,,Im)mu(1)=0;syms lamd1; syms lamd2;NP1=NP+1; mu(NP1)=1; NP3=2*NP+1;for I=2:NP3mu(I)=(I-1)./NP;endfor j=1:L for i1=1:NP1 for i2=i1:NP1I1=(mu(i1)-lamd1)/();I2=(mu(i2)-lamd2)/();I3=(mu(i1)+mu(i2)-lamd1-lamd2)/();ker1=(sin (I1)/I1); ker2=(sin (I2)/I2);ker3=(sin (I3)/I3); mker=ker1*ker2*ker3;Kernel=mker/((2*pi));mkImu= Kernel*Im(j);fjsmooth(i1,i2,j)=integral2(mkImu,-,,-,);end end endfsmooth=sum(fjsmooth)/();end
References
- Park, J.; Lindberg, C.R.; Vernon, F.L., III. Multitaper spectral analysis of high-frequency seismograms. J. Geophy. Res. Solid Earth 1987, 92, 12675–12684. [Google Scholar] [CrossRef]
- Bronez, T.P. On the performance advantage of multitaper spectral analysis. IEEE Trans. Signal Process. 1992, 40, 2941–2946. [Google Scholar] [CrossRef]
- Riedel, K.S.; Sidorenko, A.; Thomson, D.J. Spectral estimation of plasma fluctuations. i. comparison of methods. Phys. Plasmas 1994, 1, 485–500. [Google Scholar] [CrossRef]
- Thomson, D.J. Spectrum estimation and harmonic analysis. Proc. IEEE 1982, 70, 1055–1096. [Google Scholar] [CrossRef]
- Walden, A.T. Some advances in non-parametric multiple time series and spectral analysis. Environmetrics 1994, 5, 281–295. [Google Scholar] [CrossRef]
- Brillinger, D.R. Time Series Data Analysis and Theory Holt; Rinehart& Winston: New York, NY, USA, 1975. [Google Scholar]
- Walden, A.T.; McCoy, E.J.; Percival, D.B. The effective bandwidth of a multitaper spectral estimator. Biometrika 1995, 82, 201–214. [Google Scholar] [CrossRef]
- Ghazal, M.A.; Farag, E.A. Asymptotic distribution of spectral density estimate of cotinuous time series on crossed intervals. Egypt. Stat. J. Cairo 1998, 42, 197–214. [Google Scholar]
- Thomson, D.J. Multi-window bispectrum estimates. In Proceedings of the IEEE Workshop on Higher-Order Spectral Analysis, Vail, CO, USA, 28–30 June 1989; pp. 19–23. [Google Scholar]
- Birkelund, Y.; Hanssen, A. Multitaper estimators for bispectra. In Proceedings of the IEEE Signal Processing Workshop on Higher-Order Statistics, SPW-HOS’99, Caesarea, Israel, 16 June 1999; pp. 207–211. [Google Scholar]
- Walden, A.T. A unified view of multitaper multivariate spectral estimation. Biometrika 2000, 87, 767–788. [Google Scholar] [CrossRef]
- Birkelund, Y.; Hanssen, A.; Powers, E.J. Multitaper estimators of polyspectra. Signal Process. 2003, 83, 545–559. [Google Scholar] [CrossRef]
- Teamah, A.A.M.; Bakouch, H.S. Statistical analysis on the average of periodograms with different tapers and spectral estimates of continuous time process. Adv. Model. Anal.-D 2003, 8, 2.1–2.12. [Google Scholar]
- Teamah, A.A.M.; Bakouch, H.S. Asymptotic statistical properties of spectral estimates with different tapers for discrete time processes. Appl. Math. Comput. 2004, 150, 681–695. [Google Scholar] [CrossRef]
- Teamah, A.A.M.; Bakouch, H.S. Multitaper multivariate spectral estimators of time series with distorted observations. Int. J. Pure Appl. Math. 2004, 14, 47–60. [Google Scholar]
- Prieto, G.A.; Parker, R.L.; Thomson, D.J.; Vernon, F.L.; Graham, R.L. Reducing the bias of multitaper spectrum estimates. Geophys. J. Int. 2007, 171, 1269–1281. [Google Scholar] [CrossRef] [Green Version]
- Teamah, A.A.M.; Bakouch, H.S. Some asymptotic properties of a kernel spectrum estimate with different multitapers. Vladikavkaz. Mat. Zh. 2007, 9, 56–61. [Google Scholar]
- Barbour, A.J.; Parker, R.L. psd: Adaptive, sine multitaper power spectral density estimation for r. Comput. Geosci. 2014, 63, 1–8. [Google Scholar] [CrossRef]
- Babadi, B.; Brown, E.N. A review of multitaper spectral analysis. IEEE Trans. Biomed. Eng. 2014, 61, 1555–1564. [Google Scholar] [CrossRef]
- Jeyaseelan, A.S.; Balaji, R. Spectral analysis of wave elevation time histories using multi-taper method. Ocean Eng. 2015, 105, 242–246. [Google Scholar] [CrossRef]
- Das, P.; Babadi, B. A bayesian multitaper method for nonstationary data with application to eeg analysis. In Proceedings of the 2017 IEEE Signal Processing in Medicine and Biology Symposium (SPMB), Philadelphia, PA, USA, 2 December 2017; pp. 1–5. [Google Scholar]
- Das, P.; Babadi, B. Dynamic bayesian multitaper spectral analysis. IEEE Trans. Signal Process. 2017, 66, 1394–1409. [Google Scholar] [CrossRef]
- Das, P.; Babadi, B. Multitaper spectral analysis of neuronal spiking activity driven by latent stationary processes. Signal Process. 2020, 170, 107429. [Google Scholar] [CrossRef]
- Schmidt, O.T. Improving the convergence of spectral proper orthogonal decomposition using multitaper estimates. arXiv 2021, arXiv:2112.10847. [Google Scholar]
- Di Matteo, S.; Viall, N.M.; Kepko, L. Power spectral density background estimate and signal detection via the multitaper method. J. Geophys. Res. Space Phys. 2021, 126, e2020JA028748. [Google Scholar] [CrossRef]
- Huang, Z.; Xu, Y.L.; Tao, T. Multi-taper s-transform method for evolutionary spectrum estimation. Mech. Syst. Signal Process. 2022, 168, 108667. [Google Scholar] [CrossRef]
- El-Morshedy, M.; El-Menshawy, M.H.; Almazah, M.M.; El-Sagheer, R.M.; Eliwa, M.S. Effect of fuzzy time series on smoothing estimation of the inar (1) process. Axioms 2022, 11, 423. [Google Scholar] [CrossRef]
- Gabr, M.; El-Desouky, B.; Shiha, F.; El-Hadidy, S.M. Higher order moments, spectral and bispectral density functions for inar (1). Int. J. Comput. Appl. 2018, 182, 0975–8887. [Google Scholar]
- Emanuel, P. Mathematical considerations in the estimation of spectra. Technometrics 1961, 3, 167–190. [Google Scholar]
- Daniell, P.J. Discussion on symposium on autocorrelation in time series. J. R. Stat. Soc. 1946, 8, 88–90. [Google Scholar]
- Blackman, R.B.; Tukey, J.W. Particular pairs of windows. In The Measurement of Power Spectra, from the Point of View of Communications Engineering; Literary Licensing, LLC: Whitefish, MT, USA, 1959; pp. 98–99. [Google Scholar]
- Rao, T.S.; Gabr, M.M. An Introduction to Bispectral Analysis and Bilinear Time Series Models; Springer Science & Business Media: Berlin/Heidelberg, Germany, 2012; Volume 24. [Google Scholar]
- Naidu, P.S. Modern Spectrum Analysis of Time Series: Fast Algorithms and Error Control Techniques; CRC Press: Boca Raton, FL, USA, 1995. [Google Scholar]
- Bartlett, M.S. Periodogram analysis and continuous spectra. Biometrika 1950, 37, 1–16. [Google Scholar] [CrossRef] [PubMed]
- Meyer, M.; Paparoditis, E.; Kreiss, J.P. A frequency domain bootstrap for general stationary processes. arXiv 2018, arXiv:1806.06523. [Google Scholar]
- Chen, Z.-G.; Hannan, E.J. The distribution of periodogram ordinates. J. Time Ser. Anal. 1980, 1, 73–82. [Google Scholar]
- Hurvich, C.M. A mean squared error criterion for time series data windows. Biometrika 1988, 75, 485–490. [Google Scholar] [CrossRef]
- Ristić, M.M.; Nastić, A.S.; Miletić Ilić, A.V. A geometric time series model with dependent bernoulli counting series. J. Time Ser. Anal. 2013, 34, 466–476. [Google Scholar] [CrossRef]




| 0 | 0.05 | 0.10 | 0.15 | 0.20 | 0.25 | 0.30 | 0.35 | 0.40 | 0.45 | 0.50 | 0.55 | 0.60 | 0.65 | 0.70 | 0.75 | 0.80 | 0.85 | 0.90 | 0.95 | |||
|---|---|---|---|---|---|---|---|---|---|---|---|---|---|---|---|---|---|---|---|---|---|---|
| 0 | 11.2352 | 9.9030 | 7.2167 | 4.8711 | 3.2912 | 2.3014 | 1.6801 | 1.2790 | 1.0108 | 0.8254 | 0.6933 | 0.5969 | 0.5252 | 0.4712 | 0.4302 | 0.3991 | 0.3759 | 0.3590 | 0.3476 | 0.3410 | 0.3388 | |
| 0.05 | 9.9030 | 7.9364 | 5.5644 | 3.7554 | 2.5791 | 1.8410 | 1.3712 | 1.0627 | 0.8530 | 0.7060 | 0.6001 | 0.5220 | 0.4636 | 0.4194 | 0.3859 | 0.3607 | 0.3421 | 0.3289 | 0.3205 | 0.3164 | 0.3164 | |
| 0.10 | 7.2167 | 5.5644 | 3.8987 | 2.6715 | 1.8703 | 1.3599 | 1.0296 | 0.8093 | 0.6577 | 0.5502 | 0.4721 | 0.4142 | 0.3708 | 0.3379 | 0.3130 | 0.2945 | 0.2811 | 0.2720 | 0.2667 | 0.2650 | 0.2667 | |
| 0.15 | 4.8711 | 3.7554 | 2.6715 | 1.8651 | 1.3289 | 0.9812 | 0.7527 | 0.5984 | 0.4911 | 0.4145 | 0.3585 | 0.3168 | 0.2855 | 0.2619 | 0.2442 | 0.2312 | 0.2220 | 0.2161 | 0.2133 | 0.2133 | 0.2161 | |
| 0.20 | 3.2912 | 2.5791 | 1.8703 | 1.3289 | 0.9612 | 0.7188 | 0.5574 | 0.4473 | 0.3701 | 0.3147 | 0.2741 | 0.2438 | 0.2211 | 0.2041 | 0.1914 | 0.1823 | 0.1761 | 0.1725 | 0.1714 | 0.1725 | 0.1761 | |
| 0.25 | 2.3014 | 1.8410 | 1.3599 | 0.9812 | 0.7188 | 0.5432 | 0.4251 | 0.3438 | 0.2866 | 0.2453 | 0.2150 | 0.1924 | 0.1755 | 0.1629 | 0.1537 | 0.1473 | 0.1432 | 0.1412 | 0.1412 | 0.1432 | 0.1473 | |
| 0.30 | 1.6801 | 1.3712 | 1.0296 | 0.7527 | 0.5574 | 0.4251 | 0.3352 | 0.2731 | 0.2291 | 0.1973 | 0.1739 | 0.1566 | 0.1437 | 0.1342 | 0.1274 | 0.1228 | 0.1201 | 0.1193 | 0.1201 | 0.1228 | 0.1274 | |
| 0.35 | 1.2790 | 1.0627 | 0.8093 | 0.5984 | 0.4473 | 0.3438 | 0.2731 | 0.2239 | 0.1890 | 0.1637 | 0.1452 | 0.1314 | 0.1213 | 0.1140 | 0.1088 | 0.1056 | 0.1040 | 0.1040 | 0.1056 | 0.1088 | 0.1140 | |
| 0.40 | 1.0108 | 0.8530 | 0.6577 | 0.4911 | 0.3701 | 0.2866 | 0.2291 | 0.1890 | 0.1604 | 0.1398 | 0.1247 | 0.1135 | 0.1054 | 0.0996 | 0.0958 | 0.0935 | 0.0928 | 0.0935 | 0.0958 | 0.0996 | 0.1054 | |
| 0.45 | 0.8254 | 0.7060 | 0.5502 | 0.4145 | 0.3147 | 0.2453 | 0.1973 | 0.1637 | 0.1398 | 0.1225 | 0.1099 | 0.1007 | 0.0940 | 0.0894 | 0.0866 | 0.0852 | 0.0852 | 0.0866 | 0.0894 | 0.0940 | 0.1007 | |
| 0.50 | 0.6933 | 0.6001 | 0.4721 | 0.3585 | 0.2741 | 0.2150 | 0.1739 | 0.1452 | 0.1247 | 0.1099 | 0.0991 | 0.0914 | 0.0859 | 0.0823 | 0.0802 | 0.0795 | 0.0802 | 0.0823 | 0.0859 | 0.0914 | 0.0991 | |
| 0.55 | 0.5969 | 0.5220 | 0.4142 | 0.3168 | 0.2438 | 0.1924 | 0.1566 | 0.1314 | 0.1135 | 0.1007 | 0.0914 | 0.0848 | 0.0802 | 0.0774 | 0.0760 | 0.0760 | 0.0774 | 0.0802 | 0.0848 | 0.0914 | 0.1007 | |
| 0.60 | 0.5252 | 0.4636 | 0.3708 | 0.2855 | 0.2211 | 0.1755 | 0.1437 | 0.1213 | 0.1054 | 0.0940 | 0.0859 | 0.0802 | 0.0765 | 0.0744 | 0.0737 | 0.0744 | 0.0765 | 0.0802 | 0.0859 | 0.0940 | 0.1054 | |
| 0.65 | 0.4712 | 0.4194 | 0.3379 | 0.2619 | 0.2041 | 0.1629 | 0.1342 | 0.1140 | 0.0996 | 0.0894 | 0.0823 | 0.0774 | 0.0744 | 0.0729 | 0.0729 | 0.0744 | 0.0774 | 0.0823 | 0.0894 | 0.0996 | 0.1140 | |
| 0.70 | 0.4302 | 0.3859 | 0.3130 | 0.2442 | 0.1914 | 0.1537 | 0.1274 | 0.1088 | 0.0958 | 0.0866 | 0.0802 | 0.0760 | 0.0737 | 0.0729 | 0.0737 | 0.0760 | 0.0802 | 0.0866 | 0.0958 | 0.1088 | 0.1274 | |
| 0.75 | 0.3991 | 0.3607 | 0.2945 | 0.2312 | 0.1823 | 0.1473 | 0.1228 | 0.1056 | 0.0935 | 0.0852 | 0.0795 | 0.0760 | 0.0744 | 0.0744 | 0.0760 | 0.0795 | 0.0852 | 0.0935 | 0.1056 | 0.1228 | 0.1473 | |
| 0.80 | 0.3759 | 0.3421 | 0.2811 | 0.2220 | 0.1761 | 0.1432 | 0.1201 | 0.1040 | 0.0928 | 0.0852 | 0.0802 | 0.0774 | 0.0765 | 0.0774 | 0.0802 | 0.0852 | 0.0928 | 0.1040 | 0.1201 | 0.1432 | 0.1761 | |
| 0.85 | 0.3590 | 0.3289 | 0.2720 | 0.2161 | 0.1725 | 0.1412 | 0.1193 | 0.1040 | 0.0935 | 0.0866 | 0.0823 | 0.0802 | 0.0802 | 0.0823 | 0.0866 | 0.0935 | 0.1040 | 0.1193 | 0.1412 | 0.1725 | 0.2161 | |
| 0.90 | 0.3476 | 0.3205 | 0.2667 | 0.2133 | 0.1714 | 0.1412 | 0.1201 | 0.1056 | 0.0958 | 0.0894 | 0.0859 | 0.0848 | 0.0859 | 0.0894 | 0.0958 | 0.1056 | 0.1201 | 0.1412 | 0.1714 | 0.2133 | 0.2667 | |
| 0.95 | 0.3410 | 0.3164 | 0.2650 | 0.2133 | 0.1725 | 0.1432 | 0.1228 | 0.1088 | 0.0996 | 0.0940 | 0.0914 | 0.0914 | 0.0940 | 0.0996 | 0.1088 | 0.1228 | 0.1432 | 0.1725 | 0.2133 | 0.2650 | 0.3164 | |
| 0.3388 | 0.3164 | 0.2667 | 0.2161 | 0.1761 | 0.1473 | 0.1274 | 0.1140 | 0.1054 | 0.1007 | 0.0991 | 0.1007 | 0.1054 | 0.1140 | 0.1274 | 0.1473 | 0.1761 | 0.2161 | 0.2667 | 0.3164 | 0.3388 |
| 0 | 0.05 | 0.10 | 0.15 | 0.20 | 0.25 | 0.30 | 0.35 | 0.40 | 0.45 | 0.50 | 0.55 | 0.60 | 0.65 | 0.70 | 0.75 | 0.80 | 0.85 | 0.90 | 0.95 | |||
|---|---|---|---|---|---|---|---|---|---|---|---|---|---|---|---|---|---|---|---|---|---|---|
| 0 | 11.5611 | 9.8639 | 6.805 | 5.275 | 5.0508 | 4.3963 | 3.2455 | 2.5186 | 2.1825 | 1.7485 | 1.2759 | 0.899 | 0.4956 | 0.1455 | 0.031 | 0.0523 | 0.1327 | 0.3934 | 0.7266 | 0.8635 | 0.8596 | |
| 0.05 | 9.8639 | 7.5674 | 5.5329 | 4.7663 | 4.3513 | 3.4883 | 2.6402 | 2.1651 | 1.804 | 1.3793 | 0.989 | 0.6164 | 0.248 | 0.0617 | 0.0367 | 0.0764 | 0.2108 | 0.4938 | 0.7315 | 0.7956 | 0.7956 | |
| 0.10 | 6.805 | 5.5329 | 4.4949 | 3.6911 | 3.1039 | 2.5518 | 2.041 | 1.6091 | 1.2796 | 0.9615 | 0.6098 | 0.2774 | 0.0947 | 0.0663 | 0.0486 | 0.1093 | 0.238 | 0.447 | 0.6061 | 0.6621 | 0.6061 | |
| 0.15 | 5.275 | 4.7663 | 3.6911 | 2.7918 | 2.4084 | 2.0923 | 1.6085 | 1.2101 | 0.946 | 0.6288 | 0.291 | 0.1124 | 0.1078 | 0.0936 | 0.074 | 0.1313 | 0.2286 | 0.3926 | 0.5349 | 0.5349 | 0.3926 | |
| 0.20 | 5.0508 | 4.3513 | 3.1039 | 2.4084 | 2.1953 | 1.8327 | 1.3443 | 0.9943 | 0.6876 | 0.3333 | 0.1309 | 0.1422 | 0.1689 | 0.158 | 0.0986 | 0.14 | 0.2229 | 0.3851 | 0.4803 | 0.3851 | 0.2229 | |
| 0.25 | 4.3963 | 3.4883 | 2.5518 | 2.0923 | 1.8327 | 1.4598 | 1.0525 | 0.6889 | 0.3474 | 0.1427 | 0.1584 | 0.2125 | 0.2723 | 0.2004 | 0.1002 | 0.1297 | 0.2081 | 0.3296 | 0.3296 | 0.2081 | 0.1297 | |
| 0.30 | 3.2455 | 2.6402 | 2.041 | 1.6085 | 1.3443 | 1.0525 | 0.6715 | 0.3207 | 0.1371 | 0.1593 | 0.2179 | 0.315 | 0.3177 | 0.1877 | 0.0858 | 0.1116 | 0.1642 | 0.2084 | 0.1642 | 0.1116 | 0.0858 | |
| 0.35 | 2.5186 | 2.1651 | 1.6091 | 1.2101 | 0.9943 | 0.6889 | 0.3207 | 0.1299 | 0.1565 | 0.2244 | 0.3306 | 0.3767 | 0.3048 | 0.1649 | 0.0759 | 0.0905 | 0.1066 | 0.1066 | 0.0905 | 0.0759 | 0.1649 | |
| 0.40 | 2.1825 | 1.804 | 1.2796 | 0.946 | 0.6876 | 0.3474 | 0.1371 | 0.1565 | 0.2331 | 0.3603 | 0.4181 | 0.3822 | 0.2832 | 0.1539 | 0.065 | 0.0621 | 0.0575 | 0.0621 | 0.065 | 0.1539 | 0.2832 | |
| 0.45 | 1.7485 | 1.3793 | 0.9615 | 0.6288 | 0.3333 | 0.1427 | 0.1593 | 0.2244 | 0.3603 | 0.4384 | 0.4081 | 0.3417 | 0.2543 | 0.1264 | 0.0427 | 0.032 | 0.032 | 0.0427 | 0.1264 | 0.2543 | 0.3417 | |
| 0.50 | 1.2759 | 0.989 | 0.6098 | 0.291 | 0.1309 | 0.1584 | 0.2179 | 0.3306 | 0.4181 | 0.4081 | 0.348 | 0.2927 | 0.1993 | 0.0795 | 0.0212 | 0.0172 | 0.0212 | 0.0795 | 0.1993 | 0.2927 | 0.348 | |
| 0.55 | 0.899 | 0.6164 | 0.2774 | 0.1124 | 0.1422 | 0.2125 | 0.315 | 0.3767 | 0.3822 | 0.3417 | 0.2927 | 0.2252 | 0.123 | 0.0387 | 0.0112 | 0.0112 | 0.0387 | 0.123 | 0.2252 | 0.2927 | 0.3417 | |
| 0.60 | 0.4956 | 0.248 | 0.0947 | 0.1078 | 0.1689 | 0.2723 | 0.3177 | 0.3048 | 0.2832 | 0.2543 | 0.1993 | 0.123 | 0.053 | 0.018 | 0.0063 | 0.018 | 0.053 | 0.123 | 0.1993 | 0.2543 | 0.2832 | |
| 0.65 | 0.1455 | 0.0617 | 0.0663 | 0.0936 | 0.158 | 0.2004 | 0.1877 | 0.1649 | 0.1539 | 0.1264 | 0.0795 | 0.0387 | 0.018 | 0.0075 | 0.0075 | 0.018 | 0.0387 | 0.0795 | 0.1264 | 0.1539 | 0.1649 | |
| 0.70 | 0.031 | 0.0367 | 0.0486 | 0.074 | 0.0986 | 0.1002 | 0.0858 | 0.0759 | 0.065 | 0.0427 | 0.0212 | 0.0112 | 0.0063 | 0.0075 | 0.0063 | 0.0112 | 0.0212 | 0.0427 | 0.065 | 0.0759 | 0.0858 | |
| 0.75 | 0.0523 | 0.0764 | 0.1093 | 0.1313 | 0.14 | 0.1297 | 0.1116 | 0.0905 | 0.0621 | 0.032 | 0.0172 | 0.0112 | 0.018 | 0.018 | 0.0112 | 0.0172 | 0.032 | 0.0621 | 0.0905 | 0.1116 | 0.1297 | |
| 0.80 | 0.1327 | 0.2108 | 0.238 | 0.2286 | 0.2229 | 0.2081 | 0.1642 | 0.1066 | 0.0575 | 0.032 | 0.0212 | 0.0387 | 0.053 | 0.0387 | 0.0212 | 0.032 | 0.0575 | 0.1066 | 0.1642 | 0.2081 | 0.2229 | |
| 0.85 | 0.3934 | 0.4938 | 0.447 | 0.3926 | 0.3851 | 0.3296 | 0.2084 | 0.1066 | 0.0621 | 0.0427 | 0.0795 | 0.123 | 0.123 | 0.0795 | 0.0427 | 0.0621 | 0.1066 | 0.2084 | 0.3296 | 0.3851 | 0.3926 | |
| 0.90 | 0.7266 | 0.7315 | 0.6061 | 0.5349 | 0.4803 | 0.3296 | 0.1642 | 0.0905 | 0.065 | 0.1264 | 0.1993 | 0.2252 | 0.1993 | 0.1264 | 0.065 | 0.0905 | 0.1642 | 0.3296 | 0.4803 | 0.5349 | 0.6061 | |
| 0.95 | 0.8635 | 0.7956 | 0.6621 | 0.5349 | 0.3851 | 0.2081 | 0.1116 | 0.0759 | 0.1539 | 0.2543 | 0.2927 | 0.2927 | 0.2543 | 0.1539 | 0.0759 | 0.1116 | 0.2081 | 0.3851 | 0.5349 | 0.6621 | 0.7956 | |
| 0.8596 | 0.7956 | 0.6061 | 0.3926 | 0.2229 | 0.1297 | 0.0858 | 0.1649 | 0.2832 | 0.3417 | 0.348 | 0.3417 | 0.2832 | 0.1649 | 0.0858 | 0.1297 | 0.2229 | 0.3926 | 0.6061 | 0.7956 | 0.8596 |
| 0 | 0.05 | 0.10 | 0.15 | 0.20 | 0.25 | 0.30 | 0.35 | 0.40 | 0.45 | 0.50 | 0.55 | 0.60 | 0.65 | 0.70 | 0.75 | 0.80 | 0.85 | 0.90 | 0.95 | |||
|---|---|---|---|---|---|---|---|---|---|---|---|---|---|---|---|---|---|---|---|---|---|---|
| 0 | 11.8543 | 9.8299 | 6.4759 | 5.1308 | 4.8888 | 4.0414 | 3.1227 | 2.6088 | 2.0355 | 1.5383 | 1.3358 | 0.973 | 0.4167 | 0.1198 | 0.0449 | 0.0224 | 0.1698 | 0.4111 | 0.6113 | 0.8491 | 0.992 | |
| 0.05 | 9.8299 | 7.265 | 5.2475 | 4.5589 | 4.0463 | 3.2341 | 2.5984 | 2.0978 | 1.6109 | 1.3051 | 1.038 | 0.5797 | 0.2031 | 0.0663 | 0.0285 | 0.056 | 0.2405 | 0.4563 | 0.6559 | 0.8357 | 0.8357 | |
| 0.10 | 6.4759 | 5.2475 | 4.1552 | 3.3621 | 2.8863 | 2.3991 | 1.8622 | 1.4797 | 1.2184 | 0.904 | 0.5513 | 0.252 | 0.1004 | 0.0379 | 0.0641 | 0.0708 | 0.2379 | 0.4365 | 0.5755 | 0.6275 | 0.5755 | |
| 0.15 | 5.1308 | 4.5589 | 3.3621 | 2.6317 | 2.3501 | 1.8867 | 1.4409 | 1.2279 | 0.926 | 0.5266 | 0.2631 | 0.1371 | 0.0633 | 0.0934 | 0.0888 | 0.0769 | 0.2497 | 0.4201 | 0.4738 | 0.4738 | 0.4201 | |
| 0.20 | 4.8888 | 4.0463 | 2.8863 | 2.3501 | 2.0266 | 1.6006 | 1.3111 | 1.0234 | 0.5913 | 0.275 | 0.1567 | 0.0944 | 0.1708 | 0.1419 | 0.1057 | 0.0882 | 0.2636 | 0.3792 | 0.392 | 0.3792 | 0.2636 | |
| 0.25 | 4.0414 | 3.2341 | 2.3991 | 1.8867 | 1.6006 | 1.3558 | 1.0176 | 0.6087 | 0.2874 | 0.1524 | 0.1007 | 0.2373 | 0.2416 | 0.1576 | 0.1133 | 0.0867 | 0.2216 | 0.2922 | 0.2922 | 0.2216 | 0.0867 | |
| 0.30 | 3.1227 | 2.5984 | 1.8622 | 1.4409 | 1.3111 | 1.0176 | 0.5854 | 0.2866 | 0.1543 | 0.095 | 0.2442 | 0.3242 | 0.259 | 0.1633 | 0.1076 | 0.0707 | 0.1652 | 0.2107 | 0.1652 | 0.0707 | 0.1076 | |
| 0.35 | 2.6088 | 2.0978 | 1.4797 | 1.2279 | 1.0234 | 0.6087 | 0.2866 | 0.1601 | 0.0997 | 0.2396 | 0.347 | 0.3613 | 0.279 | 0.1612 | 0.091 | 0.0547 | 0.124 | 0.124 | 0.0547 | 0.091 | 0.1612 | |
| 0.40 | 2.0355 | 1.6109 | 1.2184 | 0.926 | 0.5913 | 0.2874 | 0.1543 | 0.0997 | 0.2437 | 0.3294 | 0.3742 | 0.3766 | 0.2664 | 0.1319 | 0.0682 | 0.0395 | 0.0704 | 0.0395 | 0.0682 | 0.1319 | 0.2664 | |
| 0.45 | 1.5383 | 1.3051 | 0.904 | 0.5266 | 0.275 | 0.1524 | 0.095 | 0.2396 | 0.3294 | 0.3493 | 0.3836 | 0.3539 | 0.2143 | 0.0974 | 0.0487 | 0.0221 | 0.0221 | 0.0487 | 0.0974 | 0.2143 | 0.3539 | |
| 0.50 | 1.3358 | 1.038 | 0.5513 | 0.2631 | 0.1567 | 0.1007 | 0.2442 | 0.347 | 0.3742 | 0.3836 | 0.3862 | 0.3049 | 0.1694 | 0.0744 | 0.0292 | 0.0075 | 0.0292 | 0.0744 | 0.1694 | 0.3049 | 0.3862 | |
| 0.55 | 0.973 | 0.5797 | 0.252 | 0.1371 | 0.0944 | 0.2373 | 0.3242 | 0.3613 | 0.3766 | 0.3539 | 0.3049 | 0.2209 | 0.1185 | 0.0408 | 0.009 | 0.009 | 0.0408 | 0.1185 | 0.2209 | 0.3049 | 0.3539 | |
| 0.60 | 0.4167 | 0.2031 | 0.1004 | 0.0633 | 0.1708 | 0.2416 | 0.259 | 0.279 | 0.2664 | 0.2143 | 0.1694 | 0.1185 | 0.0498 | 0.0097 | 0.0084 | 0.0097 | 0.0498 | 0.1185 | 0.1694 | 0.2143 | 0.2664 | |
| 0.65 | 0.1198 | 0.0663 | 0.0379 | 0.0934 | 0.1419 | 0.1576 | 0.1633 | 0.1612 | 0.1319 | 0.0974 | 0.0744 | 0.0408 | 0.0097 | 0.0072 | 0.0072 | 0.0097 | 0.0408 | 0.0744 | 0.0974 | 0.1319 | 0.1612 | |
| 0.70 | 0.0449 | 0.0285 | 0.0641 | 0.0888 | 0.1057 | 0.1133 | 0.1076 | 0.091 | 0.0682 | 0.0487 | 0.0292 | 0.009 | 0.0084 | 0.0072 | 0.0084 | 0.009 | 0.0292 | 0.0487 | 0.0682 | 0.091 | 0.1076 | |
| 0.75 | 0.0224 | 0.056 | 0.0708 | 0.0769 | 0.0882 | 0.0867 | 0.0707 | 0.0547 | 0.0395 | 0.0221 | 0.0075 | 0.009 | 0.0097 | 0.0097 | 0.009 | 0.0075 | 0.0221 | 0.0395 | 0.0547 | 0.0707 | 0.0867 | |
| 0.80 | 0.1698 | 0.2405 | 0.2379 | 0.2497 | 0.2636 | 0.2216 | 0.1652 | 0.124 | 0.0704 | 0.0221 | 0.0292 | 0.0408 | 0.0498 | 0.0408 | 0.0292 | 0.0221 | 0.0704 | 0.124 | 0.1652 | 0.2216 | 0.2636 | |
| 0.85 | 0.4111 | 0.4563 | 0.4365 | 0.4201 | 0.3792 | 0.2922 | 0.2107 | 0.124 | 0.0395 | 0.0487 | 0.0744 | 0.1185 | 0.1185 | 0.0744 | 0.0487 | 0.0395 | 0.124 | 0.2107 | 0.2922 | 0.3792 | 0.4201 | |
| 0.90 | 0.6113 | 0.6559 | 0.5755 | 0.4738 | 0.392 | 0.2922 | 0.1652 | 0.0547 | 0.0682 | 0.0974 | 0.1694 | 0.2209 | 0.1694 | 0.0974 | 0.0682 | 0.0547 | 0.1652 | 0.2922 | 0.392 | 0.4738 | 0.5755 | |
| 0.95 | 0.8491 | 0.8357 | 0.6275 | 0.4738 | 0.3792 | 0.2216 | 0.0707 | 0.091 | 0.1319 | 0.2143 | 0.3049 | 0.3049 | 0.2143 | 0.1319 | 0.091 | 0.0707 | 0.2216 | 0.3792 | 0.4738 | 0.6275 | 0.8357 | |
| 0.992 | 0.8357 | 0.5755 | 0.4201 | 0.2636 | 0.0867 | 0.1076 | 0.1612 | 0.2664 | 0.3539 | 0.3862 | 0.3539 | 0.2664 | 0.1612 | 0.1076 | 0.0867 | 0.2636 | 0.4201 | 0.5755 | 0.8357 | 0.992 |
| 0 | 0.05 | 0.10 | 0.15 | 0.20 | 0.25 | 0.30 | 0.35 | 0.40 | 0.45 | 0.50 | 0.55 | 0.60 | 0.65 | 0.70 | 0.75 | 0.80 | 0.85 | 0.90 | 0.95 | |||
|---|---|---|---|---|---|---|---|---|---|---|---|---|---|---|---|---|---|---|---|---|---|---|
| 0 | 12.1855 | 9.7818 | 6.1558 | 5.0108 | 4.6472 | 3.7593 | 3.1864 | 2.5834 | 1.7753 | 1.535 | 1.43 | 0.8699 | 0.3765 | 0.1561 | 0.0212 | 0.0401 | 0.1436 | 0.3453 | 0.6957 | 0.8756 | 0.8651 | |
| 0.05 | 9.7818 | 6.9518 | 4.9739 | 4.3212 | 3.7435 | 3.1001 | 2.5697 | 1.9182 | 1.4788 | 1.3272 | 0.9991 | 0.5125 | 0.2168 | 0.0514 | 0.0261 | 0.0678 | 0.1993 | 0.439 | 0.6992 | 0.7797 | 0.7797 | |
| 0.10 | 6.1558 | 4.9739 | 3.797 | 3.0813 | 2.7342 | 2.214 | 1.6891 | 1.4148 | 1.1323 | 0.821 | 0.5214 | 0.2614 | 0.0633 | 0.056 | 0.0392 | 0.0833 | 0.2245 | 0.3907 | 0.5512 | 0.6223 | 0.5512 | |
| 0.15 | 5.0108 | 4.3212 | 3.0813 | 2.5621 | 2.2229 | 1.6558 | 1.4176 | 1.2327 | 0.7966 | 0.4873 | 0.303 | 0.087 | 0.0785 | 0.0955 | 0.0548 | 0.107 | 0.2274 | 0.3502 | 0.5004 | 0.5004 | 0.3502 | |
| 0.20 | 4.6472 | 3.7435 | 2.7342 | 2.2229 | 1.7738 | 1.4826 | 1.3182 | 0.9256 | 0.5041 | 0.302 | 0.1075 | 0.1151 | 0.1432 | 0.1431 | 0.075 | 0.1156 | 0.2172 | 0.3393 | 0.4296 | 0.3393 | 0.2172 | |
| 0.25 | 3.7593 | 3.1001 | 2.214 | 1.6558 | 1.4826 | 1.2874 | 0.9246 | 0.5472 | 0.2917 | 0.1001 | 0.1327 | 0.1961 | 0.2002 | 0.1827 | 0.0756 | 0.1031 | 0.1965 | 0.2721 | 0.2721 | 0.1965 | 0.1031 | |
| 0.30 | 3.1864 | 2.5697 | 1.6891 | 1.4176 | 1.3182 | 0.9246 | 0.5601 | 0.3246 | 0.0991 | 0.1265 | 0.2312 | 0.2802 | 0.2613 | 0.1884 | 0.0692 | 0.0956 | 0.1615 | 0.1766 | 0.1615 | 0.0956 | 0.0692 | |
| 0.35 | 2.5834 | 1.9182 | 1.4148 | 1.2327 | 0.9256 | 0.5472 | 0.3246 | 0.1078 | 0.1227 | 0.2157 | 0.3233 | 0.3581 | 0.2639 | 0.1688 | 0.0627 | 0.0768 | 0.1023 | 0.1023 | 0.0768 | 0.0627 | 0.1688 | |
| 0.40 | 1.7753 | 1.4788 | 1.1323 | 0.7966 | 0.5041 | 0.2917 | 0.0991 | 0.1227 | 0.1926 | 0.2778 | 0.3807 | 0.3331 | 0.2178 | 0.141 | 0.0463 | 0.0448 | 0.0545 | 0.0448 | 0.0463 | 0.141 | 0.2178 | |
| 0.45 | 1.535 | 1.3272 | 0.821 | 0.4873 | 0.302 | 0.1001 | 0.1265 | 0.2157 | 0.2778 | 0.3667 | 0.397 | 0.3079 | 0.2037 | 0.1168 | 0.0303 | 0.0269 | 0.0269 | 0.0303 | 0.1168 | 0.2037 | 0.3079 | |
| 0.50 | 1.43 | 0.9991 | 0.5214 | 0.303 | 0.1075 | 0.1327 | 0.2312 | 0.3233 | 0.3807 | 0.397 | 0.3808 | 0.2989 | 0.1752 | 0.0794 | 0.0189 | 0.0138 | 0.0189 | 0.0794 | 0.1752 | 0.2989 | 0.3808 | |
| 0.55 | 0.8699 | 0.5125 | 0.2614 | 0.087 | 0.1151 | 0.1961 | 0.2802 | 0.3581 | 0.3331 | 0.3079 | 0.2989 | 0.2078 | 0.0963 | 0.04 | 0.0078 | 0.0078 | 0.04 | 0.0963 | 0.2078 | 0.2989 | 0.3079 | |
| 0.60 | 0.3765 | 0.2168 | 0.0633 | 0.0785 | 0.1432 | 0.2002 | 0.2613 | 0.2639 | 0.2178 | 0.2037 | 0.1752 | 0.0963 | 0.0409 | 0.0138 | 0.0037 | 0.0138 | 0.0409 | 0.0963 | 0.1752 | 0.2037 | 0.2178 | |
| 0.65 | 0.1561 | 0.0514 | 0.056 | 0.0955 | 0.1431 | 0.1827 | 0.1884 | 0.1688 | 0.141 | 0.1168 | 0.0794 | 0.04 | 0.0138 | 0.0065 | 0.0065 | 0.0138 | 0.04 | 0.0794 | 0.1168 | 0.141 | 0.1688 | |
| 0.70 | 0.0212 | 0.0261 | 0.0392 | 0.0548 | 0.075 | 0.0756 | 0.0692 | 0.0627 | 0.0463 | 0.0303 | 0.0189 | 0.0078 | 0.0037 | 0.0065 | 0.0037 | 0.0078 | 0.0189 | 0.0303 | 0.0463 | 0.0627 | 0.0692 | |
| 0.75 | 0.0401 | 0.0678 | 0.0833 | 0.107 | 0.1156 | 0.1031 | 0.0956 | 0.0768 | 0.0448 | 0.0269 | 0.0138 | 0.0078 | 0.0138 | 0.0138 | 0.0078 | 0.0138 | 0.0269 | 0.0448 | 0.0768 | 0.0956 | 0.1031 | |
| 0.80 | 0.1436 | 0.1993 | 0.2245 | 0.2274 | 0.2172 | 0.1965 | 0.1615 | 0.1023 | 0.0545 | 0.0269 | 0.0189 | 0.04 | 0.0409 | 0.04 | 0.0189 | 0.0269 | 0.0545 | 0.1023 | 0.1615 | 0.1965 | 0.2172 | |
| 0.85 | 0.3453 | 0.439 | 0.3907 | 0.3502 | 0.3393 | 0.2721 | 0.1766 | 0.1023 | 0.0448 | 0.0303 | 0.0794 | 0.0963 | 0.0963 | 0.0794 | 0.0303 | 0.0448 | 0.1023 | 0.1766 | 0.2721 | 0.3393 | 0.3502 | |
| 0.90 | 0.6957 | 0.6992 | 0.5512 | 0.5004 | 0.4296 | 0.2721 | 0.1615 | 0.0768 | 0.0463 | 0.1168 | 0.1752 | 0.2078 | 0.1752 | 0.1168 | 0.0463 | 0.0768 | 0.1615 | 0.2721 | 0.4296 | 0.5004 | 0.5512 | |
| 0.95 | 0.8756 | 0.7797 | 0.6223 | 0.5004 | 0.3393 | 0.1965 | 0.0956 | 0.0627 | 0.141 | 0.2037 | 0.2989 | 0.2989 | 0.2037 | 0.141 | 0.0627 | 0.0956 | 0.1965 | 0.3393 | 0.5004 | 0.6223 | 0.7797 | |
| 0.8651 | 0.7797 | 0.5512 | 0.3502 | 0.2172 | 0.1031 | 0.0692 | 0.1688 | 0.2178 | 0.3079 | 0.3808 | 0.3079 | 0.2178 | 0.1688 | 0.0692 | 0.1031 | 0.2172 | 0.3502 | 0.5512 | 0.7797 | 0.8651 |
| 0 | 0.05 | 0.10 | 0.15 | 0.20 | 0.25 | 0.30 | 0.35 | 0.40 | 0.45 | 0.50 | 0.55 | 0.60 | 0.65 | 0.70 | 0.75 | 0.80 | 0.85 | 0.90 | 0.95 | |||
|---|---|---|---|---|---|---|---|---|---|---|---|---|---|---|---|---|---|---|---|---|---|---|
| 0 | 12.5334 | 9.7103 | 5.8637 | 4.8954 | 4.3392 | 3.6252 | 3.307 | 2.3805 | 1.6303 | 1.6359 | 1.3316 | 0.8026 | 0.443 | 0.1251 | 0.0185 | 0.0278 | 0.1274 | 0.4105 | 0.6202 | 0.8232 | 0.9779 | |
| 0.05 | 9.7103 | 6.6408 | 4.7131 | 4.0541 | 3.4897 | 3.0468 | 2.4689 | 1.7336 | 1.4372 | 1.2988 | 0.9097 | 0.5245 | 0.207 | 0.0422 | 0.0197 | 0.0522 | 0.2012 | 0.444 | 0.6288 | 0.7897 | 0.7897 | |
| 0.10 | 5.8637 | 4.7131 | 3.4449 | 2.8787 | 2.5907 | 2.0082 | 1.5874 | 1.3495 | 1.0073 | 0.7834 | 0.5252 | 0.2164 | 0.0619 | 0.0401 | 0.033 | 0.073 | 0.1921 | 0.3975 | 0.5326 | 0.5629 | 0.5326 | |
| 0.15 | 4.8954 | 4.0541 | 2.8787 | 2.5156 | 2.0091 | 1.5184 | 1.4537 | 1.1125 | 0.7144 | 0.5323 | 0.2551 | 0.076 | 0.0689 | 0.0789 | 0.0542 | 0.0819 | 0.2023 | 0.396 | 0.4463 | 0.4463 | 0.396 | |
| 0.20 | 4.3392 | 3.4897 | 2.5907 | 2.0091 | 1.564 | 1.4323 | 1.2347 | 0.8125 | 0.4997 | 0.2662 | 0.0919 | 0.0875 | 0.1397 | 0.1334 | 0.0628 | 0.0885 | 0.2076 | 0.3419 | 0.3644 | 0.3419 | 0.2076 | |
| 0.25 | 3.6252 | 3.0468 | 2.0082 | 1.5184 | 1.4323 | 1.1815 | 0.8759 | 0.5519 | 0.2427 | 0.0933 | 0.1031 | 0.1719 | 0.229 | 0.1497 | 0.0661 | 0.0883 | 0.1742 | 0.2711 | 0.2711 | 0.1742 | 0.0883 | |
| 0.30 | 3.307 | 2.4689 | 1.5874 | 1.4537 | 1.2347 | 0.8759 | 0.6219 | 0.2803 | 0.0891 | 0.1091 | 0.2115 | 0.2944 | 0.2687 | 0.1648 | 0.0688 | 0.0775 | 0.1443 | 0.2109 | 0.1443 | 0.0775 | 0.0688 | |
| 0.35 | 2.3805 | 1.7336 | 1.3495 | 1.1125 | 0.8125 | 0.5519 | 0.2803 | 0.0912 | 0.0924 | 0.1989 | 0.3222 | 0.3072 | 0.2631 | 0.1524 | 0.0536 | 0.0569 | 0.0996 | 0.0996 | 0.0569 | 0.0536 | 0.1524 | |
| 0.40 | 1.6303 | 1.4372 | 1.0073 | 0.7144 | 0.4997 | 0.2427 | 0.0891 | 0.0924 | 0.1643 | 0.2954 | 0.3277 | 0.2931 | 0.2372 | 0.1157 | 0.0385 | 0.0384 | 0.0459 | 0.0384 | 0.0385 | 0.1157 | 0.2372 | |
| 0.45 | 1.6359 | 1.2988 | 0.7834 | 0.5323 | 0.2662 | 0.0933 | 0.1091 | 0.1989 | 0.2954 | 0.3637 | 0.3782 | 0.3199 | 0.218 | 0.1006 | 0.0314 | 0.0214 | 0.0214 | 0.0314 | 0.1006 | 0.218 | 0.3199 | |
| 0.50 | 1.3316 | 0.9097 | 0.5252 | 0.2551 | 0.0919 | 0.1031 | 0.2115 | 0.3222 | 0.3277 | 0.3782 | 0.3719 | 0.2649 | 0.1708 | 0.0738 | 0.0158 | 0.0089 | 0.0158 | 0.0738 | 0.1708 | 0.2649 | 0.3719 | |
| 0.55 | 0.8026 | 0.5245 | 0.2164 | 0.076 | 0.0875 | 0.1719 | 0.2944 | 0.3072 | 0.2931 | 0.3199 | 0.2649 | 0.1786 | 0.1078 | 0.0319 | 0.0057 | 0.0057 | 0.0319 | 0.1078 | 0.1786 | 0.2649 | 0.3199 | |
| 0.60 | 0.443 | 0.207 | 0.0619 | 0.0689 | 0.1397 | 0.229 | 0.2687 | 0.2631 | 0.2372 | 0.218 | 0.1708 | 0.1078 | 0.0446 | 0.0111 | 0.0034 | 0.0111 | 0.0446 | 0.1078 | 0.1708 | 0.218 | 0.2372 | |
| 0.65 | 0.1251 | 0.0422 | 0.0401 | 0.0789 | 0.1334 | 0.1497 | 0.1648 | 0.1524 | 0.1157 | 0.1006 | 0.0738 | 0.0319 | 0.0111 | 0.0048 | 0.0048 | 0.0111 | 0.0319 | 0.0738 | 0.1006 | 0.1157 | 0.1524 | |
| 0.70 | 0.0185 | 0.0197 | 0.033 | 0.0542 | 0.0628 | 0.0661 | 0.0688 | 0.0536 | 0.0385 | 0.0314 | 0.0158 | 0.0057 | 0.0034 | 0.0048 | 0.0034 | 0.0057 | 0.0158 | 0.0314 | 0.0385 | 0.0536 | 0.0688 | |
| 0.75 | 0.0278 | 0.0522 | 0.073 | 0.0819 | 0.0885 | 0.0883 | 0.0775 | 0.0569 | 0.0384 | 0.0214 | 0.0089 | 0.0057 | 0.0111 | 0.0111 | 0.0057 | 0.0089 | 0.0214 | 0.0384 | 0.0569 | 0.0775 | 0.0883 | |
| 0.80 | 0.1274 | 0.2012 | 0.1921 | 0.2023 | 0.2076 | 0.1742 | 0.1443 | 0.0996 | 0.0459 | 0.0214 | 0.0158 | 0.0319 | 0.0446 | 0.0319 | 0.0158 | 0.0214 | 0.0459 | 0.0996 | 0.1443 | 0.1742 | 0.2076 | |
| 0.85 | 0.4105 | 0.444 | 0.3975 | 0.396 | 0.3419 | 0.2711 | 0.2109 | 0.0996 | 0.0384 | 0.0314 | 0.0738 | 0.1078 | 0.1078 | 0.0738 | 0.0314 | 0.0384 | 0.0996 | 0.2109 | 0.2711 | 0.3419 | 0.396 | |
| 0.90 | 0.6202 | 0.6288 | 0.5326 | 0.4463 | 0.3644 | 0.2711 | 0.1443 | 0.0569 | 0.0385 | 0.1006 | 0.1708 | 0.1786 | 0.1708 | 0.1006 | 0.0385 | 0.0569 | 0.1443 | 0.2711 | 0.3644 | 0.4463 | 0.5326 | |
| 0.99 | 0.8232 | 0.7897 | 0.5629 | 0.4463 | 0.3419 | 0.1742 | 0.0775 | 0.0536 | 0.1157 | 0.218 | 0.2649 | 0.2649 | 0.218 | 0.1157 | 0.0536 | 0.0775 | 0.1742 | 0.3419 | 0.4463 | 0.5629 | 0.7897 | |
| 0.9779 | 0.7897 | 0.5326 | 0.396 | 0.2076 | 0.0883 | 0.0688 | 0.1524 | 0.2372 | 0.3199 | 0.3719 | 0.3199 | 0.2372 | 0.1524 | 0.0688 | 0.0883 | 0.2076 | 0.396 | 0.5326 | 0.7897 | 0.9779 |
| 0 | 0.05 | 0.10 | 0.15 | 0.20 | 0.25 | 0.30 | 0.35 | 0.40 | 0.45 | 0.50 | 0.55 | 0.60 | 0.65 | 0.70 | 0.75 | 0.80 | 0.85 | 0.90 | 0.95 | |||
|---|---|---|---|---|---|---|---|---|---|---|---|---|---|---|---|---|---|---|---|---|---|---|
| 0 | 13.4644 | 9.6273 | 5.5741 | 5.0625 | 3.9013 | 3.7343 | 3.5292 | 2.003 | 1.7797 | 1.6493 | 1.1196 | 1.0007 | 0.4267 | 0.0763 | 0.0502 | 0.0193 | 0.1917 | 0.278 | 0.7085 | 0.947 | 0.7685 | |
| 0.05 | 9.6273 | 6.1914 | 4.4866 | 3.7537 | 3.2252 | 3.0682 | 2.2472 | 1.5952 | 1.4472 | 1.1478 | 0.8941 | 0.5519 | 0.1516 | 0.0514 | 0.0259 | 0.0507 | 0.1942 | 0.3745 | 0.692 | 0.7207 | 0.7207 | |
| 0.10 | 5.5741 | 4.4866 | 2.9923 | 2.7953 | 2.3867 | 1.7578 | 1.6121 | 1.168 | 0.9068 | 0.8263 | 0.4439 | 0.1775 | 0.0935 | 0.0246 | 0.0627 | 0.0463 | 0.2367 | 0.3297 | 0.4741 | 0.6092 | 0.4741 | |
| 0.15 | 5.0625 | 3.7537 | 2.7953 | 2.5937 | 1.7123 | 1.5801 | 1.4795 | 0.9168 | 0.8186 | 0.5145 | 0.1783 | 0.137 | 0.0551 | 0.0732 | 0.0715 | 0.0713 | 0.2614 | 0.2826 | 0.5023 | 0.5023 | 0.2826 | |
| 0.20 | 3.9013 | 3.2252 | 2.3867 | 1.7123 | 1.4155 | 1.3354 | 1.0688 | 0.7609 | 0.4689 | 0.1893 | 0.1262 | 0.0743 | 0.1537 | 0.078 | 0.1006 | 0.0722 | 0.2055 | 0.2752 | 0.3813 | 0.2752 | 0.2055 | |
| 0.25 | 3.7343 | 3.0682 | 1.7578 | 1.5801 | 1.3354 | 1.0764 | 0.9894 | 0.4865 | 0.1936 | 0.1505 | 0.0769 | 0.2295 | 0.1811 | 0.1219 | 0.114 | 0.0635 | 0.2239 | 0.2335 | 0.2335 | 0.2239 | 0.0635 | |
| 0.30 | 3.5292 | 2.2472 | 1.6121 | 1.4795 | 1.0688 | 0.9894 | 0.6283 | 0.1991 | 0.1524 | 0.0905 | 0.2362 | 0.269 | 0.2814 | 0.1366 | 0.0995 | 0.0689 | 0.1886 | 0.1419 | 0.1886 | 0.0689 | 0.0995 | |
| 0.35 | 2.003 | 1.5952 | 1.168 | 0.9168 | 0.7609 | 0.4865 | 0.1991 | 0.1211 | 0.071 | 0.2164 | 0.2152 | 0.3246 | 0.2451 | 0.0931 | 0.0834 | 0.0447 | 0.0884 | 0.0884 | 0.0447 | 0.0834 | 0.0931 | |
| 0.40 | 1.7797 | 1.4472 | 0.9068 | 0.8186 | 0.4689 | 0.1936 | 0.1524 | 0.071 | 0.2116 | 0.2455 | 0.3235 | 0.3532 | 0.2079 | 0.0972 | 0.0682 | 0.0264 | 0.0697 | 0.0264 | 0.0682 | 0.0972 | 0.2079 | |
| 0.45 | 1.6493 | 1.1478 | 0.8263 | 0.5145 | 0.1893 | 0.1505 | 0.0905 | 0.2164 | 0.2455 | 0.3778 | 0.36 | 0.3065 | 0.2221 | 0.081 | 0.0407 | 0.0213 | 0.0213 | 0.0407 | 0.081 | 0.2221 | 0.3065 | |
| 0.50 | 1.1196 | 0.8941 | 0.4439 | 0.1783 | 0.1262 | 0.0769 | 0.2362 | 0.2152 | 0.3235 | 0.36 | 0.2678 | 0.2804 | 0.1584 | 0.042 | 0.028 | 0.0054 | 0.028 | 0.042 | 0.1584 | 0.2804 | 0.2678 | |
| 0.55 | 1.0007 | 0.5519 | 0.1775 | 0.137 | 0.0743 | 0.2295 | 0.269 | 0.3246 | 0.3532 | 0.3065 | 0.2804 | 0.229 | 0.0937 | 0.0327 | 0.0084 | 0.0084 | 0.0327 | 0.0937 | 0.229 | 0.2804 | 0.3065 | |
| 0.60 | 0.4267 | 0.1516 | 0.0935 | 0.0551 | 0.1537 | 0.1811 | 0.2814 | 0.2451 | 0.2079 | 0.2221 | 0.1584 | 0.0937 | 0.0507 | 0.0067 | 0.009 | 0.0067 | 0.0507 | 0.0937 | 0.1584 | 0.2221 | 0.2079 | |
| 0.65 | 0.0763 | 0.0514 | 0.0246 | 0.0732 | 0.078 | 0.1219 | 0.1366 | 0.0931 | 0.0972 | 0.081 | 0.042 | 0.0327 | 0.0067 | 0.0045 | 0.0045 | 0.0067 | 0.0327 | 0.042 | 0.081 | 0.0972 | 0.0931 | |
| 0.70 | 0.0502 | 0.0259 | 0.0627 | 0.0715 | 0.1006 | 0.114 | 0.0995 | 0.0834 | 0.0682 | 0.0407 | 0.028 | 0.0084 | 0.009 | 0.0045 | 0.009 | 0.0084 | 0.028 | 0.0407 | 0.0682 | 0.0834 | 0.0995 | |
| 0.75 | 0.0193 | 0.0507 | 0.0463 | 0.0713 | 0.0722 | 0.0635 | 0.0689 | 0.0447 | 0.0264 | 0.0213 | 0.0054 | 0.0084 | 0.0067 | 0.0067 | 0.0084 | 0.0054 | 0.0213 | 0.0264 | 0.0447 | 0.0689 | 0.0635 | |
| 0.80 | 0.1917 | 0.1942 | 0.2367 | 0.2614 | 0.2055 | 0.2239 | 0.1886 | 0.0884 | 0.0697 | 0.0213 | 0.028 | 0.0327 | 0.0507 | 0.0327 | 0.028 | 0.0213 | 0.0697 | 0.0884 | 0.1886 | 0.2239 | 0.2055 | |
| 0.85 | 0.278 | 0.3745 | 0.3297 | 0.2826 | 0.2752 | 0.2335 | 0.1419 | 0.0884 | 0.0264 | 0.0407 | 0.042 | 0.0937 | 0.0937 | 0.042 | 0.0407 | 0.0264 | 0.0884 | 0.1419 | 0.2335 | 0.2752 | 0.2826 | |
| 0.90 | 0.7085 | 0.692 | 0.4741 | 0.5023 | 0.3813 | 0.2335 | 0.1886 | 0.0447 | 0.0682 | 0.081 | 0.1584 | 0.229 | 0.1584 | 0.081 | 0.0682 | 0.0447 | 0.1886 | 0.2335 | 0.3813 | 0.5023 | 0.4741 | |
| 0.95 | 0.947 | 0.7207 | 0.6092 | 0.5023 | 0.2752 | 0.2239 | 0.0689 | 0.0834 | 0.0972 | 0.2221 | 0.2804 | 0.2804 | 0.2221 | 0.0972 | 0.0834 | 0.0689 | 0.2239 | 0.2752 | 0.5023 | 0.6092 | 0.7207 | |
| 0.7685 | 0.7207 | 0.4741 | 0.2826 | 0.2055 | 0.0635 | 0.0995 | 0.0931 | 0.2079 | 0.3065 | 0.2678 | 0.3065 | 0.2079 | 0.0931 | 0.0995 | 0.0635 | 0.2055 | 0.2826 | 0.4741 | 0.7207 | 0.7685 |
| 0 | 0.05 | 0.10 | 0.15 | 0.20 | 0.25 | 0.30 | 0.35 | 0.40 | 0.45 | 0.50 | 0.55 | 0.60 | 0.65 | 0.70 | 0.75 | 0.80 | 0.85 | 0.90 | 0.95 | |||
|---|---|---|---|---|---|---|---|---|---|---|---|---|---|---|---|---|---|---|---|---|---|---|
| 0 | 14.2824 | 9.4763 | 5.4075 | 5.0651 | 3.498 | 4.0708 | 3.3823 | 1.836 | 1.9688 | 1.3601 | 1.2737 | 1.0541 | 0.2942 | 0.1474 | 0.0148 | 0.0474 | 0.0954 | 0.3983 | 0.6718 | 0.7916 | 0.9987 | |
| 0.05 | 9.4763 | 5.8259 | 4.2558 | 3.4236 | 3.0709 | 3.0204 | 2.028 | 1.5466 | 1.331 | 1.0707 | 0.9431 | 0.453 | 0.1685 | 0.0374 | 0.0213 | 0.0542 | 0.1584 | 0.4211 | 0.5937 | 0.7241 | 0.7241 | |
| 0.10 | 5.4075 | 4.2558 | 2.6673 | 2.7929 | 2.1147 | 1.6808 | 1.5871 | 0.9697 | 0.9737 | 0.7364 | 0.376 | 0.2422 | 0.04 | 0.0511 | 0.023 | 0.0842 | 0.1557 | 0.3452 | 0.5039 | 0.4866 | 0.5039 | |
| 0.15 | 5.0651 | 3.4236 | 2.7929 | 2.4658 | 1.5057 | 1.6863 | 1.2762 | 0.9095 | 0.8585 | 0.3755 | 0.2576 | 0.0739 | 0.0697 | 0.07 | 0.0452 | 0.106 | 0.163 | 0.3756 | 0.4337 | 0.4337 | 0.3756 | |
| 0.20 | 3.498 | 3.0709 | 2.1147 | 1.5057 | 1.296 | 1.1638 | 1.0254 | 0.688 | 0.3758 | 0.2199 | 0.0672 | 0.1099 | 0.083 | 0.1195 | 0.0489 | 0.095 | 0.1524 | 0.2778 | 0.3318 | 0.2778 | 0.1524 | |
| 0.25 | 4.0708 | 3.0204 | 1.6808 | 1.6863 | 1.1638 | 1.2155 | 1.008 | 0.392 | 0.2875 | 0.0751 | 0.1302 | 0.1687 | 0.1824 | 0.1669 | 0.0573 | 0.1157 | 0.1466 | 0.2762 | 0.2762 | 0.1466 | 0.1157 | |
| 0.30 | 3.3823 | 2.028 | 1.5871 | 1.2762 | 1.0254 | 1.008 | 0.4845 | 0.2522 | 0.0825 | 0.1228 | 0.1692 | 0.3153 | 0.2161 | 0.1657 | 0.0585 | 0.0937 | 0.1227 | 0.1939 | 0.1227 | 0.0937 | 0.0585 | |
| 0.35 | 1.836 | 1.5466 | 0.9697 | 0.9095 | 0.688 | 0.392 | 0.2522 | 0.0583 | 0.1089 | 0.1291 | 0.2551 | 0.3013 | 0.1731 | 0.1368 | 0.0386 | 0.0635 | 0.0698 | 0.0698 | 0.0635 | 0.0386 | 0.1368 | |
| 0.40 | 1.9688 | 1.331 | 0.9737 | 0.8585 | 0.3758 | 0.2875 | 0.0825 | 0.1089 | 0.1602 | 0.273 | 0.3426 | 0.3388 | 0.2007 | 0.1263 | 0.0366 | 0.051 | 0.0352 | 0.051 | 0.0366 | 0.1263 | 0.2007 | |
| 0.45 | 1.3601 | 1.0707 | 0.7364 | 0.3755 | 0.2199 | 0.0751 | 0.1228 | 0.1291 | 0.273 | 0.2949 | 0.3099 | 0.3163 | 0.149 | 0.0968 | 0.0234 | 0.0205 | 0.0205 | 0.0234 | 0.0968 | 0.149 | 0.3163 | |
| 0.50 | 1.2737 | 0.9431 | 0.376 | 0.2576 | 0.0672 | 0.1302 | 0.1692 | 0.2551 | 0.3426 | 0.3099 | 0.3363 | 0.2725 | 0.1327 | 0.072 | 0.0111 | 0.0141 | 0.0111 | 0.072 | 0.1327 | 0.2725 | 0.3363 | |
| 0.55 | 1.0541 | 0.453 | 0.2422 | 0.0739 | 0.1099 | 0.1687 | 0.3153 | 0.3013 | 0.3388 | 0.3163 | 0.2725 | 0.2284 | 0.0928 | 0.0321 | 0.0071 | 0.0071 | 0.0321 | 0.0928 | 0.2284 | 0.2725 | 0.3163 | |
| 0.60 | 0.2942 | 0.1685 | 0.04 | 0.0697 | 0.083 | 0.1824 | 0.2161 | 0.1731 | 0.2007 | 0.149 | 0.1327 | 0.0928 | 0.0241 | 0.0119 | 0.0021 | 0.0119 | 0.0241 | 0.0928 | 0.1327 | 0.149 | 0.2007 | |
| 0.65 | 0.1474 | 0.0374 | 0.0511 | 0.07 | 0.1195 | 0.1669 | 0.1657 | 0.1368 | 0.1263 | 0.0968 | 0.072 | 0.0321 | 0.0119 | 0.0048 | 0.0048 | 0.0119 | 0.0321 | 0.072 | 0.0968 | 0.1263 | 0.1368 | |
| 0.70 | 0.0148 | 0.0213 | 0.023 | 0.0452 | 0.0489 | 0.0573 | 0.0585 | 0.0386 | 0.0366 | 0.0234 | 0.0111 | 0.0071 | 0.0021 | 0.0048 | 0.0021 | 0.0071 | 0.0111 | 0.0234 | 0.0366 | 0.0386 | 0.0585 | |
| 0.75 | 0.0474 | 0.0542 | 0.0842 | 0.106 | 0.095 | 0.1157 | 0.0937 | 0.0635 | 0.051 | 0.0205 | 0.0141 | 0.0071 | 0.0119 | 0.0119 | 0.0071 | 0.0141 | 0.0205 | 0.051 | 0.0635 | 0.0937 | 0.1157 | |
| 0.80 | 0.0954 | 0.1584 | 0.1557 | 0.163 | 0.1524 | 0.1466 | 0.1227 | 0.0698 | 0.0352 | 0.0205 | 0.0111 | 0.0321 | 0.0241 | 0.0321 | 0.0111 | 0.0205 | 0.0352 | 0.0698 | 0.1227 | 0.1466 | 0.1524 | |
| 0.85 | 0.3983 | 0.4211 | 0.3452 | 0.3756 | 0.2778 | 0.2762 | 0.1939 | 0.0698 | 0.051 | 0.0234 | 0.072 | 0.0928 | 0.0928 | 0.072 | 0.0234 | 0.051 | 0.0698 | 0.1939 | 0.2762 | 0.2778 | 0.3756 | |
| 0.90 | 0.6718 | 0.5937 | 0.5039 | 0.4337 | 0.3318 | 0.2762 | 0.1227 | 0.0635 | 0.0366 | 0.0968 | 0.1327 | 0.2284 | 0.1327 | 0.0968 | 0.0366 | 0.0635 | 0.1227 | 0.2762 | 0.3318 | 0.4337 | 0.5039 | |
| 0.95 | 0.7916 | 0.7241 | 0.4866 | 0.4337 | 0.2778 | 0.1466 | 0.0937 | 0.0386 | 0.1263 | 0.149 | 0.2725 | 0.2725 | 0.149 | 0.1263 | 0.0386 | 0.0937 | 0.1466 | 0.2778 | 0.4337 | 0.4866 | 0.7241 | |
| 0.9987 | 0.7241 | 0.5039 | 0.3756 | 0.1524 | 0.1157 | 0.0585 | 0.1368 | 0.2007 | 0.3163 | 0.3363 | 0.3163 | 0.2007 | 0.1368 | 0.0585 | 0.1157 | 0.1524 | 0.3756 | 0.5039 | 0.7241 | 0.9987 |
Publisher’s Note: MDPI stays neutral with regard to jurisdictional claims in published maps and institutional affiliations. |
© 2022 by the authors. Licensee MDPI, Basel, Switzerland. This article is an open access article distributed under the terms and conditions of the Creative Commons Attribution (CC BY) license (https://creativecommons.org/licenses/by/4.0/).
Share and Cite
El-Morshedy, M.; Teamah, A.E.-M.A.M.; El-Menshawy, M.H.; EL-Sagheer, R.M.; Faied, H.M.; Al-Bossly, A.; Eliwa, M.S. Some Asymptotic Properties of a Kernel Bispectum Estimate with Different Multitapers. Mathematics 2022, 10, 3284. https://doi.org/10.3390/math10183284
El-Morshedy M, Teamah AE-MAM, El-Menshawy MH, EL-Sagheer RM, Faied HM, Al-Bossly A, Eliwa MS. Some Asymptotic Properties of a Kernel Bispectum Estimate with Different Multitapers. Mathematics. 2022; 10(18):3284. https://doi.org/10.3390/math10183284
Chicago/Turabian StyleEl-Morshedy, Mahmoud, Abd El-Moneim A. M. Teamah, Mohammed H. El-Menshawy, Rashad M. EL-Sagheer, Hasnaa M. Faied, Afrah Al-Bossly, and Mohamed S. Eliwa. 2022. "Some Asymptotic Properties of a Kernel Bispectum Estimate with Different Multitapers" Mathematics 10, no. 18: 3284. https://doi.org/10.3390/math10183284
APA StyleEl-Morshedy, M., Teamah, A. E.-M. A. M., El-Menshawy, M. H., EL-Sagheer, R. M., Faied, H. M., Al-Bossly, A., & Eliwa, M. S. (2022). Some Asymptotic Properties of a Kernel Bispectum Estimate with Different Multitapers. Mathematics, 10(18), 3284. https://doi.org/10.3390/math10183284

