Next Article in Journal
Co-Occurrence-Based Double Thresholding Method for Research Topic Identification
Next Article in Special Issue
Parameter Uniform Numerical Method for Singularly Perturbed 2D Parabolic PDE with Shift in Space
Previous Article in Journal
A Multi-Scale Model for Cholera Outbreaks
Previous Article in Special Issue
gL1 Scheme for Solving a Class of Generalized Time-Fractional Diffusion Equations
 
 
Font Type:
Arial Georgia Verdana
Font Size:
Aa Aa Aa
Line Spacing:
Column Width:
Background:
Article

To Solve Forward and Backward Nonlocal Wave Problems with Pascal Bases Automatically Satisfying the Specified Conditions

1
Center of Excellence for Ocean Engineering, National Taiwan Ocean University, Keelung 202301, Taiwan
2
Department of Mechanical Engineering, National United University, Miaoli 360301, Taiwan
3
Department of Marine Engineering, National Taiwan Ocean University, Keelung 202301, Taiwan
*
Author to whom correspondence should be addressed.
Mathematics 2022, 10(17), 3112; https://doi.org/10.3390/math10173112
Submission received: 26 July 2022 / Revised: 19 August 2022 / Accepted: 24 August 2022 / Published: 30 August 2022
(This article belongs to the Special Issue Applications of Partial Differential Equations)

Abstract

:
In this paper, the numerical solutions of the backward and forward non-homogeneous wave problems are derived to address the nonlocal boundary conditions. When boundary conditions are not set on the boundaries, numerical instability occurs, and the solution may have a significant boundary error. For this reason, it is challenging to solve such nonlinear problems by conventional numerical methods. First, we derive a nonlocal boundary shape function (NLBSF) from incorporating the Pascal triangle as free functions; hence, the new, two-parameter Pascal bases are created to automatically satisfy the specified conditions for the solution. To satisfy the wave equation in the domain by the collocation method, the solution of the forward nonlocal wave problem can be quickly obtained with high precision. For the backward nonlocal wave problem, we construct the corresponding NLBSF and Pascal bases, which exactly implement two final time conditions, a left-boundary condition and a nonlocal boundary condition; in addition, the numerical method for the backward nonlocal wave problem under two-side, nonlocal boundary conditions is also developed. Nine numerical examples, including forward and backward problems, are tested, demonstrating that this scheme is more effective and stable. Even for boundary conditions with a large noise at final time, the solution recovered in the entire domain for the backward nonlocal wave problem is accurate and stable. The accuracy and efficiency of the method are validated by comparing the estimation results with the existing literature.

1. Introduction

Integral-type, nonlocal boundary conditions (BCs) are an interesting area of a fast-developing differential equations theory. These problems arise in various fields of physics, mechanics, biology, biotechnology, etc. Nonlocal BCs may come up when the value of the solution on the boundary is connected with the values inside the domain. Theoretical and numerical investigation of this kind of problem is actually valuable, and much attention is given to it in the scientific literature [1,2,3,4,5,6]. Different, nonlocal BCs are also discussed in partial differential equations (PDEs), for example, Dehghan [7] proposed the numerical solution of several finite difference methods for the one-dimensional, non-classic boundary value problem. Saadatmandi and Dehghan [8] developed a numerical technique based on the shifted Legendre tau technique to demonstrate its validity and applicability for the hyperbolic partial differential equation with an integral condition. Dehghan and Saadatmandi [9] used the variational iteration method for solving the one-dimensional wave equation with classical and integral boundary conditions; this method changed the wave equation with nonlocal BCs into a direct problem. For forward problems, some solutions using theory and numerical methods for the nonlocal problems of the 1D wave equation were studied in [10,11,12].
As pointed out by Ames and Straughan [13], the backward wave problem has pivotal applications in optimal control theory and geophysics. The backward wave problem is an ill-posed problem, which has been studied in [14,15,16,17,18,19,20]. Especially when we consider the backward wave problem under nonlocal boundary conditions, the resulting problem is highly ill-posed, and the numerical method must be designed specifically to overcome the ill-posed property of the backward problem. The idea of a nonlocal boundary shape function (NLBSF) was first developed in [21] to solve the nonlocal, parabolic-type PDE, but has not yet been applied to hyperbolic-type PDE in the literature. We employ the NLBSF to resolve the nonlocal wave problem.
In this paper, we subject the wave equation to an unconventional right-boundary condition which includes an integral term over the spatial domain. In this situation, we encounter a nonlocal wave problem, the solution to which might suffer a large boundary error, since the BC is not given on a boundary. For this reason, it is hard to use the conventional numerical method to tackle this sort of problem. It is important in the field of numerical simulations of nonlocal wave problems to reduce the boundary error so that the error in the entire domain can be reduced. To guarantee the fulfilment of the nonlocal BC, a novel method with the Pascal bases automatically satisfying the specified conditions is pursued in the paper.
Sequentially, the forward wave problem of a one-dimensional wave equation under a nonlocal BC on the right-end is described in Section 2, wherein we construct the so-called NLBSF with the help of the nonlocal shape functions derived. The NLBSF satisfies all the conditions specified for the forward nonlocal wave problem with a free function involved. In Section 3, we develop a numerical method with two-parameter Pascal bases to solve the forward nonlocal wave problem. The bases satisfying all conditions are obtained by taking the Pascal polynomials for the free function. Four testing examples of the forward nonlocal wave problem are presented in Section 4, the high accuracy of which can be appreciated. In Section 5, we develop a numerical method with two-parameter Pascal bases relying on the Pascal polynomials to solve the backward nonlocal wave problem. The bases satisfying all the conditions are specified for the backward nonlocal wave problem. Three testing examples with a large noise being imposed on the final time data of the backward nonlocal wave problem are exhibited in Section 6, the robustness and high accuracy of which can be observed. In Section 7, the method of NLBSF is extended to solve the backward nonlocal wave problem under two-side nonlocal BCs. The conclusions are drawn in Section 8.

2. A Nonlocal Wave Problem

The one-dimensional wave equation is equipped with a nonlocal condition:
u t t x , t u x x x , t = F x , t ,   x , t Ω : = x , t 0 < x < l ,   0 < t t f ,
u x , 0 = f x ,   u t x , 0 = g x ,
u 0 , t = p t , 0 l u x , t d x = q t ,  
where f x and g x are initial conditions,   F x , t is the given function, q t and p t are boundary conditions and the last condition is different from the conventional boundary condition on the right end. The data f x , g x , q t and p t must satisfy
0 l f x d x = q 0 , 0 l g x d x = q ˙ 0 ,
f 0 = p 0 ,     g 0 = p ˙ 0 ,
which are compatibility conditions derived from Equation (3) with t = 0 and Equation (2).
We first derive two main results to satisfy the specified conditions (2) and (3) and then use them to solve Equation (1) to Equation (3).
Theorem 1.
The function
E 0 x , t = w x , t s 1 x w 0 , t p t s 2 x 0 l w x , t d x q t ,
  w x , t C 1 Ω   satisfies the conditions in Equation (3), where the nonlocal shape functions
s 1 x = 1 2 x l ,   s 2 x = 1 2 x l 2
are derived from
s 1 0 = 1 , 0 l s 1 x d x = 0 ,     s 2 0 = 0 , 0 l s 2 x d x = 1 .
Proof. 
Inserting x = 0 into Equation (6) and taking Equation (8) into account generates
E 0 0 , t = w 0 , t s 1 0 w 0 , t p t s 2 0 0 l w x , t d x q t = w 0 , t w 0 , t p t = p t .
Then, we prove
0 l E 0 x , t d x = q t ,
by inserting Equation (6) for E 0 x , t ,
0 l E 0 x , t d x = 0 l w x , t d x 0 l s 1 x d x w 0 , t p t 0 l s 2 x d x 0 l w x , t d x q t ,
which, taking Equation (8) into account, yields
0 l E 0 x , t d x = 0 l w x , t d x 0 l w x , t d x q t = q t .
Hence, this theorem is proved. □
Notice that the nonlocal shape functions s 1 x and s 2 x were used by Dehghan and Saadatmandi [9] to transform Equation (1) to Equation (3) into a problem with a homogeneous boundary condition and a nonlocal condition for a new variable. Here, we give a different approach.
For E 0 x , t , we have the following compatibility conditions:
0 l E 0 x , 0 d x = 0 l f x d x ,   0 l E t 0 x , 0 d x = 0 l g x d x .
It follows from Equation (12) that
0 l E 0 x , 0 d x = q 0 ,   0 l E t 0 x , 0 d x = q ˙ 0 .
Upon comparing them with Equations (4) and (13), they are verified. It follows from Equations (9) and (5) that
E 0 0 , 0 = p 0 = f 0 ,     E t 0 0 , 0 = p ˙ 0 = g 0 .
Now, we prove that there exists a function E x , t which satisfies the specified conditions (2) and (3).
Theorem 2.
The function
E x , t = E 0 x , t 1 t 2 E 0 x , 0 f x t E t 0 x , 0 g x
satisfies the conditions (2) and (3).
Proof. 
We first prove
E x , 0 = f x ,     E t x , 0 = g x .
Inserting t = 0 into Equation (16), we have
E x , 0 = E 0 x , 0 E 0 x , 0 f x = f x .
Differentiating Equation (16) to t and inserting t = 0 , one has
E t x , 0 = E t 0 x , t + 2 t E 0 x , 0 f x E t 0 x , 0 g x t = 0 = E t 0 x , 0 E t 0 x , 0 g x = g x .
Then, we prove
E 0 , t = p t , 0 l E x , t d x = q t .
Inserting x = 0 into Equation (16) and using Equation (9) and the compatibility conditions E 0 0 , 0 = f 0 and E t 0 0 , 0 = g 0 in Equation (15) yields
E 0 , t = E 0 0 , t 1 t 2 E 0 0 , 0 f 0 t E t 0 0 , 0 g 0 = E 0 0 , t = p t .
It follows from Equation (16) that
0 l E x , t d x = 0 l E 0 x , t d x 1 t 2 0 l E 0 x , 0 f x d x t 0 l E t 0 x , 0 g x d x ,
which, with the aid of Equations (12) and (13), becomes
0 l E x , t d x = 0 l E 0 x , t d x = q t .
Consequently, this theorem is proved. □

3. Numerical Method for Forward Nonlocal Wave Problem

Let
w i j x , t : = x i j t j 1 , i = 1 , ,   j = 1 , , i ,
be the Pascal triangle in terms of x and t [22]. We can reconstruct w i j x , t to be the Pascal bases for u x , t in Equation (1) to Equation (3) based on Theorem 2.
Theorem 3.
For the Pascal polynomial w i j x , t and
E i j 0 x , t = w i j x , t s 1 x w i j 0 , t p t s 2 x l i j + 1 i j + 1 t j 1 q t ,
the two-parameter functions
E i j x , t = E i j 0 x , t 1 t 2 E i j 0 x , 0 f x t E i j , t 0 x , 0 g x
are Pascal bases to match Equations (2) and (3).
Proof. 
In Theorem 2, E x , t replaced by E i j x , t and E 0 x , t by E i j 0 x , t , inserting w i j x , t for w x , t into Equation (6) and integrating 0 l x i j t j 1 d x out, this theorem is proved. □
The two-parameter functions E i j x , t in Equation (26) are called the Pascal bases, which are used to solve the forward nonlocal wave Equation (1) to Equation (3) by
u x , t = j = 1 m k = 1 j a j k s j k E j k x , t ,
where a j k are subjected to
j = 1 m k = 1 j a j k = 1 ,  
such that u x , t fulfills Equations (2) and (3).
Inserting Equation (27) into Equation (1) and including Equation (28), we determine a j k by
j = 1 m k = 1 j a j k s j k E j k , t t x i , y j E j k , x x x i , y j = F x i , t j ,  
where n 1 and n 2 are the grid numbers in the spatial and time direction x i = i l / n 1 + 1 , t j = j t f / n 2 and N = n 1 × n 2 . Consequently, the N + 1 linear Equations (28) and (29) are written as a matrix-vector form:
A a = b ,  
where A is the coefficient matrix, b is given source term and a is the vector form of a j k . Let s k be the kth component of the vectorization of s j k which has multiple scales given in [23] by
s k = R 0 a k ,  
where a k denotes the kth column of A , and R 0 is a characteristic length which can increase numerical stability and accuracy. Solving the linear system (30), we can obtain a j k and then u x , y is calculated from Equation (27).

4. Examples for Forward Nonlocal Wave Problem

Example 1.
Consider the exact solution as follows:
u x , t = x 2 + 2 t 3 x 2 t x 4 + sin 2 π t .  
The data   F x , t , f x , g x , q t and p t can be obtained
F x , t = u t t x , t u x x x , t = 12 x 2 2 + 6 t 4 π 2 sin 2 π t ,  
f x = x 2 x 4 ,       g x = 2 + 2 π 3 x 2 , p t = 2 t + sin 2 π t ,       q t = l 3 3 l 5 5 + 2 l l 3 t + l sin 2 π t .
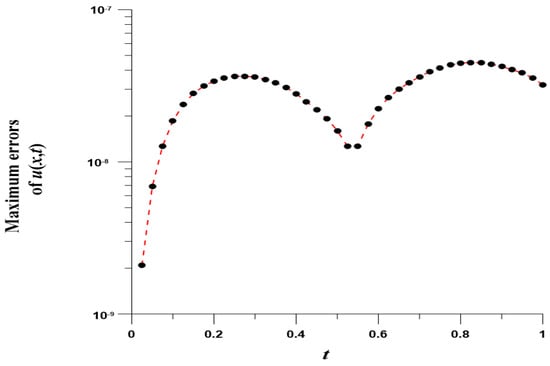
We take l = 1 , t f = 1 ,   m = 5 , R 0 = 0.1 and N = 5 × 5 . Figure 1 shows an absolute maximum error (ME) of u x , t with respect to t . When the convergence criteria ɛ = 10 10 , the total iteration number of the conjugate gradient method (CGM) is 10. Figure 2 displays ME(u) with respect to x at t f = 1 . We can observe that the solution is very accurate with ME = 1.45 × 10 13 . In paper [24], by using the boundary consistent method for the usual wave equation with the Dirichlet boundary conditions, ME = 2.01 × 10 8 and is much larger than 1.45 × 10 13 . The current solution is much more accurate than that in [24].
Example 2.
In order to further display the accuracy of the presented method we consider the exact solution as follows:
u x , t = exp x + sin t .  
Then,  F x , t , f x , g x , q t and p t can be expressed as follows:
F x , t = u t t x , t u x x x , t = cos 2 t sin t 1 exp x + sin t .  
f x = g x = e x ,   p t = exp sin t ,       q t = e l 1 exp ( sin t ) .
We take l = 1 , t f = 1 , m = 14 , R 0 = 0.1 and N = 12 × 12 . When the convergence criteria ɛ = 10 9 , the total iteration number of the CGM is 7200, and ME = 2.93 × 10 8 . Further, when the iteration number is stopped at the 2000 step, the MEs of u x , t are plotted versus t in Figure 3. The ME(u) with respect to x at t f = 1 is shown in Figure 4. Obviously, the solution is quite accurate with ME = 4.54 × 10 8 . When considering the same setting as above and l = 8 , in Figure 5, the solid line displays ME(u) with respect to x , where ME = 4.56 × 10 1 , and max u x , t is 5689.34. Therefore, the solution of this method is acceptable.
Example 3
. This example is for the linear Klein–Gordon equation:
u t t x , t u x x x , t + 3 u x , t = 0 ,       x , t Ω .
We set the exact solution as follows:
u x , t = sin x 2 t .  
Then,  f x , g x , q t and p t can be expressed as follows:
f x = sin x ,       g x = 2 cos x , p t = sin 2 t ,     q t = cos 2 t cos l 2 t .
We take l = 1 , t f = 1 , m = 11 , R 0 = 0.1 and N = 20 × 20 . When convergence criteria ɛ = 10 10 , the total iteration number (TIN) of the CGM is 1221, and ME = 7.27 × 10 8 . Further, when the iteration number is at the 1000 step, the MEs of u x , t are plotted versus t and x , as shown in Figure 6 and Figure 7. Obviously, the solution is quite accurate with ME = 5.06 × 10 8 . For the different convergence criteria, the convergence results are shown in Table 1. Hence, this method can quickly obtain solutions without using higher-order polynomials or strict convergence conditions.
Example 4.
This example is given in [8];
u x , t = cos π x sin π t
is the exact solution.
f x = 0 ,       g x = π cos π x , p t = sin π t ,     q t = 0 .
Instead of the Pascal polynomials, for this example, we take
w i j x , t = cos i π x sin j π t ,     1 i , j m .
We take l = 1 , t f = 0.5 , m = 5 , R 0 = 1 and N = 5 × 5 . In this case, we use the Gaussian elimination to solve the linear system. Figure 8 displays the MEs of u x , t versus t , which are highly accurate with ME = 7.77 × 10 16 and are much more accurate than [8]. Figure 9 displays ME(u) with respect to x at t f = 0.5 .

5. Numerical Method for Backward Nonlocal Wave Problem

We consider the backward nonlocal wave problem and replace Equation (2) by the final time conditions:
u x , t f = h x ,   u t x , t f = r x .
The data h x , r x , q t and p t satisfy
0 l h x d x = q t f ,   0 l r x d x = q ˙ t f ,
h 0 = p t f ,   r 0 = p ˙ t f ,
which are available from Equation (3) with t = t f and using Equation (43).
For the backward nonlocal wave problem, Theorem 2 is modified as follows.
Theorem 4.
The following NLBSF:
E x , t = E 0 x , t 1 + t t f 2 E 0 x , t f h x t t f E t 0 x , t f r x
satisfies the conditions (43) and (3), where E 0 x , t is still given by Equation (6).
Proof. 
Inserting t = t f into Equation (46), we have
E x , t f = E 0 x , t f E 0 x , t f h x = h x .
Differentiating Equation (46) to t and inserting t = t f , one has
E t x , t f = E t 0 x , t 2 t t f E 0 x , t f h x E t 0 x , t f r x t = t f = E t 0 x , t f E t 0 x , t f r x = r x .
Next, we prove the compatibility conditions for E 0 x , t :
0 l E 0 x , t f d x = 0 l h x d x ,       0 l E t 0 x , t f d x = 0 l r x d x ,    
It follows from Equation (12) that
0 l E 0 x , t f d x = q t f ,       0 l E t 0 x , t f d x = q ˙ t f .
Upon comparing them to Equation (44), we can derive Equation (49). Similarly, it follows from Equations (9) and (45) that
E 0 0 , t f = p t f = h 0 ,       E t 0 0 , t f = p ˙ t f = r 0 .
Finally, we prove that E x , t satisfies
E 0 , t = p t ,   0 l E x , t d x = q t .
Inserting x = 0 into Equation (46) and using Equation (9) and the compatibility conditions E 0 0 , t f = h 0 and E t 0 0 , t f = r 0 in Equation (51), one has
E 0 , t = E 0 0 , t 1 + t t f 2 E 0 0 , t f h 0 t t f E t 0 0 , t f r 0 = E 0 0 , t = p t .
From Equation (46) it follows that
0 l E x , t d x = 0 l E 0 x , t d x 1 + t t f 2 0 l E 0 x , t f h x d x t t f 0 l E t 0 x , t f r x d x ,
which, with the aid of Equations (12) and (49), becomes
0 l E x , t d x = 0 l E 0 x , t d x = q t .
The proof is ended. □
Replacing E x , t and E 0 x , t in Theorem 4 by E i j x , t and E i j 0 x , t , respectively, Theorem 3 is still applicable for the backward nonlocal wave problem but with
E i j x , t = E i j 0 x , t 1 + t t f 2 E i j 0 x , t f h x t t f E i j , t 0 x , t f r x ,
which automatically satisfies the conditions (43) and (3),
To solve the backward nonlocal wave problem in Equations (1), (43) and (3), we take
u x , t = j = 1 m k = 1 j c j k s j k E j k x , t ,
where
j = 1 m k = 1 j c j k = 1 .
Other procedures are similar to that in Section 3.

6. Numerical Examples for Backward Nonlocal Wave Problem

To test the backward nonlocal wave problem, we add a noise s on
h ^ x = h x + s R ,   r ^ x = r x + s R ,
where R is a random number. We fix s = 0.1 for all testing examples given below.
Example 5.
For Example 1, we consider the final time conditions:
h x = x 2 + 2 3 x 2 t f x 4 + sin 2 π t f ,       r x = 2 3 x 2 + 2 π cos 2 π t f .
If no noise is added, i.e., s = 0 under l = 1 , t f = 1 , m = 5 , R 0 = 0.1 , TIN = 500 and N = 10 × 10 , u x , t is very accurate with ME = 9.14 × 10 13 , which is slightly worse than 1.45 × 10 13 for the forward wave problem, as presented in Example 1.
Under l = 1 , t f = 1 , m = 5 , R 0 = 0.1 , TIN = 500 and N = 5 × 5 , the solution is obtained very quickly. In Figure 10, the dashed line shows the ME of u x , t with respect to x , of which ME = 3.04 × 10 3 , where max u x , t is 1.9988. Then, we take t f = 10 and N = 20 × 20 , and other parameters remain the same. In Figure 10, the solid line displays ME(u) with respect to x , where ME = 4.81 × 10 3 , and max u x , t is 19.98. Hence, the method can obtain a stable and accurate solution with O 10 3 even for the final time with noise disturbance.
Example 6.
Then, we consider
h x = exp ( x + sin t f ) ,   r x = cos t f exp ( x + sin t f ) .
Other data are given in Example 2.
We take l = 2 , t f = 3 , m = 12 , R 0 = 0.1 , TIN = 2000 and N = 15 × 15 . In Figure 11, the MEs of u x , t are plotted versus x . Although under a large noise with s = 0.1 , the solution is with ME = 3.29 × 10 2 , where max u x , t is 19.13.
Example 7.
According to Example 3, we consider the backward nonlocal wave problem for the linear Klein–Gordon equation with the final time data:
h x = sin ( x 2 t f ) ,   r x = 2 cos x 2 t f .
Under l = 1 , t f = 2 , m = 15 , R 0 = 0.1 , TIN = 2000 and N = 15 × 15 , in Figure 12, the solid line displays the ME of u x , t with respect to x, of which ME = 4.03 × 10 3 , and max u x , t is 1. Then, we take t f = 4 and N = 25 × 25 , and other parameters remain the same. In Figure 12, the dashed line shows ME(u) with respect to x , where ME = 2.73 × 10 3 .
When we extend the domain to l = 3 and t f = 4 , ME increases to 8.52 × 10 2 . However, we can take R 0 = 0.001 and N = 30 × 30 and reduce ME to 6.16 × 10 2 . Therefore, it can be seen that increasing the grid number N and decreasing the characteristic length R 0 can increase the numerical accuracy.

7. Complex Two-Side Nonlocal BCs

The method presented in Section 5 is easily tailored to account for the backward nonlocal wave problem under complex two-side, nonlocal BCs:
u t t x , t u x x x , t = F x , t , x , t Ω ,
u x , t f = h x ,       u t x , t f = r x ,
a 1 u 0 , t + a 2 u x 0 , t + 0 l a 3 x u x , t d x = p t ,
b 1 u l , t + b 2 u x l , t + 0 l b 3 x u x , t d x = q t .
The key function E 0 x , t in Theorem 1 is modified to
E 0 x , t = w x , t s 1 x a 1 w 0 , t + a 2 w x 0 , t + 0 l a 3 x w x , t d x p t s 2 x b 1 w l , t + b 2 w x l , t + 0 l b 3 x w x , t d x q t ,
where the nonlocal shape functions are derived from
a 1 s 1 0 + a 2 s 1 0 + 0 l a 3 x s 1 x d x = 1 , b 1 s 1 l + b 2 s 1 l + 0 l b 3 x s 1 x d x = 0 ,
a 1 s 2 0 + a 2 s 2 0 + 0 l a 3 x s 2 x d x = 0 , b 1 s 2 l + b 2 s 2 l + 0 l b 3 x s 2 x d x = 1
.
Inserting Equation (67) and w x , t = x i j t j 1 into Equation (46), we can generate the Pascal bases
E i j x , t = E 0 x , t 1 + t t f 2 E 0 x , t f h x t t f E t 0 x , t f r x ,
E 0 x , t = x i j t j 1 s 1 x a 1 x i j t j 1 x = 0 + a 2 i j x i j 1 t j 1 x = 0 s 1 x 0 l a 3 x x i j t j 1 d x p t s 2 x b 1 x i j t j 1 x = l + b 2 i j x i j 1 t j 1 x = l + 0 l b 3 x x i j t j 1 d x q t .
Example 8.
As an extension of Example 7, we consider the backward nonlocal wave problem for the linear Klein–Gordon equation with the final time data and two-side nonlocal BCs:
h x = sin x 2 t f ,   r x = 2 cos x 2 t f ,
u 0 , t + u x 0 , t + 0 l u x , t d x = p t ,       u l , t + 0 l x u x , t d x = q t ,
where
p t = 2 cos l cos 2 t 1 + sin l sin 2 t ,
q t = sin l 2 t + sin l l cos l cos 2 t + 1 cos l l sin l sin 2 t .
For this problem, we can derive
s 1 x = 12 l + 4 l 3 12 + 6 l 2 x l 4 + 4 l 3 + 12 l 12 ,   s 2 x = 12 1 + l x 12 + 6 l 2 l 4 + 4 l 3 + 12 l 12 .
Under  l = 4 ,   t f = 1 ,   m = 20 ,   R 0 = 1 , TIN = 2000 and N = 30 × 30 , in Figure 13, the solid line displays ME(u) with respect to x , of which ME = 2.36 × 10 3 . If  t f = 2 , we obtain ME = 7.02 × 10 3 , the results of which are shown in Figure 13 by a dashed line. As the figure shows, this method still yields a stable solution even if the computation time increases.
Example 9
. Let
u t t x , t u x x x , t 3 u x , t = 0 ,   x , t Ω ,
h x = exp x 2 t f ,   r x = 2 exp x 2 t f ,
u 0 , t u x 0 , t + 0 l x u x , t d x = p t ,     u x l , t + 0 l u x , t d x = q t ,
where
p t = e 2 t l e l e l + 1 ,   q t = e 2 t 2 e l 1 ,
and u x , t = exp x 2 t is the exact solution.
For this problem, we can derive
s 1 x = 12 + 6 l 2 12 l x 12 + 18 l + 6 l 2 l 3 ,   s 2 x = 12 4 l 2 + 12 + 6 l x 12 + 18 l + 6 l 2 l 3 .
Under l = 3 , m = 10 , R 0 = 1 , TIN=2000 and N = 20 × 20 , in Figure 14, the solid line displays ME(u) with respect to x for t f = 0.5 , of which ME = 3.92 × 10 3 , and the dashed line displays ME(u) with respect to x for t f = 1 , of which ME = 4.94 × 10 2 . Notice max(u) = 17.76. When considering   m = 20 , l = 5 and t f = 1 , ME(u) with respect to x is shown in Figure 15, where ME =  3.292 × 10 1 , and max u x , t is 124.97. The result shows that the solution of this method is acceptable. Hence, we successfully apply the NLBSF to resolve the wave problem with two-side nonlocal BCs, especially for the backward problem in time.

8. Conclusions

In this paper, the numerical solutions of the backward and forward non-homogeneous wave problems with nonlocal boundary conditions were developed. When boundary conditions are not set on the boundaries, the solution may have a large boundary error. For this reason, it is difficult to solve such nonlinear problems by conventional numerical methods, especially when addressing the backward nonlocal wave problem. To reduce the boundary error and increase numerical accuracy by the NLBSF method, we let the free function be the Pascal triangle and then the solution was a weighted superposition of the complete Pascal bases. These basis functions automatically satisfy a left-boundary condition, a nonlocal right-boundary condition and two initial conditions for the forward nonlocal wave problem or two final time conditions for the backward nonlocal wave problem. We gave four examples for the forward nonlocal wave problem to support that the nonlocal wave equation can be solved quickly and accurately. For the backward nonlocal wave problem with one-side or two-side nonlocal boundary conditions, we recovered accurate solutions in the entire domain; even a large time span and large noise were taken into account. From the nine examples, the results demonstrate that the presented method is more effective and stable than conventional numerical schemes. Hence, it can be concluded that the proposed method for the forward or backward problems in time is accurate, stable, effective and robust for addressing boundary conditions with noise level effects.

Author Contributions

C.-S.L. contributed to the conception and supervision of the work (conceptualization, resources, methodology, writing—original draft), collected and analyzed the data and interpreted the results. C.-W.C. contributed to the conception of the work (project administration, software). Y.-W.C. contributed to the writing, design and validation of the work (writing—editing, validating and visualizing the data) and the funding acquisition. J.-H.S. contributed to the writing and supervision of the work (writing—review and editing, software, project administration). All authors have read and agreed to the published version of the manuscript.

Funding

The third authors would like to thank the Ministry of Science and Technology, Taiwan, for their financial support (grant number MOST 111-2221-E-019-048).

Institutional Review Board Statement

Not applicable.

Informed Consent Statement

Not applicable.

Data Availability Statement

Not applicable.

Conflicts of Interest

The authors declare that there are no conflict of interest regarding the publication of this paper.

References

  1. Goodrich, C.S. On a nonlocal BVP with nonlinear boundary conditions. Results Math. 2013, 63, 1351–1364. [Google Scholar] [CrossRef]
  2. Webb, J.R.L.; Infante, G. Positive solutions of nonlocal boundary value problems involving integral conditions. NoDEA-Nonlinear Differ. Equ. Appl. 2008, 15, 45–67. [Google Scholar] [CrossRef]
  3. Ahmad, B.; Alsaedi, A.; Alghamdi, B.S. Analytic approximation of solutions of the forced Duffing equation with integral boundary conditions. Nonlinear Anal. Real World Appl. 2008, 9, 1727–1740. [Google Scholar] [CrossRef]
  4. Boucherif, A. Second-order boundary value problems with integral boundary conditions. Nonlinear Anal. Theory Methods Appl. 2009, 70, 364–371. [Google Scholar] [CrossRef]
  5. Dehghan, M. Numerical solution of a non-local boundary value problem with Neumann’s boundary conditions. Commun. Numer. Methods Eng. 2003, 19, 1–12. [Google Scholar] [CrossRef]
  6. Chen, Z.; Jiang, W.; Du, H. A new reproducing kernel method for Duffing equations. Int. J. Comput. Math. 2021, 98, 2341–2354. [Google Scholar] [CrossRef]
  7. Dehghan, M. On the solution of an initial-boundary value problem that combines Neumann and integral condition for the wave equation. Numer. Meth. Part Differ. Equ. 2005, 21, 24–40. [Google Scholar] [CrossRef]
  8. Saadatmandi, A.; Dehghan, M. Numerical solution of the one-dimensional wave equation with an integral condition. Numer. Meth. Part Differ. Equ. 2007, 23, 282–292. [Google Scholar] [CrossRef]
  9. Dehghan, M.; Saadatmandi, A. Variational iteration method for solving the wave equation subject to an integral conservation condition. Chaos Solitons Fractals 2009, 41, 1448–1453. [Google Scholar] [CrossRef]
  10. Beilin, S.A. Existence of solutions for one-dimensional wave equations with nonlocal conditions. Electron. J. Differ. Equ. 2001, 76, 1–8. [Google Scholar]
  11. Pulkina, L.S. A nonlocal problem with integral conditions for hyperbolic equations. Electron. J. Differ. Equ. 1999, 45, 1–8. [Google Scholar] [CrossRef]
  12. Gordeziani, D.G.; Avalishvili, G.A. On the constructing of solutions of the nonlocal initial boundary value problems for one-dimensional medium oscillation equations. Mat. Modelirovanie 2000, 12, 94–103. [Google Scholar]
  13. Ames, K.A.; Straughan, B. Non-Standard and Improperly Posed Problems; Academic Press: New York, NY, USA, 1997. [Google Scholar]
  14. Dunninger, D.R.; Zachmanoglou, E.C. The condition for uniqueness of solutions of the Dirichlet problem for the wave equation in coordinate rectangles. J. Math. Anal. Appl. 1967, 20, 17–21. [Google Scholar] [CrossRef]
  15. Abdul-Latif, A.I.; Diaz, J.B. Dirichlet, Neumann, and mixed boundary value problems for the wave equation uxx − uyy = 0 for a rectangle. Appl. Anal. 1971, 1, 1–12. [Google Scholar] [CrossRef]
  16. Papi Frosali, G. On the stability of the Dirichlet problem for the vibrating string equation. Ann. Sc. Norm. Super. Pisa—Cl. Sci. 1979, 6, 719–728. [Google Scholar]
  17. Levine, H.A.; Vessella, S.; Payne, L.E. Stabilization and regularization for solutions of an ill posed problem for the wave equation. Math. Meth. Appl. Sci. 1985, 7, 202–209. [Google Scholar] [CrossRef]
  18. Vakhania, N.N. On boundary value problems for the hyperbolic case. J. Complex. 1994, 10, 341–355. [Google Scholar] [CrossRef]
  19. Kabanikhin, S.I.; Bektemesov, M.A.; Nurseitov, D.B.; Krivorotko, O.I.; Alimova, A.N. An optimization method in the Dirichlet problem for the wave equation. J. Inverse Ill-Posed Probl. 2012, 20, 193–211. [Google Scholar] [CrossRef]
  20. Lesnic, D. The decomposition method for forward and backward time-dependent problems. J. Comput. Appl. Math. 2002, 147, 27–39. [Google Scholar] [CrossRef]
  21. Liu, C.S.; Chang, J.R. Solving a nonlinear heat equation with nonlocal boundary conditions by a method of nonlocal boundary shape functions. Numer. Heat Tranf. B-Fundam. 2021, 80, 1–13. [Google Scholar] [CrossRef]
  22. Liu, C.S.; Young, D.L. A multiple-scale Pascal polynomial for 2D Stokes and inverse Cauchy–Stokes problems. J. Comput. Phys. 2016, 312, 1–13. [Google Scholar] [CrossRef]
  23. Liu, C.S. A two-side equilibration method to reduce the condition number of an ill-posed linear system. CMES-Comp. Model. Eng. Sci. 2013, 91, 17–42. [Google Scholar]
  24. Liu, C.S.; Wang, F. Overcoming the near boundary error in the solution of non-homogeneous wave equation by a boundary consistent method. Eur. Phys. J. Plus. 2020, 135, 5. [Google Scholar] [CrossRef]
Figure 1. For Example 1: ME(u) versus t.
Figure 1. For Example 1: ME(u) versus t.
Mathematics 10 03112 g001
Figure 2. For Example 1: ME(u) versus x at t f = 1 .
Figure 2. For Example 1: ME(u) versus x at t f = 1 .
Mathematics 10 03112 g002
Figure 3. For Example 2: ME(u) versus t in the time interval.
Figure 3. For Example 2: ME(u) versus t in the time interval.
Mathematics 10 03112 g003
Figure 4. For Example 2 with l = 1: ME(u) versus x at t f = 1 .
Figure 4. For Example 2 with l = 1: ME(u) versus x at t f = 1 .
Mathematics 10 03112 g004
Figure 5. For Example 2 with l = 8: ME(u) versus x at t f = 1 .
Figure 5. For Example 2 with l = 8: ME(u) versus x at t f = 1 .
Mathematics 10 03112 g005
Figure 6. For Example 3: ME(u) versus t in the time interval.
Figure 6. For Example 3: ME(u) versus t in the time interval.
Mathematics 10 03112 g006
Figure 7. For Example 3: ME(u) versus x at t f = 1 .
Figure 7. For Example 3: ME(u) versus x at t f = 1 .
Mathematics 10 03112 g007
Figure 8. For Example 4: ME(u) versus t in the time interval.
Figure 8. For Example 4: ME(u) versus t in the time interval.
Mathematics 10 03112 g008
Figure 9. For Example 4: ME(u) versus x at t f = 0.5 .
Figure 9. For Example 4: ME(u) versus x at t f = 0.5 .
Mathematics 10 03112 g009
Figure 10. For Example 5 of the backward nonlocal wave problem: ME(u) versus x with different final times.
Figure 10. For Example 5 of the backward nonlocal wave problem: ME(u) versus x with different final times.
Mathematics 10 03112 g010
Figure 11. For Example 6 of the backward nonlocal wave problem: ME(u) versus x in the spatial interval.
Figure 11. For Example 6 of the backward nonlocal wave problem: ME(u) versus x in the spatial interval.
Mathematics 10 03112 g011
Figure 12. For Example 7 of the backward nonlocal wave problem of the Klein–Gordon equation: ME(u) versus x with different final times.
Figure 12. For Example 7 of the backward nonlocal wave problem of the Klein–Gordon equation: ME(u) versus x with different final times.
Mathematics 10 03112 g012
Figure 13. For Example 8 of the backward nonlocal wave problem of the Klein–Gordon equation under two-side nonlocal BCs: ME(u) versus x with different final times.
Figure 13. For Example 8 of the backward nonlocal wave problem of the Klein–Gordon equation under two-side nonlocal BCs: ME(u) versus x with different final times.
Mathematics 10 03112 g013
Figure 14. For Example 9 of the backward nonlocal wave problem under two-side nonlocal BCs: ME(u) versus x with different final times.
Figure 14. For Example 9 of the backward nonlocal wave problem under two-side nonlocal BCs: ME(u) versus x with different final times.
Mathematics 10 03112 g014
Figure 15. For Example 9 of the backward nonlocal wave problem under two-side nonlocal BCs: ME(u) versus x in the spatial interval.
Figure 15. For Example 9 of the backward nonlocal wave problem under two-side nonlocal BCs: ME(u) versus x in the spatial interval.
Mathematics 10 03112 g015
Table 1. The iteration number and ME under the different convergence criteria.
Table 1. The iteration number and ME under the different convergence criteria.
ɛTINME
10 8 328 1.28 × 10 7
10 10 1221 7.27 × 10 8
10 12 9959 7.33 × 10 8
Publisher’s Note: MDPI stays neutral with regard to jurisdictional claims in published maps and institutional affiliations.

Share and Cite

MDPI and ACS Style

Liu, C.-S.; Chang, C.-W.; Chen, Y.-W.; Shen, J.-H. To Solve Forward and Backward Nonlocal Wave Problems with Pascal Bases Automatically Satisfying the Specified Conditions. Mathematics 2022, 10, 3112. https://doi.org/10.3390/math10173112

AMA Style

Liu C-S, Chang C-W, Chen Y-W, Shen J-H. To Solve Forward and Backward Nonlocal Wave Problems with Pascal Bases Automatically Satisfying the Specified Conditions. Mathematics. 2022; 10(17):3112. https://doi.org/10.3390/math10173112

Chicago/Turabian Style

Liu, Chein-Shan, Chih-Wen Chang, Yung-Wei Chen, and Jian-Hung Shen. 2022. "To Solve Forward and Backward Nonlocal Wave Problems with Pascal Bases Automatically Satisfying the Specified Conditions" Mathematics 10, no. 17: 3112. https://doi.org/10.3390/math10173112

APA Style

Liu, C.-S., Chang, C.-W., Chen, Y.-W., & Shen, J.-H. (2022). To Solve Forward and Backward Nonlocal Wave Problems with Pascal Bases Automatically Satisfying the Specified Conditions. Mathematics, 10(17), 3112. https://doi.org/10.3390/math10173112

Note that from the first issue of 2016, this journal uses article numbers instead of page numbers. See further details here.

Article Metrics

Back to TopTop