A Fuzzy Implication-Based Approach for Validating Climatic Teleconnections
Abstract
:1. Introduction
- To provide a new implementation of fuzzy logic that affects the daily life;
- To propose a new view point on the way we study weather phenomena by confirming the hypothesis that weather patterns observed on climatic data can be proved through fuzzy logic.
2. Preliminaries
2.1. Fuzzy Negations
- A fuzzy negation N is called strict if, in addition to the former properties, the following apply:
- (N3) N is strictly decreasing;
- (N4) N is continuous.
- A fuzzy negation N is called strong if the following property is satisfied:
2.2. Triangular Norms (Conjunctions)
2.3. Fuzzy Implications
2.4. Automorphism Functions
3. Materials and Methods
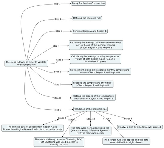
- Step 1: Fuzzy Implication Construction;
- Step 2: Defining the linguistic rule;
- Step 3: Defining Region A and Region B;
- Step 4: Retrieving the average daily temperature values per six hours of the summer months of both Region A and Region B;
- Step 5: Calculating the average monthly temperature values of both Region A and Region B for the last 72 years;
- Step 6: Calculating the long-time average monthly temperature values of both Region A and Region B;
- Step 7: Locating the temperature anomalies of both Region A and Region B;
- Step 8: Plotting the graphs of the temperature anomalies for Region A and Region B;
- Step 9: Validation of the linguistic rule.
- 1.
- A strong negation function, which is defined;
- 2.
- A continuous Archemedean and strictly t-norm function, which is defined ;
- 3.
- A automorphism φ function, which is defined , with inverse function, which is defined .
- 1.
- A strong negation function, which is defined;
- 2.
- A continuous Archemedean and strictly t-norm function, which is defined ;
- 3.
- A automorphism φ function, which is defined , with inverse function, which is defined .
- 1.
- A strong negation function, which is defined;
- 2.
- A continuous Archemedean and strictly t-norm function, which is defined ;
- 3.
- A automorphism φ function, which is defined , with inverse function, which is defined .
- 1.
- A strong negation function, which is defined;
- 2.
- A continuous Archemedean and strictly t-norm function, which is defined ;
- 3.
- A automorphism φ function, which is defined , with inverse function, which is defined .
- 1.
- A strong negation function, which is defined;
- 2.
- A continuous Archemedean and strictly t-norm function, which is defined ;
- 3.
- A automorphism φ function, which is defined , with inverse function, which is defined .
- 1.
- A strong negation function, which is defined;
- 2.
- A continuous Archemedean and strictly t-norm function, which is defined ;
- 3.
- A automorphism φ function, which is defined , with inverse function, which is defined .
- 1.
- A strong negation function, which is defined;
- 2.
- A continuous Archemedean and strictly t-norm function, which is defined ;
- 3.
- A automorphism φ function, which is defined , with inverse function, which is defined .
- 1.
- A strong negation function, which is defined;
- 2.
- A continuous Archemedean and strictly t-norm function, which is defined ;
- 3.
- A automorphism φ function, which is defined , with inverse function, which is defined .
- 1.
- A strong negation function, which is defined;
- 2.
- A continuous Archemedean and strictly t-norm function, which is defined ;
- 3.
- A automorphism φ function, which is defined , with inverse function, which is defined .
- 1.
- A strong negation function, which is defined;
- 2.
- A continuous Archemedean and strictly t-norm function, which is defined ;
- 3.
- A automorphism φ function, which is defined , with inverse function, which is defined .
- 1.
- A strong negation function, which is defined;
- 2.
- A continuous Archemedean and strictly t-norm function, which is defined ;
- 3.
- A automorphism φ function, which is defined , with inverse function, which is defined .
- 1.
- A strong negation function, which is defined;
- 2.
- A continuous Archemedean and strictly t-norm function, which is defined ;
- 3.
- A automorphism φ function, which is defined , with inverse function, which is defined .
- In the first row the medians of the Athens data classes;
- In the first column the medians of the London data classes;
- The rest rows and columns were filled with the appropriate data.
4. Results
5. Conclusions
Author Contributions
Funding
Institutional Review Board Statement
Informed Consent Statement
Data Availability Statement
Acknowledgments
Conflicts of Interest
Abbreviations
| NAO | North Atlantic Oscillation |
| ENSO | El Niño Southern Oscillation |
| FCMClustering | Fuzzy c-means Clustering |
| FISMamadani | Mamdani Fuzzy Inference Systems |
References
- Nigam, S. Teleconnections. In Encyclopedia of Atmospheric Sciences; Elsevier: Amsterdam, The Netherlands, 2003; pp. 2243–2269. [Google Scholar] [CrossRef]
- Wallace, J.M.; Gutzler, D.S. Teleconnections in the Geopotential Height Field during the Northern Hemisphere Winter. Mon. Weather. Rev. 1981, 109, 784–812. [Google Scholar] [CrossRef]
- Trenberth, K.E.; Branstator, G.W.; Karoly, D.; Kumar, A.; Lau, N.C.; Ropelewski, C. Progress during TOGA in understanding and modeling global teleconnections associated with tropical sea surface temperatures. J. Geophys. Res. Ocean. 1998, 103, 14291–14324. [Google Scholar] [CrossRef]
- Simmons, A.J.; Wallace, J.M.; Branstator, G.W. Barotropic Wave Propagation and Instability, and Atmospheric Teleconnection Patterns. J. Atmos. Sci. 1983, 40, 1363–1392. [Google Scholar] [CrossRef]
- Ramadan, H.H.; Ramamurthy, A.S.; Beighley, R.E. Inter-annual temperature and precipitation variations over the Litani Basin in response to atmospheric circulation patterns. Theor. Appl. Climatol. 2012, 108, 563–577. [Google Scholar] [CrossRef]
- Michał Baczyński, B.J. Fuzzy Implications; Studies in Fuzziness and Soft Computing; Springer: Berlin/Heidelberg, Germany, 2008; Volume 231. [Google Scholar] [CrossRef]
- Baczyński, M.; Jayaram, B. On the characterizations of implications. Fuzzy Sets Syst. 2007, 158, 1713–1727. [Google Scholar] [CrossRef]
- Bustince, H.; Burillo, P.; Soria, F. Automorphisms, negations and implication operators. Fuzzy Sets Syst. 2003, 134, 209–229. [Google Scholar] [CrossRef]
- Callejas, C.; Bedregal, B. Actions of Automorphisms on Some Classes of Fuzzy Bi-Implications. In Recentes Avanços Em Sistemas Fuzzy; Marcos, J., Ed.; SBMAC: Natal, Brazil, 2012; pp. 140–146. [Google Scholar]
- Makariadis, S.; Papadopoulos, B. Generalization of Fuzzy Connectives. Axioms 2022, 11, 130. [Google Scholar] [CrossRef]
- Daras, N.J.; Rassias, T.M. (Eds.) Modern Discrete Mathematics and Analysis: With Applications in Cryptography, Information Systems and Modeling; Springer Optimization and Its Applications; Springer International Publishing: Cham, Switzerland, 2018; Volume 131. [Google Scholar] [CrossRef]
- Makariadis, S.; Souliotis, G.; Papadopoulos, B. Parametric Fuzzy Implications Produced via Fuzzy Negations with a Case Study in Environmental Variables. Symmetry 2021, 13, 509. [Google Scholar] [CrossRef]
- Makariadis, S.; Souliotis, G.; Papadopoulos, B.K. Application of Algorithmic Fuzzy Implications on Climatic Data. In Proceedings of the 21st EANN (Engineering Applications of Neural Networks) 2020 Conference; Iliadis, L., Angelov, P.P., Jayne, C., Pimenidis, E., Eds.; Springer International Publishing: Cham, Switzerland, 2020; Volume 2, pp. 399–409. [Google Scholar] [CrossRef]
- Bedregal, B.R.C.; Takahashi, A. The best interval representations of t-norms and automorphisms. Fuzzy Sets Syst. 2006, 157, 3220–3230. [Google Scholar] [CrossRef]
- Fodor, J.; Roubens, M. Fuzzy Preference Modelling and Multicriteria Decision Support; Springer: Dordrecht, The Netherlands, 1994. [Google Scholar] [CrossRef]
- Gottwald, S. A Treatise on Many-Valued Logics; Number 9 in Studies in Logic and Computation; Research Studies Press: Baldock, UK; Philadelphia, PA, USA, 2001. [Google Scholar]
- Weber, S. A general concept of fuzzy connectives, negations and implications based on t-norms and t-conorms. Fuzzy Sets Syst. 1983, 11, 115–134. [Google Scholar] [CrossRef]
- Trillas, E. Sobre funciones de negación en la teoría de conjuntos difusos. Stochastica 1979, 3, 47–60. [Google Scholar]
- Klement, E.P.; Mesiar, R.; Pap, E. Triangular Norms; Trends in Logic; Springer: Dordrecht, The Netherlands, 2000; Volume 8. [Google Scholar] [CrossRef]
- Fodor, J.C. On fuzzy implication operators. Fuzzy Sets Syst. 1991, 42, 293–300. [Google Scholar] [CrossRef]
- Copernicus Climate Data Store. 2022. Available online: https://cds.climate.copernicus.eu/cdsapp#!/search?type=dataset (accessed on 12 June 2022).
- Makariadis, S.; Papadopoulos, B. A Fuzzy Implication Based Approach for Validating Climatic Teleconnections—Data. 2022. Available online: https://drive.google.com/drive/folders/1EOg_qKgUGROJxWQYZ2KW9zP8uTza2WwI?usp=sharing (accessed on 12 June 2022).
- Makariadis, S.; Papadopoulos, B. A Fuzzy Implication Based Approach for Validating Climatic Teleconnections—Code. 2022. Available online: https://drive.google.com/drive/folders/1S3h1tMbh5oKpdNGnxSq0CIkSxZ8vQIP_?usp=sharing (accessed on 12 June 2022).






















| Category | Published Research |
|---|---|
| Implications | “Fuzzy Implications” [6] |
| “On the characterizations of implications” [7] | |
| “Automorphisms, negations and | |
| implication operators” [8] | |
| “Actions of Automorphisms on Some Classes | |
| of Fuzzy Bi-implications” [9] | |
| “Generalization of Fuzzy Connectives” [10] | |
| “A New Approach. Modern Discrete | |
| Mathematics and Analysis” [11] | |
| “Parametric Fuzzy Implications Produced via | |
| Fuzzy Negations with a Case Study | |
| in Environmental Variables” [12] | |
| “Application of Algorithmic Fuzzy Implications on Climatic Data” [13] | |
| Teleconnections | “Teleconnections” [1] |
| “Teleconnections in the Geopotential Height Field | |
| during the Northern Hemisphere Winter” [2] | |
| “Progress during TOGA in understanding and | |
| modeling global teleconnections associated with | |
| tropical sea surface temperatures” [3] | |
| “Barotropic Wave Propagation and Instability, | |
| and Atmospheric Teleconnection Patterns” [4] | |
| “Inter-annual temperature and precipitation variations | |
| over the Litani Basin in response to | |
| atmospheric circulation patterns” [5] |
| Designation | Equation |
|---|---|
| Sugeno class | |
| Yager class |
| Designation | Equation |
|---|---|
| Minimum | |
| Algebraic product | |
| Lukasiewicz |
| Designation | Equation |
|---|---|
| polynomial | |
| implicit |
| NaN | 0.66 | 0.99 | 0.84 | 0.85 | 0.99 | 0.95 | 0.98 | 0.63 |
| 0.69 | 0.95 | 0.99 | 0.95 | 0.95 | 0.99 | 0.95 | 0.98 | 0.95 |
| 0.99 | 0.66 | 0.99 | 0.84 | 0.85 | 0.99 | 0.95 | 0.98 | 0.63 |
| 0.86 | 0.83 | 0.99 | 0.84 | 0.85 | 0.99 | 0.95 | 0.98 | 0.83 |
| 0.98 | 0.66 | 0.99 | 0.84 | 0.85 | 0.99 | 0.95 | 0.98 | 0.74 |
| 0.93 | 0.74 | 0.99 | 0.84 | 0.85 | 0.99 | 0.95 | 0.98 | 0.74 |
| 0.73 | 0.94 | 0.99 | 0.94 | 0.94 | 0.99 | 0.95 | 0.98 | 0.94 |
| 0.98 | 0.66 | 0.99 | 0.84 | 0.85 | 0.99 | 0.95 | 0.98 | 0.63 |
| 0.58 | 0.99 | 0.99 | 0.99 | 0.99 | 0.99 | 0.99 | 0.99 | 0.99 |
Publisher’s Note: MDPI stays neutral with regard to jurisdictional claims in published maps and institutional affiliations. |
© 2022 by the authors. Licensee MDPI, Basel, Switzerland. This article is an open access article distributed under the terms and conditions of the Creative Commons Attribution (CC BY) license (https://creativecommons.org/licenses/by/4.0/).
Share and Cite
Makariadis, S.; Papadopoulos, B. A Fuzzy Implication-Based Approach for Validating Climatic Teleconnections. Mathematics 2022, 10, 2692. https://doi.org/10.3390/math10152692
Makariadis S, Papadopoulos B. A Fuzzy Implication-Based Approach for Validating Climatic Teleconnections. Mathematics. 2022; 10(15):2692. https://doi.org/10.3390/math10152692
Chicago/Turabian StyleMakariadis, Stefanos, and Basil Papadopoulos. 2022. "A Fuzzy Implication-Based Approach for Validating Climatic Teleconnections" Mathematics 10, no. 15: 2692. https://doi.org/10.3390/math10152692
APA StyleMakariadis, S., & Papadopoulos, B. (2022). A Fuzzy Implication-Based Approach for Validating Climatic Teleconnections. Mathematics, 10(15), 2692. https://doi.org/10.3390/math10152692
