On the Throughput of the Common Target Area for Robotic Swarm Strategies
Abstract
:1. Introduction
- A method for evaluating algorithms for the common target problem in a robotic swarm by using the throughput in theoretical or experimental scenarios is proposed.
- An extensive theoretical study of the common target problem is presented, allowing one to better understand how to measure the access to a common target using a metric not yet used in other works on the same problem.
- Assuming a circular target area and that the robots are constantly moving at the maximum linear speed and have a fixed minimum distance from each other, theoretical strategies for entering the area are developed, and their maximum theoretical throughput for a fixed time and their maximum asymptotic throughput when time goes to infinity are calculated (or bounds for it). Additionally, the correctness of these calculations is verified by simulations.
2. Notation
3. Theoretical Analysis
3.1. Common Target Point:
3.2. Small Target Area:
3.3. Large Target Area:
3.3.1. Parallel Lanes
3.3.2. Hexagonal Packing
3.3.3. Touch and Run Strategy
3.3.4. Comparison of the Strategies
4. Experiments and Results
4.1. Compact Lanes
4.2. Parallel Lanes
4.3. Hexagonal Packing
4.4. Touch and Run
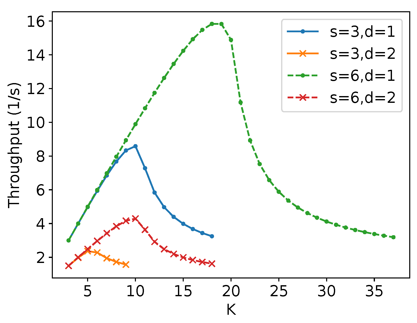
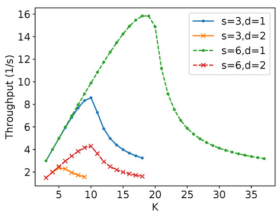
4.5. Comparison between Hexagonal Packing and Parallel Lanes
5. Conclusions
Supplementary Materials
Author Contributions
Funding
Acknowledgments
Conflicts of Interest
References
- Navarro, I.; Matía, F. An introduction to swarm robotics. Int. Sch. Res. Not. 2013, 2013, 608164. [Google Scholar] [CrossRef] [Green Version]
- Garnier, S.; Gautrais, J.; Theraulaz, G. The biological principles of swarm intelligence. Swarm Intell. 2007, 1, 3–31. [Google Scholar] [CrossRef]
- Giavitto, J.L.; Dulman, S.O.; Spicher, A.; Viroli, M. Proceedings of the Spatial Computing Workshop (SCW 2013) Colocated with AAMAS (W09); Version 1; IFAMAAS (International Foundation for Autonomous Agents and Multiagent Systems): Saint Paul, MN, USA, 2013; Available online: https://hal.archives-ouvertes.fr/hal-00821901 (accessed on 12 June 2022).
- Giordano, J.P.; Wu, A.S.; Pherwani, A.; Mathias, H.D. Comparison of Desynchronization Methods for a Decentralized Swarm on a Logistical Resupply Problem. In Proceedings of the 20th International Conference on Autonomous Agents and MultiAgent Systems, AAMAS’21, Online, 3–7 May 2021; International Foundation for Autonomous Agents and Multiagent Systems: Richland, SC, USA, 2021; pp. 1510–1511. [Google Scholar]
- Cohen, S.; Agmon, N. Spatial Consensus-Prevention in Robotic Swarms. In Proceedings of the 20th International Conference on Autonomous Agents and MultiAgent Systems, AAMAS’21, Online, 3–7 May 2021; International Foundation for Autonomous Agents and Multiagent Systems: Richland, SC, USA, 2021; pp. 359–367. [Google Scholar]
- Cicerone, S.; Di Fonso, A.; Di Stefano, G.; Navarra, A. MOBLOT: Molecular Oblivious Robots. In Proceedings of the 20th International Conference on Autonomous Agents and MultiAgent Systems, AAMAS’21, Online, 3–7 May 2021; International Foundation for Autonomous Agents and Multiagent Systems: Richland, SC, USA, 2021; pp. 350–358. [Google Scholar]
- Yang, B.; Ma, C.; Xia, X. Drone Formation Control via Belief-Correlated Imitation Learning. In Proceedings of the 20th International Conference on Autonomous Agents and MultiAgent Systems, AAMAS’21, Online, 3–7 May 2021; International Foundation for Autonomous Agents and Multiagent Systems: Richland, SC, USA, 2021; pp. 1407–1415. [Google Scholar]
- Marcolino, L.S.; Chaimowicz, L. No Robot Left behind: Coordination to Overcome Local Minima in Swarm Navigation. In Proceedings of the 2008 IEEE International Conference on Robotics and Automation, Pasadena, CA, USA, 19–23 May 2008; pp. 1904–1909. [Google Scholar] [CrossRef] [Green Version]
- Ducatelle, F.; Caro, G.A.D.; Pinciroli, C.; Mondada, F.; Gambardella, L. Communication Assisted Navigation in Robotic Swarms: Self-Organization and Cooperation. In Proceedings of the 2011 IEEE/RSJ International Conference on Intelligent Robots and Systems, San Francisco, CA, USA, 25–30 September 2011; pp. 4981–4988. [Google Scholar] [CrossRef]
- Kato, S.; Nishiyama, S.; Takeno, J. Coordinating Mobile Robots By Applying Traffic Rules. In Proceedings of the IEEE/RSJ International Conference on Intelligent Robots and Systems, Raleigh, NC, USA, 7–10 July 1992; pp. 1535–1541. [Google Scholar] [CrossRef]
- Caloud, P.; Choi, W.; Latombe, J.C.; Le Pape, C.; Yim, M. Indoor automation with many mobile robots. In Proceedings of the IEEE International Workshop on Intelligent Robots and Systems, Ibaraki, Japan, 3–6 July 1990; pp. 67–72. [Google Scholar] [CrossRef]
- Grossman, D. Traffic control of multiple robot vehicles. IEEE J. Robot. Autom. 1988, 4, 491–497. [Google Scholar] [CrossRef]
- Carlino, D.; Boyles, S.D.; Stone, P. Auction-Based Autonomous Intersection Management. In Proceedings of the 16th International IEEE Conference on Intelligent Transportation Systems (ITSC 2013), The Hague, The Netherlands, 6–9 October 2013; pp. 529–534. [Google Scholar] [CrossRef] [Green Version]
- Sharon, G.; Stone, P. A Protocol for Mixed Autonomous and Human-Operated Vehicles at Intersections. In Autonomous Agents and Multiagent Systems—AAMAS 2017 Workshops, Best Papers; Lecture Notes in Artificial Intelligence; Sukthankar, G., Rodriguez-Aguilar, J.A., Eds.; Springer International Publishing: New York, NY, USA, 2017; Volume 10642, pp. 151–167. [Google Scholar] [CrossRef]
- Cui, J.; Macke, W.; Yedidsion, H.; Goyal, A.; Urieli, D.; Stone, P. Scalable Multiagent Driving Policies for Reducing Traffic Congestion. In Proceedings of the 20th International Conference on Autonomous Agents and MultiAgent Systems, AAMAS ’21, Online, 3–7 May 2021; International Foundation for Autonomous Agents and Multiagent Systems: Richland, SC, USA, 2021; pp. 386–394. [Google Scholar]
- Choudhury, S.; Solovey, K.; Kochenderfer, M.J.; Pavone, M. Efficient Large-Scale Multi-Drone Delivery using Transit Networks. J. Artif. Intell. Res. 2021, 70, 757–788. [Google Scholar] [CrossRef]
- Shahar, T.; Shekhar, S.; Atzmon, D.; Saffidine, A.; Juba, B.; Stern, R. Safe Multi-Agent Pathfinding with Time Uncertainty. J. Artif. Int. Res. 2021, 70, 923–954. [Google Scholar] [CrossRef]
- Xia, G.; Sun, X.; Xia, X. Distributed Swarm Control Algorithm of Multiple Unmanned Surface Vehicles Based on Grouping Method. J. Mar. Sci. Eng. 2021, 9, 1324. [Google Scholar] [CrossRef]
- Sahin, E. Swarm Robotics: From Sources of Inspiration to Domains of Application. In International Workshop on Swarm Robotics; Sahin, E., Spears, W.M., Eds.; Springer: Berlin/Heidelberg, Germany, 2005; pp. 10–20. [Google Scholar] [CrossRef]
- Sahin, E.; Girgin, S.; Bayindir, L.; Turgut, A.E. Swarm Robotics. In Swarm Intelligence: Introduction and Applications; Springer: Berlin/Heidelberg, Germany, 2008; pp. 87–100. [Google Scholar] [CrossRef]
- Barca, J.C.; Sekercioglu, Y.A. Swarm robotics reviewed. Robotica 2013, 31, 345–359. [Google Scholar] [CrossRef] [Green Version]
- Brambilla, M.; Ferrante, E.; Birattari, M.; Dorigo, M. Swarm robotics: A review from the swarm engineering perspective. Swarm Intell. 2013, 7, 1–41. [Google Scholar] [CrossRef] [Green Version]
- Bayındır, L. A review of swarm robotics tasks. Neurocomputing 2016, 172, 292–321. [Google Scholar] [CrossRef]
- Chung, S.; Paranjape, A.A.; Dames, P.; Shen, S.; Kumar, V. A Survey on Aerial Swarm Robotics. IEEE Trans. Robot. 2018, 34, 837–855. [Google Scholar] [CrossRef] [Green Version]
- Hoy, M.; Matveev, A.S.; Savkin, A.V. Algorithms for Collision-Free Navigation of Mobile Robots in Complex Cluttered Environments: A Survey. Robotica 2015, 33, 463–497. [Google Scholar] [CrossRef] [Green Version]
- Marcolino, L.S.; Passos, Y.T.; Souza, A.A.F.d.; Rodrigues, A.d.S.; Chaimowicz, L. Avoiding Target Congestion on the Navigation of Robotic Swarms. Auton. Robot. 2017, 41, 1297–1320. [Google Scholar] [CrossRef] [Green Version]
- van den Berg, J.; Guy, S.J.; Lin, M.; Manocha, D. Reciprocal n-Body Collision Avoidance. In Robotics Research; Pradalier, C., Siegwart, R., Hirzinger, G., Eds.; Springer: Berlin/Heidelberg, Germany, 2011; pp. 3–19. [Google Scholar] [CrossRef]
- Lima, D.A.; Oliveira, G.M. A cellular automata ant memory model of foraging in a swarm of robots. Appl. Math. Model. 2017, 47, 551–572. [Google Scholar] [CrossRef]
- Varghese, B.; McKee, G. A mathematical model, implementation and study of a swarm system. Robot. Auton. Syst. 2010, 58, 287–294. [Google Scholar] [CrossRef] [Green Version]
- Li, Y.; Chen, X. Modeling and Simulation of Swarms for Collecting Objects. Robotica 2006, 24, 315–324. [Google Scholar] [CrossRef]
- Taylor-King, J.P.; Franz, B.; Yates, C.A.; Erban, R. Mathematical modelling of turning delays in swarm robotics. IMA J. Appl. Math. 2015, 80, 1454–1474. [Google Scholar] [CrossRef] [Green Version]
- Galstyan, A.; Hogg, T.; Lerman, K. Modeling and mathematical analysis of swarms of microscopic robots. In Proceedings of the 2005 IEEE Swarm Intelligence Symposium, Pasadena, CA, USA, 8–10 June 2005; pp. 201–208. [Google Scholar] [CrossRef] [Green Version]
- Khaluf, Y.; Dorigo, M. Modeling Robot Swarms Using Integrals of Birth-Death Processes. ACM Trans. Auton. Adapt. Syst. 2016, 11, 1–16. [Google Scholar] [CrossRef]
- Mannone, M.; Seidita, V.; Chella, A. Categories, Quantum Computing, and Swarm Robotics: A Case Study. Mathematics 2022, 10, 372. [Google Scholar] [CrossRef]
- Daduna, H.; Pestien, V.; Ramakrishnan, S. Asymptotic Throughput in Discrete-Time Cyclic Networks with Queue-Length-Dependent Service Rates. Stoch. Model. 2003, 19, 483–506. [Google Scholar] [CrossRef]
- Hockney, R.W. The communication challenge for MPP: Intel Paragon and Meiko CS-2. Parallel Comput. 1994, 20, 389–398. [Google Scholar] [CrossRef]
- Gerkey, B.P.; Vaughan, R.T.; Howard, A. The Player/Stage Project: Tools for Multi-Robot and Distributed Sensor Systems. In Proceedings of the 11th International Conference on Advanced Robotics, Coimbra, Portugal, 30 June–3 July 2003; pp. 317–323. [Google Scholar]
- Passos, Y.T.; Duquesne, X.; Marcolino, L.S. Congestion control algorithms for robotic swarms with a common target based on the throughput of the target area. arXiv 2022, arXiv:2201.09337. [Google Scholar]
- Chang, H.C.; Wang, L.C. A Simple Proof of Thue’s Theorem on Circle Packing. arXiv 2010, arXiv:math.MG/1009.4322. [Google Scholar]
- Red Blob Games. Hexagonal Grids. 2021. Available online: https://www.redblobgames.com/grids/hexagons/ (accessed on 16 November 2021).
- Graham, R.L.; Knuth, D.E.; Patashnik, O. Concrete Mathematics: A Foundation for Computer Science, 2nd ed.; Addison-Wesley Professional: Reading, MA, USA, 1994. [Google Scholar]












































Publisher’s Note: MDPI stays neutral with regard to jurisdictional claims in published maps and institutional affiliations. |
© 2022 by the authors. Licensee MDPI, Basel, Switzerland. This article is an open access article distributed under the terms and conditions of the Creative Commons Attribution (CC BY) license (https://creativecommons.org/licenses/by/4.0/).
Share and Cite
dos Passos, Y.T.; Duquesne, X.; Marcolino, L.S. On the Throughput of the Common Target Area for Robotic Swarm Strategies. Mathematics 2022, 10, 2482. https://doi.org/10.3390/math10142482
dos Passos YT, Duquesne X, Marcolino LS. On the Throughput of the Common Target Area for Robotic Swarm Strategies. Mathematics. 2022; 10(14):2482. https://doi.org/10.3390/math10142482
Chicago/Turabian Styledos Passos, Yuri Tavares, Xavier Duquesne, and Leandro Soriano Marcolino. 2022. "On the Throughput of the Common Target Area for Robotic Swarm Strategies" Mathematics 10, no. 14: 2482. https://doi.org/10.3390/math10142482
APA Styledos Passos, Y. T., Duquesne, X., & Marcolino, L. S. (2022). On the Throughput of the Common Target Area for Robotic Swarm Strategies. Mathematics, 10(14), 2482. https://doi.org/10.3390/math10142482

