An Efficient Parallel Reptile Search Algorithm and Snake Optimizer Approach for Feature Selection
Abstract
:1. Introduction
- An efferent RSA-SO approach is introduced, which merges RSA and SO in a parallel mechanism to enhance the selection process of the OFS.
- The developed RSA-SO is tested on twelve datasets from different fields and it is applied to solve two well-known engineering optimization problems with constraints.
- The results show that the RSA-SO performed well when it is compared to other popular MH methods, and it can also provide a practical and accurate solution for engineering optimization problems.
2. Materials and Methods
2.1. Reptile Search Algorithm (RSA)
2.2. Snake Optimizer (SO)
- For male snakes:
- For female snakes:
- If < Threshold (T > 0.6), then the snakes move to find only:where is the position of individuals, either male or female; is the position of the best individuals; and is a constant equal to 2.
- If < Threshold (Threshold < 0.6), then the snakes will be in two modes, either fighting or mating. The fighting and mating models can be represented as the follows:
- Fighting mode
- Mating mode
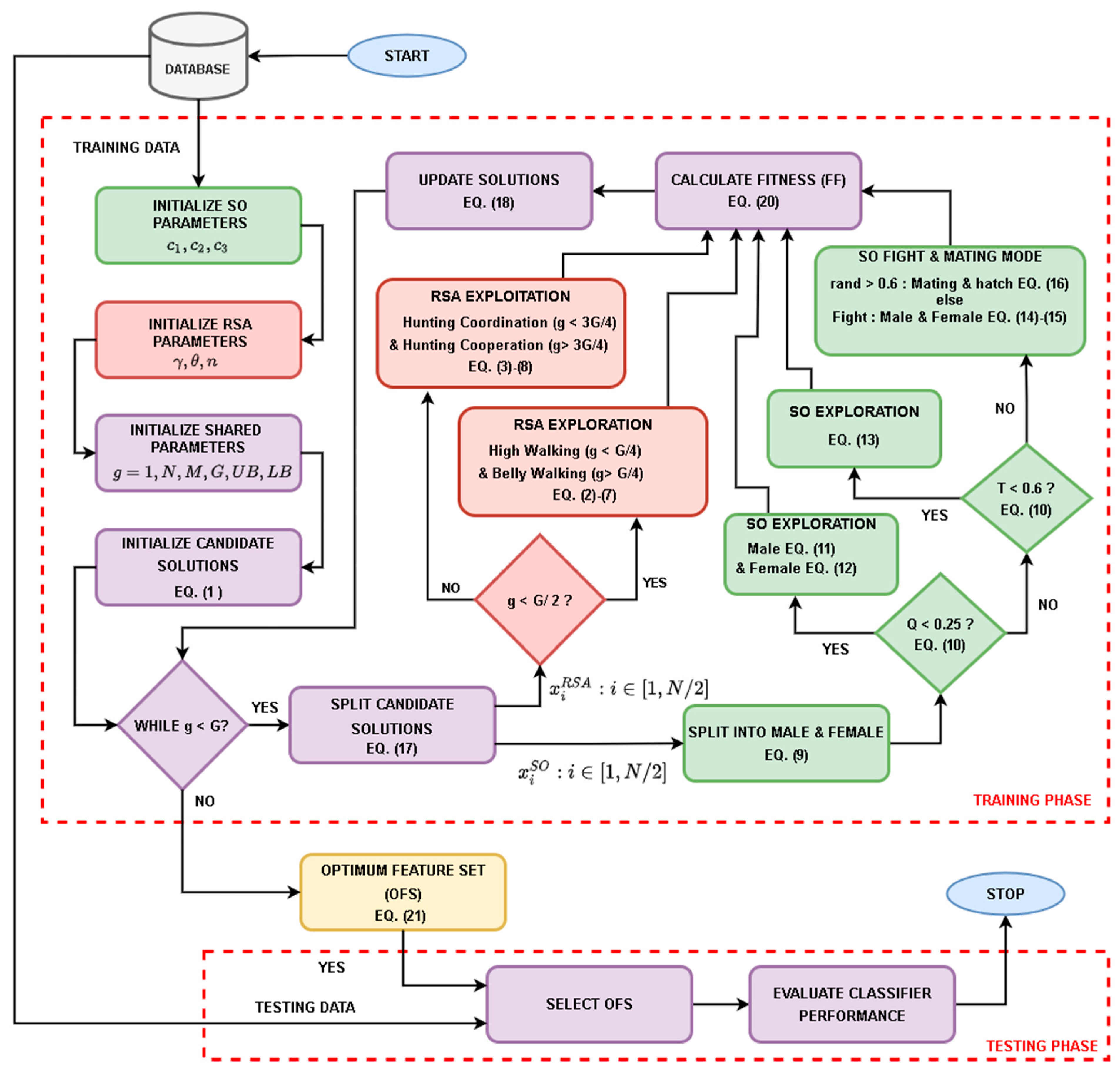
3. Proposed RSA-SO Method
| Algorithm 1: Pseudo-code of the interdicted RSA-SO approach. |
| 1. Split the dataset into training and testing Training Phase 2. Load training dataset 3. Initialize SO parameters 4. Initialize RSA parameters 5. Initialize shared parameters 6. Initialize candidate solutions Equation (1) 7. for g = 1 to G do 8. Split candidate solutions for RSA and SO using Equation (17) 9. Revise candidate solutions using RSA Equations (2)–(8) and SO Equations (9)–(16) 10. Evaluate FF (f) using Equation (20) for revised candidate solutions 11. Update RSA and SO solutions for next iteration using Equation (18) 12. Calculate complete solution for next iteration 13. end for 14. Extract OFS for candidate solution with minimum FF using threshold of 0.5 Testing Phase 15. Load testing dataset 16. Select only optimum features as described in OFS Equation (21) 17. Evaluate performance using KNN classifier |
4. Experiments and Results
4.1. Dataset
4.2. Parameter Settings
4.3. Results and Discussion
4.4. Performance of RSA-SO in Engineering
4.4.1. Pressure Vessel Design (PVD)
4.4.2. Cantilever Beam Design (CBD)
5. Conclusions and Future Works
Author Contributions
Funding
Data Availability Statement
Acknowledgments
Conflicts of Interest
Nomenclature
| Acronyms | |
| FS | Feature Selection |
| MH | Meta-Heuristic |
| OFS | Optimal Features Subset |
| RSA | Reptile Search Algorithm |
| SO | Snake Optimizer |
| Symbols | |
| ith candidate solution for jth feature dimension | |
| N | Number of candidate solutions |
| M | Feature dimension |
| G | Total number of iterations for MH method |
| Fitness value of ith candidate solution | |
| Hunting operator for the jth feature in the ith solution in RSA | |
| ith candidate solution vector for RSA | |
| ith candidate solution vector for SO | |
References
- Han, J.; Pei, J.; Kamber, M. Data Mining: Concepts and Techniques; Elsevier: Amsterdam, The Netherlands, 2011. [Google Scholar]
- Crone, S.F.; Lessmann, S.; Stahlbock, R. The impact of preprocessing on data mining: An evaluation of classifier sensitivity in direct marketing. Eur. J. Oper. Res. 2006, 173, 781–800. [Google Scholar] [CrossRef]
- Nguyen, B.H.; Xue, B.; Zhang, M. A survey on swarm intelligence approaches to feature selection in data mining. Swarm Evol. Comput. 2020, 54, 100663. [Google Scholar] [CrossRef]
- Qaraad, M.; Amjad, S.; Manhrawy, I.I.; Fathi, H.; Hassan, B.A.; El Kafrawy, P. A hybrid feature selection optimization model for high dimension data classification. IEEE Access 2021, 9, 42884–42895. [Google Scholar] [CrossRef]
- Sawalha, R.; Doush, I.A. Face recognition using harmony search-based selected features. Int. J. Hybrid Inf. Technol. 2012, 5, 1–16. [Google Scholar]
- Shang, W.; Huang, H.; Zhu, H.; Lin, Y.; Qu, Y.; Wang, Z. A novel feature selection algorithm for text categorization. Expert Syst. Appl. 2007, 33, 1–5. [Google Scholar] [CrossRef]
- Boutemedjet, S.; Bouguila, N.; Ziou, D. A hybrid feature extraction selection approach for high-dimensional non-Gaussian data clustering. IEEE Trans. Pattern Anal. Mach. Intell. 2008, 31, 1429–1443. [Google Scholar] [CrossRef]
- Vo, T.T.; Liu, M.K.; Tran, M.Q. Identification of Milling Stability by using Signal Analysis and Machine Learning Techniques. Intern. J. Robot. 2021, 4, 30–39. [Google Scholar]
- Tarhan, İ.; Oğuz, C. Generalized order acceptance and scheduling problem with batch delivery: Models and metaheuristics. Comput. Oper. Res. 2021, 134, 105414. [Google Scholar] [CrossRef]
- Ikeda, S.; Nagai, T. A novel optimization method combining metaheuristics and machine learning for daily optimal operations in building energy and storage systems. Appl. Energy 2021, 289, 116716. [Google Scholar] [CrossRef]
- Band, S.S.; Ardabili, S.; Danesh, A.S.; Mansor, Z.; AlShourbaji, I.; Mosavi, A. Colonial competitive evolutionary Rao algorithm for optimal engineering design. Alex. Eng. J. 2022, 61, 11537–11563. [Google Scholar] [CrossRef]
- Zelinka, I. A survey on evolutionary algorithms dynamics and its complexity–Mutual relations, past, present and future. Swarm Evol. Comput. 2015, 25, 2–14. [Google Scholar] [CrossRef]
- Braik, M.; Sheta, A.; Al-Hiary, H. A novel meta-heuristic search algorithm for solving optimization problems: Capuchin search algorithm. Neural Comput. Appl. 2021, 33, 2515–2547. [Google Scholar] [CrossRef]
- Alam, S.; Dobbie, G.; Rehman, S.U. Analysis of particle swarm optimization based hierarchical data clustering approaches. Swarm Evol. Comput. 2015, 25, 36–51. [Google Scholar] [CrossRef]
- Mirjalili, S.; Mirjalili, S.M.; Hatamlou, A. Multi-verse optimizer: A nature-inspired algorithm for global optimization. Neural Comput. Appl. 2016, 27, 495–513. [Google Scholar] [CrossRef]
- Kennedy, J.; Eberhart, R. Particle swarm optimization. In Proceedings of the ICNN’95-International Conference on Neural Networks, Perth, WA, Australia, 27 November 1995. [Google Scholar]
- Mirjalili, S.; Lewis, A. The whale optimization algorithm. Adv. Eng. Softw. 2016, 95, 51–67. [Google Scholar] [CrossRef]
- Mirjalili, S.; Mirjalili, S.M.; Lewis, A. Grey wolf optimizer. Adv. Eng. Softw. 2014, 69, 46–61. [Google Scholar] [CrossRef] [Green Version]
- Mirjalili, S.; Gandomi, A.H.; Mirjalili, S.Z.; Saremi, S.; Faris, H.; Mirjalili, S.M. Salp Swarm Algorithm: A bio-inspired optimizer for engineering design problems. Adv. Eng. Softw. 2017, 114, 163–191. [Google Scholar] [CrossRef]
- Heidari, A.A.; Aljarah, I.; Faris, H.; Chen, H.; Luo, J.; Mirjalili, S. An enhanced associative learning-based exploratory whale optimizer for global optimization. Neural Comput. Appl. 2020, 32, 5185–5211. [Google Scholar] [CrossRef]
- Moradi, P.; Gholampour, M. A hybrid particle swarm optimization for feature subset selection by integrating a novel local search strategy. Appl. Soft Comput. 2016, 43, 117–130. [Google Scholar] [CrossRef]
- Al-Shourbaji, I.; Helian, N.; Sun, Y.; Alshathri, S.; Elaziz, M.A. Boosting Ant Colony Optimization with Reptile Search Algorithm for Churn Prediction. Mathematics 2022, 10, 1031. [Google Scholar] [CrossRef]
- Abualigah, L.; Abd Elaziz, M.; Sumari, P.; Geem, Z.W.; Gandomi, A.H. Reptile Search Algorithm (RSA): A nature-inspired meta-heuristic optimizer. Expert Syst. Appl. 2022, 191, 116158. [Google Scholar] [CrossRef]
- Hashim, F.A.; Hussien, A.G. Snake Optimizer: A novel meta-heuristic optimization algorithm. Knowl.-Based Syst. 2022, 242, 108320. [Google Scholar] [CrossRef]
- Wang, X.H.; Zhang, Y.; Sun, X.Y.; Wang, Y.L.; Du, C.H. Multi-objective feature selection based on artificial bee colony: An acceleration approach with variable sample size. Appl. Soft Comput. 2020, 88, 106041. [Google Scholar] [CrossRef]
- Ewees, A.A.; El Aziz, M.A.; Hassanien, A.E. Chaotic multi-verse optimizer-based feature selection. Neural Comput. Appl. 2019, 31, 991–1006. [Google Scholar] [CrossRef]
- Ibrahim, R.A.; Elaziz, M.A.; Ewees, A.A.; El-Abd, M.; Lu, S. New feature selection paradigm based on hyper-heuristic technique. Appl. Math. Model. 2021, 98, 14–37. [Google Scholar] [CrossRef]
- Song, X.F.; Zhang, Y.; Gong, D.W.; Gao, X.Z. A fast hybrid feature selection based on correlation-guided clustering and particle swarm optimization for high-dimensional data. IEEE Trans. Cybern. 2021, 1–14. [Google Scholar] [CrossRef]
- Arora, S.; Anand, P. Binary butterfly optimization approaches for feature selection. Expert Syst. Appl. 2019, 116, 147–160. [Google Scholar] [CrossRef]
- Askarzadeh, A. A novel metaheuristic method for solving constrained engineering optimization problems: Crow search algorithm. Comput. Struct. 2016, 169, 1–12. [Google Scholar] [CrossRef]
- Gafar, M.G.; El-Sehiemy, R.A.; Sarhan, S. A Hybrid Fuzzy-Crow Optimizer for Unconstrained and Constrained Engineering Design Problems. Hum. Cent. Comput. Inf. Sci. 2022, 12, 1–24. [Google Scholar]








| No. | Dataset | Instances | Features | Classes | Domain |
|---|---|---|---|---|---|
| 1 | Breastcancer | 699 | 9 | 2 | Biology |
| 2 | BreastEW | 569 | 30 | 2 | Biology |
| 3 | Churn | 3150 | 16 | 2 | Telecom |
| 4 | HeartEW | 270 | 13 | 2 | Biology |
| 5 | IonosphereEW | 351 | 34 | 2 | Electromagnetic |
| 6 | KrvskpEW | 3196 | 36 | 2 | Game |
| 7 | SonarEW | 208 | 60 | 2 | Biology |
| 8 | SpectEW | 267 | 22 | 2 | Biology |
| 9 | Tic-tac-toe | 958 | 9 | 2 | Game |
| 10 | Vote | 300 | 16 | 2 | Politics |
| 11 | Chemical Water | 178 | 13 | 3 | Chemistry |
| 12 | Zoo | 101 | 16 | 6 | Artificial |
| Algorithm | Parameters |
|---|---|
| PSO | = 0.9 |
| GWO | variable decreases linearly from 2 to 0, C is a random value , and A linearly decreases from 1 to −1 |
| MVO | decreases from 2 to 0 and p = 6 |
| WOA | decrease from −1 to −2 |
| SSA | are random values € [1, 0] |
| RSA | , UB and LB vary according to features in the dataset |
| SO | vary according to features in the dataset |
| RSA-SO | It uses the parameters of the RSA and SO |
| Dataset | PSO | GWO | MVO | WOA | SSA | RSA | SO | RSA-SO |
|---|---|---|---|---|---|---|---|---|
| Breastcancer | 99.1401 | 99.1474 | 99.1473 | 99.1255 | 99.1620 | 99.1839 | 99.1766 | 99.2132 |
| BreastEW | 95.4001 | 95.5495 | 95.3739 | 95.3726 | 95.6496 | 95.7337 | 95.3722 | 96.1579 |
| Churn | 89.6476 | 95.6078 | 92.9740 | 95.5873 | 96.3150 | 94.5260 | 93.2201 | 96.4688 |
| HeartEW | 73.7800 | 80.9395 | 76.1839 | 84.5661 | 99.2293 | 99.1479 | 99.3587 | 99.7400 |
| IonosphereEW | 93.1179 | 93.4326 | 93.1345 | 92.3234 | 92.6408 | 92.9915 | 93.5485 | 92.5147 |
| KrvskpEW | 96.3220 | 95.8335 | 96.7343 | 96.0780 | 96.4841 | 95.5679 | 97.0928 | 97.1065 |
| SonarEW | 89.2195 | 91.0967 | 88.8637 | 87.3249 | 88.4737 | 87.5277 | 87.7426 | 90.2545 |
| SpectEW | 87.0948 | 85.8567 | 87.2818 | 86.0475 | 86.8869 | 86.0594 | 87.4435 | 87.5323 |
| Tic-tac-toe | 82.7718 | 82.7874 | 82.6882 | 82.7665 | 82.7874 | 82.6150 | 82.6934 | 82.8031 |
| Vote | 64.0552 | 64.3368 | 64.3513 | 63.2006 | 63.9436 | 63.3290 | 62.4167 | 64.5815 |
| Chemical Water | 99.9503 | 99.9671 | 99.9607 | 99.9944 | 99.9837 | 99.9888 | 99.9713 | 99.9944 |
| Zoo | 96.7110 | 97.7109 | 96.9901 | 96.4038 | 97.3632 | 97.1310 | 96.8753 | 97.3928 |
| Dataset | PSO | GWO | MVO | WOA | SSA | RSA | SO | RSA-SO |
|---|---|---|---|---|---|---|---|---|
| Breastcancer | 9 | 9 | 9 | 9 | 9 | 9 | 9 | 9 |
| BreastEW | 3 | 3 | 3 | 9 | 3 | 7 | 3 | 2 |
| Churn | 14 | 10 | 13 | 9 | 11 | 8 | 12 | 11 |
| HeartEW | 13 | 10 | 11 | 5 | 3 | 2 | 5 | 1 |
| IonosphereEW | 4 | 4 | 5 | 4 | 4 | 4 | 4 | 4 |
| KrvskpEW | 31 | 32 | 29 | 31 | 29 | 29 | 27 | 23 |
| SonarEW | 27 | 17 | 28 | 26 | 27 | 28 | 20 | 23 |
| SpectEW | 11 | 11 | 11 | 14 | 11 | 13 | 10 | 8 |
| Tic-tac-toe | 9 | 9 | 9 | 9 | 9 | 9 | 9 | 9 |
| Vote | 6 | 5 | 7 | 5 | 7 | 6 | 3 | 6 |
| Chemical Water | 9 | 6 | 7 | 2 | 3 | 2 | 5 | 1 |
| Zoo | 13 | 8 | 11 | 8 | 9 | 6 | 10 | 5 |
| Dataset | Metric | PSO | GWO | MVO | WOA | SSA | RSA | SO | RSA-SO |
|---|---|---|---|---|---|---|---|---|---|
| Breastcancer | Best | 0.0160 | 0.1605 | 0.0160 | 0.1605 | 0.0160 | 0.1605 | 0.0160 | 0.1605 |
| Worst | 0.1895 | 0.1895 | 0.1895 | 0.1895 | 0.1895 | 0.1895 | 0.1895 | 0.1895 | |
| Avg. | 0.0161 | 0.0161 | 0.0161 | 0.0161 | 0.0161 | 0.0161 | 0.0161 | 0.0161 | |
| STD. | 0.0008 | 0.0008 | 0.0010 | 0.0010 | 0.0011 | 0.0010 | 0.0011 | 0.0010 | |
| Rank | 1 | 2 | 3 | 4 | 5 | 4 | 5 | 4 | |
| BreastEW | Best | 0.0492 | 0.0439 | 0.0473 | 0.0436 | 0.0401 | 0.0385 | 0.0491 | 0.0382 |
| Worst | 0.0562 | 0.0579 | 0.0579 | 0.0578 | 0.0579 | 0.0473 | 0.0578 | 0.0491 | |
| Avg. | 0.0492 | 0.0439 | 0.0473 | 0.0436 | 0.0421 | 0.0486 | 0.0491 | 0.0401 | |
| STD. | 0.0019 | 0.0045 | 0.0028 | 0.0044 | 0.0044 | 0.0019 | 0.0026 | 0.0018 | |
| Rank | 8 | 4 | 5 | 3 | 2 | 6 | 7 | 1 | |
| Churn | Best | 0.0418 | 0.0421 | 0.0422 | 0.0403 | 0.0406 | 0.0403 | 0.0415 | 0.0393 |
| Worst | 0.1346 | 0.0638 | 0.1345 | 0.0817 | 0.0491 | 0.0996 | 0.1346 | 0.0484 | |
| Avg. | 0.0418 | 0.0421 | 0.0421 | 0.0403 | 0.0406 | 0.0403 | 0.0415 | 0.0393 | |
| STD. | 0.0354 | 0.0058 | 0.0353 | 0.0119 | 0.0025 | 0.0220 | 0.0276 | 0.0018 | |
| Rank | 5 | 6 | 7 | 2 | 3 | 2 | 4 | 1 | |
| HeartEW | Best | 0.2865 | 0.2828 | 0.2864 | 0.1909 | 0.0002 | 0.0001 | 0.0003 | 0.0000 |
| Worst | 0.2692 | 0.1967 | 0.2440 | 0.1566 | 0.0001 | 0.0001 | 0.0002 | 0.0000 | |
| Avg. | 0.1983 | 0.1250 | 0.1323 | 0.1286 | 0.0000 | 0.0001 | 0.0001 | 0.0000 | |
| STD. | 0.0248 | 0.0748 | 0.0528 | 0.0191 | 0.0000 | 0.0000 | 0.0001 | 0.0000 | |
| Rank | 8 | 5 | 7 | 6 | 2 | 3 | 4 | 1 | |
| IonosphereEW | Best | 0.0904 | 0.0734 | 0.0848 | 0.1045 | 0.0903 | 0.0819 | 0.0706 | 0.0932 |
| Worst | 0.0692 | 0.0661 | 0.0694 | 0.0773 | 0.0742 | 0.0706 | 0.0651 | 0.0753 | |
| Avg. | 0.0593 | 0.0594 | 0.0566 | 0.0650 | 0.0621 | 0.0621 | 0.0621 | 0.0594 | |
| STD. | 0.0072 | 0.0039 | 0.0075 | 0.0094 | 0.0080 | 0.0069 | 0.0034 | 0.0082 | |
| Rank | 2 | 3 | 1 | 8 | 7 | 6 | 5 | 4 | |
| KrvskpEW | Best | 0.0500 | 0.0577 | 0.0518 | 0.0519 | 0.0546 | 0.0596 | 0.0453 | 0.0497 |
| Worst | 0.0451 | 0.0502 | 0.0404 | 0.0475 | 0.0428 | 0.0518 | 0.0362 | 0.0350 | |
| Avg. | 0.0264 | 0.0373 | 0.0236 | 0.0379 | 0.0264 | 0.0307 | 0.0230 | 0.0230 | |
| STD. | 0.0049 | 0.0047 | 0.0077 | 0.0036 | 0.0099 | 0.0068 | 0.0089 | 0.0107 | |
| Rank | 5 | 7 | 3 | 8 | 4 | 6 | 2 | 1 | |
| SonarEW | Best | 0.0917 | 0.0723 | 0.1010 | 0.0957 | 0.0966 | 0.0868 | 0.1005 | 0.0775 |
| Worst | 0.1113 | 0.0910 | 0.1148 | 0.1291 | 0.1186 | 0.1282 | 0.1247 | 0.1004 | |
| Avg. | 0.0917 | 0.0723 | 0.1010 | 0.0957 | 0.0966 | 0.0868 | 0.1005 | 0.0775 | |
| STD. | 0.0111 | 0.0091 | 0.0128 | 0.0135 | 0.0140 | 0.0211 | 0.0154 | 0.0113 | |
| Rank | 4 | 2 | 8 | 5 | 6 | 3 | 7 | 1 | |
| SpectEW | Best | 0.1227 | 0.1300 | 0.1390 | 0.1338 | 0.1227 | 0.1301 | 0.1227 | 0.1190 |
| Worst | 0.1328 | 0.1450 | 0.1307 | 0.1444 | 0.1350 | 0.1438 | 0.1286 | 0.1271 | |
| Avg. | 0.1227 | 0.1300 | 0.1191 | 0.1338 | 0.1227 | 0.1301 | 0.1227 | 0.1190 | |
| STD. | 0.0066 | 0.0102 | 0.0099 | 0.0088 | 0.0086 | 0.0117 | 0.0046 | 0.0061 | |
| Rank | 5 | 7 | 2 | 8 | 6 | 5 | 3 | 1 | |
| Tic-tac-toe | Best | 0.1832 | 0.1832 | 0.1832 | 0.1822 | 0.1832 | 0.1853 | 0.1832 | 0.1832 |
| Worst | 0.1806 | 0.1804 | 0.1814 | 0.1806 | 0.1804 | 0.1821 | 0.1813 | 0.1802 | |
| Avg. | 0.1749 | 0.1775 | 0.1780 | 0.1771 | 0.1770 | 0.1780 | 0.1776 | 0.1739 | |
| STD. | 0.0022 | 0.0018 | 0.0021 | 0.0018 | 0.0025 | 0.0023 | 0.0017 | 0.0016 | |
| Rank | 2 | 5 | 7 | 4 | 3 | 8 | 6 | 1 | |
| Vote | Best | 0.3756 | 0.3688 | 0.3712 | 0.3824 | 0.3734 | 0.3848 | 0.3824 | 0.3620 |
| Worst | 0.3597 | 0.3564 | 0.3574 | 0.3674 | 0.3615 | 0.3665 | 0.3742 | 0.3546 | |
| Avg. | 0.3461 | 0.3483 | 0.3484 | 0.3484 | 0.3461 | 0.3484 | 0.3575 | 0.3461 | |
| STD. | 0.0074 | 0.0055 | 0.0058 | 0.0082 | 0.0074 | 0.0101 | 0.0083 | 0.0046 | |
| Rank | 3 | 4 | 5 | 6 | 2 | 7 | 8 | 1 | |
| Chemical Water | Best | 0.0006 | 0.0005 | 0.0006 | 0.0001 | 0.0002 | 0.0002 | 0.0004 | 0.0001 |
| Worst | 0.0005 | 0.0003 | 0.0004 | 0.0001 | 0.0002 | 0.0001 | 0.0003 | 0.0001 | |
| Avg. | 0.0003 | 0.0002 | 0.0002 | 0.0001 | 0.0001 | 0.0001 | 0.0001 | 0.0001 | |
| STD. | 0.0001 | 0.0001 | 0.0001 | 0.0000 | 0.0000 | 0.0000 | 0.0001 | 0.0000 | |
| Rank | 6 | 4 | 5 | 1 | 2 | 2 | 3 | 1 | |
| Zoo | Best | 0.0731 | 0.0420 | 0.0731 | 0.0620 | 0.0421 | 0.0421 | 0.0623 | 0.0412 |
| Worst | 0.0406 | 0.0279 | 0.0369 | 0.0406 | 0.0315 | 0.0323 | 0.0373 | 0.0291 | |
| Avg. | 0.0318 | 0.0209 | 0.0214 | 0.0311 | 0.0210 | 0.0209 | 0.0213 | 0.0209 | |
| STD. | 0.0090 | 0.0077 | 0.0135 | 0.0109 | 0.0066 | 0.0074 | 0.0085 | 0.0078 | |
| Rank | 8 | 3 | 6 | 7 | 4 | 1 | 5 | 2 |
| Dataset | PSO | GWO | MVO | WOA | SSA | RSA | SO | RSA-SO |
|---|---|---|---|---|---|---|---|---|
| Breastcancer | 15.8043 | 15.7762 | 15.7891 | 16.9361 | 18.8809 | 12.2260 | 13.9439 | 11.3005 |
| BreastEW | 16.9211 | 17.0046 | 16.8496 | 15.4815 | 16.4994 | 17.4666 | 18.0835 | 20.7034 |
| Churn | 46.4102 | 65.7563 | 46.2434 | 44.2000 | 45.3247 | 45.1050 | 44.5310 | 44.1699 |
| HeartEW | 15.8490 | 16.1843 | 15.8615 | 16.1266 | 13.7198 | 14.8492 | 16.6837 | 14.7071 |
| IonosphereEW | 16.4906 | 16.3805 | 16.4499 | 16.0545 | 20.2799 | 18.3783 | 17.7728 | 12.0760 |
| KrvskpEW | 23.3375 | 22.7748 | 20.0801 | 20.7943 | 17.6028 | 26.9347 | 21.4032 | 15.1755 |
| SonarEW | 16.0206 | 15.8344 | 15.9396 | 15.6063 | 14.8404 | 13.0648 | 17.7407 | 15.8526 |
| SpectEW | 15.1340 | 12.7896 | 15.0302 | 14.5697 | 24.6677 | 13.6435 | 20.6525 | 15.6375 |
| Tic-tac-toe | 8.1686 | 8.2544 | 8.3290 | 15.0991 | 8.0667 | 8.5040 | 12.8882 | 8.4919 |
| Vote | 6.4341 | 6.4319 | 6.6094 | 6.9672 | 6.4030 | 6. 7186 | 9.1398 | 6.2819 |
| Chemical Water | 5.3900 | 4.7936 | 4.9758 | 4.8917 | 10.4849 | 16.3850 | 13.1670 | 14.0011 |
| Zoo | 11.6261 | 13.6194 | 12.1658 | 12.9702 | 11.7885 | 24.3258 | 19.8634 | 15.4363 |
| Method | Best Values for Variables | Best Cost | |||
|---|---|---|---|---|---|
| PSO | 1.0000 | 0.0000 | 1.0000 | 1.0000 | 2758.9974 |
| GWO | 1.2591 | 0.0000 | 65.2298 | 10.0000 | 2613.1828 |
| MVO | 1.2614 | 0.0000 | 65.2280 | 10.1553 | 2630.2904 |
| WOA | 1.2679 | 0.0000 | 65.6966 | 13.7572 | 2878.7608 |
| SSA | 1.2738 | 0.0000 | 64.9012 | 11.4029 | 2734.5819 |
| RSA | 1.0000 | 0.0000 | 1.0000 | 1.0000 | 4277.1962 |
| SO | 1.2667 | 0.0000 | 65.4471 | 10.0000 | 2650.2554 |
| RSA-SO | 1.2588 | 0.0000 | 65.2252 | 10.0000 | 2611.9240 |
| Method | Best Values for Variables | Best Weight | ||||
|---|---|---|---|---|---|---|
| PSO | 1.0000 | 1.0000 | 1.0000 | 1.0000 | 1.0000 | 13.6384 |
| GWO | 5.5091 | 5.0942 | 4.5572 | 3.6607 | 2.2053 | 13.0869 |
| MVO | 5.9006 | 4.8694 | 4.4550 | 3.4898 | 2.1957 | 13.0146 |
| WOA | 5.9583 | 4.9565 | 4.4321 | 3.3923 | 2.1759 | 13.0176 |
| SSA | 6.3791 | 3.9871 | 8.6664 | 3.6680 | 1.7987 | 15.2484 |
| RSA | 1.0000 | 1.0000 | 1.0000 | 1.0000 | 1.0000 | 15.7689 |
| SO | 5.9832 | 4.7939 | 4.6247 | 3.4697 | 2.0584 | 13.0268 |
| RSA-SO | 5.9481 | 4.8974 | 4.4228 | 3.5007 | 2.1396 | 13.0135 |
Publisher’s Note: MDPI stays neutral with regard to jurisdictional claims in published maps and institutional affiliations. |
© 2022 by the authors. Licensee MDPI, Basel, Switzerland. This article is an open access article distributed under the terms and conditions of the Creative Commons Attribution (CC BY) license (https://creativecommons.org/licenses/by/4.0/).
Share and Cite
Al-Shourbaji, I.; Kachare, P.H.; Alshathri, S.; Duraibi, S.; Elnaim, B.; Abd Elaziz, M. An Efficient Parallel Reptile Search Algorithm and Snake Optimizer Approach for Feature Selection. Mathematics 2022, 10, 2351. https://doi.org/10.3390/math10132351
Al-Shourbaji I, Kachare PH, Alshathri S, Duraibi S, Elnaim B, Abd Elaziz M. An Efficient Parallel Reptile Search Algorithm and Snake Optimizer Approach for Feature Selection. Mathematics. 2022; 10(13):2351. https://doi.org/10.3390/math10132351
Chicago/Turabian StyleAl-Shourbaji, Ibrahim, Pramod H. Kachare, Samah Alshathri, Salahaldeen Duraibi, Bushra Elnaim, and Mohamed Abd Elaziz. 2022. "An Efficient Parallel Reptile Search Algorithm and Snake Optimizer Approach for Feature Selection" Mathematics 10, no. 13: 2351. https://doi.org/10.3390/math10132351
APA StyleAl-Shourbaji, I., Kachare, P. H., Alshathri, S., Duraibi, S., Elnaim, B., & Abd Elaziz, M. (2022). An Efficient Parallel Reptile Search Algorithm and Snake Optimizer Approach for Feature Selection. Mathematics, 10(13), 2351. https://doi.org/10.3390/math10132351

