Are University Students Ready to Work? The Role of Soft Skills and Psychological Capital in Building Sustainable Employability
Abstract
1. Introduction
1.1. The Relationship Between Soft Skills and Psychological Capital
1.2. Soft Skills and Employability: A Multidimensional View
1.3. Soft Skills and Proactive Career Behaviors: Job Crafting and Seeking Challenges
1.4. Soft Skills and Active Job Search Behavior
1.5. The Moderating Role of Academic Domain (STEM vs. Non-STEM)
1.6. Conceptual Model and Hypotheses Summary
2. Methods
2.1. Participants and Procedure
2.2. Measures
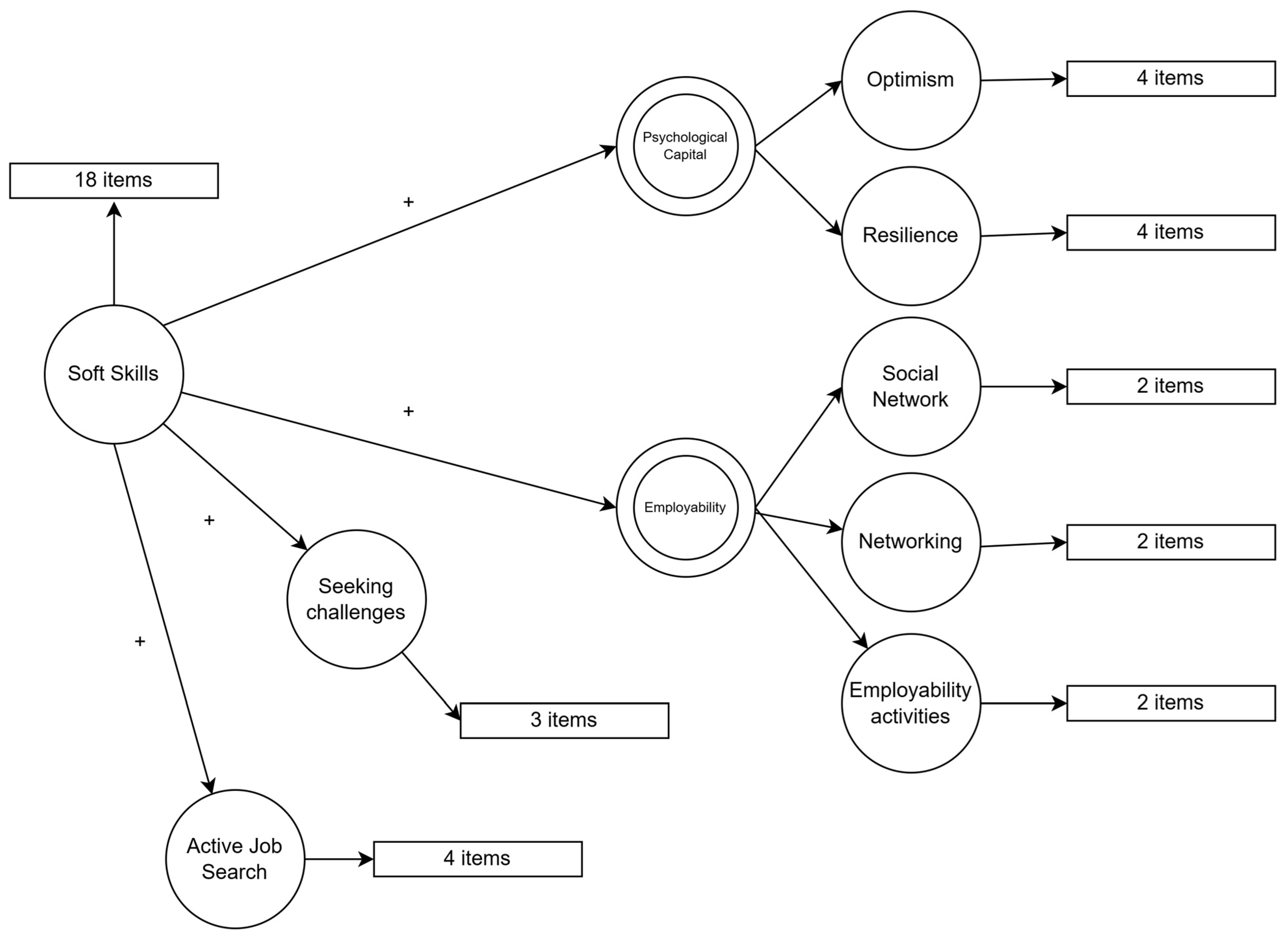
- Soft skills were assessed through an 18-item scale developed to measure transversal behavioral competencies relevant to both academic and professional settings. The instrument captures areas such as initiative, flexibility, analytical and conceptual thinking, teamwork, leadership, sensitivity to others, and emotional self-control. The scale demonstrated excellent reliability (α = 0.94; ω = 0.95) and acceptable convergent validity (AVE = 0.51). This instrument was adapted from multidimensional frameworks of transversal competencies used in higher education contexts (Spencer & Spencer, 2008). As no validated Italian version of the original framework was available, the items were translated and adapted into Italian by the authors, ensuring conceptual equivalence with the original multidimensional competency model proposed by Spencer and Spencer (2008).
- Psychological Capital (PsyCap) was conceptualized as a higher-order construct composed of Resiliency and Optimism. Resiliency (4 items; α = 0.86; ω = 0.90; AVE = 0.64) reflects the ability to recover from setbacks and maintain focus under stress (e.g., “I am good at reacting when I encounter obstacles (e.g., when I fail an exam).”). Optimism (4 items; α = 0.88; ω = 0.90; AVE = 0.64) captures positive expectations about the future and confidence in one’s own capacities (e.g., “Even if unexpected events occur, I remain confident about the future”). The items were adapted from the Psychological Capital Questionnaire (Mazzetti et al., 2018), ensuring conceptual consistency with the original four-component model (hope, efficacy, resilience, and optimism).
- Employability was modeled as a second-order construct including three subdimensions: Employability (2 items; α = 0.82; AVE = 0.69), Networking (2 items; α = 0.80; AVE = 0.68), and Social Networks (2 items; α = 0.75; AVE = 0.61). The subdimensions respectively assess perceived career adaptability, the ability to maintain professional relationships, and the effective use of digital social connections to support professional growth. An example item is “Knowing new people is an opportunity that I miss rarely”. The measure was developed following the multidimensional conceptualization of employability by Fugate et al. (2004) and later operationalizations in higher education contexts (e.g., Lo Presti et al., 2019).
- Active job search behavior was assessed through the Job Search Behavior Scale developed by Blau (1994), which measures the frequency of proactive behaviors oriented toward employment seeking. Participants rated how often they engaged in job-seeking actions such as contacting potential employers or browsing job listings. An example item is “Filled out a job application”. The four-item scale showed excellent internal consistency (α = 0.87; ω = 0.90; AVE = 0.66), supporting its reliability in evaluating active career self-management behaviors. Since a validated Italian version of the Job Search Behavior Scale was not available, the scale was translated into Italian by the authors using an ad hoc translation procedure aimed at preserving the meaning and intent of the original items (Blau, 1994).
- The Seeking Challenges dimension of job crafting was measured using three items from the Italian validation of the Job Crafting Scale by Ingusci et al. (2018), which captures employees’ proactive efforts to engage in new learning opportunities or take on demanding tasks. An example item is “If there are new developments, I am one of the first to learn about them and try them out.” The subscale demonstrated acceptable internal consistency (α = 0.72; ω = 0.75) and good convergent validity (AVE = 0.51), confirming its adequacy in representing proactive, growth-oriented behavior.
3. Results
3.1. Discriminant Validity Assessment
3.2. Measurement Model
3.3. Structural Model Assessment
3.4. Multi-Group Analysis: STEM vs. Non-STEM Students
4. Discussion
5. Practical Implications
6. Limitations and Conclusions
Author Contributions
Funding
Institutional Review Board Statement
Informed Consent Statement
Data Availability Statement
Acknowledgments
Conflicts of Interest
References
- Alessandri, G., Consiglio, C., Luthans, F., & Borgogni, L. (2018). Testing a dynamic model of the impact of psychological capital on work engagement and job performance. Career Development International, 23(1), 33–47. [Google Scholar] [CrossRef]
- Artess, J., Hooley, T., & Mellors-Bourne, R. (2017). Employability: A review of the literature 2012–2016. Higher Education Academy. [Google Scholar]
- Avey, J. B., Reichard, R. J., Luthans, F., & Mhatre, K. H. (2011). Meta-analysis of the impact of positive psychological capital on employee attitudes, behaviors, and performance. Human Resource Development Quarterly, 22, 127–152. [Google Scholar] [CrossRef]
- Bakker, A. B., & Demerouti, E. (2017). Job demands–resources theory: Taking stock and looking forward. Journal of Occupational Health Psychology, 22, 273–285. [Google Scholar] [CrossRef] [PubMed]
- Battistelli, A., & Odoardi, C. (2020). Competenze trasversali e sviluppo professionale. FrancoAngeli. [Google Scholar]
- Blau, G. (1994). Testing a two-dimensional measure of job search behavior. Organizational Behavior and Human Decision Processes, 59, 288–312. [Google Scholar] [CrossRef]
- Bridgstock, R. (2009). The graduate attributes we’ve overlooked: Enhancing graduate employability through career management skills. Higher Education Research & Development, 28(1), 31–44. [Google Scholar] [CrossRef]
- Cameron, K., & Spreitzer, G. M. (Eds.). (2012). The Oxford handbook of positive organizational scholarship. Oxford University Press. [Google Scholar]
- Carnevale, A. P., Fasules, M. L., Quinn, M., & Peltier Campbell, K. (2020). Workplace basics: The essential skills employers want. Georgetown University CEW. [Google Scholar]
- Carter, J. W., & Youssef-Morgan, C. (2022). Psychological capital development. Education and Information Technologies, 27, 6553–6575. [Google Scholar] [CrossRef]
- Cheng, M., Adekola, O., Albia, J., & Cai, S. (2022). Employability in higher education. Higher Education Evaluation and Development, 16(1), 16–31. [Google Scholar] [CrossRef]
- Cherniss, C. (2010). Emotional intelligence: Toward clarification of a concept. Industrial and Organizational Psychology, 3(2), 110–126. [Google Scholar] [CrossRef]
- Chignoli, V., Leone, E., Carbone, F., Carotenuto, A., & De Lorenzi, A. (2020). Le competenze trasversali nella formazione universitaria. Reports on E-Learning, 8(1), 76–81. [Google Scholar]
- Deloitte. (2021). 2021 global human capital trends. Deloitte Insights. [Google Scholar]
- De Vos, A. (2024). Enhancing the sustainability of careers in disruptive times. NICEC Journal, 53(1), 8–17. [Google Scholar] [CrossRef]
- De Vos, A., De Clippeleer, I., & Dewilde, T. (2009). Proactive career behaviors and career success during the early career. Journal of Occupational and Organizational Psychology, 82(4), 761–777. [Google Scholar] [CrossRef]
- De Vos, A., Van der Heijden, B. I. J. M., & Akkermans, J. (2020). Sustainable careers: Towards a conceptual model. Journal of Vocational Behavior, 117, 103196. [Google Scholar] [CrossRef]
- Emanuel, F., Ricchiardi, P., Sanseverino, D., & Ghislieri, C. (2021). Make soft skills stronger? An online enhancement platform for higher education. International Journal of Educational Research Open, 2, 100096. [Google Scholar] [CrossRef]
- Feraco, T., Casali, N., Carbone, E., Meneghetti, C., Borella, E., Carretti, B., & Muffato, V. (2024). Soft skills and their relationship with life satisfaction and cognitive reserve in adulthood and older age. European Journal of Ageing, 21(1), 25. [Google Scholar] [CrossRef]
- Fernández-Valera, M. M., de Pedro, M. M., De Cuyper, N., García-Izquierdo, M., & Sanchez, M. I. S. (2020). Explaining job search behavior in unemployed youngsters. Frontiers in Psychology, 11, 1698. [Google Scholar] [CrossRef]
- Fornell, C., & Larcker, D. F. (1981). Evaluating structural equation models with unobservable variables and measurement error. Journal of Marketing Research, 18, 39–50. [Google Scholar] [CrossRef]
- Fugate, M., Kinicki, A. J., & Ashforth, B. E. (2004). Employability: A psycho-social construct, its dimensions, and applications. Journal of Vocational Behavior, 65(1), 14–38. [Google Scholar] [CrossRef]
- Heckman, J. J., & Kautz, T. (2012). Hard evidence on soft skills. Labour Economics, 19(4), 451–464. [Google Scholar] [CrossRef]
- Henseler, J., Ringle, C. M., & Sarstedt, M. (2015). A new criterion for assessing discriminant validity. Journal of the Academy of Marketing Science, 43, 115–135. [Google Scholar] [CrossRef]
- Hobfoll, S. E. (2011). Conservation of resource caravans and engaged settings. Journal of Occupational and Organizational Psychology, 84, 116–122. [Google Scholar] [CrossRef]
- Hu, L. T., & Bentler, P. M. (1999). Cutoff criteria for fit indexes in covariance structure analysis: Conventional criteria versus new alternatives. Structural Equation Modeling: A Multidisciplinary Journal, 6(1), 1–55. [Google Scholar] [CrossRef]
- Ingusci, E., Cortese, C. G., Zito, M., Colombo, L., Coletta, G., Tordera, N., Rodriguez, I., Signore, F., & Ciavolino, E. (2018). An Italian validation of the job crafting scale. Statistica & Applicazioni, 16(2), 159. [Google Scholar]
- Ingusci, E., De Carlo, E., Signore, F., Catalano, A. A., Artigas, M. V., & Pollice, F. (2022). Competenze trasversali, risorse personali e obiettivi accademici. Counseling, 15(2), 47–68. [Google Scholar]
- Jackson, D., & Bridgstock, R. (2018). Evidencing student employability: The role of identity. Frontiers in Education, 3, 56. [Google Scholar]
- Jansen, A., De Vos, A., Van der Heijden, B. I. J. M., & Akkermans, J. (2020). Teamwork and networking behaviors as predictors of job search quality. Journal of Vocational Behavior, 118, 103400. [Google Scholar]
- Kline, R. B. (2016). Principles and practice of structural equation modeling (4th ed.). The Guilford Press. [Google Scholar]
- Knight, P. T., & Yorke, M. (2003). Employability and good learning in higher education. Teaching in Higher Education, 8(1), 3–16. [Google Scholar] [CrossRef]
- Lo Presti, A., Ingusci, E., Magrin, M. E., Manuti, A., & Scrima, F. (2019). Employability as a compass for career success. International Journal of Training and Development, 23(4), 253–275. [Google Scholar] [CrossRef]
- Lo Presti, A., & Pluviano, S. (2016). Looking for a route in turbulent waters. Organizational Psychology Review, 6, 192–211. [Google Scholar] [CrossRef]
- Luthans, F., Avolio, B. J., Avey, J. B., & Norman, S. M. (2007a). Positive psychological capital. Personnel Psychology, 60, 541–572. [Google Scholar] [CrossRef]
- Luthans, F., & Youssef-Morgan, C. M. (2017). Psychological capital: An evidence-based positive approach. Annual Review of Organizational Psychology, 4, 339–366. [Google Scholar] [CrossRef]
- Luthans, F., Youssef-Morgan, C. M., & Avolio, B. J. (2007b). Psychological capital: Developing the human competitive edge. Oxford University Press. [Google Scholar]
- Mazzetti, G., Chiesa, R., Guglielmi, D., & Petruzziello, G. (2018). Psychometric examination of the PsyCap and CDMP scales. BPA (Applied Psychology Bulletin), 66, 46–58. [Google Scholar]
- Newman, A., Ucbasaran, D., Zhu, F., & Hirst, G. (2014). Psychological capital: A review and synthesis. Journal of Organizational Behavior, 35(S1), S120–S140. [Google Scholar] [CrossRef]
- Nguyen, T. D., Cao, T., & Nguyen, T. (2024). Psychological capital: A literature review and research trends. Asian Journal of Economics and Banking, 8, 412–429. [Google Scholar] [CrossRef]
- OECD. (2019). OECD skills outlook 2019: Thriving in a digital world. OECD Publishing. [Google Scholar]
- OECD. (2021). Skills for a transformative recovery. OECD Publishing. [Google Scholar]
- Pan, J., Shen, Y., Liu, L., Yang, Y., & Wang, L. (2018). Job search self-efficacy as a mediator. Journal of Vocational Behavior, 109, 1–10. [Google Scholar]
- Payne, A. (2018). Assessing post-secondary graduates’ soft skills [Doctoral dissertation, University of Guelph]. [Google Scholar]
- Reichard, R. J., Smith, D. J., Avey, J. B., & Mhatre, K. H. (2024). A bibliometric study of positive psychological capital. Management Review Quarterly, 75, 3159–3189. [Google Scholar] [CrossRef]
- Ricchiardi, P., & Emanuel, F. (2018). Soft skill assessment in higher education. Journal of Educational, Cultural and Psychological Studies, 18, 21–53. [Google Scholar] [CrossRef]
- Robles, M. M. (2012). Executive perceptions of the top 10 soft skills needed in today’s workplace. Business Communication Quarterly, 75(4), 453–465. [Google Scholar] [CrossRef]
- Salovey, P., & Mayer, J. D. (1990). Emotional intelligence. Imagination, Cognition and Personality, 9(3), 185–211. [Google Scholar] [CrossRef]
- Savickas, M. L. (2013). Career construction theory and practice. In Career development and counseling: Putting theory and research to work (Volume 2, pp. 144–180). John Wiley & Sons. [Google Scholar]
- Spencer, L. M., & Spencer, P. S. M. (2008). Competence at work. John Wiley & Sons. [Google Scholar]
- Succi, C., & Canovi, M. (2020). Soft skills to enhance graduate employability. Studies in Higher Education, 45(9), 1834–1847. [Google Scholar] [CrossRef]
- Tims, M., Bakker, A. B., & Derks, D. (2012). The development and validation of the job crafting scale. Journal of Vocational Behavior, 80, 173–186. [Google Scholar] [CrossRef]
- Tomlinson, M. (2017). Forms of graduate capital and their relationship to graduate employability. Education + Training, 59(4), 338–352. [Google Scholar] [CrossRef]
- Troshina, E. P., Savchenko, O. G., & Kozyreva, M. P. (2020). Development of emotional intelligence in the context of soft-skills formation. EpSBS. [Google Scholar]
- Van der Heijde, C. M., & Van der Heijden, B. I. J. M. (2006). A competence-based and multidimensional operationalization and measurement of employability. Human Resource Management, 45, 449–476. [Google Scholar] [CrossRef]
- Van Hooft, E. A. J., Kammeyer-Mueller, J. D., Wanberg, C. R., Kanfer, R., & Basbug, G. (2021). Job search and employment success. Journal of Applied Psychology, 106(5), 671–704. [Google Scholar] [CrossRef]
- Villegas, C. (2024). A systematic review of research on soft skills for employability. Advanced Education, 25, 200–212. [Google Scholar] [CrossRef]
- World Economic Forum. (2023). The future of jobs report 2023. World Economic Forum. [Google Scholar]
- Yorke, M. (2006a). Employability in higher education: What it is—What it is not. The Higher Education Academy. [Google Scholar]
- Yorke, M. (2006b). Student engagement: Deep, surface or strategic. In Keynote address to the 9th pacific rim conference on the first year in higher education. Griffith University. [Google Scholar]
- Zhang, C., Hirschi, A., Herrmann, A., Wei, J., & Zhang, J. (2022). A meta-analysis of proactive personality and career success. Frontiers in Psychology, 13, 979412. [Google Scholar] [CrossRef]


| Construct | Soft Skills | Employability | Network | Challenges | Social Network | Resiliency | Optimism | Active Job Search |
|---|---|---|---|---|---|---|---|---|
| Soft Skills | 0.67 | 0.41 | 0.39 | 0.61 | 0.34 | 0.49 | 0.52 | 0.25 |
| Employability activities | 0.41 | 0.83 | 0.79 | 0.48 | 0.69 | 0.26 | 0.28 | 0.12 |
| Networking | 0.39 | 0.79 | 0.82 | 0.46 | 0.66 | 0.25 | 0.26 | 0.12 |
| Seeking challenges | 0.61 | 0.48 | 0.46 | 0.70 | 0.40 | 0.38 | 0.40 | 0.27 |
| Social Network | 0.34 | 0.69 | 0.66 | 0.40 | 0.78 | 0.22 | 0.23 | 0.10 |
| Resiliency | 0.49 | 0.26 | 0.25 | 0.38 | 0.22 | 0.80 | 0.78 | 0.20 |
| Optimism | 0.52 | 0.28 | 0.26 | 0.40 | 0.23 | 0.78 | 0.80 | 0.21 |
| Active Job Search | 0.25 | 0.12 | 0.12 | 0.27 | 0.10 | 0.20 | 0.21 | 0.81 |
| Constructs | Active Job Search | Seeking Challenges | Employability Activities | Networking | Optimism | Resilience | Social Networks | Soft Skills |
|---|---|---|---|---|---|---|---|---|
| Active Job Search | — | 0.32 | 0.17 | 0.08 | 0.23 | 0.20 | 0.14 | 0.27 |
| Seeking challenges | — | 0.51 | 0.40 | 0.49 | 0.46 | 0.38 | 0.63 | |
| Employability activities | — | 0.80 | 0.29 | 0.31 | 0.70 | 0.43 | ||
| Networking | — | 0.27 | 0.23 | 0.72 | 0.35 | |||
| Optimism | — | 0.75 | 0.38 | 0.54 | ||||
| Resilience | — | 0.31 | 0.52 | |||||
| Social Networks | — | 0.28 | ||||||
| Soft Skills | — |
| Path | β | SE | z | p-Value |
|---|---|---|---|---|
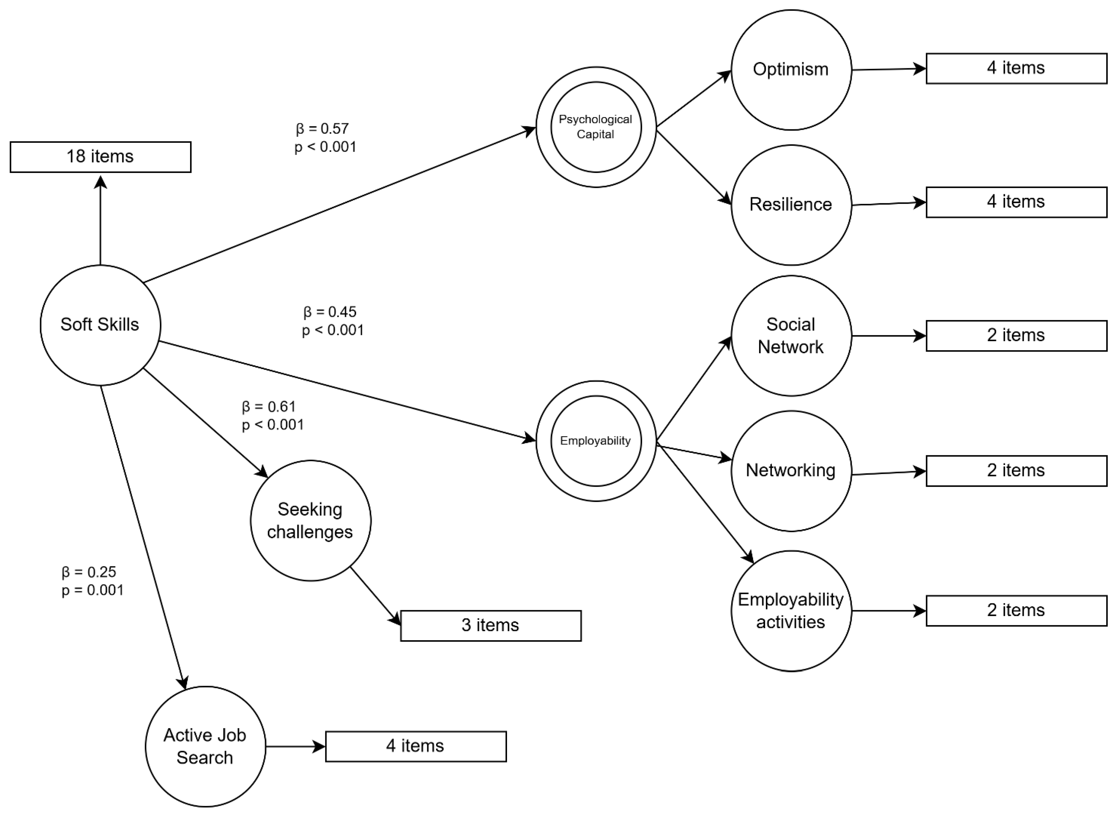
| Soft Skills → Psychological Capital | 0.57 | 0.06 | 9.35 | <0.001 |
| Soft Skills → Employability | 0.45 | 0.07 | 6.63 | <0.001 |
| Soft Skills → Seeking Challenges | 0.61 | 0.05 | 11.29 | <0.001 |
| Soft Skills → Active Job Search | 0.25 | 0.08 | 3.21 | 0.001 |
| Path | STEM (β) | Non-STEM (β) | Δ |
|---|---|---|---|
| Soft Skills → Psychological Capital | 0.51 | 0.62 | +0.11 |
| Soft Skills → Employability | 0.44 | 0.46 | +0.02 |
| Soft Skills → Seeking Challenges | 0.57 | 0.62 | +0.05 |
| Soft Skills → Active Job Search | 0.25 | 0.22 | −0.03 |
Disclaimer/Publisher’s Note: The statements, opinions and data contained in all publications are solely those of the individual author(s) and contributor(s) and not of MDPI and/or the editor(s). MDPI and/or the editor(s) disclaim responsibility for any injury to people or property resulting from any ideas, methods, instructions or products referred to in the content. |
© 2026 by the authors. Licensee MDPI, Basel, Switzerland. This article is an open access article distributed under the terms and conditions of the Creative Commons Attribution (CC BY) license.
Share and Cite
Ingusci, E.; De Carlo, E.; Catalano, A.A.; Semeraro, C.G.; Signore, F. Are University Students Ready to Work? The Role of Soft Skills and Psychological Capital in Building Sustainable Employability. Educ. Sci. 2026, 16, 181. https://doi.org/10.3390/educsci16020181
Ingusci E, De Carlo E, Catalano AA, Semeraro CG, Signore F. Are University Students Ready to Work? The Role of Soft Skills and Psychological Capital in Building Sustainable Employability. Education Sciences. 2026; 16(2):181. https://doi.org/10.3390/educsci16020181
Chicago/Turabian StyleIngusci, Emanuela, Elisa De Carlo, Alessia Anna Catalano, Cosimo Gabriele Semeraro, and Fulvio Signore. 2026. "Are University Students Ready to Work? The Role of Soft Skills and Psychological Capital in Building Sustainable Employability" Education Sciences 16, no. 2: 181. https://doi.org/10.3390/educsci16020181
APA StyleIngusci, E., De Carlo, E., Catalano, A. A., Semeraro, C. G., & Signore, F. (2026). Are University Students Ready to Work? The Role of Soft Skills and Psychological Capital in Building Sustainable Employability. Education Sciences, 16(2), 181. https://doi.org/10.3390/educsci16020181

