Next Article in Journal
Critical Thinking in Distance Education: The Challenges in a Decade (2016–2025) and the Role of Artificial Intelligence
Previous Article in Journal
Designing English Curriculum Courses for Primary Preservice Teachers: A Focus on the Transformative Potential of Postmodern Picture Books
 
 
Font Type:
Arial Georgia Verdana
Font Size:
Aa Aa Aa
Line Spacing:
Column Width:
Background:
Article

Habit Predicting Higher Education EFL Students’ Intention and Use of AI: A Nexus of UTAUT-2 Model and Metacognition Theory

by
Shaista Rashid
Linguistics and Translation Department, Prince Sultan University, Riyadh 12435, Saudi Arabia
Educ. Sci. 2025, 15(6), 756; https://doi.org/10.3390/educsci15060756
Submission received: 14 May 2025 / Revised: 6 June 2025 / Accepted: 13 June 2025 / Published: 16 June 2025

Abstract

With the emergence of AI technology, its adoption in higher education has become an interesting field for researchers. The present study explores the acceptance of AI for learning the English language by Pakistani EFL students using the UTAUT-2 and Metacognition theory. The UTAUT-2 questionnaire was adapted with minor changes to make it suitable for the EFL context. Data were collected from the English departments of the top ten general universities in Pakistan to make the findings generalizable. Another step taken to ensure generalizability was the sampling of 611 students randomly from both undergraduate (BS and ADP) and postgraduate (MPhil and PhD) programs studying in different semesters. PLS-SEM was employed for data analysis. In the first step, the PLS algorithm was run for the measurement model, which confirmed the reliability, validity, and fitness of the model. Second, the bootstrapping method was used for hypothesis testing. The findings reveal that six of the ten hypotheses for direct relationships are supported. Habit (0.489) was found to be the strongest contributor to BI, followed by PE (0.141), SI (0.100), and FC (0.093). Moreover, actual use behaviour was predicted by habit (0.325) instead of BI and FC. These findings are supported by metacognition theory, as the habit of AI seems to shape the metacognitive knowledge of EFL learners in place of traditional learning methods, and other factors seem to reinforce the metacognitive experience of using AI language. The study suggests implications for EFL experts, academia, and policymakers to strategically integrate AI into language learning by informing them of its potential benefits and risks.

1. Introduction

There has been a rapid rise in artificial intelligence (AI) technology and its widespread integration into various domains of life in recent times (Mouza & Whalen, 2023). Thus, the application of AI has become a focal point of scholarly attention, specifically within the context of pedagogy and learning (Maheshwari, 2023; Zhang & Tur, 2023). Tlili et al. (2023) define AI as a system that models human intelligence to perform certain tasks. AI acts as an immersive and interactive educational medium by managing the individual needs of students and generating quick evaluative responses (Cantos et al., 2023). The latest AI tools boast multimodality in the sense that users can interact with them through various audio-visual modes in addition to a wide range of textual commands (Imran & Almusharraf, 2024). Within the context of language teaching and learning, AI has been empirically proven to positively influence the communication skills of learners (Gayed et al., 2022; Rusmiyanto et al., 2023). Imran and Almusharraf (2023) pointed out the potential of one of the most important AI tools, ChatGPT as a writing assistant for students and instructors. Despite challenges, it facilitates, provides ease, and regulates academic progress efficiently. In the same vein, Rashid et al. (2024) explored AI as a significant tool in improving academic writing. The present study explores the acceptance of AI among language learners in Pakistan, drawing theoretical insights from the UTAUT.

1.1. Theoretical Framework-Metacognition and Cognitive Monitoring

The theoretical insights are added from Flavell’s (1979) theory of metacognition and cognitive monitoring to support the findings of the UTAUT-2. The theory is divided into four main tennets, including metacognitive knowledge, experience, goals, and actions.

1.2. Goals and Actions

Firstly, the goals are defined as “the objectives of a certain cognitive enterprise” (Flavell, 1979, p. 907), and actions are defined as the behaviours to attain those motives (Flavell, 1979, p. 907).

1.3. Metacognitive Knowledge

Metacognitive knowledge refers to knowledge and beliefs about the world in which one lives (Flavell, 1979, p. 907). This knowledge is divided into three categories. The first is personal knowledge, which is defined as a person’s opinion and understanding of the world around them. The second is task-based knowledge, which is a person’s awareness of the task to be accomplished using their cognitive ability. The third is strategic knowledge, which involves a person’s knowledge to plan and execute to attain certain goals of learning.

1.4. Metacognitive Experience

Metacognitive experiences are those that result from cognitive actions before, during, or after the cognitive process and are part of human consciousness (Flavell, 1979, p. 908). Furthermore, it helps in adding, deleting, or revising metacognition knowledge. Furthermore, metacognitive experiences help activate strategies, either cognitive or metacognitive (Flavell, 1979, p. 909). Cognitive strategies are those activities that help in making cognitive progress, and those that help in controlling progress are metacognitive strategies.

1.5. Conceptual Framework and Hypotheses Development

With the rise of technology, researchers have formulated numerous models to comprehend the attitude of consumers regarding the acceptance of technology (Goodhue & Thompson, 1995). The Unified Theory of Acceptance and Use of Technology is the model proposed by Venkatesh et al. (2003), which is the theory to predict the adoption of technology in contemporary times. According to Yu et al. (2021), UTAUT “synthesizes the concepts and user experiences that provide the foundation for theories on the user acceptance process of an information system” (p. 2). Moreover, this theory was employed in this study over the other options available for understanding technology acceptance due to its diversity and versatility, as the theory came out of eight existing models of technology acceptance (Strzelecki, 2023). The model employed in this study is UTAUT-2, which is a modified version of Venkatesh et al. (2012), adding Hedonic motivation, Habit, and Price Value as the new key constructs. This model is widely used in higher education contexts to study the adoption of different technologies, including e-learning systems, LMS, virtual and augmented reality, and mobile applications (Raza et al., 2022; Ameri et al., 2020; Alotumi, 2022; Bower et al., 2020). Due to its significant role in analysing the adoption of different technologies in the HEI context, this model was employed in this study to analyse AI adoption by higher education Pakistani EFL learners. The theoretical model of UTAUT propounds that it is the behavioural intention that provides impetus to users to utilise a certain technology (Venkatesh et al., 2003). The originally proposed model of UTAUT comprised four major constructs.

1.6. Performance Expectancy (PE)

PE is defined as the intention to use a technology because of the gains associated with it to increase task effectiveness (Venkatesh et al., 2012). It is considered one of the most significant predictors of adopting new technology in recent studies (Parveen et al., 2024; Du & Lv, 2024).
Hypothesis 1.
PE significantly predicts the BI of EFL students to opt for AI in language learning.

1.7. Effort Expectancy (EE)

EE is defined as “the extent of ease associated with the use of technology” (Venkatesh et al., 2003, p. 256). As we live in a technological era where we are constantly in touch with technology, especially the younger generation who are adept at using technology, this factor is less relevant (Lajuni et al., 2022; Zhang & Tur, 2023; Lakhal & Khechine, 2021), and most recent studies do not show EE as a significant predictor of technology adoption (Amin et al., 2024; Castro-Lopez et al., 2024). In light of recent trends, this study hypothesises that EE is an insignificant predictor of AI adoption.
Hypothesis 2.
EE does not significantly impact the BI of EFL students to opt for AI in language learning.

1.8. Social Influence (SI)

SI is the construct that refers to the impact of other people’s intentions, including teachers and peers, on their intention to opt for a certain technology (Venkatesh et al., 2003). SI has been found to be a significant predictor of new technology in recent studies (Du & Lv, 2024; Biyiri et al., 2024).
Hypothesis 3.
SI is a significant predictor of BI of EFL students to opt for AI in language learning.

1.9. Facilitating Conditions (FC)

FC refers to the conditions and resources in the users’ environment that support the intention and adoption of technology (Venkatesh et al., 2003). Recent research has indicated FC as a significant predictor of actual use (Du & Lv, 2024); however, the impact of FC on BI remains neglected in recent studies.
Hypothesis 4.
FC significantly impacts the BI of EFL students to opt for AI in language learning.
Hypothesis 5.
FC significantly impacts the UB of EFL students to opt for AI in language learning.

1.10. Hedonic Motivation (HM)

In the newly added constructs to the previous model, HM explains the principle of pleasure and satisfaction that is experienced as an outcome of users’ intention to use technology (Venkatesh et al., 2012). Recently conducted studies have found it to be an impactful predictor of users’ intentions (Strzelecki, 2023).
Hypothesis 6.
HM significantly impacts the BI of EFL students to opt for AI in language learning.

1.11. Price Value (PV)

PV is defined as the relationship between the usefulness provided by the technology and its cost to the user (Venkatesh et al., 2012). PV can also be easily understood in the words that it is the cost users pay for the online services they buy (Strzelecki, 2023). Recent literature has found that it is positively impacting BI of users’ BI (Azizi et al., 2020; Osei et al., 2022).
Hypotheses 7.
PV is a significant predictor of BI of EFL students to opt for AI in language learning.

1.12. Habit (HT)

It is defined as the behaviours and actions that are automatically regulated among users due to their previous knowledge, experiences, and patterns with respect to technology (Venkatesh et al., 2012). Habit formation is a key component based on previous experiences, which are ultimately guided by metacognitive knowledge that shapes them (Flavell, 1979). Recent trends show that habits play a tremendous role in impacting the intention and adoption of new technology in HEIs (Strzelecki, 2023).
Hypothesis 8.
Habit is a significant predictor of BI of EFL students to opt for AI in language learning.
Hypothesis 9.
Habit is a significant predictor of the use behaviour by EFL students to opt for AI in language learning.

1.13. Behavioural Intention (BI) and Use Behaviour (UB)

In the UTAUT-2 framework, BI and UB are considered the most essential constructs for predicting technology adoption in a given context. BI, as an essential component of the model, is defined as users’ willingness to use technology in a specific context for specific purposes (Venkatesh et al., 2012). In contrast, use behavior refers to the actual behavior of the user and the extent to which the respective technology is used for specific purposes (Venkatesh et al., 2012).
Hypotheses 10.
BI significantly predicts the use behavior of EFL students to opt for AI in language learning.
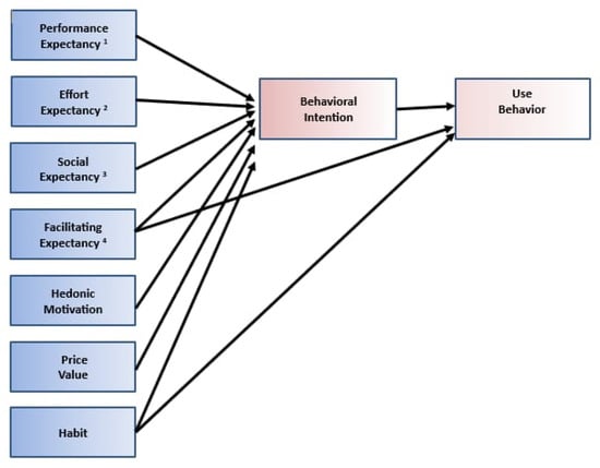
The model is used in its limited sense, and moderators are not included in the model as they do not seem relevant to the context. The study is field-specific (EFL) and does not require moderation of gender, experience, and age. Lastly, the use of a limited version of the model is aligned with Dwivedi et al. (2019), who did not use moderators as they did not undermine the results of the model. Chatterjee and Bhattacharjee (2020) also opted for the same justification for not using moderators. The conceptual model is shown in Figure 1.

1.14. A Nexus of UTAUT-2 Model and Metacognition Theory

The UTAUT-2 model was treated as a conceptual model to test the behavioural intention of students and their actual adoption influenced by habit, usefulness, social factors, conditions, happiness, values, and motivation. All of these factors are related to metacognition theory. Metacognition is traced as a model to provide evidence for empirical findings. Most factors, including HT, PE, SI, and FC, are directly related to metacognition. As metacognition knowledge is shaped by personal, task, and strategic knowledge, these constructs help shape these types of knowledge through habits (HT) as a behavioural process and the benefits it provides PE under SI in the presence of sufficient FC. This, in turn, shapes metacognitive experiences, which either reinforce or negate the impact of the adoption of certain patterns, as in our case, the adoption of AI.

1.15. Problem Statement

The UTAUT framework has been employed in many technology-acceptance studies around the globe (Biyiri et al., 2024; Amin et al., 2024). Most of the works have explored general technology acceptance without explicitly addressing the nuances of AI in academia. In the Pakistani context, the UTAUT model has been applied to examine AI adoption in general disciplines, including public adoption of AI and adoption of AI by the hospitality industry (Bokhari & Myeong, 2023; Zafar et al., 2024). Moreover, AI adoption in HEIs in Pakistan has also been studied in four different studies (Parveen et al., 2024; G. Chen et al., 2024; Shah et al., 2024). All studies targeted the general population instead of field-specific populations. This research differs from previous studies as it sampled the top ten general universities and targeted EFL students studying there. Moreover, the nexus of UTAUT-2 and Metacognition theory is made to provide stronger findings, which are more appealing, as they provide not only empirical findings but also the logical explanation behind AI adoption by Pakistani EFL students. The current study contributes to the practical and theoretical apprehension in the area of AI utilisation in EFL learning, consequently enabling educators and learners to use such tools in the right way to get the most benefit out of it.

2. Literature Review

The literature review delves into the academic field of technology acceptance models, especially AI (ChatGpt and GAI) and metaverse adoption, using UTAUT and TAM among students in higher education institutions.

Technology Acceptance, Especially of AI in HEIs Using UTAUT and TAM Frameworks

The role of AI in enhancing educational landscape through tailored learning experience, good tutoring system, and feedback mechanisms can prove beneficial in making academic process more accessible and efficient (Imran et al., 2024). AI adoption in HEIs across the world has been explored using technology acceptance models, including TAM and UTAUT. A number of significant studies have been conducted on ChatGPT adoption among university students across the globe. Strzelecki (2023) explored ChatGPT adoption among Polish university students using the UTAUT-2 framework from a sample of 503 students and found that habit was the most significant predictor of BI, followed by PE and HM, and a second-high predictor for the actual adoption of ChatGPT. In another study, Strzelecki (2024) delved into the perspectives of undergraduate and master’s students regarding their expectations from ChatGPT, and a sample of 528 students was taken. University of Economics, Katowice, Poland. The results revealed noticeable variations among masters and undergraduate students regarding SI, EE, and HM. Moreover, FC was an insignificant predictor of usage, and the model showed higher explanatory power for postgraduate students (73.5%) than for undergraduate students (65.3%).
An integrated approach also received attention as Amin et al. (2024) amalgamated the elements of UTAUT with components like perceived knowledge of ChatGPT and trust in GPT, which also acted as mediators in the newly integrated approach. A sample of 485 participants was collected from renowned public universities in Bangladesh. All key constructs positively impacted BI, mediated by trust and perceived knowledge of ChatGPT. BI also positively impacted the adoption of GPT by Bangladeshi university students. Similarly, Tummalapenta et al. (2024) integrated the theory of self-determination, social dynamics, and TAM to examine the factors driving GPT continuance intention from a sample of 672 students from Indian universities, and the findings highlighted that PE and PEOU are significantly predicted by social factors, including autonomy, relatedness, influence, and social recognition. Moreover, Maheshwari (2023) adopted an enhanced version of TAM with new constructs like perceived trust, interactivity, and intelligence to analyse ChatGPT adoption in Vietnamese universities with a sample of 108 students from both public and private universities and found that PEU directly impacted ChatGPT adoption; however, in the case of PU, it indirectly impacted through personalisation. Furthermore, Liu et al. (2024) integrated the TPACK and UTAUT-2 frameworks to examine teachers’ adoption of digital resources for teaching mathematics. Data were collected from three Chinese provinces, yielding a sample of 418 teachers. PE, SI, HM, and HT were significant predictors of intention, while BI, FC, and TPACK positively impacted the adoption of digital resources for teaching by mathematics teachers.
Biyiri et al. (2024) investigated ChatGPT adoption among Srilankan university students using UTAUT-2 and self-directed learning with technology scale (SDLTS) from the sample of 627 students, which showed PE and SI as significant predictors of intention and FC and BI as significant predictors of ChatGPT adoption. Similarly, Parveen et al. (2024) explored the adoption of ChatGPT by 505 students from three Pakistani universities using UTAUT-2 and flow theory and found that perceived playfulness was the most significant predictor of ChatGPT adoption among Pakistani students. Sharma et al. (2024) explored AI adoption in Indian universities using the TAM model. A sample of 411 students was taken from Indian universities, which yielded that perceived risk, followed by organisational support and self-efficacy, are the strongest predictors of intention.
In addition to ChatGPT adoption, the adoption of Generative Artificial Intelligence (GAI) has been explored in various studies. Du and Lv (2024) explored the adoption of generative AI among elementary education students in China using the UTAUT framework and task-fit technology as a moderator variable. A total of 279 elementary education students completed courses on GAI and were asked about their adoption of GAI in their studies. The results revealed that PE, SI, and EE significantly impacted BI. However, FC strongly impacted Use, surpassing the BI. Similarly, Soliman et al. (2024) conducted a study at universities in Thailand to examine the continuous intention of GAI among students using TAM and a hybrid approach combining PLS-SEM with ANN employed in the study. The results revealed that PU and autonomy are significant predictors of continuous intention in the context of Thailand.
The metaverse, which combines a number of technologies, is the Internet of the future (Al-Adwan et al., 2023). Castro-Lopez et al. (2024) delved into the predictive analysis of metaverse adoption in a Spanish university from a sample of 480 students using the UTAUT-2 framework and found PE, SI, and PV predict intention to use metaverse. In the same vein, Rosli and Saleh (2024) investigated the prediction of metaverse acceptance among Malaysian university students by integrating new elements like optimism and trust into the technology acceptance model (TAM). The results revealed that future learning intention and trust positively impacted usefulness and ease of use, while their relationship with BI was significantly affected by attitude. Moreover, Al-Adwan et al. (2023) extended the TAM model to explore the adoption of metaverse-based learning platforms among university students in Jordan, using a sample of 574 students from both public and private universities in Jordan. The results revealed that perceived usefulness, innovativeness, and enjoyment are key predictors of intention.
The above-mentioned studies clearly indicate that technology acceptance models, including UTAUT and TAM, are used intensively in academia, especially in HEIs, to analyse the adoption of AI, especially ChatGPT, and GAI, and the metaverse in different contexts of the world, including Poland, Spain, Pakistan, Bangladesh, Sri Lanka, India, Thailand, and Malaysia. All the above-mentioned studies explored the adoption of specific AI tools by university students. Moreover, these studies did not address the adoption of AI tools in a specified field, like English as a foreign language. The present study was conducted to analyse the adoption of AI as a general technology, as options for different tools were given in the introduction to the questionnaire and were also explicitly given in the use behaviour construct. Furthermore, this study focused on EFL learners’ adoption of AI technology to improve their language skills instead of viewing its adoption by everyone around them. This study fills the gap by providing insights into the adoption of AI by Pakistani EFL learners for language learning, which has not been explored in previous studies, even those conducted in the Pakistani context, such as Parveen et al. (2024), who did not delve into the field-specific adoption of AI. Lastly, it provides an opportunity to promote the use of AI tools among EFL learners based on the trends of their adoption to improve their language skills.

3. Research Methodology

This study was designed as a quantitative study based on post-positivist philosophy. This research aims to determine students’ intentions to use artificial intelligence in the EFL context.

3.1. Scale Development and Data Collection

The questionnaire was adapted from the UTAUT-2 model proposed by Venkatesh et al. (2012). The extended version with new constructs, including HM, PV, HT, and UB, was used in this study. Thirty-two question items were adapted according to the context of the study, and the words “AI” and “EFL” were added to each question. The seven-point Likert scale f1-Strongly disagree to 7-Strongly agree was used for all the constructs except Use Behaviour. For use behaviour, a seven-point Likert scale from 1-Never to 2-Everytime was used.
A Google Questionnaire, which is given in Appendix A, was used to collect responses. Firstly, purposive sampling was done to collect data from the department of English of ten general category universities of Pakistan according to Times Ranking 2024 (QAU, AWKUM, AU, CUST, CUI, GCU FSD, UOP, BZU, GCU LHR), and then random sampling where random students from any degree programme and semester filled the form. Moreover, random sampling ensured a wide range of the population studying in different semesters (first, third, fifth, and seventh) and degree programmes (undergraduate and postgraduate). The online questionnaire was available from 5 December 2024, to 20 December 2024. As the research was based on the UTAUT, which is usually analysed by SEM, there are different requirements for collecting the appropriate sample size to find a good model fit, as per Hair et al. (2013). Different researchers have suggested different criteria. Kock (2018) indicated that a 10:1 ratio of sample size to indicator is sufficient. However, according to Hair et al. (2022). A minimum sample size of 189 for R2 = 0.1 was suggested. Considering these sample requirements, 611 responses were collected from the top ten general universities in Pakistan, which fulfilled the criteria of Kock (2018) and Hair et al. (2022). The demographic features of population are given in Table 1.

3.2. Data Analysis Procedure

SmartPLS version 4.0.1.9 was used for data analysis. To evaluate the measurement model, the PLS algorithm was run with 3000 iterations as the default initial weights (Ringle et al., 2024). After that, for hypothesis testing, the bootstrapping method was used with 5000 iterations. Ma et al. (2022) and Latan and Noonan (2017) claimed that using 5000 iterations increased the robustness of the analysis.

3.3. Ethical Concerns

While collecting data for this study, ethical concerns were addressed carefully. The faculty of the departments were requested to provide departmental consent to conduct the study. In the description section of the questionnaire, informed consent was obtained from the students after they were informed of the aim of the study. Moreover, respondents were given assurance that their identity would be kept anonymous and their personal data would be protected as per ethical principles. Furthermore, to avoid biases, students were informed in the descriptions of the questionnaire that there were no correct or incorrect answers to the questions, ensuring respondents’ objectivity (Podsakof et al., 2003). Lastly, they were asked to fill out the questionnaire carefully and attentively.

4. Findings

PLS-SEM was performed using Smart PLS 4.0.1.9, as it is considered the best for measuring the proposed model (Ringle et al., 2024; Venkatesh et al., 2016). The findings of this model are presented below.

4.1. Measurement Model Evaluation

In this measurement model, the reliability of each indicator was tested by ensuring that every factor loaded above the 0.7 threshold, which is recommended by Hair et al. (2021). However, factor loadings of up to 0.6 are also acceptable (Hair et al., 2013). In our case, all the factors were loading 0.700–0.904, indicating that the indicators represent their constructs.
Firstly, in PLS-SEM, the measurement model was evaluated to ensure the robustness of the proposed model. According to Sarstedt et al. (2022), composite reliability is a method for checking the reliability of constructs. Hair et al. (2022) recommended that values between 0.7 and 0.95 are good to go in this regard. In our study, CR met the 0.7 threshold. Moreover, Cronbach’s alpha value also met the criteria of 0.7 for all the variables as it is comparable to composite reliability, and for the use construct, it is 0.694, which is acceptable (Hair et al., 2014). Furthermore, the reliability coefficient proposed by Dijkstra (2010) also confirms the constructs’ reliability. After that, convergent validity was ensured by calculating the Average Variance Extracted. Ringle et al. (2024) suggested that criteria of 0.5 and above are considered satisfactory for AVE. This study met the standards for AVE, as all the values were above 0.5. In this study, both CR and AVE met the criteria, and convergent validity was established as shown in Table 2.
After that, discriminant validity was checked as per the two main methods defined by Islam et al. (2021); the first one is the Heterotrait-Monotrait Ratio (HTMT) and the Fornell–Larcker Criterion (FLC). According to Hair et al. (2023), HTMT is a modern method for analysing discriminant validity in SEM. Hair et al. (2023) and Henseler et al. (2015) suggested that values ranging from 0.85 to 0.90 are acceptable. This study met the 0.85–0.90 cut-off criteria, as presented in Table 2. Furthermore, the FLC suggests that the diagonal values should be higher than the respective off-diagonal values (Fornell & Larcker, 1981). This study fulfilled the criteria shown in Table 3. Both methods confirmed that discriminant validity was established as shown in Table 3 and Table 4.
Finally, the model fit indices were examined. Firstly, the Standardised Root-Mean Square was checked, which is a measure of the fitness of the model (Koh et al., 2013). Hu and Bentler (1999) recommended that values up to 0.08 are acceptable for SRMR. However, a lower SRMR value indicates a good model fit. This study fulfilled the criteria, as the SRMR value was 0.059, which indicated a good model fit as given in Table 5. Bentler and Bonett (1980) suggested an NFI cut-off value of 0.90 for a good fit. However, values as low as 0.80 as a cut-off are also acceptable (Hu & Bentler, 1999). This study fulfilled the NFI criteria, as it was above the cut-off value of 0.8. Overall, the model showed good model fit, with a low SRMR value of 0.059.

4.2. Structural Model Evaluation

The next step involved evaluating the structural model. Hypothesis testing was determined through p-values and t-statistics, which calculate weight significance. First, the strength of the model was measured using R2. Greater R2 values, ranging from 0 to 1, suggest a higher explanatory power of the model. Sarstedt et al. (2022) suggested that R2 values of 0.75, 0.5, and 0.25 represent strong, moderate, and weak explanatory power. In this study, the R2 values of 0.609 and 0.179 indicated a substantial effect. Different researchers have different parameters for strong, moderate, and weak R2 values. For Cohen (1988), these are 0.26, 0.13, and 0.02. The model has moderate to strong explanatory power for behavioural intention (R2 = 0.609) and weak for use behaviour (R2 = 0.179), according to Cohen (1988), as shown in Figure 2. Finally, Figure 2 shows that habit is an outstanding predictor of behavioural intention (0.489), followed by PE (0.141), SI (0.100), and FC (0.093). Furthermore, PV (0.067), HM (0.065), and EE (0.023) did not play an exceptional role in impacting behavioural intention. Together, these constructs have an explanatory power of 60.9% variance in behavioural intention. Moreover, the impact of BI as a mediator on use and the direct impact of HT and FC on use behaviour were observed, and habit had the strongest and most significant impact on use behaviour (0.325), while behavioural intention (0.098) and facilitating conditions (0.041) did not have any impact on use behaviour. Collectively, these three constructs explained a variation of 14.7% in the use behavior. The results of the hypotheses, with p-values, t-statistics, and decisions, are presented in Table 6. The significance level was set at 0.05.

5. Discussion

This study explored the adoption of AI by EFL students in the top ten general Pakistani universities using UTAUT 2. Ten hypotheses were made, of which five were supported, and five were rejected. The strongest exogenous construct that impacted the behavioural intention of Pakistani EFL students was habit, which is a peculiar finding. Performance expectancy then moderately impacted the behavioural intention of EFL learners, followed by weak impacts of SI and FC. These findings confirm Hypotheses 1, 2, 3, 4, 8, and 9. Moreover, PV, followed by HM, had no striking influence on the BI of the EFL students. This finding confirmed that Hypotheses 6 and 7 were not supported. Lastly, for use behaviour, only habit significantly impacted the use behaviour of EFL learners for language learning, yielding again a peculiar and distinct finding from the UTAUT-2 model. This confirmed that Hypothesis 10 was supported, and Hypotheses 5 and 10 were not supported.
Habit was found to be the strongest predictor of BI in the present study, which is supported by Strzelecki (2023), who found it to be the most significant indicator of impacting BI of students’ ChatGPT adoption, and Liu et al. (2024), who examined teachers’ adoption of AI in teaching digital tools. Furthermore, studies on Google classroom learning and the adoption of ML during social distancing also indicate that habit is a robust predictor of BI (Alotumi, 2022). However, this finding contrasts with that of Castro-Lopez et al. (2024), who found habit to be an insignificant predictor of BI, and that of Twum et al. (2022), who also found similar results in the learning system.
The UTAUT-2 main findings are supported by metacognition theory by Flavell (1979), as habit was found to be the most significant predictor of students’ behavioural attention and actual usage of AI. Habit is a behavioural process that helps regulate the use of technology if it is useful. Habit not only strongly influences the intention but also the actual use behaviour of EFL students to turn to AI for language learning. This indicates a transformation in the trend of students’ metacognitive knowledge from traditional learning methods to AI tools. Previously, traditional learning methods were used to learn languages, but AI tools are now used habitually as part of behavioral processes to shape metacognitive knowledge. Other factors, including PE, which is associated with gains associated with AI, shape metacognitive experiences to reinforce students’ intention to use AI. Moreover, the presence of SI and FC accelerated the development of metacognitive knowledge, especially task and strategic beliefs, to incorporate AI in their language learning. Lastly, social influence and facilitating conditions also reinforce positive metacognitive experiences in students, as evidenced by their significant influence on students’ BI.
After habit, PE seems to have a significant impact on behavioural intention. This is reinforced by Parveen et al. (2024) and Strzelecki (2024), who found PE to be a powerful predictor of BI for ChatGPT use among HEI students in Pakistan. This also appears to be the second most robust predictor in research by Strzelecki (2023). Furthermore, Biyiri et al. (2024) found PE to be a robust predictor of BI in ChatGPT acceptance, indicating that it is a significant tool for enhancing learning efficiency.
Third, social influence is an impactful predictor of BI. This finding of SI as a significant predictor of BI corroborates with Du and Lv (2024) in AI adoption because of social influence and smartphone adoption study by Y. Chen et al. (2023). In the contemporary technological era, SI has surpassed boundaries and has a remarkable influence on learners’ adoption, especially in connection with their learning environment (Hooda et al., 2022). However, this view is contrasted by Wijaya et al. (2024) in Chinese math teachers’ adoption of AI and found no noteworthy effect of SI on BI. Similarly, Grassini et al. (2024) found no noteworthy effect of social influence on students’ adoption of AI in the Norwegian context. This highlights that SI may impact behavioural intention depending on the different cultural and contextual factors.
Fourthly, FC influenced the students’ intention to use AI in the EFL context. This yields a peculiar finding; however, it is supported by Chatterjee and Bhattacharjee (2020). This relationship between FC and BI is usually neglected in the context of the availability of excessive technological resources, and the relationship between FC and use is usually seen instead of investigating both perspectives (FC to BI and FC to UB), as suggested by Strzelecki (2024). However, the finding that FC significantly impacts BI is contradicted by Parveen et al. (2024) and Strzelecki (2023), as the study by Parveen et al. (2024) found it insignificantly impacting the intention to opt for ChatGPT, and the study by Strzelecki (2024) found it insignificantly impacting the intention to opt for ChatGPT among both undergraduate and postgraduate students.
Moreover, EE did not influence students’ intention to adopt AI for language learning. This is aligned with the findings of Castro-Lopez et al. (2024) and Amin et al. (2024), who showed the insignificant influence of EE on the adoption of different technologies. This view is held because higher education students are adept at using technology, and opting for AI for learning does not require much effort to use it in the learning environment due to its friendly interface. Contrastingly, Parveen et al. (2024), Strzelecki (2024), Strzelecki (2023) found that EE significantly impacted BI in his studies conducted in Polish universities but with a low f2 size, indicating its negligible role in impacting intention despite its positive impact.
Furthermore, PV does not affect EFL students’ intention to adopt AI tools. According to Strzelecki (2023), the possible reason for this is that AI tools are available in two versions: basic and free of cost, and premium, which is paid. Students can benefit sufficiently from the free version. This finding contrasts with Azizi et al. (2020), who found that price value significantly influences students’ BI for blended learning, and Osei et al. (2022), who found it significantly impacts BI in e-learning because, unlike AI tools, these technologies have price values and significantly impact BI.
Lastly, hedonic motivation does not play an effective role in shaping students intent to use it for pleasure, indicating that Pakistani EFL students need it out of habit and necessity instead of pleasure. This finding is aligned with Castro-Lopez et al. (2024), who found it insignificant in the context of metaverse adoption. However, this view is supported by Strzelecki (2023) and Strzelecki (2024), who found it to be a powerful predictor of BI when using ChatGPT.
Moreover, for use behaviour, facilitating conditions do not play an effective role in developing use behaviour, which contrasts with previous research (Du & Lv, 2024; Liu et al., 2024). This is probably because AI tools are internet-based and require minimum setup needs, which is why FC neither impacts BI when using AI nor the behaviour of EFL learners. Similarly, behavioural intention does not impact use behaviour, and this finding contrasts with many studies where BI significantly impacts the use behaviour of the subject under study (Strzelecki, 2024; Strzelecki, 2023; Liu et al., 2024). Interestingly, habit, which was the strongest predictor of behavioural attention, was also a strong predictor of use behaviour and was reinforced by other studies (Strzelecki, 2023; Liu et al., 2024). The insignificant impact of BI on use behaviour indicates that AI tools are more desired or intended to be used by EFL learners than their actual usage based on their benefits in improving academic performance, provided facilities, social needs, motivation, and perceived value. However, their usage is purely determined by habit. This raises questions about why the desires of EFL learners do not determine actual usage, which warrants further exploration.

6. Practical Implications

This study offers significant insights for EFL experts, AI tool developers, and academia to encourage the disciplined use of AI tools. As habit is considered the most powerful predictor of EFL learners, teachers, and experts should address the potential pros and cons of AI tools. Moreover, they should highlight the need to use AI tools rationally to enhance academic performance and keep updated with society instead of completely relying on them out of habit. Considering the positive trend of adoption, academia should also develop a policy for the ethical use of AI in order to maintain academic integrity.
Furthermore, teachers should discourage reliance on AI for assignments, presentations, and homework activities. Seminars and public debates should be held to make students aware of the advantages of AI and the art of using it. AI tool developers should make their apps with disclaimers of potential errors that they could make. Moreover, they should upgrade their software by incorporating information from large databases to to improve their accuracy and appropriateness. Policymakers can gain insights from these findings, especially regarding the impact of BI on actual usage. The intentions seem appropriate and substantial according to the model’s explanatory power; however, their actual usage is not affected by behavioural intention, indicating a need to develop a policy for introducing useful AI tools practically in the learning environment with their complete description. This research will also assist future research in understanding the integration and adoption of AI technology in the context of Pakistani EFL and HEI.

7. Theoretical Implications

This research has theoretical implications for technology integration in the EFL context. A review of the existing literature suggests that this is the first time that UTAUT-2 has been integrated into the EFL context to determine students’ adoption of AI tools for language learning. In future research, EFL experts can use technology models like UTAUT to understand their students’ acceptance of technology for language learning. Moreover, the peculiar findings related to habit, which are also supported by metacognition theory, indicate the need to add new constructs related to psychological elements to trace the changing dynamics of technology adoption. Both of these contributions serve as a foundation for understanding the changing dynamics of AI adoption.

8. Limitations

Although this study covered ten general universities in Pakistan and collected responses from students in various degree programmes and semesters, it still has constraints that can be controlled in future research. A multigroup analysis of the data could be performed to determine the variation in adoption and usage among students of different degrees and semesters. Moreover, this study was based on a survey. However, a longitudinal study will help to observe the changing dynamics of AI utilisation in contemporary times. Lastly, the UTAUT-2 model can be modified by incorporating constructs with their relevant theoretical support to yield a richer understanding of technology adoption.

9. Conclusions

In contemporary times, AI is spreading rapidly, and its adoption in the Pakistani context can be better understood using Venkatesh et al. (2012) UTAUT-2 to gain insights into students’ intentions regarding AI and their actual usage, which is a holistic approach. This study attempted to provide a clear picture of AI use in the Pakistani context and found that habit is a powerful predictor influencing students’ intent and behaviour, followed by performance expectancy. This study is significant as EFL students’ adoption of AI has not been investigated using the technology acceptance model like UTAUT, and it sets a dimension for EFL experts to explore the acceptance of different kinds of technology within their context using innovative models. Furthermore, the outcomes of the present study will be beneficial for academia, especially EFL experts, to encourage the strategies of using AI, which help students in language learning and help them understand the potential mistakes that AI tools can make so they make their use rationally to improve their academic positions.

Funding

The research did not receive funding of any sort from any external source.

Informed Consent Statement

The informed consent was taken from the students participating in the research after explaining them the purpose of the research comprehensively. The participants were ensured of anonymity and data protection as the findings of the research were presented in aggregate form.

Data Availability Statement

The data was collected using Google Questionnaire. The Excel sheet containing responses and SmartPLS data can be provided if requested. Meanwhile, anonymity of participants and data protection will be ensured by excluding participants’ personal information before providing data.

Acknowledgments

The author would like to thank Prince Sultan University for its support.

Conflicts of Interest

The author declares that there is no conflict of interest of any sort.

Appendix A

This study is an exploration on the Adoption of Artificial Intelligence as a tecnology in foreign language learning by Pakistani EFL learners using Unified Theory of Acceptance and Use of Technology (UTAUT). However, four important apps are indentified in Use construct. Keeping in view the diversity of the apps EFL learners used, they are expected to respond on the basis of their AI technology as a whole. This paper exclusively covers students of Pakistani universities to explore whether the AI is significantly helping Pakistani EFL learner in learning and improving their foreign language. There are seven choices given for recording you satisfaction level for each variable. It is assured that your answers and identity will not be revealed. Thank you.

Appendix A.1. Performance Expectancy Adapted from Venkatesh et al. (2003) UTAUT 1

Q. No.AttributesStrongly DisagreeDisagreeSomewhat DisagreeNeither Agree or DisagreeSomewhat AgreeAgreeStrongly Agree
PE1I find AI useful in my EFL context.
PE2Using AI increases my chances of achieving things in EFL context.
PE3Using AI helps me accomplish things more quickly in EFL context.
PE4Using AI increases my productivity in EFL context.

Appendix A.2. Effort Expectancy Adapted from Venkatesh et al. (2003) UTAUT 1

Q. No.AttributesStrongly DisagreeDisagreeSomewhat DisagreeNeither Agree or DisagreeSomewhat AgreeAgreeStrongly Agree
EE1Learning how to use AI is easy for me.
EE2My interaction with AI is clear and understandable.
EE3I find AI easy to use.
EE4It is easy for me to become skillful at using AI.

Appendix A.3. Socil Influence Adapted from Venkatesh et al. (2003) UTAUT 1

Q. No.AttributesStrongly DisagreeDisagreeSomewhat DisagreeNeither Agree or DisagreeSomewhat AgreeAgreeStrongly Agree
SI1People who are important to me think that I should use AI.
SI2People who influence my behaviour think that I should use
AI.
SI3People whose opinions that I value prefer that I use AI.

Appendix A.4. Facilitating Conditions Adapted from Venkatesh et al. (2003) UTAUT 1

Q. No.AttributesStrongly DisagreeDisagreeSomewhat DisagreeNeither Agree or DisagreeSomewhat AgreeAgreeStrongly Agree
FC1I have the resources necessary to use AI
FC2I have the knowledge necessary to use AI.
FC3AI is compatible with other technologies I use.
FC4I can get help from others when I have difficulties using AI.

Appendix A.5. Hedonic Motivation Adapted from Kim and Malhotra (2005)

Q. No.AttributesStrongly DisagreeDisagreeSomewhat DisagreeNeither Agree or DisagreeSomewhat AgreeAgreeStrongly Agree
HM1Using AI is fun.
HM2Using AI is enjoyable.
HM3Using AI is very entertaining.

Appendix A.6. Price Value Adapted from Dodds et al. (1991)

Q. No.AttributesStrongly DisagreeDisagreeSomewhat DisagreeNeither Agree or DisagreeSomewhat AgreeagreeStrongly Agree
PV1AI is reasonably priced.
PV2AI is a good value for the money.
PV3At the current price, AI provides a good value.

Appendix A.7. Habit Adapted from Limayem and Hirt (2003)

Q. No.AttributesStrongly DisagreeDisagreeSomewhat DisagreeNeither Agree or DisagreeSomewhat AgreeAgreeStrongly Agree
HT1The use of AI has become a habit for me.
HT2I am addicted to using AI.
HT3I must use AI.
HT4Using AI has become natural to me.

Appendix A.8. Behavioural Intention Adapted from Venkatesh et al. (2003) UTAUT 1

Q. No.AttributesStrongly DisagreeDisagreeSomewhat DisagreeNeither Agree or DisagreeSomewhat AgreeAgreeStrongly Agree
BI1I intend to continue using AI in the future.
BI2I will always try to use AI in my daily life.
BI3I plan to continue to use AI frequently.

Appendix A.9. Use Adapted from Venkatesh et al. (2003) UTAUT 1

Q. No.AttributeNeverRarelyOccasionallySometimesFrequentlyUsuallyEvery Time
(a)Chat GPT
(b)Grammarly
(c)Quillbot
(d)Meta AI

References

  1. Al-Adwan, A. S., Li, N., Al-Adwan, A., Abbasi, G. A., Albelbisi, N. A., & Habibi, A. (2023). Extending the Technology Acceptance Model (TAM) to predict university students’ intentions to use Metaverse-Based Learning platforms. Education and Information Technologies, 28(11), 15381–15413. [Google Scholar] [CrossRef] [PubMed]
  2. Alotumi, M. (2022). Factors infuencing graduate students’ behavioral intention to use Google Classroom: Case study-mixed methods research. Education and Information Technologies, 27(7), 1003510063. [Google Scholar] [CrossRef]
  3. Ameri, A., Khajouei, R., Ameri, A., & Jahani, Y. (2020). Acceptance of a mobile-based educational application (LabSafety) by pharmacy students: An application of the UTAUT2 model. Education and Information Technologies, 25(1), 419–435. [Google Scholar] [CrossRef]
  4. Amin, M. A., Kim, Y. S., & Noh, M. (2024). Unveiling the drivers of ChatGPT utilization in higher education sectors: The direct role of perceived knowledge and the mediating role of trust in ChatGPT. Education and Information Technologies, 30(6), 7265–7291. [Google Scholar] [CrossRef]
  5. Azizi, S. M., Roozbahani, N., & Khatony, A. (2020). Factors affecting the acceptance of blended learning in medical education: Application of UTAUT2 model. BMC Medical Education, 20(1), 367. [Google Scholar] [CrossRef]
  6. Bentler, P. M., & Bonett, D. G. (1980). Significance tests and goodness of fit in the analysis of covariance structures. Psychological Bulletin, 88, 588–606. [Google Scholar] [CrossRef]
  7. Biyiri, E. W., Dahanayake, S. N. S., Dassanayake, D. M. C., Nayyar, A., Dayangana, K. T. L. U. S., & Jayasinghe, J. A. P. M. (2024). ChatGPT in self-directed learning: Exploring acceptance and utilization among undergraduates of state universities in Sri Lanka. Education and Information Technologies, 30(8), 10381–10409. [Google Scholar] [CrossRef]
  8. Bokhari, S. a. A., & Myeong, S. (2023). An analysis of artificial intelligence adoption behavior applying extended UTAUT framework in urban cities: The context of collectivistic culture. Engineering Proceedings, 32, 289. [Google Scholar] [CrossRef]
  9. Bower, M., DeWitt, D., & Lai, J. W. M. (2020). Reasons associated with preservice teachers’ intention to use immersive virtual reality in education. British Journal of Educational Technology, 51(6), 22152233. [Google Scholar] [CrossRef]
  10. Cantos, K. F. S., Giler, R. C. V., & Magayanes, I. E. C. (2023). Artificial intelligence in language teaching and learning. Ciencia Latina Revista Científica Multidisciplinar, 7(4), 5629–5638. [Google Scholar] [CrossRef]
  11. Castro-Lopez, A., Cervero, A., & Alvarez-Blanco, L. (2024). Predictive analysis of Metaverse usage intention in the Spanish university. Journal of Computers in Education, 1–24. [Google Scholar] [CrossRef]
  12. Chatterjee, S., & Bhattacharjee, K. K. (2020). Adoption of artificial intelligence in higher education: A quantitative analysis using structural equation modelling. Education and Information Technologies, 25(5), 3443–3463. [Google Scholar] [CrossRef]
  13. Chen, G., Fan, J., & Azam, M. (2024). Exploring artificial intelligence (AI) chatbots adoption among research scholars using unified theory of acceptance and use of technology (UTAUT). Journal of Librarianship and Information Science, 09610006241269189. [Google Scholar] [CrossRef]
  14. Chen, Y., Li, R., & Liu, X. (2023). Problematic smartphone usage among Chinese adolescents: Role of social/non-social loneliness, use motivations, and grade difference. Current Psychology: Research & Reviews, 42(14), 11529–11538. [Google Scholar] [CrossRef]
  15. Cohen, J. (1988). Statistical power analysis for the behavioral sciences (2nd ed.). Routledge. [Google Scholar]
  16. Dijkstra, T. K. (2010). Latent variables and indices: Herman Wold’s basic design and partial least squares. In Handbook of partial least squares (pp. 23–46). Springer Berlin Heidelberg. [Google Scholar] [CrossRef]
  17. Dodds, W. B., Monroe, K. B., & Grewal, D. (1991). Effects of price, brand, and store information on buyers. Journal of Marketing Research, 28(3), 307–319. [Google Scholar]
  18. Du, L., & Lv, B. (2024). Factors influencing students’ acceptance and use generative artificial intelligence in elementary education: An expansion of the UTAUT model. Education and Information Technologies, 29(18), 24715–24734. [Google Scholar] [CrossRef]
  19. Dwivedi, Y. K., Rana, N. P., Jeyaraj, A., Clement, M., & Williams, M. D. (2019). Re-examining the unifed theory of acceptance and use of technology (UTAUT): Towards a revised theoretical model. Information Systems Frontiers, 21(3), 719–734. [Google Scholar] [CrossRef]
  20. Flavell, J. H. (1979). Metacognition and cognitive monitoring: A new area of cognitive-developmental inquiry. American Psychologist, 34(10), 906–911. [Google Scholar] [CrossRef]
  21. Fornell, C., & Larcker, D. F. (1981). Evaluating structural equation models with unobservable variables and measurement error. Journal of Marketing Research, 18(1), 39–50. [Google Scholar] [CrossRef]
  22. Gayed, J. M., Carlon, M. K. J., Oriola, A. M., & Cross, J. S. (2022). Exploring an AI-based writing assistant’s impact on English language learners. Computers and Education: Artificial Intelligence, 3, 100055. [Google Scholar] [CrossRef]
  23. Goodhue, D., & Thompson, R. L. (1995). Task-technology fit and individual performance. MIS Quarterly, 19, 213–236. [Google Scholar] [CrossRef]
  24. Grassini, S., Aasen, M. L., & Møgelvang, A. (2024). Understanding university students’ acceptance of ChatGPT: Insights from the UTAUT2 model. Applied Artifcial Intelligence, 38(1), 2371168. [Google Scholar] [CrossRef]
  25. Hair, J. F., Jr., Hult, G. T. M., Ringle, C. M., & Sarstedt, M. (2022). A primer on partial least squares structural equation modeling (PLS-SEM) (3rd ed.). Sage. [Google Scholar]
  26. Hair, J. F., Jr., Hult, G. T. M., Ringle, C. M., Sarstedt, M., Danks, N. P., & Ray, S. (2021). Partial least squares structural equation modeling (pls-sem) using R. Springer. [Google Scholar]
  27. Hair, J. F., Jr., Ringle, C. M., & Sarstedt, M. (2013). Partial least squares structural equation modeling: Rigorous applications, better results and higher acceptance. Long Range Planning, 46(1–2), 1–12. [Google Scholar] [CrossRef]
  28. Hair, J. F., Jr., Sarstedt, M., Hopkins, L., & Kuppelwieser, V. G. (2014). Partial least squares structural equation modeling (PLS-SEM). European Business Review, 26(2), 106–121. [Google Scholar] [CrossRef]
  29. Hair, J. F., Jr., Sarstedt, M., Ringle, C. M., & Gudergan, S. P. (2023). Advanced issues in partial least squares structural equation modeling. SAGE Publications. [Google Scholar]
  30. Henseler, J., Ringle, C. M., & Sarstedt, M. (2015). A new criterion for assessing discriminant validity in variance-based structural equation modeling. Journal of the Academy of Marketing Science, 43(1), 115–135. [Google Scholar] [CrossRef]
  31. Hooda, A., Gupta, P., Jeyaraj, A., Giannakis, M., & Dwivedi, Y. K. (2022). The efects of trust on behavioral intention and use behavior within e-government contexts. International Journal of Information Management, 67, 102553. [Google Scholar] [CrossRef]
  32. Hu, L., & Bentler, P. M. (1999). Cutoff criteria for fit indexes in covariance structure analysis: Conventional criteria versus new alternatives. Structural Equation Modeling a Multidisciplinary Journal, 6(1), 1–55. [Google Scholar] [CrossRef]
  33. Imran, M., & Almusharraf, N. (2023). Analyzing the role of ChatGPT as a writing assistant at higher education level: A systematic review of the literature. Contemporary Educational Technology, 15(4), ep464. [Google Scholar] [CrossRef]
  34. Imran, M., & Almusharraf, N. (2024). Google Gemini as a next generation AI educational tool: A review of emerging educational technology. Smart Learning Environments, 11(1), 22. [Google Scholar] [CrossRef]
  35. Imran, M., Almusharraf, N., Abdellatif, M. S., & Abbasova, M. Y. (2024). Artificial intelligence in higher education: Enhancing learning systems and transforming educational paradigms. International Journal of Interactive Mobile Technologies (iJIM), 18(18), 34–48. [Google Scholar] [CrossRef]
  36. Islam, M. A., Hack-Polay, D., Haque, A., Rahman, M., & Hossain, M. S. (2021). Moderating role of psychological empowerment on the relationship between green HRM practices and millennial employee retention in the hotel industry of Bangladesh. Business Strategy & Development, 5(1), 17–29. [Google Scholar] [CrossRef]
  37. Kim, S. S., & Malhotra, N. K. (2005). A longitudinal model of continued is use: An integrative view of four mechanisms underlying post-adoption phenomena. Management Science, 51(5), 741–755. [Google Scholar] [CrossRef]
  38. Kock, N. (2018). Minimum sample size estimation in PLS-SEM: An application in tourism and hospitality research (pp. 1–16). Emerald Publishing Limited. [Google Scholar] [CrossRef]
  39. Koh, J. H. L., Chai, C. S., & Tsai, C.-C. (2013). Examining practicing teachers’ perceptions of technological pedagogical content knowledge (TPACK) pathways: A structural equation modeling approach. Instructional Science, 41(4), 793–809. [Google Scholar] [CrossRef]
  40. Lajuni, N., Wellfren, A. C., Abdullah, N. B., & Nain, S. B. (2022). Financial technology as a future Game-Changer. In Advances in fnance, accounting, and Economics book series (pp. 14–30). IGI Global. [Google Scholar] [CrossRef]
  41. Lakhal, S., & Khechine, H. (2021). Technological factors of students’ persistence in online courses in higher education: The moderating role of gender, age and prior online course experience. Education and Information Technologies, 26(3), 3347–3373. [Google Scholar] [CrossRef]
  42. Latan, H., & Noonan, R. (2017). Partial least squares path modeling: Basic concepts, methodological issues and applications. Guilford Press. [Google Scholar]
  43. Limayem, M., & Hirt, S. G. (2003). Force of habit and information systems usage: Theory and initial validation. Journal of the AIS, 4(1), 65–97. [Google Scholar] [CrossRef]
  44. Liu, J., Dai, Q., & Chen, J. (2024). Factors affecting teachers’ use of digital resources for teaching mathematical cultures: An extended UTAUT-2 model. Education and Information Technologies, 30, 7659–7688. [Google Scholar] [CrossRef]
  45. Ma, N., Du, L., & Lu, Y. (2022). A model of factors influencing in-service teachers’ social network prestige in online peer assessment. Australasian Journal of Educational Technology, 38(5), 100–118. [Google Scholar] [CrossRef]
  46. Maheshwari, G. (2023). Factors influencing students’ intention to adopt and use ChatGPT in higher education: A study in the Vietnamese context. Education and Information Technologies, 29(10), 12167–12195. [Google Scholar] [CrossRef]
  47. Mouza, C., & Whalen, J. (2023). ChatGPT: Challenges, opportunities, and implications for teacher education. Contemporary Issues in Technology and Teacher Education, 23(1), 1–23. [Google Scholar]
  48. Osei, H. V., Kwateng, K. O., & Boateng, K. A. (2022). Integration of personality trait, motivation and UTAUT 2 to understand e-learning adoption in the era of COVID-19 pandemic. Education and Information Technologies, 27(8), 10705–10730. [Google Scholar] [CrossRef]
  49. Parveen, K., Phuc, T. Q. B., Alghamdi, A. A., Hajjej, F., Obidallah, W. J., Alduraywish, Y. A., & Shafiq, M. (2024). Unraveling the dynamics of ChatGPT adoption and utilization through Structural Equation Modeling. Scientific Reports, 14(1), 23469. [Google Scholar] [CrossRef] [PubMed]
  50. Podsakof, P. M., MacKenzie, S. B., Lee, J.-Y., & Podsakof, N. P. (2003). Common method biases in behavioral research: A critical review of the literature and recommended remedies. Journal of Applied Psychology, 88(5), 879–903. [Google Scholar] [CrossRef] [PubMed]
  51. Rashid, S., Malik, S., Abbas, F., & Khan, J. A. (2024). Pakistani students’ perceptions about knowledge, use and impact of artificial intelligence (AI) on academic writing: A case study. Journal of Computers in Education, 1–26. [Google Scholar] [CrossRef]
  52. Raza, S. A., Qazi, Z., Qazi, W., & Ahmed, M. (2022). E-learning in higher education during COVID-19: Evidence from blackboard learning system. Journal of Applied Research in Higher Education, 14(4), 1603–1622. [Google Scholar] [CrossRef]
  53. Ringle, C. M., Wende, S., & Becker, J.-M. (2024). SmartPLS 4 bönningstedt: SmartPLS. Available online: https://www.smartpls.com (accessed on 6 January 2025).
  54. Rosli, M. S., & Saleh, N. S. (2024). Predicting the acceptance of metaverse for educational purposes in universities: A structural equation model and mediation analysis of the extended technology acceptance model. SN Computer Science, 5(6), 688. [Google Scholar] [CrossRef]
  55. Rusmiyanto, R., Huriati, N., Fitriani, N., Tyas, N. K., Rof’i, A., & Sari, M. N. (2023). The role of artifcial intelligence (AI) in developing English language learner’s communication skills. Journal on Education, 6(1), 750–757. [Google Scholar] [CrossRef]
  56. Sarstedt, M., Ringle, C. M., & Hair, J. F. (2022). Partial least squares structural equation modeling. In Handbook of market research (pp. 587–632). Springer. [Google Scholar]
  57. Shah, M. H. A., Dharejo, N., Mahar, Z. A., Nazeer, M. I., Khoso, I. A., & Shah, A. (2024). Significant predictors influencing the adoption of ChatGPT usage in the Academia in Sindh, Pakistan: Extension of UTAUT model. Pegem Journal of Education and Instruction, 14(4), 135–145. [Google Scholar] [CrossRef]
  58. Sharma, S., Singh, G., Sharma, C. S., & Kapoor, S. (2024). Artificial intelligence in Indian higher education institutions: A quantitative study on adoption and perceptions. International Journal of Systems Assurance Engineering and Management, 1–17. [Google Scholar] [CrossRef]
  59. Soliman, M., Ali, R. A., Khalid, J., Mahmud, I., & Ali, W. B. (2024). Modelling continuous intention to use generative artificial intelligence as an educational tool among university students: Findings from PLS-SEM and ANN. Journal of Computers in Education, 1–32. [Google Scholar] [CrossRef]
  60. Strzelecki, A. (2023). Students’ acceptance of chatgpt in higher education: An extended unified theory of acceptance and use of technology. Innovative Higher Education, 49(2), 223–245. [Google Scholar] [CrossRef]
  61. Strzelecki, A. (2024). ChatGPT in higher education: Investigating bachelor and master students’ expectations towards AI tool. Education and Information Technologies, 1–25. [Google Scholar] [CrossRef]
  62. Tlili, A., Shehata, B., Adarkwah, M. A., Bozkurt, A., Hickey, D. T., Huang, R., & Agyemang, B. (2023). What if the devil is my guardian angel: ChatGPT as a case study of using chatbots in education. Smart Learning Environments, 10(1), 15. [Google Scholar] [CrossRef]
  63. Tummalapenta, S. R., Pasupuleti, R. S., Chebolu, R. M., Banala, T. V., & Thiyyagura, D. (2024). Factors driving ChatGPT continuance intention among higher education students: Integrating motivation, social dynamics, and technology adoption. Journal of Computers in Education, 1–24. [Google Scholar] [CrossRef]
  64. Twum, K. K., Ofori, D., Keney, G., & Korang-Yeboah, B. (2022). Using the UTAUT, personal inno-vativeness and perceived fnancial cost to examine student’s intention to use E-learning. Journal of Science and Technology Policy Management, 13(3), 713–737. [Google Scholar] [CrossRef]
  65. Venkatesh, N., Morris, N., Davis, N., & Davis, N. (2003). User acceptance of information technology: Toward a unified view. MIS Quarterly, 27(3), 425. [Google Scholar] [CrossRef]
  66. Venkatesh, V., Thong, J. Y. L., & Xu, X. (2012). Consumer acceptance and use of information technology: Extending the unified theory of acceptance and use of technology. MIS Quarterly, 36(1), 157–178. [Google Scholar] [CrossRef]
  67. Venkatesh, V., Thong, J. Y. L., & Xu, X. (2016). Unifed theory of acceptance and use of technology: A synthesis and the road ahead. Journal of the Association for Information Systems, 17, 328–376. [Google Scholar] [CrossRef]
  68. Wijaya, T. T., Su, M., Cao, Y., Weinhandl, R., & Houghton, T. (2024). Examining Chinese preservice mathematics teachers’ adoption of AI chatbots for learning: Unpacking perspectives through the UTAUT2 model. Education and Information Technologies, 1–29. [Google Scholar] [CrossRef]
  69. Yu, C.-W., Chao, C.-M., Chang, C.-F., Chen, R.-J., Chen, P.-C., & Liu, Y.-X. (2021). Exploring behavioral intention to use a mobile health education website: An extension of the UTAUT 2 model. SAGE Open, 11(4), 1–12. [Google Scholar] [CrossRef]
  70. Zafar, M. S., Asghar, Z., Malik, A., & Abubakar, M. (2024). Determining Behavioural Intention to Use Artificial Intelligence in the Hospitality Sector of Pakistan: An application of UTAUT Model. Journal of Tourism, Hospitality and, Services Industries Research, 4(1), 64–84. [Google Scholar] [CrossRef]
  71. Zhang, P., & Tur, G. (2023). A systematic review of ChatGPT use in K-12 education. European Journal of Education, 59(2), e12599. [Google Scholar] [CrossRef]
Figure 1. Conceptual Framework.
Figure 1. Conceptual Framework.
Education 15 00756 g001
Figure 2. Measurement and structural models.
Figure 2. Measurement and structural models.
Education 15 00756 g002
Table 1. Demographics.
Table 1. Demographics.
DemographicValueFrequencyPercentage
GenderMale39464.5%
Female21735.5%
Age16–2026944.0%
20–2529548.3%
26–30172.8%
31–35111.8%
35 and above193.1%
Degree ProgrammesBS/BA/ADP52686.1%
MS/MA172.8%
MPhil518.3%
PhD172.8%
Experience1–5 years46876.6%
6–10 years7011.5%
More than 10 years7311.9%
Table 2. Construct reliability and validity.
Table 2. Construct reliability and validity.
Cronbach’s Alpha Composite Reliability (rho_a) Composite Reliability (rho_c) Average Variance Extracted (AVE)
BI0.877 0.878 0.924 0.802
EE0.820 0.827 0.881 0.649
FC0.724 0.726 0.844 0.643
HM0.822 0.841 0.894 0.737
HT0.889 0.891 0.923 0.750
PE0.846 0.849 0.897 0.685
PV0.817 0.853 0.890 0.730
SI0.899 0.900 0.930 0.768
Use0.695 0.702 0.800 0.500
Table 3. Heterotrait-monotrait ratio (HTMT).
Table 3. Heterotrait-monotrait ratio (HTMT).
BI EE FC HM HT PE PV SI Use
BI
EE0.622
FC0.649 0.872
HM0.576 0.675 0.633
HT0.815 0.542 0.567 0.544
PE0.612 0.842 0.685 0.545 0.505
PV0.601 0.630 0.667 0.607 0.589 0.555
SI0.601 0.556 0.537 0.498 0.593 0.526 0.540
Use0.391 0.159 0.290 0.214 0.490 0.163 0.316 0.361
Table 4. Fornell−Larcker criterion.
Table 4. Fornell−Larcker criterion.
BI EE FC HM HT PE PV SI Use
BI0.896
EE0.532 0.806
FC0.519 0.673 0.802
HM0.494 0.556 0.487 0.859
HT0.723 0.467 0.461 0.472 0.866
PE0.529 0.700 0.535 0.454 0.441 0.827
PV0.522 0.525 0.522 0.496 0.512 0.468 0.854
SI0.535 0.483 0.435 0.434 0.532 0.456 0.462 0.876
Use0.353 0.150 0.241 0.188 0.414 0.139 0.271 0.310 0.707
Table 5. Model fitness.
Table 5. Model fitness.
Saturated Model Estimated Model
Standardised Root-Mean Square0.059 0.061
Chi-square2286.000 2310.067
Normed Fit Indice0.803 0.801
Table 6. Hypotheses testing.
Table 6. Hypotheses testing.
Original Sample (O) Sample Mean (M) Standard Deviation (STDEV) T-Statistics (|O/STDEV|) p-Values Decision
BI -> Use0.098 0.096 0.061 1.608 0.108 Proved False
EE -> BI0.023 0.023 0.057 0.396 0.692 Proved True
FC -> BI0.093 0.093 0.044 2.131 0.033 Proved True
FC -> Use0.041 0.044 0.052 0.783 0.434 Proved False
HM -> BI0.065 0.065 0.042 1.533 0.125 Proved False
HT -> BI0.489 0.487 0.042 11.754 0.000 Proved True
HT -> Use0.325 0.326 0.049 6.579 0.000 Proved True
PE -> BI0.141 0.142 0.046 3.058 0.002 Proved True
PV -> BI0.067 0.069 0.044 1.519 0.129 Proved False
SI -> BI0.100 0.099 0.039 2.542 0.011 Proved True
Disclaimer/Publisher’s Note: The statements, opinions and data contained in all publications are solely those of the individual author(s) and contributor(s) and not of MDPI and/or the editor(s). MDPI and/or the editor(s) disclaim responsibility for any injury to people or property resulting from any ideas, methods, instructions or products referred to in the content.

Share and Cite

MDPI and ACS Style

Rashid, S. Habit Predicting Higher Education EFL Students’ Intention and Use of AI: A Nexus of UTAUT-2 Model and Metacognition Theory. Educ. Sci. 2025, 15, 756. https://doi.org/10.3390/educsci15060756

AMA Style

Rashid S. Habit Predicting Higher Education EFL Students’ Intention and Use of AI: A Nexus of UTAUT-2 Model and Metacognition Theory. Education Sciences. 2025; 15(6):756. https://doi.org/10.3390/educsci15060756

Chicago/Turabian Style

Rashid, Shaista. 2025. "Habit Predicting Higher Education EFL Students’ Intention and Use of AI: A Nexus of UTAUT-2 Model and Metacognition Theory" Education Sciences 15, no. 6: 756. https://doi.org/10.3390/educsci15060756

APA Style

Rashid, S. (2025). Habit Predicting Higher Education EFL Students’ Intention and Use of AI: A Nexus of UTAUT-2 Model and Metacognition Theory. Education Sciences, 15(6), 756. https://doi.org/10.3390/educsci15060756

Note that from the first issue of 2016, this journal uses article numbers instead of page numbers. See further details here.

Article Metrics

Back to TopTop