Mastery Motivation, Mastery Pleasure, and Self-Concept in Singing of Students in Specialized and Non-Specialized Music Classes
Abstract
1. Introduction
2. Literature Review
2.1. Mastery Motivation and Mastery Pleasure
2.2. Musical Self-Concept and Singing
2.3. Mastery Motivation, Mastery Pleasure, and Self-Concept
2.4. Singing in Hungarian Music Education
2.5. Rationale of This Study
- RQ1: What are the differences among class types and genders for students’ MM, MP, and SC in signing across all grades?
- RQ2: What are the relationships between students’ demographic variables (grades, class types, and parental education) and MM, MP, and SC in singing?
- RQ3: What are the predictive effects of demographic variables (gender, grade, and parental education) on students’ MM, MP, and SC in singing?
3. Materials and Methods
3.1. Participants
3.2. Instrument
3.3. Analytical Procedure
3.4. Confirmatory Factor Analysis (CFA)
4. Results
4.1. Comparison Across Class Types for MM, MP, and SC
4.2. Comparison Across Genders for MM, MP, and SC in Singing
4.3. Relationship Among Parental Education and MM, MP, and SC in Singing
4.4. Interaction Effects of Demographic Variables
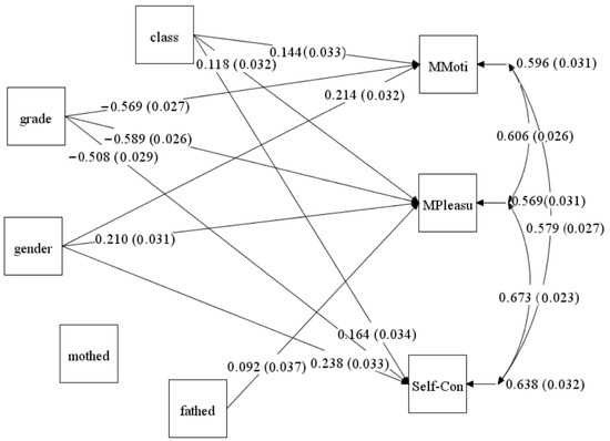
4.5. Individual Predictive Effects of Demographic Variables
4.6. Combined Predictive Effects of Demographic Variables
5. Discussion
6. Conclusions
Author Contributions
Funding
Institutional Review Board Statement
Informed Consent Statement
Data Availability Statement
Conflicts of Interest
References
- Austin, J. R. (1988). The effect of music contest format on self-concept, motivation, achievement, and attitude of elementary band students. Journal of Research in Music Education, 36(2), 95–107. [Google Scholar] [CrossRef]
- Austin, J. R., & Vispoel, W. P. (1998). How American adolescents interpret success and failure in classroom music: Relationships among attributional beliefs, self-concept and achievement. Psychology of Music, 26, 26–45. [Google Scholar] [CrossRef]
- Barrett, K. C., & Morgan, G. A. (1995). Continuities and discontinuities in mastery motivation in infancy and toddlerhood: A conceptualization and review. In R. H. MacTurk, & G. A. Morgan (Eds.), Mastery motivation: Origins, conceptualizations, and applications (pp. 67–93). Ablex. [Google Scholar]
- Barrett, K. C., & Morgan, G. A. (2018). Mastery motivation: Retrospect, present, and future directions. In A. Elliot (Ed.), Advances in motivation science (Vol. 5, pp. 2–39). Elsevier. [Google Scholar]
- Berkowska, M., & Dalla Bella, S. (2009). Singing proficiency in the majority: Normality and “phenotypes” of poor singing. Annals of the New York Academy of Sciences, 1169(1), 99–107. [Google Scholar] [CrossRef]
- Busch-Rossnagel, N. A., & Morgan, G. A. (2013). Introduction to section three: Overview and analysis. In K. C. Barrett, N. A. Fox, G. A. Morgan, D. J. Fidler, & L. A. Daunhauer (Eds.), Handbook of self-regulatory processes in development: New directions and international perspectives (pp. 247–264). Psychology Press. [Google Scholar] [CrossRef]
- Calchei, M., Oo, T. Z., & Józsa, K. (2023). Subject-specific mastery motivation in Moldovan middle school students. Behavioral Sciences, 13(2), 166. [Google Scholar] [CrossRef]
- Dallos, M. (2024). Hungarian choral tradition from the music pedagogical reforms to the end of the twentieth century. Paedagogica Historica, 61, 129–152. [Google Scholar] [CrossRef]
- Demorest, M., Kelley, J., & Pfordresher, P. Q. (2017). Singing ability, musical self-concept, and future music participation. Journal of Research in Music Education, 64(4), 405–420. [Google Scholar] [CrossRef]
- Educational Research and Development Institute. (2020). Framework curriculum for primary school grades 1–4 and 5–8 for music. Available online: https://www.oktatas.hu (accessed on 13 June 2024).
- Fiedler, D., & Spychiger, M. (2017). Measuring “Musical Self-Concept” throughout the years of adolescence with MUSCI_youth: Validation and adjustment of the Musical Self-Concept Inquiry (MUSCI) by investigating samples of students at secondary education schools. Psychomusicology: Music, Mind, and Brain, 27(3), 167–179. [Google Scholar] [CrossRef]
- Green, S. K., & Hale, C. L. (2011). Fostering a lifelong love of music: Instruction and assessment practices that make a difference. Music Educators Journal, 98(1), 45–50. [Google Scholar] [CrossRef]
- Gudmundsdottir, R. H., & Cohen, A. J. (2015). Advancing interdisciplinary research in singing through the AIRS test battery of singing skills. Musicae Scientiae, 19(3), 234–237. [Google Scholar] [CrossRef]
- Habók, A., & Magyar, A. (2018). Validation of a self-regulated foreign language learning strategy questionnaire through multidimensional modeling. Frontiers in Psychology, 9, 1–11. [Google Scholar] [CrossRef]
- Harter, S. (2003). The development of self-representations during childhood and adolescence. In M. R. Leary, & J. P. Tangney (Eds.), Handbook of self and identity (pp. 610–642). Guilford. [Google Scholar]
- Hashmi, S. I., Seok, C. B., & Halik, M. H. (2017). Enhancing persistence on mastery tasks among young preschool children by implementing the “I Can” mastery motivation classroom program. Hungarian Educational Research Journal, 7(2), 127–141. [Google Scholar]
- Hattie, J. (1992). Self-concept. Lawrence Erlbaum Associates. [Google Scholar]
- Hutchins, S., Larrouy-Maestri, P., & Peretz, I. (2014). Singing ability is rooted in vocal-motor control of pitch. Attention, Perception, & Psychophysics, 76(8), 2522–2530. [Google Scholar] [CrossRef]
- Janurik, M., Kis, N., Szabó, N., & Józsa, K. (2021). Az ének-zene tantárgy iránti attitűd összefüggése az iskolai zenetanulás iránti motivációval hetedik osztályos tanulók körében [The relationship between the attitude towards the subject of singing and music and the motivation towards learning music at school among seventh-grade students]. Neveléstudomány: Oktatás–Kutatás–Innováció, 3(2), 17–42. [Google Scholar] [CrossRef]
- Janurik, M., Oo, T. Z., Kis, N., Szabó, N., & Józsa, K. (2023). The dynamics of mastery motivation and its relationship with self-concept in music education. Behavioral Sciences, 13(8), 667. [Google Scholar] [CrossRef]
- Józsa, K. (2014). Developing new scales for assessing English and German language mastery motivation. In J. Horvath, & P. Medgyes (Eds.), Studies in honor of Marianne Nikolov (pp. 37–50). Lingua Franca Group. [Google Scholar]
- Józsa, K., & Barrett, K. C. (2018). Affective and social mastery motivation in preschool as predictors of early school success: A longitudinal study. Early Childhood Research Quarterly, 45(4), 81–92. [Google Scholar] [CrossRef]
- Józsa, K., Kis, N., & Huang, S.-Y. (2017). Mastery motivation in school subjects in Hungary and Taiwan. Hungarian Educational Research Journal, 7(2), 158–177. [Google Scholar]
- Józsa, K., & Molnár, É. D. (2013). The relationship between mastery motivation, self-regulated learning, and school success: A Hungarian and European perspective. In K. C. Barrett, N. A. Fox, G. A. Morgan, D. J. Fidler, & L. A. Daunhauer (Eds.), Handbook on self-regulatory processes in development: New directions and international perspectives (pp. 265–304). Psychology Press. [Google Scholar]
- Józsa, K., & Morgan, G. A. (2014). Developmental changes in cognitive persistence and academic achievement between grade 4 and grade 8. European Journal of Psychology of Education, 29(3), 521–535. [Google Scholar] [CrossRef]
- Kline, R. B. (2015). Principles and practice of structural equation modeling (4th ed.). Guilford. [Google Scholar]
- Kovács, K., Józsa, K., Szabó, N., & Janurik, M. (2024). Az ének-zene tagozatos és a normál tanterv szerint tanulók éneklési képességének összehasonlító vizsgálata [A comparative study of singing ability in students from specialized music classes and general education classes]. Képzés és gyakorlat, 22(2), 40–55. [Google Scholar] [CrossRef]
- Krause, A. E., Forbes, M., & Lowe-Brown, X. (2022). Does reality television-style singing influence singing self-concept? Journal of Voice. Advance online publication. [Google Scholar] [CrossRef]
- Leech, N. C., Barrett, K. C., & Morgan, G. A. (2005). SPSS for intermediate statistics: Use and interpretation (2nd ed.). Lawrence Erlbaum Associates Publishers. [Google Scholar]
- Lippolis, M., Carraturo, G., Ferreri, L., Vuust, P., Müllensiefen, D., Matarrelli, B., & Brattico, E. (2023). Sensitivity to social reward in music behavior changes after music training in preadolescence. Advances in Cognitive Psychology, 19(4), 106–125. [Google Scholar] [CrossRef]
- Marsh, H. W. (1984). Relationships among dimensions of self-attribution, dimensions of self-concept, and academic achievements. Journal of Educational Psychology, 76, 1291–1380. [Google Scholar] [CrossRef]
- Marsh, H. W. (1990). The structure of academic self-concept: The Marsh/Shavelson Model. Journal of Educational Psychology, 82(4), 623–636. [Google Scholar] [CrossRef]
- Marsh, H. W., Craven, R. G., Hinkley, J. W., & Debus, R. L. (2003). Evaluation of the big-two factor theory of academic motivation orientations: An evaluation of jingle-jangle fallacies. Multivariate Behavioral Research, 38, 189–224. [Google Scholar] [CrossRef]
- Mattingly, B. T. (2024). The collaborative effort of Zoltán Kodály and his students in the development of the Kodály concept. Journal of Historical Research in Music Education, 45(2), 147–261. [Google Scholar] [CrossRef]
- McClellan, E. R. (2011). Relationships among parental influences, selected demographic factors, adolescent self-concept as a future music educator, and the decision to major in music education. Bulletin of the Council for Research in Music Education, 187, 49–64. [Google Scholar] [CrossRef]
- Mercader, J., Presentación, M. J., Siegenthaler, R., Moliner, V., & Miranda, A. (2017). Motivation and mathematics performance: A longitudinal study in early educational stages. Revista de Psicodidáctica, 22(2), 1–14. [Google Scholar] [CrossRef]
- Mizener, C. P. (1993). Attitudes of children towards singing and choir participation and assessed singing skill. Journal of Research in Music Education, 41(3), 233–245. [Google Scholar] [CrossRef]
- Mokrova, I., O’Brien, M., Calkins, S. D., Leerkes, E. M., & Marcovitch, S. (2013). The role of persistence at preschool age in academic skills at kindergarten. European Journal of Psychology of Education, 28(4), 1495–1503. [Google Scholar] [CrossRef]
- Morgan, G. A., Harmon, R. J., & Maslin-Cole, C. A. (1990). Mastery motivation: Definition and measurement. Early Education and Development, 1(5), 318–339. [Google Scholar] [CrossRef]
- Morgan, G. A., Józsa, K., & Liao, H.-F. (2017). Introduction to the special issue on mastery motivation: Measures and results across cultures and ages. Hungarian Educational Research Journal, 7(2), 5–14. [Google Scholar]
- Morin, A. J. S., Scalas, L. F., Vispoel, W., Marsh, H. W., & Wen, Z. (2015). The Music Self-Perception Inventory: Development of short form. Psychology of Music, 44(5), 915–934. [Google Scholar] [CrossRef]
- Ng, C. (2017). Australian primary students’ motivation and learning intentions for extra-curricular music programmes. Music Education Research, 19(3), 276–291. [Google Scholar] [CrossRef]
- Orsovics, Y. (2015). A zene szerepe egészségünk megőrzésében. In M. Nagy, & T. Strédl (Eds.), A jogtudatosság mint az egészséges életmód része (pp. 58–66). Univerzita J. Selyeho. [Google Scholar]
- Pfordresher, P. Q., & Demorest, S. M. (2021). The prevalence and correlates of accurate singing. Journal of Research in Music Education, 69(1), 5–23. [Google Scholar] [CrossRef]
- Razza, R. A., Martin, A., & Brooks-Gunn, J. (2015). Are approaches to learning in kindergarten associated with academic and social competence similarly? Child & Youth Care Forum, 44(6), 757–776. [Google Scholar] [CrossRef]
- Ribeiro, G. M., & da Silva, G. A. M. (2022). Self-determination in music media by digital technologies in high school: An action research in a state school of Mossoró/RN. Per Musi—Scholarly Music Journal, 42, e224205. [Google Scholar] [CrossRef]
- Rutkowski, J. (1996). The effectiveness of individual/small-group singing activities on kindergartners’ use of singing voice and developmental music aptitude. Journal of Research in Music Education, 44(4), 353–368. [Google Scholar] [CrossRef]
- Sandene, B. A. (1997). An investigation of variables related to student motivation in instrumental music (Doctoral dissertation, University of Michigan). Dissertation Abstracts International: Section A. Humanities and Social Sciences, 58(10), 3870. [Google Scholar]
- Schmidt, C. P. (2005). Relationships among motivation, achievement, and music experience variables in secondary instrumental music students. Journal of Research in Music Education, 53(2), 134–147. [Google Scholar] [CrossRef]
- Sepúlveda-Durán, C. M., Martín-Lobo, P., & Santiago-Ramajo, S. (2024). Impact of musical training in specialised centres on learning strategies, auditory discrimination, and working memory in adolescents. British Journal of Music Education, 41(1), 51–64. [Google Scholar] [CrossRef]
- Shavelson, R. J., Hubner, J. J., & Stanton, G. C. (1976). Self-concept: Validation of construct interpretations. Review of Educational Research, 46, 407–441. [Google Scholar] [CrossRef]
- Shonkoff, J. P., & Phillips, D. A. (Eds.). (2000). From neurons to neighborhoods: The science of early childhood development. National Academy Press. [Google Scholar]
- Sloboda, J. A., Wise, K. J., & Peretz, I. (2005). Quantifying tone deafness in the general population. In G. Avanzini, L. Lopez, S. Koelsch, & M. Manjno (Eds.), The neurosciences and music II: From perception to performance (pp. 255–261). New York Academy of Sciences. [Google Scholar]
- Song, J. (2019). Shaping of the ideas of Jaques-Dalcroze, Kodály and Orff on rhythmic education through corporeal movement. Korean Journal of Research in Music Education, 48(3), 103–127. [Google Scholar] [CrossRef]
- Spychiger, M. (2017). From musical experience to musical identity. In R. MacDonald, D. J. Hargreaves, & D. Miell (Eds.), Handbook of musical identities (pp. 267–287). Oxford University Press. [Google Scholar]
- Spychiger, M., Gruber, L., & Olbertz, F. (2009). Musical self-concept—Presentation of a multidimensional model and its empirical analyses. In J. Louhivuori, T. Eerola, S. Saarikallio, T. Himberg, & P.-S. Eerola (Eds.), Proceedings of the 7th Triennial Conference of European Society for the Cognitive Sciences of Music (ESCOM 2009) (pp. 505–506). University of Jyväskylä, Department of Music. [Google Scholar]
- Svalina, V., & Zelić, J. (2020). Teaching music from the perspective of first, second, and third-grade students of primary school. Pedagogika, 139(3), 175–198. [Google Scholar] [CrossRef]
- Szenczi, B., Kis, N., & Józsa, K. (2018). Academic self-concept and mastery motivation in students with learning disabilities. Journal of Psychological and Educational Research, 26(2), 98–113. [Google Scholar]
- Upitis, R., Abrami, P. C., Brook, J., & King, M. (2017). Parental involvement in children’s independent music lessons. Music Education Research, 19(1), 74–98. [Google Scholar] [CrossRef]
- Vispoel, W. P. (1993). The development and validation of the Arts Self-Perception Inventory for Adolescents. Educational and Psychological Measurement, 53(4), 1023–1033. [Google Scholar] [CrossRef]
- Vispoel, W. P. (1995). Self-concept in artistic domains: An extension of the Shavelson model. Journal of Educational Psychology, 85(1), 134–153. [Google Scholar] [CrossRef]
- Vispoel, W. P. (2003). Measuring and understanding self-perceptions of musical ability. In H. W. Marsh, R. G. Craven, & D. M. McInerney (Eds.), International advances in self-research (pp. 151–180). Information Age Publishing. [Google Scholar]
- Vispoel, W. P. (2021). Integrating self-perceptions of music skill into contemporary models of self-concept. Visions of Research in Music Education, 16, 33. [Google Scholar]
- Wang, P.-J. (2016). Bidirectional relationships among maternal interactive behavior, mastery motivation, and developmental ability in children with global developmental delay [Unpublished doctoral dissertation, National Taiwan University]. [Google Scholar]
- Wang, P.-J., Hwang, A. W., Liao, H.-F., Chen, P.-C., & Hsieh, W. S. (2011). The stability of mastery motivation and its relationship with home environment in infants and toddlers. Infant Behavior and Development, 34(3), 434–442. [Google Scholar] [CrossRef]
- Wang, P.-J., Liao, H.-F., & Morgan, G. A. (2017). The revised individualized moderately challenging mastery tasks for 15- to 48-month-old children. Hungarian Educational Research Journal, 7(2), 68–85. [Google Scholar]
- Welch, G. F. (2006). Singing and vocal development. In G. McPherson (Ed.), The child as musician: A handbook of musical development (pp. 311–329). Oxford University Press. [Google Scholar] [CrossRef]
- Whidden, C. (2010). Understanding social-cultural influences affecting non-participation in singing. Multi-Disciplinary Research in the Arts: E-Journal, 2(1), 1–15. [Google Scholar]
- White, R. W. (1959). Motivation reconsidered: The concept of competence. Psychological Review, 66(5), 297–333. [Google Scholar] [CrossRef]
- Wieser, M., Novak-Geiger, V., & Müller, F. H. (2024). Who stays? Who goes? Motivation and tendency to drop out in music schools. Frontiers in Psychology, 15, 1378843. [Google Scholar] [CrossRef]
- Yarrow, L. J., Klein, R. P., Lomonaco, S., & Morgan, G. A. (1975). Cognitive and motivational development in early childhood. In B. Z. Friedlander, G. M. Sterritt, & G. E. Kirk (Eds.), Exceptional infants, assessment and intervention (pp. 491–502). Bruner/Mazel. [Google Scholar]






| Samples | Numbers | Percentages (%) |
|---|---|---|
| 1. Class type (Total) | (586) | (100) |
| Specialized music | 145 | 24.70 |
| Non-specialized music | 441 | 75.30 |
| 2. Grade (Total) | (586) | (100) |
| Grade 1 | 155 | 26.50 |
| Grade 3 | 143 | 24.40 |
| Grade 5 | 132 | 22.50 |
| Grade 7 | 156 | 26.60 |
| 3. Gender (Total) | (586) | (100) |
| Boy | 261 | 44.50 |
| Girl | 325 | 55.50 |
| Scales | Items | Mean | Std. Deviation | Skewness | Kurtosis | Cronbach’s Alpha |
|---|---|---|---|---|---|---|
| Mastery motivation | 6 | 3.59 | 1.31 | −0.68 | −0.87 | 0.93 |
| Mastery pleasure | 5 | 3.33 | 1.17 | −0.53 | −1.03 | 0.86 |
| Self-concept | 7 | 3.16 | 0.81 | −0.41 | −0.65 | 0.77 |
| Total | 18 | 3.36 | 1.01 | −0.58 | −0.83 | 0.94 |
| Variables | 1 | 2 | 3 | 4 | 5 | 6 |
|---|---|---|---|---|---|---|
| Total participants (586) | ||||||
| 1. Grade | 1 | −0.06 | −0.11 ** | −0.58 ** | −0.60 ** | −0.52 ** |
| 2. Mother’s Education | 1 | 0.50 ** | 0.03 | 0.06 | 0.05 | |
| 3. Father’s Education | 1 | 0.10 * | 0.13 ** | 0.13 ** | ||
| 4. Mastery Motivation | 1 | 0.77 ** | 0.74 ** | |||
| 5. Mastery Pleasure | 1 | 0.79 ** | ||||
| 6. Self-concept | 1 | |||||
| Grade 1 (155) | 1 | 2 | 3 | 4 | 5 | |
| 1. Mother’s Education | 1 | 0.55 ** | 0.12 | 0.12 | 0.07 | |
| 2. Father’s Education | 1 | 0.01 | 0.09 | 0.20 * | ||
| 3. Mastery Motivation | 1 | 0.68 ** | 0.58 ** | |||
| 4. Mastery Pleasure | 1 | 0.59 ** | ||||
| 5. Self-concept | 1 | |||||
| Grade 3 (143) | 1 | 2 | 3 | 4 | 5 | |
| 1. Mother’s Education | 1 | 0.49 ** | −0.07 | 0.07 | 0.09 | |
| 2. Father’s Education | 1 | 0.04 | 0.15 | 0.15 | ||
| 3. Mastery Motivation | 1 | 0.57 ** | 0.54 ** | |||
| 4. Mastery Pleasure | 1 | 0.74 ** | ||||
| 5. Self-concept | 1 | |||||
| Grade 5 (132) | 1 | 2 | 3 | 4 | 5 | |
| 1. Mother’s Education | 1 | 0.28 ** | −0.01 | 0.04 | −0.02 | |
| 2. Father’s Education | 1 | 0.06 | 0.21 * | −0.01 | ||
| 3. Mastery Motivation | 1 | 0.62 ** | 0.62 ** | |||
| 4. Mastery Pleasure | 1 | 0.68 ** | ||||
| 5. Self-concept | 1 | |||||
| Grade 7 (156) | 1 | 2 | 3 | 4 | 5 | |
| 1. Mother’s Education | 1 | 0.59 ** | 0.01 | −0.05 | −0.04 | |
| 2. Father’s Education | 1 | 0.09 | −0.04 | 0.01 | ||
| 3. Mastery Motivation | 1 | 0.66 ** | 0.69 ** | |||
| 4. Mastery Pleasure | 1 | 0.77 ** | ||||
| 5. Self-concept | 1 | |||||
| Variables | Source | df | Mean Square | F | Sig | Partial Eta Square |
|---|---|---|---|---|---|---|
| Variables (MM, MP, and SC) | Sphericity assumed | 2 | 24.64 | 79.49 | <0.001 | 0.11 |
| Greenhouse–Geisser | 1.88 | 26.16 | ||||
| Huynh–Feldt | 1.88 | 26.04 | ||||
| Lower bound | 1.00 | 49.27 | ||||
| Variables*class type | Sphericity assumed | 2 | 0.87 | 2.54 | 0.079 | <0.01 |
| Greenhouse–Geisser | 1.88 | 0.93 | 0.083 | |||
| Huynh–Feldt | 1.88 | 0.92 | 0.083 | |||
| Lower bound | 1.00 | 1.74 | 0.112 | |||
| Variables*gender | Sphericity assumed | 2 | 1.62 | 4.74 | 0.009 | 0.01 |
| Greenhouse–Geisser | 1.88 | 1.72 | 0.010 | |||
| Huynh–Feldt | 1.88 | 1.71 | 0.010 | |||
| Lower bound | 1.00 | 3.25 | 0.030 | |||
| Variables*grade | Sphericity assumed | 6 | 7.01 | 22.60 | <0.001 | 0.10 |
| Greenhouse–Geisser | 5.52 | 7.62 | ||||
| Huynh–Feldt | 5.56 | 7.56 | ||||
| Lower bound | 3.00 | 14.02 |
| Dependent Variables | Independent Variables | Std. Beta (β) | Std. Error | Sig | Correlations | Collinearity Effects (VIF) | ||
|---|---|---|---|---|---|---|---|---|
| Zero-Order | Partial | Part | ||||||
| MM | Class type | 0.12 | 0.11 | 0.001 | 0.14 | 0.15 | 0.11 | 1.01 |
| Grade | −0.58 | 0.02 | 0.000 | −0.60 | −0.60 | −0.58 | 1.01 | |
| Gender | 0.20 | 0.09 | 0.000 | 0.25 | 0.25 | 0.20 | 1.01 | |
| Mother’s education | 0.01 | 0.07 | 0.757 | 0.06 | 0.01 | 0.01 | 1.34 | |
| Father’s education | 0.04 | 0.06 | 0.291 | 0.10 | 0.05 | 0.04 | 1.45 | |
| MP | Class type | 0.09 | 0.09 | 0.005 | 0.11 | 0.12 | 0.09 | 1.01 |
| Grade | −0.61 | 0.02 | 0.000 | −0.63 | −0.63 | −0.61 | 1.01 | |
| Gender | 0.19 | 0.08 | 0.000 | 0.24 | 0.25 | 0.19 | 1.01 | |
| Mother’s education | 0.01 | 0.06 | 0.842 | 0.07 | 0.01 | 0.01 | 1.34 | |
| Father’s education | 0.06 | 0.05 | 0.091 | 0.13 | 0.07 | 0.06 | 1.45 | |
| SC | Class type | 0.13 | 0.07 | 0.000 | 0.05 | 0.17 | 0.13 | 1.01 |
| Grade | −0.52 | 0.01 | 0.000 | −0.54 | −0.54 | −0.52 | 1.01 | |
| Gender | 0.24 | 0.06 | 0.000 | 0.28 | 0.29 | 0.23 | 1.01 | |
| Mother’s education | 0.03 | 0.04 | 0.527 | 0.08 | 0.03 | 0.02 | 1.34 | |
| Father’s education | 0.07 | 0.04 | 0.096 | 0.13 | 0.07 | 0.06 | 1.45 | |
Disclaimer/Publisher’s Note: The statements, opinions and data contained in all publications are solely those of the individual author(s) and contributor(s) and not of MDPI and/or the editor(s). MDPI and/or the editor(s) disclaim responsibility for any injury to people or property resulting from any ideas, methods, instructions or products referred to in the content. |
© 2025 by the authors. Licensee MDPI, Basel, Switzerland. This article is an open access article distributed under the terms and conditions of the Creative Commons Attribution (CC BY) license (https://creativecommons.org/licenses/by/4.0/).
Share and Cite
Kovács, K.; Janurik, M.; Oo, T.Z.; Szabó, N.; Józsa, K. Mastery Motivation, Mastery Pleasure, and Self-Concept in Singing of Students in Specialized and Non-Specialized Music Classes. Educ. Sci. 2025, 15, 235. https://doi.org/10.3390/educsci15020235
Kovács K, Janurik M, Oo TZ, Szabó N, Józsa K. Mastery Motivation, Mastery Pleasure, and Self-Concept in Singing of Students in Specialized and Non-Specialized Music Classes. Education Sciences. 2025; 15(2):235. https://doi.org/10.3390/educsci15020235
Chicago/Turabian StyleKovács, Katalin, Márta Janurik, Tun Zaw Oo, Norbert Szabó, and Krisztián Józsa. 2025. "Mastery Motivation, Mastery Pleasure, and Self-Concept in Singing of Students in Specialized and Non-Specialized Music Classes" Education Sciences 15, no. 2: 235. https://doi.org/10.3390/educsci15020235
APA StyleKovács, K., Janurik, M., Oo, T. Z., Szabó, N., & Józsa, K. (2025). Mastery Motivation, Mastery Pleasure, and Self-Concept in Singing of Students in Specialized and Non-Specialized Music Classes. Education Sciences, 15(2), 235. https://doi.org/10.3390/educsci15020235

