Next Article in Journal
Updating the Spatial Activities and Videogame Survey for Use in Development Research
Previous Article in Journal
Revisiting Popular Frameworks of Geometric Thinking: The Case of Mariah’s Thinking About Hierarchical Relationships and Diagrams
Previous Article in Special Issue
Mathematical Knowledge for Teaching the Area of Plane Surfaces: A Literature Review on Professional Noticing
 
 
Font Type:
Arial Georgia Verdana
Font Size:
Aa Aa Aa
Line Spacing:
Column Width:
Background:
Article

Criteria Used by Teachers of Non-Mathematical Subjects to Assess an Interdisciplinary Task That Includes Mathematics

by
Pere Joan Falcó-Solsona
,
Gemma Sala-Sebastià
,
Adriana Breda
and
Vicenç Font
*
Department of Language, Science, and Mathematics Education, Faculty of Education, University of Barcelona, 08007 Barcelona, Spain
*
Author to whom correspondence should be addressed.
Educ. Sci. 2025, 15(10), 1284; https://doi.org/10.3390/educsci15101284
Submission received: 11 August 2025 / Revised: 17 September 2025 / Accepted: 23 September 2025 / Published: 25 September 2025
(This article belongs to the Special Issue Different Approaches in Mathematics Teacher Education)

Abstract

This study analyses the criteria teachers from different non-mathematical subjects use to assess an interdisciplinary learning situation that includes mathematical content. Their relationship with the didactic suitability criteria of the onto-semiotic approach is explored. An interdisciplinary learning situation was designed and implemented to promote the use of inquiry and mathematical modelling within a realistic historical-archaeological context, integrating content from the subjects of social sciences, natural sciences, and technology. After its implementation, a reflection session was held with the participating teachers of subjects other than mathematics to observe what criteria guided their assessment of the implementation. The results show that most of the criteria used by the teachers can be reinterpreted as several components of the didactic suitability criteria. Elements characteristic of interdisciplinary learning situations that are not currently included in those criteria were also identified. These findings open up the possibility of enriching and adapting the didactic suitability framework so as to fully address the challenges and potential of interdisciplinary proposals that include mathematics from an integrated perspective.

1. Introduction

Several recent studies have highlighted the benefits of implementing interdisciplinary learning situations (henceforth LS) in the classroom, aiming to overcome the traditional compartmentalization of knowledge domains. Among these benefits, the leading role students take on in this type of activity stands out. They are presented with problematic situations that require applying knowledge and skills corresponding to different disciplines in real contexts (Macancela-Coronel et al., 2020; Medina-Nicolalde & Tapia-Calvopiña, 2017). The consensus reached in the educational community on the positive assessment of these benefits has led educational authorities in different countries to incorporate interdisciplinary work into recent reforms of primary and secondary school curricula. An example of this is the latest reform of the educational curriculum in Catalonia (Spain) (Generalitat de Catalunya, 2022).
Interdisciplinarity in the literature has been understood in different ways and different levels have been proposed (Capone, 2022). We considered interdisciplinarity as a means of solving problems and answering questions that cannot be satisfactorily addressed using single methods or approaches (Klein, 1990). We agree with Williams et al. (2016) that interdisciplinarity in mathematics education involves integrating mathematical methods with other fields, ranging from using math as a tool in science to applying everyday knowledge in modelling to solve problems and conduct inquiries. The interdisciplinarity offers one mutually exchange where mathematics gains from real-world contexts offered by other fields, and these fields benefit from the analytical tools of mathematics.
In this context of implementing interdisciplinary LSs in the classroom, didactics of mathematics is facing a new need: to create tools for designing, implementing, and redesigning interdisciplinary LSs that include mathematical content. The transition from designing, implementing, and redesigning mathematical tasks to designing, implementing, and redesigning interdisciplinary tasks poses significant challenges. Those challenges include adapting the assessment of mathematical learning when it takes place within the framework of interdisciplinary tasks, and moving from the assessment of a task from a mathematical perspective to a joint assessment by all participating teachers. This research is particularly interested in the latter aspect: further exploring teachers of different subjects’ assessment of the implementation of an LS in the classroom and the areas for improvement observed.
The research presented in this paper aims to answer the following questions: What criteria do teachers of subjects other than mathematics use to assess the implementation of the interdisciplinary LS in which they have participated? How do these criteria relate to (or not) the didactic suitability criteria of the onto-semiotic approach?
The objectives of this research are: (1) to identify the criteria used by teachers of subjects other than mathematics to assess an interdisciplinary task that uses mathematical inquiry and modelling, and (2) to study how the criteria identified in the first objective relate to the didactic suitability criteria.
The authors find important to remark that, to achieve these objectives, this research uses the implementation of an interdisciplinary LS already described in Falcó-Solsona et al. (2024). On this occasion, however, the implementation of the LS was observed from the perspective of the participating teachers, in contrast to the aforementioned article, where the observation of the LS’s development was focused on the mathematical inquiry and mathematical modelling processes undertaken by the students.

2. Theoretical Framework

This section describes the main theoretical references of the research carried out.

2.1. Didactic Suitability Criteria

Didactics of mathematics, as a science, seeks to address a twofold objective that constitutes its raison d’être. On the one hand, it has a descriptive (and in some cases explanatory) function that studies the teaching-learning processes of different mathematical competencies and contents, and seeks to understand how these processes take place, and which elements are involved in them. On the other hand, by describing (and in some cases explaining) the processes of learning and teaching mathematics, didactics of mathematics provides teachers with tools to improve their practice based on acquiring a better understanding of it (J. D. Godino, 2024). In other words, it has a descriptive-explanatory function (the first objective), and an optimisation function (the second objective).
The onto-semiotic approach (henceforth OSA) has developed tools to meet both objectives. This paper is concerned with those related to the second one (referring to didactics of mathematics to generate practices that improve the way mathematics is taught and learnt for this science to have a practical impact). However, in order to achieve this objective, it also needs to attain, albeit indirectly, the first one (understanding how mathematics teaching-learning processes work, describing, and, in some cases, explaining them) (Breda et al., 2018).
Currently, there is no consensus in the scientific community on the notion of quality in the field of mathematics education, and there is hence no agreement on how to assess and improve the teaching-learning processes that are put into practice (Charalambous & Praetorius, 2018). However, there are two perspectives that try and resolve this problem, and use a notion of quality in mathematics education: the positivist perspective, which seeks and proposes the causes and problems to be solved in teaching-learning processes to accomplish the desired improvement objectives, and the consensual perspective, which, based on the argumentative discourse of the scientific community, offers a guide for action and criteria for action and assessment (J. D. Godino, 2024).
The OSA, which is based on a consensual perspective, proposes the so-called didactic suitability criteria (DSCs). These criteria are guidelines for designing, assessing, and improving circular learning activities. The notion of didactic suitability responds to questions related with “the system of criteria that implicitly or explicitly guide the objective of optimising instructional processes” (J. D. Godino, 2024, p. 270).
DSCs are a construct that arises from the consensus within the educational community on what good mathematics teaching should look like. In numerous cases, it has been observed that teachers who have not been previously trained in the use of the DSCs reflect on their teaching practice using criteria that can be reinterpreted in terms of the DSCs (Breda et al., 2018). It can therefore be said that DSCs are criteria for guiding teaching practice, which can be used a priori (to design a sequence of tasks) or a posteriori (to assess the implementation of a sequence of tasks). To a certain extent, they fit in with what teachers understand, both intuitively and guided by their professional experience, as good practice in the teaching-learning processes of mathematics.
A sequence of teaching tasks in mathematics should be designed and implemented considering the following six criteria, putting particular emphasis on the balance in their fulfilment (J. D. Godino et al., 2023; J. Godino & Burgos, 2020):
  • Epistemic suitability, which expresses the degree of representativeness of the institutional meanings implemented in relation to a reference meaning;
  • Cognitive suitability, referring to the degree to which the institutional meanings implemented are within the students’ zone of potential development, as well as the proximity of the personal meanings achieved to the intended meanings;
  • Interactional suitability, which expresses the degree to which the types of didactic configurations implemented and their connection enable identifying and resolving potential semiotic conflicts that arise during the teaching-learning process;
  • Mediational suitability, which refers to the degree of availability and suitability of the material and time resources necessary for the development of the teaching-learning process;
  • Affective suitability, which expresses the degree of involvement (interest, motivation, etc.) of the students in the teaching-learning process;
  • Ecological suitability describes the degree to which the study process fits in with the educational project of the school, the society, and the conditions of the environment in which it is developed.
In order to apply them effectively, the DSCs are developed in different components and indicators, as shown in Table 1.
These components and indicators for each of the six DSCs are a useful and specific tool for guiding the design, assessment, and improvement of mathematics teaching and learning activities. With regard to mathematics teaching and learning activities that promote inquiry and mathematical modelling processes, Sala Sebastià et al. (2021) observed that both processes foster affective suitability (as students commit to solving the problem), interactional suitability (as collaborative work, discussion, and dialogue are promoted, as well as the possibility of assessing different approaches to the problem), and epistemic, cognitive, and ecological suitability (since critical thinking, reflection on learning, and communication are encouraged).

2.2. Inquiry and Mathematical Modelling

The LS implemented to conduct this research, which is described in detail in the methodology section, was specifically designed to promote inquiry and mathematical modelling processes following the integrative cycle model of inquiry and mathematical modelling developed by Falcó-Solsona et al. (2024).
Inquiry is a methodology that prepares students for the changing society they live in, which requires critical thinking skills and lifelong learning (Maaß & Doorman, 2013). The Rocard report points to inquiry as an appropriate methodology for science teaching, as it requires students to investigate, consider hypotheses, explore, and assess their conclusions (Rocard et al., 2007). Sala Sebastià (2016) defines inquiry as a cross-curricular competence that should be developed throughout school education, and that consists of the ability to formulate questions and try to discover their answers using scientific or mathematical knowledge. Sala Sebastià also stresses it is a methodological competence, in the sense that it focuses on learning strategies and working methods that enable students to solve problems at school first, and later in real life, when they reach adulthood.
Recent studies point to the importance of problem solving using inquiry (Maaß & Doorman, 2013; Rocard et al., 2007) and modelling (Kaiser, 2020). Both processes have been extensively studied, analysed, and described in the literature, and have been mentioned together as interesting methodologies for mathematical problem solving (Artigue & Blomhøj, 2013).
Although inquiry and modelling present subprocesses that have a family resemblance in the sense of Wittgenstein (2009), these processes have mostly been studied separately until recently published research appeared (Falcó-Solsona et al., 2024; Sala Sebastià et al., 2021). These studies put forward an initial proposal for an integrative cycle for the processes of inquiry and mathematical modelling, and clearly show the family resemblance between some of the subprocesses that constitute the cycles of inquiry and mathematical modelling. They highlight that both processes start from realistic and authentic problems from the perspective of realistic mathematics education (Artigue & Blomhøj, 2013).
It is also observed that, in LSs where both processes are necessary to address the problem posed, synergies (referring to the relationships between two processes enriching each other so that their combined effect is greater than the sum of their separate effects) exist between the two processes. Thus, when the processes of inquiry and mathematical modelling appear together in problem solving, the subprocesses of inquiry allow for greater contextualisation of the problem, more specific data collection, and a better understanding of the context of the problem. These aspects can promote the development of specific subprocesses of mathematical modelling (Falcó-Solsona et al., 2024).
One important clarification (Ledezma, 2024) is the differentiation between the terms mathematical modelling and applications, due to the colloquial consideration of both as synonyms. Blum (2002) states that both mathematical modelling and applications denote all types of relationships between the «real world» and «mathematical world», which Niss et al. (2007) complement by stating that modelling is the transition from the «real world» to «mathematical world», focusing on the mathematization of reality, while applications are the transition in the reverse direction, focusing on the mathematical object involved. Although both are bidirectional processes, in the form «real world» ↔ «mathematical world», they differ in the starting point and the context in which they validate their results. In this research. mathematical modelling is defined as the process that describes the transfer of a problem situation from a real context to mathematics and its return to the real context (Pollak, 2007). This process helps students improve their understanding of the world and their learning of mathematics, and contributes to the development of other mathematical competences and of a more positive image of the subject (Blum, 2011).
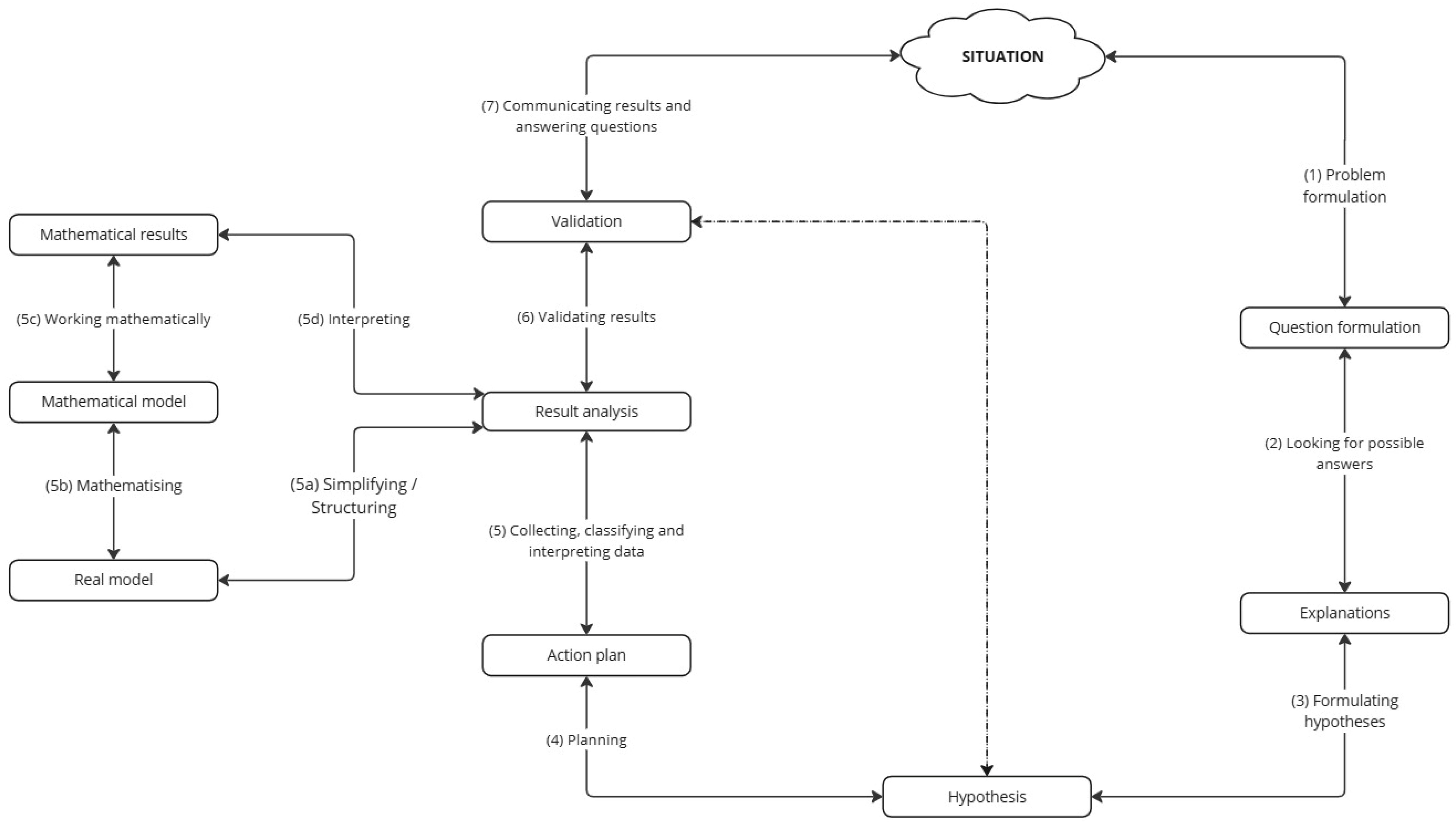
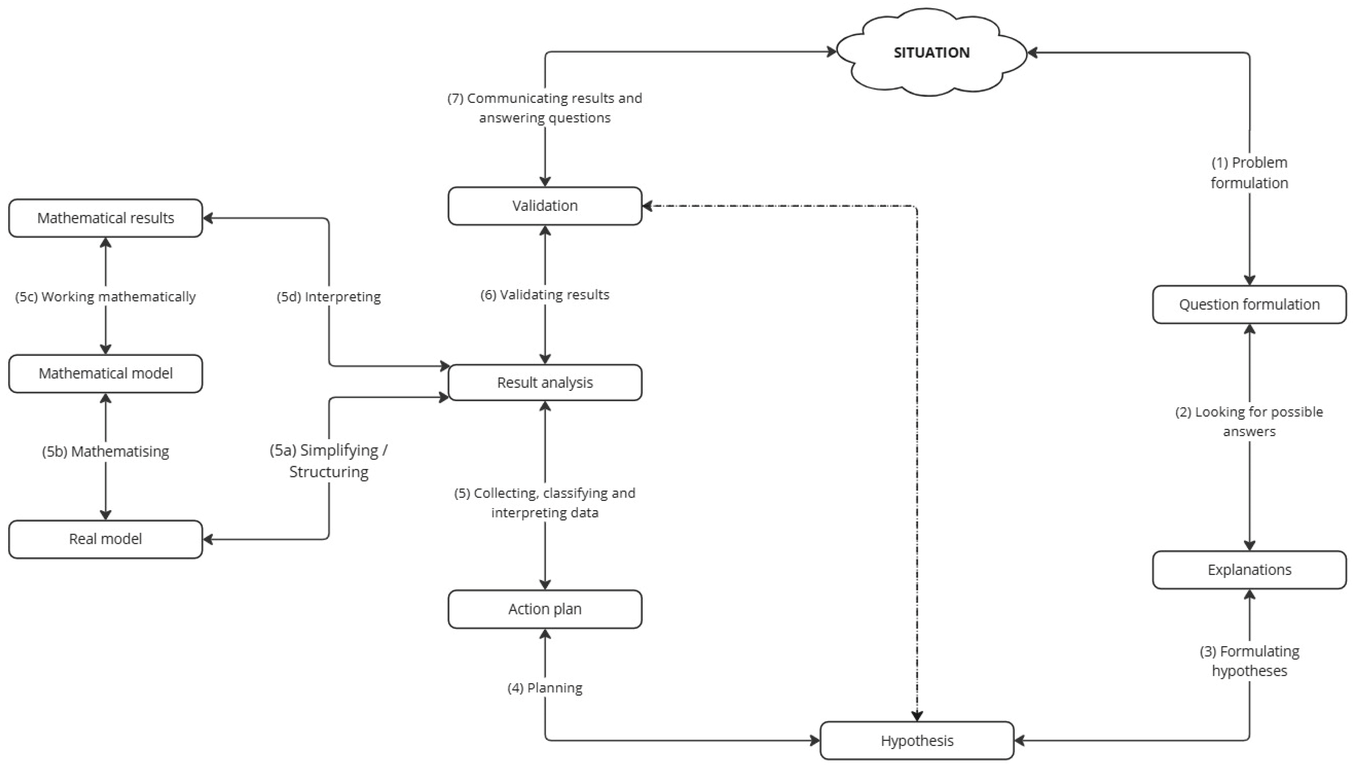
The integrative model for inquiry and mathematical modelling processes developed by Falcó-Solsona et al. (2024) combines inquiry and mathematical modelling processes. It is useful for describing the steps students follow when faced with an open-ended problem in which they have to deal with mathematisable data at some point in the solving process. The integrative model of Falcó-Solsona et al. (2024) for inquiry and mathematical modelling processes and its subprocesses are explained below in Figure 1.
The process of inquiry and mathematical modelling starts with the desire to solve a problem situation that requires more information than is immediately available. From this starting point, students must go through all (or some) of the sub-processes of the cycle, and they can do so by progressing or regressing throughout the cycle (which is why the arrows are bidirectional). Starting from the initial situation, students formulate the problem (1), which must then be understood. To achieve this understanding, students conduct preliminary research and look for possible answers (2). This first research provides them with some initial explanations they use to formulate hypotheses (3) through which to address the problem. Subsequently, students plan (4) the steps they must take to solve the problem based on their hypotheses. Once this is done, they collect the data available to them and interpret (5) whether or not they are useful for solving the problem. If they have to work with mathematisable data, students simplify and structure (5a) the data gathered to obtain a real model with the data relevant to solving the problem. Once the real model is obtained, students mathematise (5b) the data to obtain a mathematical model with which they can work mathematically (5c), achieving mathematical results that must be interpreted (5d) in the context of the problem. Once the results are obtained, whether through a mathematical model or not, students validate (6) them to ensure their accuracy and suitability to the context of the problem. Finally, students prepare their reports to communicate their results (7). It is important to stress the dynamic and cyclical nature of this process in which students constantly validate their hypotheses and construct new ones.

3. Methodology

An LS regarding the processes of inquiry and mathematical modelling in a realistic and authentic historical-archaeological context was designed and implemented. As mentioned in the Introduction, the LS used for data collection in this study was originally designed for the research described in Falcó-Solsona et al. (2024). The data collected for that initial research focused on the mathematical inquiry and mathematical modelling processes undertaken by the students, whereas the research in the present article focuses on the teachers’ perspective of the described interdisciplinary LS. Thus, despite a detailed description of the LS can be found in Falcó-Solsona et al. (2024), its key points are reiterated below to facilitate the reader’s understanding of the methodology employed and to properly contextualise the teachers’ assessments.
This implementation was carried out with 87 first-year students of compulsory secondary education (henceforth CSE) aged 12 and 13 at a school in Badalona (Catalonia, Spain). Upon completing the implementation, and to observe the DSCs used by the participating teachers, the teachers met in a focus group to assess the implementation using Photovoice, a qualitative research method. It allows, based on photographs or images provided by the participants, access to those issues, concerns, and dilemmas that are relevant to them. It also enables engaging in critical dialogue and generating new knowledge through reflections on the meaning of those images (Ceballos-López et al., 2021). The focus group session was recorded. Once the data from the focus group and the teachers’ assessments were collected, the authors carried out an analysis of the data using an adaptation of Braun and Clarke’s (2006) thematic analysis.
The LS was designed by the first author and implemented by the participating teachers and the first author, who played the dual role of researcher and teacher. The DSCs were considered in the design of the LS to ensure it had, a priori, a high didactic suitability (J. Godino & Burgos, 2020). For instance, with regard to affective suitability, the situation is based on a historical context, an archaeological context to be precise, that is familiar and meaningful to the students. It acts not only as a basis for the problem to be solved, but also as an essential source of data from which to make hypotheses and obtain justified conclusions relevant to the research and modelling carried out. With regard to interactional suitability, the situation involves working in teams in which it is necessary to reach consensus on the discoveries made. Great importance was also given to the component of richness of processes of the epistemic suitability criterion, as well as to the component of interdisciplinary connections of the ecological suitability criterion.
The LS was implemented in February 2024 in the first year of CSE at a state-subsidised private school in Badalona (Catalonia, Spain), in which 87 students from three class groups took part. The participants worked in 18 collaborative research teams of 5–6 members. The sequence considered the content and curricular competencies of the different subjects corresponding to the students’ level (Generalitat de Catalunya, 2022) for it to be integrated into the usual school curriculum.
The characteristics of the school, which has two buildings (one for pre-school and primary school, and another for CSE and upper-secondary education) were taken into consideration in the context of the implementation. The fact that building work was carried out to reinforce the wall surrounding the playground of the primary school building between October and November 2022 was used to good advantage. This building is located right in front of the museum of Badalona, a museum whose basement houses part of the ruins of the ancient Roman city of Baetulo (the Roman name for the city of Badalona). This museum often receives school visits. Anyone walking along Via Augusta in Badalona during those months could see the construction work. Given the unevenness of the terrain, Via Augusta, where the museum is located, is raised higher than the parallel street that also borders the school. This means the playground surrounded by the wall that was under construction is below the level of the street that separates the school from the museum. Up to this point, the entire context of the LS was real, and the vast majority of the students were familiar with it, as they went to primary school at the same school.
The problem posed was that, during the excavation to reinforce the foundations of the wall, pieces of pottery were found that could correspond to ancient objects. They were incomplete and shaped like solids of revolution (plates, bowls, jars). The students were told that the find had been reported to the museum and that the museum had sent two archaeological technicians to document the pieces and draw up an initial archaeological report. The students were also told the pieces had temporarily been loaned to the school, as they were not suitable for display and had been found within the school grounds.
In terms of the material resources needed to implement the LS, archaeologists from the museum collaborated by lending authentic Roman pottery pieces from the first century AD that are not currently on display (see Figure 2). These pieces had enough observable characteristics for the students to deduce (through their prior knowledge of Roman society and the ancient city of Baetulo in particular, or through accessible documentary sources they could consult) the specific period in which they were made, as well as their uses (domestic, religious, social, amongst others), the social class to which their owners belonged, etc. Preliminary reports, which were adaptations of the actual reports written by the museum’s team of archaeologists, including details of other contextual objects that could shed light on their origin, were also provided. The problem posed used the historical and archaeological context as a starting point to promote the inquiry process, and referred to a context that was familiar to the students (the find is plausible and was “discovered” in the primary school playground, a place where they had been playing until a few months before the LS was implemented). This made it potentially motivating. The students were not told the pieces were 100% Roman. Instead, they were told this was something they had to find out through analysing them. However, they speculated about this possibility from the moment the situation was presented to them, given the supposed location of the pieces in the environment.
It is important to note that, in reality, no discovery was made during the work carried out on the wall surrounding the school, and that the foundations of the wall where the pottery was supposedly discovered were left untouched during the work. Nonetheless, the situation presented can be considered authentic and realistic, as it is plausible that such a discovery could have been made (numerous other discoveries have been made in the area, and it is known that the school grounds are located on the ruins of Baetulo (Ferreras, 2015). Moreover, the context is closely related to the students’ daily lives, as the discovery was made in the school where they went to primary school. This is potentially motivating, and serves the educational purposes set out in the design of the LS.
It was the first time the students engaged in an open-ended task of this kind, which made the research challenging. They had no prior knowledge of the processes of inquiry and mathematical modelling. They were therefore not familiar with the cycles or steps they were supposed to follow to solve problems that could be addressed using those two processes. Despite this, the students were used to working in an interdisciplinary manner, as they have a subject called “projects,” in which they work on curriculum content of subjects like social sciences, biology, geology, and technology through interdisciplinary projects, usually working together in groups of four or five students.
The teachers involved in the implementation of the LS are, in addition to the first author of this paper, the teachers responsible for the projects subject: three teachers of the first year CSE students and a support teacher that spends two hours a week with each of the three class groups. Those four teachers are not specialists in mathematics, but in the subjects involved in the projects subject: natural sciences, social sciences, and technology. The fourth teacher is an educational psychologist that specialises in school counselling. The specialist in mathematics was the first author of this paper, who, as mentioned earlier, adopted the dual role of teacher and researcher.
The implementation of the LS was organised into what the authors called stages, that is, the session or sessions in which the students focused on a particular task of the LS.
In the first stage, the problem situation was presented to the students with the help of the school principal, who told them about the discovery of the ceramic pieces, and explained the museum of Badalona lent them to the school for a period of time for the students to investigate them. Using the information they had, the different teams began to ask questions about the pieces, to look for possible answers based on their knowledge of the situation, and to develop hypotheses to work with. They soon put forward the hypothesis that the pieces were of Roman origin, given the location where they had been discovered, and felt the need to certify this origin to narrow down the answers to the other questions they had formulated about the use, value, and other properties of the ceramic pieces.
In the second stage, the students addressed the problem of dating the ceramic pieces, constructing a mathematical model that represented the process of carbon-14 dating, using graphs created with GeoGebra software. The graphs enabled them to obtain the approximate date of origin of some of the organic remains supposedly found next to or inside the ceramic pieces. The information about these organic remains, as well as the concentration of the radioactive isotope of carbon 14 present in them, was included in the preliminary archaeological reports on the ceramic pieces that were available to the students as part of the reference material.
In the third stage, after having identified the ceramic pieces as archaeological remains from the first century AD, the students looked for information in various sources available to them to check their conclusions reached so far, and answer new questions. They compared the pieces with Roman ceramics in a catalogue of Roman-era ceramics provided by the museum, in which the pieces were classified according to period, material, and use. The students noticed that the Roman ceramics matched the pieces they had and that the dating was correct. They also obtained new information about them, such as their use, the owners’ social class or occupation, etc.
In the fourth stage, the students worked on discovering the original shape of the ceramic pieces, observing they were all shaped like a solid of revolution as they had been made on a potter’s wheel. As sufficient sections of the circular base of the figure were known, the original complete shape could be reproduced. The students obtained the contours of the pieces at different heights using a profile gauge they built themselves (see Figure 3).
Based on those partial contours, they used geometric methods to obtain the total circular base of each of the figures at different heights (see Figure 4).
In the fifth stage, the students used the geometric information previously gathered to digitalise the pieces and obtain its complete original form, making 3D constructions using the Tinkercad programme (see Figure 5).
In the sixth stage, the students visited the museum of Badalona, where the archaeologists who had collaborated in designing the LS prepared a special visit for them focused on the museum’s ceramic items. It included a visit to the laboratory where the pieces are restored and classified. This part of the museum is not open to the public. The students were able to check whether the conclusions they had reached in their research were correct or not, and to validate them if they were.
Finally, in the seventh stage, the students completed their final reports detailing the research carried out and their reasoned conclusions. They gave presentations in the classroom to explain them.
After implementing the LS, a meeting was held with the teachers involved so that they assessed how the implementation of the LS had worked. The focus group technique was used to obtain data about their assessments of the implementation of the LS and the criteria they used, and whether these could be related to the DSCs; this shall be developed in Section 4. As mentioned earlier, none of the four teachers involved was a specialist in mathematics. They did not have any previous training in DSCs, and were not familiar with them. The focus group technique was used in the meeting, as this method promotes interaction among group members, highlighting the knowledge, attitudes, and values of the group regarding the topic addressed (Escobar & Bonilla-Jiménez, 2009). This was particularly useful given that the four teachers did not necessarily have to agree on all their assessments. The focus group technique allows participants to exchange ideas that can be answered by other participants, but does not aim to reach consensus. Participants can thus contrast their initial opinions, change them, or adopt new ones during the process based on group reflection (Silveira Donaduzzi et al., 2015).
The meeting was held with the four teachers involved and the first two authors, the first of whom had also participated in the implementation of the LS as a teacher. It took place after the teachers’ workday in one of the school’s meeting rooms. Although the authors had prepared some questions in case the dialogue between the teachers stalled, the idea was to use them only if strictly necessary to stimulate the group. The authors wanted to make sure not to guide or influence the teachers’ reflections.
A few days before the meeting, the teachers were informed of its purpose (to assess the implementation of the LS in which they had participated as teachers, and to identify which aspects they considered in making the assessment of the implementation of the LS). They were also asked to find an image that represented how each of them had perceived and experienced their participation in the implementation. The Photovoice qualitative method was adapted, which allowed, based on a photograph or image taken by the participants, access to those issues, concerns, and dilemmas that were important to them. Through reflections on the meaning of these images, a critical dialogue was opened and new knowledge was generated (Ceballos-López et al., 2021). At the beginning of the meeting, each teacher put their chosen image in the centre of the table around which the conversation took place. They each chose an image other than their own, explaining what they thought it meant and why they thought the person who had chosen that particular image to represent the implementation of the LS had made that choice. Subsequently, each teacher explained why they had chosen the image they considered to be representative of their own experience, and these explanations were added to the first ones. The teachers began an initial dialogue based on the aspects they considered the most important and representative of the implementation of the LS. From that initial discussion, the four participating teachers engaged in a conversation in which they assessed different aspects. This method was chosen to prevent the researchers from guiding the discussion with their questions, allowing the dialogue among the teachers to flow naturally, letting them decide which points they wanted to highlight in their assessment of the LS implementation. The first two authors moderated the dialogue. It was recorded and transcribed, and constituted the data that would later be analysed.
Once the implementation of the LS was completed and the data were collected, the authors proceeded to analyse it. To conduct the analysis, an adaptation of Braun and Clarke’s (2006) thematic analysis was used (see Table 2). It was adapted because, in the case of this research, the aim was not to discover new themes, but to observe how the teachers used already known and described themes (in this case, the DSCs).
Once the LS was implemented and the focus group with the participating teachers was completed, the thematic analysis was performed. First, the focus group recording was transcribed (Phase 1 in Table 2), and the full transcription was imported into Atlas.ti, a qualitative data analysis software. The research codes corresponding to the different components of each of the DSCs were then defined in Atlas.ti, and these codes were assigned to the different comments the teachers made in the transcript document of the focus group (Phase 2 in Table 2). This assigning of codes to the collected data was triangulated by the authors until a consensus was reached. Once the codes agreed upon were assigned, the frequency of the codes assigned to each focus group participant was determined (Phase 4 in Table 2). Next, the use the teachers made of the different DSCs was described, observing which DSCs were used most frequently and which components of each criterion predominated in the teachers’ assessments. Finally, the authors prepared the report on the thematic analysis carried out (Phase 6 in Table 2). Phase 3 in Table 2 was not used, as there was no need to look for new potential themes in the data. The aim of the research was to observe the emergence of already known themes (the DSCs and their different components). Phase 5 in Table 2 was not employed either, as there was no need to define new themes for the reasons explained above.

4. Results and Discussion

The results show the teachers referred to all DSCs despite not being familiar with them. The only DSC the teachers did not consider was the epistemic suitability criterion, which appeared only once. It is also noteworthy that not all the indicators for each criterion appeared. Some indicators appeared repeatedly, while others were not taken into account in the teachers’ assessments of the implementation of the LS.
It is also important to stress that some of the teachers’ assessments that, a priori, would fall under the mediational suitability criterion do not fully correspond to any indicator of this suitability criterion as described in Table 1.
Table 3 summarises the number of times each teacher refers to one of the DSCs. It also shows the total frequency evidence for each of the DSCs that appeared throughout the analysis. The total frequency evidence for each DSC does not always correspond to the sum of the number of times each teacher mentioned that particular criterion. This is because, at times, more than one teacher contributed comments when referring to a particular criterion throughout the discussion.
It soon became clear that the DSC the teachers considered the most was the mediational suitability criterion, followed by the cognitive suitability criterion. In other words, the teachers placed special emphasis on assessing the conditions under which the LS was implemented (the time of day the sessions took place, student grouping, the time spent on implementing the LS, and the material resources used). They also stressed its adaptation to the learning possibilities of the students involved (flexibility of the LS to adapt to the learning pace of the students, the use of students’ prior knowledge to construct new learning, the consolidation of this new learning, and the high cognitive demand of the activities proposed to the students). Conversely, aspects related to the epistemic suitability criterion, which, of the six DSCs, is the one that refers to purely mathematical aspects, were hardly mentioned in the teachers’ assessments. This criterion considers if the mathematics taught and learnt is good mathematics, without errors or ambiguities, reflecting the different possible representations of the mathematical objects worked on, and requiring students to use a certain richness of processes.
When analysing the frequency of evidence of the different DSCs, it is observed that, in some criteria, the teachers did not assess the different components constituting them in a balanced manner. However, on occasions, the teachers placed emphasis on assessing some aspects of a particular DSC over other aspects.
The epistemic suitability criterion appeared only once when teacher 1 (technology) commented: “The fact of relating a solid of revolution to everyday figures like a plate, instead of to the typical abstract image of the cone with the circle, was great. The students recognised it, saying ‘hey, this is a solid of revolution.’” Teacher 1 positively valued the fact that, throughout the implementation of the LS, different forms of representation of solids of revolution, one of the mathematical objects worked on in the implementation, appeared. At no other point did any other evidence of the other indicators of epistemic suitability appear in the teachers’ assessment of the implementation.
The cognitive suitability criterion was one of the criteria the teachers assessed the most, although its components did not appear in a balanced manner throughout the assessment. The component of high cognitive demand appeared only once, and was mentioned by teacher 2 (natural sciences): “I think that, in terms of approach, [the LS] is very well structured. I think the way it is… its format, makes sure the students delve deeper and deeper, and above all, the fact that it is representative means it is not about isolated learning.” The prior knowledge component also appeared only once, and was mentioned by teacher 1, who linked the students’ difficulty in working with GeoGebra to the fact that they were not familiar with the platform, as they had not used it before:
I think that using GeoGebra for the carbon-14 exercise was difficult for them, but not because of the concept itself. I believe it was because it’s a platform we don’t use much at this school. Perhaps, if they had known it better, they would have found it easier. I think we need to do some preliminary work as a school to become familiar with these types of tools. And I ask myself, could this be the right time to start using it, the excuse to use it? Yes, but then we should be aware that they will have difficulties when doing this activity within the LS, because first they would have to learn how to use it, following a tutorial, going step by step… which, if you already know how it works, you can skip. Perhaps, as part of what made learning difficult, this is, in general terms, the only thing I could interpret that way.
The component of curricular adaptation appeared twice. It was mentioned by teacher 2 and by teacher 3 (counselling). The latter said:
I thought about the students that are struggling the most. In general, they probably showed greater interest because they saw it as something easy, but when it came down to it, they encountered all these difficulties and perhaps they backed out, right? Using the platforms, the new programmes, perhaps they were not able to reach the level. And there are always others who say “leave it, I’ll do it” because the task has to be handed in… But this also happens in other situations.
The most frequently mentioned component of cognitive suitability was learning, which appeared twelve times in the dialogue, and was mentioned by all four participating teachers. Teacher 1 commented the LS “makes it easier for the students to assimilate, to remember the plate when they talk about solids of revolution, for example.” Teacher 4 (social sciences) said that what the students learnt throughout the implementation is something “you don’t forget and can apply.”
Figure 6 provides a graphical summary of the frequency with which each of the components of the cognitive suitability criterion appeared, and which teachers mentioned each component.
The teachers mentioned the interactional suitability criterion ten times. Every teacher considered it at least once. However, not all the components constituting this criterion were given the same weight in the assessments. The teachers mainly focused on the components of autonomy and teacher-student interaction.
The autonomy component appeared four times in the teachers’ assessments. Teacher 2, for instance, made the following positive comment:
(…) Several groups that had the same task branched out, and each group worked at a different pace. They had a different learning experience, a different level of depth within a subject that was nonetheless the same.
Teacher 4, referring to an image that shows the students working, commented: “These are the leading figures, right? The students. We want to work for them so they can walk on their own.”
The formative assessment component only appeared once when teacher 1, referring to the difficulties he encountered in assessing the activities proposed in the LS, said the following:
What I find difficult, and I think it is the hardest, is for them to see the reason for this assessment, what they have done well, what they have done badly, more clearly than we do. I think this is missing in the assessment… It requires feedback, feedback from the teacher to the student.
The student interaction component was mentioned once by teacher 4: “There are always others [students] who say ‘leave it, I’ll do it’ because the task has to be handed in… But this also happens in other situations.”
Finally, the teacher-student interaction component appeared five times. The teachers reported they experienced some difficulties in having quality interactions with the students because they had not designed the LS themselves, and therefore had occasional doubts about where they stood. Teacher 2 commented:
I found it difficult to convey [the guide during the implementation of the LS] and what they [the students] told me at times was “Are we finished or not? Is this maths, or is it projects?”
Figure 7 provides a graphical summary of the frequency with which each of the components of the interactional suitability criterion appeared, and which teachers mentioned each component.
The mediational suitability criterion was mentioned a total of seventeen times in the teachers’ assessments, turning it into the criterion the participating teachers considered the most. The different components appeared a similar number of times (between five and six times) in their assessments. They were mentioned by all four teachers at some point during the meeting to assess the implementation of the LS. This shows the teachers gave special consideration to the resources available to them to carry out their teaching practice. They consider these resources have a considerable influence on the teaching-learning processes developed in the implementation of the LS.
The material resources component appeared six times in the teachers’ assessments. It was the only component of the three that are part of the mediational suitability criterion that was mentioned by all four teachers at one time or another. When assessing whether the LS could be implemented again the following year or not, teacher 1 commented that “you stop for a moment and start handling Roman remains. I think it was an interesting contrast, and I would keep it going.”
The component of class size, timetable, and classroom conditions also appeared six times in the teachers’ assessments. For instance, teacher 2 made the following comment:
I think the timetable this year [referring to the time at which the three class groups of first year CSE students had the subject of projects, in which the LS was implemented] was not favourable. Last year, all the classes were held at the same time [the teacher refers to the fact that during academic year 2022–2023, the projects subject for the three first year CSE class groups took place at the same time, which was not the case for all the sessions of this subject during academic year 2023–2024 because of how the school had organised the timetable. We therefore had more opportunities to share.
The time component was mentioned a total of seven times, turning it into the component of the mediational suitability criterion that appeared the most. An example is the following comment made by teacher 2:
This variability in time [referring to the decision to give the students a few more sessions than initially planned for them to be able to delve deeper into their research] made it easier [for the students] to achieve all the learning objectives. Last year, things were more restricted, and although we covered all the learning objectives, we were all clear about that, the students were more pressed for time.
Finally, two assessments the teachers made, which, in the authors’ opinion, correspond to the mediational suitability criterion should be stressed. They fit the definition of this criterion as they assess the degree of availability and suitability of the material and time resources necessary for the development of the teaching-learning process. Teacher 2 put it as follows:
We find it difficult to act in a coordinated manner, and adding an extra teacher [researcher 1, who played the dual role of researcher and teacher] and including extra hours, makes things more difficult in the end. Researcher 1 does not have a specific space for coordination with us that we have [One hour a week in the timetable of the four teachers who teach the projects subject is to meet and coordinate the joint functioning of the subject in the three class groups]. We had to find moments like now, outside of school hours [referring to the teachers’ working hours, not the students’ school hours] to be able to talk, to find the moment, to explain ourselves…
Teacher 1 made another comment:
Those of us here [the four teachers] are the ones who have developed the projects together, and therefore all four of us know what we have to do, how we have to do it, when we have to do it… In this case, the person who developed the project was researcher 1, and things were explained to us, and we had a lot of information, and we were all more or less able to look at them [the documents including the development and materials for the LS]. However, in the end, we are not really part of it, are we? We are not the co-creators of all this, and therefore it is no longer just a matter of “ask researcher 1 because I don’t know much about maths,” but rather that I might have to say “draw a graph,” and at that moment they catch me off guard, and I don’t know if it’s a graph or GeoGebra or what, right? That’s what we’ve been talking about: organisation, setting timing, making everything clearer… This will help the students understand it better too. It’s about time and organisation.
It is observed that, when making these comments, the teachers refer to a time resource they consider necessary for a better development of the LS: having time to meet outside the classroom to coordinate, and make sure they are carrying out the LS correctly with the different class groups, to jointly assess the functioning of the sessions, correct what is considered necessary in the subsequent sessions of the implementation of the LS, and to resolve any doubts they may have. The teachers are hence aware the activity proposed covers several disciplines, and they are specialists in only one of them. They therefore make assessments that fit the mediational suitability criterion, as they consider the availability and suitability of a time resource necessary for the development of the teaching-learning process.
These assessments, however, cannot be classified under the material resources component, as they do not refer to the availability or use of material resources such as manipulatives or technology, nor to the contextualisation of the problem through models or situations. They cannot be classified either under the component of class size, timetable, and classroom conditions, as the teachers do not mention the number of students, how the students are grouped, the time of day the sessions are taught, or the suitability of the classroom seating arrangements for the implementation of the LS. Finally, they cannot be classified under the time component, as the teachers do not refer to the time spent with the students, to whether the intended meanings are adapted to the time available for the students or not, or to the time spent on the most important aspects and on the content the students find the most difficult.
Teacher assessments that correspond to the mediational suitability criterion are hence found, but they do not correspond to any of the components of the DSCs defined by the OSA. The authors chose to classify them under the mediational suitability criterion in the analysis, but they were put under the component referred to as “others” to indicate they do not correspond to any of the three components defined for this DSC.
Figure 8 provides a graphical summary of the frequency with which each of the components of the ecological suitability criterion has appeared, and which teachers mentioned each component.
The teachers mentioned the affective suitability criterion eight times. They focused mainly on the component of students’ interests and needs. This component appeared six times in the teachers’ assessments. They stressed the LS was interesting and motivating for the students, as it presented them with an authentic situation in an environment closely related to their everyday reality. Teacher 1 said the following:
One of the things that caught my attention in this activity is that it is about Badalona. I am from Badalona, and I think it is very important to involve students in city matters. It makes them a little more involved because they feel challenged as it is the place where they live, it is related to the things they do, etc. I find this activity interesting, because it is about Badalona… They learn new things they may not have known about Badalona, and I find that interesting.
The attitude component of the affective suitability criterion also appeared, although to a lesser extent, as it was mentioned only twice during the assessment. Teacher 1 said the LS proposed “identifies you with the city, and engages the student a little more with the project because they identify with it.”
Of the three components that constitute the affective suitability criterion, the emotions component was the only one the teachers did not mention in the meeting in which they assessed the implementation of the LS.
Figure 9 gives a graphical summary of the frequency with which each of the components of the affective suitability criterion appeared, and which teachers mentioned each component.
Finally, the teachers mentioned the ecological suitability criterion a total of seven times. They referred to it in a very similar way (three of the teachers mentioned it twice each, while the fourth teacher mentioned it once). The balance in the assessment of the ecological suitability criterion can also be seen in the number of times each of the components of this criterion was mentioned, given that they appeared a similar number of times (between one and three times).
The component of intra- and interdisciplinary connections was mentioned three times. Teacher 4 commented that “the idea of linking this historical content with mathematics is great.” The component of curricular adaptation appeared only once. The teachers referred to the first author of this paper, who played the dual role of teacher and researcher during the implementation of the LS, as “researcher 1”. Teacher 1 stated the following:
In the historical context, which is what we are working on, [the LS] fit perfectly [with the curriculum]… We also added a part about mathematics, although we did not know whether what we were working on was in the mathematics curriculum or not because the expert in this area was researcher 1… We were 100% confident that it was… but it did fit because at that moment we were doing things related to the Romans and it could be included there.
In this case, teacher 1 assessed the inclusion of content worked on through implementing the LS within the curriculum of social sciences, a subject framed within interdisciplinary project work in the school curriculum. The teacher did not assess the suitability of the mathematics content worked on for the mathematics curriculum because, as he is not a specialist in mathematics and mathematics is not a subject the school usually includes in interdisciplinary project work, he did not know. However, the LS was designed considering the mathematics curriculum for that educational stage and the mathematical content worked on is included in that stage.
The teachers mentioned the component of teaching innovation twice. On one occasion, teacher 3 commented the students “carried out activities they had never done before. They had never done what they did in this manner. They had never touched a piece of pottery using gloves, or used this protocol.” Finally, the socio-professional usefulness component was also mentioned twice by teachers. For example, teacher 1 mentioned the students had acquired “learning that will be useful in their future. They may or may not use it, depending on their future, but they have already acquired and it provides them with skills to solve certain problems.”
Figure 10 provides a graphical summary of the frequency with which each of the components of the ecological suitability criterion has appeared, and which teachers mentioned each component.

5. Conclusions

Once the data analysis was carried out and the results shown above were obtained, it can be inferred that the teachers made use of the DSCs, except for the epistemic suitability criterion, without knowing them. The epistemic suitability criterion, which values the quality of the mathematical content taught during the teaching-learning process, was only mentioned once in the teachers’ assessments. The technology teacher referred to it. Of the four teachers, he is the only teacher that has the necessary qualification to teach mathematics, although he does not teach it. The rest of the teachers (natural sciences, social sciences, and school counselling) did not take into account whether the mathematics the students learnt throughout the LS was good, contained errors, represented the richness and representativeness of the mathematical objects addressed, etc., in their assessments. To some extent, it is not surprising the teachers did not assess an aspect that falls outside their discipline-specific training.
What is worthy of note is that the teachers considered all the other DSCs, even if they did not do so specifically with regard to teaching-learning processes of mathematics. For instance, when they assessed the students had the necessary prior knowledge to be able to deal with the problems presented to them, and to construct new knowledge based on this prior knowledge, the teachers did not consider this prior knowledge was specifically related to mathematics. They related it to any of the subjects taught in the LS (mathematics, social sciences, natural sciences, and technology). They assessed the fact that the students had an understanding of the Romanisation process in Badalona in order to make their initial assumptions, that they had previously become familiar with the software used to produce the graphs, that they had previously been taught the concept of a solid of revolution, or how to reconstruct a circumference given three known points. This prior knowledge is not all mathematical, but all of it was considered in the teachers’ assessment of the students’ prior knowledge and, therefore, in their use of the cognitive suitability criterion.
It can be concluded that the use of the cognitive, interactional, mediational, ecological, and affective suitability criteria is not exclusively linked to the teaching-learning processes of mathematics. It can therefore be said that they are easily adaptable to the teaching-learning processes of other subjects, or rather, to interdisciplinary teaching-learning processes of mathematics including content from other subjects, as is the case with the LS proposed in this research. They are hence a useful tool for assessing this type of interdisciplinary LS. In addition to being used implicitly by mathematics teachers who have not received any training in DSCs (Breda et al., 2018), they are also used implicitly, with the exception of the epistemic suitability criterion, by teachers of non-mathematical subjects that have not received any training in DSCs, as seen in this research.
Finally, it was observed that the teachers pointed out the convenience of having spaces to coordinate, as was the case with the LS implemented to carry out this research, and of developing interdisciplinary LSs with different class groups at the same time. Those spaces are considered important for preparing properly, as a variety of subjects are covered by the same group of teachers, but not by each teacher individually. The teachers wanted to have a clear understanding of the content and tasks of each session, prepare the teaching material, distribute the assessment tasks in accordance with the different subject areas of the teachers, etc. The aim was to be able to assess the implementation of the LS, and to correct and improve whatever they thought was necessary (adapting the pace of the sessions to the students, reinforcing certain parts of the curriculum, etc.). Those spaces also served to assess the implementation of the LS once it was completed. These assessments correspond to the mediational suitability criterion, but do not fit with any of its components described in the literature, as mentioned in the previous section. However, they reflect a growing need for coordination among teaching teams, given the increasing trend towards interdisciplinary work involving teachers from different subjects, a trend that is also encouraged by new education laws (Generalitat de Catalunya, 2022).
Bearing in mind this need, as well as those assessments that are not considered in the mediational suitability criterion, the authors propose incorporating a new component for the design and assessment of LSs that require co-teaching: “coordination of the teaching team,” including the following indicator: “When implementing learning situations involving co-teaching (or team teaching), enough time and space are allocated for coordination tasks among teachers (outside of classroom time). Examples are reaching agreements on the content and tasks for each session, preparing the necessary materials, distributing assessment responsibilities depending on each teacher’s specialisation, assessing and correcting aspects considered during the implementation of the learning situation, and assessing the functioning of the teaching-learning process upon completing it.”

Author Contributions

Conceptualization, P.J.F.-S., G.S.-S., A.B. and V.F.; Methodology, P.J.F.-S. and G.S.-S.; Validation, P.J.F.-S., G.S.-S., A.B. and V.F.; Formal analysis, P.J.F.-S. and G.S.-S.; Investigation, P.J.F.-S. and G.S.-S.; Resources, P.J.F.-S. and G.S.-S.; Data curation, P.J.F.-S. and G.S.-S.; Writing—original draft, P.J.F.-S., G.S.-S., A.B. and V.F.; Writing—review and editing, P.J.F.-S., G.S.-S., A.B. and V.F.; Funding acquisition, G.S.-S., A.B. and V.F. All authors have read and agreed to the published version of the manuscript.

Funding

Computational Thinking and Robotics from a Gender Perspective in ECE and Primary Education EDU145/23/000006 funded by the Education Department of Generalitat de Catalunya; project PID2021-127104NB-I00 funded by MCIN/AEI/10.13039/501100011033 and the European Regional Development Fund (ERDF)—“A way of making Europe”.

Institutional Review Board Statement

This study has followed the Code of Ethics on Integrity and Best Practices by the University of Barcelona (available at http://hdl.handle.net/2445/137937 accessed on 10 January 2025.) and it was approved by the committee of the PhD Programme Didactics of Sciences, Languages, Arts, and Humanities of the University of Barcelona, on 20 July 2025.

Informed Consent Statement

Informed consent was obtained from all subjects involved in the study.

Data Availability Statement

The data presented in this study (students’ productions, author’s notes, photographs taken and transcription of the meeting held with the teachers involved with the LS implementation) are not public documents, but they can be requested from the corresponding author that would send them after having anonymising them due to privacy restrictions.

Acknowledgments

We wish to express our gratitude to Ann Swinnen for her invaluable assistance with the article’s translation and for her insightful comments, which significantly enhanced its clarity and readability for the reader. We also want to thank the Badalona Museum and the Maristes Champagnat School, both located in Badalona (Spain), for their collaboration in the implementation of the learning situation for this investigation.

Conflicts of Interest

The authors declare no conflict of interest. The funders had no role in the design of the study; in the collection, analyses, or interpretation of data; in the writing of the manuscript; or in the decision to publish the results.

Abbreviations

The following abbreviations are used in this manuscript:
LSLearning situation
OSAOnto-Semiotic Approach
DSCDidactic Suitability Criteria
CSECompulsory Secondary Education

References

  1. Artigue, M., & Blomhøj, M. (2013). Conceptualizing inquiry-based education in mathematics. ZDM, 45(6), 797–810. [Google Scholar] [CrossRef]
  2. Blum, W. (2002). ICMI Study 14: Applications and modelling in mathematics education—Discussion document. Educational Studies in Mathematics, 51(1–2), 149–171. [Google Scholar] [CrossRef]
  3. Blum, W. (2011). Can modelling be taught and learnt? Some answers from empirical research. In G. Kaiser, G. Blum, R. B. Ferri, & G. Stillman (Eds.), Trends in teaching and learning of mathematical modelling: ICTMA 14 (pp. 15–30). Springer. [Google Scholar]
  4. Braun, V., & Clarke, V. (2006). Using thematic analysis in psychology. Qualitative Research in Psychology, 3(2), 77–101. [Google Scholar] [CrossRef]
  5. Breda, A., Font, V., & Pino-Fan, L. R. (2018). Criterios valorativos y normativos en la Didáctica de las Matemáticas: El caso del constructo idoneidad didáctica. Bolema: Boletim de Educação Matemática, 32(60), 255–278. [Google Scholar] [CrossRef]
  6. Breda, A., Pino-Fan, L. R., & Font, V. (2017). Meta didactic-mathematical knowledge of teachers: Criteria for the reflection and assessment on teaching practice. EURASIA Journal of Mathematics, Science and Technology Education, 13(6), 1893–1918. [Google Scholar] [CrossRef]
  7. Capone, R. (2022). Interdisciplinarity in mathematics education: From semiotic to educational processes. EURASIA Journal of Mathematics, Science and Technology Education, 18(2), em2071. [Google Scholar] [CrossRef]
  8. Ceballos-López, N., Saiz-Linares, Á., Ceballos-López, N., & Saiz-Linares, Á. (2021). Metodologías cualitativas participativas en educación: Photovoice, viñetas y Ketso. Psicoperspectivas, 20(1), 56–69. [Google Scholar] [CrossRef]
  9. Charalambous, C. Y., & Praetorius, A. K. (2018). Studying instructional quality in mathematics through different lenses: In search of common ground. ZDM–The International Journal on Mathematics Education, 50(3), 355–366. [Google Scholar] [CrossRef]
  10. Escobar, J., & Bonilla-Jiménez, F. I. (2009). Grupos focales: Una guía conceptual y metodológica. Cuadernos Hispanoamericanos de Psicología, 9(1), 51–67. [Google Scholar]
  11. Falcó-Solsona, P. J., Ledezma, C., Sala-Sebastià, G., & Font, V. (2024). Inquiry and mathematical modelling with real-archaeological objects in secondary education. Education Sciences, 14(3), 304–331. [Google Scholar] [CrossRef]
  12. Ferreras, V. M. (Ed.). (2015). La difusión comercial de las ánforas vinarias de Hispania Citerior-Tarraconensis (s. I a.C.—I. d.C.). Archaeopress Publishing Ltd. [Google Scholar] [CrossRef]
  13. Generalitat de Catalunya. (2022). Decret 175/2022, de 27 de setembre, d’ordenació dels ensenyaments de l’educació bàsica. Diari Oficial de la Generalitat de Catalunya, 8762, 491. [Google Scholar]
  14. Godino, J., & Burgos, M. (2020). ¿Cómo enseñar las matemáticas y las ciencias experimentales? Resolviendo el dilema entre transmisión e indagación. Paradigma, XLI(e), 80–106. [Google Scholar] [CrossRef]
  15. Godino, J. D. (2024). Enfoque ontosemiótico en educación matemática. Fundamentos, herramientas y aplicaciones. McGraw Hill-Aula Magna. [Google Scholar]
  16. Godino, J. D., Batanero, C., & Burgos, M. (2023). Theory of didactical suitability: An enlarged view of the quality of mathematics instruction. EURASIA Journal of Mathematics, Science and Technology Education, 19(6), em2270. [Google Scholar] [CrossRef] [PubMed]
  17. Kaiser, G. (2020). Mathematical modelling and applications in education. In S. Lerman (Ed.), Encyclopedia of mathematics education (2nd ed., pp. 553–561). Springer. [Google Scholar]
  18. Klein, J. T. (1990). Interdisciplinarity: History, theory, and practice. Wayne State University Press. [Google Scholar]
  19. Ledezma, C. (2024). Mathematical modelling from a semiotic-cognitive approach. REDIMAT Journal of Research in Mathematics Education, 13, 268–292. [Google Scholar] [CrossRef]
  20. Maaß, K., & Doorman, M. (2013). A model for a widespread implementation of inquiry-based learning. ZDM, 45(6), 887–899. [Google Scholar] [CrossRef]
  21. Macancela-Coronel, G. F., García-Herrera, D. G., Erazo-Álvarez, C. A., & Erazo-Álvarez, J. C. (2020). Comprensión del aprendizaje interdisciplinar desde la educación STEM. Episteme Koinonia, 3(1), 117–139. [Google Scholar] [CrossRef]
  22. Medina-Nicolalde, M. A., & Tapia-Calvopiña, M. P. (2017). El aprendizaje basado en problemas una estrategia para el trabajo interdisciplinar en el aula. Olimpia. Revista de la Facultad de Cultura Física de la Universidad de Granma, 14(46), 142–153. [Google Scholar]
  23. Niss, M., Blum, W., & Galbraith, P. L. (2007). Introduction. In W. Blum, P. L. Galbraith, H.-W. Henn, & M. Niss (Eds.), Modelling and applications in mathematics education: The 14thICMI study (pp. 3–32). Springer. [Google Scholar] [CrossRef]
  24. Pollak, H. (2007). Mathematical modelling—A conversation with Henry Pollak. In W. Blum, P. L. Galbraith, H.-W. Henn, & M. Niss (Eds.), Modelling and applications in mathematics education: The 14th ICMI Study (pp. 109–120). Springer. [Google Scholar]
  25. Rocard, M., Csermely, P., Jorde, D., Lenzen, D., Walberg-Henriksson, H., & Hemmo, V. (2007). Science education now: A renewed pedagogy for the future of Europe. European Commission, Directorate-General for Research, Science, Economy and Society. [Google Scholar]
  26. Sala Sebastià, G. (2016). Competència d’Indagació matemàtica en contextos històrics a Primària i Secundària [Ph.D. Thesis, Universitat de Barcelona]. [Google Scholar]
  27. Sala Sebastià, G., Font, V., & Ledezma, C. (2021). Relaciones entre los procesos de modelización matemática y de indagación desde la perspectiva del aprendizaje de las matemáticas. Quadrante, 30(1), 116–139. [Google Scholar] [CrossRef]
  28. Silveira Donaduzzi, D. S. d., Colomé Beck, C. L., Heck Weiller, T., Nunes da Silva Fernandes, M., & Viero, V. (2015). Focal group and content analysis in qualitative research. Index de Enfermería, 24(1–2), 71–75. [Google Scholar] [CrossRef]
  29. Williams, J., Roth, W.-M., Swanson, D., Doig, B., Groves, S., Omuvwie, M., Ferri, R. B., & Mousoulides, N. (2016). Interdisciplinary mathematics education: State of the art. Springer. [Google Scholar] [CrossRef]
  30. Wittgenstein, L. (2009). Philosophical investigations. Wiley-Blackwell. [Google Scholar]
Figure 1. Integrative cycle model for inquiry processes and mathematical modelling (Falcó-Solsona et al., 2024).
Figure 1. Integrative cycle model for inquiry processes and mathematical modelling (Falcó-Solsona et al., 2024).
Education 15 01284 g001
Figure 2. Some of the Roman ceramic pieces from the first century AD used in the learning situation: jar and lid, broken in half. Author’s archive.
Figure 2. Some of the Roman ceramic pieces from the first century AD used in the learning situation: jar and lid, broken in half. Author’s archive.
Education 15 01284 g002
Figure 3. Teacher’s observation of the students using the profile gauge to obtain the contour of a section of one of the ceramic pieces. Authors’ archive.
Figure 3. Teacher’s observation of the students using the profile gauge to obtain the contour of a section of one of the ceramic pieces. Authors’ archive.
Education 15 01284 g003
Figure 4. Complete circumference of the ceramic piece’s base, as calculated by the students through mathematical work (right hand side) and validation of the students’ mathematical work by superimposing the original ceramic piece onto the complete circumference of the base obtained throughout mathematical work (left hand side). Authors’ archive.
Figure 4. Complete circumference of the ceramic piece’s base, as calculated by the students through mathematical work (right hand side) and validation of the students’ mathematical work by superimposing the original ceramic piece onto the complete circumference of the base obtained throughout mathematical work (left hand side). Authors’ archive.
Education 15 01284 g004
Figure 5. 3D reconstructions of the Roman ceramic pieces using Tinkercad in the students’ reports.
Figure 5. 3D reconstructions of the Roman ceramic pieces using Tinkercad in the students’ reports.
Education 15 01284 g005
Figure 6. Assessment of the different components of the cognitive suitability criterion (Authors’ own work).
Figure 6. Assessment of the different components of the cognitive suitability criterion (Authors’ own work).
Education 15 01284 g006
Figure 7. Assessment of the different components of the interactional suitability criterion (Authors’ own work).
Figure 7. Assessment of the different components of the interactional suitability criterion (Authors’ own work).
Education 15 01284 g007
Figure 8. Assessment of the different components of the mediational suitability criterion (Authors’ own work).
Figure 8. Assessment of the different components of the mediational suitability criterion (Authors’ own work).
Education 15 01284 g008
Figure 9. Assessment of the different components of the affective suitability criterion (Authors’ own work).
Figure 9. Assessment of the different components of the affective suitability criterion (Authors’ own work).
Education 15 01284 g009
Figure 10. Assessment of the different components of the ecological suitability criterion (Authors’ own work).
Figure 10. Assessment of the different components of the ecological suitability criterion (Authors’ own work).
Education 15 01284 g010
Table 1. Components and indicators of DSCs (Breda et al., 2017).
Table 1. Components and indicators of DSCs (Breda et al., 2017).
ComponentsIndicators
Epistemic suitability
ErrorsNo practices considered incorrect from a mathematical perspective are observed.
AmbiguitiesNo ambiguities that could lead students to confusion are observed. Definitions and procedures are stated clearly and correctly. They are adapted to the educational level they are aimed at. Explanations, proofs, and demonstrations are adapted to the educational level they are aimed at.
Richness of processesRelevant processes in mathematical activity (modelling, argumentation, problem solving, connections, etc.) are considered in the sequence of tasks.
Representativeness of the complexity of the mathematical objectPartial meanings (definitions, properties, procedures, etc.) are a representative sample of the complexity of the mathematical notion to be taught as part of the curriculum.
For one or more partial meanings, a representative sample of problems is provided.
Students use different ways of expression (verbal, graphic, symbolic, etc.). for one or several partial meanings.
Cognitive suitability
Prior knowledge Students have the necessary prior knowledge to study the topic (they have either previously studied it, or they are familiar with it).
The intended meanings (of reasonable difficulty) can be taught through their different components.
Curricular adaptation to meet students’ individual needsExtension and support activities are included.
LearningThe different assessment methods show internalisation of the intended or implemented knowledge/competencies.
High cognitive demandImportant cognitive processes are activated (generalisation, intra-mathematical connections, changes of representation, assumptions, etc.).
Metacognitive processes are promoted.
Interactional suitability
Teacher-student interactionThe teacher introduces the topic properly (clear and well-organised presentation, not speaking too fast, emphasis on the key concepts of the topic, etc.)
Students’ conflicts of meaning are identified and resolved (proper interpretation of students’ silence, facial expressions, questions, question-answer games, etc.)
The aim is to reach consensus based on the best argument.
Several rhetorical and argumentative resources are used to involve and capture the students’ attention.
Student engagement in the classroom dynamics is encouraged. Exclusion is discouraged.
Student interaction Dialogue and communication between students are encouraged.
Inclusion in the group is promoted and exclusion is discouraged.
AutonomyMoments in which students assume responsibility for their study (exploration, formulation, and validation) are observed.
Formative assessmentThe students’ cognitive progress is observed systematically.
Mediational suitability
Material resources (manipulatives, calculators, computers)The use of manipulatives and technology lead to favourable conditions, language, procedures, and arguments adapted to the intended meaning.
Definitions and properties are contextualised and encouraged using specific situations, models, and visuals.
Class size, timetable, and classroom conditionsThe number of students and student grouping enable intended teaching to take place.
The time of day the subject is taught is appropriate (e.g., not all the sessions are taught late in the day).
Classroom seating arrangements are appropriate for developing the intended teaching method.
Time (for collective teaching/tutoring, for learning)The intended meanings are adapted to the time available.
Time is spent on the most important or central aspects of the topic.
Time is spent on the content students find the most difficult.
Affective suitability
Interests and needsTasks that are of interest to the students are chosen.
Learning situations that enable students to assess the usefulness of mathematics both in everyday life and in professional life are proposed.
AttitudesStudent engagement, commitment, responsibility, etc., in activities is promoted.
Argumentation is fostered in a context of equality. The arguments themselves are evaluated, not the person presenting them.
EmotionsSelf-esteem is nurtured, hence avoiding a negative attitude towards mathematics and/or fear of mathematics.
Aesthetic qualities and accuracy of mathematics are stressed.
Ecological suitability
Curricular adaptation The content, its implementation and assessment are in accordance with the curriculum guidelines.
Intra- and interdisciplinary connectionsThe content is related to other mathematical topics (connecting advanced mathematics with mathematics in the curriculum, and different mathematics content included in the curriculum), or to the content of other disciplines (in an extra-mathematical context or in connection with other subjects in the same educational stage).
Socio-professional usefulnessThe content is useful for integration into the workforce and society.
Didactic innovationInnovation is based on research and reflexive practice (introduction of new content, technological resources, assessment methods, classroom organisation, etc.)
Table 2. Braun and Clarke’s (2006) phases of thematic analysis.
Table 2. Braun and Clarke’s (2006) phases of thematic analysis.
PhaseProcessDescription
1Familiarising yourself with your dataTranscribe the data (if necessary), read and re-read them, and start taking notes for coding.
2Generating initial codesCode the interesting aspects of the data, working systematically through the entire data set, matching up the codes with data extracts that demonstrate that code.
3Searching for themesSort the different codes into potential themes, collating all the relevant coded data extracts in each potential theme within the identified themes.
4Reviewing themesCheck whether the themes ‘work’ in relation to the coded excerpts (phase 1) and the entire data set (phase 2), generating a thematic map for each theme.
5Defining and naming themesConduct an analysis to define and refine the essence of what each theme is about and the broader overall story you are telling about your data, providing clear definitions and names for each theme.
6Producing the reportThis is the final opportunity for analysis. Select vivid and compelling excerpts as examples. Carry out a final analysis of the selected excerpts, relating the analysis to the research question and literature. Write an academic report of the analysis.
Table 3. Summary of the frequency evidence of the different DSCs and the frequency with which each teacher mentions them (authors’ own work).
Table 3. Summary of the frequency evidence of the different DSCs and the frequency with which each teacher mentions them (authors’ own work).
Epistemic SuitabilityCognitive SuitabilityInteractional SuitabilityMediational SuitabilityAffective
Suitability
Ecological
Suitability
Teacher 1
(technology)
34 times
141532
Teacher 2
(natural sciences)
35 times
055521
Teacher 3
(counselling)
33 times
034412
Teacher 4
(social sciences)
14 times
041332
Total114101787
Disclaimer/Publisher’s Note: The statements, opinions and data contained in all publications are solely those of the individual author(s) and contributor(s) and not of MDPI and/or the editor(s). MDPI and/or the editor(s) disclaim responsibility for any injury to people or property resulting from any ideas, methods, instructions or products referred to in the content.

Share and Cite

MDPI and ACS Style

Falcó-Solsona, P.J.; Sala-Sebastià, G.; Breda, A.; Font, V. Criteria Used by Teachers of Non-Mathematical Subjects to Assess an Interdisciplinary Task That Includes Mathematics. Educ. Sci. 2025, 15, 1284. https://doi.org/10.3390/educsci15101284

AMA Style

Falcó-Solsona PJ, Sala-Sebastià G, Breda A, Font V. Criteria Used by Teachers of Non-Mathematical Subjects to Assess an Interdisciplinary Task That Includes Mathematics. Education Sciences. 2025; 15(10):1284. https://doi.org/10.3390/educsci15101284

Chicago/Turabian Style

Falcó-Solsona, Pere Joan, Gemma Sala-Sebastià, Adriana Breda, and Vicenç Font. 2025. "Criteria Used by Teachers of Non-Mathematical Subjects to Assess an Interdisciplinary Task That Includes Mathematics" Education Sciences 15, no. 10: 1284. https://doi.org/10.3390/educsci15101284

APA Style

Falcó-Solsona, P. J., Sala-Sebastià, G., Breda, A., & Font, V. (2025). Criteria Used by Teachers of Non-Mathematical Subjects to Assess an Interdisciplinary Task That Includes Mathematics. Education Sciences, 15(10), 1284. https://doi.org/10.3390/educsci15101284

Note that from the first issue of 2016, this journal uses article numbers instead of page numbers. See further details here.

Article Metrics

Back to TopTop