The Impact of Online Interactive Teaching on University Students’ Deep Learning—The Perspective of Self-Determination
Abstract
1. Introduction
2. Literature Review
2.1. Deep Learning
2.2. Online Interactive Teaching
2.3. Self-Determination Theory
3. Research Hypotheses and Theoretical Model
3.1. The Impact of Online Interactive Teaching and Learning on Deep Learning
3.2. Self-Determination Theory and Deep Learning
3.3. The Mediating Role of Perceived Competence and Perceived Autonomy
3.4. The Mediating Role of Intrinsic Motivation
3.5. Mediation in the Technological Environment
4. Methodology
4.1. Questionnaire Design and Participants
4.2. Data Collection and Analysis
5. Results
5.1. Descriptive Statistics
5.2. Measurement Model Checking
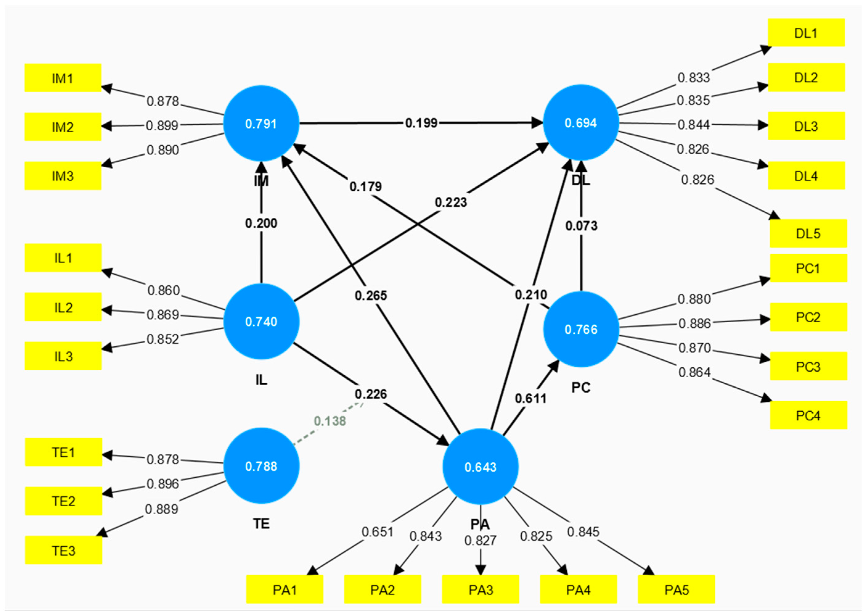
5.3. Structural Modeling
6. Discussion and Conclusions
6.1. Discussion
6.2. Theoretical Contribution
6.3. Practical Implications
6.4. Conclusions
7. Research Limitations and Future Recommendations
Author Contributions
Funding
Institutional Review Board Statement
Informed Consent Statement
Data Availability Statement
Conflicts of Interest
Appendix A
- Your Gender
- □
- Male
- □
- Female
- Your Grade
- □
- Freshman
- □
- Sophomore
- □
- Junior
- □
- Others
- Your School Location
- □
- Macao
- □
- Guang Zhou
- □
- Others
- Your Place of Origin
- □
- Macao
- □
- Guang Zhou
- □
- Others
- Your Major Classification
- □
- Humanities
- □
- Social Science
- □
- Science departments
- □
- Engineering course
- □
- Medicine
- □
- Education
- □
- Arts
- □
- Management discipline
- □
- Others
| Online Interactive Teaching and Learning (IL) | |||||
| Strongly Disagree | Disagree | Uncertain | Agree | Strongly Agree | |
| 1. In the online class, the teacher often participates in our topic discussion and answers our questions on time. | |||||
| 2. In the online class, I and other students are very happy to contribute our learning results and share. | |||||
| 3. In the online class, the teacher will ask questions timely according to the important and difficult points in the course teaching and encourage students to actively participate in the communication. | |||||
| Intrinsic Motivation (IM) | |||||
| Strongly Disagree | Disagree | Uncertain | Agree | Strongly Agree | |
| 4. In the online class, I think it’s important to have the opportunity to show yourself. | |||||
| 5. In the online class, I think what the teacher teaches is very interesting. | |||||
| 6. In the online class, I found that interaction with teachers and classmates was not stressful at all. | |||||
| Perceived Competence (PC) | |||||
| Strongly Disagree | Disagree | Uncertain | Agree | Strongly Agree | |
| 7. In the study of online classes, I think my expertise has improved. | |||||
| 8. In the study of online classes, I think I am a capable person. | |||||
| 9. In the study of online classes, I can complete difficult tasks and plans well. | |||||
| 10. In the study of online classes, I am pleased with my performance. | |||||
| Perceived Autonomy (PA) | |||||
| Strongly Disagree | Disagree | Uncertain | Agree | Strongly Agree | |
| 11. Before going to class, I will preview what I will learn in advance. | |||||
| 12. In the study of online classes, I will concentrate on the key content of the teacher. | |||||
| 13. In the study of online classes, I can express my ideas freely. | |||||
| 14. In the study of online classes, I take the initiative to “raise my hand” to answer questions/ask questions and interact with teachers and classmates. | |||||
| 15. In the study of online classes, I can learn in the way I think is best for me. | |||||
| Deep Learning (DL) | |||||
| Strongly Disagree | Disagree | Uncertain | Agree | Strongly Agree | |
| 16. I can apply what I learned in the classroom to real-world situations. | |||||
| 17. I can challenge existing ideas about learning content. | |||||
| 18. After the teacher raises a question, I usually use a variety of ways of thinking to answer it. | |||||
| 19. I usually use concept maps, mind maps, and other methods to organize the knowledge I have learned. | |||||
| 20. I am willing to spend extra time studying online in order to better understand the knowledge taught by teachers. | |||||
| Technical Environment (TE) | |||||
| Strongly Disagree | Disagree | Uncertain | Agree | Strongly Agree | |
| 21. I can skillfully use the functions of the online learning platform. | |||||
| 22. The quality of the network can ensure that I can interact with teachers and classmates smoothly. | |||||
| 23. I was pleased with the equipment I was using and the audio and video quality of the online class. | |||||
References
- Malik, R.S. Educational challenges in 21st century and sustainable development. J. Sustain. Dev. Educ. Res. 2018, 2, 9–20. [Google Scholar] [CrossRef]
- Hondzel, C.D.; Hansen, R. Associating creativity, context, and experiential learning. Educ. Inq. 2015, 6, 23403. [Google Scholar] [CrossRef]
- Richards, J.C. The dilemma of teacher education in TESOL. Tesol Q. 1987, 21, 209–226. [Google Scholar] [CrossRef]
- Qing, Z. The Application of Research-based Learning Teaching Model in the University Teaching. J. Appl. Sci. Eng. Innov. 2015, 2, 233–236. [Google Scholar]
- Tan, O.-S. Problem-Based Learning Innovation: Using Problems to Power Learning in the 21st Century; Gale Cengage Learning: Farmington Hills, MI, USA, 2021. [Google Scholar]
- A Rich Seam: How New Pedagogies Find Deep Learning. Available online: https://staging.oer4pacific.org/id/eprint/5 (accessed on 28 December 2023).
- Felder, R.M.; Brent, R. The intellectual development of science and engineering students. Part 2: Teaching to promote growth. J. Eng. Educ. 2004, 93, 279–291. [Google Scholar] [CrossRef]
- Wilson, G.; Stacey, E. Online interaction impacts on learning: Teaching the teachers to teach online. Australas. J. Educ. Technol. 2004, 20, 33–48. [Google Scholar] [CrossRef][Green Version]
- Sadeghi, M. A shift from classroom to distance learning: Advantages and limitations. Int. J. Res. Engl. Educ. 2019, 4, 80–88. [Google Scholar] [CrossRef]
- Liu, Z.-Y.; Lomovtseva, N.; Korobeynikova, E. Online learning platforms: Reconstructing modern higher education. Int. J. Emerg. Technol. Learn. (IJET) 2020, 15, 4–21. [Google Scholar] [CrossRef]
- Moorhouse, B.L.; Wong, K.M. Blending asynchronous and synchronous digital technologies and instructional approaches to facilitate remote learning. J. Comput. Educ. 2022, 9, 51–70. [Google Scholar] [CrossRef]
- Stack, S. Learning outcomes in an online vs traditional course. Int. J. Scholarsh. Teach. Learn. 2015, 9, 5. [Google Scholar] [CrossRef]
- Song, L.; Singleton, E.S.; Hill, J.R.; Koh, M.H. Improving online learning: Student perceptions of useful and challenging characteristics. Internet High. Educ. 2004, 7, 59–70. [Google Scholar] [CrossRef]
- Wallace, R.M. Online learning in higher education: A review of research on interactions among teachers and students. Educ. Commun. Inf. 2003, 3, 241–280. [Google Scholar] [CrossRef]
- Sarker, M.F.H.; Mahmud, R.A.; Islam, M.S.; Islam, M.K. Use of e-learning at higher educational institutions in Bangladesh: Opportunities and challenges. J. Appl. Res. High. Educ. 2019, 11, 210–223. [Google Scholar] [CrossRef]
- Vlachopoulos, D.; Makri, A. Online communication and interaction in distance higher education: A framework study of good practice. Int. Rev. Educ. 2019, 65, 605–632. [Google Scholar] [CrossRef]
- Regan, K.; Evmenova, A.; Baker, P.; Jerome, M.K.; Spencer, V.; Lawson, H.; Werner, T. Experiences of instructors in online learning environments: Identifying and regulating emotions. Internet High. Educ. 2012, 15, 204–212. [Google Scholar] [CrossRef]
- Hartnett, M.; St. George, A.; Dron, J. Examining motivation in online distance learning environments: Complex, multifaceted, and situation-dependent. Int. Rev. Res. Open Distrib. Learn. 2011, 12, 20–38. [Google Scholar] [CrossRef]
- Horzum, M.B. Interaction, structure, social presence, and satisfaction in online learning. Eurasia J. Math. Sci. Technol. Educ. 2017, 11, 505–512. [Google Scholar] [CrossRef]
- Barak, M.; Hussein-Farraj, R.; Dori, Y.J. On-campus or online: Examining self-regulation and cognitive transfer skills in different learning settings. Int. J. Educ. Technol. High. Educ. 2016, 13, 35. [Google Scholar] [CrossRef]
- Ryan, R.M.; Deci, E.L. Intrinsic and extrinsic motivation from a self-determination theory perspective: Definitions, theory, practices, and future directions. Contemp. Educ. Psychol. 2020, 61, 101860. [Google Scholar] [CrossRef]
- Núñez, J.L.; León, J. The mediating effect of intrinsic motivation to learn on the relationship between student s autonomy support and vitality and deep learning. Span. J. Psychol. 2016, 19, E42. [Google Scholar] [CrossRef]
- Kaur, A.; Noman, M. Investigating students’ experiences of Students as Partners (SaP) for basic need fulfilment: A self-determination theory perspective. J. Univ. Teach. Learn. Pract. 2020, 17, 8. [Google Scholar] [CrossRef]
- Zhang, J.-L. The application of human comprehensive development theory and deep learning in innovation education in higher education. Front. Psychol. 2020, 11, 542279. [Google Scholar] [CrossRef]
- Marton, F.; Säljö, R. On qualitative differences in learning: I—Outcome and process. Br. J. Educ. Psychol. 1976, 46, 4–11. [Google Scholar] [CrossRef]
- Gutierrez de Blume, A.P. Calibrating calibration: A meta-analysis of learning strategy instruction interventions to improve metacognitive monitoring accuracy. J. Educ. Psychol. 2022, 114, 681. [Google Scholar] [CrossRef]
- Shen, D.; Chang, C.-S. Implementation of the flipped classroom approach for promoting college students’ deeper learning. Educ. Technol. Res. Dev. 2023, 71, 1323–1347. [Google Scholar] [CrossRef]
- Haddad, W.D.; Draxler, A. The dynamics of technologies for education. Technol. Educ. Potentials Parameters Prospect. 2002, 1, 2–17. [Google Scholar]
- Peng, J.; Wang, M.; Sampson, D. Visualizing the complex process for deep learning with an authentic programming project. J. Educ. Technol. Soc. 2017, 20, 275–287. [Google Scholar]
- Oxford, R.L. Cooperative learning, collaborative learning, and interaction: Three communicative strands in the language classroom. Mod. Lang. J. 1997, 81, 443–456. [Google Scholar] [CrossRef]
- Sava, R. Using interactive methods in teaching accounting. Stud. Bus. Econ. 2016, 11, 130–139. [Google Scholar] [CrossRef]
- Sit, J.W.; Chung, J.W.; Chow, M.C.; Wong, T.K. Experiences of online learning: Students’ perspective. Nurse Educ. Today 2005, 25, 140–147. [Google Scholar] [CrossRef]
- Phipps, R.A. Measuring quality in internet-based higher education. Int. High. Educ. 2000, 20, 2–3. [Google Scholar] [CrossRef][Green Version]
- Xie, Y.; Huang, Y.; Luo, W.; Bai, Y.; Qiu, Y.; Ouyang, Z. Design and effects of the teacher-student interaction model in the online learning spaces. J. Comput. High. Educ. 2023, 35, 69–90. [Google Scholar] [CrossRef]
- Sun, J.C.-Y.; Wu, Y.-T. Analysis of learning achievement and teacher–student interactions in flipped and conventional classrooms. Int. Rev. Res. Open Distrib. Learn. 2016, 17, 79–99. [Google Scholar] [CrossRef]
- Sun, H.-L.; Sun, T.; Sha, F.-Y.; Gu, X.-Y.; Hou, X.-R.; Zhu, F.-Y.; Fang, P.-T. The influence of teacher–student interaction on the effects of online learning: Based on a serial mediating model. Front. Psychol. 2022, 13, 779217. [Google Scholar] [CrossRef]
- Azmat, M.; Ahmad, A. Lack of social interaction in online classes during COVID-19. J. Mater. Environ. Sci. 2022, 13, 185–196. [Google Scholar]
- Krouska, A.; Troussas, C.; Sgouropoulou, C. Mobile game-based learning as a solution in COVID-19 era: Modeling the pedagogical affordance and student interactions. Educ. Inf. Technol. 2022, 27, 229–241. [Google Scholar] [CrossRef]
- Ahshan, R. A framework of implementing strategies for active student engagement in remote/online teaching and learning during the COVID-19 pandemic. Educ. Sci. 2021, 11, 483. [Google Scholar] [CrossRef]
- Deci, E.L. Effects of externally mediated rewards on intrinsic motivation. J. Personal. Soc. Psychol. 1971, 18, 105. [Google Scholar] [CrossRef]
- Ryan, R.M. Psychological needs and the facilitation of integrative processes. J. Personal. 1995, 63, 397–427. [Google Scholar] [CrossRef]
- Goldman, Z.W.; Goodboy, A.K.; Weber, K. College students’ psychological needs and intrinsic motivation to learn: An examination of self-determination theory. Commun. Q. 2017, 65, 167–191. [Google Scholar] [CrossRef]
- Chen, B.; Vansteenkiste, M.; Beyers, W.; Boone, L.; Deci, E.L.; Van der Kaap-Deeder, J.; Duriez, B.; Lens, W.; Matos, L.; Mouratidis, A. Basic psychological need satisfaction, need frustration, and need strength across four cultures. Motiv. Emot. 2015, 39, 216–236. [Google Scholar] [CrossRef]
- Levesque, C.; Zuehlke, A.N.; Stanek, L.R.; Ryan, R.M. Autonomy and competence in German and American university students: A comparative study based on self-determination theory. J. Educ. Psychol. 2004, 96, 68. [Google Scholar] [CrossRef]
- Evans, P. Self-determination theory: An approach to motivation in music education. Music. Sci. 2015, 19, 65–83. [Google Scholar] [CrossRef]
- Standage, M.; Duda, J.L.; Ntoumanis, N. Students’ motivational processes and their relationship to teacher ratings in school physical education: A self-determination theory approach. Res. Q. Exerc. Sport 2006, 77, 100–110. [Google Scholar] [CrossRef]
- Chen, K.-C.; Jang, S.-J. Motivation in online learning: Testing a model of self-determination theory. Comput. Hum. Behav. 2010, 26, 741–752. [Google Scholar] [CrossRef]
- Butz, N.T.; Stupnisky, R.H. Improving student relatedness through an online discussion intervention: The application of self-determination theory in synchronous hybrid programs. Comput. Educ. 2017, 114, 117–138. [Google Scholar] [CrossRef]
- Müller, F.H.; Thomas, A.E.; Carmignola, M.; Dittrich, A.-K.; Eckes, A.; Großmann, N.; Martinek, D.; Wilde, M.; Bieg, S. University students’ basic psychological needs, motivation, and vitality before and during COVID-19: A self-determination theory approach. Front. Psychol. 2021, 12, 775804. [Google Scholar] [CrossRef]
- Zainuddin, Z.; Perera, C.J. Exploring students’ competence, autonomy and relatedness in the flipped classroom pedagogical model. J. Furth. High. Educ. 2019, 43, 115–126. [Google Scholar] [CrossRef]
- Molinillo, S.; Aguilar-Illescas, R.; Anaya-Sánchez, R.; Vallespín-Arán, M. Exploring the impacts of interactions, social presence and emotional engagement on active collaborative learning in a social web-based environment. Comput. Educ. 2018, 123, 41–52. [Google Scholar] [CrossRef]
- Jang, H.; Reeve, J.; Deci, E.L. Engaging students in learning activities: It is not autonomy support or structure but autonomy support and structure. J. Educ. Psychol. 2010, 102, 588. [Google Scholar] [CrossRef]
- Li, F.; Zhang, H.; Wong, C.U.I.; Chen, X. Interpreting the mixed model of sustained engagement in online gamified learning: A dual analysis based on MPLUS and FSQCA. Entertain. Comput. 2024, 50, 100643. [Google Scholar] [CrossRef]
- Kawachi, P. Initiating intrinsic motivation in online education: Review of the current state of the art. Interact. Learn. Environ. 2003, 11, 59–81. [Google Scholar] [CrossRef]
- Bengtsson, E.; Teleman, B. Motivation, learning strategies and performance among business undergraduates at university colleges in Sweden. Bus. Manag. Econ. Eng. 2019, 17, 111–133. [Google Scholar] [CrossRef]
- Ryan, R.M.; Deci, E.L. Self-determination theory and the facilitation of intrinsic motivation, social development, and well-being. Am. Psychol. 2000, 55, 68. [Google Scholar] [CrossRef]
- Muca, E.; Molino, M.; Ghislieri, C.; Baratta, M.; Odore, R.; Bergero, D.; Valle, E. Relationships between psychological characteristics, academic fit and engagement with academic performance in veterinary medical students. BMC Vet. Res. 2023, 19, 132. [Google Scholar] [CrossRef]
- Bolkan, S.; Goodboy, A.K.; Griffin, D.J. Teacher leadership and intellectual stimulation: Improving students’ approaches to studying through intrinsic motivation. Commun. Res. Rep. 2011, 28, 337–346. [Google Scholar] [CrossRef]
- Abuhamdeh, S.; Csikszentmihalyi, M. The importance of challenge for the enjoyment of intrinsically motivated, goal-directed activities. Personal. Soc. Psychol. Bull. 2012, 38, 317–330. [Google Scholar] [CrossRef]
- Fryer, L.K.; Bovee, H.N. Supporting students’ motivation for e-learning: Teachers matter on and offline. Internet High. Educ. 2016, 30, 21–29. [Google Scholar] [CrossRef]
- Reinders, H.; White, C. 20 years of autonomy and technology: How far have we come and where to next? Lang. Learn. Technol. 2016, 20, 143–154. [Google Scholar] [CrossRef]
- Zhang, H.; Lam, J.F.; Su, S. A Qualitative Research on the Online Learning Experiences of College Students in Macao during the Pandemic. In Proceedings of the 2021 5th International Conference on Education and E-Learning, Tsuru University, Tsuru, Japan, 5–7 November 2022. [Google Scholar]
- Kuo, Y.-C.; Walker, A.E.; Schroder, K.E.; Belland, B.R. Interaction, Internet self-efficacy, and self-regulated learning as predictors of student satisfaction in online education courses. Internet High. Educ. 2014, 20, 35–50. [Google Scholar] [CrossRef]
- Wei, C.-W.; Chen, N.-S.; Kinshuk. A model for social presence in online classrooms. Educ. Technol. Res. Dev. 2012, 60, 529–545. [Google Scholar] [CrossRef]
- McAuley, E.; Duncan, T.; Tammen, V.V. Psychometric properties of the Intrinsic Motivation Inventory in a competitive sport setting: A confirmatory factor analysis. Res. Q. Exerc. Sport 1989, 60, 48–58. [Google Scholar] [CrossRef]
- Gagné, M. The role of autonomy support and autonomy orientation in prosocial behavior engagement. Motiv. Emot. 2003, 27, 199–223. [Google Scholar] [CrossRef]
- Sheldon, K.M.; Niemiec, C.P. It’s not just the amount that counts: Balanced need satisfaction also affects well-being. J. Personal. Soc. Psychol. 2006, 91, 331. [Google Scholar] [CrossRef]
- Fang, J.; Tang, L.; Yang, J.; Peng, M. Social interaction in MOOCs: The mediating effects of immersive experience and psychological needs satisfaction. Telemat. Inform. 2019, 39, 75–91. [Google Scholar] [CrossRef]
- Nelson Laird, T.F.; Shoup, R.; Kuh, G.D. Measuring deep approaches to learning using the National Survey of Student Engagement. In Proceedings of the Association for Institutional Research Annual Forum, Chicago, IL, USA, 14–18 May 2006. [Google Scholar]
- Koufaris, M. Applying the technology acceptance model and flow theory to online consumer behavior. Inf. Syst. Res. 2002, 13, 205–223. [Google Scholar] [CrossRef]
- Hair, J.F.; Ringle, C.M.; Sarstedt, M. PLS-SEM: Indeed a silver bullet. J. Mark. Theory Pract. 2011, 19, 139–152. [Google Scholar] [CrossRef]
- Haenlein, M.; Kaplan, A.M. A beginner’s guide to partial least squares analysis. Underst. Stat. 2004, 3, 283–297. [Google Scholar] [CrossRef]
- Hair, J.F.; Risher, J.J.; Sarstedt, M.; Ringle, C.M. When to use and how to report the results of PLS-SEM. Eur. Bus. Rev. 2019, 31, 2–24. [Google Scholar] [CrossRef]
- Fornell, C.; Larcker, D.F. Evaluating structural equation models with unobservable variables and measurement error. J. Mark. Res. 1981, 18, 39–50. [Google Scholar] [CrossRef]
- Chin, W.W. The partial least squares approach to structural equation modeling. Mod. Methods Bus. Res. 1998, 295, 295–336. [Google Scholar]
- Cassel, C.M.; Hackl, P.; Westlund, A.H. On measurement of intangible assets: A study of robustness of partial least squares. Total Qual. Manag. 2000, 11, 897–907. [Google Scholar] [CrossRef]
- Meyer, K.A.; McNeal, L. How online faculty improve student learning productivity. J. Asynchronous Learn. Netw. 2011, 15, 37–53. [Google Scholar] [CrossRef]
- Nevgi, A.; Virtanen, P.; Niemi, H. Supporting students to develop collaborative learning skills in technology-based environments. Br. J. Educ. Technol. 2006, 37, 937–947. [Google Scholar] [CrossRef]
- Pintrich, P.R.; De Groot, E.V. Motivational and self-regulated learning components of classroom academic performance. J. Educ. Psychol. 1990, 82, 33. [Google Scholar] [CrossRef]
- Scott Rigby, C.; Deci, E.L.; Patrick, B.C.; Ryan, R.M. Beyond the intrinsic-extrinsic dichotomy: Self-determination in motivation and learning. Motiv. Emot. 1992, 16, 165–185. [Google Scholar] [CrossRef]
- Schiefele, U. Interest, learning, and motivation. Educ. Psychol. 1991, 26, 299–323. [Google Scholar] [CrossRef]
- Ames, C.A. Motivation: What teachers need to know. Teach. Coll. Rec. 1990, 91, 409–421. [Google Scholar] [CrossRef]
- Ames, C.; Archer, J. Achievement goals in the classroom: Students’ learning strategies and motivation processes. J. Educ. Psychol. 1988, 80, 260. [Google Scholar] [CrossRef]
- Sawir, E.; Marginson, S.; Deumert, A.; Nyland, C.; Ramia, G. Loneliness and international students: An Australian study. J. Stud. Int. Educ. 2008, 12, 148–180. [Google Scholar] [CrossRef]
- Deci, E.L.; Eghrari, H.; Patrick, B.C.; Leone, D.R. Facilitating internalization: The self-determination theory perspective. J. Personal. 1994, 62, 119–142. [Google Scholar] [CrossRef]
- Schmidhuber, J. Formal theory of creativity, fun, and intrinsic motivation (1990–2010). IEEE Trans. Auton. Ment. Dev. 2010, 2, 230–247. [Google Scholar] [CrossRef]
- Beldarrain, Y. Distance education trends: Integrating new technologies to foster student interaction and collaboration. Distance Educ. 2006, 27, 139–153. [Google Scholar] [CrossRef]
- Yuksel, U. Integrating curriculum: Developing student autonomy in learning in higher education. J. Coll. Teach. Learn. (TLC) 2010, 7, 1–8. [Google Scholar] [CrossRef][Green Version]
- Ryan, R.M.; Deci, E.L. Intrinsic and extrinsic motivations: Classic definitions and new directions. Contemp. Educ. Psychol. 2000, 25, 54–67. [Google Scholar] [CrossRef]
- Bender, T. Discussion-Based Online Teaching to Enhance Student Learning: Theory, Practice and Assessment; Taylor & Francis: New York, NY, USA, 2023. [Google Scholar]
- Saeed, M.A. Learner autonomy: Learners’ perceptions on strategies to achieve autonomy in an EFL classroom. Int. J. Linguist. Lit. Transl. 2021, 4, 150–158. [Google Scholar] [CrossRef]
- Horton, W.; Horton, K. E-Learning Tools and Technologies: A Consumer’s Guide for Trainers, Teachers, Educators, and Instructional Designers; John Wiley & Sons: Hoboken, NJ, USA, 2003. [Google Scholar]
- Hannafin, M.; Land, S.; Oliver, K. Open learning environments: Foundations, methods, and models. In Instructional-Design Theories and Models; Routledge: London, UK, 2013; pp. 115–140. [Google Scholar]
- Roddy, C.; Amiet, D.L.; Chung, J.; Holt, C.; Shaw, L.; McKenzie, S.; Garivaldis, F.; Lodge, J.M.; Mundy, M.E. Applying best practice online learning, teaching, and support to intensive online environments: An integrative review. Front. Educ. 2017, 2, 59. [Google Scholar] [CrossRef]
- Upadyaya, K.; Salmela-Aro, K. Development of school engagement in association with academic success and well-being in varying social contexts. Eur. Psychol. 2013, 18, 136–147. [Google Scholar] [CrossRef]
- Ahea, M.M.-A.-B.; Ahea, M.R.K.; Rahman, I. The Value and Effectiveness of Feedback in Improving Students’ Learning and Professionalizing Teaching in Higher Education. J. Educ. Pract. 2016, 7, 38–41. [Google Scholar]
- Dhawan, S. Online learning: A panacea in the time of COVID-19 crisis. J. Educ. Technol. Syst. 2020, 49, 5–22. [Google Scholar] [CrossRef]
- Blasco-Arcas, L.; Buil, I.; Hernández-Ortega, B.; Sese, F.J. Using clickers in class. The role of interactivity, active collaborative learning and engagement in learning performance. Comput. Educ. 2013, 62, 102–110. [Google Scholar] [CrossRef]
- Sun, A.; Chen, X. Online education and its effective practice: A research review. J. Inf. Technol. Educ. Res. 2016, 15, 157–190. [Google Scholar] [CrossRef]
- Muilenburg, L.Y.; Berge, Z.L. Student barriers to online learning: A factor analytic study. Distance Educ. 2005, 26, 29–48. [Google Scholar] [CrossRef]



| Variable Name | Subject | Source |
|---|---|---|
| Online interactive teaching (IL) | 1. In the online class, the teacher often participates in our topic discussion and answers our questions on time. | Kuo et al. [63] Wei et al. [64] |
| 2. In the online class, I and other students are very happy to contribute our learning results and share. | ||
| 3. In the online class, the teacher will ask questions timely according to the important and difficult points in the course teaching, and encourage students to actively participate in the communication. | ||
| Intrinsic Motivation (IM) | 1. In the online class, I think it’s important to have the opportunity to show yourself. | McAuley et al. [65] |
| 2. In the online class, I think what the teacher teaches is very interesting. | ||
| 3. In the online class, I found that interaction with teachers and classmates was not stressful at all. | ||
| Perceived Competence (PC) | 1. In the study of online classes, I think my expertise has improved. | Gagné [66] Sheldon et al. [67] Fang J. et al. [68] |
| 2. In the study of online classes, I think I am a capable person. | ||
| 3. In the study of online classes, I can complete difficult tasks and plans well. | ||
| 4. In the study of online classes, I am pleased with my performance. | ||
| Perceived Autonomy (PA) | 1. Before going to class, I will preview what I will learn in advance. | Gagné [66] Sheldon et al. [67] Fang J. et al. [68] |
| 2. In the study of online classes, I will concentrate on the key content of the teacher. | ||
| 3. In the study of online classes, I can express my ideas freely. | ||
| 4. In the study of online classes, I take the initiative to “raise my hand” to answer questions/ask questions and interact with teachers and classmates. | ||
| 5. In the study of online classes, I can learn in the way I think is best for me. | ||
| Deep Learning (DL) | 1. I can apply what I learned in the classroom to real-world situations. | Laird et al. [69] |
| 2. I can challenge existing ideas about learning content. | ||
| 3. After the teacher raises a question, I usually use a variety of ways of thinking to answer it. | ||
| 4. I usually use concept maps, mind maps, and other methods to organize the knowledge I have learned. | ||
| 5. I am willing to spend extra time studying online to better understand the knowledge taught by teachers. | ||
| Technical Environment (TE) | 1. I can skillfully use the functions of the online learning platform. | Koufaris [70] |
| 2. The quality of the network can ensure that I can interact with teachers and classmates smoothly. | ||
| 3. I was pleased with the equipment I was using and the audio and video quality of the online class. |
| Categories | Frequencies | Percentages (%) | |
|---|---|---|---|
| Gender | Male | 107 | 27.8 |
| Female | 278 | 72.2 | |
| School Location | Macao | 67 | 17.4 |
| Guangzhou | 305 | 79.2 | |
| Others | 13 | 3.4 | |
| Place of origin | Macao | 16 | 4.2 |
| Guangzhou | 219 | 56.9 | |
| Others | 150 | 38.9 | |
| Grade | Freshman | 174 | 45.2 |
| Sophomore | 43 | 11.2 | |
| Junior | 50 | 13.0 | |
| Senior | 56 | 14.5 | |
| Others | 62 | 16.1 | |
| Major classification | Humanities | 72 | 4.7 |
| Social Science | 18 | 7.0 | |
| Science departments | 27 | 7.0 | |
| Engineering course | 54 | 14.0 | |
| Medicine | 9 | 2.3 | |
| Education | 16 | 4.2 | |
| Arts | 13 | 3.4 | |
| Management discipline | 150 | 39.0 | |
| Others | 26 | 6.8 |
| Constructs | Indicators | Factor Loadings | Cronbach’s Alpha | Composite Reliability (Rho A) | AVE |
|---|---|---|---|---|---|
| IL | IL1 | 0.860 | 0.824 | 0.827 | 0.740 |
| IL2 | 0.869 | ||||
| IL3 | 0.852 | ||||
| IM | IM1 | 0.878 | 0.868 | 0.868 | 0.791 |
| IM2 | 0.899 | ||||
| IM3 | 0.890 | ||||
| PC | PC1 | 0.880 | 0.898 | 0.899 | 0.766 |
| PC2 | 0.886 | ||||
| PC3 | 0.870 | ||||
| PC4 | 0.864 | ||||
| PA | PA1 | 0.651 | 0.860 | 0.860 | 0.643 |
| PA2 | 0.843 | ||||
| PA3 | 0.827 | ||||
| PA4 | 0.825 | ||||
| PA5 | 0.845 | ||||
| TE | TE1 | 0.878 | 0.866 | 0.866 | 0.788 |
| TE2 | 0.896 | ||||
| TE3 | 0.889 | ||||
| DL | DL1 | 0.833 | 0.890 | 0.890 | 0.694 |
| DL2 | 0.835 | ||||
| DL3 | 0.844 | ||||
| DL4 | 0.826 | ||||
| DL5 | 0.826 |
| DL | IL | IM | PA | PC | |
|---|---|---|---|---|---|
| DL | 0.833 | ||||
| IL | 0.392 | 0.860 | |||
| IM | 0.401 | 0.355 | 0.889 | ||
| PA | 0.420 | 0.348 | 0.444 | 0.802 | |
| PC | 0.361 | 0.351 | 0.411 | 0.611 | 0.875 |
| DL | IL | IM | PA | PC | TE | |
|---|---|---|---|---|---|---|
| DL1 | 0.833 | 0.356 | 0.291 | 0.363 | 0.280 | 0.312 |
| DL2 | 0.835 | 0.311 | 0.356 | 0.344 | 0.349 | 0.220 |
| DL3 | 0.844 | 0.344 | 0.346 | 0.336 | 0.290 | 0.325 |
| DL4 | 0.826 | 0.302 | 0.348 | 0.356 | 0.304 | 0.297 |
| DL5 | 0.826 | 0.322 | 0.330 | 0.352 | 0.282 | 0.292 |
| IL1 | 0.321 | 0.860 | 0.301 | 0.319 | 0.272 | 0.252 |
| IL2 | 0.356 | 0.869 | 0.321 | 0.323 | 0.355 | 0.267 |
| IL3 | 0.334 | 0.852 | 0.291 | 0.252 | 0.274 | 0.245 |
| IM1 | 0.326 | 0.332 | 0.878 | 0.392 | 0.376 | 0.265 |
| IM2 | 0.377 | 0.295 | 0.899 | 0.402 | 0.350 | 0.293 |
| IM3 | 0.366 | 0.319 | 0.890 | 0.390 | 0.371 | 0.267 |
| PA1 | 0.328 | 0.276 | 0.412 | 0.851 | 0.798 | 0.234 |
| PA2 | 0.370 | 0.312 | 0.345 | 0.843 | 0.416 | 0.345 |
| PA3 | 0.312 | 0.253 | 0.332 | 0.827 | 0.345 | 0.342 |
| PA4 | 0.291 | 0.254 | 0.339 | 0.825 | 0.322 | 0.406 |
| PA5 | 0.352 | 0.272 | 0.301 | 0.845 | 0.408 | 0.330 |
| PC1 | 0.278 | 0.269 | 0.345 | 0.515 | 0.880 | 0.249 |
| PC2 | 0.315 | 0.291 | 0.405 | 0.547 | 0.886 | 0.227 |
| PC3 | 0.343 | 0.352 | 0.371 | 0.543 | 0.870 | 0.245 |
| PC4 | 0.326 | 0.315 | 0.313 | 0.534 | 0.864 | 0.266 |
| TE1 | 0.297 | 0.248 | 0.253 | 0.360 | 0.243 | 0.878 |
| TE2 | 0.333 | 0.297 | 0.290 | 0.368 | 0.260 | 0.896 |
| TE3 | 0.295 | 0.244 | 0.280 | 0.367 | 0.247 | 0.889 |
| DL | IL | IM | PA | PC | TE | |
|---|---|---|---|---|---|---|
| DL | ||||||
| IL | 0.458 | |||||
| IM | 0.456 | 0.419 | ||||
| PA | 0.472 | 0.404 | 0.500 | |||
| PC | 0.403 | 0.405 | 0.464 | 0.650 | ||
| TE | 0.396 | 0.351 | 0.357 | 0.480 | 0.320 |
| VIF | |
|---|---|
| DL1 | 2.187 |
| DL2 | 2.172 |
| DL3 | 2.284 |
| DL4 | 2.095 |
| DL5 | 2.098 |
| IL1 | 1.858 |
| IL2 | 1.850 |
| IL3 | 1.873 |
| IM1 | 2.139 |
| IM2 | 2.422 |
| IM3 | 2.278 |
| PA1 | 1.205 |
| PA2 | 2.494 |
| PA3 | 2.713 |
| PA4 | 2.366 |
| PA5 | 2.582 |
| PC1 | 2.663 |
| PC2 | 2.629 |
| PC3 | 2.356 |
| PC4 | 2.362 |
| TE1 | 2.128 |
| TE2 | 2.361 |
| TE3 | 2.265 |
| R2 | |
|---|---|
| DL | 0.782 |
| IM | 0.762 |
| PA | 0.742 |
| PC | 0.374 |
| Hypotheses | Relationship | Path Coeffcient | p Values | Condition |
|---|---|---|---|---|
| H1 | IL → DL | 0.223 | 0.000 *** | Support |
| H2a | IL → PA | 0.226 | 0.000 *** | Support |
| H2b | IL → IM | 0.200 | 0.000 *** | Support |
| H2c | PC → DL | 0.073 | 0.185 | No Support |
| H2d | PA → DL | 0.210 | 0.001 *** | Support |
| H2e | IM → DL | 0.199 | 0.000 *** | Support |
| H3a | IL → PA → DL | 0.138 | 0.005 ** | Support |
| H3b | PA → PC → DL | 0.044 | 0.190 | No Support |
| H4a | IL → IM → DL | 0.040 | 0.003 ** | Support |
| H4b | PA → IM → DL | 0.053 | 0.003 ** | Support |
| H4c | PC → IM → DL | 0.036 | 0.018 ** | Support |
| H5 | TE * IL → PA | 0.138 | 0.001 *** | Support |
Disclaimer/Publisher’s Note: The statements, opinions and data contained in all publications are solely those of the individual author(s) and contributor(s) and not of MDPI and/or the editor(s). MDPI and/or the editor(s) disclaim responsibility for any injury to people or property resulting from any ideas, methods, instructions or products referred to in the content. |
© 2024 by the authors. Licensee MDPI, Basel, Switzerland. This article is an open access article distributed under the terms and conditions of the Creative Commons Attribution (CC BY) license (https://creativecommons.org/licenses/by/4.0/).
Share and Cite
Zhou, Q.; Zhang, H.; Li, F. The Impact of Online Interactive Teaching on University Students’ Deep Learning—The Perspective of Self-Determination. Educ. Sci. 2024, 14, 664. https://doi.org/10.3390/educsci14060664
Zhou Q, Zhang H, Li F. The Impact of Online Interactive Teaching on University Students’ Deep Learning—The Perspective of Self-Determination. Education Sciences. 2024; 14(6):664. https://doi.org/10.3390/educsci14060664
Chicago/Turabian StyleZhou, Qingyi, Hongfeng Zhang, and Fanbo Li. 2024. "The Impact of Online Interactive Teaching on University Students’ Deep Learning—The Perspective of Self-Determination" Education Sciences 14, no. 6: 664. https://doi.org/10.3390/educsci14060664
APA StyleZhou, Q., Zhang, H., & Li, F. (2024). The Impact of Online Interactive Teaching on University Students’ Deep Learning—The Perspective of Self-Determination. Education Sciences, 14(6), 664. https://doi.org/10.3390/educsci14060664

