Abstract
Integrated language, science and technology (ILS&T) instruction is a complex task for primary school teachers that requires professional development. Task-centered educational approaches such as the four-component instructional design (4C/ID) model are well suited for the development of complex professional skills. This article describes the application of the Ten Steps approach to the 4C/ID model in the domain of teacher education. The findings describe a blueprint for a 4C/ID-based teacher professional development program aimed at equipping in-service primary school teachers with the competences for ILS&T instruction, which can support instructional designers, teacher educators and researchers in making informed instructional design decisions.
1. Introduction
In science and technology (S&T) education, students develop knowledge of the natural and material environment, skills for scientific inquiry and technological design, and a critical, curious and investigative attitude [1]. Researchers have recently advocated the integration of S&T instruction in primary schools with core subjects such as language. It is assumed that integrated language, science and technology instruction (ILS&T) will be more appealing for primary school teachers and increase the time teachers spend on S&T education [2,3]. Moreover, studies have shown that an integrated approach can improve students’ learning outcomes for both subjects [4,5]. This may be due to the important role of language in developing an understanding of the scientific and technological world, which is emphasized by constructivist and sociocultural theories of learning [6,7]. Moreover, scientific and engineering practices include both linguistic and epistemic aspects, such as engaging in evidence-based argument and communicating information [1,8]. Thus, language and S&T instruction share many (meta)cognitive and intellectual processes (e.g., predicting or making inferences), allowing for a reciprocal relationship.
However, capitalizing upon the reciprocal relationship between language and S&T when teaching ILS&T is a complex task for teachers, because it requires the coordination and integration of knowledge, skills and attitudes. Teachers need to recognize meaningful connections between the concepts and processes in both subjects and build upon this synergistic relationship to enhance learning in both subjects [9,10]. Moreover, studies have shown that S&T instruction is itself already a complex task for teachers, as they often lack the necessary preparation in this area during their initial teacher training [11]. Consequently, many teachers feel unable to effectively support S&T learning due to a lack of content and pedagogical content knowledge [12,13]. To add to this challenge, the primary school curriculum often emphasizes language and mathematics, and most schools implement structured lesson plans (e.g., textbook, worksheets) for these core subjects. Consequently, language (arts) is mostly taught separately from S&T (or science and engineering) instruction. At the same time, teachers have a difficult time recognizing the opportunities for developing language skills in S&T instruction. Finally, due to a lack of ILS&T instructional material, teachers are required to (re)design lessons, which is often a skill not adequately developed during their initial teacher training. For example, teachers need to choose suitable (knowledge-) rich texts that offer accurate descriptions of scientific or technological phenomena [14]. Due to this complexity, researchers have stressed the need for teacher professional development (TPD) to effectively equip teachers for this task [15,16]. Yet, there is little systematic knowledge about the required pedagogical repertoire of teachers in this context and how teachers can effectively be supported through TPD.
Various TPD programs have been designed to prepare in-service teachers for ILS&T instruction (see [16,17]). However, these programs show a lot of variation, and they often focus on fragmented aspects of the required teacher competencies, such as scientific argumentation [17], interaction skills [18] or scaffolding skills [19], or are limited to only one range of language skills, such as oral language [20]. Moreover, these studies often provided minimal substantiation for design decisions regarding the learning content and instructional method of the TPD programs. Consequently, it is not possible to trace why certain choices were made, and whether these choices were based on well-founded research or theory. This indicates that systematic knowledge of the required pedagogical repertoire and of how teachers can be equipped with it is still lacking due to the complex nature of the task.
1.1. Four-Component Instructional Design
To meet the challenge of designing a well-substantiated TPD program that is suitable for developing complex skills, a systematic and substantiated learning model was chosen in this study to equip in-service primary school teachers for ILS&T instruction. The four-component instructional design (4C/ID) model by van Merriënboer [21] is a well-established model for instructional design focused on whole-task authentic learning with a strong research base, which combines theoretical insights with empirical insights on expert performance [22,23]. The 4C/ID model is a task-centered model that is well suited for learning complex skills, because this approach confronts learners with learning tasks that stimulate the integration of knowledge, skills and attitudes [24,25]. Task-centered instructional approaches stimulate the transfer of learning (instead of fragmentation) and provide variability during task practice that is representative of the tasks that must be completed in one’s daily practice [24,26,27]. As a result, learners develop mental models and cognitive strategies that allow for problem solving and decision making in various situations. The 4C/ID model consists of four building blocks: learning tasks, supportive information, procedural information and part-task practice. Learning tasks are concrete, whole-task experiences that are authentic for one’s practice and are arranged from simple to complex. Supportive and procedural information helps learners to develop mental models and cognitive strategies. Finally, part-task practice stimulates the automation of cognitive schemas and procedures. The 4C/ID model has been applied in various contexts, including teacher education [28,29]. Using the 4C/ID principles as the foundation, the Ten Steps approach by van Merriënboer and Kirschner [24] provides guidelines for the development of a task-centered educational program. This approach describes how required competencies for a complex task can be uncovered through a cognitive task analysis (CTA) of expert behavior. It then shows how the outcomes of a CTA can be used as the foundation for instructional design of a 4C/ID-based program.
1.2. Ten Steps to Complex Learning
The Ten Steps approach by van Merriënboer and Kirschner [24] describes 10 instructional design activities that lead to an educational blueprint. Figure 1 presents the four main components of the 4C/ID model and the corresponding 10 design steps. The four components are designed to facilitate four essential learning processes in complex learning: inductive learning, elaboration, rule formation and rule strengthening. Inductive learning is a process in which learners construct cognitive schemas from concrete experiences and examples. This is achieved with learning tasks (component 1) created by the designer, which are grouped together in task classes based on equal levels of complexity. Within a task class, learning tasks show variability that resembles the variety of professional tasks encountered in actual practice, which stimulates the transfer of learning [27]. When learners engage in learning tasks in a new task class, they receive strong support and guidance, which is gradually withdrawn as learners acquire more expertise. Through elaboration, learners construct cognitive schemas by linking new information to their prior knowledge, by studying supportive information (component 2). The supportive information is often referred to as the theory, which is aimed at the non-recurrent aspects of the task (e.g., problem solving, reasoning and decision making). This includes information needed to develop mental models and cognitive strategies that learners need to complete the learning task. Rule formation is a process aimed at the routine aspects of the task that are similar across different learning tasks. These cognitive rules, consisting of if–then constructions, facilitate the automation of schemas and are presented as procedural information (component 3). Finally, the process of rule strengthening is realized through repeated part-task practice (component 4), when a high level of automaticity is required for a particular recurrent aspect of the task.
Figure 1.
Components of 4C/ID and application of the steps to complex learning in this study.
This article presents the instructional design of a 4C/ID-based TPD program aimed at equipping in-service primary school teachers for ILS&T instruction [24]. It describes how the guidelines of the 4C/ID model were applied in the context of the complex task of ILS&T instruction, and how the instructional design steps were translated into a practical blueprint for a TPD program. As such, this article addresses the following question: what are the characteristics of a 4C/ID-based TPD program aimed at equipping in-service primary school teachers for the complex task of ILS&T instruction?
2. Materials and Methods
The Ten Steps approach by van Merriënboer and Kirschner [24] was used to design a 4C/ID-based TPD program aimed at equipping in-service primary school teachers for ILS&T instruction (see Figure 1). This study was conducted in the Netherlands, and therefore the program was designed to align with the Dutch educational school system. While the content of the program should be tailored to the educational context of specific countries, it can be assumed that the blueprint of the program design is applicable to any educational context. Here, we describe the procedures that were followed by the design team (i.e., the authors) during the instructional design process.
2.1. Cognitive Task Analysis
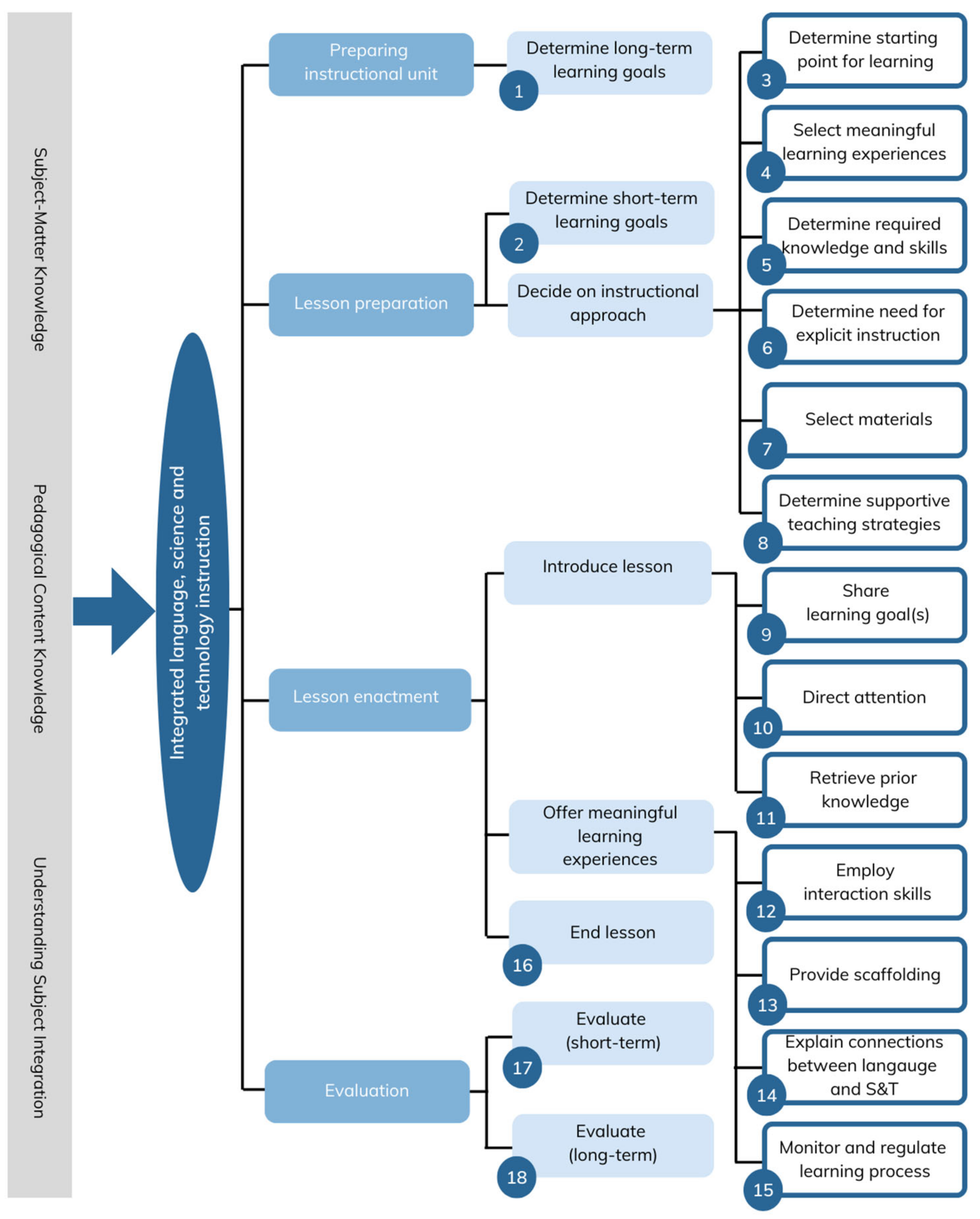
The outcomes of a cognitive task analysis (CTA) were the foundation for the design of this TPD program. The CTA was performed to deduce how expert ILS&T teachers make decisions while performing their complex task. The procedures and results were described in detail by Knoef et al. [30]. The CTA consisted of a literature review and lesson observations, followed by semi-structured interviews using stimulated recall with nine primary school ILS&T teachers. The CTA procured accurate cognitive and procedural information about teachers’ actions, which resulted in a definition of the “whole task” of ILS&T instruction, captured in the skills hierarchy depicted in Figure 2. In the current study, this information was used as input for the design of learning tasks (step 1). The constituent skills at their most detailed level (see numbered skills in Figure 2) formed the basis for the design of performance standards (step 2). Additionally, the CTA showed what knowledge teachers relied on while teaching ILS&T, which provided input for the design of supportive information (steps 4–6), such as cognitive strategies and rules of thumb used by the teachers.
2.2. Step 1: Design Learning Tasks
The first step of the 4C/ID model is to specify authentic learning tasks (i.e., projects, tasks, problems or other assignments) that correspond to situations that are encountered in real life. The learning tasks in the instructional design of this TPD program aimed to address teaching ILS&T, which is an inherently complex task. Complex learning aims to integrate the required knowledge, skills and attitudes for a task, which means that learning tasks should require learners to acquire (almost) all constituent skills. The first step in the instructional design process therefore involved the development of learning tasks based on real-life professional teacher tasks, involving all non-routine and routine aspects of the task. The results of the CTA were used as a touchstone in the design of these learning tasks. This means that the learning tasks aimed to engage teachers in all constituent skills listed in Figure 2. In line with the principles of the whole-task approach, learners should not be taught how to perform fragmented aspects of the task, but rather to perform the task as a whole, right from the start. Addressing the constituent skills separately would not make sense in many cases, as the constituent skills are all intertwined. Therefore, learning tasks engaged teachers in variations of whole-task practice tasks. The learning tasks included concrete experiences to facilitate inductive learning. To enhance the transfer of learning [27], the learning tasks varied in the included practices, meaning that the learning tasks differed from each other with regard to aspects of language learning (i.e., reading or writing), and/or levels of learner support and guidance. While starting out, teachers require high levels of support, which needs to be diminished over time to stimulate independent mastery of the task. Therefore, learning tasks were designed to progress from studying modelling examples (i.e., a videotaped example of an experienced teacher) to case study assignments (e.g., guided practice by redesigning instructional plans), to conventional tasks (i.e., independent application in their own classroom).
Figure 2.
Skills hierarchy for ILS&T instruction [30].
Figure 2.
Skills hierarchy for ILS&T instruction [30].

2.3. Step 2: Design Performance Assessments
Formative assessment plays a crucial role in the 4C/ID model. The focus is on improving learning by monitoring teachers’ current level of performance, rather than on emphasizing the performance itself. To formulate clear standards for teachers’ desired ability after engaging in the TPD program, the skills hierarchy resulting from the CTA was used as the primary input for the design of performance assessments, as it shows what skills teachers require to execute the complex task. As a result, 18 performance indicators were designed to reflect the constituent skills at the most detailed level. Performance assessments in the context of the 4C/ID model typically include scoring rubrics, which clearly describe the standards for acceptable performance of the constituent skills of a task. We determined that four levels of performance should be defined for each indicator. To identify each of the four levels, the descriptions of the constituent skills resulting from the CTA as well as from the literature were first used to clearly define each indicator. This resulted in a description of the ideal and desired level of performance of the constituent skill, which is the highest level (i.e., level 4). At the lowest level, the teacher does not demonstrate mastery of the constituent skill at all. The second and third levels indicate that there is room for improvement, meaning that teachers do demonstrate the ability to perform the skill to some degree, but can make improvements to demonstrate the desired level of performance. The formulation of the four levels of performance for all 18 indicators involved an iterative process of formulating and discussing, until consensus was reached between the authors.
2.4. Step 3: Sequence Learning Tasks
The 4C/ID model advocates sequencing learning tasks according to task classes to avoid cognitive overload due to straining working memory. The intrinsic cognitive load, which is related to the direct function of performing the task, is controlled by grouping learning tasks based on similar levels of complexity and ordering them from simple to complex. In this way, learners can first practice with simpler versions of the whole task and gradually move to more complex versions of the task after gaining more expertise. In the instructional design of this TPD program, it was not possible to manipulate teachers’ professional context (i.e., the primary classroom), nor was it deemed feasible to work with computer-based simulations due to their low fidelity with the real-life task. In cases such as these, the emphasis manipulation approach offers a sound alternative [31,32,33]. This approach was used to cluster constituent skills that were similar in characteristics, to distinguish task classes that allocate emphasis to a certain aspect or a cluster of aspects of the task. This led to four task classes that were focused on (1) the preparation phase, (2) the introduction and ending of the lesson, (3) supporting students during the lesson and (4) monitoring and evaluation. These task classes were consequently translated into a sequence of TPD meetings.
2.5. Steps 4–6: Design Supportive Information
The CTA demonstrated that the whole task of teaching ILS&T involves many non-routine aspects, which require teachers to engage in reasoning, decision-making and problem-solving. These processes differ in different contexts. Therefore, one of the four main components of the 4C/ID model refers to designing supportive information that helps learners perform non-routine aspects of the task. The presentation of supportive information is aimed at promoting schema construction, often referred to as “the theory”. This information consists of cognitive strategies (rules of thumb, or systematic approaches to problem-solving [SAP]), knowledge of how a domain is organized (domain models) and cognitive feedback provided by experts. Thus, supportive information is the body of knowledge that learners rely on while performing the learning tasks. Moreover, there is a reciprocal relationship between cognitive strategies and domain models because learners (in this case, the teachers) need domain models to apply cognitive strategies. The results of the CTA were used to determine what supportive information the teachers would need for successful task performance. The CTA results described the approaches taken by expert teachers to perform the constituent skills. For example, the definition of scaffolding indicated the procedures that teachers need to follow to determine and offer the appropriate scaffold. These procedures were translated into concrete steps that resulted in the SAP for scaffolding. Likewise, the CTA results described how expert teachers determine what learning goals to address in their ILS&T lessons. Here, the approaches of the expert teachers varied and did not follow systematic steps, which is why rules of thumb were identified. All supportive information was consequently processed into concrete materials that can be provided to teachers during the TPD program.
2.6. Steps 7–10: Design Procedural Information
In the context of the 4C/ID model, procedural information helps teachers to perform the non-routine, recurrent aspects of the task that require automation. The CTA revealed that the constituent skills in Figure 2 are all non-routine by nature. However, while teaching ILS&T, teachers may need to rely on other routine skills. In the context of ILS&T, routine skills may refer to classroom management or direct instruction skills for language or S&T. These skills are not distinctive for ILS&T instruction and were therefore not identified in the CTA and not included in the TPD.
3. Results
3.1. Learning Tasks
It was determined that the TPD program should be immersive and practice-based. Rather than listening to lectures, teachers should be engaged in active learning through practice tasks (e.g., adding language learning goals to an existing lesson plan for S&T instruction) and interactive discussions (e.g., about the added value of ILS&T instruction). The learning tasks were designed to address the planning and implementation of ILS&T instruction, and the application of newly acquired knowledge and skills in practice. During practice tasks, teachers’ experiences were to be used as a resource for learning new information. In line with the literature on the 4C/ID model, which states that learning tasks should resemble real-life professional tasks, various versions of practice tasks were designed that would engage teachers in realistic, whole-task assignments. Furthermore, the learning tasks progressed from assignments that included high support to those with lower amounts of support. To this end, learning tasks were designed to first engage teachers in studying modelling examples. In this program, a modelling example refers to a video of an experienced teacher, who serves as a role model, and demonstrates specific aspects of the whole task. In these videos, teachers also explain why they made a certain decision in class while teaching ILS&T or used a certain approach, to reveal their hidden thinking processes. Consequently, case study assignments were developed that would allow teachers to conduct guided practice. Such case study assignments often involve studying and redesigning instructional plans and assignments for ILS&T instruction. For example, a case study could involve an existing ILS&T lesson plan, requiring teachers to determine suitable scaffolding strategies to support student learning. Finally, learning tasks were designed to progress to conventional tasks that include independent preparation and application in the classroom. Thus, teachers are encouraged to integrate language into their weekly S&T lessons, or vice versa. In line with the 4C/ID model, this allows for careful support and guidance.
3.2. Performance Assessment
A performance objective was formulated for each constituent skill depicted in Figure 2. In this way, the integrated set of standards resembles the various aspects of successful teacher task performance. Based on the results from the CTA, 18 standards were formulated that could be rated on a four-point scale ranging from 1 (point for improvement) to 4 (excellent). The standards were combined into a scoring sheet to be shared with the trainers and primary school teachers at the start of the TPD program, such that teachers learn from the start “what high-quality ILS&T looks like”. An example of the performance standard for interaction skills is as follows: ‘The teacher asks open-ended questions during interactions with the students. The teacher creates space for student contributions and provides appropriate feedback aimed at eliciting language production and promoting reasoning’. At the end of each task class, teachers are instructed to implement ILS&T instruction in their classroom, while the trainer uses the performance assessment to score teachers’ ability level and to provide the teacher with cognitive feedback.
3.3. Sequence of Learning Tasks
According to the emphasis manipulation approach, four task classes were distinguished that focused on a cluster of constituent skills that had similar characteristics. The grouping of the task classes based on the emphasis manipulation is schematically depicted in Table 1. The four task classes are addressed in four consecutive TPD meetings. However, before the teachers start to develop the constituent skills, it is important that they first comprehend what ILS&T instruction entails at a conceptual level. Therefore, it was determined that the first TPD meeting should address building an understanding of ILS&T instruction on a conceptual level (i.e., rationale and foundational principles) rather than specific constituent skills, thereby serving as a general introduction to the TPD program. The four following TPD meetings focus on task classes that address learning activities, supportive information and other information relevant to the emphasized constituent skills.
Table 1.
Approach to emphasis manipulation in TPD program.
The final learning task in each task class is a conventional one, where teachers try out applying the newly gained knowledge and skills in their own classroom, after which they receive cognitive feedback on the quality of performance. Although learners are confronted with (almost) all constituent skills from the beginning of the program due to the whole-task approach, they are not yet required to coordinate all these aspects. As such, suboptimal performance can be expected for the aspects of the task that have not yet been emphasized. Therefore, cognitive feedback addresses the standards that correspond to the constituent skills that have been covered in the previous task classes. At the end of the final task class, teachers receive feedback on the full set of standards.
3.4. Supportive Information
Supportive information in the form of cognitive strategies, domain models and cognitive feedback was designed for each non-routine constituent skill in Figure 2. An example of a cognitive strategy that is depicted and taught refers to lesson preparation. The CTA demonstrated that teachers went through a linear process while preparing their lessons, which is why an SAP was developed for lesson preparation (see Figure 3), including specific rules of thumb for some phases (shown on the right). An SAP offers an overview of the activities that learners need to carry out to reach the desired goal state. It also indicates a temporal order of activities. In the SAP in Figure 3, this means that teachers first need to develop (dual) learning goals before being able to examine students’ prior knowledge regarding these specific learning goals to determine the starting point for learning. The activities in the SAP correspond to the constituent skills in the skills hierarchy (see Figure 2) related to lesson preparation. It should be noted that cognitive strategies are always heuristic in nature; their application does not guarantee a correct solution.
Figure 3.
Examples of supportive information: SAP for lesson planning and rule of thumb for monitoring.
For learners to successfully teach ILS&T, it is important that they develop a thorough understanding of ILS&T instruction. The CTA revealed that expert teachers rely on their subject matter knowledge, pedagogical content knowledge, PCK (see [34,35]), and understanding of subject integration. During the first TPD meeting, one learning task focuses on key subject matter knowledge and preconceptions about S&T education. To allow teachers to gain an understanding of subject integration, the first TPD meeting was designed to focus on developing a shared mental model of ILS&T instruction. This mental model was defined as the five foundational principles of ILS&T instruction that can be consulted during all phases of instruction (prepare instructional unit, lesson preparation, lesson enactment and evaluation), depicted in Figure 4.
Figure 4.
Five principles for ILS&T instruction (domain model).
In the TPD program, the supportive information is presented to teachers through an inductive–expository strategy [24]. Learning tasks are focused on the process of elaborating and establishing meaningful relations between prior knowledge and new information. Therefore, supportive information is illustrated with several relevant examples. To do this, the use of SAPs, domain models, and specific constituent skills is first illustrated through a modelling example. After gaining some experience with copying this model, teachers engage in case studies, in which they are asked to apply the cognitive strategies or domain models in a guided exercise. Finally, the cognitive feedback received during classroom enactment in between TPD meetings is also classified as supportive information, because it enables the elaboration of the constructed schema. Cognitive feedback distinguishes itself from corrective feedback by fostering reflection on the quality of problem solving and decision making. To promote reflection among teachers, trainers should encourage the teachers to critically compare their own behavior to the performance standard and relevant framework (i.e., SAP, rule of thumb or constituent skill; see [36]).
3.5. TPD Blueprint
The final blueprint for the TPD program is presented in Table 2 and includes a description of the learning tasks and supportive information for each TPD meeting. Each TPD meeting was designed to last 2 h.
Table 2.
Blueprint for TPD program for ILS&T instruction.
4. Discussion
This study addressed the following research question: what are the characteristics of a 4C/ID-based program aimed at equipping in-service primary school teachers for the complex task of ILS&T instruction? The instructional design of this TPD program is based on the Ten Steps approach of the 4C/ID model [24] and resulted in an educational blueprint for the TPD program. The 4C/ID model is an increasingly popular instructional design model, particularly in the field of medical education [37,38], technical education [39] and more recently of TPD [28,29,40]. Here, we describe the added value of the Ten Steps approach as an instructional design model for a TPD program for ILS&T instruction, as well as the challenges that were encountered while designing this educational blueprint and applying the Ten Steps approach.
A first benefit of the Ten Steps approach is that the educational blueprint is underpinned by both practice and theory regarding ILS&T instruction, effective TPD design and the 4C/ID model. This makes for a very comprehensive design process that is elaborated in detailed, systematic design steps. Consequently, the learning content and instructional approaches described in the educational blueprint are thoroughly substantiated. Studies that previously described TPD programs for ILS&T instruction mostly provided little justification for the learning content of the TPD in terms of the specific competencies that teachers require according to either theory or practice, e.g., [18,20]. With the Ten Steps approach, the learning task and the constituent skills of the task were determined by a comprehensive CTA analysis with experts (experienced teachers and domain experts), combined with the literature on ILS&T instruction. It is likely that the TPD program will align well with practice because teachers were consulted to provide the initial input for the task analysis, rather than domain experts or researchers. Additionally, while time and space are allotted for theory, the emphasis is on learning from examples and practice. Other TPD programs that are not task-centered often revert to lectures or exercises that are less aligned with practice.
Second, the Ten Steps approach allows for the concurrent design of guidelines for assessment along with the learning tasks. In this way, the approach not only serves to determine what teachers should be able to do, but also specifies what this looks like in practice and how this can be assessed. Consequently, this allows for accurate monitoring of individual progress regarding all constituent skills. TPD programs described in previous studies often lack a description of the instructional design choices regarding the learning content of the program, e.g., [18,20], making it difficult to determine whether the TPD programs cover the complete pedagogical repertoire that is required for ILS&T instruction, and whether teachers are effectively prepared for it. The performance criteria and video modelling examples in the educational blueprint presented in this study make it very clear what is expected of teachers in terms of the learning objectives. This is not only beneficial for monitoring and assessment, but also for teachers’ understanding of the desired level of performance. Subsequently, rather than telling teachers what they should do, teachers are likely to learn more and transform their teaching practice by viewing examples of experienced teachers [41,42].
Regarding the challenges that were encountered during the instructional design of the educational blueprint, the analysis of the task revealed that ILS&T instruction is a comprehensive task consisting of several complex constituent skills. For example, some TPD programs have been designed to focus solely on scaffolding, e.g., [19], which is only one of the constituent skills in the current educational blueprint. Additionally, the analysis revealed exclusively non-routine aspects of the task. Consequently, the processes of rule formation and strengthening (components 3 and 4 of the model) receive less attention in this blueprint. This could potentially amplify the complexity of the whole task, as non-routine aspects require constant problem solving and decision making. Thus, the TPD program described in the educational blueprint might be too demanding for teachers to accomplish within the set timeframe.
Finally, we encountered several challenges while implementing the Ten Steps approach. The first challenge pertains to the highly complex nature of the model, which requires considerable time to understand and apply. The thorough analysis of teacher expertise at the start is a time-consuming and challenging process. However, application of the model will progressively take less time as one becomes more adept at implementing the model. There is an additional challenge of finding suitable experts in the field, especially when dealing with a relatively new task, as was the case in the current study. Furthermore, the 4C/ID literature does not describe a set of guidelines or approach to delineate a whole task. Consequently, it is not fully clear what a whole task may encompass, or when a task might be too comprehensive for a CTA. In the current study, the whole task, ILS&T instruction, is quite comprehensive. Although the Ten Steps approach is suitable for learning tasks that are still relatively unknown, in our experience, a CTA might be more suited for a smaller, more defined task (e.g., scaffolding).
Another pitfall of the Ten Steps approach to be wary of is the risk of causing cognitive overload due to the implicit task complexity. However, to avoid this, the 4C/ID model utilizes the principles of Sweller’s cognitive load theory [43] to make learning more efficient and deal with the limited processing capacity of the working memory. According to cognitive load theory, there are three types of cognitive load: (1) intrinsic cognitive load, which is a direct function of performing the task; (2) extraneous cognitive load, which results from the way in which information is presented to learners; and (3) germane cognitive load, which pertains to the construction and atomization of schemas. The sum of these types of cognitive load should not exceed the resources of the working memory. Cognitive load was controlled in several ways in the instructional design of this TPD program. First, the intrinsic cognitive load was managed by the emphasis manipulation approach. Although learners are confronted with the whole task from the beginning of the program, the emphasis manipulation approach ensures that learners need to process fewer (interactions between) elements simultaneously. Second, extraneous cognitive load is managed by sequencing learning tasks with decreasing learner support, based on the scaffolding principle (from much to no support). Third, cognitive overload is prevented by presenting learners with the supportive information before they engage in the learning task. Offering this information during the learning task would very likely cause cognitive overload, as it is often inherently complex. Fourth, germane cognitive load was increased by aiming for high variability in the learning tasks within a task class. This variation during (guided) exercises stimulates the transfer of learning by enabling learners to identify similar features in learning tasks, which promotes schema construction.
Due to the extensive analysis leading to increasingly useful information about successful task performance compared to other instructional design methods, scholars have claimed that CTA-based instruction is highly effective, e.g., see [44]. Tofel-Grehl and Feldon [45] performed a meta-analysis including 20 studies on CTA-based training and found a large effect size that supports this claim. Nonetheless, this is not a guarantee of actual outcomes of the CTA-based TPD program designed in this study in terms of teachers’ development of knowledge, skills and attitudes. Future evaluations, including student learning outcomes in the classroom, can identify more points for improvement in the program.
The 4C/ID model accurately reflects the complexity of tasks such as ILS&T instruction, making the TPD program and consequent performance of the task potentially more systematic and precise. For this reason, it would be valuable for teacher educators to learn how to apply (aspects of) this model for teacher learning and development, such as the systematic approach to analyzing complex tasks. Likewise, it may be worthwhile to address (aspects of) the 4C/ID model in initial teacher training programs.
Several recommendations can be made for the instructional design of TPD programs based on the 4C/ID models using the design process reported in this study. The first recommendation is to incorporate the element of team training in TPD program design. In the case of subject integration, studies have stressed that teachers (and students) can benefit from collaboration and shared experiences [46,47].
The second recommendation is to include opportunities for classroom enactment by teachers in between the TPD meetings, where teachers receive feedback from a trainer. This provides teachers with the opportunity to immediately apply their new skills in practice, while also receiving feedback to promote reflection. Because the trainer’s feedback is based on the performance assessment that describes the standards for acceptable performance, this gives teachers a concrete starting point for improving their skills. It also gives trainers the opportunity to formulate differentiated learning goals for the individual teachers.
The third recommendation is to include concrete examples of the competencies that need to be learned. In this study, the TPD program includes videotaped modelling examples of experienced peers that demonstrated specific aspects (e.g., scaffolding instruction during ILS&T instruction) of the task. Various studies have explored the role of watching videos of peers in TPD, and have found that it can increase teachers’ engagement and motivation to change their classroom practices [48,49]. Gaudin and Chaliès [50] provide a short overview of several recommendations mentioned in studies on viewing videos of other teachers’ practices, including describing the educational context in which the video was made, and incorporating comments on the teacher’s activity.
A final recommendation is to attend more explicitly to the varying levels of prior knowledge and professional experiences of participating teachers. This variation could potentially be problematic, especially regarding their previous knowledge and experience with (inquiry- or design-based) S&T instruction. As the focus of this educational blueprint is on preparing teachers for ILS&T instruction, the program assumes a basic level of experience with S&T instruction. If that is not the case, teachers may require additional support or training before participating in this program.
5. Conclusions
In this study, the blueprint is presented for a 4C/ID-based TPD program aimed at equipping in-service primary school teachers for ILS&T instruction. The design process, based on the Ten Steps approach of the 4C/ID model, was described comprehensively. In this way, the study demonstrates the practical application of the Ten Steps approach in the domain of teacher education, which had remained still relatively unexplored to date. Moreover, the findings of this study contribute to the body of literature on ILS&T instruction in primary education. Specifically, it discerns the building blocks of a TPD program informed by theoretical and practical underpinnings that can equip primary school teachers for ILS&T instruction based on a whole-task approach rather than focusing on fragmented aspects of this complex task. As such, this study can inform instructional designers, teacher educators, and researchers about how to make informed decisions regarding the design of effective, comprehensive instructional programs for complex tasks.
Author Contributions
Conceptualization, M.J.R., A.J.V., H.V.K. and M.A.R.G.; methodology, M.J.R., A.J.V., H.V.K. and M.A.R.G.; validation, M.J.R., A.J.V., H.V.K. and M.A.R.G.; formal analysis, M.J.R., A.J.V., H.V.K. and M.A.R.G.; writing—original draft preparation, M.J.R.; writing—review and editing, A.J.V., H.V.K. and M.A.R.G.; visualization, M.J.R.; supervision, A.J.V., H.V.K. and M.A.R.G.; project administration, M.J.R.; funding acquisition, A.J.V. All authors have read and agreed to the published version of the manuscript.
Funding
This research was funded by TechYourFuture.
Institutional Review Board Statement
Not applicable.
Informed Consent Statement
Not applicable.
Data Availability Statement
No new data were created or analyzed in this study. Data sharing is not applicable to this article.
Conflicts of Interest
The authors declare no conflict of interest.
References
- NGSS Lead States. Next Generation Science Standards: For States, by States; The National Academies Press: Washington, DC, USA, 2013; 532p. [Google Scholar]
- Appleton, K. How do beginning primary school teachers cope with science? Toward an understanding of science teaching practice. Res. Sci. Educ. 2003, 33, 1–25. [Google Scholar] [CrossRef]
- Martin, M.O.; Mullis, I.V.; Foy, P.; Stanco, G.M. TIMSS 2011 International Results in Science; IMSS & PIRLS International Study Center, Boston College: Chestnut Hill, MA, USA, 2012. [Google Scholar]
- Guthrie, J.T.; McRae, A.; Klauda, S.L. Contributions of concept-oriented reading instruction to knowledge about interventions for motivations in reading. Educ. Psychol. 2007, 42, 237–250. [Google Scholar] [CrossRef]
- Vitale, M.R.; Romance, N.R. Adaptation of a knowledge-based instructional intervention to accelerate student learning in science and early literacy in grades 1 and 2. J. Curric. Instr. 2011, 5, 79–93. [Google Scholar] [CrossRef]
- Daniels, H. Vygotsky and Pedagogy; Routledge: London, UK, 2016. [Google Scholar]
- Wells, G. Dialogic Inquiry: Towards a Socio-Cultural Practice and Theory of Education; Cambridge University Press: Cambridge, UK, 1999. [Google Scholar]
- Erduran, S.; Ozdem, Y.; Park, J.-Y. Research trends on argumentation in science education: A journal content analysis from 1998–2014. Int. J. STEM Educ. 2015, 2, 5. [Google Scholar] [CrossRef]
- Akerson, V.L. Interdisciplinary Language Arts and Science Instruction in Elementary Classrooms: Applying Research to Practice; Routledge: London, UK, 2020. [Google Scholar]
- Stoddart, T.; Pinal, A.; Latzke, M.; Canaday, D. Integrating inquiry science and language development for English language learners. J. Res. Sci. Teach. 2002, 39, 664–687. [Google Scholar] [CrossRef]
- Dobber, M. Literature review: The role of the teacher in inquiry-based education. Educ. Res. Rev. 2017, 22, 194–214. [Google Scholar] [CrossRef]
- Rohaan, E.; van Keulen, H. What Everyone Should Know about Science and Technology: A Study on the Applicability of the Canon of Science in Primary Education, in Professional Development for Primary Teachers in Science and Technology; Brill: Leiden, The Netherlands, 2011; pp. 35–47. [Google Scholar]
- Asma, L.; van der Molen, J.W.; van Aalderen-Smeets, S. Primary teachers’ attitudes towards science and technology. In Professional Development for Primary Teachers in Science and Technology; De Vries, M.J., Van Keulen, H., Peters, S., Eds.; Sense Publishers: Rotterdam, The Netherlands, 2011; pp. 89–106. [Google Scholar]
- Donovan, C.A.; Smolkin, L.B. Genre and other factors influencing teachers’ book selections for science instruction. Read. Res. Q. 2001, 36, 412–440. [Google Scholar] [CrossRef]
- Bradbury, L.U. Linking science and language arts: A review of the literature which compares integrated versus non-integrated approaches. J. Sci. Teach. Educ. 2014, 25, 465–488. [Google Scholar] [CrossRef]
- Carrejo, D.J.; Reinhartz, J. Exploring the synergy between science literacy and language literacy with English language learners: Lessons learned within a sustained professional development program. SRATE J. 2012, 21, 33–38. [Google Scholar]
- Fishman, E.J.; Borko, H.; Osborne, J.; Gomez, F.; Rafanelli, S.; Reigh, E.; Tseng, A.; Million, S.; Berson, E. A practice-based professional development program to support scientific argumentation from evidence in the elementary classroom. J. Sci. Teach. Educ. 2017, 28, 222–249. [Google Scholar] [CrossRef]
- Haug, B.S.; Ødegaard, M. From words to concepts: Focusing on word knowledge when teaching for conceptual understanding within an inquiry-based science setting. Res. Sci. Educ. 2014, 44, 777–800. [Google Scholar] [CrossRef]
- Van Driel, S.; Slot, E.; Bakker, A. A primary teacher learning to use scaffolding strategies to support pupils’ scientific language development. Eur. J. STEM Educ. 2018, 3, 5. [Google Scholar] [CrossRef]
- Smit, J.; Gijsel, M.; Hotze, A.; Bakker, A. Scaffolding primary teachers in designing and enacting language-oriented science lessons: Is handing over to independence a fata morgana? Learn. Cult. Soc. Interact. 2018, 18, 72–85. [Google Scholar] [CrossRef]
- Van Merriënboer, J.J. Training Complex Cognitive Skills: A Four-Component Instructional Design Model for Technical Training; Educational Technology Publications: Englewood Cliffs, NJ, USA, 1997. [Google Scholar]
- Francom, G.M. Principles for task-centered instruction. In Instructional-Design Theories and Models; Reigeluth, C.M., Beatty, B.J., Myers, R.D., Eds.; Routledge: London, UK, 2016; pp. 81–108. [Google Scholar]
- Costa, J.M. Four-component instructional design (4C/ID) model: A meta-analysis on use and effect. Learn. Environ. Res. 2022, 25, 445–463. [Google Scholar] [CrossRef]
- Van Merriënboer, J.J.; Kirschner, P.A. Ten Steps to Complex Learning: A Systematic Approach to Four-Component Instructional Design; Routledge: London, UK, 2017. [Google Scholar]
- Janssen-Noordman, A.M.; Merriënboer, J.J.; van der Vleuten, C.P.; Scherpbier, A.J. Design of integrated practice for learning professional competences. Med. Teach. 2006, 28, 447–452. [Google Scholar] [CrossRef]
- Gagné, R.M. Integrative goals for instructional design. Educ. Technol. Res. Dev. 1990, 38, 23–30. [Google Scholar] [CrossRef]
- Frerejean, J.; van Merriënboer, J.J.G.; Condron, C.; Strauch, U.; Eppich, W. Critical design choices in healthcare simulation education: A 4C/ID perspective on design that leads to transfer. Adv. Simul. 2023, 8, 5. [Google Scholar] [CrossRef]
- Frerejean, J.; van Geel, M.; Keuning, T.; Dolmans, D.; van Merriënboer, J.J.G.; Visscher, A.J. Ten steps to 4C/ID: Training differentiation skills in a professional development program for teachers. Instr. Sci. 2021, 49, 395–418. [Google Scholar] [CrossRef]
- Kreutz, J.; Leuders, T.; Hellmann, K. Professionsorientierung in der Lehrerbildung: Kompetenzorientiertes Lehren Nach dem 4-Component-Instructional-Design-Modell; Springer Fachmedien Wiesbaden: Wiesbaden, Germany, 2020. [Google Scholar]
- Knoef, M.J.; Visscher, A.J.; van Keulen, H.; Gijsel, M.A.R. Integrated Language and Science & Technology Instruction: A Cognitive Task Analysis of the Required Teacher Expertise. Consort. Eur. Soc. Sci. Data Arch. 2024, submitted. [Google Scholar]
- Choi, S.; Kim, N.; Kim, D. Emphasis manipulation effect in terms of the least-abled sets on cognitive load, transfer, and instructional efficiency. Probl. Educ. 21st Century 2019, 77, 228–243. [Google Scholar] [CrossRef]
- Gopher, D. Emphasis change as a training protocol for high-demand tasks. In Attention: From Theory to Practice; Kramer, A.F., Wiegmann, D.A., Kirlik, A., Eds.; Oxford University Press: Oxford, UK, 2006; pp. 209–224. [Google Scholar]
- Frerejean, J.; van Strien, J.L.; Kirschner, P.A.; Brand-Gruwel, S. Completion strategy or emphasis manipulation? Task support for teaching information problem solving. Comput. Hum. Behav. 2016, 62, 90–104. [Google Scholar] [CrossRef]
- Shulman, L.S. Those who understand: Knowledge growth in teaching. Educ. Res. 1986, 15, 4–14. [Google Scholar] [CrossRef]
- Fernandez, C. Knowledge base for teaching and pedagogical content knowledge (PCK): Some useful models and implications for teachers’ training. Probl. Educ. 21st Century 2014, 60, 79–100. [Google Scholar] [CrossRef]
- Van der Linden, S.; McKenney, S. Uniting epistemological perspectives to support contextualized knowledge development. Educ. Technol. Res. Dev. 2020, 68, 703–727. [Google Scholar] [CrossRef]
- Vandewaetere, M.; Manhaeve, D.; Aertgeerts, B.; Clarebout, G.; Van Merriënboer, J.J.G.; Roex, A. 4C/ID in medical education: How to design an educational program based on whole-task learning: AMEE Guide No. 93. Med. Teach. 2015, 37, 4–20. [Google Scholar] [CrossRef]
- Salary, S.; Beydokhti, A.A.A.; Karami, M.; Layegh, P.; Rashed, M.M.; Mahmoudian, M. Design and validation of professional development environment model based on task-centered approach in medical education. Sage Open 2023, 13, 21582440231217824. [Google Scholar] [CrossRef]
- Sarfo, F.K.; Elen, J. Developing technical expertise in secondary technical schools: The effect of 4C/ID learning environments. Learn. Environ. Res. 2007, 10, 207–221. [Google Scholar] [CrossRef]
- Meutstege, K.; van Geel, M.; Visscher, A.J. Evidence-based design of a teacher professional development prrogram for differentiated instruction: A whole-task approach. Educ. Sci. 2023, 13, 985. [Google Scholar] [CrossRef]
- Merrill, M.D. First Principles of Instruction; John Wiley & Sons: Hoboken, NJ, USA, 2012. [Google Scholar]
- Darling-Hammond, L.; Hyler, M.E.; Gardner, M. Effective Teacher Professional Development; Learning Policy Institute: Palo Alto, CA, USA, 2017. [Google Scholar]
- Sweller, J. Cognitive load during problem solving: Effects on learning. Cogn. Sci. 1988, 12, 257–285. [Google Scholar] [CrossRef]
- Clark, R.E. Cognitive task analysis for expert-based instruction in health care. In Handbook of Research on Educational Communications and Technology; Spector, M., Merrill, D., Elen, J., Bishop, M.J., Eds.; Springer: New York, NY, USA, 2014; pp. 541–551. [Google Scholar]
- Tofel-Grehl, C.; Feldon, D.F. Cognitive task analysis-based training: A meta-analysis of studies. J. Cogn. Eng. Decis. Mak. 2013, 7, 293–304. [Google Scholar] [CrossRef]
- Rui, X.; Li, X.; Li, Y.; Lo, Y.Y. Examining the effects of teacher collaboration on student learning in a CLIL classroom. Int. J. Biling. Educ. Biling. 2024, 27, 66–82. [Google Scholar] [CrossRef]
- Ivanova, I.N. Teacher collaboration in CLIL contexts: Challenges and good practices. Stud. Linguist. Cult. FLT 2016, 1, 78–89. [Google Scholar] [CrossRef]
- Zhang, M.; Lundeberg, M.; Koehler, M.J.; Eberhardt, J. Understanding affordances and challenges of three types of video for teacher professional development. Teach. Teach. Educ. 2011, 27, 454–462. [Google Scholar] [CrossRef]
- Kleinknecht, M.; Schneider, J. What do teachers think and feel when analyzing videos of themselves and other teachers teaching? Teach. Teach. Educ. 2013, 33, 13–23. [Google Scholar] [CrossRef]
- Gaudin, C.; Chaliès, S. Video viewing in teacher education and professional development: A literature review. Educ. Res. Rev. 2015, 16, 41–67. [Google Scholar] [CrossRef]
Disclaimer/Publisher’s Note: The statements, opinions and data contained in all publications are solely those of the individual author(s) and contributor(s) and not of MDPI and/or the editor(s). MDPI and/or the editor(s) disclaim responsibility for any injury to people or property resulting from any ideas, methods, instructions or products referred to in the content. |
© 2024 by the authors. Licensee MDPI, Basel, Switzerland. This article is an open access article distributed under the terms and conditions of the Creative Commons Attribution (CC BY) license (https://creativecommons.org/licenses/by/4.0/).


