Next Article in Journal
Entrepreneurship Education Pedagogical Approaches in Higher Education
Previous Article in Journal
Navigating Multiple Perspectives in Discussing Controversial Topics: Boundary Crossing in the Classroom
 
 
Font Type:
Arial Georgia Verdana
Font Size:
Aa Aa Aa
Line Spacing:
Column Width:
Background:
Article

Exploring the Growth and Predictors of Fine Motor Skills in Young Children Aged 4–8 Years

1
Department of Primary, Pre-School Education, J. Selye University, 94501 Komárno, Slovakia
2
Institute of Education, University of Szeged, 6722 Szeged, Hungary
3
Institute of Education, Hungarian University of Agriculture and Life Sciences, 7400 Kaposvár, Hungary
*
Author to whom correspondence should be addressed.
Educ. Sci. 2023, 13(9), 939; https://doi.org/10.3390/educsci13090939
Submission received: 1 August 2023 / Revised: 8 September 2023 / Accepted: 11 September 2023 / Published: 15 September 2023
(This article belongs to the Section Early Childhood Education)

Abstract

:
Fine motor skills (FMS) are fundamental for children’s growth, influencing their writing progress and everyday activities. However, the development of these skills is a multifaceted process that is affected by various factors. Consequently, it becomes essential to comprehend the disparities in children’s fine motor skills (FMS) development and the predictive factors. To address this aspect, we aimed to investigate the development of children’s FMS, and the factors that can predict their development. Our analysis encompassed comparing FMS development between the two countries, examining gender and age discrepancies, and discerning the variables that predict FMS development. Employing a reliable instrument (the FMS development battery), we conducted a survey study involving 3050 Hungarian children living in both Slovakia and Hungary. The analysis, powered by R packages, yielded significant findings. Notably, students from Slovakia showcased significantly higher levels of FMS compared to their counterparts from Hungary. Furthermore, we observed a noteworthy gender disparity, with female students outperforming male students in both countries. Additionally, differences emerged across various age groups, indicating that older age groups exhibited more advanced FMS compared to their younger counterparts. With the help of regression analyses, our research also revealed the direct impact of gender and age on students’ FMS development, while parental education entered an indirect influence on this aspect. These discoveries offer valuable insights for educational leaders and policymakers seeking to enhance children’s FMS.

1. Introduction

Fine motor skills (FMS) are essential for children’s overall development, enabling them to perform tasks requiring precise movements of small muscle groups [1]. These skills, such as writing, drawing, and manipulating objects, play a crucial role in academic achievements [2,3], social interactions [4], and daily activities [5]. Furthermore, during early childhood, FMS can influence children’s language development [6]. Insufficient FMS may impede typically developing children in performing routine tasks such as tying shoelaces, handling small objects, and engaging in drawing or writing within a school setting [7]. Therefore, FMS play a crucial role in promoting not only physical health and development but also significantly impact cognitive and social development in children [8].
FMS refer to the capacity to skillfully hold, grasp, and manipulate various objects [9]. Fine motor skills (FMS) development involves the coordination of small muscles, particularly in the hands and fingers [10]. It is different from the gross motor skills involving whole body coordination or big muscle movement [11]. As children progress through early childhood, their fine motor abilities improve, supporting their growing independence and competence in daily tasks [5]. FMS are a critical aspect of healthy development, and they may be used as a strong indicator of school readiness [2,12,13].
The development of FMS during early childhood is a dynamic and complex process influenced by various factors, including cognitive, social, and cultural aspects [11,14]. Furthermore, assessment of children’s FMS development is of great important for their school readiness and later academic achievement [2]. Consequently, extensive research has been conducted on the significance of enhancing FMS in young children with the realms of education and medicine [15,16,17,18,19].
Moreover, understanding the similarities and differences in FMS development across different cultural contexts can provide valuable insights to optimize educational practices and interventions for young children. Cross-cultural influences play a significant role in shaping child development, including FMS acquisition [20]. Parental education level, education systems, and socio-economic status can vary across cultures [21], influencing the opportunities and experiences of young children to refine their fine motor abilities. By comparing Slovakia and Hungary, therefore, this study aims to identify potential cultural influences on FMS development in early childhood. In this study, we also seek to examine and compare the FMS development of children aged 4–8 years between Slovakia and Hungary. By focusing on two distinct cultural settings, we aim to uncover potential variations and the underlying predictive factors that may contribute to the development of FMS in these age groups.

2. Literature Review

2.1. Theoretical Perspectives on FMS Development

FMS are essential for performing precise movements, often involving smaller muscle groups, such as those required for writing, drawing, and manipulating objects with precision [1,10]. The development of FMS is a crucial aspect of childhood development and is influenced by various theoretical perspectives.
According to Jean Piaget’s theory, children go through different stages of development [22]. FMS are closely tied to cognitive development, and as children progress through Piaget’s stages, they gain the ability to control their motor functions more effectively [13]. For instance, as they develop object permanence and mental/cognitive representations, their FMS also improve [23]. On the other hand, Lev Vygotsky’s theory emphasizes the role of social interactions and cultural influences in motor development. According to Vygotsky, FMS are seen as being shaped by social interactions, particularly through the guidance of more skilled individuals (e.g., parents, teachers) [24,25]. For example, students’ problem-solving by their FMS is highly dependent on their parental involvement [24]. Furthermore, according to Functionalism, having greater FMS may lead to greater engagement in graphomotor activities such as drawing or writing [1]. In the dynamic systems theory, it proposes that the development of FMS is a result of multiple interacting factors, including the nervous system, biomechanics, environment, and task constraints [14].
Therefore, it is crucial to take into account these theoretical perspectives when conducting a cross-cultural study focused on the development of FMS among young children.

2.2. FMS Development for Young Children

Motor skills hold a fundamental role in shaping an active lifestyle that endures throughout a person’s life [8]. These skills are commonly categorized into subtypes: gross motor skills (GMS) and fine motor skills (FMS). GMS involves significant body movements, such as those executed by the arms and legs [26]. On the other hand, FMS refers to the precision and coordination of hand and finger movements finger [27].
The definition of FMS varies depending on the context. For example, some researchers describe it as the mastery of small muscle movements, which demand close coordination between the eyes and hands [1]. Others define it as the ability to control arm movements with manual dexterity [11], or as the proficiency to manipulate individual fingers for visuomotor tasks [10]. Nevertheless, all these definitions converge on the idea that FMS involves adeptly maneuvering the small muscles in the hands and fingers.
Telford and colleagues [28] propose that preschools and childcare centers offer an excellent opportunity to focus on improving motor skills development. With the increasing enrollment of children in these centers and the crucial influence of early childhood on cultivating healthy lifestyle habits, they represent an ideal setting to promote FMS development in children. If preschool children experience difficulties with FMS, it may lead to potential challenges later on. Research by Katagiri et al. [29] suggests that such difficulties can manifest not only as peer problems, emotional symptoms, and conduct issues throughout elementary school, but also as lower academic achievement beyond this stage. Several studies [30,31] emphasize that FMS should not be underestimated in their significance. These difficulties can have various effects, even among children, resulting in disruptions in academic performance, independence, and social skills.
There are different kinds of fine motor tasks to be assessed and used by different researchers. For example, Gashaj et al. [32] employed the test manual of the Movement Assessment Battery for Children (M-ABC-2), which includes two main tasks; (1) speed testing (threading beads and posting coins), and (2) precision testing (drawing a trail). FMS assessment (precision by drawing) was also tested in the Hungarian school readiness assessment by DIFER (Diagnostic Systems for Developmental Assessment) test [2]. Furthermore, at age five, students’ FMS were evaluated in the study [33], using three drawing tasks such as design copying, human figure drawing, and profile drawing. The copying task entailed reproducing eight fundamental designs. Additionally, a cross-cultural study conducted by Pitchford and Outhwaite [34] demonstrated that touch screen tablet measures can effectively evaluate children’s FMS.
Hence, understanding the significance of FMS development in young children and exploring effective methods to assess this development have become paramount. Additionally, it is crucial to consider the various factors that influence children’s progress in FMS.

2.3. Assessment of FMS Development

Assessing FMS accurately can be challenging due to their subjective nature, making it necessary to utilize direct, standardized, and normed assessments. A study [35] examining the influence of gender and socioeconomic status on the motor skills development of young children (aged 4–7 years) employed the Bruninks-Oseretsky Test of Motor Proficiency as a direct and standardized assessment tool. Through multivariate analysis of covariance, significant effects were observed for both gender and socioeconomic status. Notably, females exhibited superior performance in FMS, whereas boys outperformed girls in catch and dribble gross motor skills.
In another study [36] of FMS assessment by some tasks (spiral tracing, dot filling, and tweezers and beads), the finding showed that female students outperformed male students in tracing spiral tasks, but no significant difference was found in other tasks of FMS assessments. Bindman et al. [37] evaluated the FMS of children using the Early Screening Inventory-Revised (ESI-R). The assessment encompassed 11 items or tasks, such as constructing structures like towers, bridges, and gates using blocks, copying shapes with a pencil, and drawing a person from memory using a pencil and paper. One of the notable outcomes indicated a positive correlation between the level of parental support and children’s FMS. In a comparative study involving the UK and Malawi [34], researchers employed a touch screen tablet to evaluate the FMS of children in their early years of preschool. The assessment encompassed three primary measures: manual processing speed, manual coordination, and spatial processing. Despite significant socio-economic disparities between the two samples regarding their tablet usage, the study found that the assessment tool demonstrated consistent validity across both settings. One particular finding indicated that age exhibited a negative correlation with performance on the three tasks assessing the speed of response in FMS assessment for both groups of children.
Collaer et al. [38] employed the instrument ‘Purdue Pegboard’ to assess FMS in adolescents. The participants used both hands in a specific, alternating motor sequence to assemble simple, four-item objects involving pegs, collars, and washers (2 trials, 60 s each). This study highlighted a significant difference in FMS between male and female participants. Another study by Dinkel and Snyder [39] investigated FMS development in children aged six to nine months by observing activities such as reaching and object manipulation. The results revealed that females exhibited significantly higher scores for FMS than males, underscoring the importance of parental involvement in enhancing FMS.
From the information presented earlier, it becomes evident that when evaluating students’ FMS, it is essential to consider various factors, including gender, age, and cross-country disparities, the impact of socio-economic factors, parental support, the reliability of assessment tools, and age-related trends in FMS assessment.

2.4. Predictive Factors on the FMS Development

To investigate the predictive factors on the FMS development of young children, Telford et al. [28] gave the 6-month physical literacy intervention on preschool children. The authors tested its effects on students’ gross and FMS development. Furthermore, they investigated the effects of background variables such as age, gender, and socioeconomic status on students’ FMS development. No significant effect was found by these background variables on students’ FMS assessment (coin posting). Furthermore, in one study about adolescents’ FMS development [40], it was found that students’ chronological age had no significant impact on their FMS development (assessed by the task of Finger Tipping). In this study, gender and socio-economic status were controlled.
In Martzog and Suggate’s [27] study, the FMS development of preschool children (age range between 35 and 82 months) was also evaluated using the Movement-Assessment-Battery for Children (Movement ABC). Surprisingly, they found no significant correlation between the age of students and FMS. Then, the research of Craig and colleagues [41] delved into the relationship between motor skills and social communication abilities. They employed the Movement Assessment Battery for Children 2 (MABC-2) to assess children’s gross and FMS. The study revealed that children with poor social communication abilities faced difficulties in FMS development. This finding underscores the importance of children’s social interactions with peers, parents, or teachers in the context of FMS enhancement. In the research conducted by Bindman et al. [37], investigating the FMS development of preschool children, the study revealed that both the gender of the students and their age during the home visit were noteworthy factors in predicting the advancement of their FMS. However, contrary to expectations, maternal education did not show any significant impact on the children’s FMS development.
Another survey study conducted by Mandic et al. [42] aimed to determine how the social status of the family impacts the development of lateralization, gross, and FMS in preschoolers. The participants were children entering the first grade of Elementary school, and the findings indicated that parental education level serves as an indicator of socio-economic status and is a predictor of motor skills, encompassing both fine and gross motor skills. Furthermore, in a different study conducted by de Oliveira and Jackson [24], teachers assessed the FMS of the selected children using a 3-point Likert scale, designed by the first author, to indicate the frequency of specific observed behaviors over the past two weeks (0 = never; 1 = sometimes; 2 = yes, usually; DK = do not know). The results highlighted the significance of parental involvement in enhancing problem-solving abilities through FMS. Similarly, Lin et al. [17] investigated the FMS development of Chinese students (aged 6–12 years) by analyzing drawing trajectories, kinematics, and kinetics. They utilized a force-sensitive tablet to perform straight lines and circles drawing tasks. Their study emphasized the need to consider predictive factors such as children’s grade level, the specific tasks assigned, schooling environment, and age while assessing FMS.
In conclusion, FMS development is influenced by a complex interplay of factors, including specific contexts, social communication abilities, parental education or involvement, socio-economic status, and task-specific characteristics. While age and gender may not always be significant predictors, it is crucial to consider a holistic range of factors when evaluating and supporting FMS development in children.

3. Purpose of the Study

3.1. Background of the Study

Kindergarten is a pre-primary educational establishment designed for children aged (possibly 2) to 6 years. Its primary objective is to enhance a child’s overall personal growth and prepare them for mandatory education, while also supplementing family-based education. Attendance at kindergarten is voluntary. Additionally, specialized kindergartens or classes have been set up to cater to children with specific requirements [43]. The education of five-year old children has become mandatory since the school year 2021/22. Parents can fulfill this requirement through either of two approaches: enrolling their child in a nursery school or opting for home schooling, also referred to as individual education according to the law [44]. Therefore, in 2021, parents of preschool-age children in Slovakia joined the community of responsible parents, ensuring that their child would receive mandatory education starting from the age of 5. At present, approximately 93% of kindergarten in Slovakia operate within the public sector, receiving funding from state and local governments. The remaining 7% are privately run, which includes church-affiliated kindergartens [45]. In Slovakia, kindergarten attendance entails full-time sessions running from 8:00 a.m. to 4:00 p.m., with the entire duration dedicated to educational activities and structured into segments [46]. Children typically spend around eight hours per day at kindergarten. Although a half-day attendance option exists; its usage is limited. Currently, over 94% of children are enrolled in pre-primary education within kindergartens one year before their obligatory school attendance begins [47].
As per the OECD [48] report, Hungarian preschool education boasts high quality, attributed to its excellent curriculum, which stands on par with that of Germany, Norway, and Finland [49]. Even though the compulsory school age in Hungary is six, children are required to attend kindergarten from the age of three onward [50]. Children generally start primary school at the age of six, and primary schools encompass grades one through eight. Parents have the option to request a one-year extension for preschool (kindergarten) attendance for their six-year-old children [2]. From 2010 to 2021, there was a significant increase in the population of church-run schools in different educational sectors. In the primary sector, the share rose from 8.6% to 16.6%, while in the secondary sector, it increased from 10% to 26.1%, and in the kindergarten sector, it went up from 5.6% to 10.5%. Christian churches have also become prominent participants in various educational initiatives [51]. Hungarian early childhood education students are required to engage in courses that cover Hungarian language, culture, art, and music [52].
From the preceding details concerning early childhood education in Slovakia and Hungary, it is evident that parents prioritize early childhood education more significantly. The approach to running schools varies based on cross-cultural distinctions, such as church-run schools or public schools, as well as differences in enrollment age and school hours. Additionally, parents play a vital role in their children’s education. Importantly, both countries demonstrate a lack of gender discrimination in early childhood education, ensuring equal rights for both genders.

3.2. The Current Study

In our study on the development of children’s FMS, we diligently adhere to the principles of various theoretical perspectives (which have been mentioned above) throughout the process of research and data analysis. For example, we plan to give the tasks that influence children’s cognitive functions on motor tasks (as proposed by Piaget’s theory). Additionally, we investigate the predicting role of social interactions and cultural influences on children’s FMS (drawing from Vygotsky’s theory). Furthermore, we aim to explore the functional aspects of fine motor tasks through the lens of functionalism, while also investigating the collaborative interplay of cognitive, social, and neurological processes (as proposed by the dynamic systems theory).
To support these theoretical perspectives, we extensively reviewed existing literature on FMS studies. Through this review, we discovered that there is a scarcity of cross-cultural studies focusing on FMS development, with only two existing studies [34,53]. However, it is important to note that one of these two studies primarily aimed to validate the instruments used for FMS assessment rather than comparing FMS development between the two countries. Identifying this gap in the research motivated us to conduct our current study with the intention of addressing this particular aspect.
Additionally, we observed that many studies in the literature have primarily focused on FMS development in preschool and early childhood ages within both educational [1,8,27,37,42] and medical fields [13,18,19,36]. These studies have highlighted that children’s FMS development is a complex and multifaceted process influenced by various factors, including the cross-cultural context, age, gender, parental involvement, socio-economic factors, and specific characteristics of the tasks involved.
Armed with this knowledge from the existing literature, we aim to conduct a valuable cross-cultural study on children’ FMS development, guided by clear research objectives and hypotheses. Our study will strive to fill the gap in the current research by exploring the intricacies of FMS development across different cultural settings while considering the multifaceted interactions of various influencing factors.
  • Research Objectives
  • To conduct a comparative analysis of FMS in young children across different countries, genders, and age groups.
  • To compare the variations in FMS among young children from two countries, considering gender and age as factors.
  • To investigate how background variables such as gender, age, the father’s education, the mother’s education, and socio-economic status influence the development of FMS in young children of both countries.
  • Research Questions
  • RQ1: Are there and significant differences in FMS among young children across countries, genders, and age groups?
  • RQ2: Is there a notable distinction in FMS between the two countries by genders and age groups?
  • RQ3: What are the predictors of young children’s FMS development in the two countries?
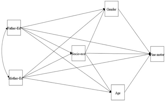
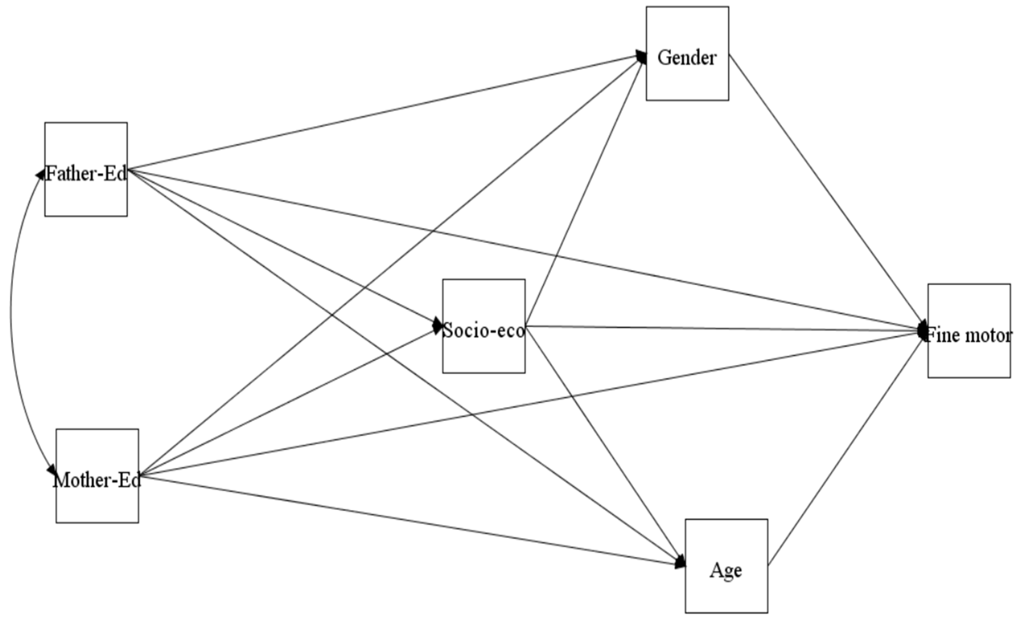
Based on the aforementioned research questions regarding the potential influence of background variables on the development of FMS in young students, we proposed the following model to address (see Figure 1).

4. Materials and Methods

4.1. Participants

Utilizing a cluster sampling approach, our initial focus was on kindergartens within 320 schools across both nations. Subsequently, we randomly chose 8 students from each school to gather the necessary information. Following the removal of incomplete data from 6 participants, our study included 3050 participants aged 4–8 years for the required data analysis. Among these students, there were 1641 males and 1409 females. The total population was further categorized into 5 age groups: 4th year (282 students), 5th year (652 students), 6th year (832 students), 7th year (690 students), and 8th year (594 students). As part of the background variables, we collected information on parents’ education levels and socio-economic status in both countries. All relevant descriptive statistics are presented in Table 1, where the data is separately analyzed for Slovakia and Hungary.

4.2. Analysis

In our research, we utilized Rasch analysis using the Winsteps software to validate and ensure the reliability and measurement consistency of the instrument. To gauge the quality of the FMS test, we examined separation values, aiming for values above 2 logits, which indicate desirable test quality, as suggested by Planinic et al. [54]. Additionally, we assessed the raw residual correlation between item pairs, and correlations below 0.3 were considered acceptable, following the criteria set by Boone et al. [55]. For the differential item functioning (DIF), all item measures from a test fall between 0.40 and −0.40 logits, as suggested by Oo et al. [56]. For some of the measures, we employed several R packages (stats, car, GGally, ggplot2, ggdist, aov, and geom_violin), including t-tests, ANOVA, and Regression analyses [57]. Moreover, we utilized Mplus8 software for path analysis [58], and IBM SPSS Statisitcs 23.0 was used to perform additional reliability and validity measures. To validate the goodness-of-fit of our model, we relied on recommended fit indices, such as χ2/df < 5 for the Chi-square by degrees of freedom, RMSEA < 0.06 for the root mean square of approximation, SRMR < 0.08 for the standardized root mean square residual, TLI > 0.90 for the Tucker-Lewis Index, and CFI > 0.90 for the comparative fit index [56]. Meeting these criteria ensures that our model aligns well with the observed data and accurately represents the relationships among the variables.

4.3. Instrument and Procedure

In our study, we employed an FMS assessment battery, which was adapted from the DIFER (Diagnostic assessment systems for development) test of school readiness [2,12]. The FMS assessment consists of a total of 24 items. The FMS assessment comprises a set of 24 items, presented in the form of a test sheet depicted in Figure 2. This test sheet consists of eight-line drawings that participants were required to copy, considering the complexity and nature of each drawing. The evaluation of these drawings took into account several factors. Firstly, the participants’ accuracy in perceiving the corresponding line drawing was assessed. They were expected to correctly place the drawing within the given space, specifically the line system. Additionally, the accuracy of reproducing the drawing itself was considered. In essence, participants’ ability to accurately replicate the eight-line drawings was evaluated based on three key aspects: content, placement, and size. For each of these aspects, a score of either 1 or 0 was assigned. The total score achievable by copying all 8-line drawings was 24, representing 100% accuracy. This comprehensive assessment aimed to gauge participants’ FMS and their proficiency in reproducing the given line drawings.
Regarding ‘content’, a copy was considered good if it closely resembled the sample in terms of shape and components, and if all the elements were present. If the content was deemed unsatisfactory (scored as zero), there was no need to assess placement and size, as they would also receive a score of zero.
In terms of ‘placement’, a copy was considered good if any part of the drawing deviated vertically or horizontally by less than a full line spacing (4 mm) and if the drawing was less than 45 degrees off. If the placement did not meet these criteria, it received a score of 0, and further assessment of size was unnecessary. Figure 2 displays the tasks to be completed and illustrates five developmental levels (age groups).
Regarding ‘size’, a copy was considered good if none of its elements were shorter or longer than the sample by more than one millimeter (using the 1 mm thick bottom and top lines in the test as reference).
The assessment was administered in two face-to-face sessions by trained MA students of Education, with each session lasting an average of 15–20 min. Parents provided information about their highest level of education, ranging from primary to tertiary education, through a demographic questionnaire. Our study also investigated a measure of socio-economic status (SES) using evaluations provided by teaches. Written consent was obtained from parents for the data processing, and the study received ethical approval from the University Ethics Committee.

4.4. Reliability and Validity of the Instrument

In this study, we reported the mean measures of students and items based on the Rasch model. However, it is essential to note that the Rasch model requires certain identification constraints for estimation. Specifically, the mean of item measures was fixed, not estimated, as per the conventions of the Rasch analysis in the Winsteps software (version 3.73), as suggested by Boone et al. [55]. Therefore, the mean measures for students, which were found to be 0.29 logits, indicate the average level of FMS ability, while the mean measures for the items, fixed at 0.00, reflect a balanced level of difficulty on average. Additionally, the standard deviation for the students’ scores (persons) is relatively low at 1.94, and at 2.00 for the items. This suggests that the variation among students’ responses is acceptable for further analysis of the data.
The instrument displayed the mean measure of the mean squares (MNSQ outfit) of 1.04 for students, and 1.11 for items, indicating that they were in line with the recommended values of 1 to 1.5 [59]. Furthermore, the mean measure of the z-standardized measures (ZSTD outfit) for both instruments were 0.10 for students and 0.30 for items, which align with the recommended values of −2 to +2, as stated by Andrich [60]. The Chi-square values and degrees of freedom (χ2/df < 3) for the instrument indicated that the analyzed data followed a normal distribution in the Rasch model [61]. Table 2 demonstrates that both item and person reliabilities were found to be satisfactory. The specific mean squares (MNSQ outfit) ranged from 0.60 to 1.23 for all items. The specific outfit statistics for all items are also shown in Table 3. The values of internal consistency reliability (Cronbach’s alpha, KR-20) for students and items of the instrument were 0.92, indicating a good level of reliability [62].
In order to establish validity, we evaluated the instruments for unidimensionality and local dependency effects. For the instrument of FMS, the explained variances by measure were 34.58%, respectively, surpassing the suggested threshold of 30% advised by Chou and Wang [63]. This implies that the instrument was indeed unidimensional. Additionally, the item raw score-to-measure correlation for the instrument was −0.19, which is below the recommended threshold of 0.30 proposed by Christensen et al. [64]. This indicates the absence of any significant local dependency effects observed in the instrument.
Furthermore, the Rasch analysis generated independent estimates of the person and item parameters for a test comprising dichotomous items. These estimates were centered around zero and measured on a logit (log-odds) scale, indicating the relative difficulty of the items and the abilities of the individuals. Figure 3 displays the person-item distribution for the original set of 24 dichotomous items, providing a visual representation of how the 3050 participants performed on these items. This distribution allows us to observe how individuals with varying abilities engaged with the different dichotomous items and provides insights into the relative difficulty or ease of each item. Since both the distribution of a person’s ability and item difficulty are centered around zero on the logit scale [65], we can infer that this FMS assessment aligns well with the abilities of young children. The distribution suggests that the difficulty levels of the items are appropriately calibrated to reflect the skills levels of the individuals being assessed.

4.5. Measurement Invariance of the Instrument across Countries, Genders, and Age Groups

In addition to the previously mentioned reliability and validity measures, we also conducted an investigation into the differential item functioning (DIF) of the FMS assessment test. It aimed to establish the measurement invariance testing across different factors, including countries (Slovakia and Hungary), genders, and age groups (4th, 5th, 6th, 7th, and 8th year groups). Using Winsteps, we analyzed the DIF by examining the measure of each of the 24 items in the FMS assessment that were responded to by students from all groups.
To determine if any biased measures were present across the groups, it is recommended that all item measures from a test fall between 0.40 and −0.40 logits, as suggested by Oo et al. [56]. In our study, the item measures fell between 0.40 and −0.30 logits across countries (Figure 4), between 0.20 and −0.20 logits across gender (Figure 5), and between 1.5 and −1.5 logits across the five different age groups (Figure 6). Therefore, our study found no significant measurement variance in the FMS assessment test across all the compared groups. These findings indicate that the FMS assessment test exhibited measurement invariance, meaning that the measurement properties of the test were consistent and unbiased across different countries, genders, and age groups.

5. Results

5.1. Comparison of FMS Development of Young Children between Countries

We employed independent sample t-tests in R, utilizing the ggplot2 and ggdist packages [57], to evaluate the FMS development of young children in two different countries. Our analysis in Figure 6 revealed a significant difference (** p < 0.01) in the FMS development of children between Hungary (M = 53.09, SD = 27.26) and Slovakia (M = 55.83, SD = 27.71). Delving deeper into the intricacies of FMS development, we discovered that children in Slovakia (M = 55.83) exhibited slightly higher levels of proficiency compared to their counterparts in Hungary (M = 53.09). We provide a clear representation of the distribution of data by the violin plots for each country in Figure 7. Both violin plots display the data’s underlying probability density, not only the mean differences but also the shape and spread of the data distribution. These findings shed light on the unique nuances and variations in the way children in different countries develop their FMS. By recognizing and acknowledging these distinctions, we gain valuable insights into the underlying factors that contribute to the diverse trajectories of FMS development among young children. It underscores the importance of recognizing and celebrating the rich diversity of human experiences, and highlights the potential for cross-cultural exchange and collaboration to enrich our collective understanding of child development.

5.2. Comparison of FMS Development between the Genders of Two Countries

To assess the disparity in FMS between genders among young children in our study, we employed in independent sample t-tests utilizing the ‘stats’ and ‘ggplot2′ packages in R. Overall, we observed a statistically significant difference (*** p < 0.001) between male (52.58, SD = 28.12) and female students (M = 56.80, SD = 26.25) in terms of FMS (Figure 8).
Furthermore, we also conducted independent sample t-tests to compare the FMS development between genders in two different countries. In Slovakia, we found a significant difference (*** p < 0.001) between female students (M = 58.76, SD = 27.05) who exhibited more advanced FMS compared to male students (M = 52.71, SD = 28.07). However, in Hungary, there was no significant difference observed between male and female students in terms of FMS. The shape and spread of the data distribution for each group can also be seen in the violin plots (Figure 8).
These findings highlight the presence of a gender-based discrepancy in FMS among young children in our study, as evidenced by the overall comparison and the specific analysis in Slovakia. The significantly higher FMS development among female students, particularly in Slovakia, suggests potential gender-related variations in motor skills acquisition and proficiency. Understanding and addressing these differences can aid educators in designing educational strategies to enhance FMS development among both male and female students. It is also worth noting that the lack of a significant gender difference in FMS observed in Hungary may be attributed to various factors such as the father’s and mother’s education levels, their socio-economic status, or individual variations within the sample. Further investigations are warranted to explore these nuanced dynamics and potential underlying background factors that contribute to these variations in FMS development among genders across different countries.

5.3. Comparison of FMS Development among the Age Groups of Two Countries

We employed the ‘stats’, ‘aov’, and ‘geom_violin’ packages in R to conduct a one-way ANOVA to explore the distinctions in FMS development among five age groups (4th, 5th, 6th, 7th, and 8th years) in young children. We first analyzed the comparison of FMS development of the overall age groups of the whole sample. It was found that there were significant differences among age groups with F (4, 3045) = 381.87; *** p < 0.001) regarding their FMS development. Students in their 4th year showed the least development in FMS (M = 27.72, SD = 20.85), by subsequently followed by 5th year (M = 38.62, SD = 21.51), 6th year (M = 50.93, SD = 23.56), 7th year (M = 66.94, SD = 23.36), and 8th year (M = 76.34, SD = 21.64), respectively (see Figure 9).
Then, we assessed the significance of the Levene statistic to determine whether the assumption of equal variance was violated in both Slovakia and Hungary. In Slovakia, we found a highly significant result (*** p < 0.001), indicating a violation of the assumption of equal variance. In Hungary, we also observed a significant result (* p < 0.05), suggesting a violation of the equal variance assumption.
Subsequently, in Slovakia, we identified significant differences among the five age groups concerning FMS development, as indicated by F (4, 1604) = 228.72, with a highly significant p-value (*** p < 0.001). The FMS exhibited a progressive trend from the lowest age group (4th year) with the lowest values (M = 27.70, SD = 21.47) to the highest age group (8th year) with the highest values (M = 78.92, SD = 20.45). Similarly, in Hungary, we found a significant difference among the age groups, ranging from the lowest values (M = 27.74, SD = 20.10) in the lowest age group (4th year) to the highest values (M = 73.71, SD = 22.52) in the highest age group (8th year) with F (4, 1436) = 163.04, and *** p < 0.001 (see Figure 10). The respective mean values and standard deviations of the different age groups are also described in Table 4.
In summary, the findings highlight significant differences in FMS development across the five different age groups in both Slovakia and Hungary, ranging from younger ages to higher ages. The violation of the assumption of equal variance in both countries suggests potential variability in FMS development across different age groups. These results emphasize the significance of considering age-related factors when designing educational changes aimed at enhancing FMS in young children.

5.4. Comparison of FMS Development between the Two Countries by Gender

In order to examine the FMS development of young children in Slovakia and Hungary, a comparison was conducted based on gender. Specifically, we employed independent sample t-tests to analyze and determine any significant differences between the two countries.
When comparing male students (male vs. male) in Slovakia and Hungary, the results indicated no significant differences (p > 0.05) in their FMS. The mean FMS scores for male students in Slovakia were found to be M = 52.70 (SD = 28.07), while for Hungary, the mean was M = 52.47 (SD = 28.17). On the other hand, in the comparison of female students (female vs. female) between Slovakia and Hungary, a significant difference was observed. The FMS development in female students from Slovakia (M = 58.76, SD = 27.05, ** p < 0.01) was significantly higher than that of female students from Hungary (M = 53.99, SD = 25.83, ** p < 0.01). The violin plots also display the shape and dispersion of the data distribution for each group (see Figure 11).
Overall, the analysis suggests that when comparing FMS development between Slovakia and Hungary, there were no significant differences among male students. However, there was a significant difference in FMS development between female students, with those in Slovakia displaying higher levels of development compared to their counterparts in Hungary.

5.5. Comparison of FMS Development between the Two Countries by Age Groups

To examine the FMS development in students across age groups, a comparison was conducted within each year group (4th, 5th, 6th, 7th, and 8th year), Independent sample t-tests were used for the analysis.
In the comparison of 4th year students, no significant difference was found between the two countries. Both Slovakia and Hungary showed similar levels of FMS development in this year group. For 5th year students, it was observed that students residing in Slovakia (M = 40.88, SD = 20.75) demonstrated significantly higher FMS development compared to those from Hungary (M = 35.67, SD = 22.15). In the comparison of the 6th year students, no significant difference was found between the two countries. Both Slovakia and Hungary exhibited comparable levels of FMS development in this year group. Moving on to the 7th year students, it was revealed that students from Slovakia (M = 70.10, SD = 22.17) significantly outperformed those from Hungary (M = 63.68, SD = 24.13) with a high level of significance (*** p < 0.001). Lastly, when comparing 8th year students, it was found that students from Slovakia (M = 78.92, SD = 20.45) displayed significantly higher levels of FMS development compared to those from Hungary (M = 73.71, SD = 22.52, ** p < 0.01). The violin plots (Figure 12) also depict the form and distribution of the data.
These results suggest that the FMS development varied across different age groups in the two countries. While no significant differences were observed in the 4th and 6th year groups, significant differences emerged in the 5th, 7th, and 8th year groups. Specifically, students in Slovakia showed higher FMS development in the 5th, 7th, and 8th year groups compared to their counterparts in Hungary. This result highlights the potential differences in the educational experiences or other factors influencing FMS development among students in these two countries.

5.6. Predicting Impacts of Background Variables on FMS Development

We conducted a preliminary analysis to understand the relationships between background variables (such as mother’s education, father’ education, socio-economic status, gender, and age) and FMS development in young children of both countries. The results showed that there were correlations ranging from weak to moderate between these background variables. The values of r = 0.021 to r = 0.598 (Table 5) suggest that some background variables (e.g., father’ education and mother’s education) may have relatively weak association, while others (e.g., age and gender) may exhibit a stronger link with FMS development. These findings lay the foundation for further investigating the predictive impact of these background variables on children’s FMS development in the subsequent analyses.
In relation to the study investigating the predictors of children’s FMS development in Slovakia, we employed MPlus8 for our analyses [56]. To explore the predictive effects of background variables, we conducted several investigations using different direct and indirect influences of standardized background variables (fathed = father’s education, mothed = mother’s education, ses = socio-economic status, gender = gender, and age = age) on young children’ FMS development (referred to as “fm” in our analysis). We compared the predictive models separately for each country.
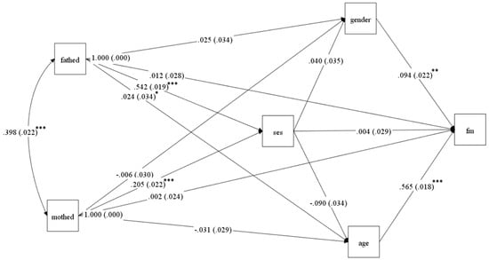
Figure 13 presents the predictive influences of background variables on young children’s FMS development in Slovakia. After conducting multiple investigations, we identified the final model with five predictors that demonstrated significant relationships among the factors and proved to be the most suitable. The results confirmed that the model was a good fit for the empirical data, with the following goodness-of-fit indices: χ2 = 24.12, df = 14, p = 0.02, CFI = 0.989, TLI = 0.994, SRMR = 0.027, RMSEA = 0.030. The model revealed that out of the five proposed predictors, only three gender (β = 0.120, SE = 0.020, ** p < 0.01), age (β = 0.599, SE = 0.016, *** p < 0.001), and socio-economic status (β = 0.043, SE = 0.026, * p < 0.05) had a direct effect and could collectively explain approximately 36.3% of the FMS development in young children in Slovakia. Surprisingly, the educational levels of both fathers and mothers did not directly impact students’ FMS development. However, they had indirect effects together on FMS development through the mediating variables of socio-economic status. Specifically, there was a significant indirect impact of mother’s education level (Z = 3.2, *** p < 0.001) and a significant indirect impact of father’s education level (Z = 3.6, *** p < 0.001) on FMS development.
Therefore, our study suggests that gender, age, and socio-economic status play crucial roles in predicting FMS development among young children in Slovakia. Furthermore, while the direct impact of parental education on FMS development was not evident, it indirectly influenced the outcome through its association with socio-economic status. These findings shed light on the complex interplay of factors influencing children’s FMS development in the context of Slovakia.
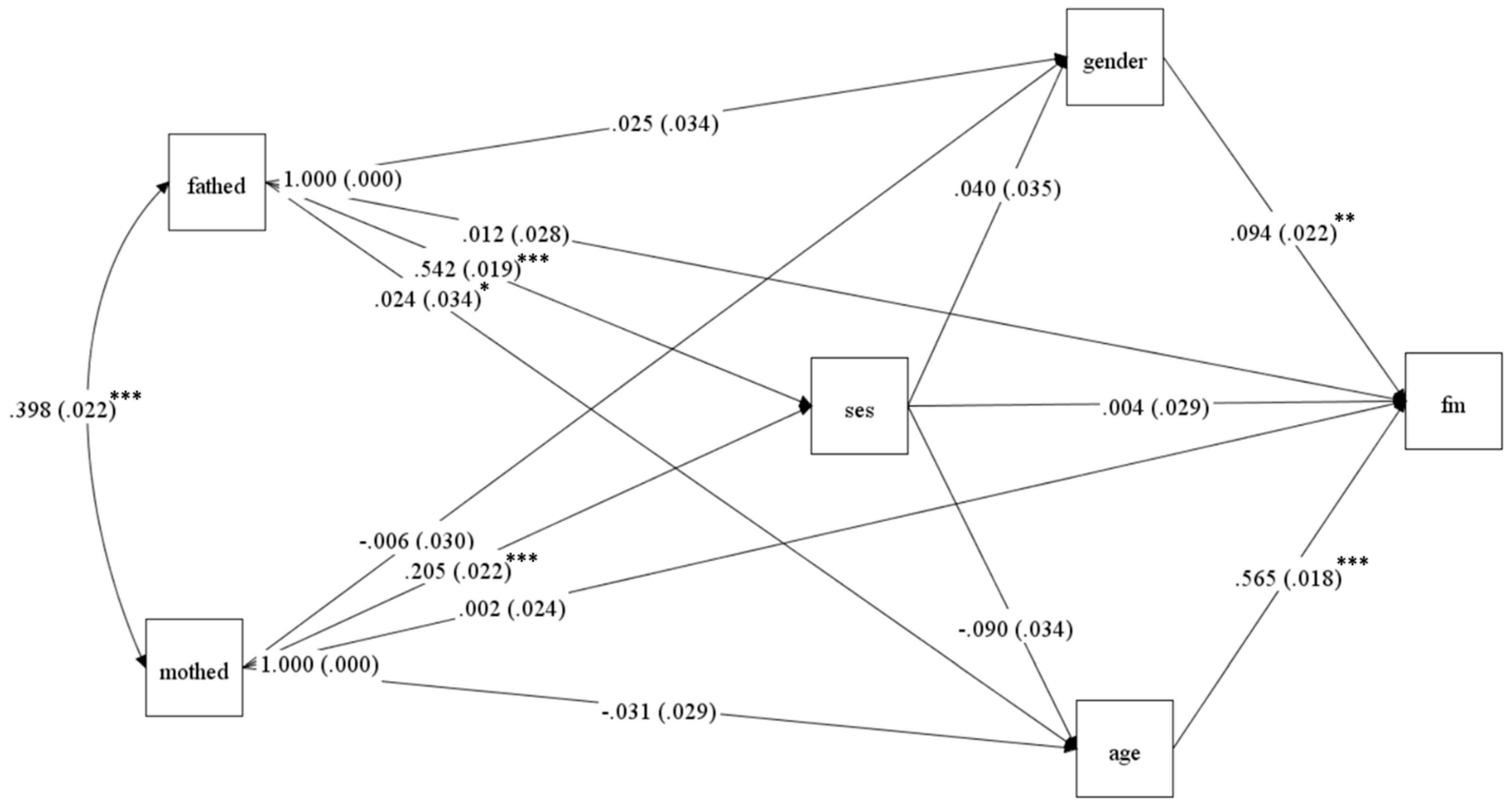
The predictive influences of background variables on the FMS development of young children in Hungary are revealed in Figure 14. Our findings consistently affirmed the model’s goodness of fit to the empirical data, reflected in the fine goodness-of-fit indices: χ2 = 24.12, df = 14, p = 0.02, CFI = 0.986, TLI = 0.809, SRMR = 0.028, RMSEA = 0.041. Within this refined model, among the five proposed predictors, only two predictors, namely gender (β = 0.094, SD = 0.022, ** p < 0.01), and age (β = 0.565, SD = 0.018, *** p < 0.001), emerged with direct effects, collectively accounting for approximately 31.8% of the FMS development in young children in Hungary. Surprisingly, the educational levels of both fathers and mothers were not observed to exert a direct impact on students’ FMS development. However, the mother’s education showcased an indirect impact on FMS development through two mediating variables: socio-economic status and age (Z = 2.5, * p < 0.05).
Our findings highlight the captivating influence of gender and age as significant predictors of FMS development among young children in Hungary. Although the direct influence of parental education on FMS was not evident, the remarkable impact of the mother’s education indirectly manifested through its associations with socio-economic status and age. These intriguing results illuminate the intricate dynamics shaping children’s FMS development within the cultural context of Hungary.
Specifically, we also performed the linear regression analyses to investigate the relationship between various predictor variables and the development of FMS in different age groups (4th year, 5th year, 6th year, 7th year, and 8th year) from both countries. The results revealed that for all age groups, the variables of country and gender played a significant role in predicting the development of young children’s FMS, except for the 4th year group where gender did not have a significant impact. Additionally, we observed that the socio-economic status of young children in the 4th year (β = 0.134, p < 0.05) and 8th year (β = 0.162, p < 0.001) age groups also had a significant influence on their FMS development (see Table 6). These findings highlight the importance of considering country and gender differences when examining FMS development in children across different age groups. Moreover, the impact of socio-economic status on FMS development underscores the potential significance of socio-economic factors in shaping motor skills abilities in early childhood.

6. Discussion

In this study, we investigated various aspects of FMS development among young children from Hungary and Slovakia. This study aimed to explore the presence of disparities in FMS based on country, gender, age groups, and the impact of background variables on children’s development. Our findings shed light on the nuanced complexities that contribute to the diverse trajectories of FMS development among young children, emphasizing a combination of socio-economic and individual factors that interact in complex ways.
The results showed the presence of a significant disparity in FMS between young children from Hungary and Slovakia. Our analyses, using independent sample t-tests, revealed that children in Slovakia exhibited slighter higher levels of FMS proficiency compared to their counterparts in Hungary. This disparity might be influenced by a combination of cultural, environmental, and socio-economic factors. This study is in line with the study of Pitchford and Outhwaite [34]. Cultural practices and educational approaches in each country may vary, impacting the availability and types of FMS-related activities accessible to children [34,53]. Children from Slovakia might be exposed to activities that foster fine motor development more frequently than Hungarian children due to variations in parenting styles or early childhood education practices. Additionally, differences in socio-economic status might affect the resources and opportunities for honing FMS [21]. Children from higher socioeconomic backgrounds might have access to more educational resources and extracurricular activities, contributing to slightly higher proficiency levels compared to their peers from lower socio-economic backgrounds. These findings highlight the importance of considering cultural and socioeconomic contexts when designing interventions to enhance FMS in young children.
Our study also revealed intriguing disparities in FMS between males and females, painting a captivating picture of child development. Notably, female students exhibited significantly higher levels of FMS development compared to their male counterparts, which is in line with previous research [35,36,39] suggesting females’ early advantages in this area. However, it is worth noting that this gender difference was not consistently observed across both countries. While there was a significant discrepancy in FMS between genders in Slovakia, no such difference was found in Hungary. This variation may be influenced by a combination of cultural norms, parental expectations, and differences in educational practices. In light of these findings, it becomes essential to compare the same genders between the two countries to find out how much they differ.
Embracing the nuances of gender-based differences in FMS, we acknowledge the diverse pathways of child development. Each child’s journey is unique, and these findings underscore the significance of personalized and inclusive approaches to education. By recognizing and nurturing the individual strengths of males and females, we can create an environment where every child’s potential can thrive.
The exploration of FMS across various age groups unveiled a compelling pattern of development in both countries. Our findings illustrated a progressive trend, with children’s FMS improving as they grew older. The older age groups demonstrated higher levels of proficiency, indicating the cumulative effect of age on FMS development. These age-related disparities underscore the significance of tailoring interventions and educational activities to suit the developmental needs of each age group adequately. Educators and caregivers must recognize the evolving abilities of children in different age brackets and provide appropriate support and encouragement to foster optimal growth in FMS.
Our research aligns with prior studies [10,34,53] that have also observed age-related variations in FMS development. These consistent findings reinforce the notion that age plays a pivotal role in shaping the trajectory of fine motor abilities in young children. Thus, we should pave the way for children to flourish in their fine motor abilities and maximize their potential for overall growth and success.
The examination of FMS, considering both gender and age groups, sheds light on the intriguing dynamic between Slovakia and Hungary. When comparing male students from both countries, no significant differences were observed in their FMS. On the other hand, a notable gender-based variation was discovered when comparing female students from Slovakia and Hungary. The FMS development in female students from Slovakia was significantly higher than that of female students from Hungary. This finding is different from other research [35,36,39] that compared the motor skills of females with those of males.
Turning our attention to age-related differences, the comparison of students across different age groups revealed varying patterns between the two countries. In the 4th and 6th year groups, no significant differences in FMS development were found between Slovakia and Hungary. However, intriguing distinctions emerged in the 5th, 7th, and 8th year groups. Students from Slovakia displayed significantly higher levels of FMS development compared to their Hungarian counterparts in these specific age groups. This finding is also different from other research [10,34,53], showing the differences of different age groups in FMS development. These results point to potential differences in educational experiences or other factors influencing FMS development among students in Slovakia and Hungary.
The findings from our study clearly demonstrate that gender and age levels significantly impact the FMS development of young children from both countries. The higher FMS development observed in female students aligns with existing literature on gender differences in motor abilities during early childhood [35,36,39]. Additionally, the progressive improvement in FMS with age affirms the developmental nature of these skills and emphasizes the importance of age-appropriate interventions of the study. This finding is in line with one study [37] that recognized age and gender variables as the important predictors of young children’s FMS development. However, this finding is different from other reviewed studies [28,40], in which no significant effect was found by these background variables on students’ FMS assessment (coin posting). This difference may be the reason for the varied assessment test results in our study. Understanding the influence of gender and age on FMS development can aid in tailoring educational practices to cater to the specific needs of children at different developmental stages.
Our analysis of background variables and their predictive impacts on FMS development have yielded intriguing results. While the direct impact of parental education (both father’s and mother’s) on FMS was not evident, both variables exhibited indirect effects through socio-economic status on students’ FMS in Slovakia. However, in Hungary, only the mother’s education level indirectly impacts the students’ FMS development through the mediator (age). These findings indirectly indicate the importance of parental education on students’ FMS development in both countries. The findings by Mandic et al. [42] also align with our finding by highlighting the importance of parental education levels as a significant predictor of children’s FMS development. Furthermore, gender and age were found to be significant predictors of FMS development in both countries. These results underscore the interplay of multiple factors in shaping children’s FMS and highlight the importance of considering a holistic approach when designing interventions and policies.

7. Conclusions

In conclusion, our study provides valuable insights into the disparities in FMS among young children from Hungary and Slovakia. We observed significant differences based on country, gender, and age groups, with gender and age levels having significant impacts on FMS development. Additionally, parental education indirectly influenced FMS through socio-economic status and age. These findings contribute to our understanding of the diverse trajectories of FMS development among young children and emphasize the importance of considering cultural, environmental, and socio-economic contexts when designing educational interventions. Furthermore, recognizing and supporting the unique developmental needs of children based on gender and age can aid in fostering FMS development and promoting overall child development.
While our study provides valuable insights, several limitations should be acknowledged. The cross-sectional nature of the study limits our ability to infer causal relationships between variables. Additionally, the sample was limited to specific age groups and countries, which may affect the generalizability of the findings. Future research could utilize longitudinal designs to track FMS development over time and explore additional factors that may influence the observed disparities. Furthermore, investigating the role of cultural practices, educational policies, and parental involvement in FMS development could offer valuable insights into the underlying mechanisms contributing to these variations.
Overall, this study makes a valuable contribution to the expanding field of child development research, shedding light on the intricate factors that shape FMS development among young children. By highlighting the significance of gender and age as key predictors of FMS, and their interaction with socio-economic status, our findings offer valuable insights for educators, caregivers, and policymakers. Emphasizing the unique developmental needs of children in different age groups and genders, this research underscores the importance of tailored and gender-sensitive educational strategies to foster optimal FMS growth.

Author Contributions

Conceptualization, K.J. and D.B.; methodology, K.J., T.Z.O. and D.B.; data analysis, K.J., T.Z.O. and G.Z.; data curation, K.J. and G.Z.; writing—original draft preparation, K.J. and T.Z.O.; writing—review and editing, K.J. and T.Z.O.; project administration, D.B. and G.Z.; funding acquisition, K.J. All authors have read and agreed to the published version of the manuscript.

Funding

This study was funded by the KEGA 005UJS-4/2021 project: Adaptation and standardization of DIFER (Diagnostic assessment system for development) for 4-8-year-old children.

Institutional Review Board Statement

Institutional Review Board, Institute of Education, Hungarian University of Agriculture and Life Sciences (1/2022, 20 Janaury 2022).

Informed Consent Statement

Informed parental consent was obtained from all subjects involved in the study through the respective principals.

Data Availability Statement

Data are available for the appropriate request.

Conflicts of Interest

The authors declare no conflict of interest. The authors alone are responsible for the content and writing of the paper.

References

  1. Suggate, S.P.; Karle, V.L.; Kipfelsberger, T.; Stoeger, H. The effect of fine motor skills, handwriting, and typing on reading development. J. Exp. Child Psychol. 2023, 232, 105674. [Google Scholar] [CrossRef] [PubMed]
  2. Józsa, K.; Amukune, S.; Zentai, G.; Barrett, K.C. School readiness test and intelligence in preschool as predictors of middle school success: Result of an eight-year longitudinal study. J. Intell. 2022, 10, 66. [Google Scholar] [CrossRef] [PubMed]
  3. McGlashan, H.L.; Blanchard, C.C.V.; Nicole, J.S.; Lee, R.; French, B.; Sycamore, N.J. Improvement in children’s fine motor skills following a computerized typing intervention. Hum. Mov. Sci. 2017, 56, 29–36. [Google Scholar] [CrossRef] [PubMed]
  4. Ohara, R.; Kanejima, Y.; Kitamura, M.; Izawa, K.P. Association between social skills and motor skills in individuals with autism spectrum disorder: A systematic review. Eur. J. Investig. Health Psychol. Educ. 2020, 10, 276–296. [Google Scholar] [CrossRef]
  5. Taverna, L.; Bellavere, M.; Tremolada, M.; Santinelli, L.; Rudelli, N.; Mainardi, M.; Onder, G.; Putti, M.C.; Biffi, A.; Tosetto, B. Oncological children and well-being: Occupational performance and HRQOL change after fine motor skills stimulation activities. Pediatr. Rep. 2021, 13, 383–400. [Google Scholar] [CrossRef]
  6. Andalò, B.; Rigo, F.; Rossi, G.; Majorano, M.; Lavelli, M. Do motor skills impact on language development between 18 and 30 months of age? Infant Behav. Dev. 2022, 66, 101667. [Google Scholar] [CrossRef]
  7. Gentier, I.; D’Hondt, E.; Shultz, S.; Deforche, B.; Augustijn, M.; Hoorne, S.; Verlaecke, K.; De Bourdeaudhuij, I.; Lenoir, M. Fine and gross motor skills differ between healthy-weight and obese children. Res. Dev. Disabil. 2013, 34, 4043–4051. [Google Scholar] [CrossRef]
  8. Dapp, L.C.; Gashaj, V.; Roebers, C.M. Physical activity and motor skills in children: A differentiated approach. Psychol. Sport Exerc. 2021, 54, 101916. [Google Scholar] [CrossRef]
  9. Allgöwer, K.; Hermsdörfer, J. Fine motor skills predict performance in the Jebsen Taylor Hand Function Test after stroke. Clin. Neurophysiol. 2017, 128, 1858–1871. [Google Scholar] [CrossRef]
  10. Fischer, U.; Suggate, S.P.; Stoeger, H. Fine motor skills and finger gnosia contribute to preschool children’s numerical competencies. Acta Psychol. 2022, 226, 103576. [Google Scholar] [CrossRef]
  11. Oberer, N.; Gashaj, V.; Roebers, C.M. Motor skills in kindergarten: Internal structure, cognitive correlates and relationships to background variables. Hum. Mov. Sci. 2017, 52, 170–180. [Google Scholar] [CrossRef] [PubMed]
  12. Nagy, J.; Józsa, K.; Vidákovich, T.; Fenyvesiné Fazekas, M. Az elemi alapkészségek fejlődése 4–8 éves életkorban [The Development of Elementary Skills between the Ages of 4 and 8; A National Overview of the Seven Basic Skills Needed for Academic Success and Their Pedagogic Consequences]; Mozaik Kiadó: Szeged, Hungary, 2004. [Google Scholar]
  13. Polsley, S.; Powell, L.; Kim, H.H.; Thomas, X.; Liew, J.; Hammond, T. Detecting children’s fine motor skills development using machine learning. Int. J. Artif. Intell. Educ. 2022, 32, 991–1024. [Google Scholar] [CrossRef]
  14. Darrah, J.; Hodge, M.; Magill-Evans, J.; Kembhavi, G. Stability of serial assessments of motor and communication abilities in typically developing infants–Implications for screening. Early Hum. Dev. 2003, 72, 97–110. [Google Scholar] [CrossRef] [PubMed]
  15. Asakawa, A.; Sugimura, S. Mediating process between fine motor skills, finger gnosis, and calculation abilities in preschool children. Acta Psychol. 2022, 231, 103771. [Google Scholar] [CrossRef]
  16. Klupp, S.; Möhring, W.; Lemola, S.; Grob, A. Relations between fine motor skills and intelligence in typically developing children and children with attention deficit hyperactivity disorder. Res. Dev. Disabil. 2021, 110, 103855. [Google Scholar] [CrossRef]
  17. Lin, Q.; Luo, J.; Wu, Z.; Shen, F.; Sun, Z. Characterization of fine motor development: Dynamic analysis of children’s drawing movements. Hum. Mov. Sci. 2015, 40, 163–175. [Google Scholar] [CrossRef] [PubMed]
  18. Taverna, E.C.; Huedo-Medina, T.B.; Fein, D.A.; Eigsti, I.M. The interaction of fine motor, gesture, and structural language skills: The case of autism spectrum disorder. Res. Autism Spectr. Disord. 2021, 86, 101824. [Google Scholar] [CrossRef]
  19. Zhu, Y.; Guo, C. A hand motion capture method based on infrared thermography for measuring fine motor skills in biomedicine. Artif. Intell. Med. 2023, 135, 102474. [Google Scholar] [CrossRef]
  20. Haga, M.; Tortella, P.; Asonitou, K.; Charitou, S.; Koutsouki, D.; Fumagalli, G.; Sigmundsson, H. Cross-cultural aspects: Exploring motor competence among 7- to 8-year-old children from Greece, Italy, and Norway. SAGE Open 2018, 8, 2158244018768381. [Google Scholar] [CrossRef]
  21. Gaul, D.; Issartel, J. Fine motor skills proficiency in typically developing children: On or off the maturation track? Hum. Mov. Sci. 2016, 46, 78–85. [Google Scholar] [CrossRef] [PubMed]
  22. Miller, P.H. Developmental theories: Past, present, and future. Dev. Rev. 2022, 66, 101049. [Google Scholar] [CrossRef]
  23. Zuccarini, M.; Guarini, A.; Savini, S.; Faldella, G.; Sansavini, A. Do 6-month motor skills have cascading effects on 12-month motor and cognitive development in extremely preterm and full-term infants? Front. Psychol. 2020, 11, 1297. [Google Scholar] [CrossRef] [PubMed]
  24. de Oliveira, E.A.; Jackson, E.A. The moderation role of self-perceived maternal empathy in observed mother–child collaborative problem solving. Infant Child Dev. 2017, 26, e1993. [Google Scholar] [CrossRef]
  25. Vygotsky, L.S. Mind in Society: The Development of Higher Psychological Processes; Harvard University Press: Cambridge, MA, USA, 1978. [Google Scholar]
  26. Malone, S.A.; Pritchard, V.E.; Hulme, C. Domain-specific skills, but not fine-motor or executive function, predict later arithmetic and reading in children. Learn. Individ. Differ. 2022, 95, 102141. [Google Scholar] [CrossRef]
  27. Martzog, P.; Suggate, S.P. Screen media are associated with fine motor skills development in preschool children. Early Child. Res. Q. 2022, 60, 363–373. [Google Scholar] [CrossRef]
  28. Telford, R.M.; Olive, L.S.; Telford, R.D. The effect of a 6-month physical literacy intervention on preschool children’s gross and fine motor skills: The Active Early Learning randomised controlled trial. J. Sci. Med. Sport 2022, 25, 655–660. [Google Scholar] [CrossRef]
  29. Katagiri, M.; Ito, H.; Murayama, Y.; Hamada, M.; Nakajima, S.; Takayanagi, N.; Uemiya, A.; Myogan, M.; Nakai, A.; Tsujii, M. Fine and gross motor skills predict later psychosocial maladaptation and academic achievement. Brain Dev. 2021, 43, 605–615. [Google Scholar] [CrossRef]
  30. Carey, E.; Dooley, N.; Gillan, D.; Healy, C.; Coughlan, H.; Clarke, M.; Kelleher, I.; Cannon, M. Fine motor skills and processing speed deficits in young people with psychotic experiences: A longitudinal study. Schizophr. Res. 2019, 204, 127–132. [Google Scholar] [CrossRef]
  31. Smyth, M.M.; Anderson, H.I. Coping with clumsiness in the school playground: Social and physical play in children with coordination impairments. Br. J. Dev. Psychol. 2000, 18, 389–413. [Google Scholar] [CrossRef]
  32. Gashaj, V.; Oberer, N.; Mast, F.W.; Roebers, C.M. Individual differences in basic numerical skills: The role of executive functions and motor skills. J. Exp. Child Psychol. 2019, 182, 187–195. [Google Scholar] [CrossRef]
  33. Grissmer, D.; Grimm, K.J.; Aiyer, S.M.; Murrah, W.M.; Steele, J.S. Fine motor skills and early comprehension of the world: Two new school readiness indicators. Dev. Psychol. 2010, 46, 1008–1017. [Google Scholar] [CrossRef] [PubMed]
  34. Pitchford, N.J.; Outhwaite, L.A. Can touch screen tablets be used to assess cognitive and motor skills in early years primary school children? A cross-cultural study. Front. Psychol. 2016, 7, 1666. [Google Scholar] [CrossRef] [PubMed]
  35. Morley, D.; Till, K.; Ogilvie, P.; Turner, G. Influences of gender and socioeconomic status on the motor proficiency of children in the UK. Hum. Mov. Sci. 2015, 44, 150–156. [Google Scholar] [CrossRef] [PubMed]
  36. Scharoun, S.M.; Bryden, P.J.; Otipkova, Z.; Musalek, M.; Lejcarova, A. Motor skills in Czech children with attention-deficit/hyperactivity disorder and their neurotypical counterparts. Res. Dev. Disabil. 2013, 34, 4142–4153. [Google Scholar] [CrossRef]
  37. Bindman, S.W.; Skibbe, L.E.; Hindman, A.H.; Aram, D.; Morrison, F.J. Parental writing support and preschoolers’ early literacy, language, and fine motor skills. Early Child. Res. Q. 2014, 29, 614–624. [Google Scholar] [CrossRef]
  38. Collaer, M.L.; Brook, C.G.D.; Conway, G.S.; Hindmarsh, P.C.; Hines, M. Motor development in individuals with congenital adrenal hyperplasia: Strength, targeting, and fine motor skills. Psychoneuroendocrinology 2009, 34, 249–258. [Google Scholar] [CrossRef]
  39. Dinkel, D.; Snyder, K. Exploring gender differences in infant motor development related to parent’s promotion of play. Infant Behav. Dev. 2020, 59, 101440. [Google Scholar] [CrossRef]
  40. Berencsi, A.; Gombos, F.; Gerván, P.; Tróznai, Z.; Utczás, K.; Oláh, G.; Kovács, I. Musical training improves fine motor function in adolescents. Trends Neurosci. Educ. 2022, 27, 100176. [Google Scholar] [CrossRef]
  41. Craig, F.; Crippa, A.; Ruggiero, M.; Rizzato, V.; Russo, L.; Fanizza, I.; Trabacca, A. Characterization of Autism Spectrum Disorder (ASD) subtypes based on the relationship between motor skills and social communication abilities. Hum. Mov. Sci. 2021, 77, 102802. [Google Scholar] [CrossRef]
  42. Mandic, D.; Dzinovic, D.; Martinovic, D.; Bandjur, V. Social status of the family as a determinant of the development of lateralization, gross and fine motor skills in pre-school children. Int. J. Educ. Inf. Technol. 2018, 12, 58–63. [Google Scholar]
  43. Kosová, B.; Porubský, Š. Educational transformation in Slovakia: The ongoing search for a solution. Orb. Sch. 2007, 1, 109–130. [Google Scholar] [CrossRef]
  44. Majerčíková, J.; Lorencová, S. The attitudes of parents towards the introduction of compulsory pre-school education in Slovakia. Acta Educ. Gen. 2021, 11, 105–124. [Google Scholar] [CrossRef]
  45. Štatistická ročenka–Materské Školy (2019/2020). [Statistical Yearbook–Kindergartens (2019/2020).] Bratislava: Centrum Vedecko-Technických Informácií Sr. Available online: https://www.cvtisr.sk/cvti-sr-vedecka-kniznica/informacie-o-skolstve/statistiky/statisticka-rocenka-publikacia/statisticka-rocenka-materske-skoly.html?page_id=9602 (accessed on 3 June 2023).
  46. European Commission/EaCEa/Eurydice. Slovakia. Early Childhood Education and Care. 2020. Available online: https://eacea.ec.europa.eu/national-policies/eurydice/content/early-childhood-education-and-care-72_en (accessed on 7 May 2023).
  47. Pupala, B.; Yulindrasari, H.; Rahardjo, M.M. Diverstity and centrism in two contrasting early childhood education and care systems: Slovakia and indonesia compared. Hum. Aff. 2022, 32, 145–161. [Google Scholar] [CrossRef]
  48. OECD (Organisation for Economic Co-operation and Development). Learning for Tomorrow’s First Results from PISA 2003; OECD: Paris, France, 2004. [Google Scholar]
  49. Amukune, S.; Józsa, G.; Józsa, K. Comparing Executive Functioning in the School Readiness of Hungarian and Kenyan Preschoolers. Int. J. Early Child. 2022, 55, 205–222. [Google Scholar] [CrossRef]
  50. Nagy, Á.; Trencsenyi, L.; Horvathova, K. The Hungarian education system and its school-critical responses. J. Educ. Sci. 2018, 37, 18–26. [Google Scholar] [CrossRef]
  51. Neumann, E. Education for a Christian nation: Religion and nationalism in the Hungarian education policy discourse. Eur. Educ. Res. J. 2022, 22, 646–665. [Google Scholar] [CrossRef]
  52. Campbell-Barr, V. Interpretations of child centred practice in early childhood education and care. Comp. A J. Comp. Int. Educ. 2019, 49, 249–265. [Google Scholar] [CrossRef]
  53. Chui, M.M.Y.; Ng, A.M.Y.; Fong, A.K.H.; Lin, L.S.Y.; Ng, M.W.F. Differences in the fine motor perfomance of children in Hong Kong and the United States on the Bruiniks-Oseretsky Test of Motor Proficiency. Hong Kong J. Occup. Ther. 2007, 17, 1–9. [Google Scholar] [CrossRef]
  54. Planinic, M.; Boone, W.J.; Susac, A.; Ivanjek, L. Rasch analysis in physics education research: Why measurement matters. Phys. Rev. Phys. Educ. Res. 2019, 15, 20111. [Google Scholar] [CrossRef]
  55. Boone, W.J.; Staver, J.R.; Yale, M.S. Rasch Analysis in the Human Sciences; Springer: Berlin/Heidelberg, Germany, 2014. [Google Scholar]
  56. Oo, T.Z.; Habók, A.; Józsa, K. Empowering educators to sustain reflective teaching practices: The validation of instruments. Sustainability 2023, 15, 7640. [Google Scholar] [CrossRef]
  57. Escolano-Pérez, E.; Bestué, M. Academic achievement in spanish secondary school students: The inter-related role of executive functions, physical activity and gender. Int. J. Environ. Res. Public Health 2021, 18, 1816. [Google Scholar] [CrossRef]
  58. Józsa, K.; Kis, N.; Barrett, K.C. Mastery motivation, parenting, and school achievement among Hungarian adolescents. Eur. J. Psychol. Educ. 2019, 34, 317–339. [Google Scholar] [CrossRef]
  59. Kang, X.; Leung, F.K.S. Assessing expectancy and value beliefs in mathematics: Measurement invariance and latent mean differences across two ethnic cultures. Int. J. Sci. Math. Educ. 2022, 21, 1985–2004. [Google Scholar] [CrossRef]
  60. Andrich, D. Advances in Social Measurement: A Rasch Measurement Theory. Perceived Health and Adaptation in Chronic Disease; Routledge: Oxfordshire, UK, 2018; pp. 66–91. [Google Scholar]
  61. Polat, M.; Turhan, N.S.; Toraman, Ç. Comparison of classical test theory vs. multi-facet Rasch theory. Pegem Egit. Ve Ogretim Derg. 2022, 12, 213–225. [Google Scholar] [CrossRef]
  62. Soeharto, S.; Csapó, B. Assessing Indonesian student inductive reasoning: Rasch analysis. Think. Ski. Creat. 2022, 46, 101132. [Google Scholar] [CrossRef]
  63. Chou, Y.-T.; Wang, W.-C. Checking dimensionality in item response models with principal component analysis on standardized residuals. Educ. Psychol. Meas. 2010, 70, 717–731. [Google Scholar] [CrossRef]
  64. Christensen, K.B.; Makransky, G.; Horton, M. Critical values for Yen’s Q 3: Identification of local dependence in the Rasch model using residual correlations. Appl. Psychol. Meas. 2017, 41, 178–194. [Google Scholar] [CrossRef]
  65. Peter, C.; Cieza, A.; Geyh, S. Rasch analysis of the General Self-Efficacy Scale in spinal cord injury. J. Health Psychol. 2014, 19, 544–555. [Google Scholar] [CrossRef]
Figure 1. Proposed model investigating the predicting impacts of background variables on FMS. Note: Fine motor (fine motor skills development), Father-Ed (father’s education), Mother-Ed (mother’s education), Socio-eco (socio-economic status).
Figure 1. Proposed model investigating the predicting impacts of background variables on FMS. Note: Fine motor (fine motor skills development), Father-Ed (father’s education), Mother-Ed (mother’s education), Socio-eco (socio-economic status).
Education 13 00939 g001
Figure 2. Five samples of test sheet and assessment style for the FMS assessment. Note: 0 (unsatisfactory), 1 (satisfactory).
Figure 2. Five samples of test sheet and assessment style for the FMS assessment. Note: 0 (unsatisfactory), 1 (satisfactory).
Education 13 00939 g002
Figure 3. Item-person distribution of the FMS test.
Figure 3. Item-person distribution of the FMS test.
Education 13 00939 g003
Figure 4. Measurement invariance assessment by DIF between the two countries.
Figure 4. Measurement invariance assessment by DIF between the two countries.
Education 13 00939 g004
Figure 5. Measurement invariance assessment by DIF between the two genders.
Figure 5. Measurement invariance assessment by DIF between the two genders.
Education 13 00939 g005
Figure 6. Measurement invariance assessment by DIF among the age groups (five levels).
Figure 6. Measurement invariance assessment by DIF among the age groups (five levels).
Education 13 00939 g006
Figure 7. Comparison of FMS between the two countries (NSlovakia = 1609; NHungary = 1441).
Figure 7. Comparison of FMS between the two countries (NSlovakia = 1609; NHungary = 1441).
Education 13 00939 g007
Figure 8. Comparison of the FMS of genders between the two countries (Nmale = 1641; Nfemale = 1409).
Figure 8. Comparison of the FMS of genders between the two countries (Nmale = 1641; Nfemale = 1409).
Education 13 00939 g008
Figure 9. Comparison of FMS across age-groups (Nyear4 = 282; Nyeat5 = 652; Nyeat6 = 832; Nyeat7 = 690; Nyeat8 = 594).
Figure 9. Comparison of FMS across age-groups (Nyear4 = 282; Nyeat5 = 652; Nyeat6 = 832; Nyeat7 = 690; Nyeat8 = 594).
Education 13 00939 g009
Figure 10. Comparison of FMS across age-groups Nyear4 = (159 and 123); Nyeat5 = (370 and 282); Nyeat6 = (429 and 403); Nyeat7 = (351 and 339); Nyeat8 = (300 and 294).
Figure 10. Comparison of FMS across age-groups Nyear4 = (159 and 123); Nyeat5 = (370 and 282); Nyeat6 = (429 and 403); Nyeat7 = (351 and 339); Nyeat8 = (300 and 294).
Education 13 00939 g010
Figure 11. Comparison of FMS between the two countries by genders Nmale = (779 and 862); Nfemale = (830 and 579).
Figure 11. Comparison of FMS between the two countries by genders Nmale = (779 and 862); Nfemale = (830 and 579).
Education 13 00939 g011
Figure 12. Comparison of FMS between the two countries by age Nyear4 = (159 and 123); Nyeat5 = (370 and 282); Nyeat6 = (429 and 403); Nyeat7 = (351 and 339); Nyeat8 = (300 and 294).
Figure 12. Comparison of FMS between the two countries by age Nyear4 = (159 and 123); Nyeat5 = (370 and 282); Nyeat6 = (429 and 403); Nyeat7 = (351 and 339); Nyeat8 = (300 and 294).
Education 13 00939 g012
Figure 13. Variables that have predicting impacts on students’ FMS in Slovakia (N = 1609). Note: * p < 0.05, ** p < 0.01, *** p < 0.001, (fathed = father’s education, mothed = mother’s education, ses = socio-economic status, fm = fine motor skills development).
Figure 13. Variables that have predicting impacts on students’ FMS in Slovakia (N = 1609). Note: * p < 0.05, ** p < 0.01, *** p < 0.001, (fathed = father’s education, mothed = mother’s education, ses = socio-economic status, fm = fine motor skills development).
Education 13 00939 g013
Figure 14. Variables that have predicting impacts on students’ FMS in Hungary (N = 1441). Note: * p < 0.05, ** p < 0.01, *** p < 0.001, (fathed = father’s education, mothed = mother’s education, ses = socio-economic status, fm = fine motor skills development).
Figure 14. Variables that have predicting impacts on students’ FMS in Hungary (N = 1441). Note: * p < 0.05, ** p < 0.01, *** p < 0.001, (fathed = father’s education, mothed = mother’s education, ses = socio-economic status, fm = fine motor skills development).
Education 13 00939 g014
Table 1. Descriptive statistics about the study.
Table 1. Descriptive statistics about the study.
VariableSlovakiaHungaryTotal
Number of Participants1609 (52.75%)1441 (47.25%)3050
Gender
Male779 (47.5%)862 (52.5%)1641
Female830 (58.87%)579 (41.13%)1409
Father’s education
Primary255 (51.31%)242 (48.69%)497
Secondary1042 (53.51%)906 (46.49%)1948
at least BA312 (51.57%)293 (48.43%)605
Mother’s education
Primary275 (52.68%)247 (47.32%)522
Secondary 883 (52.16%)809 (47.84%)1692
at least BA451 (53.95%)385 (46.05%)836
Socio-economic status
Low246 (53.71%)212 (46.29%)458
Average1232 (53.46%)1075 (46.54%)2307
High131 (45.96%)154 (54.04%)285
Age
4th year159 (56.38%)123 (43.62%)282
5th year370 (56.74%)282 (43.26%)652
6th year429 (51.56%)403 (48.44%)832
7th year351 (50.87%)339 (49.13%)690
8th year300 (50.51%)294 (49.49%)594
Table 2. Summary of statistics based on persons and items for the instrument.
Table 2. Summary of statistics based on persons and items for the instrument.
StatisticsFMS Assessment
PersonsItems
Number
Means
Standard Deviation (SD)
Mean Outfit (MNSQ)
Mean Outfit (ZSTD)
Separation
Reliability (Cronbach’s alpha)
Chi-squared (χ2)
df
Item Raw Score-To-Measure Correlation
3050
0.29
1.94
1.04
0.10
2.79
0.89
24
0.00
2.00
1.11
0.30
32.33
0.96
49,517.45
62,991
−0.19
Note: MNSQ = Outfit Mean Square; ZSTD = z-standardized score.
Table 3. Item fit statistics for all items from the instrument.
Table 3. Item fit statistics for all items from the instrument.
ItemsOutfit
MNSQZSTD
Item 11.252.0
Item 21.201.5
Item 31.201.5
Item 41.281.7
Item 51.211.8
Item 61.231.7
Item 71.17−1.0
Item 81.12−1.4
Item 91.19−1.4
Item 101.10−1.2
Item 111.16−1.3
Item 120.99−0.1
Item 130.94−1.4
Item 141.05−0.5
Item 151.00−1.7
Item 161.07−1.9
Item 171.10−1.8
Item 181.18−0.9
Item 191.18−0.7
Item 200.93−1.8
Item 211.20−1.0
Item 220.98−1.1
Item 230.74−0.6
Item 241.20−1.1
Mean1.110.3
SD0.483.9
Note: MNSQ (mean square), ZSTD (z-standardized measures).
Table 4. Means and standard deviations for different age groups.
Table 4. Means and standard deviations for different age groups.
CountryYearNumber of StudentsMeanStandard Deviation
Slovakia4th year15927.7021.47
5th year37040.8820.83
6th year42951.3324.55
7th year35170.1022.26
8th year30078.9220.45
Hungary4th year12327.7420.10
5th year28235.6721.51
6th year40349.0523.57
7th year33963.6823.37
8th year29473.7121.52
Table 5. Correlation of background variables and FMS for both countries.
Table 5. Correlation of background variables and FMS for both countries.
Country Slovakia
VariablesM-EdF-EdSESGenAgeFMS
HungaryM-Ed
F-Ed
SES
Gen
Age
FMS

0.623 *
0.421 **
0.053 *
−0.088 **
−0.033
0.617 **

0.398 **
0.048
−0.045
−0.006
0.354 **
0.324 **

0.021
−0.059 *
−0.024
0.038
0.020
−0.010

−0.119 **
0.027
−0.056 *
−0.049 *
−0.113
−0.021

0.556 **
−0.004
−0.023
−0.083 **
0.109 **
0.598 **
Note: * p < 0.05, ** p < 0.01, M-Ed (mother’s education), F-Ed (father’s education), SES (socio-economic status), Gen (gender), FMS (fine motor skills).
Table 6. Regression analyses for predicting variables on FMS development of each age group.
Table 6. Regression analyses for predicting variables on FMS development of each age group.
ModelsUn-std. BStd. ErrorStd. βtSigrr βToleranceVIF
4th year
Country−0.0030.045−0.004−0.071>0.050.001−0.0040.9921.008
Gender−0.0980.0450.1292.173<0.050.1280.1300.9981.012
Moth-Ed0.0240.0560.0330.428>0.050.0790.0260.5781.731
Fath-Ed−0.0290.052−0.041−0.556>0.050.031−0.0330.6491.541
SES0.0950.0470.1342.028<0.050.1350.1200.8011.249
5th year
Country0.5890.0300.0952.518<0.05−0.120−0.0960.9831.018
Gender−0.0770.0300.19040.904<0.0010.1990.1880.9801.020
Moth-Ed0.1480.0420.0070.140>0.05−0.0170.0050.5261.902
Fath-Ed0.0060.042−0.057−1.091>0.05−0.033−0.0420.5311.885
SES−0.0460.0440.0180.422>0.05−0.0040.0160.7821.279
6th year
Country0.630.0150.0634.296<0.001−0.050−0.0630.9841.016
Gender0.1100.0150.1107.424<0.0010.0760.1090.9811.020
Moth-Ed0.0260.0190.0261.348>0.05−0.0170.0200.5841.712
Fath-Ed−0.0030.019−0.003−0.143>0.05−0.015−0.0020.5891.671
SES−0.0130.016−0.013−0.792>0.05−0.056−0.0120.8231.216
7th year
Country0.1010.0320.1203.171<0.050.137−0.1190.9791.022
Gender0.1350.0320.1574.169<0.0010.1710.1560.9791.021
Moth-Ed−0.0180.043−0.022−0.431>0.05−0.013−0.0160.5581.792
Fath-Ed−0.0260.043−0.031−0.611>0.05−014−0.0230.5491.820
SES0.0340.0370.0400.906>0.05−0.150.0350.6991.431
8th year
Country0.0700.0320.0892.154<0.050.120−0.087−0.0871.052
Gender0.0650.0330.0832.005<0.050.1070.0810.0811.046
Moth-Ed0.0700.0410.0921.737>0.050.0300.0700.0701.747
Fath-Ed−0.0140.042−0.017−0.324>0.05−0.015−0.013−0.131.755
SES0.1080.0290.162−3.734<0.001−0.147−0.152−0.1501.165
Note: β (standardized coefficient), r (correlation coefficient), VIF (variance inflation factor), Moth-Ed (Mother’s education), Fath-Ed (father’s education), SES (Socio-economic status).
Disclaimer/Publisher’s Note: The statements, opinions and data contained in all publications are solely those of the individual author(s) and contributor(s) and not of MDPI and/or the editor(s). MDPI and/or the editor(s) disclaim responsibility for any injury to people or property resulting from any ideas, methods, instructions or products referred to in the content.

Share and Cite

MDPI and ACS Style

Józsa, K.; Oo, T.Z.; Borbélyová, D.; Zentai, G. Exploring the Growth and Predictors of Fine Motor Skills in Young Children Aged 4–8 Years. Educ. Sci. 2023, 13, 939. https://doi.org/10.3390/educsci13090939

AMA Style

Józsa K, Oo TZ, Borbélyová D, Zentai G. Exploring the Growth and Predictors of Fine Motor Skills in Young Children Aged 4–8 Years. Education Sciences. 2023; 13(9):939. https://doi.org/10.3390/educsci13090939

Chicago/Turabian Style

Józsa, Krisztián, Tun Zaw Oo, Diana Borbélyová, and Gabriella Zentai. 2023. "Exploring the Growth and Predictors of Fine Motor Skills in Young Children Aged 4–8 Years" Education Sciences 13, no. 9: 939. https://doi.org/10.3390/educsci13090939

APA Style

Józsa, K., Oo, T. Z., Borbélyová, D., & Zentai, G. (2023). Exploring the Growth and Predictors of Fine Motor Skills in Young Children Aged 4–8 Years. Education Sciences, 13(9), 939. https://doi.org/10.3390/educsci13090939

Note that from the first issue of 2016, this journal uses article numbers instead of page numbers. See further details here.

Article Metrics

Back to TopTop