Abstract
This paper presents a comprehensive systematic review of personalized learning software systems. All the systems under review are designed to aid educational stakeholders by personalizing one or more facets of the learning process. This is achieved by exploring and analyzing the common architectural attributes among personalized learning software systems. A literature-driven taxonomy is recognized and built to categorize and analyze the reviewed literature. Relevant papers are filtered to produce a final set of full systems to be reviewed and analyzed. In this meta-review, a set of 72 selected personalized learning software systems have been reviewed and categorized based on the proposed personalized learning taxonomy. The proposed taxonomy outlines the three main architectural components of any personalized learning software system: learning environment, learner model, and content. It further defines the different realizations and attributions of each component. Surveyed systems have been analyzed under the proposed taxonomy according to their architectural components, usage, strengths, and weaknesses. Then, the role of these systems in the development of the field of personalized learning systems is discussed. This review sheds light on the field’s current challenges that need to be resolved in the upcoming years.
1. Introduction
The human brain comprehends and perceives concepts uniquely. However, teaching has invariably followed a one-size-fits-all approach. Educators conventionally follow a learning model called the cohort-based model, which is characterized by relatively large numbers of students moving through the same curriculum at the same rate [1]. A significant disadvantage of the cohort-based method is that individual learning needs can never be fully addressed, compromising the effectiveness and efficiency of education [1]. Therefore, considerable efforts have been directed toward personalizing the educational process. However, personalized learning could never occur at scale without leveraging advanced technologies [2]. To this end, researchers, schools, academic institutions, and training centers interested in personalized learning have innovated various personalized learning software systems.
Personalized learning software systems vary in environments, content, and learner models, and these high-level variations represent personalized learning software systems’ three main architectural components. These architectural components are not only diverse in parts, but are also characterized by different features across several dimensions, providing a broad range of perceptions with unparalleled attributions. A sound comprehension of these architectural components and their attributions is necessary to successfully design and implement the personalized learning software system. Several research works have discussed and reviewed these components and their features. However, the reported reviews lack comprehensiveness. For instance, existing studies in the field of personalized learning software systems focus on a specific type of learning, such as language learning [3] and scientific learning [4], or focus on one particular element of personalized learning software systems, such as user models [5,6], learning content [7] or assessment [8,9]. In other words, the current studies neglect the overall architectural view of personalized learning systems and either focus on pedagogical aspects or address one architectural component (e.g., environment, learner model, or learning content). Therefore, this survey proposes a comprehensive literature-driven taxonomy of personalized learning software systems composed of three main architectural components: environment, learner model, and content. Each architectural component encompasses subcomponents and details each part’s various realizations and attributions.
For instance, the learning environment can be characterized by different learning processes [10,11], which in turn require different interaction models (e.g., game-based [12], e-learning [13]) and software technologies (e.g., hypermedia [14], mobile [15]) to support them. Similarly, learning contents and user models implemented in personalized learning software systems can be realized using different data and knowledge formalisms (e.g., structured databases [16], Learning Objects [17]), and require different modeling and profiling techniques (e.g., stereotyping [18], machine learning-based [19]).
This paper conducts a comprehensive review of the literature against the derived taxonomy following a systematic and literature-coding approach. The systematic review process starts by collecting scientific papers from various research databases, and the retrieved articles are then coded and classified for review. Only relevant articles that describe complete systems were run through extensive sessions for further analysis and comparison. Finally, classification results were shared with both educational and technological experts in the field for validation. This systematic review aims to address the following research questions:
- Are there any common architectural attributes shared among personalized learning software systems?
- What are the sub-categories of the major architectural components in personalized learning software systems, and what are their possible realizations?
By answering these questions, this study aims to provide a comprehensive understanding and analysis of the existing systems, with the overreaching aim of providing comprehensive guidelines for researchers and practitioners in the design and development of personalized learning software systems.
This survey paper is structured as follows:
2. Methodology
This section explains the personalized learning glossary as well as the review and taxonomy-building methodology.
2.1. Personalized Learning Glossary
As stated by the United States Department of Education, personalization of learning happens when “Instruction is paced to learner’s needs, tailored to learner’s preferences, and tailored to the specific interests of different learners [20]”. This definition leaves ample room for interpretations [21]. This section offers, with a specific focus on the technological context, an overview of related definitions and exemplifications of learning personalization.
First, to clear assumptions regarding systems designed for learning personalization, we begin with the most precise definition found in the literature of the term ‘‘learning personalization” pertaining to software systems. Adapted from Wang’s [22] explanation, we define a personalized learning experience, in the context of software use, as a sequence of efforts by a user, i.e., a learner, to access a learning resource(s). According to this definition, a learning resource is any resource intended for learning within a software environment. It includes online courses, electronic books, digital instructions, online exams, and learning exercises, among other things. Software environments, in turn, may take the form of “a hypermedia environment, game environment or specialized simulated training environment, etc. [23]”. Henceforth, personalized learning software systems can be defined as “systems that adapt the access to digital learning content within a computerized environment to a digital user model”. A digital user model represents a given learner’s individual learning needs, preferences, interests, and learning pace. Rather than treating each of these constraints separately, the user model, i.e., the learner model, is a comprehensive representation designed to effectively inform the learning personalization process towards achieving an optimal learning experience.
Table 1 contains a set of terms pertinent to this research as a lexicon of learning personalization software systems.
Table 1.
Glossary of learning personalization software systems.
2.2. Review and Taxonomy Building Methodology
Due to the continuous expansion and advancements in the field of computer-aided learning, the number of personalized learning software systems in the literature has grown exponentially. This has led to increasing complexity concerning analyzing and classifying these systems into distinct categories of interrelated works. Hence, we derived a taxonomy from related literature to organize and analyze the personalized learning software systems.
The proposed taxonomy is derived from the reviewed literature; the reviewed literature is coded based on relevance to the research questions. The process of coding the literature [29] was followed to build and recognize the proposed taxonomy as depicted in Figure 1. After defining the scope and research questions of this work, the literature was manually encoded into three categories that represent the three main architectural components, namely, Environment (E), Content (C), and Learner models (L). The analysis was restricted to papers that addressed all three components, proposing a full system. In the first round, each of the reviewed articles was assigned a code based on its main contribution to one of the three architectural components. In the second round, different realizations were extracted, which represent sub-categories of each of the main components. The concepts were then organized to recognize and build a comprehensive taxonomy. The taxonomy was iteratively validated to ensure its comprehensiveness and to mitigate any potential risk of overlooking any critical realizations or concepts.
Figure 1.
Taxonomy recognition and building process.
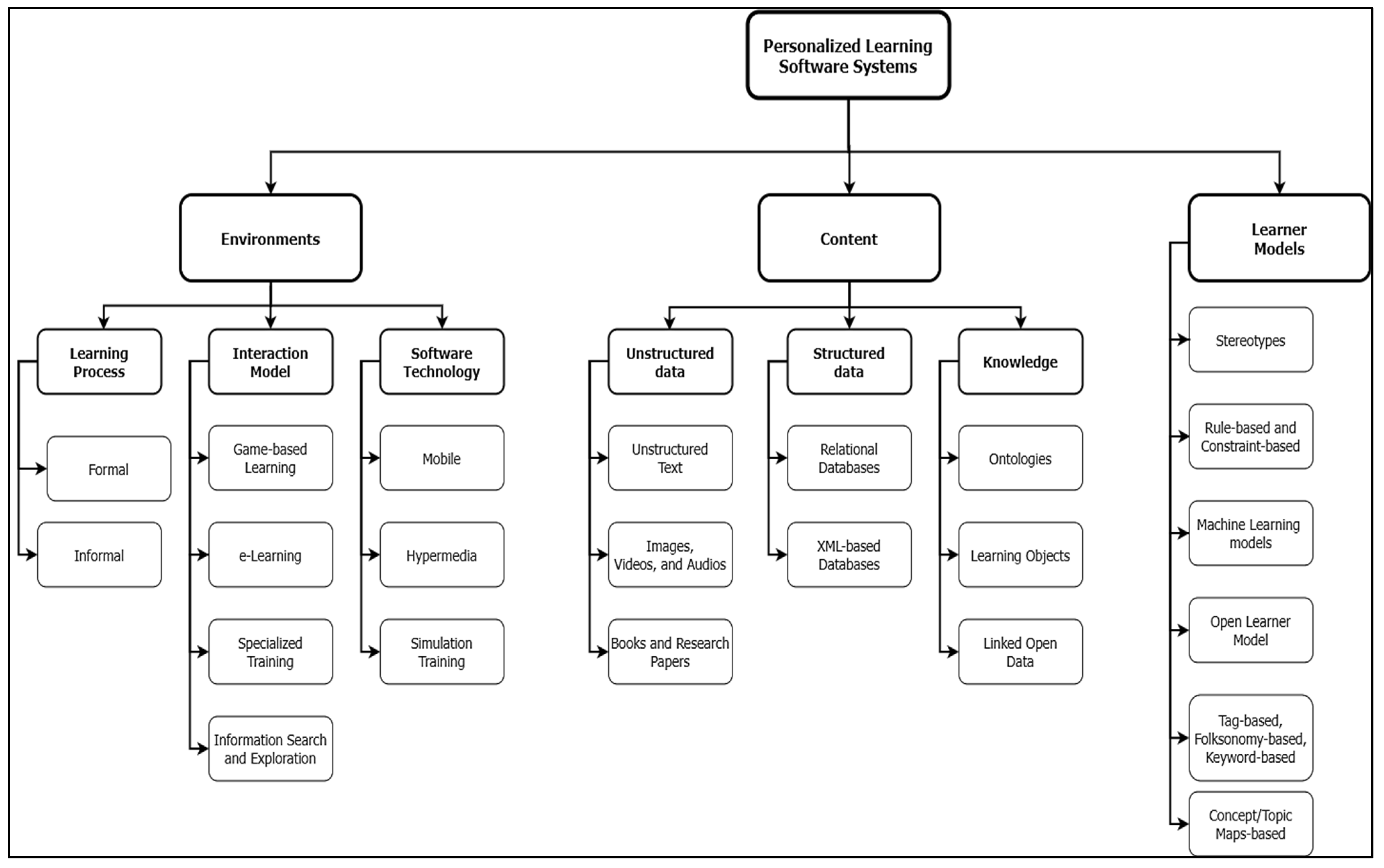
Figure 2 depicts the proposed taxonomy, which is organized around the central concepts in our glossary. In this taxonomy, we focus on features aiding the software design of personalized learning systems. Therefore, our decomposition of these systems focuses mainly on architectural components and elements that can be used to design and implement these software systems. The taxonomy decomposes personalized learning software systems into three main components: the learning environment, the content, and the learner model. Each component is further characterized by a number of features across different dimensions, which can be realized using various software elements and formalisms. For instance, personalized learning software systems’ environments can be characterized across three main dimensions relating to the learning process, the interaction model defined in the environment, and the software technology supported in the environment. Every feature in each dimension offers opportunities for a different personalized learning experience and poses some challenges. Figure 2 presents our complete taxonomy of personalized learning software systems. In subsequent sections, we introduce a comprehensive and critical review of the literature against this taxonomy.
Figure 2.
Taxonomy of personalized learning software environments.
The authors of this work have adopted a systematic approach to reviewing related research works against the proposed taxonomy. The systematic review process starts with (1) collecting scientific resources such as journal articles, book chapters, and conference proceedings from several research paper databases. Seven digital databases were considered for this step: (i) Scopus; (ii) Google Scholar; (iii) Emerald Insight; (iv) ScienceDirect; (v) Sage; (vi) Springer; and (vii) IEEE. The first database selected was ScienceDirect. Subsequently, additional databases were successively searched to find new articles. The retrieved articles span a time period that ranges from 2000 until 2022. Several variations of these terms—“personalized learning system”, “personalized e-Learning system”, “game-based personalized learning”, “personalized training system”, “personalized simulation training”, “adaptive learning system”, “personalized learning using concept maps”, “personalized learning using learning objects”, and “personalized book/research paper recommender system”—were used to find relevant research articles. Nonetheless, this survey also includes several papers collected by forward and backward referencing. The initial search yielded 200 articles across all databases combined by the forward and backward processes. In the subsequent stage, (2) articles were sorted for evaluation based on inclusion and exclusion criteria, which included rearranging the taxonomy, eliminating duplicates, and removing non-system-based solutions. The articles were individually screened in-depth, and those not related to personalized learning or not describing a full system were excluded. After eliminating irrelevant papers, 72 total articles were collected. Subsequent steps included (3) conducting intensive sessions to categorize and group these systems based on the proposed taxonomy and (4) discussing and confirming the classification findings with educational and technology specialists in the area. A summary of this process is presented in Figure 3.
Figure 3.
Article search and selection process.
3. Software Learning Environments
Given the wide variety of types of computing, numerous terms have been used interchangeably to reference digital learning environments. Terms include “e-learning, online learning, mobile learning, game-based learning, virtual learning environments, and tutoring systems [23]”. Mainly, learning environments vary depending on the standpoint from which they are addressed. As such, digital learning environments can be characterized by the used technology, the interaction paradigm, or the learning strategy implemented in that digital learning environment. For instance, the term ‘mobile learning system’ may refer to any form of a digital learning system that uses mobile technology, such as a smartphone or tablet. Mobile learning systems can employ gamification and edutainment as an interaction model [10,30,31,32,33,34,35], or they can employ specialized training interaction models [11]. An e-learning system, by contrast, is a digital learning system that leverages the features of web technologies. It can employ several interaction models and adopt various learning strategies. For instance, it can adopt formal learning in online courses or informal learning in online educational games. On the other hand, a tutoring system is a digital learning system that implements one-on-one formal instruction and assessments in a way that imitates human tutors, whether as part of e-learning or a game-based learning environment.
The technology used in the implementation and the relevant interaction model led to different classifications of learning systems as well as variable attributes and features informing the design of personalized learning software systems. For instance, mobile technology supports context-related data such as location [36,37]. On the other hand, access patterns from web logs [35,38] provide rich information characterizing web users’ behavior that is vital in modeling learners’ preferences and progress. Moreover, game-based learning environments provide rich and valuable modeling of learner skills and preferences [39]. Consequently, gaming quests can be adapted to the learner’s observed skill level and ability through interacting with the game elements [32]. Some theories are used in the field of personalized learning to accomplish this adaptation. For example, the Felder–Silverman questionnaire for Learning Models [10] may be used for this purpose. Search and Exploration Models [23,40,41,42,43,44], conversely, allow for the tracking of online connections within social media websites, user-generated tags, and ratings, as well as word correlation factors [13] towards the generation of personalized learning recommendations. For example, book recommendations are tailored to an individual user’s demonstrated interests. Henceforth, understanding the different attributes of personalized learning software environments, their strengths, and their drawbacks support the well-informed adoption, evaluation, and design of these systems in different contexts.
Table 2 presents a summary and comparison of the research works according to the software environment used that is relevant to the personalized learning software systems taxonomy presented in Figure 1. Table 2 highlights the drawbacks and strengths of each category of the discussed features. The drawbacks and strengths are based on the common or most prevalent scenarios for each of the system types that contribute to a certain feature. For instance, when evaluating the strengths and drawbacks of formal and informal learning processes, the most dominant difference is the flexibility and autonomy of the process. Formal learning processes are based on one-size-fits-all, which limits their autonomy and flexibility. On the other hand, informal processes provide higher autonomy and flexibility, allowing for better personalization. However, this leads to additional challenges and difficulties in performance assessment. These points, along with other points, are highlighted and summarized in the corresponding columns of the table, and the same applies to the rest of the analysis dimensions.
Table 2.
Summary of software environments used for personalized learning systems in the literature.
Table 3 explains the various types of software learning environments that are reviewed in the literature. The table categorizes the types based on three main perspectives, namely, the learning process, interaction mode, and technology used.
Table 3.
Explanation of different types of software learning environments.
3.1. Formal Learning Software Systems
Several research studies in Computer-assisted Learning emphasize the importance of embracing pedagogical designs related to learning theories and instructional design approaches to guarantee efficacious learning. For instance, the Felder–Silverman Learning Style Model (FSLSM) in [57,67,69], the pre-test of multiple-choice questions in [57], and the Myers–Briggs Type Indicator (MBTI) questionnaire in [67] were adopted in several personalized learning software systems. According to these assumptions, formal learning software systems were established, attempting to model learning processes and activities similar to the ones carried out in a classroom [10,12,14,15,16,17,18,19,30,31,32,33,34,37,39,45,46,47,49,50,51,52,54,55,56,58,59,60,63,64,65,66,68,70,71,72,73,74,92]. In such cases, the learning software system implements well-defined learning content, learning outcomes, and assessment measures [42,57,76].
Most formal learning systems attempt to model the human tutor and are called tutoring systems [39,71]. Tutoring systems are implemented using different technologies, e.g., mobile technologies for language learning systems [19,37,51] context-aware technologies for ubiquitous learning [52,54,62], web technologies that include intelligent tutors and e-Learning systems [12,14,15,16,17,18,45,49,53,55,59,60,63,64,65,66,70,73,74,92], and semantic web technologies [10,30,31,32,33,34,46,47,56,58,68,71,72]. Tutoring systems are designed with variable interaction models, e.g., game-based tutoring systems [30,31,33,34], including game-based systems for children with learning disabilities [32] and vocabulary learning [10,61], online courses for English language learning [36,37,50,51,60,64] as well as online courses on mathematical concepts [63], e-training on computer use [14,17,18,55,59,65,66,74], healthcare human resource management [12,15,19,45,49,52,54,70,73,92], virtual hands-on labs [38], courses for children with special needs [46,56,72], computer network design [47,58,68,71], and many others. In these formal learning systems, personalization is accomplished mainly by modeling skill level, i.e., mapping learning content suitable to the learner’s skill level based on predefined assessment measures. Additionally, some research efforts have focused on modeling learning styles, providing more sophisticated cognitive personalization that maps suitable representations of content and types of activities suited to an individual’s learning style [48,68].
All the aforementioned learning systems are constrained by specific content, learning outcomes, and assessment measures, making them suitable for only specific domains such as specific subject matters, specific professional training programs, specific curricula, or specific groups of learners, such as elementary students, high school students, or professional workers. Furthermore, learners are expected to be interested in the predefined content, given that they are using these systems to learn a specific subject, earn a particular qualification, or master a certain competency. However, there are cases where learners are interested in multiple different topics or have just started to experience new interests while learning about a specific subject. Using predefined content, instructions and assessment measures may ensure mastery of a subject matter but hinder additivity and limit personalization to learners’ changing needs and interests in the general context. As a result, informal learning systems were introduced to support formal learning systems and give more flexibility and freedom to learners.
3.2. Informal Learning Software Systems
Informal learning is self-directed, curriculum-less, and does not lead to official certifications [83]. This form of learning is sometimes used to support formal learning activities. For example, e-Learning recommender systems [76] and WebQuests [80] are used to support formal learning.
Beyond its supportive function, informal learning systems allow learners to choose what they need to learn anywhere and anytime, not restricted to predefined curriculum or assessment measures. This type of learning mimics the natural process of knowledge acquisition in human beings. We explore, observe, acquire, and continue accumulating knowledge in certain areas of interest following learning methods that suit us the most. One typical example of informal learning environments is knowledge sharing systems used in some companies to promote cooperation and knowledge sharing among colleagues in the workplace [89]. Studies on informal education show that approximately 90% of people participate in hundreds of hours of informal learning [82]. Moreover, up to 70% of workplace learning is informal [88].
Additionally, recent studies have investigated informal learning on different platforms, including social media and knowledge-sharing wikis. For instance, some research studies explored different forms of content recommendations via keyword extraction, book tags, social media friendships, or word correlation [13,23,40,41,42,43,44,78,81,86,87]. Other studies focused on workplace training [79], or specialized training for school and university students or professional workers. For instance, the shaped-based framework was designed for automatic skill assessment and personalized surgical training with minimum parameter tuning in [90].
Informal learning can be considered the most comprehensive type of learning as it covers all types of knowledge and is open to all learners. In such contexts, the main drivers of learning are need and interest. As such, specific user models are required to adapt learning resources for this form of learning, focusing on learner’s attributes other than skill and learning pace, which are considered prominent in formal learning environments.
Figure 4 illustrates the distribution of the obtained articles based on the software environments’ features, as described in the personalized learning software systems taxonomy. As observed in the bar graph in Figure 3, most of the literature focused on the formal learning process; the number of articles describing formal learning systems twice exceeded those describing informal learning systems. Moreover, the literature describing e-Learning interaction models formed approximately 58% of the models, exceeding the total of all other interaction models. Furthermore, hypermedia was the focus of the vast majority of the literature describing software environments. Roughly 79% of the software technologies used in personalized learning systems were implemented using hypermedia technologies. These observations highlight future opportunities in interaction models and technologies not well represented in the literature to model personalized learning systems. In addition, it invites more attention toward informal learning systems.
Figure 4.
Frequency of software environments used for personalized learning systems in literature.
3.2.1. Learning Resources
Software systems designed for personalized learning implement a variety of learning resources. Learning resources consist of online courses, electronic books, digital instructions, online exams, and computerized learning exercises, to name a few. Several research works exemplify structured representations of learning content, e.g., structured databases. For instance, structured databases have been implemented in personalized learning systems for language learning and literacy [37], language learning for children with disabilities [32], general vocabulary learning [10,19,54], science and lab work [38], and engineering topics [31,37,68,72,76,93,94]. Structured representation of learning resources enables common database retrieval operations that consider specific conditions or constraints [37,94]. In addition, structured data permit direct conversion into feature vectors, facilitating data mining-based classification [94], clustering [95], and regression models [32] used in intelligent personalized learning systems.
In addition to structured data representation, several studies have included sophisticated knowledge representations such as (i) Learning Objects [59] that support several personalized learning applications, such as e-course generation and recommendation systems [12,15,73], planning personalized learning paths in context-aware ubiquitous environments [54,56], personalized search and delivery of learning objects to learners [47,58], as well as automatic personalized recommendations for e-learners [96]; (ii) ontologies [66], supporting a wide range of personalized learning applications such as ontology-based adaptive, personalized and disability-aware e-learning systems [14,65], personalized healthcare human resource management [16,45], personalized learning material for children with special needs [46], and computer network design courses [71,97], or more recently (iii) Linked Open Data (LOD) [30,74], including ones that support content-based recommender systems [98]. Chiappe defined Learning Objects as: “A digital self-contained and reusable entity, with a clear educational purpose, with at least three internal and editable components: content, learning activities and context elements. The learning objects must have an external information structure to facilitate their identification, storage, and retrieval: the metadata [99].” Ontologies are formal representations of taxonomies and concepts, fundamentally describing the structure of knowledge for different domains in such a way that nouns denote classes of objects and verbs denote relations among objects. The semantics of these learning resource formalisms support different functionalities that are not supported in structured data representations. These knowledge representations support knowledge inference rules through which knowledge mining tools can reveal deep insights into the learner’s knowledge. In addition, given that these knowledge formalisms are highly formal, they allow for knowledge reusability in different contexts. Despite the many advantages of such knowledge representations, they suffer from certain limitations, primarily domain dependency and development cost.
At the same time, unstructured text is widely used on the web, most typically in blogs, wikis, forums, and social media websites. Such unstructured data representations are also found in mobile device systems and simulation training [11,37,51]; hypermedia and e-Learning models [13,17,18,50,55,60,63,64,92] that include language teaching [19,52,70] and game-based systems [31,32,38] that include game-based systems for physical education [35]; web search systems [42]; personalized recommendation systems for research papers and books [40,41,43,44], wikis and collaborative learning systems for higher education [90], blog-based systems [100,101] and feedback systems [102,103]. Research findings indicate that processing and analyzing unstructured text has several intrinsic challenges. In the first place, in contrast to structured data, unstructured text lacks well-defined values. Second, the same word may be employed in various ways with unstructured text, each indicating a distinct meaning, i.e., polysemous terms. Multiple words, i.e., synonyms, may have the same meaning, generating redundancies and inconsistency.
In summary, Table 4 classifies the primary learning content types and representations used in personalized learning software systems and highlights the strengths and weaknesses of each.
Table 4.
Summary of learning content representations used in personalized learning software systems in the literature.
Figure 5 illustrates the distribution of the reviewed articles based on the learning content dimensions and features described in the personalized learning software systems taxonomy. As observed in the bar graph in Figure 4, most of the data representations in the literature were unstructured data. Approximately 67% of this unstructured data was in the form of text, images, and video representations. In addition, Knowledge representations covered in the literature mainly were Ontologies and Learning Objects, accounting for 84% of the representations.
Figure 5.
Frequency of learning content representations used in personalized learning software systems in the literature.
3.2.2. Learner Modeling
User modeling is identifying or predicting user information based on an analysis of their direct inputs or behavior [104]. User models are essential components of personalized software systems such as personalized search engines [47], personalized e-commerce applications [105], and personalized learning systems. Since personalization is concerned with tailoring content or functions to a user’s traits, without a user model, no personalization is possible.
When creating a user model, four main points require consideration [104]:
- Facets of the user that are to be modeled;
- Data that can be used to build the model;
- Data collection tools;
- User modeling approach.
Given the focus on personalized learning systems, we will attend to these four considerations with respect to a specific type of user: learners. According to the definition presented in Section 3.2, personalized learning systems are designed to accommodate individual learners’ needs, interests, preferences, and pace. A user model may cover all or some of these facets, depending on the type of system and level of personalization required. Profiling approaches vary from implicit/automatic and explicit/collaborative [106,107]. In implicit/automatic profiling, learners’ traits and preferences are inferred automatically from historical log usage data or by monitoring learners’ current interactions with the system. For instance, several personalized learning systems utilized users’ clicks, web browsing history, cache logs, GPS, and sensory data for implicit user profiling [36,37,108]. For explicit/collaborative profiling, on the opposite extreme, the learner is required to share profiling data through surveys, registration forms, questionnaires, or other input mechanisms.
Several early studies in learner modeling used stereotypes to categorize learners’ skill level into fixed and well-defined classes. Stereotyping is a technique used to build models of users through clusters of attributes based on a number of assumptions about the user’s personality, skills, background, or preferences. For instance, judges are often believed to be above the age of forty, well-educated, somewhat pro-establishment, relatively wealthy, trustworthy, and respected within their community. Some of the earliest examples of stereotype-based personalized learning systems are KNOME [108] and GRUNDY [109]. In these systems, each stereotype incorporates several traits about the learner and implies some assumptions. In KNOME, users were stereotyped into skill-level categories such as “novice user” or “expert user” based on their mastery level in using UNIX command. In GRUNDY, stereotypes were used to model book preferences. For example, a “Doctor” stereotype implies that the learner is well-educated and prefers specific types of books. Stereotype systems [11,14] characterized the users through their user profile [16,37] and preferences [47], knowledge level [19], capabilities and preferences (Ali and Sah, 2018), learning progress and environmental influences [71], and performance [68].
Even though stereotypes are easy to define and implement and have contributed to reasonable learner models in the past, they are restricted, not adaptable, and superficial. In personalized tutoring systems, learner modeling approaches that rest on more scientifically sound theories were adopted to model the learner skill level, such as Cognitive Tutors (CT) [110], Constraint-Based Modeling (CBM) [111], and knowledge spaces [112]. Cognitive Tutors and Constraint-Based Modeling focus on problem-solving skills. The learner’s skills are expressed as rules (CT) and predicates (CBM), which have a close formal relationship. In (CT), a learner is deemed to have properly used a skill when a rule is matched to their performance actions. In CBM, a skill is deemed learned when a predicate is matched to student replies. Constraint-based modeling was applied in several research works [17,32,34,36,45,52,59,65,66] for modeling learning abilities, knowledge level (Papanikolaou et al., 2003) and mastery learning models [63,92]. The theory of knowledge spaces [112] specifies which knowledge levels may be attained from a particular knowledge state based on inference relationships across items that facilitate effective curricular sequencing. The primary advantage of curricular sequencing over CT and CBM is its ability to adapt the learning resources based on an accurate evaluation of a wide variety of abilities with the least amount of evidence feasible. The two major limitations to these skill modeling methods are the need for substantial expert human intervention to define rules, measures, and assessments of skills or different states of knowledge for curriculum sequencing and the absence of affective factors that strongly influence a learner’s preferences regarding learning. For personalized formal learning systems that are bound by predefined learning outcomes, ignoring learners’ preferences can be considered as a major drawback, reducing the effectiveness of the system and hindering its adaptability. For example, it is critical for learning outcomes that personalized learning systems be able to recognize changes in a learner’s attitude toward activity and motivation to learn a given topic, just as human teachers and tutors can sense a learner’s boredom or frustration and take it as a signal to switch the type of learning activity or material [111]. Data mining techniques for learner modeling attempt to address these drawbacks. Data mining techniques such as classification, clustering, and association rules offer substantial promise toward more robust learner modeling that can handle multiple user aspects beyond skill-level and explicit preferences. Heretofore, data mining techniques helped in cognitive personality analysis [113] and were then used to personalize learning content presentation, instruction mechanism, and other relevant components of the learning environment. However, emotions, understood to be reactions to perceptions of specific external or internal events, have remained beyond the reach of any agreed-upon theory and tend to be defined in various ways, posing an obstacle to automated [114]. Various modalities exist for affect detection, including linguistics and tactile interaction data. Discrete or continuous representation models are used to detect specific emotions or measure the level of emotional valence and arousal, respectively [113]. These can be used to define attributes that facilitate the identification of a learner’s current state of emotion and take relevant adaptation actions accordingly using data mining techniques. Moreover, data mining classification and clustering techniques have become easier to define and detect skill levels. For example, Nascimento et al. [32] implemented logistic regression to classify learners into literate vs. illiterate based on fixed attributes. Moreover, in informal controlled settings, data mining was also used to elicit learners’ interests and needs, especially in information and knowledge retrieval (e.g., retrieving books [76] and retrieving learning objects in online learning environments [96]). Data mining techniques have helped reduce expert human intervention in defining skill-based rules and allowed for more adaptive modeling. However, data mining approaches still require the identification of relevant attributes as well as representative historical data, which most of the time requires manual annotation.
Furthermore, machine learning (ML) techniques have been used to address some of the limitations in other approaches. This includes the use of behavioral data such as mouse clicks and hover, command line interface (CLI) activity, and time spent inside a virtual machine (VM) to identify learning style based on FSLSM [38]. Multimodal intelligence [46], Fuzzy logic [32], and the Markov Model [35] have also been deployed to tackle the learning personalization issue.
It is apparent that characteristics including knowledge and skill-level [32,93,110,112], emotions [113], preferences [58], and context [37] are the dominant aspects shaping personalization of learning systems. These characteristics, especially learner knowledge, are useful for formal learning systems such as tutoring systems [111] and online courses [115] that implement predefined curricula. Formal learning systems deliver a predefined content for a targeted learner base, which translates to zero demand for personalized user modeling based on learner interests. Generally, learners that employ such formal learning systems inherently have an interest in using and learning the specialized content delivered. Nevertheless, user interests are an essential aspect of user models, which have even been known to compete for user knowledge for adaptive and personalized information retrieval and search systems, often referred to as adaptive hypermedia, that deal with bulk information such as online encyclopedias [27]. Several methods have been reported in the literature for modeling user interests in different contexts such as click-through data [42], topical navigation graph [23], explicit and implicit feedback [41], weighted keywords [40], user-defined tags and word-correlation factors [13,44], as well as user profiles [44]. Moreover, Open Learner Models have been deployed to address the motivation and interactivity challenges, including the use of animal companions [116], and STyLE-OLM [117,118]. Table 5 provides a summary of some of the most common learner modeling approaches. The modeling approaches are discussed based on four main learner characteristics, namely, skills required, user preferences and choices, and user needs and interests. Table 6 presents a summary of research papers related to user models in personalized learning software systems. In Table 6 a summary of the most common strengths and drawbacks related to each type of learner model is presented.
Table 5.
Summary of some of the most common learner modeling approaches in the literature.
Table 6.
Summary of research papers related to user models.
Figure 6 illustrates the distribution of the obtained articles based on user/learner models. Fifty percent of the user models described in the literature focused on Rule-based/Constraint-based user models, whereas other models such as stereotype, as well as Tags, Folksonomy, and Keywords, formed around 20% and approximately 13% of the user models, respectively. The least-described user models in the literature were Machine Learning, Open Learner, and Concept maps, respectively, indicating the need for more reviews and research describing and analyzing these models.
Figure 6.
Frequency of research papers related to user models.
4. Conclusions
Technology is a major enabler to personalized learning experiences. Software systems have been used extensively in education to personalize different aspects of the learning experience of different types of learners. Different data and knowledge formalisms are adopted to represent learning content varying from highly unstructured text to highly formal and structured knowledge graphs. Several techniques are used to model the learner’s skills, preferences, interests, and effects with different levels of accuracy and variable levels of adaptation. These learners’ models and learning content formalisms that support personalized learning experiences are implemented in a range of software environments powered by different technologies supporting different modes of interaction. This massive diversity accentuates the need for a common understanding and a reference taxonomy that can be used to analyze, evaluate, and design personalized learning software systems effectively. In this survey, a literature-driven novel taxonomy of personalized learning software systems is proposed that highlights the main architectural components and their possible realizations and attributes. Throughout the paper, the authors code the literature and review the selected studies against the proposed taxonomy, highlighting the strengths and weakness and showing the chronological evolution of personalized learning software systems over time. The analysis of this survey reveals that there are common architectural attributes shared among the proposed personalized learning software systems. The analytics of this paper show that the majority of the literature is focused on formal e-learning software systems that are mostly rule-based. Such systems are designed with a crowd target audience, in which the content is mostly unstructured data and suitable for a variety of hypermedia platforms. Moreover, informal personalized learning systems are gaining increasing interest, which is evidenced by the growth in the number of such systems. Furthermore, mobile-based technologies, game-based learning, and ML-based user models are interesting fields of study that have promising impacts on personalized learning software systems. Finally, this survey reveals interesting facts related to areas where future research directions can be focused and current challenges can be highlighted.
Author Contributions
Conceptualization, H.I.; methodology, H.I. and S.H.; taxonomy, H.I.; literature analysis and classification, H.I. and N.H.; writing—original draft preparation, H.I. and N.H.; writing—review and editing, H.I., N.H., S.H. and A.K.; visualization, N.H.; supervision, H.I. and S.H.; project administration, H.I.; funding acquisition, H.I. All authors have read and agreed to the published version of the manuscript.
Funding
This research was funded by the Office of Research and Sponsored Programs at Abu Dhabi University.
Institutional Review Board Statement
Not applicable.
Informed Consent Statement
Not applicable.
Data Availability Statement
This is a survey paper. All reviewed research papers are cited and are accessible on the respective research databases.
Acknowledgments
The authors would like to thank their colleagues in the department of educational technology for reviewing the manuscript.
Conflicts of Interest
The authors declare no conflict of interest.
References
- Bell, J.S.; Mitchell, R. Competency-Based Versus Traditional Cohort-Based Technical Education: A Comparison of Students’ Perceptions. J. Career Tech. Educ. 2000, 17, 5–22. [Google Scholar] [CrossRef]
- Wolf, M.A. Innovate to Educate: System [Re]Design for Personalized Learning: A Report from the 2010 Symposium | College and Career Readiness and Success Center. Available online: https://ccrscenter.org/products-resources/resource-database/innovate-educate-system-redesign-personalized-learning-report (accessed on 28 January 2022).
- Ismail, H.M.; Harous, S.; Belkhouche, B. Review of personalized language learning systems. In Proceedings of the 2016 12th International Conference on Innovations in Information Technology, Bandung, Indonesia, 24–27 October 2016; Institute of Electrical and Electronics Engineers Inc.: Piscataway, NJ, USA, 2016. [Google Scholar] [CrossRef]
- Zydney, J.M.; Warner, Z. Mobile apps for science learning: Review of research. Comput. Educ. 2016, 94, 1–17. [Google Scholar] [CrossRef]
- Ghanvatkar, S.; Kankanhalli, A.; Rajan, V. User models for personalized physical activity interventions: Scoping review. JMIR mHealth uHealth 2019, 7, e11098. [Google Scholar] [CrossRef] [PubMed]
- Lapointe, J.F.; Kondratova, I.; Molyneaux, H.; Shaikh, K.; Vinson, N.G. A review of personal profile features in personalized learning systems. Adv. Intell. Syst. Comput. 2018, 596, 46–55. [Google Scholar] [CrossRef]
- Raj, N.S.; Renumol, V.G. A systematic literature review on adaptive content recommenders in personalized learning environments from 2015 to 2020. J. Comput. Educ. 2021, 9, 1–36. [Google Scholar] [CrossRef]
- Norris, J. Review of Computerized Adaptive Testing: A primer. Lang. Learn. Technol. 2001, 5, 23–27. [Google Scholar]
- Stone, E.; Davey, T. Computer-Adaptive Testing for Students with Disabilities: A Review of the Literature. ETS Res. Rep. Ser. 2011, 2011, i-24. [Google Scholar] [CrossRef]
- Jung, J.; Graf, S. An approach for personalized web-based vocabulary learning through word association games. In Proceedings of the 2008 International Symposium on Applications and the Internet, SAINT, Turku, Finland, 28 July–1 August 2008; pp. 325–328. [Google Scholar] [CrossRef]
- Lang, Y.; Wei, L.; Xu, F.; Zhao, Y.; Yu, L.F. Synthesizing Personalized Training Programs for Improving Driving Habits via Virtual Reality. In Proceedings of the 25th IEEE Conference on Virtual Reality and 3D User Interfaces, Reutlingen, Germany, 18–22 March 2018; pp. 297–304. [Google Scholar] [CrossRef]
- Baylari, A.; Montazer, G.A. Design a personalized e-learning system based on item response theory and artificial neural network approach. Expert Syst. Appl. 2009, 36, 8013–8021. [Google Scholar] [CrossRef]
- Pera, M.S.; Condie, N.; Ng, Y.K. Personalized book recommendations created by using social media data. In Lecture Notes in Computer Science; Including Subseries Lecture Notes in Artificial Intelligence and Lecture Notes in Bioinformatics; Springer: Berlin, Heidelberg, Germany, 2011; Volume 6724, pp. 390–403. [Google Scholar] [CrossRef]
- Nganji, J.T.; Brayshaw, M.; Tompsett, B. Ontology-driven disability-aware e-learning personalisation with ONTODAPS. Campus-Wide Inf. Syst. 2012, 30, 17–34. [Google Scholar] [CrossRef]
- Li, J.W.; Chang, Y.C.; Chu, C.P.; Tsai, C.C. A self-adjusting e-course generation process for personalized learning. Expert Syst. Appl. 2012, 39, 3223–3232. [Google Scholar] [CrossRef]
- Salahli, M.A.; Ozdemir, M.; Yasar, C. Building a Fuzzy Knowledge Management System for Personalized E-learning. Procedia-Soc. Behav. Sci. 2012, 46, 1978–1982. [Google Scholar] [CrossRef]
- Alshammari, M.; Anane, R.; Hendley, R.J. Design and usability evaluation of adaptive e-learning systems based on learner knowledge and learning style. In Lecture Notes in Computer Science; Including Subseries Lecture Notes in Artificial Intelligence and Lecture Notes in Bioinformatics; Springer: Berlin, Heidelberg, Germany, 2015; Volume 9297, pp. 584–591. [Google Scholar] [CrossRef]
- Kabassi, K.; Virvou, M. Personalised adult e-training on computer use based on multiple attribute decision making. Interact. Comput. 2004, 16, 115–132. [Google Scholar] [CrossRef]
- Zhao, X. Mobile english teaching system based on adaptive algorithm. Int. J. Emerg. Technol. Learn. 2018, 13, 64–77. [Google Scholar] [CrossRef]
- Bray, B.; McClaskey, K. A Step-by-Step Guide to Personalize Learning. Learn. Lead. Technol. 2013, 40, 12–19. [Google Scholar]
- Kihlstrom, J.F. How Students Learn. In Proceedings of the the Teaching Conference for GSIs, Berkeley, CA, USA, 18 January 2013; Available online: https://www.ocf.berkeley.edu/~jfkihlstrom/GSI_2011.htm (accessed on 28 January 2022).
- Wang, F.H. On extracting recommendation knowledge for personalized web-based learning based on ant colony optimization with segmented-goal and meta-control strategies. Expert Syst. Appl. 2012, 39, 6446–6453. [Google Scholar] [CrossRef]
- Ismail, H.M.; Belkhouche, B.; Harous, S. Framework for Personalized Content Recommendations to Support Informal Learning in Massively Diverse Information Wikis. IEEE Access 2019, 7, 172752–172773. [Google Scholar] [CrossRef]
- Tawfik, A.A.; Gatewood, J.; Gish-Lieberman, J.J.; Hampton, A.J. Toward a Definition of Learning Experience Design. Technol. Knowl. Learn. 2022, 27, 309–334. [Google Scholar] [CrossRef]
- Winne, P.H. Students’ calibration of knowledge and learning processes: Implications for designing powerful software learning environments. Int. J. Educ. Res. 2004, 41, 466–488. [Google Scholar] [CrossRef]
- Lebenicnik, M.; Istenic Starcic, A. The online learning resources definition and students’ use in higher education across disciplines. In Lecture Notes in Computer Science; Including Subseries Lecture Notes in Artificial Intelligence and Lecture Notes in Bioinformatics; Springer: Berlin/Heidelberg, Germany, 2018; Volume 11003, pp. 371–380. [Google Scholar] [CrossRef]
- Brusilovsky, P.; Millán, E. User models for adaptive hypermedia and adaptive educational systems. In Lecture Notes in Computer Science; Including Subseries Lecture Notes in Artificial Intelligence and Lecture Notes in Bioinformatics; Springer: Berlin/Heidelberg, Germany, 2007; Volume 4321, pp. 3–53. [Google Scholar] [CrossRef]
- Shemshack, A.; Spector, J.M. A systematic literature review of personalized learning terms. Smart Learn. Environ. 2020, 7, 1–20. [Google Scholar] [CrossRef]
- AIRS. “Coding the Literature,” QUT. Available online: https://airs.library.qut.edu.au/modules/7/3/ (accessed on 11 June 2023).
- Ali, A.; Sah, M. Adaptive game-based e-leaming using semantic web technologies. In Proceedings of the International Conference on Open Source Systems & Technologies (ICOSST), Lahore, Pakistan, 18–20 December 2017; pp. 15–23. [Google Scholar] [CrossRef]
- Hwang, G.J.; Sung, H.Y.; Hung, C.M.; Huang, I.; Tsai, C.C. Development of a personalized educational computer game based on students’ learning styles. Educ. Technol. Res. Dev. 2012, 60, 623–638. [Google Scholar] [CrossRef]
- Pereira, A.B.; Souza, G.N., Jr.; Monteiro, D.C.; Barros, E.S.; Costa, H.P.; Nascimento, P.A.; Marques, L.B.; De Souza, D.G.; Salgado, F.M.; Bessa, R.Q. A AIED Game to help children with learning disabilities in literacy in the Portuguese language. In Proceedings of the 2012 Brazilian Symposium on Games and Digital Entertainment; 2012; pp. 134–143. Available online: http://sbgames.org/sbgames2012/proceedings/papers/computacao/comp-full_17.pdf (accessed on 28 January 2022).
- Shabihi, N.; Taghiyareh, F. Toward a personalized game-based learning environment using personality type indicators. In Proceedings of the European Conference on e-Learning, Porto, Portugal, 26–27 October 2017; pp. 476–483. [Google Scholar]
- Soflano, M.; Connolly, T.M.; Hainey, T. An application of adaptive games-based learning based on learning style to teach SQL. Comput. Educ. 2015, 86, 192–211. [Google Scholar] [CrossRef]
- Xu, M.; Zhai, Y.; Guo, Y.; Lv, P.; Li, Y.; Wang, M.; Zhou, B. Personalized training through Kinect-based games for physical education. J. Vis. Commun. Image Represent. 2019, 62, 394–401. [Google Scholar] [CrossRef]
- Chen, C.M.; Li, Y.L. Personalised context-aware ubiquitous learning system for supporting effective english vocabulary learning. Interact. Learn. Environ. 2010, 18, 341–364. [Google Scholar] [CrossRef]
- Petersen, S.A.; Markiewicz, J.K. PALLAS: Personalised language learning on mobile devices. In Proceedings of the 5th IEEE International Conference on Wireless, Mobile, and Ubiquitous Technologies in Education, Beijing, China, 23–26 March 2008; pp. 52–59. [Google Scholar] [CrossRef]
- Deng, Y.; Lu, D.; Chung, C.J.; Huang, D.; Zeng, Z. Personalized Learning in a Virtual Hands-on Lab Platform for Computer Science Education. In Proceedings of the Frontiers in Education Conference, San Jose, CA, USA, 3–6 October 2018; Institute of Electrical and Electronics Engineers Inc.: Piscataway, NJ, USA, 2019. [Google Scholar] [CrossRef]
- Chen, C.M.; Chung, C.J.; Chen, M.C. Personalized intelligent english vocabulary learning system based on item response theory and learning memory cycle. In Proceedings of the 2006 IEEE International Conference on Systems, Man and Cybernetics, Taipei, Taiwan, 8–11 October 2006; Volume 5, pp. 3828–3833. [Google Scholar] [CrossRef]
- Hong, K.; Jeon, H.; Jeon, C. Personalized Research Paper Recommendation System using Keyword Extraction Based on UserProfile. J. Converg. Inf. Technol. 2013, 8, 106–116. Available online: https://pdfs.semanticscholar.org/f278/0f90b219abc31b4d80905588b6ede3662253.pdf (accessed on 28 January 2022).
- Mohamed Hassan, H.A. Personalized research paper recommendation using deep learning. In Proceedings of the 25th Conference on User Modeling, Adaptation and Personalization, Bratislava, Slovakia, 9–12 July 2017; pp. 327–330. [Google Scholar] [CrossRef]
- Sun, J.-T.; Zeng, H.-J.; Liu, H.; Lu, Y.; Chen, Z. Cubesvd: A novel approach to personalized web search. In Proceedings of the 14th International Conference on World Wide Web, Chiba, Japan, 10–14 May 2005; Association for Computing Machinery (ACM): New York, NY, USA, 2005; p. 382. [Google Scholar] [CrossRef]
- Pera, M.S.; Ng, Y.K. What to read next?: Making personalized book recommendations for K-12 users. In Proceedings of the RecSys 2013—Proceedings of the 7th ACM Conference on Recommender Systems, Hongkong, China, 12–16 October 2013; pp. 113–120. [Google Scholar] [CrossRef]
- Pera, M.S.; Ng, Y.K. With a little help from my friends: Generating personalized book recommendations using data extracted from a social website. In Proceedings of the 2011 IEEE/WIC/ACM International Conference on Web Intelligence, Lyon, France, 22–27 August 2011; Volume 1, pp. 96–99. [Google Scholar] [CrossRef]
- Băjenaru, L.; Smeureanu, I.; Balog, A. An ontology-based E-learning framework for healthcare human resource management. Stud. Inform. Control 2016, 25, 99–108. [Google Scholar] [CrossRef]
- Banik, L.; Bhuiyan, M.; Jahan, A. Personalized learning materials for children with special needs using machine learning. In Proceedings of the 2015 Internet Technologies and Applications (ITA), Wrexham, UK, 8–11 September 2015; pp. 169–174. [Google Scholar] [CrossRef]
- Biletskiy, Y.; Baghi, H.; Keleberda, I.; Fleming, M. An adjustable personalization of search and delivery of learning objects to learners. Expert Syst. Appl. Int. J. 2009, 36, 9113–9120. [Google Scholar] [CrossRef]
- Cha, H.J.; Kim, Y.S.; Park, S.H.; Yoon, T.B.; Jung, Y.M.; Lee, J.H. Learning styles diagnosis based on user interface behaviors for the customization of learning interfaces in an intelligent tutoring system. In Lecture Notes in Computer Science; Springer: Berlin/Heidelberg, Germany, 2006; Volume 4053, pp. 513–524. [Google Scholar] [CrossRef]
- Chang, T.Y.; Ke, Y.R. A personalized e-course composition based on a genetic algorithm with forcing legality in an adaptive learning system. J. Netw. Comput. Appl. 2013, 36, 533–542. [Google Scholar] [CrossRef]
- Chen, C.M. Intelligent web-based learning system with personalized learning path guidance. Comput. Educ. 2008, 51, 787–814. [Google Scholar] [CrossRef]
- Chen, C.M.; Chung, C.J. Personalized mobile English vocabulary learning system based on item response theory and learning memory cycle. Comput. Educ. 2008, 51, 624–645. [Google Scholar] [CrossRef]
- El Guabassi, I.; Bousalem, Z.; Al Achhab, M.; Jellouli, I.; El Mohajir, B.E. Personalized adaptive content system for context-aware ubiquitous learning. Procedia Comput. Sci. 2018, 127, 444–453. [Google Scholar] [CrossRef]
- Hong, C.M.; Chen, C.M.; Chang, M.H.; Chen, S.C. Intelligent web-based tutoring system with personalized learning path guidance. In Proceedings of the Seventh IEEE International Conference on Advanced Learning Technologies (ICALT 2007), Niigata, Japan, 18–20 July 2007; pp. 512–516. [Google Scholar] [CrossRef]
- Hwang, G.J.; Kuo, F.R.; Yin, P.Y.; Chuang, K.H. A Heuristic Algorithm for planning personalized learning paths for context-aware ubiquitous learning. Comput. Educ. 2010, 54, 404–415. [Google Scholar] [CrossRef]
- Jovanovic, D. Personalized eLearning system architecture solution based on learning objects. Metal. Int. 2013, 18, 98–101. Available online: https://www.researchgate.net/publication/287055914_Personalized_eLearning_system_architecture_solution_based_on_learning_objects (accessed on 28 January 2022).
- Kardan, A.A.; Ebrahim, M.A.L.E.; Imani, M.B. A New Personalized Learning Path Generation Method: ACO-MAP. Indian J. Sci. Res. 2014, 5, 17–24. [Google Scholar]
- Kiili, K. Digital game-based learning: Towards an experiential gaming model. Internet High. Educ. 2005, 8, 13–24. [Google Scholar] [CrossRef]
- Klašnja-Milićević, A.; Vesin, B.; Ivanović, M.; Budimac, Z. E-Learning personalization based on hybrid recommendation strategy and learning style identification. Comput. Educ. 2011, 56, 885–899. [Google Scholar] [CrossRef]
- Kolekar, S.V.; Pai, R.M.; Manohara Pai, M.M. Rule based adaptive user interface for adaptive E-learning system. Educ. Inf. Technol. 2018, 24, 613–641. [Google Scholar] [CrossRef]
- Latham, A.; Crockett, K.; McLean, D.; Edmonds, B. A conversational intelligent tutoring system to automatically predict learning styles. Comput. Educ. 2012, 59, 95–109. [Google Scholar] [CrossRef]
- Mills, C.; Dalgarno, B. A conceptual model for game based intelligent tutoring systems. In Proceedings of the ASCILITE 2007—The Australasian Society for Computers in Learning in Tertiary Education, Singapore, January 2007; pp. 692–702. [Google Scholar]
- Motiwalla, L.F. Mobile learning: A framework and evaluation. Comput. Educ. 2007, 49, 581–596. [Google Scholar] [CrossRef]
- Paiva, R.C.; Ferreira, M.S.; Frade, M.M. Intelligent tutorial system based on personalized system of instruction to teach or remind mathematical concepts. J. Comput. Assist. Learn. 2017, 33, 370–381. [Google Scholar] [CrossRef]
- Papanikolaou, K.A.; Grigoriadou, M.; Kornilakis, H.; Magoulas, G.D. Personalizing the interaction in a web-based educational hypermedia system: The case of INSPIRE. User Model. User-Adapt. Interact. 2003, 13, 213–267. [Google Scholar] [CrossRef]
- Rani, M.; Nayak, R.; Vyas, O.P. An ontology-based adaptive personalized e-learning system, assisted by software agents on cloud storage. Knowl.-Based Syst. 2015, 90, 33–48. [Google Scholar] [CrossRef]
- Rani, M.; Vyas, R.; Vyas, O.P. OPAESFH: Ontology-based personalized adaptive e-learning system using FPN and HMM. In Proceedings of the TENCON 2017—2017 IEEE Region 10 Conference, Penang, Malaysia, 5–8 November 2017; pp. 2441–2446. [Google Scholar] [CrossRef]
- Rovai, A.P. A constructivist approach to online college learning. Internet High. Educ. 2004, 7, 79–93. [Google Scholar] [CrossRef]
- Schiaffino, S.; Garcia, P.; Amandi, A. eTeacher: Providing personalized assistance to e-learning students. Comput. Educ. 2008, 51, 1744–1754. [Google Scholar] [CrossRef]
- van Staalduinen, J.-P.; de Freitas, S. A Game-based Learning Framework: Linking Game Design and Learning Outcomes. In Learning to Play: Exploring the Future of Education with VIdeo Games; Peter Lang: New York, NY, USA, 2011; pp. 29–54. ISBN 1433112353. [Google Scholar]
- Tseng, J.C.R.; Chu, H.C.; Hwang, G.J.; Tsai, C.C. Development of an adaptive learning system with two sources of personalization information. Comput. Educ. 2008, 51, 776–786. [Google Scholar] [CrossRef]
- Verdú, E.; Regueras, L.M.; Gal, E.; de Castro, J.P.; Verdú, M.J.; Kohen-Vacs, D. Integration of an intelligent tutoring system in a course of computer network design. Educ. Technol. Res. Dev. 2017, 65, 653–677. [Google Scholar] [CrossRef]
- Williams, C.B.; Moore, J.P.; Johri, A.; Pierce, R.S.; North, C. Advancing personalized engineering learning via an adaptive concept map. In Proceedings of the ASEE Annual Conference and Exposition, Conference Proceedings, San Antonio, TX, USA, 10–13 June 2012; American Society for Engineering Education: Washington, DC, USA, 2012. [Google Scholar] [CrossRef]
- Yang, Y.J.; Wu, C. An attribute-based ant colony system for adaptive learning object recommendation. Expert Syst. Appl. 2009, 36, 3034–3047. [Google Scholar] [CrossRef]
- Yoosooka, B.; Wuwongse, V. Linked Open Data for learning object discovery: Adaptive e-Learning systems. In Proceedings of the 2011 Third International Conference on Intelligent Networking and Collaborative Systems, Fukuoka, Japan, 30 November–2 December 2011; pp. 60–67. [Google Scholar] [CrossRef]
- Zhang, B.; Jia, J. Evaluating an intelligent tutoring system for personalized math teaching. In Proceedings of the 2017 International Symposium on Educational Technology (ISET), Hongkong, China, 27–29 June 2017; pp. 126–130. [Google Scholar] [CrossRef]
- Bhatia, L.; Prasad, S.S. COPAL-Cognitive personalized aid for learning. In Proceedings of the 2015 International Conference on Cognitive Computing and Information Processing, Noida, India, 3–4 March 2015; Institute of Electrical and Electronics Engineers Inc.: Piscataway, NJ, USA, 2015. [Google Scholar] [CrossRef]
- Chu, S.K.W.; Zhang, Y.; Chen, K.; Chan, C.K.; Lee, C.W.Y.; Zou, E.; Lau, W. The effectiveness of wikis for project-based learning in different disciplines in higher education. Internet High. Educ. 2017, 33, 49–60. [Google Scholar] [CrossRef]
- Dabbagh, N.; Kitsantas, A. Personal Learning Environments, social media, and self-regulated learning: A natural formula for connecting formal and informal learning. Internet High. Educ. 2012, 15, 3–8. [Google Scholar] [CrossRef]
- García-Peñalvo, F.J.; Colomo-Palacios, R.; Lytras, M.D. Informal learning in work environments: Training with the Social Web in the workplace. Behav. Inf. Technol. 2012, 31, 753–755. [Google Scholar] [CrossRef]
- Kim Macgregor, S.; Lou, Y. Web-based learning: How task scaffolding and web site design support knowledge acquisition. J. Res. Technol. Educ. 2004, 37, 161–175. [Google Scholar] [CrossRef]
- Kimmerle, J.; Moskaliuk, J.; Cress, U. Using wikis for learning and knowledge building: Results of an experimental study. Educ. Technol. Soc. 2011, 14, 138–148. [Google Scholar]
- Merriam, S.B.; Caffarella, R.S.; Baumgartner, L.M. Learning in Adulthood: A Comprehensive Guide; John Wiley & Sons: Hoboken, NJ, USA, 2012; ISBN 0470229225. [Google Scholar]
- Misko, J. Combining Formal, Non-Formal and Informal Learning for Workforce Skill Development. Natl. Cent. Vocat. Educ. Res. NCVER 2008, 45. Available online: www.ncver.edu.au (accessed on 30 January 2022).
- Neumann, D.L.; Hood, M. The Effects of Using a Wiki on Student Engagement and Learning of Report Writing Skills in a University Statistics Course. Australas. J. Educ. Technol. 2009, 25, 382–398. [Google Scholar] [CrossRef]
- Coll, S.D.; Treagust, D. Blended Learning Environment: An Approach to Enhance Students’s Learning Experiences Outside School (LEOS). MIER J. Educ. Stud. Trends Pract. 2021, 7, 121–134. [Google Scholar] [CrossRef]
- Selwyn, N. Web 2.0 Applications as Alternative Environments for Informal Learning—A Critical Review. In Paper for CERI-KERIS International Expert Meeting on ICT and Educational Performance; 2007; pp. 16–17. Available online: https://www.researchgate.net/publication/237744218_Web_20_applications_as_alternative_environments_for_informal_learning_-_a_critical_review (accessed on 30 January 2022).
- Sharp, L.A.; Whaley, B. Wikis as Online Collaborative Learning Experiences: “A Different Kind of Brainstorming”. Adult Learn. 2018, 29, 83–93. [Google Scholar] [CrossRef]
- Streumer, J.N.; Kho, M. The world of work-related learning. In Work-Related Learning; Springer: Berlin/Heidelberg, Germany, 2006; pp. 3–49. [Google Scholar] [CrossRef]
- Touré, C.; Michel, C.; Marty, J.C. Towards extending traditional informal learning tools in the workplace with social functionalities. Int. J. Learn. Technol. 2017, 12, 119–150. [Google Scholar] [CrossRef]
- Zheng, B.; Niiya, M.; Warschauer, M. Wikis and collaborative learning in higher education. Technol. Pedagog. Educ. 2015, 24, 357–374. [Google Scholar] [CrossRef]
- Mills, C.; Dalgarno, B. A Conceptual Model for Game Based Intelligent Tutoring Systems. Available online: https://www.researchgate.net/publication/249767885_A_conceptual_model_for_game_based_intelligent_tutoring_systems (accessed on 28 January 2022).
- Joseph, L.; Abraham, S. Adaptive e-Learning System for Slow Learners Based on Felder-Silverman Learning Style Model. Commun. Comput. Inf. Sci. 2019, 1075, 123–135. [Google Scholar] [CrossRef]
- Chin, D.N. Knome: Modeling What the User Knows in UC. In User Models in Dialog Systems; Springer: Berlin/Heidelberg, Germany, 1989; pp. 74–107. [Google Scholar]
- Mooney, R.J.; Roy, L. Content-based book recommending using learning for text categorization. In Proceedings of the ACM International Conference on Digital Libraries, San Antonio, TX, USA, 2–7 June 2000; pp. 195–204. [Google Scholar] [CrossRef]
- Habte, B.; Finger, S.; Rosé, C. E-Learning In Engineering through Videoconferencing: The Case of the Addis Ababa Institute of Technology E-Learning in Engineering through Videoconferencing. Int. J. Eng. Pedagog. 2013, 3, 9–13. [Google Scholar] [CrossRef]
- Khribi, M.K.; Jemni, M.; Nasraoui, O. Automatic recommendations for e-learning personalization based on Web usage mining techniques and information retrieval. In Proceedings of the The 8th IEEE International Conference on Advanced Learning Technologies, Santander, Spain, 1–5 July 2008; pp. 241–245. [Google Scholar] [CrossRef]
- Gaeta, M.; Orciuoli, F.; Ritrovato, P. Advanced ontology management system for personalised e-Learning. Knowl.-Based Syst. 2009, 22, 292–301. [Google Scholar] [CrossRef]
- Di Noia, T.; Mirizzi, R.; Ostuni, V.C.; Romito, D.; Zanker, M. Linked open data to support content-based recommender systems. In Proceedings of the ACM International Conference Proceeding Series, Graz, Austria, 5 September 2012; Association for Computing Machinery: New York, NY, USA, 2012; pp. 1–8. [Google Scholar] [CrossRef]
- Chiappe Laverde, A.; Segovia Cifuentes, Y.; Rincón Rodríguez, H.Y. Toward an instructional design model based on learning objects. Educ. Technol. Res. Dev. 2007, 55, 671–681. [Google Scholar] [CrossRef]
- Churchill, D. Educational applications of Web 2.0: Using blogs to support teaching and learning: Original Articles. Br. J. Educ. Technol. 2009, 40, 179–183. [Google Scholar] [CrossRef]
- Yang, J.C.; Quadir, B.; Chen, N.S.; Miao, Q. Effects of online presence on learning performance in a blog-based online course. Internet High. Educ. 2016, 30, 11–20. [Google Scholar] [CrossRef]
- Akbari, E.; Pilot, A.; Robert-Jan Simons, P. Autonomy, competence, and relatedness in foreign language learning through Facebook. Comput. Human Behav. 2015, 48, 126–134. [Google Scholar] [CrossRef]
- Coll, C.; Rochera, M.J.; De Gispert, I. Supporting online collaborative learning in small groups: Teacher feedback on learning content, academic task and social participation. Comput. Educ. 2014, 75, 53–64. [Google Scholar] [CrossRef]
- Zukerman, I.; Albrecht, D.W. Predictive statistical models for user modeling. User Model. User-Adapt. Interact. 2001, 11, 5–18. [Google Scholar] [CrossRef]
- Zhang, Y.; Jiao, J. (Roger) An associative classification-based recommendation system for personalization in B2C e-commerce applications. Expert Syst. Appl. 2007, 33, 357–367. [Google Scholar] [CrossRef]
- Abbey, S.; Joglekar, S.; Bedekar, M. Comparison of personalised systems. In Proceedings of the International Conference on Emerging Trends in Engineering and Technology, Nagpur, India, 16–18 December 2013; IEEE Computer Society: Washington, DC, USA, 2013; pp. 7–12. [Google Scholar] [CrossRef]
- Ghazali, A.S.M.; Noor, S.F.M.; Saad, S. Review of personalized learning approaches and methods in e-learning environment. In Proceedings of the 5th International Conference on Electrical Engineering and Informatics: Bridging the Knowledge between Academic, Industry, and Community, Bangalore, India, 10–11 August 2015; Institute of Electrical and Electronics Engineers Inc.: Piscataway, NJ, USA, 2015; pp. 624–627. [Google Scholar] [CrossRef]
- Raptis, G.E.; Katsini, C.; Avouris, N.; Belk, M.; Fidas, C.; Samaras, G. Using eye gaze data & visual activities to infer human cognitive styles: Method & feasibility studies. In Proceedings of the UMAP 2017—Proceedings of the 25th Conference on User Modeling, Adaptation and Personalization, Bratislava, Slovakia, 9–12 July 2017; Association for Computing Machinery, Inc.: New York, NY, USA, 2017; pp. 164–173. [Google Scholar] [CrossRef]
- Rich, E. Users are individuals: Individualizing user models. Int. J. Man. Mach. Stud. 1983, 18, 199–214. [Google Scholar] [CrossRef]
- Koedinger, K.R.; Corbett, A. Cognitive Tutors. In The Cambridge Handbook of the Learning Sciences; Cambridge University Press: Cambridge, UK, 2012; pp. 61–78. [Google Scholar]
- Mitrovic, A.; Mayo, M.; Suraweera, P.; Martin, B. Constraint-based tutors: A success story. In Lecture Notes in Computer Science; Springer Nature: Cham, Switzerland, 2001; Volume 2070, pp. 931–940. [Google Scholar] [CrossRef]
- Albert, D.; Hockemeyer, C. Applying demand analysis of a set of test problems for developing adaptive courses. In Proceedings of the International Conference on Computers in Education, Auckland, New Zealand, 3–6 December 2002; Institute of Electrical and Electronics Engineers Inc.: Piscataway, NJ, USA, 2002; pp. 69–70. [Google Scholar] [CrossRef]
- Santos, O.C. Emotions and Personality in Adaptive e-Learning Systems: An Affective Computing Perspective. In Emotions and Personality in Personalized Services; Springer: Berlin/Heidelberg, Germany, 2016; pp. 263–285. [Google Scholar]
- Mauss, I.B.; Robinson, M.D. Measures of emotion: A review. Cogn. Emot. 2009, 23, 209–237. [Google Scholar] [CrossRef]
- Hagerty, G.; Hagerty, G.; Smith, S. Using the Web-Based Interactive Software ALEKS to Enhance College Algebra. Math. Comput. Educ. 2005, 39, 183–194. [Google Scholar]
- Chen, Z.H.; Chou, C.Y.; Deng, Y.C.; Chan, T.W. Active Open Learner Models as Animal Companions: Motivating Children to Learn through Interacting with My-Pet and Our-Pet. Int. J. Artif. Intell. Educ. 2007, 17, 145–167. Available online: https://dl.acm.org/doi/10.5555/1435369.1435373 (accessed on 7 February 2022).
- Dimitrova, V. STyLE-OLM: Interactive open learner modelling. Int. J. Artif. Intell. Educ. 2003, 13, 35–78. [Google Scholar]
- Dimitrova, V.; Brna, P. From Interactive Open Learner Modelling to Intelligent Mentoring: STyLE-OLM and beyond. Int. J. Artif. Intell. Educ. 2016, 26, 332–349. [Google Scholar] [CrossRef]
- Su, P.H.; Wang, Y.B.; Yu, T.H.; Lee, L.S. A dialogue game framework with personalized training using reinforcement learning for computer-assisted language learning. In Proceedings of the 2013 IEEE International Conference on Acoustics, Speech and Signal Processing, Vancouver, BC, Canada, 26–31 May 2013; pp. 8213–8217. [Google Scholar] [CrossRef]
Disclaimer/Publisher’s Note: The statements, opinions and data contained in all publications are solely those of the individual author(s) and contributor(s) and not of MDPI and/or the editor(s). MDPI and/or the editor(s) disclaim responsibility for any injury to people or property resulting from any ideas, methods, instructions or products referred to in the content. |
© 2023 by the authors. Licensee MDPI, Basel, Switzerland. This article is an open access article distributed under the terms and conditions of the Creative Commons Attribution (CC BY) license (https://creativecommons.org/licenses/by/4.0/).





