Next Article in Journal
A Systematic Review of Critical Success Factors in Blended Learning
Previous Article in Journal
Mental Representations and Cognitive Schemata of Ninth Grade Students for the Refraction of Light
 
 
Font Type:
Arial Georgia Verdana
Font Size:
Aa Aa Aa
Line Spacing:
Column Width:
Background:
Article

Collaboration Skills in Educational Robotics: A Methodological Approach—Results from Two Case Studies in Primary Schools

by
Emmanouil A. Demetroulis
1,
Anastasios Theodoropoulos
2,*,
Manolis Wallace
1,
Vassilis Poulopoulos
1 and
Angeliki Antoniou
3
1
GAV LAB—Knowledge and Uncertainty Research Laboratory, University of the Peloponnese, 22131 Tripolis, Greece
2
Department of Performing and Digital Arts, University of Peloponnese, 21100 Nafplion, Greece
3
Department of Archival Library and Information Studies, University of West Attica, 12243 Athens, Greece
*
Author to whom correspondence should be addressed.
Educ. Sci. 2023, 13(5), 468; https://doi.org/10.3390/educsci13050468
Submission received: 6 March 2023 / Revised: 24 April 2023 / Accepted: 29 April 2023 / Published: 1 May 2023
(This article belongs to the Section STEM Education)

Abstract

This study proposes a methodological approach that allows educational robotics to be used in order to develop collaboration skills in educational settings. Educational robotics is a promising educational tool that has the potential to become a platform for the development of a range of skills. However, there is a scarce amount of empirical case studies that present detailed information on the way it is implemented within formal primary school education. On the other hand, even though collaboration skills are considered vital for future school graduates, it is rarely discussed as the main focus of educational robotics. Most commonly collaboration or teamwork skills are viewed as a byproduct of the robotics activities. This work views collaboration skills as the main outcome. The methodological approach that this work proposes has been implemented during a period of three years in one pilot and two case studies. This research measures the reflection of the robotics tasks paired with the methodological approach to the development of collaboration skills. In order to measure the development of collaboration skills, the ATC21STM framework was used. The results showed activation of the indicators that comprise collaboration skills. Additionally, observations, which were gathered during unsupervised and unrelated to educational robotics, non-context-driven social interactions, showed improvements in students’ social behavior.

1. Introduction

According to Kuhn [1] and Lai et al. [2], “There is no evidence that simply placing students in a group will, by itself, teach (let alone improve) student collaboration skills”. Moreover, Graesser et al. [3] stated “…nearly in essence, we are at ground zero in terms of pedagogical approaches to improving CPS skills”. In addition to these statements, Evans C. [4], in an effort to unfold the key concepts indicated that “…the question nonetheless remains: What does it mean to collaborate, and how can collaboration be taught and assessed within schools?”. Therefore, the need for research on the subject matter of collaboration and collaboration skills is needed.
Educational robotics, on the other hand, is currently attracting the attention of researchers and educators, and its dynamics in student learning and skills development is constantly growing. Even though educational robotics is used in order to enhance student learning for STEM-related subjects (engineering, physics etc.), there is a growing amount of research that is starting to focus on students’ skills [5,6], problem solving [7], critical thinking [8], etc. In many cases, collaboration and teamwork skills are presented as a valued byproduct of the student group activities without presenting significant measures or specific information on how these skills were developed or nurtured. According to Anwar S. et al. [9], “little evidence is available across studies to reach a conclusion regarding the relative effectiveness of educational robots on students’ learning outcomes and professional skills (e.g., communication, collaboration)”. This is also mentioned from Arosena I. et al. [10], who discovered that educational robotics “…benefits as a teamwork promoting tool are not yet widely applied”. This lack of information delivers a sense that there is a technological determinism behind the development of collaboration skills when it comes to educational robotics. Additionally, according to Sapounidis and Alimisis [11], “…the majority of studies on educational robotics did not occur as classroom programs”; therefore, the need to test the validity of such an educational tool in real life classroom conditions is needed.
Even though educational robotics is undoubtedly a very flexible and attractive tool, it is highly questionable to hypothesize that by just handing such a tool to young students by itself increases or develops their collaboration skills. Alimisis [12] stressed the importance of developing appropriate pedagogy for educational robotics to support the development of “teamwork and collaboration skills”. In parallel, Jun and Won [13] found that “even though collaboration was repeatedly mentioned as an important outcome of robotics education…it was not discussed in connection with the robotics specific knowledge and practice”.
This research attempts to shed some light and further enhance research and educational practice in the way educational robotics is viewed from the perspective of creating added educational value to students’ collaboration skills. Consequently, this work attempts to answer the following main research questions:
RQ1: How can primary school students within typical school settings enhance their collaboration skills within an educational robotics project?
Within the research process there was an additional element that presented an interesting issue for exploration. This issue was the hypothesis of whether the skills that were performed during the laboratory group work could be observed in students’ behaviors during unsupervised non-context related driven activities. Therefore, a new question was added within the research process:
RQ2: How did the proposed methodological approach using educational robotics affect the personal and collective behavior of the students during non-content related activities?
The methodology model that this research proposes has been implemented in the last three years in one exploratory pilot case study and two long term case studies. This work presents the results of the two case studies that took place within typical school settings. The results showed that the students that participated in both case studies performed high levels of collaboration skills. Consequently, the use of educational robotics within the proposed methodology sheds more light on the development of collaboration skills.
This paper is structured as follows:
Section 2 presents the theoretical background on collaboration, collaboration skills, and educational robotics, in order to provide the context and the rationale that were used and that were molded into the methodology. Section 3 explains the methodology and the procedures in real life school conditions for both case studies, together with conceptual bridges to the molded theories. Section 4 then presents the results using the assessments conducted (ATC21S) [14] within the laboratories, paired with observations that were collected during non-content related to educational robotics activities. Finally, the last section aims to summarize the contributions of this research, and attempts to discuss the impact and further understanding of the development of collaboration skills.

2. Theoretical Background

2.1. On Collaboration

In the bibliography, there are many ways in which academics and scholars refer to the element of cooperation between two or more people. There are also many statements that refer to the terms collaboration and cooperation interchangeably without making any distinctions between the terms. In order to minimize this “ambiguity” within the terms, as Dillenbourg [15] characterized this difficulty, it is necessary to present which definitions and theories of collaboration influenced the proposed approach of this research.
When trying to investigate a descriptive definition for collaboration, a large number of definitions were revealed. Starting from Roschelle [16], collaboration was perceived “…as an exercise in convergence or construction of shared meanings”. Three years later, Roschelle and Teasley [17] expressed that collaboration is “a coordinated, synchronous activity that is the result of a continued attempt to construct and maintain a shared conception of a problem”. It is understood that between the two definitions there are similarities, but in the second definition the description is becoming more functional in practical terms. Coordination and synchronicity are elements that are important for the layer that covers the tasks undertaken by the group, and shared conception is important in order to portray the communicative and cognitive channels of the coordinated and synchronous efforts. The element of shared conception (common understanding) is encouraged within the proposed methodology, with verbal and non-verbal means of communication. It is also important to pinpoint the fact that the term “problem” occurs in the definition. The term “problem” refers to a task that is perceived by the group members as an issue for which the solution is initially unknown.
Therefore, collaboration occurs when a task presents a challenge for which a solution is initially unknown to the group members. Littleton [18] further explains collaboration in more depth by stating that it “…is the mutual engagement in coordinated effort in which group performance and/or subsequent individual performance exceeds that which any member brought to the group”. This explanation uses the term “coordination” again, while it relates collaboration to performance. The way Littleton [18] relates performance and collaboration is very important because it indirectly separates cooperation from collaboration. While cooperation’s outcome is perceived by the absolute sum of each member’s expertise (knowledge, skills, and abilities) within a project’s divided sub-tasks, collaboration in this definition performance-wise is perceived as a performance enhancer for every individual and subsequently for the outcome (product, artifact, design, etc.) and the group as a whole.
At the level of competencies, Soland et al. [19] defined collaboration as “…a communication plus additional competencies related to conflict resolution, decision making, problem solving and negotiation”. This definition relates collaboration to the individual, and attempts to lay prerequisite interpersonal and intrapersonal skills. Lench [20], in parallel to relating collaboration to skills, expressed that collaboration “…is an individual’s capacity to work with other people in a process that requires interdependence to solve a problem”. Additionally, and in the same pattern of thought, Care et al. [21] stated that “Collaboration occurs when meeting a goal requires more than one individual as able to manage alone and therefore needs to pool resources with others”.
In a sense, the definitions are trying to describe collaboration under the spectrum of three basic elements: (a) the task itself; (b) how the people should work on the task; and (c) how equipped the people are (knowledge, skills, and abilities) to collaborate.
In order for this research to start formulating a plan on how to approach the didactic methodology, there were significant words and meanings that helped towards that direction. The start of the formulation began with the word “convergence”. How can someone converge their thoughts and efforts with another? The word “convergence” is presented in Roschelle’s [16] definition of collaboration; but what are the elements that will help towards that direction? Towards this direction, the term “synchronous activity” [17] gave to our understanding a distinct description of the layer of actual work to be done in order to achieve “convergence”. This was transformed within the proposed approach to a direct instruction for “simultaneous actions” (or high synchronicity); then the immediate thought behind these terms was on how to have two or more students working together without any type of communication or cognition. The next word that had to be added to the equation on the communication element was interaction. The word “interaction” was primarily derived from Hesse et al. [14] and Crowston et al. [22]; more specifically, where it was stated that “Interaction is a minimum requirement for successful coordination”. How can student interactions be protected from their natural immaturity due to age (11–12), and additionally promote open lines of communication? According to Mercer [23], “…when teachers provided such ground rules for guiding interactions (for collaboration), student interactions featured higher quality discourse…”. This research followed this notion (ground rules), to the extent that the ground rules are reflecting genuine student concerns without explicit instructions. In parallel, the ground rules that this approach proposes also reflect the elements of conflict resolution and negotiation that Webb [24,25] recommended for training students in general interpersonal skills.
There are more elements that have an impact in creating a pedagogical approach for collaboration skills to be developed. According to Panitz T. [26], “The underlying premise of collaborative learning is based upon consensus building…”. Even though Panitz T. [26] refers to “learning” in this statement, it is well understood that when moving towards a collaborative environment, the authority within the classroom or laboratory changes drastically (Table 1.).The teacher, therefore, is responsible for creating an environment that is more student-centric. What does student-centric mean in practical terms? According to Jacobs [27], McInnerey and Roberts [28], “cooperative learning has been described as more directive and closely controlled by the teacher”. Additionally, according to Veldman and Kostons [29], “collaborative learning experiences allow delegation of decision making to students—giving students more power than in traditional whole class instruction”.
It can be understood that authority within the classroom shifts from the teacher to the students. If the authority is shifting from the teacher to the students, is this authority shifting equally to the students or are some students exercising more authority within the groups? What are the elements that can support a relatively equal distribution of authority? According to Dillenbourg [15], “…a situation is “collaborative” if peers are more or less at the same level, can perform the same actions…”. Obviously, having students of the same age following the same school curriculum is, in a sense, fulfilling the requirement of “more or less at the same level”. However, does it really fulfil that requirement? Practice shows us vividly (at least within the Greek public schooling culture) that students have different levels of knowledge (among other characteristics) even within the same classrooms, and when pairing students together, this difference is expressed in many forms. The reasons behind these knowledge differences vary, but they are present and need to be addressed within the methodology. Consequently, one of the main concerns of this research is to deliver the conditions in which students have the opportunity to construct and learn new knowledge within the groups more “evenly” and together.
However, before analyzing how the actual knowledge can be more “evenly” constructed within the groups, it is helpful to investigate what types of knowledge exist in an educational context. Bruffee K. [30] makes a very important distinction between “foundational knowledge” and “non-foundational knowledge”. According to Bruffee K. [30], “Correct spelling and grammar, mathematics procedure, history facts etc… would represent types of foundational knowledge”. Meanwhile, he defines ““non-foundational knowledge” as that which is derived through reasoning and questioning”; he then states an interesting insight, “…and then extend their critical thinking and reasoning skills and understanding of social interactions as they become more involved and take control of the learning process through collaborative activities”. According to Dooly [31], “It is our understanding that teachers interested in setting up collaborative projects are interested in working towards students’ autonomy and self-directed learning”. This distinction is important in order for the teacher to decide how to disseminate highly foundational knowledge (e.g., connection phase) when the robotics content knowledge is unknown to the students. Thus, the element of control and authority shifts towards the students when “non-foundational” knowledge is the aim of a didactic procedure, while the development of “foundational knowledge” is thought of more as a procedure that indirectly implies a more structured and teacher-centric approach. The aim behind this research approach is for the students to process the “foundational knowledge” (structured technical handbook) without handing explicit instructional guidelines for interaction. Instead, the approach aims to encourage the students to select their own ways of interacting, while following the ground rules that they already consented to. This is based on the notion that “collaborative learning compared to cooperative learning, it is a pedagogy that has at its center the assumption that people make meaning together and that the process enriches them” [29]. Additionally, “in collaborative learning approaches group interaction skills are mostly not taught explicitly” [32].
If the level of students’ knowledge is of incremental value for the creation of “symmetrical” authority within the groups, what can be practically used in order to ensure a more symmetrical construction of knowledge? Again, Dillenbourg [15] unfolds this notion and accepts that “There are no two individuals in the world with the same knowledge”. How can a methodology approach the relative knowledge of a context in a more symmetrical manner?
This methodology takes a step towards introducing initially the element of constructing the robotic artifact without any technical instructions or guidelines. Thus, in the level of context knowledge, there is an even start for all students. Provided, of course, with a simple yet powerful condition: all the students that get involved in the activity should have no previous experience with creating a robotic artifact.
This new condition can potentially provide a relative equality for all the students towards the initial task. This notion can be viewed from many angles, and it focuses on all the necessary attributes of a collaborative activity, such as interdependence, sink or swim together, among others; but it activates another factor as well. The factor that brings all students, regardless of previous grades, knowledge or even social status at the start of a project which they chose and crafted, is a very similar position. The similar position can potentially be hindered if, for example, role giving is promoted (by the teacher) within groups, even if the roles are meant to be supportive to collaboration.
This very similar position can be very interesting if viewed by the knowledge creation spectrum and analyzed through Dillenbourg’s [15] explanations on symmetries. This research views that symmetry of action can be positively correlated to the creation of symmetry of knowledge:
  • Symmetry of action is the extent to which the same range of actions is allowed for each agent [33];
  • Symmetry of knowledge (or skills or development) is the extent to which agents possess the same level of knowledge (or skills or development) [15];
  • Symmetry of status is the extent to which agents have similar status with respect to their community [34];
  • Symmetry of goals involves common group goals rather than individual goals that may conflict [15].
While the symmetries are very important in creating the supportive conditions, and are needed for the initial “meaning”, there needs to be a high level of interaction. The interactions and their quantity and quality are playing a very significant role according to Hesse et al. [14], and they are the backbone of collaboration skills. However, it should not be forgotten that meaningful interactions contribute to the creation of new knowledge as well. One of the goals during this research process is for students to eventually externalize the “internalized dialogues” that Vygotsky [35] characterized as thinking.
In addition to all that has previously been mentioned, which, in a way, sets the basis for the methodology to be formed, it should not be forgotten that the Vygotskian impact of “social interaction” is evident within the methodology. According to Vygotsky (Vygotsky via Lai) [36], “the zone of proximal development is the distance between what a student can accomplish individually and what he/she can accomplish with the help of a more capable “other””. How this methodology views the ZPD is within the same philosophy, but at the communication level. What this means is that the more capable “other” is the one that is more extroverted and open to sharing their thoughts.
The aim behind this attempt is for an extroverted and more open student to start influencing the communication patterns of a more introverted student. In this way, the interaction will hopefully create benefits for both. While the more extroverted student expresses their own thoughts, the more introverted student will hopefully mirror this externalization and start sharing their thoughts, and vice versa.

2.2. On Collaboration Skills

When designing a pedagogical approach for the creation of collaboration skills, it is very important to understand what collaboration skills actually are. In this effort, we have to first understand if collaboration skills are generic skills or discipline-specific. According to Evans C. [4], collaboration skills are a generic set of knowledge and skills, and are directly related to the following:
  • Planning and making group decisions;
  • Communicating about thinking with the group;
  • Contributing resources, ideas, and efforts, and supporting group members;
  • Monitoring, reflecting and adapting individual and group processes to benefit the group.
As it is easily understood, the above set of skills are independent of any discipline or knowledge context. If they are independent of any discipline, then how can an educator start teaching collaboration? This is where the actual difficulty is hidden. In order to develop these high-quality generic skills in students there needs to be some kind of knowledge context or activity. What activity would that be? To what extent does this activity energize all the above elements? Is the activity extremely narrow, or does it give space for argumentation, different perspectives, etc.? How can the teacher control or regulate his/her behavior within this process? What about the age of the students? Is the age relevant in this development? All these questions are inevitable, and in brief summarize the extensive difficulty of developing collaboration skills.
In order to further understand collaboration skills, it is necessary to put them in a more defined context. According to the National Research Council [37], “student success skills can be categorized into three competencies: cognitive, intrapersonal and interpersonal”. As previously mentioned in the collaboration theory section, collaboration does heavily depend on communication; but what kind of communication occurs without the presence of some form of cognition? Moreover, as Lench et al. [20] stated, “Collaboration requires communication because it is impossible to collaborate without some form of communication”. In addition to the above, “…it is impossible to collaborate without cognition or self-regulation [4]. Consequently, collaboration is an interpersonal competency that is heavily dependent on communication and cognition. The “without” statements above are very insightful in order to understand what should be included within the equation.
Continuing the effort to grasp even more the development of collaboration skills, it is also necessary to investigate what the relevant literature has to offer in terms of age appropriateness. We know little about how collaboration develops over time [21]. From a Piagetian point of view as Evans C. [4] describes it, children younger than the age of 7 may not be able to benefit from collaborative tasks because they lack the ability to take another’s perspective. In addition, according to Lai et al. [2], “…the extant research is insufficient for establishing a broader developmental trajectory of collaboration skills from the early into adulthood”. However, if we consider the Vygotskian point of view, there is a relative point of hope within the element of the zone of proximal development. Even though “Vygotsky does not identify particular stages at which children may be ready to collaborate” [4], it can be hypothesized that it is possible for collaboration skills to be developed within a collaborative activity that occurs within the zone of proximal development. There is a conceptual convergence of collaboration definitions described in the previous section, Vygotskian ZPD theory and collaboration skills (if taken as a generic set of skills).
If collaboration skills are generic, as stated above, then they should be (given the opportunity) developed partially in many activities of children’s lives. According to Hole [38], “the more general the skill is, the more transferable it is and vice versa”. He then defines that collaboration skills are associated with process and are considered transferrable as well. This is a great insight that brings to the investigation another important element. This is the element of the transferability of skills. Even if there is no evidence that collaboration skills are identified at particular stages, it is not a far stretch to hypothesize that young students have actually come across some sorts of group activities that were or were not within school settings. These activities may be in family settings or related to sports or neighborhood games with other children, or even online group pc games. The exposure of children to these activities varies in quantity and quality. Even if these activities are varying in quantity and quality, they do have a cumulative effect. However, recent research performed by the OECD [39] showed that “Only 8% of students throughout the globe performed at the highest level of proficiency…” [3] at collaborative problem solving skills. Consequently, there is a need for more research on the subject matter of students’ collaboration skills.
The cumulative effect can be also explained through Eraut’s [40] concept of “learning trajectories”, in which he explained that the learning of generic skills is “…seen as a continuous process that is not completed at a particular point, but rather arrested, halted or accelerated at different and during different circumstances”. Again, if the assumption of transferability is evident, then when is the appropriate age for placing the educational robotics activity? The reality within school settings shows that (without having concrete evidence) children do have some previous experiences in group activities relating to the trajectory learning concept. Additionally, “participation in group school activities, such as band, plays, sports, newspapers, and volunteer service activities, were training grounds for developing CPS skills” [3].
However, if we try to place a collaborative activity as early as between 6 and 10 years old, this may be too early for two reasons: Firstly, because the relevant experiences may be too few, so transferability-wise, there are fewer possibilities for transferability to strengthen the process. Secondly, because the relative immaturity of children, communication-wise, may limit the depth of conversations. On the other hand, if we place the collaborative activity later, after 13 years old, it may be too late, because the impact may be blurred by the transferability of distorted perceptions of different experiences in other group activities. For example, at multiple points throughout the years, it was observed that students had been taught to collaborate by dividing time of use or resources with a pc/application. In a way, this created an even time of usage or resources, but in terms of collaboration, it was at minimal level, because when a student would hand to the next student the task, the task would start from the beginning without any connection with what had been done by the previous student. Indeed, there are many more examples similar to this kind of “collaboration”.
In conclusion, placing the collaborative activity in an age where the children have some previous experience but are still young enough to shape a stronger perception of collaboration skills knowledge enhances the possibility of the skills being accelerated and hopefully attained. This work placed the research in the last grade of primary school (students aged between 11 and 12 years old).
Consequently, by connecting the dots with collaboration theory and the concept of “learning trajectories”, it is understood that the experience of creating new knowledge, under the appropriate circumstances, defines the depth and breadth of the acquired collaboration skills. To continue on the same path but from a different perspective, the students entering into a collaborative situation do have some acquired skills from their lives, as explained before. However, these skills vary in quality and quantity. How can these skills, from a teacher’s perspective, be grouped and paired in order to produce dynamics that will enhance collaboration skills? This brings the element of pairings in the students’ groups. The pairings and groupings are very challenging endeavors. Since collaboration skills are heavily dependent on communication, as explained above in this section, there is a valid concept of pairing students with different communication preferences. If hypothesizing that all students have some skills developed in terms of collaboration, as viewed by the “learning trajectories” concept, and these skills have to be communicated within a group, how can these be communicated if a student is inherently or naturally introverted? The concept of pairing followed by this methodology is the result of mixing students in groups of different levels of extroversion and introversion. Having a blended mix of communication patterns within student groups is seen as a supportive factor for the development of high levels of interaction.

2.3. Educational Robotics…Why?

Educational robotics (E.R) is an element that has attracted interest for the last two decades within the formal educational context. The main concern of educators behind E.R is to try to use it in a way that is beneficial for the students. Within the relative literature, there are roughly two main directions in which E.R is used in an educational context. The first main direction is to enhance student learning for specific subjects, such as mathematics, physics, biology, etc. The second main direction is to view E.R as a tool that enhances the development of student skills. While both directions have clear objectives, “little evidence is available across studies to reach a conclusion regarding the relative effectiveness of educational robots on students’ learning outcomes and professional skills (e.g., communication, collaboration etc.)” [9]. In addition to this, “there is a need to connect the theoretical basis of robotics usage with its implementation” [9]. If this connection is not present, it implies that solely E.R and their technological traits can determine their methodological implementation, which is very difficult to generalize, since there are many different E.R kits in the market with very different attributes.
It is useful to understand, before getting into the analysis of the step-like methodology description, what the fundamental theories behind educational robotics are. Moving from collaboration theory and a student-centered approach, it is necessary to understand if these theories are compatible with the theories expressed behind educational robotics. Educational robotics has two main theories behind it. The first theory is constructivism, and the second is constructionism. While constructivism “considers knowledge as an experience that is actively constructed through interaction with the environment” [41], constructionism expressed by Papert [42] states that “this theory shares ideas with constructivism, but expands it by providing real-world context guide to generation of new knowledge”. According to Alimisis and Kynigos [43], “constructionism as a theory supports student-centered learning…”.
It is understandable that both constructivist and constructionist theories have a student-centered element that is a point of connection with collaboration theory. However, this does not mean that because “technology itself exercises causal influence on social practice” [44], that therefore “technological determinism” is true. According to Jung and Won [13], “this kind of determinism tends to oversimplify the interaction between young children…”. In a process where collaboration skills are the main focus, the causal influence of technology itself is viewed to be supportive, but not the determining factor that influences the quantity and quality of interactions of students.
In addition, there is another element within educational robotics that is not often discussed or analyzed within the relevant literature; this is the element of culture. If cultural differences within schools are added into the equation in relation to achieving collaboration, then the endeavor at least in students of a young age becomes extremely difficult. We should remember at this point that according to Care et al. [21], “Culture influences collaboration”. How does educational robotics relate to cultural issues? According to the conclusion of Catlin D., Smith J. and Morrison K. [45], after extensive longitudinal research on the indigenous Maori Native people in New Zealand, “Educational robots support principles of equity of age, gender, ability, race, ethnicity, culture, social class, life style and political status”. Consequently, such an educational tool that supports equity on cultural issues as well has the potential, if used together with an appropriate pedagogy, to enhance collaboration and collaboration skills.
If educational robotics do deliver a supportive tool for the development of a variety of knowledge, skills, and abilities, do all the students have the opportunity to come into contact with E.R? According to Alimisis D. [12], “…the role of E.R should be seen as a tool to foster essential life skills (cognitive and personal development, team-working)…and courses should include the whole class and not only the talented in science and technology children”. The reality is that many competitions, summer camps, private entities, etc. do offer an initial contact. This does offer an initial opportunity, but can all students afford their participation in all these interesting activities? According to a recent study, Wallace M. and Poulopoulos V. [46] underpinned that “…the high cost of the equipment, the reluctance of teachers to embark on a teaching path for which they have not been trained and have no support, low social awareness, etc. are all factors that make educational robotics accessible only for a few privileged…”. Thus, there are problems (among others) that are derived from the lack of the actual tool and the lack of training of teachers in implementing such a tool into educational practice.

3. Methods and Procedures

3.1. Context and Participants

This research took place in two different urban Greek public primary schools in the Eastern Peloponnese. The first case study took place in a primary school that had 220 students, and the second case study took place in a school of approximately 132 students. The students were not individually selected due to the fact that this research aimed to investigate the phenomena and their understanding within their natural class environment. The reason behind the age of the participants (Table 2) was due to their relative maturity and their previous experience with Scratch programming. The researcher of this work was a full participant as the computer science teacher for both the case studies. Since the researcher/teacher is a full participant of the case studies, it is meaningful to mention some of his relative characteristics. The teacher had 18 years of educational experience in both secondary and primary school educational settings as a computer science teacher. Additionally, he had participated in past national educational robotics competitions, and participated as well in various non-profit out-of-school educational robotics activities for the last 8 years.
The class that was chosen for the first case study had previous experience with the teacher/researcher. Due to public health restrictions, this case study came to an end suddenly after 13 weeks of work (2 class sessions and 11 lab group work sessions). Therefore, the educational endeavor was not fully completed. However, observations are brought forward and presented in this work.
Due to the former relationship of the teacher/researcher with the students of the 1st case study, it was decided to conduct the 2nd case study in a school where the environment and students were unknown to the teacher. The duration of the case study was 16 weeks (2 class sessions and 14 lab group work sessions) and it was completed when all students finished their artifacts.
The data collection was conducted within the laboratories of both schools using the observation technique. Due to the fact that collaboration skills present a high level of complexity, it was decided to use both the defined framework of ATC21S for assessing the development of collaboration skills paired with written observations during the group sessions. Additionally, because collaboration skills by their nature are interpersonal, it was also decided to observe the students that participated in the case studies outside the defined context, in the school playground during class breaks. These out of context observations were also written down and brought forward in this work.
The particular E.R kit that was selected for the experiments has elements that are easy by computer science teachers and other educators to be trained on, and is relatively lower in cost than other kits of similar properties. However, not all E.R kits are considered to deliver the same space for exploration in both construction-related aspects and flexibility in using programming languages used in formal school settings.
There are multiple reasons behind selecting the educational robotics kit (Lego WeDo 2) for this research:
Firstly, the playful element is very important for reflecting the appropriate student age. As pinpointed by Scaradozzi et al. [47], “LEGO Education WeDo provides a hands-on learning experience that actively engages children’s creative thinking, teamwork, and problem-solving skills”. Secondly, the option of manipulating pieces/bricks for assembling artifacts using hubs, motors, and sensors was thought of as complicated enough for students with no prior experience to start with. According to Evans [4], Dillenbourg [15], Kuhn [1], Sears and Reagin [48], when trying to portray the task prerequisites for collaboration, “Tasks should be sufficiently complex, authentic, novel and ill-illustrated...” The fact that students used the bricks for construction was an important element that was collaboratively capitalized on. More specifically, the elements of synchronicity and symmetry of actions were introduced early in the methodology. After introducing synchronicity and symmetry of actions, the students had the necessary guideline to produce symmetrical initial constructed knowledge on a procedure that did not present any significant prerequisite background, “foundational knowledge”. While constructing new knowledge in a more symmetrical pattern, initial collaboration skills were starting to be developed.
Thirdly, the element of being paired with Bluetooth connectivity with a personal computer instilled a technological factor that is widely used nowadays in modern devices. This element gave the opportunity to capitalize on the fact that the connections presented a hard “foundational” type of knowledge that needed to be completed in order for the artifact to move on to programming. The initial activation/enhancement of the collaboration skills supported this phase because the students had to share a “foundational” type of knowledge. The fact that all the students within each team shared one handbook of detailed instructions on connecting the artifact with the computer gave the opportunity to deepen their collaboration skills. Consequently, equal opportunity for the “foundational” type of knowledge can support the underlying condition of developing symmetrical authority within the teams.
Fourthly, the ability to be connected with the Scratch programming language. The Scratch programming language is widely used in Greek Primary school settings, and students are well accustomed to its use by the age of 11 (6th grade of primary school). According to Stoumpa, Skordoulis and Galani [49], “Scratch… is addressed to the educational community from primary education to the University”. For the experiments, it was decided that the sophistication of the E.R kit should be enhanced by adding the use of an application such as the s2bot and the Scratch programming language. The s2bot application would enhance the depth of shared knowledge for each group in terms of sensor and motor functionality, while presenting detailed consumption of battery energy as well. These factors pair the new knowledge created during the previous collaborative process with the element of the background “foundational” type of knowledge (Scratch programming).
Additionally, relating to knowledge creation, the element of construction supported a more “symmetrical” start towards knowledge creation, and it was not perceived as an activity that was exclusive to students that are considered “stronger” in programming. The element of construction can potentially draw the interest of a wider set of students within the classrooms. Finally, even though the cost of acquiring this robotics kit was not prohibitive (relatively inexpensive), it was considered that the benefits of using this particular kit outweighed the cost factor.

Procedure

The research procedure used the observation technique within the laboratories and outside during class breaks. During the laboratories group work, the ATC21S was used in order to observe the performance of collaboration skills. All the assessments and observations within the laboratories were conducted by the teacher/researcher. The authors acknowledge that this is a limitation of this research which is described in the following section, “Limitation and Future work”.
The teacher/researcher, as part of his professional duties in the schools conducting the research, was assigned once a week to monitor the students during class breaks. During that time, the teacher, acting as a research instrument as well, collected behavioral differences from the students participating in the case studies, and wrote them in the research diary. The teacher also collected information from other agents such as the class teacher, headmaster, and physical educator, and wrote this down in the research diary.
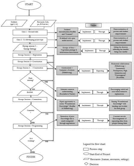
The assessments (green horizontal boxes—Figure 1 and Figure 2) were conducted using the framework during the group sessions that presented increased interest. The increased interest was determined by the knowledge content of the educational robotics tasks. Therefore, the students were assessed when starting to construct the robotic artifact, when sharing knowledge of connecting the robotic artifact, and when the groups started the programming phase. Additionally, it was decided to assess the students’ skills before and after the school breaks (grey boxes—Figure 1 and Figure 2) in order to further understand if the absent time of the whole class affected the performed collaboration skills.
During the group sessions (orange horizontal boxes—Figure 1 and Figure 2), they were not assessed using the ATC21S framework, but were mainly focused on collaborative issues that could not be strictly defined by the framework, but relative to collaboration skills defined by Evans C. [4] in Section 2.2. These issues were mainly focused on how the students faced the challenges (tasks, time and instruction) collaboratively, and the impact of the teacher/researcher on the endeavor. The aim of these observations was to deepen even more the information available and to shed more light on factors, such as student to student and student to teacher relationships.
Case study 1—Assessments with ATC21S—Group sessions: 1, 4, 5, 7, 8, 11;
Case study 1—Observations of collaborations skills—Group sessions: 2, 3, 6, 9, 10;
Case study 2—Assessments with ATC21S—Group sessions: 1, 2, 4, 6, 7, 10, 12, 13, 14;
Case study 2—Observations of collaboration skills—Group sessions: 3, 5, 8, 9, 11.
Finally, it was interesting to investigate if the students participating in both case studies could express any new personal or collective behavioral patterns (sharing resources, perspective taking, conflict resolution, etc.) that could potentially be the result of their engagement in the laboratory group sessions. Within this process, the teacher/researcher collected observations (vertical orange boxes—Figure 1 and Figure 2) from the class breaks between the laboratory group sessions within the school year. These observations were conducted during all the class breaks for one day per week.

3.2. Anatomy of the Proposed Methodological Approach

The following section aims to deliver a detailed step-like description of the methodological approach that was implemented in both case studies. Due to the nature of collaboration and the complexity of developing collaboration skills, it was decided to depict the methodology in a step-like fashion. Figure 3 depicts the steps of the educational intervention in phases, and the instructions of the teacher for every step. The methodology includes the following:
  • Re-acculturation;
  • Co-creating project;
  • Group formations—instruction;
  • High synchronicity—instruction;
  • Common understanding—encouragement;
  • Collaborative learning—equal opportunity to new “Foundational Knowledge”;
  • Collaborative problem solving—with retraction of prior “Foundational knowledge”.
The decision points (Figure 3) are the points where the students have to decide on how to move forward. When the students are ready to move forward into the next phase, e.g., finalizing the first stage of constructing the artifact, it is important for all the members of the groups to have conversations to reach a common understanding (about the elements of construction), and this has to be ensured and encouraged by the teacher. Additionally, when the students receive the booklet with detailed technical instructions at the next step, the teacher has to ensure that students within the groups disseminate and share the “foundational knowledge” among them in an inclusive and thorough manner. When reaching the second decision point, the students have to observe and process if the connections are working, and if not, they have to rework all the previous stages, going through the constructing phase and reading more carefully the booklet. Similarly, when reaching the final stage of programming, they have to retract their previous knowledge of Scratch programming. If something is still not working, they have to revise all the previous steps. However due to the increased knowledge that the students have acquired and created at this stage, it is important for the teacher to encourage the students to try to separate the ideas from the students bearing them, in order to enter into negotiating conversations that are directed towards solutions, by engaging in constructive criticism without being prone to personal conflicts.
As the projects progress during the group work flow from one stage to another, the teacher has to ensure that collaborative work is promoted throughout the process. The theoretical background of what constitutes collaboration has to be brought forward with simple, understandable instructions and settings for the students. The very basic notion behind this methodology is to ensure open communication channels that enlarge and deepen gradually among the students, and establish equal access and opportunity to sharing, disseminating, and creating new knowledge.
However, because collaboration can be a delicate issue to be implemented due to its dependence in relation to having consensus built among and with students, it was important to address how the implementation was carried out by the teacher/researcher as well. The following subsections deliver explanations of how the methodology was implemented, and the conceptual bridges with the theoretical background enhance the understanding of the potential reader/educator, in order to repeat the methodology within formal educational settings. Finally, the last sub-section of the proposed methodology presents two potential challenges, paired with how using the methodology resolved these challenges.

3.2.1. Re-Acculturation (1st Class Session)

The main goal of this first class is to start a conversation with the students and understand what their experiences towards group work are. It is meaningful to invite all the students into the conversation and receive as much feedback as possible from all the students. It is important to collect negative past experiences and categorize in real time the issues that students are mostly concerned with. All three case studies revealed that students were concerned with the negative effects of: badmouthing, student exclusion, egoism and selfishness, loafing, unresolved past conflicts, fear of facing the robotics challenge, and punishment.
After this process is completed, it is important to address the students’ concerns with practical yet theoretically-sound ground rules that can support the development of meaningful student interactions. The ground rules have to therapeutically address the concerns of the students while also addressing important prerequisite elements towards the development of open communication channels. While every ground rule is brought forward by the teacher, it is important for every student to express their opinion and agree or disagree. This element empowers students and creates the bases for open communication between the students and the teacher.
During the pilot case study, there were created a set of ground rules [50] (as presented below) to construct the conceptual campus whenever the occasion needed it. It was noticed that even though the students’ will to explain was evident, sometimes students could not find the words to explain their thoughts.
  • All the members of the teams are equal;
  • When a member of your team is talking, think what they are saying;
  • If you think what they say, tell them what it is that you like;
  • If you did not have the time to think, take your time to think, and when you are ready, express your opinion, or if you didn’t understand something, ask a question;
  • It is good when you are talking to look at each other;
  • Do not talk in a bad manner or in an underestimating way to anyone, however much you disagree. Remember that many great ideas are created when people disagree with each other in a civilized and kind way;
  • Ask many questions! You will see that you have all the answers within you (all of you);
  • Some students are talkative, some are less talkative, and some do not talk at all. Remind your groupmates that talk a lot, to talk less, and to help the students that do not talk as much to step into the conversation. If a student is still not talkative, respect this fact and let them step into the conversation when they feel ready to do so. In this way, more students will participate and it will be fairer for all;
  • When something does not go the way it is supposed to go, take a small break and reflect back on what you have achieved as a team and do not stress. If you need assistance, ask the teacher for help;
  • And remember…all for one and one for all!
  • If you think that you cannot express yourself in words, show what you think in any way you can, with your hands, movements, or something else. Just try to make your groupmates understand you.
This observation was the reason behind the creation of an 11th additional ground rule that enhances student interactions with intentional non-verbal communication aspects, which is a unique element that has not been used before in case studies in relation to collaboration skills development in educational robotics.

3.2.2. Co-Creating Project (2nd Class Session)

Starting the second class, it is important to remind the students of the ground rules. The main goal of this class is to mutually develop a general idea of a project that is accepted by all. Again, consent is an important factor that supports the underlying notion of intrinsic motivation [26]. However, there are more issues that have to be considered other than consent.
The teacher has to be aware that the project that the students will be engaged with needs to be solvable but complicated enough in order to support the necessary ground for planning, decision making, etc. If the students engage in an idea that is unsolvable, they may lose interest and the endeavor may fail. Additionally, the teacher has to present the functional limitations of the robotics kits (type of sensors, motor and hub) without getting into details (this is a process that will have to be explored by the students).
The project should entail ill-defined characteristics that allow open-ended answers, but at the same time, the general idea should be common for all the students of the class. It is obvious that by having an ill-defined project with open-ended answers supports the creation of elaborated explanations. The reason behind the general common idea is rooted to the notion that this methodological approach focuses on creating skills that can potentially migrate from the inner environment of the group to the outer environment of the group, which is the whole class. The common ground for collaboration can be enlarged if all the students of the class agree upon a general idea with the same limitations.
For example, if a vehicle is agreed to be constructed, it can be created by the groups without the strict definition of what a “vehicle” is. Therefore, the vehicle can have wheels or no wheels, two wheels or three wheels. Secondly, if the “vehicle” is decided to perform an action, this action can be the result of using a distance sensor or a movement sensor, or something else. Thus, thinking out-of-the-box creativity is enhanced by giving the freedom to explore different functionalities. Additionally, if a group reaches a point where the cognitive load is too heavy to overcome (this can happen in very demanding tasks), the general common ground of the project may be supportive for intergroup collaborations to be developed. Intergroup collaborations may activate even deeper collaboration skills that are related to initiating contributions, which can be performed in later stages of the projects.

3.2.3. Implementation of Group Formations (1st Group Session)

The group formations are a very delicate endeavor which, if not handled carefully, can potentially undermine any effort for developing collaboration within the groups, and hence collaboration skills. Feelings are very important to students of this age, and the teacher has to reassure that the implementation of the ground rules will be monitored. On the other hand, the students start to understand that the ground rules that were previously crafted are not just words on a piece of paper. Consequently, both the teacher and the students have to make a leap of faith to trust each other. This process is easier when a teacher has had experience with the class, and is more difficult when the teacher has not; and it may take more than one didactical session to be completed. In all three cases, one didactical session was adequate.
Even though Lai [36] proposes a horizontal type of role-giving within the groups for students, this approach does not support role giving of any type. The notion that this approach follows is for the students to constantly self-select their functional and social role in the group. Even if horizontal types of roles are given to students, it is not clear how these roles may be interpreted by the students. Additionally, it creates an extra load for the students and the teacher, and it practically hinders the risk of shifting the behavior to be more un-natural and more restricted.
The approach proposes that the groups should be formed according to their natural inclination of communication patterns. This means that pairings within the groups should have a blend of pairs of introverted/extroverted students. This notion supports the creation of high meaningful interactions. As previously mentioned, according to Hesse et al. [14], high interaction is a necessary prerequisite for developing collaboration skills.
The size of the groups should range from 3 to 4 depending on the class size, with 4 being optimal. It was observed during the pilot case study that groups that remained with 2 students were lacking the larger pool of knowledge and skills that the rest of the groups that consisted of 3 and 4 had. It is indeed hard to generalize, but given the fact that the activity is demanding both mentally and socially, the decision was made to follow this pattern.
If the pattern of 4 is followed, and the class size does offer perfect groupings of 4 students, then ideally pairing two introverted students with two extraverted students would help the process of enhancing the level of interactions. If the class size does not offer perfect groupings of 4, then the decision should incline towards the creation of groups of 3 as well. Ideally, a student with a highly introverted preference would sit beside an extroverted student, and an extroverted would sit at the opposite side of the table. If the number of introverted students is two within a group of 3, then the more introverted ones should sit beside the extroverted one, and this pattern may be altered if the teacher observes lower interaction between the two sides of the table.

3.2.4. Implementation of High Synchronicity (2nd Group Session)

At this session it is important to introduce the instruction of simultaneous actions towards the construction of the artifact. This instruction supports collaboration at two levels.
The first level is the level of equal knowledge construction among the group members. In this way, the students will have an equal opportunity for action, which may lead to more symmetrical actions [15]. The symmetrical actions hopefully will create a symmetrical level of student knowledge. The relative symmetrical knowledge that is constructed is a prosperous ground for argumentation and negotiations. It is also less likely for a student to drift away from the collective efforts of the group if, from the start of the project, they are a part of the co-constructed group knowledge.
The second level is the level of communication between the students. It is inevitable to initially interact physically when simultaneous actions are promoted. In this way, the non-verbal instinctive interactions while sharing the Lego bricks start to transform into verbal interactions. Consequently, the verbal interactions can slowly transform into simple exploratory questions and gradually form deeper conversations as the project progresses.
Even if simultaneous action is instructed, it is not rare to observe the instinctive division of labor. This thought has been also expressed by Miyake [51], but one has to understand what the actual division of labor consists of and what the relation between the tasks is. When the division of labor is horizontal, as Dillenbourg [15] explains, it can lead to reasoning layers, because the tasks are interwoven.
The teacher has to be very careful how the instruction of “simultaneous” actions is delivered. It should not be forgotten that vertical instructions are not very compatible with the student-centric approach. However, if the teacher delivers adequate explanations about the reasons behind the necessity of the instruction (equal opportunities, common knowledge, etc.), it can be smoothly implemented.

3.2.5. Common Understanding (3rd Group Session)

This session is focused on transforming the high interactions that are starting to be formed into interactions that have more meaning and reflection. During this session, the teacher transforms into a collaborator and monitors the actions and interactions of the students. During all three case studies, the students felt slightly anxious and impatient; consequently, it is meaningful to reassure the students that their actual performance is not the goal of the project. This anxiety may be rooted in the fact that the case studies took place within typical school settings where students expected grades every 3 months for every subject taught (computer science included).
It is important at this point that “shared conception of a problem” [17] is a part of what is defined as a prerequisite condition for collaboration. It is during this session and onwards that the pedagogic approach aims to transform the high quantity of interactions into interactions that entail more quality elements in them.
Bruffee K. [30] expressed it in a compact yet powerful way, “By learning to “share our toys” I mean learning to share our books, our ideas, our beliefs…Most of us spend a lifetime learning to share our toys”. Thus, in an abstract yet very practical way, the students started sharing their toys; then the teacher helped them on how to “share their toys”, and the actual toys became the “toys” that Bruffee further explained. The progression continues, but the toys become ideas, conceptions, strategies, etc. The question is how well these “toys” will be communicated and integrated.
Reflecting back to the ground rules, there is a deliberate effort by the teacher to start introducing a high level of questioning. This effort is not implemented by vertical instruction, but through being a standby collaborator, e.g., “This is an interesting choice…why did you use this narrow band?” The responses of the group reveal if all the students understand the issues. The students are encouraged to provide explanations in order to “invite” their groupmates into the conversation.
Thorough explanations of tangible and technical matters that are considered an unknown context for the students present difficulties for many primary school students. Terminology for parts and procedures often contains unknown words. The contribution construct, however, has to be developed and supported. Therefore, the infusion of richer information exchange through non-verbal means can create more possibilities for equal opportunities for all students to contribute their thoughts to the joint effort. Since the “…contribution construct refers to a cognitive action that contributes to advance in the collaborative goal…” [52], it is meaningful and of critical importance to enhance it in every way possible, and this approach is designed for all the students to have as much of an equal opportunity to participate as possible.

3.2.6. Collaborative Learning (Group Session X—Connections)

While the previous sessions aim to deliver an initial activation of collaboration skills through designing and constructing without any previous experience, which is to a great extent an exercise of convergence, the next stage is a very demanding one in terms of knowledge.
In the sense that the students had to keep collaborating without being fed the technical issues by the teacher, it was decided to design and hand the students a booklet of technical instructions to prevent them becoming helpless and inevitably exhausted. In this manner, the students will have to activate collaborative learning in its very basic and authentic form, and learn together.
It was indeed a puzzling matter what to include and what not to include within the booklet, but given the fact that the students are well accustomed to pictures and photos, it was decided to portray the phase of connecting the artifact with the computer with screenshots and photos of the devices with very few words. The functionality of the sensors was not explained, but it was left to be explored through the use of the s2bot application. Additionally, there was a sample program that included the “new” commands in Scratch 2 that are necessary to program the motor and the use of the sensors.
Every group was handed one booklet and was advised to share, read carefully, and make sure all the group members understood everything before moving forward to the programming phase. All the groups had the freedom to move on to the next phase when the group members decided to do so.
In both case studies this phase was frustrating for the students, but at the same time it forged their individual and collective commitment to keep going with numerous attempts to connect their artifact.

3.2.7. Collaborative Problem Solving and Negotiations (Group Session Y—Programming)

As previously mentioned, the students do have some previous experience in Scratch programming, and indeed many of them can complete a program that includes even complicated “repeat” and “if” commands. Have all students acquired the same knowledge from previous years? That is a tough question. The reality shows us that within classes, even though all students are taught the same curricula with the same teachers, there is a difference when it comes to programming. This can be due to many reasons, but it is a reality that this approach has to take seriously into consideration.
It is understandable that when a student within a group does not remember or never actually grasped Scratch programming, the group can easily be advised to share their knowledge with their groupmate and bring them to roughly the same level as the others. But what happens when a whole group does not have the knowledge level to program? In a way, everything comes down to this point. Are we going to let that group just look at the others progress, or act upon this collaboratively? If we act collaboratively, is it going to be the teacher’s instruction or a contribution initiative from the students?
We have to remember at this point that all the students have undergone a painstaking process within their groups, but with a common ill-defined project. Competition among the groups was not at any stage mentioned, and students were reassured that this project would not affect their grades.
The students could easily be instructed to perform a jigsaw or a jigsaw-ish pattern. This pattern would enhance and speed up the process. However, the proposed approach aims to migrate collaboration skills outside the group into the grander environment of the class. The question that the teacher can express is simple, “It seems that a group has a problem with a programming issue…do you agree if someone from another group help them?” In all cases when this question appeared, many students offered their help. However, what happens with the knowledge transmission that is delivered from an external student?
It is important at this point for the teacher to direct the help-recipient group into using only the information that is useful for their own strategy. Similarly, it is important to direct the transmitter to restrict the information to what is only needed for the recipient’s strategy and to not attempt to influence their whole strategic approach. In this way, the help is tailor made for the recipient’s needs and not vice versa. In a sense, if we make this an abstract yet practical paradigm, the students can exercise perspective taking (and not perspective making) in a deliberate effort to help and not to alter another group’s strategy. It is also understood that when a student or students are helping another group, they pose an element of authority because they are perceived as more knowledgeable at a particular sub-task by the help-receivers; this has to be seriously taken into account.
In this way, the students learn to respect the joint creations of other groups, while contributing to the advancement of their knowledge, and indirectly growing and refining their own collaboration skills. We have to remember again at this point that “…transferable skills are associated with process rather than result…” [38], and if students are presented again with group activities outside this particular environment, they can potentially use the memory of this experience collaboratively in a different context or experience.

3.2.8. Potential Challenges

When reaching the second group, it was noticed that one group of students had already constructed and finished the artifact and were expecting the teacher to come and observe the progress, and to move on to the next phase and hand in the booklet with the detailed instructions. When the teacher arrived and observed the artifact, it was noticed that the artifact was meticulously created, but it was a design that was derived from the already-made designs of Lego WeDo 2. The teacher had a deep knowledge of all the ready-made creations of the specific kits that are circulated on the internet, and had read all the detailed instructions. How would the teacher respond to this? The creation did not reflect the guidelines, but with a small alteration in placing the sensor, the artifact could potentially be functional for the project that all the students decided to develop.
The first question, asked in a non-criticizing voice, was “who created this wonderful artifact?” The answer, of course, was that one student created it and the others did not want to comment on that. It was obvious that the student had overtaken the project immediately and started creating it without taking into account anyone else. This was reflected in the first measurement as medium action and low interaction for this particular group, from two students, but at the start of the projects, this was not a surprise. The ground rules were not followed and the rest of the students did not collaborate in the horizontal manner that Dillenbourg [15] described, but in a vertical way following the actions of the one with the knowledge. This simple example brought to mind the hierarchy of knowledge and the hierarchy of authority. It was the exact point where the teacher had to transform this experience into a collaborative one, without the use of any negative extravagant expressions or disappointment; after all, the students were there to firstly enjoy themselves. The next question was “is this created by all?” The students indeed hesitated to answer, but the voice of the teacher did not make them fearful, so the answer was that they were just following what that student told them. This confrontation made the student behind this creation start talking, and he revealed what was already known to the teacher.
However, this action disrupts the whole concept of an “unknown situation” by all. Indeed, but unexpected things happen all the time within classrooms and laboratories. The notion that was followed was to remind the students in that particular group of the ground rules that all consented to and should start implementing. In order to therapeutically intervene in this situation, it was asked for the student to disseminate his knowledge to the rest of the group, and to do it the best way that he possibly can. In reality, the student did not have any knowledge of the more foundational aspects of motors and sensors, but managed to understand how to construct and assemble the gear systems. Consequently, the student tried to explain to the rest of the group members to use the parts in this particular position, etc. This brought an element of collaborative learning into the situation, and it was received by the rest of group members as an altruistic and positive move. However, the artifact is already made and it contains a ready-made design copied by the Internet. What would happen to that? This decision had to be made by the students collaboratively, since decisions are supposed to be jointly and mutually agreed upon. The next question that the teacher asked was, “how are you going to move forward now? It is your decision…” The student that brought the already-made design asked the groupmates if it was ok to disassemble the artifact and start over again, and the rest of the students nodded and agreed. The result was that the students in that particular group felt better, and this was measured with higher levels of perspective taking skills at the next measurement at the 4th group session. This interaction was not left unnoticed by the bystanding groups, and as everything in a school community was discussed and gossiped, it was food for thought for all during the following class breaks.
The second example involved the exclusion of a student from the group efforts. Even though, again, the re-acculturation process ran smoothly, and all students expressed their fears and concerns about group work, which was made into a statement of consent for the ground rules, there was a student left outside of the joint efforts of a group, who then expressed a desire to change groups and move to another one. This is not uncommon within school settings in primary schools. However, it can potentially disrupt all the students’ groups, and subsequently, more students would ask to move into different groups with their friends if this request would be approved. The teacher decided to sit beside the group and observe the creation of the artifact. One student was driving the creation and the other one was following, while the third was simply active with a different set of bricks. We have to remember that the simultaneous actions instruction was not yet implemented at this session. The teacher decided to let the students explore the kit and wait until the next session, as designed by the methodology.
The simultaneous actions instruction was delivered, and this particular group performed with high levels of participation skills. Even though the interactions were high in all three students, within the context of exchanging bricks among them, there were no verbal interactions with that student. The teacher visited the particular group and observed that the two students were interacting and verbally communicating, while the third student was excluded from the joint efforts. The question was simple: “Are we all participating in this equally?” The answer from the student was negative, while the student that led the project accused the excluded student of not being a team player. The teacher reminded the group the ground rules that all consented to, and asked if the artifact presented the joint efforts of all three students. Within the conversation, it was revealed that the two students had an argument two years ago that resulted in them not talking to each other. The way the artifact was created reflected the relationship of these two students. The teacher asked the students, “how do you think, you can move on from now on?” The students responded that they all wanted to disassemble the artifact and start a new one. During the following sessions, the group started opening the lines of verbal communication and started to assemble the artifact, activating the perspective taking skills among all three students, which previously were not observed.
The above examples show in brief how two incidents can undermine the activation of collaboration skills in students. Both of them were rooted in background feelings that in this particular age are critical for the students. For the first example, it was very important for the student to show and impress his groupmates with his abilities, and this resulted in a non-symmetrical level of knowledge among the students. This non-symmetrical level of knowledge was transformed into non-symmetrical authority among the students. This finding is in line with the statement of “symmetry of knowledge” that Dillenbourg [15] believed to be a prerequisite condition for collaboration to function. Meanwhile, the second example was rooted back in an argument between two students. The notion of Evans C. [4] that “Whether students self-select into groups or the teacher makes this determination also can affect the collaborative activity and its benefits” is conceptually valid. However, how can a teacher introduce a methodology in order to develop collaboration skills if communication is expressed poorly by some students? We have to remember again at this point the notion of Lench et al. [20], that “Collaboration requires communication because it is impossible to collaborate without some form of communication”. This methodology created a collaborative point of reference (ground rules), initially in order to reflect the students’ concerns, and in parallel to that, reflect the practical guidelines in which communication can be enhanced and maintained.
As mentioned previously, case studies that take place within real life school conditions entail many elements that present unexpected situations that need to be faced. Additionally, when transferring an educational robotics tool within typical formal educational settings paired with group activities that are foundationally demanding for the students, the educator needs to be supplied with methodologies that are based on sound theoretical concepts. Although the theoretical concepts do reveal a point of reference on how the methodology can be implemented, there are always conditions and situations that need to be reflected to the students that are participating in the learning process. Standardizing the element of flexibility of a methodology focused to develop collaboration skills in primary school settings is considered valuable for its practical implementation within real life school conditions. Having an assessment tool that defines as much as possible the multifactorial aspects of indicators proved to be beneficial for this research. However, as shown by this research, the preconditions and the general democratic environment that were initially implemented played a significant role in developing the prerequisite ground for collaboration skills to be honed.

3.3. Metrics and Observations

In order to monitor and assess the development of collaboration skills, the framework that Hesse et al. [14] proposed was chosen. The decision was based on the clarity of the different sub-skills, as well as the detailed description of the indicators. The detailed descriptions reflected the elements that comprise collaboration skills, and presented a useful practical tool in an otherwise very complicated assessment process. Additionally, it was useful because the framework gives the opportunity to transform the observations to quantifiable information that can be processed and visually represented for research purposes. The assessment of this methodological approach started from the 1st group sessions of the students.
According to Hesse et al. [14], there are three major components that comprise collaboration skills: Participation skills, Perspective taking skills, and Social regulation skills. The elements and the indicators of each and every sub-skill are presented in Table 3. The data from observations using the framework were collected by the teacher/researcher. The data were collected by observing the conversations and interactions of the students. The teacher/researcher used the following table on Figure 4 (which is based on Table 3) when collecting the data.
As previously stated, it was also essential to observe the students’ behavior without the use of the assessments. These observations were collected in order to have a more complete picture of the student behaviors that are not necessarily a part of the assessment guidelines. Additionally, due to the nature of collaboration skills, it was decided to observe the students outside the laboratory context.

4. Results

4.1. RQ1—Case Study 1—Descriptive Analysis of Results Derived from Laboratory Assessments

The students generally had a very good relationship with the teacher and followed the instructions, having established the element of trust. This first case study took place in a period that can described by instability factors, such as school lockdowns, that resulted in many gaps between classes and group sessions. Consequently, the students not only missed the group sessions, but missed all the other classes as well. The percentages displayed in Figure 5 are the percentages of students performing the specific indicators of the ATC21S assessment. These percentages were calculated deriving the number of students performing the specific skills in relation to the total number of students within the class. The graph on Figure 6 represent the average values of the performed collaboration skills indicators by the students for each assessed group session. For example, if a student was observed performing only participation skills in a medium level, the sum of the indicators would be 6 (the numbers are based on Table 3 assessment framework), and so on.
During the first group session, the students were mainly focused on understanding the available resources that were handed out. A high level of action (85%) and a dominant (60%) medium level of interaction were observed, while there was a high level of perseverance (85%). After the implementation of the simultaneous actions instruction (synchronicity—2nd session) of the teacher, the students started expressing higher levels of interaction, and at the 4th session, when construction was taking place, reached very high levels of interaction (78%). Additionally, the sub-skill of perspective taking started to be expressed mainly towards the assembly and manipulation of the physical objects. It was observed that adaptive responsiveness and audience awareness were 67% and 50%, respectively, at a medium level. There was a significant rise for the first time in negotiating skills, at a medium level of 67%, and for the first time, all students assumed group responsibility, as indicated by the highest number (100%).
As the projects continued to be materialized and presented more demanding functional elements, the teacher encouraged the element of common understanding, and encouraged the use of both verbal and non-verbal means of communication. By the 5th group session, participation skills were at a very high level, and perspective taking skills started to become more widely used by 85% of the students. Again, the students were starting to negotiate to a medium level (70%), and only a few (5%) were reaching the high level of negotiation. The responsibility initiative was still at the highest level (100%). At the 7th session, half of the groups were transferring to the connection phase with the use of the detailed handbook, while the other half were struggling with the construction. Observations of the participation, perspective taking, and social regulation skills present a very similar state.
During the eighth and eleventh sessions, while all the participative and perspective taking skills were stable, there were still no visible indications of self-evaluation and transactive memory skills. However, after the fourth session, and throughout all the sessions until the 11th, all the students presented high levels of responsibility initiative skills. None of the groups transferred to the programming phase because the schools closed due to the general health and safety restrictions.
Because of the nature of the instabilities that happened, it was decided to maintain a detailed calendar of the sessions that were conducted and the time that passed from one session to another. This was done in order to observe if there was any connection between the skills expressed and the time conducting the experiments, in relation to the cancelled sessions. The values used were the average values of the rubrics that each student expressed during the measured sessions, and are presented in Figure 3.
Having a timely projection of the average values of the collaboration skills that students expressed delivers some more information. The first observation that is understandable is that there was a high initial growth of collaboration skills. This growth increased rapidly between the second group session and the fifth. The second observation that is understandable is between the 6th and 7th session, even though there was almost 2 months of lost school/group session time, there was a conservation of the collaboration skills expressed before. However, after the 7th session and until the last session, the initial growth was not repeated and a plateau was observed.
The results showed that the students did show an activation or development of the indicators that comprise collaboration skills according to the framework. However, it was decided that due to the nature of the instabilities that were presented during this case study, and the fact that the teacher already had experience with the students prior to this research, for the following case study to take place again using the same methodology, in more normalized school conditions and a different set of students that did not have any prior experience with the teacher would be required.
Additionally, it was decided to transfer the research to another district far away from the initial settings in order to test the methodology in a completely different school environment with different norms and background.

4.2. RQ1—Case Study 2—Descriptive Analysis of Results Derived from Laboratory Assessments

The computer science teacher did not have any prior experience with the students, and the information that was transferred was disheartening for the level of cooperative mentality of the class. This case study took place in a period that was not described by the instability factors that were evident during the first case study. Normalization was becoming evident and the school program did not have as many discrepancies.
During the 1st group session, the students were questioning the element of how groupings were made, and were generally distrustful towards the computer science teacher. Again, the percentages displayed in Figure 7 are the percentages of students performing the specific indicators of the ATC21S assessment. Similarly, the graph on Figure 8 represent the average values of the performed collaboration skills indicators by the students for each assessed group session. However, it was observed that the students were interested in the robotics kit and its contents. This interest resulted in a high level of activity (93%) and perseverance. Interaction was at a high level of 85.7% of students, and 7.1% expressed medium and low interaction levels. The element of simultaneous actions was implemented during the second session, and resulted in a high level of interaction of 100%; and the participation skills generally presented a unified high level of 100%. The first indication of audience awareness was observed at a medium level for 9.1% of the students.
During the 4th group session, where more constructions were starting to take physical forms, students started to perform perspective taking skills at medium levels. Adaptive responsiveness was observed during the assemblies of the bricks at a medium level for 78.57%, while audience awareness skills were starting to be evident at medium levels for 21.43%. Social regulation skills (negotiation) were observed for 21.43% of the students at a medium level. Moving to the sixth session, four groups requested the guidelines to perform the connection of their construction to the computer, while one group was still constructing the artifact. Participation skills were still at a high level, while, for the first time, all students started expressing responsibility initiative at the highest level (100%). Perspective taking skills were observed to be increasing in numbers while groups were reworking the construction in order to perform the connections. There was an increase in the percentage of high-level adaptive responsiveness to 37.5%, while audience awareness increased and negotiation increased slightly to 25% at the medium level.
During the 7th session, all the groups were involved in the effort to connect the artifact to the computer, and there were many efforts that aimed at reconstructing the artifact in order to have some functionality in terms of sensor reading attributes. Perspective taking skills were observable at medium levels of 78.57% and 71.43%, while 21.43% and 28.57% of students were reaching the high level. Responsibility initiative skills were still at the highest level for all the students (100%).
After three sessions at 10th session, all the groups were within a mixed phase that included all the elements of construction, connection and programming as well as increased levels of reworking.
The results were reflecting that perspective taking skills were at the highest levels for all groups, while negotiation skills were also reaching 100% for all the students. It is the first time transactive memory skills started to show for 50% at medium levels and 50% at high levels. Responsibility initiative was still at a very high level for 100% for the students. These high levels of participation and perspective taking skills continue to be performed for most of the students, while there was a significant increase in high levels of transactive memory skills (82.4%), which remained unchanged until the last session.
During the 13th session, three out of five groups finalized their projects. Groups 1 and 5 continued to work on their projects for one more session. The last measurement at class 14 shows in Figure 5 the average values of collaboration skills performed by these two remaining groups.

4.3. RQ1—Observations in Non-Assessed Sessions (Case Study 1 and 2)

In order to assess the collaboration skills performed, it was thought to use the framework in group sessions that reflected an interest in terms of their development relating to instructions, robotics activity per group session, and relative gaps between sessions. This was decided because all these elements present an interesting insight into how the skills can be expressed depending on the factors of task, time, and instruction. For this purpose, the first case study assessments were conducted on group sessions 1, 4, 5, 7, 8, and 11. For the second case study, the assessments were conducted on group sessions 1, 2, 4, 6, 7, 10, 12, 13, and 14. However, all the other sessions between the assessed sessions presented interesting findings, and are important to be brought forward.
For the first case study, the projects that the students decided to create were vehicle-type robotic artifacts. Even though the whole endeavor was unknown to the students, all students knew from real life how a vehicle looked. This general familiarized concept of a vehicle during the 2nd session resulted in constructions that did not include many conversations, but mostly reflective actions. The main concern of the students was mainly to find the bricks to assemble, without understanding how to work together within the group. The instruction of simultaneous actions during this 2nd group session pressed the students to converge their actions, and gradually started more conversations during the 3rd group session. Without this instruction, the students were in an instinctive manner starting to divide the labor between them.
During the sixth session, many groups were trying to finalize the construction of the artifact and move on to the connection phase. During this session, the students seemed to be very comfortable at sharing the Lego bricks. Additionally, it was observed that whenever a student could not find a significant brick for the construction, a student or students from the group would understand it and would help in finding it. On the other hand, if a student could not find something that was needed and the others did not understand it immediately, the student would easily ask for help without hesitation from the groupmates in finding it and they would respond positively.
During the 9th and 10th sessions, most of the groups were ready or had moved on to the connection phase. These sessions were very energetic and many students were frustrated from the difficulties that were presented while trying to understand and connect the artifact. Almost all students expressed high levels of anxiety and impatience that hindered a complete understanding of the booklet. One group requested a pen and paper in order to plan their first attempt in programming. Another group was failing to reconnect the artifact, but making numerous attempts while reading the instructions. A third group was trying to perfect their construction patiently starting meaningful conversations, and the rest were between connecting/reconnecting the artifact. While students were trying to understand the booklet, they were bending forward together reading and explaining to each other their next course of action.
During the second case study, many of the observations were similar to the observations made at the first case study. However, after the 10th session up until the last (13th session for groups 2, 3, 4 and 14th session for groups 1 and 5), an interesting phenomenon was becoming evident. The internal procedures of the students in groups 1, 3, and 4, and later in 2 and 5, were becoming so evidently physically and mentally converged and coordinated as one that someone could characterize them as an octopus.
It was observed that students were quietly engaged in conversations and their collective focus on the projects was very coordinated. For example, in many cases when a strategy was failing to become functional the students were moving back to the booklet immediately together to read again, talk, decide, plan, and try again. During this “octopus effect”, every task from finding an aesthetic addition to the artifact to modifying a command in Scratch was undertaken collectively, and it was expressed both physically and to the artifact.

4.4. RQ2—Observations during Class Breaks—Non-Robotics Related Interactions (Case Study 1&2)

While conducting the first case study, and due to the fact that the teacher/researcher had an established relationship with the students prior to the endeavor, it was noticed that students started expressing certain improvements in their social behavior. These improvements were not left unnoticed, and it was decided to record them in the research diary. The changes started to be expressed quite early, from the 3rd and 4th group sessions, and they were observed mostly during class breaks when students were freely interacting with each other. These observations would not be easily understood if the teacher/researcher did not have previous knowledge of the students’ individual characteristics.
The observations of students were related to egoism, bullying, badmouthing, anger, inclusivity, leadership initiative, authoritarianism, the improvement of teamwork spirit, and performance.
More specifically, students were observed to conduct more conversations than before, and many conversations started with the robotic artifact as a theme and evolved into different areas of interest. During these conversations, many students expressed less egoistic behavior and were more susceptible than before to exploring differences in opinions.
According to Hesse et al. [15], “perspective taking revolve more around the quality of interaction” and “perspective taking…describes the ability to understand a state of affairs from a different spatial or psychological perspective”. Additionally, Zuckerman et al. [53] stated about perspective taking that “If this ability is not in place, people are subject to egocentric bias, i.e., they expect others to be highly similar to themselves”. This element was brought forward and was encouraged within the ground rules (re-acculturation process step) with a set of guidelines (ground rules 2, 3, 4) to support it. All the students of the first case study expressed the highest levels of perspective taking skills during the measurements in the laboratory, and in our understanding it is probable that this element contributed to the specific observation.
Similarly, a student with a tendency to badmouth classmates started to significantly decrease this proclivity and started socializing with more classmates during class breaks. This particular element (badmouthing) was an issue that many students expressed their concern with before the start of every case study, and it was brought forward as a ground rule (ground rule 6). Without excluding the possibility of other factors (family, relatives, other programs, etc.) contributing to this change in behavior, it is our understanding that the fact that the particular student had to collaborate with a group of students, that under normal circumstances they would not have chosen (if students would self-select their groups) to collaborate with, contributed to this improvement in behavior. It is also believed that due to the same reasons, another student decreased the tendency to bully students within this class.
Additionally, there were observations that students exhibited behaviors that were more inclusive than before the case study took place. More specifically, it was observed that during class breaks students exhibited more openness and socialized with students of the opposite gender and outside their established friend circle. One of the aims of the methodology was to establish and maintain open lines of communication within the groups. This was supported by the ground rules and the element of creating groups with students that exhibited the different communication preferences of extroversion and introversion. These elements are believed to have contributed to the development of increased understanding among students’ interactions.
Concluding this part of the observations, it is very interesting to mention that one student who was considered a high achieving student directly reported to the researcher/teacher that the engagement in the particular case study gave the opportunity to think of a way to solve an issue that was considered a problem. The particular student formed a group of children (leadership initiative) of similar age around her neighborhood to develop a circular system (collaborative problem solving) in order to feed the stray cats and dogs. The particular initiative can be viewed to be correlated directly to the collaboration skills that Evans C. [4] stated as “generic” in Section 2.2.
Additionally, during the 1st and 2nd case study, there were behaviors that showed some similarities collectively. Unfortunately, the level of information that the researcher had available for the students participating in the 2nd case study cannot provide substantial individual comparisons with their previous state during previous years. However, relative information by secondary agents (physical education teacher, headmaster) revealed some important points of comparison.
  • Students entering the laboratory started arranging the tables to the designated space without any instructions to do so (joint initiative). This was observed after the 3rd group session at the 1st case study, and after the 6th group session at the 2nd case study;
  • Students gathered in two class breaks before a mathematics test in order to solve equations together—teaching one another on the whiteboard (collaborative learning joint initiative)(2nd case study after 8th session). The teachers and headmaster observed this as something that never happened before in this particular class;
  • Students proposed to the headmaster to gather materials to repaint a wall that was covered in graffiti (joint contribution and joint initiative—1st case study after 6th session);
  • The students during class breaks were not prone to arguments and fighting as they were before (fewer conflicts—1st and 2nd case study);
  • Students from the specific class (2nd case study) used to request many balls in order to play in pairs or even alone at the playground in class breaks. This was a constant issue that was not resolved and resulted in buying more balls, but never satisfying all the students, because there were always some students left without a ball. After the 7th, and more frequently after the 8th group session, students started surprisingly to ask for one or two balls. When the physical education teacher asked why, the students responded that in this way all students could have a ball (sharing resources) to play and…now it is fine for more classmates to play together (relationship improvement);
  • Students were conducting extensive conversations about the projects before and after the actual group meetings would take place (1st and 2nd case study).

5. Discussion

RQ1: How can primary school students within typical school settings enhance their collaboration skills within an educational robotics project?
One of the most important factors in implementing a methodology for developing collaboration skills for primary school students at the age of 11–12 is the role of the teacher. In both cases, the level of trust between the students and the teacher had an impact on developing an open channel of communication. For the first case study, the established trust between the teacher and the students resulted in a faster adoption of the ground rules, and consequently to more open lines of communication among the students within the groups. In comparison to the second case where the teacher was a newcomer, the results show that the ground rules were not adopted as promptly as in the first case scenario and led to a small delay in opening the lines of communication between the students.
However, in both cases, unexpected challenges were brought to the surface. These challenges, that are presented in the previous sections, revealed the impact of the teacher’s role on two levels. The first level was on the level of the knowledge relating to the actual educational tool (Lego WeDo2), and the second relating to the knowledge of collaborative prerequisite conditions. In both cases, there were reflections of these challenges in the assessments as well. If these problems were not revealed by the teacher, the particular groups would have probably slipped away from being collaborative, and their internal dynamics would alter with disheartening results. Due to the fact that the students tended to talk about these issues during class breaks, if these problems remained unresolved, they could migrate to other groups as well.
Additionally, it is important to mention that the behavior of the teacher during hard instructional (simultaneous actions, groupings) interventions had to be compatible to the general democratization process in order to be accepted and followed by the students. It was observed that during the 2nd case study, during the student groupings, that the students reacted to the way groupings were made and needed to be persuaded in order to follow the group patterns. After being persuaded, the students slowly started expressing interactions with each other within the groups and this was measured in the assessments as well.
One of the main concerns of an educator attempting to introduce group work of any kind is to find a way of grouping the students. Depending on the objective and the expected results of the group work, a pattern is followed. This research’s objective was to cultivate the appropriate conditions within the groups in order to develop collaboration skills. It was therefore important to seek behavioral patterns in students that, when synthesized, could be supportive to initiate and maintain open communication lines throughout the course of the project. The blend of extroverted and introverted communication preferences relating to collaboration skills and educational robotics during these case studies brought a unique contribution into the relevant research. In addition, the lines of communication were enhanced by the introduction of intentional non-verbal communication between the students, which again constitutes a unique contribution of this work. The results showed that students bearing these communication preferences enhanced with non-verbal means were able to establish and maintain interactions that proved beneficial for their development of collaboration skills in both cases.
In relevant collaboration skills research [54,55,56], Lai et al. [2] expressed that “There is evidence that assigning roles to students can make them more likely to exhibit desirable behaviors within the groups”. Indeed, assigning roles to students may prove to be beneficial, depending on the task and the age of the participants. It is also understood that role giving may lift the weight off the shoulders of the educator and transfer it to the group in order to self-manage the lines of communication, and consequently to build more self-group managing skills. There is a question, though, of how knowledge can be symmetrically disseminated within the groups. However, when relating to educational robotics and the age of 11–12 year old students, roles may prove to be very disorienting when facing challenging tasks that need collective attention (especially in the phases that include many interwoven tasks). In parallel, it brings an unnatural and structured way of interacting that by itself can limit the freedom of communication patterns, which by its very core this methodology is focused on opening and developing. In all three case studies (pilot phase included), there was no assignment of roles, which proved to be beneficial for the development of natural interactions between the students, and there were no signs of student loafing or students left behind in the process. Additionally, role giving can be fragile when implemented in longer term collaborative projects (that entail many group sessions) in typical school settings. This is based as well on the practical problem that sometimes students are absent during a school year. The fact that students are given roles that are either stable or not brings the students and the teacher in from difficult challenges when students are absent in class. During our case studies, when students were absent, the rest of the students were encouraged to create elaborate explanations in order to support their group member when they were back. It is believed that the methodological approach (especially when implementing the common understanding element) was supported by not assigning roles to the students, and it was one of the reasons that contributed to the “octopus effect” when students expressed the highest social regulation skills during the most complicated, demanding, and interwoven tasks.
The effect of group size on the educational outcome of a didactical intervention is also a regularly puzzling matter within classes and laboratories. Again, depending on the desired outcome, there are many directions that lead to different outcomes. There is a scarce amount of research that points in a specific direction relating to group size and the development of collaboration skills in educational robotics. However, if we consider the prerequisite element of collaboration, which is communication and cognition, and relate it to the age of the students, we can derive some guidelines. It was observed during the pilot phase of this research [50] that groups that remained with two students were not able to complete relatively easy initial construction tasks and sought help from the teacher. This phenomenon was not observed in groups of three or four in the pilot phase. On the other hand, at the communication level, it was thought of as risky to include five or more students in a group, because the intention was to increase the amount of interactions as much as possible. The results in both case studies showed that groups of four and three were very supportive to establishing and maintaining steady lines of communication. In addition, the cognitive load was distributed evenly, and knowledge construction was adequate enough and able to support argumentation and more equal participation in negotiating conversations.
Behind the methodology there is a purposeful aim in separating the knowledge that educational robotics has to offer into three basic sections: construction, connections, and programming. In this way, the students that had no previous experience, or had non-sufficient technical or programming knowledge, could face these challenges only after they built up their initial cohesive group mentality and some collaboration skills. We have to remember at this point, again, that all the students in class need to be engaged in this endeavor and not only some who are technically skilled.
The progression of these stages (Figure 9) drew all the students’ full engagement, and it was during the construction phase that it was observed that all students expressed high participation and perspective taking skills in both case studies. When the students received their booklet with the hard foundational knowledge, they had to transform their initial designs in order to become functional. During this stage, the students started to introduce new elements into the design and started to redesign and rework the artifact, and this was expressed with an initial growth of social regulation skills. When the programming of the artifact started to be implemented, all the previous elements of construction and connection were brought again into the redesign and rework. It was in this last phase when students in the 2nd case study started to develop higher negotiation skills, and for the first time transactive memory skills were activated. Consequently, it was observed that only when students had a full grasp of all the layers of knowledge that educational robotics had to offer they could then express higher levels of negotiation and transactive memory skills. This is an important finding that attempts to shed more light on Jun’s and Won’s [13] finding that …”even though collaboration was repeatedly mentioned as an important outcome of robotics education…it was not discussed in connection with the robotics specific knowledge and practice”.
Additionally, the way this methodology placed the educational tool proved beneficial, without disheartening the students from the start by placing all the information immediately on the table. This gradual difficulty (easy to hard) proved beneficial to students by lifting the initial weight of hard knowledge and placing it later when students could be ready to process it collectively. The result was that none of the students expressed the will to quit. On the contrary, this gradual build-up resulted in increased levels of personal and collective stamina, persistence, and perseverance when faced with consecutive failures during the last phases of the projects. The will to continue and not quit in the face of difficulties was an important life lesson that after both case studies was observed in students’ behavior. In a sense, the students became “harder” by attaining “softer” skills. This is an important and impactful element that has the potential to migrate into collective and personal activities in different strands of a person’s life because it blends learning with experience.
The macroscopic analysis of the development of collaboration skills revealed one more interesting piece of information that has not yet been presented by relevant research of its kind. When the laboratory group sessions stopped due to health restrictions (case 1, Figure 6), there were six weeks of lost group sessions/school time. During this time, the students were not only unable to conduct the group sessions, but they could not socialize within school settings (regular classes, school breaks etc.) either. The results from the assessments (before and after the lockdown, Figure 4) showed that the students expressed the same level of participation and perspective taking skills. This shows vividly that the skills were either present from before and were activated during the group sessions, or once they were activated, they were attained by the students. However, most of the students were not able to be involved in deeper negotiations. This is believed to have happened because many students could not remember their constructions and some of the collective new knowledge they had already created. Additionally, the two lost group sessions (between group session 10 and 11) further halted the collective absorption of the new foundational knowledge. In comparison to the 2nd case study (Figure 8) where a 3-week gap existed roughly at the same time (season-wise), it was not able to have that much of an effect on the collective group knowledge, and the students were observed to remember more of their collectively created knowledge. These findings bring to the surface important information about how lost educational time affects educational robotics knowledge, and how this can help educators and researchers design didactical interventions for typical school settings.
Macroscopically, it was observed that collaboration skills needed time to be developed, and this was also reflected at the assessments in both cases studies. In addition, it was observed that when students are fully interested and engaged in a project, they tend to take their project conversations outside the laboratory as well, and consequently further brush up their collaboration skills.
RQ2: How did the proposed methodological approach using educational robotics affect the personal and collective behavior of the students during non-content related activities?
In order to attempt to explore the second research question, the students were observed outside the laboratory content-driven activity. When students were observed outside the laboratory within other environmental settings such as school sport activities or school breaks, the behavior of the students started to alter. Once the students got the full grasp of the ground rules and started to perform under these rules (after 3rd and 4th group session), they tended to slowly exhibit similar patterns in their communication outside the laboratory. There are indicators that students’ skills were positively enhanced and affected by this research intervention. This finding is in line with the theory of “learning trajectories” that was expressed by Eraut [40]. Additionally, this work introduced this methodology in regular classes for all students and attempted to transform the “rigorous, disciplined and scripted experiences…” [57] that characterize the majority of typical Greek primary schools into experiences that can be potentially transferred into students’ personal and future professional life.

5.1. Stakeholders’ Perspectives

From the perspective of an educator, this research provides a pathway for implementing collaboration in computer science education by using educational robotics as a tool. More specifically, it delivers clear and applicable guidelines on how to bridge the theoretical definitions that exist in the vast relative field of collaboration with classroom empirical practice. Behind this work, there was a deliberate effort to present the conceptual process of the way this methodology was developed.
From the perspective of educational policy makers, there was also an attempt to operationalize collaboration and further bridge the age of the students with the didactical practice. The results showed that students of the age of 11 were capable of performing collaboration skills within typical school settings within small work groups. Furthermore, this work provides a time frame in which collaboration skills were performed relating to the tasks undertaken.
From the perspective of educational robotics manufacturers, it could be beneficial for kits to include a larger number of motors and sensors paired with more ports for the connecting hubs. In this manner, when educational robotics are fully integrated within school curriculum and students become even more accustomed to the use of educational robotics, the educational kits will continue to provide challenging and interesting projects to be made. It should not be forgotten that a prerequisite condition for collaboration to occur is for the tasks to be authentic and demanding. If the tasks remain confined only to the use of one motor and one sensor per kit, then this could have a finite lifespan in terms of students’ interest.

5.2. Limitations and Future Work

The fact that the primary researcher is a full participant as a computer science teacher within all the case studies is considered a limitation for this research. The purpose of this research was to observe and understand the development of collaboration skills following a specific methodology. Due to the nature of this research (examining interactions between students and consequently the teacher), it was considered a naturalistic approach to observe the students without additional human agents within the laboratory. One of the reasons behind this choice was to reduce the possible Hawthorn effect in students’ behavior.
Additionally, this research recognizes and acknowledges the effect of “reflexivity” [58] within the research that was conducted. Within this work, there was a deliberate attempt to incorporate the researcher’s thoughts and decisions. This was conducted in order for the reader to have a more complete picture of the researcher as a “research instrument” as well.
The next step of this research will be to collect two additional samples that can be undertaken during the same period (in parallel) from two different schools again. In this manner, the same time frame will help shed more light on the challenges and benefits of the proposed methodology.
Moreover, for future purposes, it could be beneficial for this research to include the collection of samples of student behaviors before, during, and after the proposed didactical intervention. This could be orchestrated, and would be greatly beneficial if other agents (in the close environment of the students) such as trainers, coaches, and parents provided relative long-term feedback. In this manner, research can further understand the cultivation of collaboration skills and how and where these skills can migrate through trajectories in a person’s life, and ultimately correlate them to age and practice.
Generally, research on the field of collaboration and collaboration skills would benefit if the element of rural and urban social context would be analyzed for its effects on the students’ skills. Social life in an urban context provides the students with different social experiences than in a rural context; it would be of great interest to shed more light on this element and possibly investigate environmental correlations and differences.

6. Conclusions

Attempting to develop collaboration skills to primary public school students is a demanding endeavor with many obstacles that can be rooted in the internal school culture or even the general social beliefs of the culture in which the intervention is taking place. Therefore, the applicability of a methodology is subject to a range of factors that may not always be culturally compatible.
The methodological approach broke down the educational robotics tasks into three main subsections based on knowledge prerequisites and background. The first section aimed at introducing the students to collaborative work within the construction/design process. The second section aimed to progress from collaborative work to collaborative learning (connection phase), and the third phase aimed to gradually bring in the element of collaborative problem solving while the students grasped the more foundational aspects of knowledge. This linear, gradual progression and combination of these elements, together with the additive effects of the constant rework, created a supportive ground for collaboration skills to be developed. Even though the educational tool of robotics allowed this methodology to be implemented, due to its flexible and attractive manner, the methodology has the potential to be implemented using different educational tools of similar properties.
The results that were collected from this three-year work showed that students performed a wide range of collaboration skills within the laboratories. It also attempted to further understand and shed more light on the effects and relations of the type of knowledge that educational robotics has to offer in the development of collaboration skills. Additionally, a collaborative phenomenon was observed while students were working and performing high social regulation skills, which was named “the octopus effect”. This phenomenon was expressed with high levels of both physical and mental coordination and convergence towards the group’s goal.
Relating the results to the general social behavior of the students outside the knowledge content of robotics was very demanding and was subject to the researcher’s prior knowledge of the students. Therefore, the observations in the second case study do not have similar depth for students’ previous individual characteristics. However, in both case studies, there are indications that students improved their individual and collective behavior during non-content related activities. Observations in both case studies would have been more beneficial if they included more samples from group activities and experiences outside the school environment.

Author Contributions

TBC Conceptualization, E.A.D. and M.W.; methodology, E.A.D. and A.T.; formal analysis, E.A.D., A.A. and A.T.; investigation, E.A.D., M.W. and A.A.; resources, E.A.D. and V.P.; data curation, E.A.D. and A.T.; writing-original draft preparation, E.A.D., A.T., M.W. and A.A.; writing—review and editing, E.A.D., A.T. and V.P.; visualization, E.A.D. and A.T.; supervision, M.W.; project administration, E.A.D., A.T. and M.W. All authors have read and agreed to the published version of the manuscript.

Funding

This research received no external funding.

Institutional Review Board Statement

The data collection procedure was accomplished in accordance with the guidelines of the Declaration of Helsinki for the protection of human research subjects.

Informed Consent Statement

Informed consent was obtained from all subjects involved in the study.

Data Availability Statement

The data presented in this study are available on request from the corresponding author. The data are not publicly available due to privacy issues.

Conflicts of Interest

The authors declare no conflict of interest.

References

  1. Kuhn, D. Thinking Together and Alone. Educ. Res. 2015, 44, 46–53. [Google Scholar] [CrossRef]
  2. Lai, E.; DiCerbo, K.; Foltz, P. Skills for Today: What We Know about Teaching and Assessing Collaboration. Pearson 2017. [Google Scholar]
  3. Graesser, A.C.; Fiore, S.M.; Greiff, S.; Andrews-Todd, J.; Foltz, P.W.; Hesse, F.W. Advancing the Science of Collaborative Problem Solving. Psychol. Sci. Public Interest 2018, 19, 59–92. [Google Scholar] [CrossRef] [PubMed]
  4. Evans, C.M. Measuring Student Success Skills: A Review of the Literature on Collaboration. 21st Century Success Skills; National Center for the Improvement of Educational Assessment: Dover, DE, USA, 2020. [Google Scholar]
  5. Atmatzidou, S.; Demetriadis, S. Advancing students’ computational thinking skills through educational robotics: A study on age and gender relevant differences. Robot. Auton. Syst. 2016, 75, 661–670. [Google Scholar] [CrossRef]
  6. Theodoropoulos, A.; Antoniou, A.; Lepouras, G. Teacher and student views on educational robotics: The Pan-Hellenic competition case. Appl. Theory Comput. Technol. 2017, 2, 4. [Google Scholar] [CrossRef]
  7. Zhang, Y.; Zhu, Y. Effects of educational robotics on the creativity and problem-solving skills of K-12 students: A meta-analysis. Educ. Stud. 2022, 1–19. [Google Scholar] [CrossRef]
  8. Lupetti, M.L.; Van Mechelen, M. Promoting children’s critical thinking towards robotics through robot deception. In Proceedings of the 2022 17th ACM/IEEE International Conference on Human-Robot Interaction (HRI), 7–10 March 2022, Sapporo, Japan; IEEE: New York, NY, USA, 2022; pp. 588–597. [Google Scholar]
  9. Anwar, S.; Bascou, N.A.; Menekse, M.; Kardgar, A. A systematic review of studies on educational robotics. J. Pre-Coll. Eng. Educ. Res. (J-PEER) 2019, 9, 2. [Google Scholar] [CrossRef]
  10. Arocena, I.; Huegun-Burgos, A.; Rekalde-Rodriguez, I. Robotics and Education: A Systematic Review. TEM J. 2022, 11, 379. [Google Scholar] [CrossRef]
  11. Sapounidis, T.; Alimisis, D. Educational robotics for STEM: A review of technologies and some educational considerations. In Science and Mathematics Education for 21st Century Citizens: Challenges and Ways Forward; Nova Science Publishers: Hauppauge, NY, USA, 2020; pp. 167–190. [Google Scholar]
  12. Alimisis, D. Educational robotics: Open questions and new challenges. Themes Sci. Technol. Educ. 2013, 6, 63–71. [Google Scholar]
  13. Jung, S.E.; Won, E.S. Systematic review of research trends in robotics education for young children. Sustainability 2018, 10, 905. [Google Scholar] [CrossRef]
  14. Hesse, F.; Care, E.; Buder, J.; Sassenberg, K.; Griffin, P. A framework for teachable collaborative problem solving skills. In Assessment and Teaching of 21st Century Skills: Methods and Approach; 2015; pp. 37–56. Available online: https://link.springer.com/chapter/10.1007/978-94-017-9395-7_2 (accessed on 23 April 2023).
  15. Dillenbourg, P. What Do You Mean by Collaborative Learning? 1999; Available online: http://tecfaetu.unige.ch/staf/staf-h/notari/staf17/periode4/what%20do%20you%20mean%20by%20collaborative%20learning.pdf (accessed on 23 April 2023).
  16. Roschelle, J. Learning by collaborating: Convergent conceptual change. J. Learn. Sci. 1992, 2, 235–276. [Google Scholar] [CrossRef]
  17. Roschelle, J.; Teasley, S.D. The construction of shared knowledge in collaborative problem solving. In Computer Supported Collaborative Learning; Springer: Berlin/Heidelberg, Germany, 1995; pp. 69–97. [Google Scholar]
  18. Littleton, K. Social interaction and learning. In Social and Emotional Aspects of Learning; Open University: Milton Keynes, UK, 2011; pp. 149–155. [Google Scholar]
  19. Soland, J.; Hamilton, L.S.; Stecher, B.M. Measuring 21st century competencies. Glob. Cities Educ. Netw. Rep. 2013, 2013, 1–68. [Google Scholar]
  20. Lench, S.; Fukuda, E.; Anderson, R. Essential Skills and Dispositions: Developmental Frameworks for Collaboration, Creativity, Communication, and Self-Direction; Center for Innovation in Education at the University of Kentucky: Lexington, KY, USA, 2015. [Google Scholar]
  21. Care, E.; Kim, H.; Vista, A.; Anderson, K. Education System Alignment for 21st Century Skills: Focus on Assessment; Center for Universal Education at The Brookings Institution: Washington, DC, USA, 2018. [Google Scholar]
  22. Crowston, K.; Rubleske, J.; Howison, J. Coordination theory: A ten-year retrospective. In Human-Computer Interaction and Management Information Systems: Foundations; Routledge: London, UK, 2015; pp. 134–152. [Google Scholar]
  23. Mercer, N. The quality of talk in children’s collaborative activity in the classroom. Learn. Instr. 1996, 6, 359–377. [Google Scholar] [CrossRef]
  24. Webb, N.M. Task-related verbal interaction and mathematics learning in small groups. J. Res. Math. Educ. 1991, 22, 366–389. [Google Scholar] [CrossRef]
  25. Webb, N.M. Group collaboration in assessment: Multiple objectives, processes, and outcomes. Educ. Eval. Policy Anal. 1995, 17, 239–261. [Google Scholar] [CrossRef]
  26. Panitz, T. Collaborative versus Cooperative Learning: A Comparison of the Two Concepts Which Will Help Us Understand the Underlying Nature of Interactive Learning; 1999. Available online: https://eric.ed.gov/?id=ED448443 (accessed on 23 April 2023).
  27. Jacobs, G.M. Collaborative Learning or Cooperative Learning? The Name Is Not Important; Flexibility Is. Online Submiss. 2015, 3, 32–52. [Google Scholar]
  28. McInnerney, J.M.; Roberts, T.S. Collaborative or Cooperative Learning. In Online Collaborative Learning: Theory and Practice; IGI Global: Hershey, Pennsylvania, 2004; pp. 203–214. [Google Scholar]
  29. Veldman, M.A.; Kostons, D. Cooperative and collaborative learning: Considering four dimensions of learning in groups. Pedagog. Stud. 2019, 96, 76–81. [Google Scholar]
  30. Bruffee, K.A. Sharing our toys: Cooperative learning versus collaborative learning. Chang. Mag. High. Learn. 1995, 27, 12–18. [Google Scholar] [CrossRef]
  31. Dooly, M. (Ed.) Telecollaborative Language Learning: A Guidebook to Moderating Intercultural Collaboration Online; Peter Lang: New York, NY, USA, 2008. [Google Scholar]
  32. Davidson, N.; Major, C.H. Boundary crossings: Cooperative learning, collaborative learning, and problem-based learning. J. Excell. Coll. Teach. 2014, 25, 7–55. [Google Scholar]
  33. Dillenbourg, P.; Baker, M. Negotiation spaces in human-computer collaborative learning. In Proceedings of the International Conference on Cooperative Systems; IEEE: New York, NY, USA, 1996; pp. 12–14. [Google Scholar]
  34. Ligorio, M.B. Conflict management in a computer mediated interaction. In Swiss Workshop on Collaborative and Distributed Systems; 1997; Available online: https://scholar.google.com.hk/scholar?hl=zh-CN&as_sdt=0%2C5&q=+Conflict+management+in+a+computer+mediated+interaction.+In+Swiss+Workshop+on+Collaborative+and+Distributed+Systems%3B+1997.&btnG= (accessed on 23 April 2023).
  35. Vygotsky, L.S. The Collected Works of LS Vygotsky: Scientific Legacy; Springer Science & Business Media: Berlin/Heidelberg, Germany, 2012. [Google Scholar]
  36. Lai, E.R. Collaboration: A literature review. Pearson Publ. Retrieved Novemb. 2011, 11, 2016. [Google Scholar]
  37. National Research Council. Education for Life and Work: Developing Transferable Knowledge and Skills in the 21st Century; National Academies Press: Washington, DC, USA, 2012. [Google Scholar]
  38. Hole, T.N. Developing collaboration as a transferrable skills in biology tertiary education. Lit. Inf. Comput. Educ. J. (LICEJ) 2015, 6, 1971–1975. [Google Scholar] [CrossRef]
  39. OECD. PISA 2015 Collaborative Problem-Solving Framework. 2017. Available online: https://www.oecd.org/pisa/pisaproducts/ (accessed on 1 July 2017).
  40. Eraut, M. Knowledge, Working Practices, and Learning. In Learning through Practice. Professional and Practice-Based Learning; Billett, S., Ed.; Springer: Dordrecht, The Netherlands, 2010; Volume 1. [Google Scholar] [CrossRef]
  41. Piaget, J. Piaget’s Theory; Wiley: New York, NY, USA, 1970; Volume 1, pp. 703–732. [Google Scholar]
  42. Papert, S. “Mindstorms” Children. In Computers and Powerful Ideas; Basic Books: New York, NY, USA, 1980. [Google Scholar]
  43. Alimisis, D.; Kynigos, C. Constructionism and robotics in education. In Teacher Education on Robotic-Enhanced Constructivist Pedagogical Methods; 2009; pp. 11–26. Available online: https://roboesl.eu/wp-content/uploads/2017/08/chapter_1.pdf (accessed on 23 April 2023).
  44. Bimber, B. Karl Marx and the three faces of technological determinism. Soc. Stud. Sci. 1990, 20, 333–351. [Google Scholar] [CrossRef]
  45. Catlin, D.; Smith, J.L.; Morrison, K. Using educational robots as tools of cultural expression: A report on projects with indigenous communities. In Proceedings of the Third International Conference on Robotics in Education; IEEE: New York, NY, USA, 2012; pp. 73–79. [Google Scholar]
  46. Wallace, M.; Poulopoulos, V. Pursuing Social Justice in Educational Robotics. Educ. Sci. 2022, 12, 565. [Google Scholar] [CrossRef]
  47. Scaradozzi, D.; Sorbi, L.; Pedale, A.; Valzano, M.; Vergine, C. Teaching robotics at the primary school: An innovative approach. Procedia-Soc. Behav. Sci. 2015, 174, 3838–3846. [Google Scholar] [CrossRef]
  48. Sears, D.A.; Reagin, J.M. Individual versus collaborative problem solving: Divergent outcomes depending on task complexity. Instr. Sci. 2013, 41, 1153–1172. [Google Scholar] [CrossRef]
  49. Stoumpa, A.; Skordoulis, D.; Galani, A.L. Student-Teachers’ Abilities and Attitudes towards Scratch as a Multimedia Construction tool to Represent Physical Geography Phenomena. Eur. J. Eng. Technol. Res. 2021, 61–71. [Google Scholar] [CrossRef]
  50. Demetroulis, E.A.; Platis, N.; Wallace, M.; Antoniou, A.; Poulopoulos, V. A Visual Depiction of an Educational Robotics Framework Aimed to Foster the Development of Collaboration Skills. Eur. J. Eng. Technol. Res. 2020. [Google Scholar]
  51. Miyake, N. Constructive interaction and the iterative process of understanding. Cogn. Sci. 1986, 10, 151–177. [Google Scholar] [CrossRef]
  52. Noël, R.; Miranda, D.; Cechinel, C.; Riquelme, F.; Primo, T.T.; Munoz, R. Visualizing Collaboration in Teamwork: A Multimodal Learning Analytics Platform for Non-Verbal Communication. Appl. Sci. 2022, 12, 7499. [Google Scholar] [CrossRef]
  53. Zuckerman, M.; Kernis, M.H.; Guarnera, S.M.; Murphy, J.F.; Rappoport, L. The egocentric bias: Seeing oneself as cause and target of others’ behavior. J. Personal. 1983, 51, 621–630. [Google Scholar] [CrossRef]
  54. De Wever, B.; Schellens, T.; Van Keer, H.; Valcke, M. Structuring asynchronous discussion groups by introducing roles: Do students act in line with assigned roles? Small Group Res. 2008, 39, 770–794. [Google Scholar] [CrossRef]
  55. Strijbos, J.W.; Martens, R.L.; Jochems, W.M.; Broers, N.J. The effect of functional roles on group efficiency: Using multilevel modeling and content analysis to investigate computer-supported collaboration in small groups. Small Group Res. 2004, 35, 195–229. [Google Scholar] [CrossRef]
  56. Schellens, T.; Van Keer, H.; Valcke, M. The impact of role assignment on knowledge construction in asynchronous discussion groups: A multilevel analysis. Small Group Res. 2005, 36, 704–745. [Google Scholar] [CrossRef]
  57. Blikstein, P. Digital fabrication and ‘making’in education: The democratization of invention. FabLabs Mach. Mak. Invent. 2013, 4, 1–21. [Google Scholar]
  58. Cohen, L.; Manion, L.; Morrison, K. Research Methods in Education; Routledge: London, UK, 2002. [Google Scholar]
Figure 1. Case Study 1—Experimental Procedure and Design of Research (* with missed sessions).
Figure 1. Case Study 1—Experimental Procedure and Design of Research (* with missed sessions).
Education 13 00468 g001
Figure 2. Case Study 2 —Experimental Procedure and Design of Research (* with missed sessions).
Figure 2. Case Study 2 —Experimental Procedure and Design of Research (* with missed sessions).
Education 13 00468 g002
Figure 3. Conceptual model of the methodological approach.
Figure 3. Conceptual model of the methodological approach.
Education 13 00468 g003
Figure 4. Measurement table used for the ATC21S assessments within the laboratory.
Figure 4. Measurement table used for the ATC21S assessments within the laboratory.
Education 13 00468 g004
Figure 5. Percentage of students performing collaboration skills in E.R project tasks (Case 1).
Figure 5. Percentage of students performing collaboration skills in E.R project tasks (Case 1).
Education 13 00468 g005
Figure 6. Average values of students’ performed collaboration skills with time projection (Case 1).
Figure 6. Average values of students’ performed collaboration skills with time projection (Case 1).
Education 13 00468 g006
Figure 7. Percentage of students performing collaboration skills in E.R project tasks (Case 2).
Figure 7. Percentage of students performing collaboration skills in E.R project tasks (Case 2).
Education 13 00468 g007
Figure 8. Average values of students’ performed collaboration skills with time projection (case 2).
Figure 8. Average values of students’ performed collaboration skills with time projection (case 2).
Education 13 00468 g008
Figure 9. Learning to share in construction, connection, and programming.
Figure 9. Learning to share in construction, connection, and programming.
Education 13 00468 g009
Table 1. Student-centric vs. Teacher-centric environment.
Table 1. Student-centric vs. Teacher-centric environment.
Student-CentricTeacher-Centric
Intrinsic MotivationExtrinsic Motivation
Knowledge ConstructionKnowledge Transmission
Loose, trusting students to doStructured—Social Engineering
Source: Panitz T. (1999). Collaborative versus cooperative learning—a comparison of the two concepts.
Table 2. Participants of Case Study 1 and Case Study 2.
Table 2. Participants of Case Study 1 and Case Study 2.
SettingsCase Study 1Case Study 2
Total number of participants2117
Gender breakdown10 boys–11 girls7 boys–10 girls
Age11–12 years old11–12 years old
Groupings3 groups of 4 students and 3 groups of 3 students2 groups of 4 and 3 groups of 3
Experience with Educational RoboticsNo previous experienceNo previous experience
Education level6th grade of Greek Primary School6th grade of Greek Primary School
Prior knowledge on Scratch programmingYes (During 5th grade) and taught by a computer science teacherYes (During 5th grade) and taught by a computer science teacher
Duration45 min~1 h/week 45 min~1 h/week
Total number of classes22
Total number of group sessions1114
Table 3. Collaboration skills assessment framework (ATC21S).
Table 3. Collaboration skills assessment framework (ATC21S).
ElementLow Indicator (1 Point)Medium Indicator (2 Points)High Indicator (3 Points)
Participation Skills
ActionNo or very little activityActivity in familiar contextsActivity in familiar and unfamiliar contexts
InteractionAcknowledges communication directly or indirectlyResponds to cues in communicationInitiates or promotes interaction or activity
PerseveranceMaintains presence onlyIdentifies and attempts taskPerseveres in task as indicated by repeated attempts or strategies
Perspective taking Skills
Adaptive responsivenessContributions or prompts from others are taken into accountContributions or prompts of others are adapted and incorporatedContributions or prompts of others are used to suggest possible solution paths
Audience awarenessContributions are not tailored to participantsContributions modified for recipient understanding in light of deliberate feedbackContributions are tailored to recipients based on interpretation of recipients’ understanding
Social regulation Skills
NegotiationComments on differencesAttempts to reach a common understandingAchieves resolution of differences
Self-evaluationNotes own performanceComments on own performance in terms of appropriateness or adequacyInfers a level of capability based on own performance
Transactive memoryNotes performance of othersComments on performance of others in terms of appropriateness or adequacyComments on expertise available based on performance history
Responsibility initiativeUndertakes activities largely independently of othersCompletes activities and reports to othersAssumes group responsibility as indicated by use of first person plural
Source: In P. Griffin, E. Care (Eds.) (2015). Assessment and Teaching of 21st Century Skills.
Disclaimer/Publisher’s Note: The statements, opinions and data contained in all publications are solely those of the individual author(s) and contributor(s) and not of MDPI and/or the editor(s). MDPI and/or the editor(s) disclaim responsibility for any injury to people or property resulting from any ideas, methods, instructions or products referred to in the content.

Share and Cite

MDPI and ACS Style

Demetroulis, E.A.; Theodoropoulos, A.; Wallace, M.; Poulopoulos, V.; Antoniou, A. Collaboration Skills in Educational Robotics: A Methodological Approach—Results from Two Case Studies in Primary Schools. Educ. Sci. 2023, 13, 468. https://doi.org/10.3390/educsci13050468

AMA Style

Demetroulis EA, Theodoropoulos A, Wallace M, Poulopoulos V, Antoniou A. Collaboration Skills in Educational Robotics: A Methodological Approach—Results from Two Case Studies in Primary Schools. Education Sciences. 2023; 13(5):468. https://doi.org/10.3390/educsci13050468

Chicago/Turabian Style

Demetroulis, Emmanouil A., Anastasios Theodoropoulos, Manolis Wallace, Vassilis Poulopoulos, and Angeliki Antoniou. 2023. "Collaboration Skills in Educational Robotics: A Methodological Approach—Results from Two Case Studies in Primary Schools" Education Sciences 13, no. 5: 468. https://doi.org/10.3390/educsci13050468

APA Style

Demetroulis, E. A., Theodoropoulos, A., Wallace, M., Poulopoulos, V., & Antoniou, A. (2023). Collaboration Skills in Educational Robotics: A Methodological Approach—Results from Two Case Studies in Primary Schools. Education Sciences, 13(5), 468. https://doi.org/10.3390/educsci13050468

Note that from the first issue of 2016, this journal uses article numbers instead of page numbers. See further details here.

Article Metrics

Back to TopTop