Abstract
Contemporary practices and future projections in the Built Environment (BE) sector highlight an increasing demand on Higher Education Institutions (HEIs) to produce graduates possessing relevant skills aligned to meet workplace demands. This study aims to analyse the key skills influencing BE graduate employability in the United Kingdom (UK) for the benefit of HEIs. This investigation leverages on a critical review of extant literature and an elicitation of the perceptions of targeted macro, meso, and micro level key stakeholders in the BE sector to identify key employability skills. The Total Interpretive Structural Modelling (TISM) technique was used to analyse the contextual interrelationships among the identified skills to develop a hierarchical model that provides HEI with insight for BE curriculum development. Six key employability skillsets hierarchically modelled into four levels were identified as crucial for potential graduates to successfully attract and adapt to contemporary practices in the Built Environment sector. Findings reveal communication and team-working skills as critical, independent skills driving the successful development of the remaining four skillsets. This research extends the literature on employability skills by investigating the interactions of various skills that predominantly predicts graduate employability in the Built Environment sector. The resulting TISM skills model provides hierarchical and logical interdependencies beneficial to assist HEIs to strategically design BE curricular to enhance graduate employability.
1. Introduction
Discourse on employability, employability skills in Higher Education Institutions (HEI) curricula, and the mix match between graduates’ attributes and employers’ expectations has received considerable attention in both developed and developing country contexts [1,2,3,4,5]. Graduate attributes are “a set of skills, knowledge and abilities, university graduates require to become agents of social good and successful in their chosen occupations in the work place” [6]. In the context of work and career, these attributes allow graduates to make impactful contributions in the work place, both in the short and long term—and can be referred to as employability skills [7]. In the UK, it is argued that graduates possessing the appropriate employability skills can potentially enhance the performance of various sectors of the UK economy [8]. The CBI/Pearson Education and Skills Survey [9] revealed that more than three-quarters of businesses (77%) in the UK expect to have more job openings for graduates possessing employability skills as demanded by the workplace. The growth and contemporary changes and increased market competition in the construction industry has resulted in an increasing demand for HEIs to produce graduates with work-ready skills [10]. Therefore, HEIs appear to be making considerable efforts to ensure adequate preparation of their graduates for the workplace [11,12]. Most importantly, HEIs need to understand the employability skills in demand and how they can design their curricular to help potential graduates develop such skills. One of the primary objectives of HEIs is developing the required knowledge and skills that graduates need to become and stay employable in their field of study. The prioritisation of graduate employability in the Teaching Excellence and Student Outcomes Framework (TEF) is to measure how well HEIs are meeting this expectation. Several universities have initiated strategic processes towards re-examining the ability of the extant curricula to equip HEI graduates with required skills necessary to enable them to become appealing to future employers [11,12]. Others are strategically integrating employability skills development across the curriculum rather than in a piecemeal approach [9,13]. However, most of these pursuits appear to be much underdeveloped in Built Environment (BE) disciplines [10].
Studies on employability skills for BE graduate disciplines are limited, and those available extensively derived their findings from singular perspectives of either students or employers. Perceptions of micro level (University), meso level (professional bodies, employers), and macro level (national or transnational policymakers) stakeholders’ impact on the content and pedagogical strategies that HEIs adopt to enhance the development of BE-related graduate employability skills are imperative in providing a solution. Therefore, such views cannot be ignored. Existing studies that identified some of these skills failed to appropriately investigate the interrelationship between the identified skills to provide insights into how the delivery of such skills through the extant curriculum for BE programmes and associated pedagogical approaches can be enhanced. The purpose of this paper is to present a qualitative analysis of the significant factors that influence graduate employability in the BE sector and elucidate the interaction amongst them. Such an analysis will provide the needed guidance for HEIs to appropriately design curriculum and pedagogical strategies to equip potential BE graduates with such skills. To achieve its aim, this study leverages on a critical literature review, an elicitation of the perspectives of multi-level stakeholders during brainstorming sessions and a focus group discussion forum, as well as the use of the Total Interpretive Structural Modelling (TISM) technique to elicit these stakeholder perceptions and model the interactions between identified BE employability skills.
This rest of this paper is structured as follows: a review of extant built environment discipline and employability skills literature, a justification of the research methods deployed for data collection and analysis, presentation of the findings of the analysis, a discussion and implication of findings section, and the conclusion section, respectively.
2. Literature Review
2.1. Built Environment Discipline
The construction industry is a major contributor to a nation’s economy, and the UK is not an exception [14,15]. In the UK, it generated approximately £117 billion, which is equivalent to 6% of the UK’s economic output in 2018 [16]. The BE sector is a sector within the construction industry that specifically encompasses a large number and range of participants involved in the design, construction, management, and maintenance of all forms of residential, non-residential, and civil engineering works, including their landscapes [17,18]. The BE discipline is becoming a well-established and recognised field of study by the international academic community [19]. As described by Griffiths [20] (p. 4), the BE discipline comprises of a “a range of practice-oriented subjects concerned with the design, development and management of buildings, spaces and places”. The defined scope and shape of the BE disciplines include Quantity surveying, Architecture, Land and property management, Building surveying, Construction management and technology, Planning, Building regulations, Facilities management, Transport planning, and Urban regeneration [20]. Their interdisciplinary technical and professional skills set aligns with what Chynoweth [19] (p. 2) refers to as “theoretical coherent, interdisciplinary common epistemological axiomatic”. Importantly, the multi-disciplinary nature of BE creates an environment for problem-solving, self-directed learning, and vocational experiences that can only be reached predominately through real-life scenarios, real-life projects, or placement experiences that are underpinned by well-articulated and well-designed teaching.
BE professionals are often required to use multi-disciplinary technical, professional, and ethical skills and practical vocational knowledge vital to transforming clients’ briefs, drawings, and contract documentation to define scope, size, and shape of built environment projects [21]. In recent times, these professionals have been burdened with the responsibility to develop, engage, and implement strategies that can promote the modernisation of the UK construction industry whilst meeting developing needs. This concept supports the interpretation of BE teaching philosophies and coherently represents the BE curricula currently taught across all UK Universities. Every BE graduate is expected to be equipped with the necessary skill sets to engender optimal delivery of the required professional expertise. Therefore, it is important to identify and understand the necessary skill sets that promote employability particularly for BE graduates.
Whilst acknowledging the explicitly vocational nature of BE courses, varying levels of disparity and disagreement between BE key stakeholders of what constitutes employability skills for BE sector practitioners persist specifically as it pertains to what is being interpreted as relevant employability skills for BE graduates. According to Tymon [22], the employability skills required of graduates need to be identified and understood from the perspectives of multiple stakeholders, including government, employers, HEI academics, and graduates. Such identification can assist the academic community in evaluating, interpreting, and embedding those skills into HEI pedagogy and enrich undergraduate curricula. This necessitates further contextual investigations into the perspectives of key stakeholders whose influence impact on the content and development of BE graduate employability skills in HEI. Olawale [23] recognised four areas of research on employability, namely:
- the role of key stakeholders in developing employability skills;
- stakeholders’ perceptions of employability skills;
- what constitute employability skills and;
- methods and models for the successful development of employability skills in HEI.
This study is situated within the confines of multi-level stakeholders’ perceptions of key BE graduate employability skills and models to understand and facilitate their successful development.
2.2. Employability and Employability Skills
There are several working definitions of employability. The Department of Higher and Further Education, Training and Employment (DHFETE) [24] defined employability as the capability to move into and within labour markets and to realise potential through sustainable and accessible employment. Bridgstock [25] argued that employability is the ability of graduates to manage their career-building process while navigating the job sector proactively. Bennett [26] defined employability as the ability to find, generate, and maintain meaningful work across lengthening working lives and multiple work settings. Although employability lacks a universally accepted definition, for the purposes of this study, the definition by Pegg et al. [27] is adopted, which defines employability as a “wide range of knowledge, skills and attributes to support continued learning and career development”. The debate on employability has become a priority of higher education institutions and agencies [4], and the objective of developing employability skills is part of the learning process to support potential graduates in the UK higher education system [28]. Therefore, for graduates to become employable, they need to possess the certain relevant attributes which in this context are referred to as employability skills. Embedding these skills as part of the curriculum is expected to greatly facilitate the process of transition from education to employment [7].
Employability skills as defined by the Yorke [29] consist of a set of achievements—skills, understanding, and personal attribute that a graduate should possess—that can make them more likely to be successful and sustainable in their chosen occupation, for their benefit, the workforce, the community, and the economy at large. The Confederation of British Industry CBI [9] and Jackson and Chapman [30] expressed employability skills as skills and knowledge that potential employees should possess to ensure they can perform effectively in the workforce and apply technical or discipline-specific skills to the benefit of themselves, their employer, and the wider economy. A study by Small et al. [4] highlights that the identification and understanding of workplace-demanded employability skills could improve the chances of graduates to gain employment. In the United Kingdom, employability skills have come to be accepted as being capabilities that include the knowledge, skills, and attributes university graduates should possess to support continued learning and career development [31]. These skills as posited by McGrath [32] are associated with the knowledge of the task, hands-on ability, and a combination of intellect, personal, and interpersonal attributes. Cleary, Flynn, and Thomasson [2006] cited in Robles [33] identified general employability skills to include:
- Basic/fundamental skills: technical, knowledge of the task, hands-on ability
- Conceptual/thinking skills: ability to think in a critical and analytical manner
- Business skills: innovation and enterprise
- Community skills: civic and citizenship knowledge
- People-related skills: interpersonal qualities, such as communication and teamwork
- Personal skills: attributes such as being responsible, resourceful, and self-confident.
Robles [33] categorised employability skills into hard and soft skills with hard skills associated with technical knowledge and business skills and soft skills associated with people-related and personal skills. Robles [33] argues that hard skills are learned and perfected over time, but soft skills could be more difficult to acquire and change. Therefore, the possession of hard and soft skills defines graduate competencies and predicts graduate employability. It is argued that 75% of long-term job success depends on people skills, while only 25% is dependent on technical knowledge [34]. However, whether this is the case for BE graduates remains empirically unproven.
A wide array of attributes crucial for employability of graduates associated with hard and soft skills are documented in the literature. Andrews and Higson [35] identified analytical and problem-solving skills, communication, business skills, presentation, and work experience as predictors of employability based on graduates’ and employers’ perspectives from four European countries (UK, Austria, Slovenia, and Romania). Interpersonal and communications skills, problem-solving, emotional intelligence, teamwork skills, work experience and demonstrated leadership are key skills identified in recent studies [4,36] as the most important selection criteria for recruiting graduates in Australia and the UK. The CBI [9] in addition to the above-mentioned drivers highlighted positive attitude, self-management, business and customer awareness, application of numeracy, and application of information technology as key predictors. Similarly, interpersonal relationship, strain capacity, leadership, and information technology were further drivers identified by Xiaobing and Xin [37] from perspectives of engineering, service, and manufacturing industry employers. Wilton [38] identified research skills, basic computer literacy, numeracy skills, management skills, creativity, entrepreneurial skills, and advanced IT or software skills for management graduates, while Robles [33] identified integrity, courtesy, responsibility, social skills, positive attitude, professionalism, flexibility, and work ethic as key predictors.
Further in the BE context, Mcloughlin [39], based on the perspectives of employers, identified good communication, literacy, IT proficiency, team-working negotiating, motivation, confidence, and self-management as predictors as predictors of employability among town planning professionals. Olawale [23] identified team-working communication, leadership ability and flexibility, problem-solving skills, initiative commercial and business awareness, time management, and meeting deadlines as prioritised drivers of employability for construction project management graduates by employers. Tholen et al. [40] identified written and verbal communication, team working, positive attitude and commitment as key employability skills for real estate graduates. Aliu and Aigbavboa [10] identified technical and leadership skills, management and academic skills, work ethics and business skills, organisation and ethical skills, and industry knowledge as key drivers of graduate employability in the BE sector from the perspectives of employers.
An initial list of skills driving graduate employability in the BE sector has been primarily derived from the review of the above relevant extant literature on employability skills purposively selected based on the relevance, level of citations, and impact factor. Findings from the literature review, as shown in Table 1, show a consensus among a plethora of authors concerning 24 skills driving graduate employability.
Table 1.
Skill sets that drive employability.
Table 1 buttresses the significance of skills such as analytical and problem-solving, communication, work experience, technical and academic skills, leadership, IT capabilities, and team-working skills in engendering successful graduate employability.
- Analytical and problem-solving: the ability to engage in rational and reflective thinking, evaluate and synthesise ideas, and provide reasoned judgements to provide solutions to problems [10].
- Communication skills: these include effective written, verbal speaking, and listening capabilities to, from, and with team members, management staff, and clients [30].
- Work experience: an understanding of the world of work via first-hand primary engagement [10].
- Technical and academic skills: associated with knowledge of the task, hands-on ability, and in this context relates to core knowledge on a specific or general BE subject area. These are skills associated with core technical knowledge and proficiencies of a graduate in the BE sector and their ability to keep abreast of emerging concepts and technological changes and apply them when required [10,42].
- Leadership: the ability for a graduate to possess qualities to manage people, take initiatives, and to be held in high esteem [4,10].
- Information Technology [IT] capabilities: these skills are concerned with the effective application of IT to undertake construction and management-related tasks [42].
- Team-working skills: Team-working, as defined by Salsa [43], is an adaptive, dynamic, and episodic process that encompasses the thoughts, feelings, and behaviours among team members while interacting toward achieving a common goal. This skill consists of the ability to work inclusively willingly and capably with fellow employees, supervisors, and clients from diverse backgrounds and orientations to accomplish set objectives [33,40].
These seven essential skills identified from the literature will form the basis for further investigations in the current study context. The remaining part of this study will leverage on multi-level stakeholders’ views as elicited through a series of brainstorming sessions to establish the critical BE graduate employability skills and analyse their contextual relationships using the TISM.
3. Materials and Methods
Situated along the interpretivist philosophical paradigm, this study involves the collection and analysis of experts’ and participants’ opinions to construct credible knowledge in a field of study [44]. It adopts a qualitative approach towards understanding the salient employability skills for BE graduates from the perspectives of various key stakeholders. This approach appears most useful and appropriate because it produces a wealth of detailed data from a small sample and allows for the identification of emergent themes, which is a great potential for knowledge creation [44,45]. Secondly, it allows researchers to construct knowledge based on the collective opinions of key stakeholders. Information for this study was gathered from eliciting the views of macro (policymakers), meso (career advisors, professional bodies, and employers), and micro (graduates, students and academics) stakeholder groups during brainstorming sessions. Participants were selected based on their educational/professional background, experience, expertise in BE disciplines, and involvement in the recruitment processes of graduates in the BE sector both in industry and academia within structured environments. This mix was considered necessary to appropriately reflect the consensus views of multi-level stakeholders on the crucial skills driving employability within the BE sector.
The researchers compiled a list of the variables identified from the literature and presented it in a two-phased, brainstorming session comprising of 4 distinct rounds. The discussions were carried out to reach an agreement of the key employability skills relevant to the BE settings. The brainstorming session engaged 9 multi-level stakeholders as participants, drawn from the micro, macro and meso level stakeholders, explaining the research concept, context, and the purpose of the session. The first phase comprised of three sessions, each involving purposively drawn participants from the distinct stakeholder categories, i.e., micro, meso and macro levels, respectively. The purpose of these sessions was to determine the perceptions held by stakeholders situated at each level as it pertains to employability skills. The second phase consisted of one brainstorming session with a mix of all the 9 participants drawn across all levels. This brainstorming session in the second phase was intent on achieving a consensus among these stakeholders (micro, meso, and macro) on the key employability skills as elicited from the previous brainstorming sessions.
Their feedback eliminated leadership and work experience as crucial skills. According to the participants, such skills could be developed in the course of being employed. However, they considered analytical and problem-solving, effective communication, technical knowledge, IT capabilities, and team-working as critical employability skills. Furthermore, they added brand qualities to the list of crucial skills. They defined brand qualities as “an upselling outlook for sustainable competitive advantage of their organisation” Consequently, these six identified employability skills in the BE sector were analysed using the TISM.
Total Interpretive Structural Modelling Procedure
Unlike the interpretive structural modelling (ISM) technique that identifies and models the influential drivers/variables/factors with a system, [46,47], the TISM involves an interactive learning process in which variables of a system are studied and a logical interpretation of the overall structure of these variables is portrayed in a digraph model [42,46]. The TISM is a qualitative modelling technique that builds upon the strengths of interpretive structural modelling (ISM) technique [46] by providing in the model the logical explanation of how the factors link with each other and allowing for an explicit explanation of the links (direct and transitive) in the model. It is a process that transforms vague and poorly articulated mental models of a systems into a well-defined structure visible picture of the model to improve its usability. It differs from thematic analysis looks at the patterns in the data to establish relationships between codes to establish common themes. However, TISM integrates a structural self-interaction matrix and pairwise comparisons to establish relations between the variables and not just the data. It also differs from the analytical hierarchy process, which only focusses on the determination of the relative importance of variables relating to certain predetermined outcomes and not their logical contextual relationship within a system [46,47]. The TISM has been portrayed as a veritable approach for modelling directional links between factors in various sectors of the economy [48,49], and it is attracting growing attention in the field of education and employability. For example, Sehgal and Nasim [42] employed the TISM to model the predictors of employability in the IT sector.
In this study, the TISM was employed to model the key employability skills relevant to potential graduates in the UK BE sector. Accordingly, it was used to analyse the contextual interrelationships between the established skills to understand their logical interdependencies. TISM examines the contextual relationships and interdependencies of the identified key employability skills to develop a digraph model that provides fresh insight for improving extant curriculum and the delivery of BE courses in HEIs. For this purpose, the opinions of eight domain experts in the BE discipline drawn from academia (micro), employer (meso), policymaker (macro), and professional bodies (meso) were sought. These experts were senior management level staff in their various organisations with expertise and above 10 years’ experience in the BE sector and were involved in the recruitment and selection of graduates or teaching potential BE graduates. One member was drawn from each of the previous groups that participated in the brainstorming stage, and five new participants were newly recruited to bring in fresh insights into the nature of the rest of skills identified. The five new participants were split according to the three groups in this manner: two from micro, one from macro and two from meso level stakeholders. The TISM model was derived from the focus group discussion with experts drawn from micro, meso, and macro level stakeholders, the resemblance of which includes, academics, employers, professional body staff, and policy makers whose views impact on the content and teaching of employability skills in HEIs.
The focus group discussion forum was considered because it provided an ideal approach to gather a homogenous or heterogeneous group of experts and collect individual beliefs and perceptions on BE graduate employability skills while building on responses of others within the group to generate insights and confirm group thinking on the topic of discourse [50]. Such discussions enable a web of convergence or divergence to be identified, which is useful for triangulation purposes. The TISM procedure employed in this study is shown in Figure 1.
Figure 1.
Total Interpretive Structural Modelling (TISM) procedure. Adapted from Sushil [46] and Jena et al. [48].
First, the experts acting as discussants were required to define the skills S1, S2…S6 to be analysed that can culminate to graduate employability. After that, they defined the relationship between the variables using the term “enhances” for links. In step 3, the discussants were required to provide a basic interpretation of the directional flow of influence for instance, to develop the Structural Self-Interaction Matrix (SSIM) for the variables. In step 4, the pairwise comparison of the factors were examined, and the discussants were expected to describe the rationale behind such a relationship.
They did not just provide the opinions concerning the potential of S1 to enhance S2 but are rather proffered a holistic description of the way through which SI could enhance S2. An illustrative example is shown in Table 2.
Table 2.
Identifying relationships between variables and the interpretations.
These paired comparisons are examined for all the identified factors leading to the development of an interpretive logic knowledge base matrix. In step 5, the reachability matrix and transitivity check are undertaken. An initial reachability matrix is derived by looking through the knowledge base matrix and substituting “1” where Yes has been indicated and No for “0”. With the initial reachability matrix developed, further checks are carried for transitivity depicted as 1.* For example, the transitivity rule applies if S1 is related to S2 and S2 is related to S3; then, this implies that S1 is related to S3. Transitivity was considered significant and adopted where discussants’ views were in consensus, or a majority agreed on the relationship. Then, after the transitivity check, a final reachability matrix is developed. In step 6, level partitioning is carried out. Similar to the ISM, level partitioning was undertaken to know the level placement of variables analysed. It leveraged on the iterations determined when the reachability, reachability set (the variable itself and another variable (s) that it may enhance), and intersection set is the same; then, a level is established. The iteration process was repeatedly undertaken until all the levels were determined. A digraph was subsequently developed in step 7, presenting a graphical structural relationship of the partitioned levels of the skills with the last level place at the bottom and the first derived levels on top. Then, a binary interaction matrix is derived from the final digraph in step 8, and the Total Interpretive Structural Skills model is developed as the last step of the procedure. The links in the digraph are replaced by the interpretation of elements.
4. Results
The TISM analysis was conducted to define the contextual relationships of the identified skills for the benefits of improving the BE pedagogy. The basic contextual relationships of the variables were achieved by asking to define the contextual relationship and interpret in what way the variables enhance each other. Their views were used to develop the interpretive logic knowledge base matrix, which was converted to binary values to develop the initial reachability matrix, and transitivity checks were carried out to develop the final reachability matrix shown in Table 3. The level partitions are determined from the final reachability matrix. For assigning the levels, the intersection of reachability set (facilitating skill) and antecedent set (facilitated skill) for each skill is determined. The iteration process, as shown in Table 4, continues until all the skills have been assigned a level. Subsequently, the partitions levels are then used to develop the digraph, which is then translated into a binary interaction matrix with all the interactions by 1 entry documented.
Table 3.
Final reachability matrix.
Table 4.
Level partitions of employability skills.
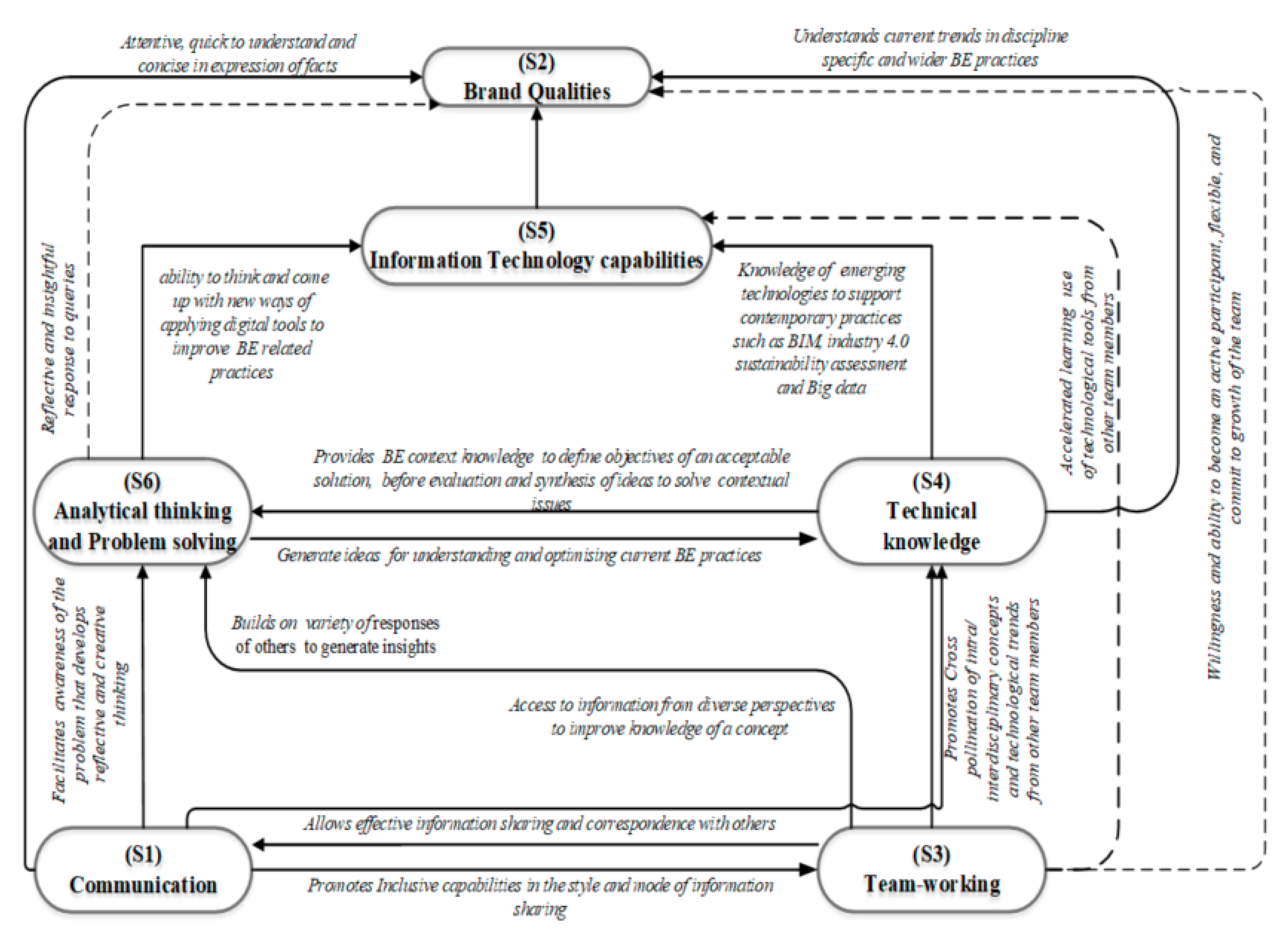
Then, the cells with “1” entry in the interaction matrix are substituted with the interpretation in the logical knowledge base matrix previously obtained from the discussants. Consequently, the information from the interaction matrix and digraph are used to develop the total interpretive structural model with links and interpretation of the nodes, as illustrated in Figure 2.
Figure 2.
Total interpretive structural model of employability skill.
The discussants and researchers performed a structured walkthrough of the process to ensure the list of the variables and interpretation of relationships were accurate. Subsequently, the power and dependence matrix of the five skills was analysed using MICMAC (Matriced’ Impacts Croise’s Multiplication Applique’ e a UN Classement). The MICMAC categorises drivers into Independent, Linkage-dependent, and Autonomous clusters and ascertains the degree of the relationships between the various skills using the power and the dependence matrix of the Interaction matrix. The result of the MICMAC analysis is presented in Table 5.
Table 5.
MICMAC (Matriced’ Impacts Croise’s Multiplication Applique’ e a UN Classement) analysis of employability skills.
The skills located in the independent cluster are communication and team working. The independent cluster contains strong drivers with weak dependence. Therefore, these skills are considered fundamental because they enhance all other skills in this system, which in turn boosts BE graduates’ employability. Analytical thinking and problem-solving and technical knowledge are in the linkage cluster. The linkage cluster factors are unstable, and any action affects them and other drivers in the system. However, they are strong and drive other skills in the dependent cluster and also draw strength from fundamental skills to function effectively. IT capabilities and brand qualities are found in the dependent cluster. The brand qualities skill is considered an outcome skill because the dependent cluster contains weak drivers with a strong dependence on other skills in the system. Variables in the autonomous cluster has weak driving power and dependence and often detached from the base of the system. No skill was found in the autonomous cluster, which revealed that the skills have a strong network of links.
5. Discussion
Out of the review of literature and views of multi-level stakeholders emerged six skills crucial to drive potential graduate employability in the BE sector. These critical skills include communication, problem-solving, team-working, technical knowledge, IT capabilities, brand qualities, and analytical thinking. These findings confirm previous views that the possession of hard and soft skills defines graduate competencies and predicts graduate employability [33]. The study findings also confirm previous studies [34] that argued that communication is an essential skill for long-term job success. However, technical knowledge and analytical thinking and problem solving are also essential skills driving employability in the BE sector. However, it is in contrast with a study by Olawale [23], which opined that technical knowledge did not emerge as one of the most sought-after skills by employers. This could be attributed to contemporary issues and shift to embrace the modern method of construction (MMC), building information modelling (BIM), industry 4.0, and sustainability, which are highly debated and funded concept to drive the productivity of the UK construction industry in the short and long-term future. The TISM analysis further provides a contextual interpretation and structural hierarchy of the identified skills.
The TISM model shows that Communication (S1), and Team working (S3) are located at the base of the model (Level IV); hence, they are highly relevant skills that a BE graduate should possess to become employable. These skills have bilateral links and hence improve each other and together enhance the development of Technical knowledge (S4) and Analytical thinking and problem solving (S6) at Level III. S1 is also seen to have significant transitive links supporting the enhancement of S2 and S5, while S3 possesses significant transitive links to enhance S5 development. At Level III, both S4 and S6 have bilateral links enhancing each other’s development and are seen to further enhance the development of Information technology capabilities (S5) at Level II. They are also seen to have significant transitive links to enhance Information technology capacities (S2) at Level II. At Level II, S2 is seen to directly enhance the development of brand qualities of a potential BE graduate at Level I. S2 demonstrates the potential worth a BE graduate could contribute to the competitive advantage of a prospective organisation. Whilst brand qualities are what can be easily seen by potential employers, as they are located at the top of the model, it is quick to note that S2 largely depends on all other skills from the base for its effective development. Hence, to improve potential graduates’ employability in the BE sector, HEI tutors need to ensure that other driving skills from the base of the TISM have been developed.
Results reveal that communication is a critical attribute to develop in potential graduates to make them become more employable in the BE sector. This includes written verbal and non-verbal communication skills that involve reading, listening, and information sharing. It is an employability skill identified empirically as a leading skill normally demanded by employers and especially for the BE sector [9,10,23,40]. Results from the TISM show that improving students’ communication skills directly improve the efficiency of information exchange and sharing of solution-focused ideas relevant for problem-solving, technical development, and working effectively as a team member. Therefore, HEI curricula should embrace more active learning exercises such as cooperative and problem/project-based learning, role plays, debates, and group discussions where students can actively get involved in individual and team learning thereby and can learn how to improve both verbal and non-verbal communication skills and in a professional manner. Integrating more presentation and academic/technical reports as summative assessments in place of closed book examinations where possible should be encouraged in module delivery considering the nature of client communication procedures and formats in the BE sector. There is a need to support platforms where students can be encouraged to participate in other extra-curricular activities such as meet the employer events, construction debates, commentaries, and networking events organised by employers and BE professional bodies. Such engagement expose students to wider settings outside of classroom activities, which can further improve how students can communicate with employers and facilitates employer–student mentoring connections and observation on professional delivery in the BE sector.
Team-working also emerged as a crucial skill for BE graduate employability. It involves effective coordination, collaboration, and cooperation abilities. This study finding corroborates previous findings by Olawale [23] and Tholen et al. [40], who identified this skill as one of the most sought-after employability skills in the construction industry. Specifically, Olawale [23] identified this skill as most importantly sought by employers. The TISM results show that encouraging activities that promote team-working skills such as problem/project-based learning and group work are essential to building technical and presentation skills. Students can benefit from the cross-pollination of ideas (intra- and interdisciplinary) during teamwork, which can potentially improve their knowledge base, technical capabilities, and promote multifaceted ideas and confidence needed for effective presentation skills. Hence, curricula HEI curricula must introduce more group work exercises at formative or summative levels to help develop students’ team-working skills necessary to become employable in the sector.
Analytical thinking and problem-solving also emerged as a crucial skill for BE graduate employability, and this finding corroborates previous findings in previous studies by Olawale [23] and Aliu and Aigbavboa [10], who espoused it as a highly sought skill by employers. Problem-solving skills are associated with analytical thinking, defining problems and creating possible solutions. The TISM results show that by developing students’ problem-solving skills, they can identify effective methods for information sharing and become more analytical by improving their communication and technical skills. Therefore, tutors can integrate strategies that require analytic capabilities such as problem/project-based learning, which is BE pedagogy that is beneficial to develop the students’ problem-solving skills.
Technical knowledge was another emerging crucial skill for BE graduate employability, which corroborates findings from Aliu and Aigbavboa, [10]. A majority of all the key stakeholders collectively acknowledged that good technical knowledge of their selected subject and allied disciplines in the BE sector was crucial. Technical knowledge was identified as a crucial skill. Findings from this study show that this skill is important given the technicality around the BE sector; however, it is considered of lesser importance when compared with communication skills. Findings from the TISM reveal that by improving students’ technical knowledge, disciplinary expertise, and knowledge base in BE, especially in sustainability, MCC, BIM, and industry 4.0 is relevant to boost their problem-solving and IT capability skills. This implies that awareness about the contemporary practices at the minimum enables a platform to be sound in their presentation and contributions to the success of a team on a given task. Therefore, an HEI needs to proactively develop curricula that bring to light current technical practices such as BIM, industry 4.0, and sustainability in line with professional bodies’ competencies and employers’ strategic visions. These will create relevance in the development of technical skills relevant both in the short and long term. The use of authentic teaching, industry expert workshops, and site visits should be highly encouraged in the delivery of BE modules to help students get abreast with fundamental BE knowledge areas that align with emerging concepts, which is relevant to industry practice both in the short and long term.
IT capabilities also emerged crucial for employability in the BE sector. In this information technology-driven age, IT capabilities cannot be overemphasised. Skills to work in a technology-underpinned environment such as BIM project environment require that potential graduates are competent in the use of relevant technologies. Findings from the TISM reveals that by improving students’ technical knowledge in disciplinary expertise and BE wider concepts, including analytical thinking, this will enhance their capabilities to manage and apply digital tools appropriately. Therefore, applicable tools for BIM and sustainability measurement tools such as Revit, synchro, Navisworks, BREEAM, costx used for planning, management, and visualisation in conventional and contemporary should be taught by HEIs to enable students to develop their IT capabilities. HEIs also need to consider providing BE-specific IT labs with access to relevant contemporary industry tools where students can practice and familiarise themselves with those tools, simulation, to further develop their IT skills beyond taught content. Guest lectures from the industry/professions/practitioners in IT-related expertise should be integrated into the module delivery to further provide industry. Such engagement will improve the knowledge base of BE students on current views on construction IT and further extended their understanding of its applicability. Furthermore, the use of digital presentation tools for individual and collaborative assessments such as Google slides, Prezi, and Cooliris for presentations to engage a variety of audience should be encouraged as presentation formats for assessments and discussions.
Lastly, findings show that “brand qualities” constitute a crucial skill for BE graduate employability. It is one of the emerging findings of the study. This skill is associated with the capability of an upselling outlook that promotes the sustainable competitive advantage of an organisation. It can be view as a blend of personal skills and display of personal attributes. It is one of the new findings in the context of employability skills for BE students. Potential graduates should possess brand qualities that showcase their self-worth, an upselling attitude, ability to build relationships, and day-to-day interactions with colleagues, line managers, and clients. This outlook is seen as attractive to potential employers. Similar to views in a study by Roble [33], personality measures can be an important predictor of graduate employability. The TISM showed that this skill is dependent on all the other skills from the base of the system, and therefore, strategies to develop this skill should not be isolated from the other listed skills. Potential BE graduates should be encouraged to develop a brand image of themselves by systematically and continuously promoting key work-related personality traits. Viva assessments and mentoring programmes should be encouraged by HEIs. Other extra-curricular activities such as meet the employer can be an opportunity to help them develop such skills by showcasing their worth to potential employers. Such opportunities can help potential graduates develop the right professional tone and body language, charisma, self-esteem, confidence, knowledge, and presentation skills, amongst others that will promote their confidence in the delivery of their worth to potential employers.
The results of this research place a significant demand on UK HEIs to enhance the curricula on BE programmes to incorporate activities and strategies that will lead to the development of these skills and allow potential graduates to thrive in the BE sector. A balanced learning curriculum for BE students with a focus on these employability skills should be taken into crucial consideration to ensure that students have a balance of hard and soft skills required for them to transit into the world of work in the BE sector effectively and seamlessly. The content of the curriculum delivery should cover an understanding of discipline-specific knowledge areas and tools, including the concept of sustainability, BIM, and industry 4.0, as they are emerging concepts to be included in BE curriculum HEIs to improve the technical skills and IT capabilities of potential graduates for contemporary practice. Furthermore, the needed soft skills, particularly analytical and problem-solving skills, communication, team-working, and branding qualities, as highlighted from the study, are relevant to work within the complex environment of the BE sector. Academics in HEIs need to identify the most suitable strategies to promote the development of these identified skills and integrate them into the curriculum for teaching and learning. Student-centred strategies have been identified as promoting cognitive and skill development amongst students [51]. Pedagogical strategies such as problem and project-based learning strategies in the curricular can potentially develop both cognitive and soft skills. These strategies support the development of critical thinking, teamwork skills, presentation skills, and communication skills, leading to improved technical knowledge on the issue investigated. The use of digital technology presentation tools and more viva assessments from Levels IV to VI should be integrated to the BE curriculum to enable a potential graduate to improve their presentation skills relevant to the 21st-century industry practice. HEIs can also sponsor students on professional conferences and trips (nationally and internationally) to improve their learning, cultural inclusiveness, and professional development. HEIs should also initiate industry mentoring programmes that create a platform for authentic teaching and learning practices, as students can continuously engage with industry and not just during placement opportunities to gain industry knowledge and exposure to the world of work [9]. HEI providers should also consider the attendance of industry expert workshops on emerging contemporary practices as part of the BE learning curriculum for full-time and part-time students. An industry mentoring programme should also be encouraged. HEI academic staff should also engage in continuous professional development to keep abreast on emerging industry concepts in the BE sector to regularly update content taught.
This research has made some significant contributions to studies on employability skills in the BE sector. Although there has been previous research, none have attempted to examine the contextual relationships between critical BE employability skills based on multi-level stakeholder perspectives or structure the interrelationships of the prioritised skills into a cohesive model using the TISM technique. Through the TISM, it develops a hierarchical model of the factors that influence graduate employability in the BE sector and depicts their logical interdependences. The developed TISM model has been further assessed and accepted by industry experts. Without identifying the key skills that increase BE graduate employability, and how to empirically assess whether these skills have been developed by students, HEIs teaching excellence cannot truly be assessed [2].
Therefore, HEIs can monitor BE students’ employability skills development throughout the programme focusing on the development of these five skills to predict potential BE graduate employment rates, which are a strategic avenue to respond to the UK central government’s demands for the economic competitiveness of HEIs. Secondly, the findings of this research could potentially apply to many HEIs across the globe that draws reference from UK HEI curricula to develop their contextualised curriculum. The TISM model is qualitatively derived, and statistical approaches can be utilised to validate the model from a wider pool of multi-level stakeholders in the BE sector across the UK. Further studies may also examine the identified employability skills with respect to active teaching and learning pedagogical strategies using interpretive and statistical techniques.
6. Conclusions
Employability has become a major concern for the graduates who wish to get employed, HEIs who support the development of potential graduates to become more employable, employers who provide the job opportunity for work-ready graduates, and the government, who need to justify their financial commitment for students attending higher education. Contemporary changes in the BE sector involving technological advancements, sustainability, and drive for competitive advantage has placed an increasing demand for potential graduates with appropriate hard and soft skills.
The findings of the research reiterate that key multi-level stakeholders have articulated throughout this research the notion and current economic climate that an excellent degree in any BE discipline should depict that the graduate possesses the true technical capabilities and soft skills required to work in the ever-changing BE sector. These skills include communication, problem-solving, team-working, technical knowledge, IT capabilities, brand qualities, and analytical thinking and problem-solving. The importance of brand qualities was an emerging finding that was espoused to be crucial for employability. However, to develop the brand qualities of a potential graduate, IT capabilities are required in addition to technical knowledge and communication, which directly enhance the brand qualities of a potential graduate; furthermore, the analytical thinking and problem-solving skills, which hold a transitive relationship to develop their brand qualities, must be appropriately developed.
Effective communication and team-working skills were found to influence technical knowledge in the BE and analytical thinking and problem-solving skills of a potential graduate. They also hold a transitive relationship with the development of the IT capabilities of a potential graduate. Therefore, effective communication and team-working skills are strong drivers for the development of other skills that contribute to the development of brand qualities that directly enhance the employability of a potential graduate in the UK BE sector. Therefore, HEIs need to re-strategise their approach to support the development of these fundamental skills crucial to enhance the employability rate of potential BE graduates in the BE sector.
Author Contributions
Conceptualization, L.O. and P.H.; methodology, L.O. and B.A.; validation, P.H., L.O., and B.A.; formal analysis, L.O.; data curation, L.O. and P.H.; writing—original draft preparation, L.O.; writing—review and editing, L.O., P.H. and B.A. All authors have read and agreed to the published version of the manuscript.
Funding
This research received no external funding.
Conflicts of Interest
The authors declare no conflict of interest.
References
- Wickramasinghe, V.; Perera, L. Graduates’, university lecturers’ and employers’ perceptions towards employability skills. Educ. Train. 2010, 52, 226–244. [Google Scholar] [CrossRef]
- Barkas, L.A.; Scott, J.M.; Poppitt, N.J.; Smith, P.J. Tinker, tailor, policymaker: Can the UK government’s teaching excellence framework deliver its objectives? J. Furth. High. Educ. 2019, 43, 801–813. [Google Scholar] [CrossRef]
- Daud, S.; Abidin, N.; Sapuan, N.M.; Rajadurai, J. Enhancing university business curriculum using an importance-performance approach. Int. J. Educ. Manag. 2011, 25, 545–569. [Google Scholar] [CrossRef]
- Small, L.; Shacklock, K.; Marchant, T. Employability: A contemporary review for higher education stakeholders. J. Vocat. Educ. Train. 2018, 70, 148–166. [Google Scholar] [CrossRef]
- Osmani, M.; Weerakkody, V.; Hindi, N.M.; Al-Esmail, R.; Eldabi, T.; Kapoor, K.; Irani, Z. Identifying the trends and impact of graduate attributes on employability: A literature review. Tert. Educ. Manag. 2015, 21, 367–379. [Google Scholar] [CrossRef]
- Barrie, S.C. A conceptual framework for the teaching and learning of generic graduate attributes. Stud. High. Educ. 2007, 32, 439–458. [Google Scholar] [CrossRef]
- Kornelakis, A.; Petrakaki, D. Embedding employability skills in UK higher education: Between digitalization and marketization. Ind. High. Educ. 2020, 34, 290–297. [Google Scholar] [CrossRef]
- Smith, V. Enhancing employability: Human, cultural, and social capital in an era of turbulent unpredictability. Hum. Relat. 2010, 63, 279–300. [Google Scholar] [CrossRef]
- Confederation of British Industry [CBI] CoBI. The Right Combination: CBI/Pearson Education and Skills Survey 2016 London CBI. 2016. Available online: https://epale.ec.europa.eu/sites/default/files/cbi-education-and-skills-survey2016.pdf (accessed on 1 March 2020).
- Aliu, J.; Aigbavboa, C.O. Employers’ perception of employability skills among built-environment graduates. J. Eng. Des. Technol. 2019, 18, 847–864. [Google Scholar] [CrossRef]
- Grotkowska, G.; Wincenciak, L.; Gajderowicz, T. Ivory-tower or market-oriented enterprise: The role of higher education institutions in shaping graduate employability in the domain of science. High. Educ. Res. Dev. 2015, 34, 869–882. [Google Scholar] [CrossRef]
- Vohmann, B.; Frame, I. Professional practice and construction undergraduates’ employability skills. In Proceedings of the 32nd Annual Association of Researchers in Construction Management (ARCOM) Conference, Manchester, UK, 5–7 September 2016; Chan, P.W., Neilson, C.J., Eds.; Association of Researchers in Construction Management: London, UK, 2016. [Google Scholar]
- Lowden, K.; Hall, S.; Elliot, D.; Lewin, J. Employers’ Perceptions of the Employability Skills of New Graduates; Edge Foundation: London, UK, 2011. [Google Scholar]
- Fien, J.; Winfree, T. Drivers of change in construction training: How significant is the sustainability agenda? Prospect 2014, 44, 211–219. [Google Scholar] [CrossRef]
- Mohamed, M.; Pärn, E.A.; Edwards, D.J. Brexit: Measuring the impact upon skilled labour in the UK construction industry. Int. J. Build. Pathol. Adapt. 2017, 35, 264–279. [Google Scholar] [CrossRef]
- Rhodes, C. Construction Industry: Statistics and Policy; House of Commons Library: London, UK, 2019; pp. 1–15. [Google Scholar]
- McClure, W.R.; Bartuska, T.J. The Built Environment: A Collaborative Inquiry into Design and Planning; John Wiley & Sons: Hoboken, NJ, USA, 2011. [Google Scholar]
- de Valence, G. Reframing construction within the built environment sector. Eng. Constr. Archit. Manag. 2019, 26, 740–745. [Google Scholar] [CrossRef]
- Chynoweth, P. The built environment interdiscipline. A theoretical model for decision makers in research and teaching. Struct. Surv. 2009, 27, 301–310. [Google Scholar] [CrossRef]
- Griffiths, R. Knowledge production and the research–teaching nexus: The case of the built environment disciplines. Stud. High. Educ. 2004, 29, 709–726. [Google Scholar] [CrossRef]
- Poon, J. Real estate graduates’ employability skills. Prop. Manag. 2012, 30, 416–434. [Google Scholar] [CrossRef]
- Tymon, A. The student perspective on employability. Stud. High. Educ. 2013, 38, 841–856. [Google Scholar] [CrossRef]
- Olawale, Y. The employability skills provision within a construction project management degree programme. In Proceedings 31st Annual ARCOM Conference, Lincoln, UK, 7–9 September 2015; Raidén, A.B., Aboagye-Nimo, E., Eds.; Association of Researchers in Construction Management: London, UK, 2015. [Google Scholar]
- DHFETE. Report on the Taskforce on Employability and Long-Term Unemployment; DHFETE: Belfast, Northern Ireland, 2002. [Google Scholar]
- Bridgstock, R. The graduate attributes we’ve overlooked: Enhancing graduate employability through career management skills. High. Educ. Res. Dev. 2009, 28, 31–44. [Google Scholar] [CrossRef]
- Bennet, D. Keynote address for WIL 2020: Pushing the boundaries. In Proceedings of the National Conference of the Australian Collaborative Education Network Breaking Open WIL: Preparing Students for 2020 and Beyond, Sydney, Australia, 28–30 September 2016. [Google Scholar]
- Pegg, A.; Waldock, J.; Hendy-Isaac, S.; Lawton, R. Pedagogy for Employability; Higher Education Academy: York, UK, 2012. [Google Scholar]
- Chetwynd, F.; Aiken, F.; Jefferis, H. Reflections on the 2017 HEA STEM conference: Graduate employability challenges and solutions. High. Educ. Pedagog. 2018, 3, 490–494. [Google Scholar] [CrossRef]
- Yorke, M. Employability in Higher Education: What it is-what it is Not; Higher Education Academy: York, UK, 2006; pp. 1–24. [Google Scholar]
- Jackson, D.; Chapman, E. Non-technical competencies in undergraduate business degree programs: Australian and UK perspectives. Stud. High. Educ. 2012, 37, 541–567. [Google Scholar] [CrossRef]
- [CBI] CoBI. Employability and Work Experience—A Quick Guide for Employers and Students; CBI: London, UK, 2010. [Google Scholar]
- McGrath, S. What is Employability? Learning to Support Employability Project Paper. 2009, p. 15. Available online: https://www.researchgate.net/profile/Simon_Mcgrath/publication/266456393_What_is_Employability/links/5597fba808ae5d8f3933e7d7/What-is-Employability.pdf (accessed on 1 March 2020).
- Robles, M.M. Executive perceptions of the top 10 soft skills needed in today’s workplace. Bus. Commun. Q. 2012, 75, 53–65. [Google Scholar] [CrossRef]
- Klaus, P. Communication breakdown. Calif. Job J. 2010, 28, 1–9. [Google Scholar]
- Andrews, J.; Higson, H. Graduate employability, ‘soft skills’ versus ‘hard’ business knowledge: A European study. High. Educ. Eur. 2008, 33, 411–422. [Google Scholar] [CrossRef]
- Matthews, D.; Guthrie, B. Graduate Outlook 2015: The Report of the Graduate Outlook Survey: Employers’ Perspectives on Graduate Recruitment; Graduate Careers Australia Ltd.: Melbourne, Australia, 2016. [Google Scholar]
- Xiaobing, Z.; Xin, Z. University students’ employability skills model based on Chinese employer perspective. J. Hum. Resour. Sustain. Stud. 2013, 1, 29–33. [Google Scholar]
- Wilton, N. Do employability skills really matter in the UK graduate labour market? The case of business and management graduates. Work Employ. Soc. 2011, 25, 85–100. [Google Scholar] [CrossRef]
- McLoughlin, M. Employability Skills for Planners: A Scoping Report into the Changing Requirements of Planning Employers 2012. Available online: https://www.heacademy.ac.uk/system/files/employability_skills_for_planners.pdf (accessed on 1 March 2020).
- Tholen, G.; Relly, S.J.; Warhurst, C.; Commander, J. Higher education, graduate skills and the skills of graduates: The case of graduates as residential sales estate agents. Br. Educ. Res. J. 2016, 42, 508–523. [Google Scholar] [CrossRef]
- Miller, L.; Biggart, A.; Newton, B. Basic and employability skills. Int. J. Train. Dev. 2013, 17, 173–175. [Google Scholar] [CrossRef]
- Sehgal, N.; Nasim, S. Predictors of graduate employability in Indian information technology sector. Int. J. Hum. Resour. Dev. Manag. 2017, 17, 247–265. [Google Scholar] [CrossRef]
- Salas, E.; Reyes, D.L.; McDaniel, S.H. The science of teamwork: Progress, reflections, and the road ahead. Am. Psychol. 2018, 73, 593–600. [Google Scholar] [CrossRef] [PubMed]
- Saunders, M.; Lewis, P.; Thornhill, A. Research Methods for Business Students; Pearson Education: New York, NY, USA, 2016. [Google Scholar]
- Bryman, A. Social Research Methods; Oxford University Press: Oxford, UK, 2016. [Google Scholar]
- Sushil, S. Interpreting the interpretive structural model. Glob. J. Flex. Syst. Manag. 2012, 13, 87–106. [Google Scholar] [CrossRef]
- Obi, L.I.; Arif, M.; Kulonda, D.J. Prioritizing cost management system considerations for Nigerian housing projects. J. Financ. Manag. Prop. Constr. 2017, 22, 135–153. [Google Scholar] [CrossRef]
- Jena, J.; Sidharth, S.; Thakur, L.S.; Pathak, D.K.; Pandey, V. Total interpretive structural modeling [TISM]: Approach and application. J. Adv. Manag. Res. 2017. [Google Scholar] [CrossRef]
- Jayalakshmi, B.; Pramod, V. Total interpretive structural modeling [TISM] of the enablers of a flexible control system for industry. Glob. J. Flex. Syst. Manag. 2015, 16, 63–85. [Google Scholar] [CrossRef]
- Nyumba, T.; Wilson, K.; Derrick, C.J.; Mukherjee, N. The use of focus group discussion methodology: Insights from two decades of application in conservation. Methods Ecol. Evol. 2018, 9, 20–32. [Google Scholar] [CrossRef]
- Lam, E.; Chan, A.; Chan, D.; Oladinrin, T. Analysis of the effectiveness of instructional strategies for construction management students. J. Prof. Issues Eng. Educ. Pract. 2016, 142, 04016001. [Google Scholar] [CrossRef]
Publisher’s Note: MDPI stays neutral with regard to jurisdictional claims in published maps and institutional affiliations. |
© 2020 by the authors. Licensee MDPI, Basel, Switzerland. This article is an open access article distributed under the terms and conditions of the Creative Commons Attribution (CC BY) license (http://creativecommons.org/licenses/by/4.0/).

