Next Article in Journal
The Use of Blockchain Technology and Its Reflection in the Financial Performance of Investment Projects Developed by the Ministry of Sports
Previous Article in Journal
The Spillover Effects of US Unconventional Monetary Policy on Inflation and Non-Inflation Targeting Emerging Markets
 
 
Font Type:
Arial Georgia Verdana
Font Size:
Aa Aa Aa
Line Spacing:
Column Width:
Background:
Article

The Critical Factors Affecting the Implementation of Corporate Governance in Indonesia: A Structural Equation Modeling Analysis

Faculty of Administrative Science, Brawijaya University, Malang 65145, Indonesia
*
Author to whom correspondence should be addressed.
Economies 2023, 11(5), 139; https://doi.org/10.3390/economies11050139
Submission received: 9 January 2023 / Revised: 10 March 2023 / Accepted: 20 March 2023 / Published: 8 May 2023

Abstract

The concept of corporate governance has become a topic of global discussion since The New York Stock Exchange crashed on 19 October 1987, when many multinational companies listed on the New York Stock Exchange experienced large financial losses. CG was a preventive measure and increased investor confidence in the company. CG implementation is influenced by isomorphisms, such as organizational structure and the external environment in the form of regulation, competition, and culture. In Indonesia, the quality of CG implementation still contributes to the country’s economic growth. Weak CG implementation is due to the adoption of the western system immediately. It arises due to a high ownership structure, government intervention, underdeveloped capital markets, and weak law enforcement. This study aims to examine and analyze more deeply about factors that cause CG not to be inadequate to develop properly in Indonesia. Private and state-owned companies in the East Kalimantan Industrial Estate are the research samples for the SOR modelling exploration method. The SOR (stimulus-organism-response) model is a novelty in identifying CG implementation. Identification of the model to obtain a structural model is carried out by using PLS-SEM (partial least square structural equation modelling) through an institutional approach. The results found that the organizational structure and national cultural environment strongly influence CG implementation through the mediation of organizational structure. The contribution to understanding the national cultural environment in CG implementation efforts will be driven by organizational structure. Comprehensively, this study describes other factors such as organizational culture, environment competition, and the environment mediated by organizational structure. The national cultural environment mediated by organizational culture did not significantly affect CG.

1. Introduction

Corporate governance has become a topic of global discussion since The New York Stock Exchange Crash on 19 October 1987, when many multinational companies listed on the New York Stock Exchange experienced huge financial losses. Implementing Corporate Governance (CG) is considered an anticipation for company executives to hide losses with financial engineering aimed at revamping performance and financial reports (Pramono 2011). One of these preventive measures is contained in the CG guidelines, which require an independent commissioner to form an audit committee tasked with overseeing financial management and observing the reporting process to encourage reliable financial reports so that it can increase investor trust.
CG issues in the first generation were dominated by conflicts of interest between principals and agents because of the separation between ownership and control of a modern company. Conflicts of interest between principals and agents arise when a company grows larger so that the company’s management that was originally held by the owner (owner-manager) must be handed over to professionals. In this case, the issue that is considered dominant is the need for a mechanism to ensure that the management (agent), who is a worker in a company that owns capital (principal), will manage the company in the interests of the owner (Berle and Means 1932).
In the second generation, CG issues lead to conflicts of interest between strong majority and weak minority shareholders (La Porta et al. 1998). According to La Porta et al. (1998), the application of CG in a country is influenced by the condition of legal instruments in protecting the interests of various parties related to the company, especially minority owners. A legal system that is not conducive and is not yet in favor of the public interest can result in a strong conflict between strong majority shareholders and weak minority shareholders, so it has the potential to damage the country’s economic system as a whole.
In Indonesia, CG has begun to be widely applied to companies since the 1997 monetary crisis. The application of CG has become a vital need for state-owned companies (BUMN) and private companies (individuals) as a fundamental value for increasing the welfare and sustainability of companies (Dwiridotjahjono 2009). However, CG principles still needed to be fully implemented during the early 21st decade, and CG has yet to show significant progress in Indonesia. It is illustrated by the annual Credit Lyonnais Securities Asia (CLSA) (2018) survey regarding the evaluation of CG implementation in Asia Pacific countries. Indonesia still ranks 12th, which only fulfils 34% of the 100 assessment indicators. Fundamental problems causing hampered implementation of CG include, among others (Pramono 2011), the practice of companies financed by banks belonging to business groups, as well as short-term loans from abroad, shareholder domination, the ineffective performance of regulators and financial institutions, and weak protection of creditors and investors.
One of the efforts to improve CG implementation in Indonesia is appreciating BUMN and BUMS companies. Nevertheless, these efforts still have not increased the professionalism of the company. Winner companies are still involved in disciplinary cases, such as PT PLN (BUMN) in the Riau-1 PLTU bribery case and PT Garuda Indonesia in the aircraft procurement bribery case. It has become a concern of researchers to identify why the implementation of CG in Indonesia has not been successful even though the regulations, instruments, and tools are good. Indreswari (2006) and Allen and Gale (2000) stated that the low performance and efficiency of BUMN occurred due to the monopoly of certain sectors, which encouraged abuse of authority. Morgan (2006) mentioned that competition could replace external CG management to improve the company’s quality so that the organization will be closely related to the environment. As a stimulus factor, the environment has elements that will affect the organization (Lubis and Huseini 1987).
Isukul and Chizea (2015), in research conducted in Nigeria, South Africa, and Egypt, stated that a good and conducive environment would support the development of CG in each country, and regulations have a major impact on CG (La Porta et al. 1998). Stimulus in regulation will demand compliance, while stimulus in competition focuses on increasing organizational value on marketability and improving the quality of human resources (Udayasankar et al. 2008). CG implementation as a response is expected to increase the professionalism of managers. Sharma and Joseph (2003) explained that the implementation of CG will only be successful with the support of professionalism from parties related to the company. The value of professionalism has several attributes, namely self-confidence, service, confidentiality, competence, contract, community, caring, and commitment (Spitzech and Hansen 2010). Hall (1968) found that professionalism was not correlated with authority and the existence of regulations and procedural specifications. However, professionalism is positively correlated with a division of labor, impersonality, and compensation. Dawuda (2010) also explains that CG can be used as an antidote to corruption and a proven control in several countries to ensure good governance is running. Dawuda’s research found that CG can form competent and professional personnel if the governance structure has been properly implemented and implemented.
Furthermore, Wahyudin and Solikhah (2017) found that understanding the importance of good corporate governance (GCG) has already grown in Indonesian businesses. The listed businesses that took part in CGPI Awards from 2008 to 2012 always see an improvement in both number and quality. Accounting-based financial performance, such as return on assets, return on equity, and earnings per share, are impacted by the CG rating of Indonesian go-public businesses. The Indonesian stock market does not immediately respond to CG implementation rating, so it has yet to be able to accelerate the company’s growth soon. In this study, to find out how the environment in the form of regulation, competition, and societal culture influences organizations in implementing CG, the stimulus-organism-response (SOR) model is used Mehrabian and Russell (1974). The SOR paradigm is applied to three levels of interrelated variables. This model implies that human behavior can be better understood as an interactive process in which environmental events (stimuli) are perceived and processed cognitively by individuals in organizations that lead to a type of behavior (response). D. J. Campbell (1985) confirms that the SOR model can be used to explain individual behavior towards their work in organizations. Figure 1 gives a framework chart for using the SOR model (Mehrabian and Russell 1974) in this research.
The SOR model framework is a novelty in this study. The environment is a variable that influences the organization in realizing good CG implementation. Environmental influence analysis uses appropriate institutional theory in explaining, understanding, and measuring organizational behavior. DiMaggio and Powell (1983) argued that organizations will operate in similar environments and adopt the same structure and culture. In previous research, Udayasankar et al. (2008), Su (2006), and Gallego-Alvarez and Pucheta-Martinez (2019). The institutional theory used to analyze environmental and organizational influences is not applied to the SOR model framework, which is considered to be used to measure behavior in this study as the perception of managers in implementing CG. Udayasankar et al. (2008) measured regulatory environment variables and competition in the organization. Su (2006) measured culture, and Gallego-Alvarez and Pucheta-Martinez (2019) measured regulatory (coercive), competitive (mimetic), and cultural (normative) environments based on institutional theory to measure their effect on firms in disseminating information.
The implementation of CG in Indonesia has yet to increase the professionalism of managers, even though there are sufficient institutional regulatory instruments from the government. Using the theory of individual behavior, the various problems of abuse, and problems that exist, it can be shown that the perception of CG has not been able to form an attitude that builds professional behavior. The SOR behavior change model and institutional theory are expected to explain the influence of regulation, competition, and culture on organizational culture and structure, which will affect the implementation of CG. This combination of different models and theories will capture the interactive influence of the regulatory environment, competition, and culture on organizational culture and structure so that CG implementation can shape manager professionalism.
This research was conducted in the Kaltim Industrial Estate (KIE) area considering the material’s mastery level and the relatively controlled environment. The KIE area also has companies whose shareholders are controlled by the government (BUMN) and the private sector, both individuals and foreign investment (PMA), so this research can examine more deeply about the research subject. The motivation to conduct this research is to answer why CG has not developed properly in Indonesia (ACGA 2014; Indreswari 2006). This study compares the influence of employees’ perceptions of state-owned and private companies on implementing CG quantitatively using an institutional isomorphism approach. The research conducted expected to provide an empirical contribution to the application of the stimulus-organism-response model in obtaining a solution to the problem of why the application of CG in companies still cannot increase professionalism; provide an empirical contribution in testing that CG will develop and be closely related to the environment in which the company is located; provide an empirical contribution in testing that government with its regulations, industry with competition, and culture with corporate ethics and norms are three environmental dimensions that greatly influence the implementation of CG; and provide an empirical contribution to the implementation of CG principles as a measurement indicator of CG implementation. This research also provides empirical contributions in the application of institutional theory models because institutional theory can be considered capable of explaining, understanding, and measuring organizational behavior, and contributing empirically to testing the theory used to explain the process of adaptation in institutional practice within organizations called an isomorphism. This research enhances the SOR model framework as a novelty and implements it on companies whose shareholders are controlled by the government.
The research consists of introduction of the research, theoretical concepts, research hypothesis, the methodology used for this research, the measurement of variables and the results of the research, the discussion of the results, and concludes by providing research limitations, managerial implications, and discussion material for further research.

2. Theoretical Concepts and Hypothesis Development

Since it became a global discussion in 1987, corporate governance has been used to anticipate company executives so as not to hide the company’s losses. The Asian crisis is suspected because of weak CG implementation (Johnson et al. 2000). Research organized by ADB (2000) stated that the weakness of CG in Asia arose due to a high level of ownership structure, government intervention, underdeveloped capital markets, and weak law enforcement. Furthermore, research on CG has been carried out by Paniagua et al. (2021), who examines how CG and ownership structures relate to the financial performance of firms. Several factors, including organizational culture, organizational structure, regulatory environment, competitive environment, and national cultural environment, influence the implementation of CG in a company.
Organizational culture is defined as organizational practices that express the values of that organization. Deal and Kennedy (1982) and Peters and Waterman (1982) are some of the works that popularized organizational culture. The popularity of the organizational culture literature during the 1980s appears to have responded to the decline in corporate performance in the United States vis-a-vis firms in Japan. Academics seek to explain this decline by relying on culture as the main factor. In another study (Hofstede 2001), the focus on culture shifts to the power one has over CG where culture becomes a strong explanatory variable.
Contrary to previous arguments regarding a direct relationship between organizational culture and performance, this study’s conceptual framework hypothesizes that organizational culture is not directly related to performance. However, the relationship occurs through internal CG. Semenov (2000) argues that “… simple models linking culture to performance no longer match the knowledge that academics have developed regarding culture’s role in organizational analysis. There is a need for a better understanding of the relationship between culture and impact on organizations”.
Hypothesis 1 (H1). 
Organizational culture will have a significant effect on CG implementation.
Semenov (2000) compared the CG systems of industrialized western countries and argued that cultural scores explained differences in CG in 17 Western countries better than any other economic variable listed in the literature. Lin (1976) supports this argument and demonstrates an intercultural theory of CG systems based on the dimensions of cultural values that link shareholder structure and self-dealing arrangements, insider trading, and disclosure. Since organizational culture studies, internal CG are rare, this study seeks to fill a gap in the literature. This argument is similar to Schwartz and Davis (1981), who stated that ‘company culture has a major impact on a company’s ability to realize goals and plans …’.
Organizational structure describes how work is divided, grouped, and formally coordinated. In the context of CG, Blau and Schoenher (1971) defines CG in its broadest sense as “the totality of the legal, cultural, and institutional arrangements that determine what public companies can do, who controls, how those controls are implemented, and how the risks and rewards of activities are allocated. In contrast, Shleifer and Vishny (1997) give a narrow definition of CG, who state that CG deals with ‘how financial suppliers guarantee themselves a return on their investment”. Similarly, the Cadbury Committee of Financial Aspects of Corporate Governance defines CG as ‘the system that directs and controls companies’ (Cadbury 1992). Nguyen (2022) found the fact that, in corporate governance at banks, there is a difference between bank stability and the effectiveness of audit committees that depend heavily on the soundness of each bank and the institutional quality of each country. On the other hand, Dang and Nguyen (2021) found that internal corporate governance is significantly related to future stock risk. These different definitions reflect CG’s perspectives and areas that must be addressed. This broad definition captures not only the function of a corporate governance structure or organ, but also its external environment, which consists of social influences, government regulations that regulate companies, and labor and capital markets.
Hypothesis 2 (H2). 
The organizational structure will affect the implementation of CG as a control mechanism.
Meanwhile, the narrow definition only places CG as a company’s business affairs, including the company’s internal structure and management processes. The organization as a structure will greatly influence how CG is implemented. According to Walsh et al. (2011), organizational structure will influence internal and external mechanisms and governance to ensure that CG will be implemented.
Hypothesis 3a (H3a). 
The regulatory environment is expected to significantly affect the implementation of CG by mediating organizational culture.
Regulation is the management of decisions that are made very complex following a set of rules made by the government and were in force at that time. To their needs, regulations are made according to the context. The regulatory environment requires the compliance of the various parties involved to behave by the established rules of the game so that organizational goals can be achieved effectively. In terms of CG in Indonesia, the government stipulates regulations that must be complied with by companies in Indonesia (Morgan 2006). Gallego-Alvarez and Pucheta-Martinez (2019) states that the regulatory environment will face formal and coercive pressures to comply with social standards within organizations. This coercive power is closely related to regulatory agencies that have the power to sanction companies (e.g., legal mechanisms). For J. L. Campbell (2006), Coercive pressure is closely related to the main regulatory instruments that can sanction companies, such as legal and enforcement mechanisms. Larrinaga (2007) views this type of coercive isomorphism as involving regulations that encourage the disclosure of ecological information, guarantee mandatory compliance, or threaten future regulation. Coercive pressure is usually associated with governments and regulatory agencies. This pressure is closely related to the main regulatory instruments that can sanction companies, such as legal and enforcement mechanisms. J. L. Campbell (2006) supports that companies will behave more responsibly by conducting their activities in an institutional environment with greater coercive pressure and where the legal system is oriented towards protecting stakeholder interests.
Hypothesis 3b (H3b). 
The regulatory environment is suspected to influence the implementation of CG by mediating the organizational structure.
The institutional theoretical notion is that the institutional environment can greatly influence the development of formal and informal structures in an organization, often greater than market forces and pressures (Lounsbury 2005). The institutional theory addresses elements of social structure in a deeper and more resilient way: there is a need to consider the processes by which structures, including norms, rules, routines, and schemes, become institutionalized as authoritative parameters or guides for social behavior (Scott 2004). Following the philosophy and logic of this theory, it can be argued that one of the main influences responsible for effective CG compliance within a country is the existence of institutions that can compel organizations to adopt and implement transparent and fair CG practices (Judge et al. 2008). Greenwood et al. (2008) argues that coercive isomorphism occurs because organizations tend to be motivated to avoid sanctions. In research, La Porta et al. (2002) found that best practices in CG can only thrive in the presence of a good legal and regulatory framework. For a CG framework to be effective, legal entities and regulators must be sound so that investors can rely on them when they enter into contractual agreements.
Intense product market competition forces management to improve financial performance and make the best decisions for the future since failure to do so is likely to result in bankruptcy and job loss. Well-managed companies will take over the market from poorly managed companies. The competition will help bring out the best performance from the management team and discipline management. In Allen and Gale’s (2000) model, competition is a substitute for external CG mechanisms, particularly the market for firm control.
Hypothesis 4a (H4a). 
The competitive environment will affect the implementation of CG by mediating organizational culture.
The competitive environment is considered to influence the discipline of organizations by eliminating inefficient organizations (Udayasankar et al. 2008). Holmstrom (1982) considers that the competitive environment makes monitoring more efficient on the culture of corruption by managers. Udayasankar et al. (2008) and Gallego-Alvarez and Pucheta-Martinez (2019) classify the competitive environment as an isomorphism through a mimetic process. Scott (2001) identifies from mimetic processes due to cognitive institutional influences. He argues that the mimetic institutional perspective through resource dependence as one of the reasons that can explain the effect of competition must be mediated by a productive and useful organizational culture to be able to make CG implementation effective.
Hypothesis 4b (H4b). 
The competitive environment will influence the implementation of CG by mediating the organizational structure.
Udayasankar et al. (2008) explained that the competitive environment has a negative effect on CG if the organization has a complex structure. This argument is based on the competitive advantage that arises from CG, which acts as a driving force for organizations to improve CG implementation. However, Udayasankar et al. (2008) demonstrated that, as perceptions of the competitive environment increase with high organizational structure complexity, it weakens CG rather than enhances it. Hatch and Cunliffe (2013) emphasizes that the type of structure is the most important thing in the organization. This opinion is based on the organizational structure that will encourage or restrain an innovation from being implemented. The organizational structure is a boundary that opens up various possibilities. These constraints create the possibility of choice and action. Without any restrictions, possible action will not exist (D. J. Campbell 1985).
Hypothesis 5a (H5a). 
The national cultural environment will influence the implementation of CG by mediating organizational culture.
Wibowo (2008) emphasizes that organizational culture is a resource that produces competitive cultural advantage. A company that ultimately allows companies to achieve better results. Hitt et al. (2001) conducted studies that study the relationship between organizational culture and CG, which illustrates that the explanatory power of organizational culture becomes very important when the national cultural environment also supports organizational culture as an invisible resource in generating competitive advantage. The Indonesian context is no exception because organizational culture is a long-lasting resource and provides better company performance. It is because the cultural environment will shape organizational culture, which is valuable, rare, inimitable, and irreplaceable. The unique nature of the cultural environment that shapes organizational culture will differ greatly from country to country (Barney 1986). Related to the importance of organizational culture to CG, culture needs to be studied thoroughly to reveal its role in CG (Schein 1992). From a theoretical point of view, CG is thought to help prevent scandals, fraud, and other potential problems that can damage a company. A company with a good CG image will enhance the company’s reputation. Semenov (2000) states that organizational culture significantly impacts a company’s ability to realize goals and plans.
Hypothesis 5b (H5b). 
The national cultural environment will influence the implementation of CG by mediating the organizational structure.
Khan and Law (2018) states that the cultural environment is composed of values and beliefs and is the programming of the collective mind. The cultural environment system is a set of values, attitudes, and ways structurally and historically developed and shared. The cultural environment will directly or indirectly affect the organization in terms of organizational design, work design, and organizational rewards. In terms of how good CG implementation emphasizes the existence of structural variables where the cultural environment mechanism is translated into a structure within the organization. Feng (2017) states that the complexity, formalization, and centralization of decisions will greatly affect the implementation of CG in a company. According to him, studying the organizational structure is a way to focus on maximizing CG contribution. Gallego-Alvarez and Pucheta-Martinez (2019) state that the cultural environment that influences the organization is the basis of normative isomorphism, where the organizational structure will adapt to the norms, values, and orders that distinguish one society from others throughout the world. Thus, the cultural environment guides the organization in shaping its structure.

3. Methodology

This research was conducted with a quantitative approach using a questionnaire or survey method, which consists of an explanatory survey with a correlational design and a descriptive survey. The research population is state-owned and private companies in the Bontang Industrial Estate (KIE) Kaltim Industrial Area in Lok Tuan, North Bontang. The BUMN cluster has a population of 289, while the private cluster has a population of 189, bringing the total population in this study to 407 people. A sample survey was conducted from a population of 407 people to test the instruments to be used. Facts were found in the field that line 3 managers have very low awareness. They do not even know about CG, which is the subject of research. With these considerations in mind, line 3 managers who are operators and technical employees were removed from the list of populations to be targeted.
The target population in this study was 199 respondents, with a total of 144 SOE respondents and a total of 55 private respondents. The sampling technique in this research used purposive sampling by considering the size and representativeness of the population. The sample limit measurement used the Slovin formula (Bordens and Abbott 2011), as in Equation (1).
n = N 1 + N e 2
where n is the sample size, N is the population size, and e is the error rate.
The proportion of the BUMN sample is 72.3% of the total minimum sample using the Slovin formula, while private companies are 29.3%. Thus, the minimum sample of BUMN is 95 respondents and the private sector is 39 respondents. Sources of research data come from primary data and secondary data. Primary data were obtained by: (1) a questionnaire survey; (2) an interview survey; and (3) non-reactive methods and available statistical data. Collecting primary data using an instrument in the form of a questionnaire consisting of closed questions using intervals and open questions is used to obtain a more comprehensive picture. Open questions use a ratio scale to be coded and analyzed using statistical tools. In contrast, secondary data were obtained by policy documents, statistical documents, or monographs and reporting documents issued by state-owned and private companies. The policy documents used in this study are (1) Law Number 40 of 2007 concerning Limited Liability Companies; (2) BUMN Law Number 19 of 2003; (3) Regulation of the Financial Services Authority Number 21/POJK.04/2015 concerning the Implementation of Public Company Governance Guidelines; and (4) SOE Minister Regulation Number Per 01/MBU/2011 concerning the Implementation of Good Corporate Governance (GCG).
In this research, there are three variable concepts, including the Regulatory Environment, the impact on professionalism will be used the stimulus-organism-response (SOR) model of Mehrabian and Russell (1974). Regulatory Environment (X1), Competition Environment (X2), Cultural Environment (X3), Organizational Culture (M1), Organizational Structure (M2), and Implementation of Corporate Governance (Y1). Scaling indicators—variable response indicators using interval scales with scores 1–7, which means that the value one will be worse and the value seven will be better for assessing the variables’ attributes (Nachmias and Nachmias 1987). Data will be said as good and quality if using quality measurement instruments. A quality instrument is an instrument that has a reliability of a measure and validity or validity of a measure. The variable reliability test method used the Pearson Product Moment Correlation Reliability method and Cronbach’s Alpha. Pearson Product Moment Correlation, to measure the strength of the relationship between variable X and variable Y, and be used to determine the validity of an instrument for several interval data. Validity test of the measure to find out how well the indicators represent the variables following the operational definition of the variable: the better the suitability, and the higher the validity of the measurement (Newman et al. 2013). Validity test of the criteria level carried out in research by testing and calculating the Pearson Correlation coefficient between each indicator with a total score of all indicators.
The research data analysis method using descriptive data analysis and partial least squares analysis (PLS-SEM) makes it possible to simultaneously test the relationship between multiple exogenous and endogenous variables to explore and predict the relationship between latent variables because the theory is undeveloped or weak. Partial Least Square (PLS) is a multivariate statistical analysis that can estimate/test the research model simultaneously both the relationship between variables or between variables and their measurement items with the aim of predictive studies Hair et al. (2006).
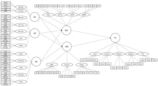
Structural analysis in PLS-SEM in this study can be explained in Figure 2. Latent variables are represented in a circle, while the latent variable forming indicators are represented with long ovals. Arrows represent the relationship between latent variables and latent variables with indicators. In PLS-SEM, the relationship is always shown as a one-way arrow. The stages of analysis in PLS-SEM are explained by Sudarmanto (2005). In summary, the PLS-SEM evaluation of the reflective latent variable measurement model and the structural equation model can be seen in Table 1.

4. Results

Analysis of the influence between variables was carried out by analytical methods PLS-SEM (partial least square structural equation modelling) with the aim of predictive or exploratory studies through the development of structural models (Hair et al. 2006). The PLS model consists of measurement and structural models. The measurement model uses second-order factors with variables hierarchically measured by dimensions, and several measurement items further measure these dimensions. The estimation of second-order factors is then carried out using the repeated indicator approach (first-order factor stage), followed by the two-stage approach for evaluating the causality between variables and dimensions (second-order stage) after obtaining a valid and reliable model (Hair et al. 2006). This research focuses more on second-order analysis.

4.1. The Measurement Model at the Variable Level Evaluation

The measurement model was evaluated at the second-order factor level, which measures the quality of the measurement model of the relationship between the variables and their dimensions. The results of the measurement model at the variable level are presented in Table 2. The quality of the measurement model is seen from the Loading Factor (LF) ≥ 0.70, Composite Reliability (CR) ≥ 0.70, and Average Variance Extracted (AVE) ≥ 0.50, as well as an evaluation of discriminant validity, which is the Fornell-Lacker Criterion, which is the AVE root above the correlation between variables.
The results show that the regulatory environment variable is measured by two dimensions, namely attitudes and perceptions where there is a very strong relationship between the two dimensions with an LF of 0.952 each. It can be caused by employees/managers having good attitudes and perceptions regarding PJOK, regulations, and laws. LF value greater than 0.7 indicates that the variable indicator has a high level of validity. The variable indicator must be eliminated or removed from the model if the value is smaller. The level of strength or truth is still weak (Ardiansah 2017). The competitive environment variable is measured by five accurate dimensions, where the most dominant dimensions reflecting the competitive environment were competitors (LF = 0.884) and bargaining power of buyers (LF = 0.849).
In contrast, bargaining power of supplier has LF = 0.707, which is good but still needs improvement. The national cultural environment is measured by five valid dimensions with LF, where the most dominant dimensions are certainty with LF = 0.838 and ethics with LF = 0.791. On the other hand, the equality dimension has the lowest LF (0.560), indicating that equality in a national culture still needs improvement.
Organizational culture variables are measured by four valid dimensions, where the very dominant dimensions are coordination (LF = 0.901) and external orientation dimensions (LF = 0.892). In contrast, the autonomy dimension still needs improvement with the lowest loading factor (LF = 0.574). Organizational structure dimensions are measured by three valid dimensions where, overall, there is a strong relationship between the dimensions of complexity, formalization, and decentralization/centralization in measuring organizational structure variables. However, the formalization dimension has the highest LF (0.873), indicating that the organizational structure’s most important dimension is formalization. The CG variable has five valid dimensions, and the most important/dominant dimensions are accountability and fairness, with each LF value of 0.883. CG looks stronger in the dimensions of accountability and fairness.
This measurement model has CR values above 0.70 and AVE above 0.50 for each variable. It shows that the dimensions that measure the variables are reliable/reliable or consistent in measuring each variable (Mulyana et al. 2017). The content of dimensional variations in the research variables is more than 50%, indicating that the variables have good convergent validity. These results also indicate that structural testing of the influence between variables can be carried out with the support of a good measurement model.
Discriminant validity was carried out in the PLS analysis of this study to ensure that each dimension/item of focus measurement measures the variables it measures that are related or unrelated (Farrell and Rudd 2009). The method used in evaluating discriminant validity is the Fornell-Lacker criterion, namely, the root of the AVE variable is greater than the correlation between variables. The results of discriminant validity measurements are presented in Table 3. Based on the processing, it can be seen that all the roots of the AVE variable are higher than the correlation with other variables, which indicates that the evaluation of discriminant validity is fulfilled.
Based on the stages of the model testing process, the VIF value of each variable being tested needs to be calculated to avoid multicollinearity, so that the estimated parameter values and standard errors are not biased. From the data processing presented in Table 4, the variables of regulation, competition, and national culture in influencing organizational culture and organizational structure show a VIF value of <5 or less than the tolerance limit, according to Hair et al. (2006). It can be concluded that there is no high multicollinearity among the variables of regulation, competition, and culture. Likewise, for organizational culture and organizational structure in influencing corporate governance, VIF value < 5.

4.2. Structural Model Evaluation

The results of testing the model hypothesis as a whole based on each hypothesis statement are presented in Table 5. Hypothesis analysis used the parameter path coefficient value from −1 to 1. The hypothesis is accepted if the T-statistic is less than the p-value and the p-value < 0.05.
The analysis results generally show that all hypotheses have a positive path coefficient direction with different significance for each variable. The hypothesis is not accepted, meaning that the relationship between variables is not significant, which indicates that, every time one variable changes, it does not significantly increase changes in other variables, namely organizational culture and CG implementation; regulatory environment and CG implementation through the mediation of organizational culture and organizational structure; environment competition and CG implementation through the mediation of organizational culture and organizational structure; as well as the cultural environment and CG implementation through the mediation of organizational culture. Conversely, there is a significant influence on the organizational structure variable on CG and the organizational environment and CG implementation mediated by organizational structure.

5. Discussion

The use of the term corporate governance (CG) has increased when factors involve sustainable investor confidence, shareholder activity, increased social responsibility, and sustainable organizational development. CG is a system of arrangements that directs and controls the company to increase value for all relevant stakeholders (Blau and Schoenher 1971). CG development is an indicator that cannot be separated from the level of investor trust. The increased intention on the influence factor of CG quality becomes important in economic development. In this study, the factors that have a significant or positive influence on the implementation of CG, namely the organizational structure and the national cultural environment through the mediation of the organizational structure, while other variables do not have a significant effect even though they have a positive direction or in the other word, it has a very weak effect on the implementation of CG.
Organizational structure has a significant effect on CG implementation because each structure will direct the behavior of managers in implementing CG in their daily work. Cosset et al. (2016) mentioned that companies with good CG on average have better labor productivity and cost efficiency, and can make acquisitions that can increase company value, meaning that the organizational structure is good. According to Monks and Minnow (2004), CG is a structural mechanism intended to guarantee checks and balances that reflect the long-term sustainability of an organization. In addition, a significant influence on the implementation of CG was also identified in the national cultural and environmental factors through the mediation of the organizational structure, which is like the results of the study DiMaggio and Powell (1983), Scott (2001), and Hofstede (1991). In these studies, it can be interpreted that there is ruler control and scientific selection in the formation of the organizational structure in CG implementation. The dominant political power, or what Hofstede calls the elite (Hofstede 1991), is to apply the norms and standards of the national culture as a model of organizational structure and policies, which then apply years later without being questioned or forming a culture (Bebchuk and Roe 1999).
The success of national cultural variables in influencing CG implementation by mediating organizational structure provides strong support for the argument that isomorphism embedded in national culture will influence CG implementation strategies by establishing a strong organizational structure that aligns with company goals. Contribution to the understanding of the national cultural environment will be driven by the organizational structure, which is considered a residue of cultural norms in that country. This finding provides a theoretical implication that, in an institutional approach, companies try to seek legitimacy in society by conforming to societal norms and culture. Consistent with DiMaggio and Powell (1983), who state that organizational structural conformity is driven by institutional strength that is not related to efficiency in implementing it.
Furthermore, some factors have a weak influence on CG implementation, namely organizational culture, regulatory environment, regulatory environment mediated by organizational culture and organizational structure, competitive environment mediated by organizational culture and organizational structure, and national cultural environment mediated by organizational culture. The CG system initiating from the west will deal with organizational culture, a company resource that has formed the order and is a competitive advantage for companies, making CG a foreign system tasked with controlling and directing management (Hitt et al. 2001). In line with the findings above, Semenov (2000) compared the CG system in western countries, and it turns out that knowledge of these countries is still low. Insufficient knowledge of CG significantly impacts a company’s ability to realize CG implementation (Schwartz and Davis 1981). With a lack of knowledge and understanding of CG in the work environment, the work culture in the company where the research is conducted separates the work culture that has been formed from the CG culture.
According to Tabalujan (2002), the regulatory environment in Indonesia requires a fundamental change to the legal culture so that people can become more law-abiding and principle-abiding. Such conditions are needed so that legal instruments and supporting institutions can function optimally following appointed objectives based on the legal culture and culture of the Indonesian people. Traditional cultural values are more dominant than legal-formal institutionalized legal rules (Lukviarman 2004). Johnson et al. (2000) state that the loss and non-functioning of organizational culture does not give life to the existing legal/regulatory system because culture refers to the attitudes, values, and opinions held by members of the organization regarding its implementation. The non-existence of an unsupportive organizational culture in companies makes CG implementation even more complicated. He believes that organizational culture is not a significant determinant of CG implementation in the companies studied. These results are inconsistent with the findings of previous studies such as Wilderom and Van den Berg (2005). However, a weak relationship with the determination of organizational culture was recorded in research by Wibowo (2008). Arogyaswamy (1987) claims that organizational culture in a regulatory environment is not always crucial in determining CG implementation. The mediation of organizational structure in this variable is due to the regulatory environment in its legal products by Bebchuk and Roe (1999), considered to have the dominant power to regulate the structure of the company. This legal force is not always made by officials who side with the public and are not influenced by important groups, but it also has implications for other possible perspectives with the position of the two poles of the shareholding and stakeholder perspectives.
Economic changes influence the competitive environment in the context of company competitiveness, which is expected to lead to the implementation of CG with a management control system. However, Wibowo (2008) indicates that organizational culture is not a determinant of the significance of the company’s internal CG. Specifically, Arogyaswamy (1987) claims that culture and competitive environment are not always crucial in determining the success of CG implementation in a company. The application of organizational structure mediation on competitive environment variables also does not significantly affect the implementation of CG. This result is contrary to previous studies such as Pfeffer and Leblebici (1973), Nickell (1996), and Porter (2008). However, the weak influence of the competitive environment on CG mediated by organizational structure was noted in the study by DiMaggio and Powell (1983). The emphasis is on research by Polder et al. (2009) regarding the importance of implementing the best CG in every company in a globally competitive environment as protection against potential risk threats. However, the behavior of CG implementation cannot be predicted even though a company restructuring has been carried out as a limitation in carrying out management. Meanwhile, implementing CG practices is still just to check the compliance box. DiMaggio and Powell (1983) stated that self-awareness and self-interest are very important in improving the development of organizational structures.
The national cultural environment and organizational culture do not strongly influence each other in implementing CG because they explicitly comply with Semenov’s (2000) argument that national culture limits variance in organizational culture. However, Hatch also stated that culture also relies on differences besides relying on similarities. It means that not all values are accepted collectively but can be rejected collectively (Hatch and Cunliffe 2013). Specifically, Gerhard (2008) argues that organizational culture does not have to determine national culture in designing and executing management strategies and practices so that national culture acts as a strong boundary. The decision to be unique, as long as the risks and challenges are properly understood and considered, can often offer potential competitive advantages. Therefore, it should not reduce the space for freedom and differentiation. It is appropriate that Hatch and Cunliffe (2013) states that national culture may not be able to answer the challenges faced at any moment. It is the basis for identifying when national culture limits organizational culture and when it is possible to use it.
Different contexts in the form of the legal and regulatory environment, cultural environment, and business patterns (competition) that are predominantly adhered to in a country are the main factors that deserve consideration in identifying CG implementation systems and models. Thus, the effectiveness of governance tools does not depend on the number of existing regulations but depends heavily on the regulatory environment in the form of instruments and law enforcement in a country. It is what Tabalujan (2002) claimed allegedly caused the failure of CG implementation in companies that foreign technical assistance funds mostly assisted. In his research, it was explained that one of the reasons for the non-functioning of law in developing countries, especially in Indonesia, is due to the neglect of the cultural factors of the Indonesian people. The implication is that regulatory issues are not the only dominant factor influencing CG implementation. Other factors interact in Indonesia that influence CG implementation, such as environmental factors on the effectiveness of implementation and its supporting institutions (Lukviarman 2004). From a formal legal standpoint, Tabalujan (2002) believes that Indonesia already has a fairly complete set of laws. What is needed is a fundamental change to the legal culture so that people can become more law-abiding and principle-abiding. Conditions like this are needed so that legal instruments and supporting institutions can function optimally so that they are following the stated goals. Thus, it can be said that traditional cultural values play a more dominant role than formally institutionalized regulations.

6. Conclusions

This research serves as a basis for identifying factors influencing this research. This research can summarize the modelling of CG implementation in Indonesia based on an institutional approach to three types of isomorphism, which emphasizes the institutionalization of CG implementation. This study confirms the cultural environment as a normative isomorphism from three perspectives of isomorphism in the institutional approach that influences CG implementation. The influencing normative isomorphism is based on national culture mediated by organizational structure. Ruler control and scientific selection occur in the formation of the organizational structure in the implementation of CG. The success of national cultural variables in influencing CG implementation by mediating organizational structure provides strong support for the argument that isomorphism embedded in national culture will influence CG implementation strategies by establishing a strong organizational structure that aligns with company goals. Contribution to understanding the national cultural environment in CG implementation efforts will be driven by the organizational structure, which is considered a residue of cultural norms in that country. The PLS-SEM analysis method with an institutional approach can describe measurement and structural factor models that influence CG on various variables. As a result, this study found that CG practices are strongly influenced by organizational structure and the national cultural environment mediated by organizational structure. In addition, it was also confirmed that sound CG practices that pay attention to the cultural aspects of certain countries would have an optimal impact.
There is no research without limitation. This research used quantitative methods with limited variables. Further research using qualitative methods is needed to deepen the research results regarding the implementation of CG. Future research is expected to be able to carry out limitations or restrictions on focus variables so that research results are sharper and more in-depth about CG in Indonesia, as well as being input into further analysis and application of regulations related to improving the quality of CG in Indonesia. This research can become the foundation for developing a research model with other variables to identify CG implementation.

Author Contributions

Conceptualization, S.H.; methodology, S.H.; software, S.H.; validation, S.H.; formal analysis, S.H.; investigation, S.H.; resources, S.H.; data curation, S.H.; writing—original draft preparation, S.H.; writing—review and editing, S.H., M.A.M., K.R. and T.W.A.; visualization, S.H.; supervision, M.A.M., K.R. and T.W.A.; project administration, S.H.; funding acquisition, S.H. All authors have read and agreed to the published version of the manuscript.

Funding

This research received no external funding.

Informed Consent Statement

Not applicable.

Data Availability Statement

Not applicable.

Acknowledgments

Thank you to the supervisors and all parties involved.

Conflicts of Interest

The authors declare no conflict of interest.

References

  1. Allen, Franklin, and Douglas Gale. 2000. Financial Contagion. Journal of Political Economy 108: 1–33. [Google Scholar] [CrossRef]
  2. Ardiansah, Achmad Setiawan. 2017. Analisis Kesuksesan Rail Document System (RDS) pada Pegawai PT. KAI DAOP 8 Surabaya dengan Menggunakan Metode Delone dan Mclean. Surabaya: Institut Bisnis dan Informatika Surabaya. [Google Scholar]
  3. Arogyaswamy, Bernard. 1987. Organizational culture: Internal and external fits. Journal of Management 13: 647–59. [Google Scholar] [CrossRef]
  4. Asian Corporate Governance Association (ACGA). 2014. CG Watch 2014 Dark Shades of Grey. Central: Asian Corporate Governance Association and CLSA Limited. [Google Scholar]
  5. Asian Development Bank (ADB). 2000. Corporate Governance and Finance in East Asia: A Study of Indonesia, Republic of Korea, Malaysia, Philippines, and Thailand. Consolidated Report 1. Manila: The Asian Development Bank. [Google Scholar]
  6. Barney, Jay B. 1986. Organizational culture: Can it be a source of sustained competitive advantage? Academy of Management Review 11: 656–65. [Google Scholar] [CrossRef]
  7. Bebchuk, Lucian Arye, and Mark J. Roe. 1999. A theory of path dependence in corporate ownership and governance. Stanford Law Review 52: 127–70. [Google Scholar] [CrossRef]
  8. Berle, Adolf Augustus, and Gardiner Coit Means. 1932. The Modern Corporation and Private Property. New Brunswick: Transaction Publisher. [Google Scholar]
  9. Blau, Peter Michael, and Richard A. Schoenher. 1971. The Structure of Organizations. New York: Basic Books. [Google Scholar]
  10. Bordens, Kenneth S., and Bruce B. Abbott. 2011. Research Design and Methods: A Process Approach. Boston: McGraw-Hill. [Google Scholar]
  11. Cadbury, Adrian. 1992. Report of the Committee on the Financial Aspects of Corporate Governance. London: Gee & Co. [Google Scholar]
  12. Campbell, Donald J. 1985. The meaning of work: American and Japanese paradigms. Asia Pacific Journal of Management 3: 1–9. [Google Scholar] [CrossRef]
  13. Campbell, John L. 2006. Institutional analysis and the paradox of corporate social responsibility. American Behavioral Scientist 49: 925–38. [Google Scholar] [CrossRef]
  14. Cosset, Jean-Claude, Hyacinthe Y. Some, and Pascale Vallery. 2016. Does competition matter for corporate governance? The role of country characteristics. Journal of Financial and Quantitative Analysis 51: 1231–67. [Google Scholar] [CrossRef]
  15. Credit Lyonnais Securities Asia. 2018. Corporate Governance Watch 2018 Hard Decisions: Asia Faces Tough Choices in CG Reform. Available online: https://www.clsa.com/corporate-governance-watch-2018/ (accessed on 10 November 2022).
  16. Dang, Van Cuong, and Quang Khai Nguyen. 2021. Internal corporate governance and stock price crash risk: Evidence from Vietnam. Journal of Sustainable Finance & Investment 11: 1–18. [Google Scholar] [CrossRef]
  17. Dawuda, Abudu. 2010. A Study into the Effectiveness of the Internal Audit Units in the Public Sector in Promoting Good Corporate Governance: The Case of the Metropolitan, Municipal and District Assemblies in the Northern Region of Ghana. Cape Coast: University of Cape Coast. [Google Scholar]
  18. Deal, Terrence E., and Allan A. Kennedy. 1982. Corporate Cultures: The Rites and Rituals of Corporate Life. Reading: Addison-Wesley. [Google Scholar]
  19. DiMaggio, Paul J., and Walter W. Powell. 1983. The iron cage revisited: Isomorphism and collective rationality in organizational field. American Sociological Review 48: 147–60. [Google Scholar] [CrossRef]
  20. Dwiridotjahjono, Jojok. 2009. Penerapan Good Corporate Governance: Manfaat Dan Tantangan Serta Kesempatan Bagi Perusahaan Publik Di Indonesia. Jurnal Administrasi Bisnis 5: 101–12. [Google Scholar]
  21. Farrell, Andrew M., and John M. Rudd. 2009. Factor analysis and discriminant validity: A brief review of some practical issues. In Proceedings of the ANZMAC 2009 Conference Proceedings. Edited by Dewi Tojib. Perth: ANZMAC. [Google Scholar]
  22. Feng, Ying. 2017. The Effectiveness of Corporate Governance Mechanisms and Leadership Structure: Impacts on Strategic Change and Firm Performance. Ph.D. dissertation, Erasmus University, Rotterdam, The Netherlands. [Google Scholar]
  23. Gallego-Alvarez, Isabel, and Maria Consuelo Pucheta-Martinez. 2019. How cultural dimensions, legal systems, and industry affect environmental reporting? Empirical evidence from an international perspective. Business Strategy and the Environment 29: 2037–57. [Google Scholar] [CrossRef]
  24. Gerhard, Barry. 2008. How much does national culture constrain organizational culture? Management and Organization Review 5: 241–59. [Google Scholar] [CrossRef]
  25. Greenwood, Royston, Christine Oliver, Roy Suddaby, and Kerstin Sahlin. 2008. The SAGE Handbook on Organizational Institutionalism. London: SAGE. [Google Scholar]
  26. Hair, Joseph F., William C. Black, Barry J. Babin, Rolph E. Anderson, and Ronald L. Tatham. 2006. Multivariate Data Analysis. Upper Saddle River: Pearson Prentice Hall, vol. 6. [Google Scholar]
  27. Hall, Richard H. 1968. Professionalization and bureaucratization. American Sociological Review 33: 92–104. [Google Scholar] [CrossRef]
  28. Hatch, Mary Jo, and Ann L. Cunliffe. 2013. Organization Theory: Modern, Symbolic and Postmodern Perspectives, 3rd ed. Oxford: Oxford University Press. [Google Scholar]
  29. Hitt, Michael A., Leonard Bierman, Katsuhiko Shimizu, and Rahul Kochhar. 2001. Direct and moderating effects of human capital on strategy and performance in professional service firms: A resource-based perspective. Academy of Management Journal 44: 13–28. [Google Scholar] [CrossRef]
  30. Hofstede, Geert. 1991. Cultures and Organizations: Software of the Mind. Berkshire: McGraw-Hill. [Google Scholar]
  31. Hofstede, Geert. 2001. Culture’s consequences: Comparing Values, Behaviors, Institutions and Organizations Across Nations. Behaviour Research and Therapy 41: 861–62. [Google Scholar] [CrossRef]
  32. Holmstrom, Bengt. 1982. Moral Hazard in Teams. Bell Journal of Economics 13: 324–40. [Google Scholar] [CrossRef]
  33. Indreswari, Meidyah. 2006. Corporate Governance in the Indonesian-State Owned Enterprises. Master’s thesis, Massey University, Palmerston North, New Zealand. Available online: https://mro.massey.ac.nz/handle/10179 (accessed on 12 November 2022).
  34. Isukul, Araniyar C., and John J. Chizea. 2015. Environmental Factors Influencing Corporate Governance: The Nigerian Reality. Thousand Oaks: Sage Open, pp. 1–11. [Google Scholar]
  35. Johnson, Simon, Peter Boone, Alasdair Breach, and Eric Friedman. 2000. Corporate governance in the Asian financial crisis. Journal of Financial Economics 58: 141–86. [Google Scholar] [CrossRef]
  36. Judge, William Q., Thomas J. Douglas, and Ali M. Kutan. 2008. Institutional antecedence of corporate governance legitimacy. Journal of Management 34: 765–85. [Google Scholar] [CrossRef]
  37. Khan, Mohammad Ayub, and Laurie Smith Law. 2018. The Role of National Cultures in Shaping the Corporate Management Cultures: A Three-Country Theoretical Analysis. London: IntechOpen. [Google Scholar] [CrossRef]
  38. La Porta, Rafael, Florencio Lopez-de-Silanes, and Andrei Shleifer. 2002. Government ownership of banks. Journal of Finance 57: 256–301. [Google Scholar] [CrossRef]
  39. La Porta, Rafael, Florencio Lopez-de-Silanes, Andrei Shleifer, and Robert W. Vishny. 1998. Law and finance. Journal of Political Economy 106: 1113–55. [Google Scholar] [CrossRef]
  40. Larrinaga, Carlos. 2007. Sustainability reporting. In Insights from Neo-Institutional Theory. Sustainability Accounting and Accountability. Edited by J. Unerman and J. Bebbington. London: Rountledge. [Google Scholar]
  41. Lin, Nan. 1976. Foundations of Social Research. New York: McGraw-Hill. [Google Scholar]
  42. Lounsbury, Michael. 2005. Institutional variation in the evolution of social movement: Competing logic and the spread of recycling advocacy groups. In Social Movement and Organizational Theory. Edited by Gerald F. Davis, Doug McAdam, W. Richard Scott and Mayer N. Zald. Cambridge: Cambridge University Press, pp. 73–95. [Google Scholar]
  43. Lubis, Hari, and Martini Huseini. 1987. Teori Organisasi (Suatu Pendekatan Makro). Jakarta: Pusat Antar Universitas Ilmu-ilmu Sosial UI. [Google Scholar]
  44. Lukviarman, Niki. 2004. Ownership Structure and Firm Performance: The Case of Indonesia. Ph.D. thesis, Curtin University of Technology, Perth, Australia. [Google Scholar]
  45. Mehrabian, Albert, and James A. Russell. 1974. An Approach to Environmental Psychology. Cambridge: The MIT Press. [Google Scholar]
  46. Monks, Robert A. G., and Nell Minnow. 2004. Corporate Governance. Malden: Blackwell Publishing Ltd. [Google Scholar]
  47. Morgan, Gareth. 2006. Images of Organization. Thousand Oaks: Sage Publication. [Google Scholar]
  48. Mulyana, Mumuh, Marwan Effendy, and Lukman Hidayat. 2017. Membangun Kepuasan Mahasiswa Pengguna Laboratorium Komputer. Jurnal Analisis Sistem Pendidikan Tinggi 1: 93–101. [Google Scholar] [CrossRef]
  49. Nachmias, David, and Chava Nachmias. 1987. Research Methods in the Social Sciences. New York: St. Martin Press. [Google Scholar]
  50. Newman, Isadore, Janine Lim, and Fernanda Pineda. 2013. Content validity using a mixed methods approach: Its application and development through the use of a table of specifications methodology. Journal of Mixed Methods Research 7: 243–60. [Google Scholar] [CrossRef]
  51. Nguyen, Quang Khai. 2022. Audit committee structure, institutional quality, and bank stability: Evidence from ASEAN countries. Finance Research Letters 46: 102369. [Google Scholar] [CrossRef]
  52. Nickell, Stephen J. 1996. Competition and corporate performance. Journal of Political Economy 104: 724–46. [Google Scholar] [CrossRef]
  53. Paniagua, Jordi, Rafael Rivelles, and Juan Sapena. 2021. Corporate governance and financial performance: The role of ownership and board structure. Journal of Business Research 89: 229–34. [Google Scholar] [CrossRef]
  54. Peters, Thomas J., and Robert H. Waterman. 1982. In Search of Excellence: Lessons from America’s Best-Run Companies. New York: Harper and Row. [Google Scholar]
  55. Pfeffer, Jeffrey, and Huseyin Leblebici. 1973. The effect of competition on some dimension of organizational structure. Social Forces 52: 268–79. [Google Scholar] [CrossRef]
  56. Polder, Michael, Erik Veldhuizen, Dirk van den Bergen, and Eugene van der Pijll. 2009. Micro and Macro Indicators of Competition: Comparison and Relation With Productivity Change. The Hague: Statistics Netherlands. [Google Scholar]
  57. Porter, Michael E. 2008. The five competitive forces that shape strategy. Harvard Business Review 86: 78–93. [Google Scholar]
  58. Pramono. 2011. Manual Komite Audit. Jakarta: Komite Audit Indonesia. [Google Scholar]
  59. Schein, Edgar H. 1992. Organizational Culture and Leadership. San Francisco: Jossey-Bass Publisher. [Google Scholar]
  60. Schwartz, Howrd, and Stanley M. Davis. 1981. Matching corporate culture and business strategy. Organizational Dynamics 10: 30–48. [Google Scholar] [CrossRef]
  61. Scott, W. Richard. 2001. Institutions and Organizations. Thousand Oaks: Sage. [Google Scholar]
  62. Scott, W. Richard. 2004. Institutional theory. In Encyclopedia of Social Theory. Edited by George Ritzer. Thousand Oaks: Sage, pp. 408–14. [Google Scholar]
  63. Semenov, Radislav. 2000. Cross-Country Differences in Economic Governance: Culture as a Major Explanatory Factor. Tilburg: Tilburg University, School of Economics and Management. [Google Scholar]
  64. Sharma and Joseph. 2003. Business ethics, professionalism and corporate governance. In ICSI First Technical Session. New Delhi: Institute of Company Secretaries of India. Available online: https://www.icsi.edu/media/webmodules/programmes/31nc/31CONV%20BACKGROUNDER.pdf#page=81 (accessed on 10 November 2022).
  65. Shleifer, Andrei, and R.obert W. Vishny. 1997. A Survey of Corporate Governance. The Journal of Finance 52: 737–83. [Google Scholar] [CrossRef]
  66. Spitzech, Heiko, and Erik. G. Hansen. 2010. Stakeholder governance: How stakeholders influence corporate decision making. Corporate Governance International Journal of Business in Society 10: 378–91. [Google Scholar] [CrossRef]
  67. Su, Shu-Hui. 2006. Cultural differences in determining the ethical perception and decision-making of future accounting professionals: A comparison between accounting students from Taiwan and the United States. The Journal of American Academy of Business 9: 147–58. [Google Scholar]
  68. Sudarmanto, R. Gunawan. 2005. Analisis Regresi Linear Ganda Dengan SPSS. Yogyakarta: Graha Ilmu. [Google Scholar]
  69. Tabalujan, Benny S. 2002. Why Indonesian corporate governance failed-conjectures concerning legal culture. Columbia Journal of Asia Law 15: 141. [Google Scholar] [CrossRef]
  70. Udayasankar, Krishna, Shobha S. Das, and Chandrasekhar Krishnamurti. 2008. When is two really company? The effect of competition and regulation on corporate governance. SSRN 1: 1–56. [Google Scholar] [CrossRef]
  71. Wahyudin, Agus, and Badingatus Solikhah. 2017. Corporate governance implementation rating in Indonesia and its effects on financial performance. Corporate Governance: The International Journal of Business in Society 17: 250–65. [Google Scholar] [CrossRef]
  72. Walsh, Gianfranco, Edward Shiu, Louise M. Hassan, Nina Michaelidou, and Sharon E. Beatty. 2011. Emotions, store-environmental cues, store-choice criteria, and marketing outcomes. Journal of Business Research 64: 737–44. [Google Scholar] [CrossRef]
  73. Wibowo, Amin. 2008. The Impact of Organizational Culture and Internal Corporate Governance on Organizational Performance in Indonesian Companies. Ph.D. dissertation, Curtin University of Technology, Perth, Australia. [Google Scholar]
  74. Wilderom, Celeste, and Peter T. Van den Berg. 2005. Do Transformational Leadership and Organizational Culture Affect Organizational Performance? Working Paper. Tilburg: University of Tilburg. [Google Scholar]
Figure 1. SOR Model Thinking Framework in Research.
Figure 1. SOR Model Thinking Framework in Research.
Economies 11 00139 g001
Figure 2. Research Structure Equation Model.
Figure 2. Research Structure Equation Model.
Economies 11 00139 g002
Table 1. Evaluation of the results of the PLS-SEM model.
Table 1. Evaluation of the results of the PLS-SEM model.
EvaluationIndicatorsAppropriateness
Outer Model1. Indicator reliability
2. Discriminant validity
3. Internal consistency
4. Convergent validity
1. Outer loading must be ≥0.7 for the theory test and 0.5–0.7 for exploratory research
2. Cross-loading the indicator variable to the latent variable must be greater in value than the other latent variables. Fornell-Larcker, each latent variable must be greater than the correlation between latent variables.
3. Composite reliability ≥ 0.7 for the theory test and ≥0.6 for exploratory research. Cronbach’s alpha ≥ 0.7 for the theory test and ≥0.6 for exploratory research
4. Average Variance Extraction (AVE) must be greater than 0.5
Inner Model1. The coefficient of determination (R2)
2. The significance and magnitude of the structural model coefficients
1. In general R2 value ≥ 0.75 is good
2. Significant
Table 2. Validity and Reliability of Research Variable Dimensions.
Table 2. Validity and Reliability of Research Variable Dimensions.
VariableDimensionLoading FactorComposite ReliabilityAverage Variance Extracted
Regulation (X1)Attitude0.9520.9510.906
Perception0.952
Competition (X2)New arrival0.7410.8940.630
Bargaining buyer0.849
Bargaining supplier0.707
Substitution0.774
Competitor0.884
National Culture (X3)Equality0.5600.8610.558
Certainty0.838
Individualism0.744
Masculinity0.772
Ethics0.791
Organizational Culture (M1)Autonomy0.5740.8920.679
External Orientation0.892
Coordination0.901
Human Resources0.883
Organizational Structure (M2)Complexity0.8030.8770.704
Formalization0.873
Decentralized/Centralized0.841
Corporate Governance (Y1)Transparency0.7290.9120.675
Accountability0.883
Responsibility0.808
Independency0.796
Fairness0.883
Effectiveness0.968
Efficiency0.971
Responsibility0.966
Table 3. Discriminant validity.
Table 3. Discriminant validity.
VariableNational CultureOrganizational CultureCorporate GovernanceCompetitionRegulationOrganizational Structure
National Culture0.747
Organizational Culture0.6210.824
Corporate Governance0.1510.2120.822
Competition0.4210.3600.2140.794
Regulation0.0610.0430.2660.0970.952
Organizational Structure0.5360.5390.3250.3380.1240.839
Table 4. Multicollinearity testing.
Table 4. Multicollinearity testing.
VariableOrganizational CultureOrganizational StructureCorporate Governance
Regulation1.0101.010
Competition1.2231.223
National Culture1.2161.216
Organizational Culture 1.410
Organizational Structure 1.410
Table 5. Results of testing the structural model hypothesis.
Table 5. Results of testing the structural model hypothesis.
HypothesisHypothesis StatementStandard Path CoefficientT-Statisticp ValueResult
H1Organizational culture → Corporate Governance0.0520.5420.588Hypothesis Rejected
H2Organizational structure → Corporate Governance0.2963,4190.001Hypothesis Accepted
H3aRegulatory environment → CG Implementation; Organizational Culture Mediation00.020.984Hypothesis Rejected
H3bRegulatory environment → CG Implementation; Organizational Structure Mediation0.0251.0760.283Hypothesis Rejected
H4aCompetition Environment → CG Implementation; Organizational Culture Mediation0.0060.4070.684Hypothesis Rejected
H4bCompetition Environment → CG Implementation; Organizational Structure Mediation0.0381.3970.163Hypothesis Rejected
H5aCultural Environment → CG Implementation; Organizational Culture Mediation0.030.5340.594Hypothesis Rejected
H5bCultural Environment → CG Implementation; Organizational Structure Mediation0.1413.0870.002Hypothesis Accepted
Disclaimer/Publisher’s Note: The statements, opinions and data contained in all publications are solely those of the individual author(s) and contributor(s) and not of MDPI and/or the editor(s). MDPI and/or the editor(s) disclaim responsibility for any injury to people or property resulting from any ideas, methods, instructions or products referred to in the content.

Share and Cite

MDPI and ACS Style

Hartono, S.; Al Musadieq, M.; Rahardjo, K.; Afrianty, T.W. The Critical Factors Affecting the Implementation of Corporate Governance in Indonesia: A Structural Equation Modeling Analysis. Economies 2023, 11, 139. https://doi.org/10.3390/economies11050139

AMA Style

Hartono S, Al Musadieq M, Rahardjo K, Afrianty TW. The Critical Factors Affecting the Implementation of Corporate Governance in Indonesia: A Structural Equation Modeling Analysis. Economies. 2023; 11(5):139. https://doi.org/10.3390/economies11050139

Chicago/Turabian Style

Hartono, Suldja, Mochammad Al Musadieq, Kusdi Rahardjo, and Tri Wulida Afrianty. 2023. "The Critical Factors Affecting the Implementation of Corporate Governance in Indonesia: A Structural Equation Modeling Analysis" Economies 11, no. 5: 139. https://doi.org/10.3390/economies11050139

APA Style

Hartono, S., Al Musadieq, M., Rahardjo, K., & Afrianty, T. W. (2023). The Critical Factors Affecting the Implementation of Corporate Governance in Indonesia: A Structural Equation Modeling Analysis. Economies, 11(5), 139. https://doi.org/10.3390/economies11050139

Note that from the first issue of 2016, this journal uses article numbers instead of page numbers. See further details here.

Article Metrics

Back to TopTop