Next Article in Journal
The Determinants of Competitiveness in Global Palm Oil Trade
Next Article in Special Issue
A Review Research on Tourism in the Green Economy
Previous Article in Journal
Evaluating the Liquidity Response of South African Exchange-Traded Funds to Country Risk Effects
Previous Article in Special Issue
Aggregate Online Brand Name Pharmacy Price Dynamics for the United States and Mexico
 
 
Font Type:
Arial Georgia Verdana
Font Size:
Aa Aa Aa
Line Spacing:
Column Width:
Background:
Article

Does the Obesity Problem Increase Environmental Degradation? Macroeconomic and Social Evidence from the European Countries

by
Matheus Koengkan
1 and
José Alberto Fuinhas
2,*
1
Governance, Competitiveness and Public Policies (GOVCOPP), Department of Economics, Management, Industrial Engineering and Tourism (DEGEIT), University of Aveiro, 3810-193 Aveiro, Portugal
2
Centre for Business and Economics Research (CeBER), Faculty of Economics, University of Coimbra, 3004-512 Coimbra, Portugal
*
Author to whom correspondence should be addressed.
Economies 2022, 10(6), 131; https://doi.org/10.3390/economies10060131
Submission received: 28 March 2022 / Revised: 25 May 2022 / Accepted: 30 May 2022 / Published: 6 June 2022

Abstract

:
The macroeconomic effect of the obesity epidemic on environmental degradation was examined for panel data from thirty-one European countries from 1991 to 2016. The quantile via moments model (QVM) was used to realize our empirical investigation. The empirical results indicate that the obesity epidemic, electricity consumption, and urbanisation encourage environmental degradation by increasing CO2 emissions, while economic growth decreases them. Moreover, we identify that the obesity epidemic raises the environmental degradation problem in three ways. First, the obesity epidemic is caused by the increased consumption of processed foods from multinational food corporations. The increase in food production will positively impact energy consumption from non-renewable energy sources. Second, obesity reduces physical and outdoor activities, increasing the intensive use of home appliances and motorized transportation and screen-viewing leisure activities, consequently increasing energy consumption from non-renewable energy sources. A third possible way can be related indirectly to economic growth, globalization, and urbanisation. This empirical investigation will contribute to the literature and for policymakers and governments. Therefore, this investigation will encourage the development of initiatives to mitigate the obesity problem in European countries and accelerate the energy transition process. Finally, this investigation will open a new topic in the literature regarding the correlation between the obesity epidemic and environmental degradation.

1. Introduction

Climate change caused by the increase in carbon dioxide emissions (CO2) is one of the biggest concerns in the European region (Bianco et al. 2019). CO2 emissions are the most significant contributor to increased greenhouse gas emissions (GHGs), contributing 77% of GHGs. In contrast, other gases such as methane (CH4), nitrous oxide (N2O), and ozone (O3) contribute with 14%, 8%, and 1%, respectively (e.g., Koengkan and Fuinhas 2021a, 2021b; Khan et al. 2014).
Several initiatives have emerged to mitigate climate change (e.g., the United Nations Framework Convention on Climate Change (UNFCCC), the Earth Summit (1992), the Kyoto Protocol (1997), the 21st Conference of the Parties (COP 21) (2015), and the 26th Conference of the Parties (COP 26) (2021)). These initiatives aim to substantially limit the increase in temperature levels during this century to lower than 2 °C and limit that increase to 1.5 °C. These initiatives will take temperatures to pre-industrial levels. In addition, all countries that align with this agreement will move towards a low-carbon economy. Indeed, as has long been known, global GHGs, mainly CO2 emissions, have been increasing since the 1970s (e.g., World Bank Open Data 2022; Koengkan and Fuinhas 2021b).
However, from 1990 to 2016, these emissions grew dramatically, and in 1990, CO2 emissions were 3.0991 (metric tons per capita) and reached 4.6807 (metric tons per capita) in 2016. During this period, these emissions grew from 33 megatons of CO2 equivalent (MtCO2eq) in 1990 to 47 MtCO2eq in 2016, an annual increase of 1.5% during this period (Bárcena et al. 2019). The energy, industry, transport, and building sector have increased emissions since the 2000s. In 2010 the energy sector contributed 25%, AFOLU (agriculture, forestry and other land use) 24%, industry 21%, transport 14%, other energy sources 10%, and the building sector contributed 6% to this growth (Koengkan et al. 2020).
Most of these emissions are caused by the production of electricity and heat, which emanate from the industrial and residential sectors. GHGs come about through direct emissions from fossil fuel combustion for providing power, cooling, heating, and cooking (Khan et al. 2014). As stated above, in 2010, energy consumption was responsible for 25% of global GHGs. The growth in global energy use is accountable for increasing CO2 emissions. Energy use has been rising since the 1970s when energy use was 1337.00 (kg of oil equivalent per capita) in 1971 and reached 1897.25 in 2016 (e.g., World Bank Open Data 2022; Koengkan and Fuinhas 2021a).
Indeed, 94% of this energy use in 1970 came from fossil fuels worldwide, and only 6.45% came from renewable energy. However, in 2016, the contribution of fossil fuels decreased slightly, reaching 85% of the total energy use. Indeed, this reduction is related to the increase in the share of renewable energy sources, which reached 14.35% in 2016 (Our World in Data 2022).
In the European region, CO2 emissions in 1971 were 8.0244 (metric tons per capita) and reached a value of 6.4684 (metric tons per capita) in 2016 (World Bank Open Data 2022). Therefore, between 1990 and 2004, these emissions in the European region remained relatively unchanged. However, due to the 10.8% decrease in primary energy consumption, CO2 emissions dropped sharply between 2005 and 2016 (IEA 2020). For example, in 1990 the energy consumption was 1641 million tonnes of oil equivalent (Mtoe), while in 2004 it had already reached 1789 Mtoe. However, between 2005 and 2016, this consumption decreased and fell to 1598 Mtoe in the year 2016. The energy efficiency improvements that increased the share of renewable energy sources in the energy matrix and the changes in climate conditions were the causes for this decrease in the primary energy consumption between 2005 to 2016 for most European region countries (e.g., the European Environment Agency 2019; Eurostat 2020).
In the European region, 93% of this energy use in 1970 came from fossil fuels, and only 6.90% came from renewable energy. However, in 2016 this value decreased slightly, reaching 75% of total energy use. Indeed, this reduction is related to the increase in the share of renewable energy sources in energy use, where 25% was reached in 2016 (e.g., Our World in Data 2022; Koengkan and Fuinhas 2021b).
As has long been known, various drivers have been influencing the increase of CO2 emissions. Economic growth, globalisation, trade, financial liberalisation, urbanisation, population growth and energy prices have gained notoriety. However, the literature has given little consideration to a possible relationship between the obesity epidemic problem and the increase in environmental degradation. To the best of our knowledge, the first study to address the link between obesity and climate change was made by Edwards and Roberts (2009). However, this link is very complex and is not exempt from criticism (e.g., Gallar 2010).
Nevertheless, the literature remains scarce and primarily focused on the effect of obesity on climate change via CO2 emissions. Their connections are associated with oxidative metabolic demands, food production, and fossil fuels. The links between obesity and climate change also include processed foods from fast-food and multinational supermarket chains, multinational food corporations, food production on farms, transportation of goods, retail processing and storage of processed food. These approaches also emphasise that the intensive use of motor vehicles and modern household appliances reduces physical effort in the context of a sedentary lifestyle (e.g., Magkos et al. 2019; Furlow 2013; Viscecchia et al. 2012; Breda et al. 2011; Edwards and Roberts 2009).
Obesity is defined as abnormal or excessive fat accumulation that may impair health, that is, individuals that have a mean body mass index (BMI) ≥ 30.0, as defined by the World Health Organization (WHO). The organisation also defines ‘overweight’ as BMI ≥ 25.0 (Our World in Data 2022). In 2016, about 39% (2.0 billion) of adults aged 18 years and older, 38% of men and 40% of women worldwide, were overweight or obese (Our World in Data 2022). Indeed, this chronic disease is a significant risk factor for people with many other diseases.
The obesity epidemic has increased significantly over the past three decades. In 2014, over 600 million adults, or 13% of the total adult population, were classified as obese worldwide. Of these 600 million obese adults, 11% are men, and 15% are women (Pineda et al. 2018). It is estimated that 25.6% of the total adult population (18 and over) can be classified as obese in the European region. This disease has almost doubled since the late 1980s. In 1985, the percentage of obese adults that are obese was 12.60%, and this value reached 23.30% in 2016 (Our World in Data 2022). Indeed, it has hit the world’s richest countries, regardless of individuals’ income levels.
Indeed, the obesity epidemic is caused by several factors: genetic, social, economic, environmental, political, and physiological, which have interacted to varying degrees over time (Wright and Aronne 2012). Moreover, other factors, such as the globalisation process, urbanisation and technological progress, have caused an increase in the obesity epidemic (e.g., Fox et al. 2019; Toiba et al. 2015; Popkin 1998). The weight increase caused by the factors mentioned earlier contributes to making people physically less active (less physical activity also contributes to increasing obesity). Consequently, it leads to using more motorised vehicles and modern household appliances that reduce physical effort. In addition, it contributes to weight gain due to the lower caloric expenditure of individuals, as well as to increased consumption of processed foods, mainly produced by (i) multinational food companies, (ii) multinational supermarkets, and (iii) fast-food chains. All of these factors contribute to the increase in energy consumption from non-renewable energy sources and negatively impact the environment.
In the literature, the impact of the obesity problem on environmental degradation using a macroeconomic approach is not advanced in the literature. For this reason, this investigation opted to use similar studies related to this topic (e.g., Koengkan and Fuinhas 2021b; Cuschieri and Agius 2020; Magkos et al. 2019; Swinburn 2019; Webb and Egger 2013; Viscecchia et al. 2012; Breda et al. 2011; Davis et al. 2007; Higgins 2005). These investigations pointed out that the obesity problem increases environmental degradation. However, none of these studies realised an analysis using a macroeconomic approach. They used the percentage of adults that are overweight or obese as a proxy for obesity and CO2 emissions as a proxy for environmental degradation as well as the quantile via moments (QvM) method. Furthermore, these studies do not use the urban population and globalisation as independent variables. Moreover, none of these studies investigated the European countries. That is, there are gaps in the literature that need to be filled.
In order to fill the gaps that were mentioned above, this investigation will identify the macroeconomic effect of the obesity epidemic on environmental degradation. Indeed, to identify this effect, this empirical investigation will study a group of thirty-one countries from the European region between 1991 to 2016 that have experienced a rapid increase in the obesity epidemic and social, economic, and environmental transformations. Certainly, to carry out this empirical investigation, the quantile via moments (QvM) approach, which Machado and Silva (2019) developed, will be used.
This investigation will introduce a new analysis regarding the macroeconomic impact of the obesity problem on environmental degradation in European countries. This topic of research has never been approached before in the literature. Therefore, this study can open new opportunities for studying the correlation between obesity and environmental degradation through a macroeconomic aspect. Furthermore, this investigation is innovative in that it uses econometric and macroeconomic approaches to identify the possible effect of the obesity problem on ecological degradation. It is the first time this methodology approach has been employed in this kind of investigation.
Moreover, this investigation will contribute to the literature for several reasons: (i) it introduces a new analysis regarding the effect of the obesity epidemic on environmental degradation in European countries. This topic of investigation is new and can open new issues of inquiry regarding the relationship between health and the environment using a macroeconomic approach; (ii) this investigation will contribute to introducing the QvM model; and (iii) the results of this study will help governments and policymakers develop more initiatives to reduce the obesity problem in the European countries, in addition to policies to reduce the consumption of non-renewable energy sources and environmental degradation.
This study is ordered as follows. Section 2 presents the literature review regarding the effect of the obesity epidemic on environmental degradation. Section 3 provides the data and the methodology approach. Section 4 presents the results and a brief discussion. Finally, Section 5 presents the conclusions and limitations of the study.

2. Literature Review

As mentioned before in the introduction, the literature has given little attention to a possible connection between the obesity epidemic problem and the increase in environmental degradation. Due to this, our investigation opted to use the few existing pieces of literature that approached this topic of investigation and which are similar (e.g., Koengkan and Fuinhas 2021b; Cuschieri and Agius 2020; Magkos et al. 2019; Swinburn 2019; Webb and Egger 2013; Viscecchia et al. 2012; Breda et al. 2011; Davis et al. 2007; Higgins 2005).
Koengkan and Fuinhas (2021b) investigated the impact of the overweight epidemic on energy consumption in thirty-one countries in the European region from 1990 to 2016. The authors find that being overweight increases the consumption of energy from fossil fuels and consequently increases the emissions of CO2. Moreover, according to the authors, the increase in energy consumption and CO2 emissions by the overweight epidemic is related to the increased consumption of processed foods from fast-food and multinational supermarket chains and multinational food corporations. Indeed, this process positively affects farm production, fast-food and multinational supermarket chains, and multinational food corporations to attend to the demand for processed foods. This increase affects the consumption of energy from non-renewable energy sources.
Magkos et al. (2019) explored the effect of obesity on climate change. The authors point out that this health problem can aggravate climate change with increased CO2 emissions in three ways: (i) oxidative metabolic demands; (ii) food production; and (iii) fossil fuels use. The increase of oxidative metabolic demands caused by the higher body mass associated with obesity is responsible for 7% of total GHGs. Indeed, the rise in production driven by the need to provide higher energy caloric intake is responsible for 52% of total GHGs. In contrast, the increase in fossil fuel consumption caused by transport and food production is responsible for 41% of these emissions. Thus, the authors estimated that the obesity epidemic adds the equivalent of 700 megatons of extra carbon dioxide to emissions per year or about 1.6% of the total global emissions. This idea is also shared by Swinburn (2019), who investigated the same topic.
Other authors also share similar ideas, such as Breda et al. (2011), who studied the relationship between climate change and obesity in four regions of Karakalpakstan in Uzbekistan. According to the authors, there is strong evidence that being overweight contributes more to climate change, where overweight influences food consumption and production. Those categories contribute more to climate change by consuming processed foods from fast-food and multinational supermarket chains, multinational food corporations, and farms. The authors add that the food sector accounts for 7% of CO2 emissions, 43% of CH4 emissions, and 50% of N2O emissions produced across the entire economy. Viscecchia et al. (2012) investigated the relationship between obesity and climate change in Italy. The authors opted to use the ordinary least squares method to undertake this investigation. The authors found that the increase in food consumption with low energy content has a twofold effect on reducing obesity and climate change mitigation. Moreover, the increase in food consumption with low energy caloric content reduces the obesity rate from 9.68 to 7.04% and avoids 5,406,000 tons of CO2 emissions per year.
Cuschieri and Agius (2020) investigated the link between diabetes caused by obesity and climate change. The increase in the demand for processed food caused by obesity also has an adverse effect on the climate. The authors highlight that this effect is caused by the increased transportation of goods, retail processing, and processed food storage. Webb and Egger (2013) also studied the link between obesity and climate change and point out that some behaviours connected with obesity also affect emissions of GHGs associated with climate change. The authors show that consuming processed food and non-renewable energy sources results from intensive motor vehicles and modern household appliances that reduce physical effort.
Davis et al. (2007) investigated the interactions between cars, obesity, and climate change in the United Kingdom from 1974 to 2004. Their results precede the idea developed later by Webb and Egger (2013). According to the authors, the intensive use of motor vehicles in the United Kingdom has reduced physical activity and increased obesity and CO2 emissions by increasing non-renewable energy sources. Higgins (2005), in an investigation that investigated whether “exercise-based transportation reduces oil dependence, carbon emissions and obesity”, points out that the use of the automobile as a means of transport also contributes to a sedentary lifestyle and the obesity epidemic and poor health. The author adds that these problems consume 27% of global oil production and produce 25% of global carbon emissions.
The summary of the literature presented in this section has discussed some of the most consequential investigations that directly approached the impact of obesity on environmental degradation and similar investigations. However, none of these studies realised an analysis using a macroeconomic approach. Instead, they used the percentage of adults that are overweight or obese as a proxy for obesity and CO2 emissions as a proxy for environmental degradation, as well as the quantile via moments (QvM) method. Furthermore, these studies do not use the urban population and globalisation as independent variables. Moreover, none of these studies investigated the European countries. Therefore, there are gaps in the literature that need to be filled. The following section will show the data and methods used in this investigation.

3. Data and Methodology

This section is organised into two parts. The data, including the variables, is presented first, and the second part describes the methodology used in this study.

3.1. Data

As mentioned before, this section will present the data used in this empirical investigation. Thirty-one countries from the European region were used, namely Austria (AT), Belgium (BE), Bulgaria (BG), Croatia (HR), Czech Republic (CZ), Denmark (DK), Estonia (EE), Finland (FI), France (FR), Germany (DE), Greece (GR), Hungary (HU), Iceland (IS), Ireland (IE), Italy (IT), Latvia (LV), Lithuania (LT), Luxembourg (LU), Malta (MT), the Netherlands (NL), Norway (NO), Poland (PL), Portugal (PT), Republic of Cyprus (CY), Romania (RO), Slovakia (SK), Slovenia (SI), Spain (ES), Sweden (SE), Turkey (TR), and the United Kingdom (UK). Moreover, as mentioned earlier, this group of countries was selected because they have experienced a rapid increase in the obesity epidemic and social, economic, and environmental transformations that have facilitated this problem in the last three decades.
Data for the period between 1991 and 2016 was utilised in this investigation. Please note that data for the variable Y only begins in 1991. Moreover, the time series of this investigation goes until 2016 due to data availability for the variable OBESE (see, Our World in Data 2022). The variables used in this empirical investigation are shown in Table 1 below. The variables EC, Y, and CO2, were first transformed into per capita values. Per capita values allow disparities to be controlled for population growth over time and within countries (e.g., Fuinhas et al. 2022; Koengkan et al. 2020). After this, all variables were transformed into natural logarithms (“Log”).
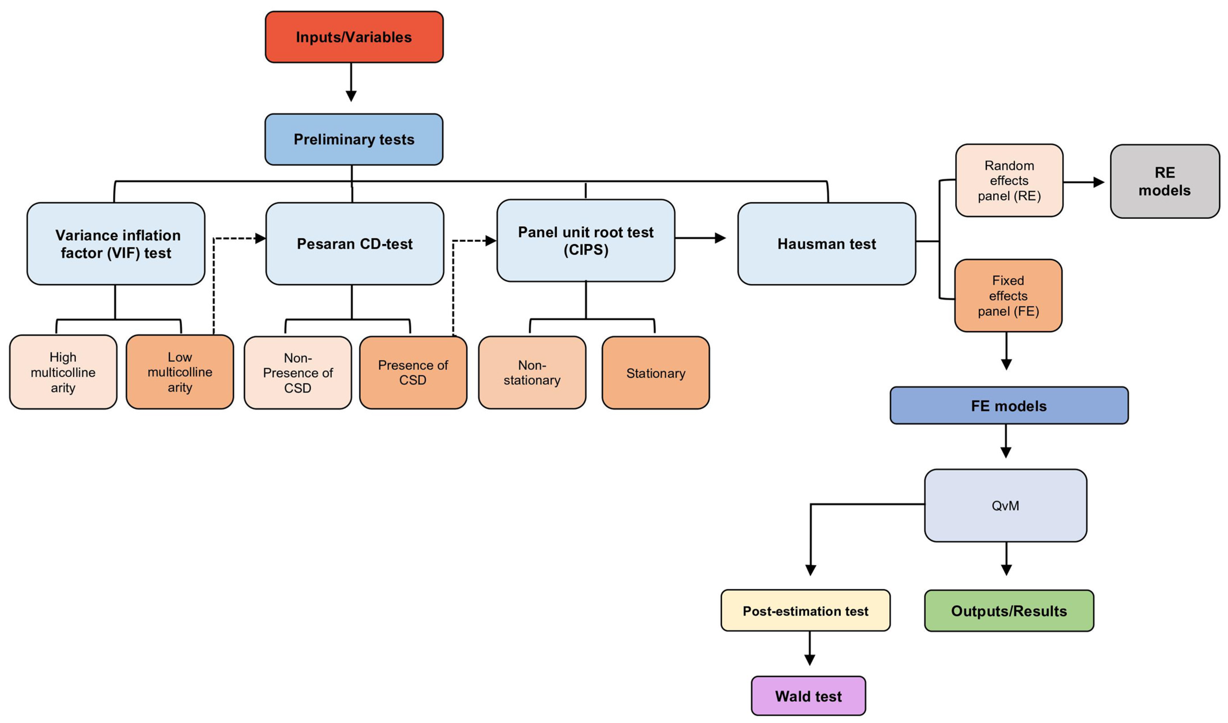
To capture the effect of obesity on environmental degradation, the econometric model has to include other variables that also explain pieces of the explained variable, the so-called control variables. Thus, the model uses variables that are in line with economic theory. Furthermore, the variables have support from the literature. For instance, variables Y_PC, EC, and UP have been used to justify the increase in CO2 emissions, and GLOBA has been used as a proxy for environmental degradation (e.g., Koengkan and Fuinhas 2021a; Hdom and Fuinhas 2020; Wang et al. 2018). On the other hand, the variable OBESE, taken from the Our World in Data (2022), has not been used in literature to capture the rise in environmental degradation. Therefore, our study, by including this variable, is pioneering. The panel of countries and the variables used in this investigation are presented in this subsection. The methodology pursued in this investigation will follow the strategy presented in Figure 1 below.
Therefore, after presenting the variables and the methodology strategy that this investigation will follow, it is also necessary to present the methodological approach for our empirical analysis.

3.2. Methodology

As mentioned before, our empirical analysis will use the QvM model approach. This method was developed by Machado and Silva (2019) as an alternative for quantile regression. Consistent with Kazemzadeh et al. (2022) and Koengkan et al. (2020), this method can differentiate individual effects in panel data models. Moreover, Machado and Silva (2019) also add that this method can explain how the regressor affects the entire conditional distribution. Therefore, this method can be adapted to provide estimates in cross-sectional models with endogenous variables. Koengkan et al. (2020) reveal that his method is based on moment conditions, not on conditional means, to identify the conditional means under exogeneity and that it allows the identification of the exact structural quantile function. Thus, given these advantages indicated by Koengkan et al. (2020) and Machado and Silva (2019), this empirical investigation opted to use this methodological approach.
After briefly presenting the methodological approach and its advantages, it is time to show the equation where the QvM is constructed. For this, Equation (1) is presented:
Y i t = a i + X i t β + ( δ i + Z i t γ ) U i t   ,
where {   ( Y i t ,   X i t ) } comes from a panel of n individuals i = 1, …, n over T periods, with P { δ i + Z i t γ > 0 } = 1 . The parameters ( α 1 , δ i ) ,   i = 1 , , n , catch the individual i fixed-effects, and Z is a k-vector of known differentiable (with probability 1) transformations of the components of X, with the element l given by Z l = Z l ( X ) ,     l = 1 , ,   k . The sequence {   X i t } is i.i.d., for any fixed I, and independent across t. U i t are i.i.d., across i and t, statistically independent of X i t , and normalised to satisfy the moment condition E ( U ) = 0   E ( | U | ) = 1 (e.g., Koengkan et al. 2020).
Before estimating the model regression, it is advised to assess the statistical proprieties of variables. Therefore, a battery of preliminary tests is applied (see Table 2 below).
Indeed, after the regression of the QvM model, it is necessary to apply the post-estimation tests to identify if the models are adequate. Table 3 below shows the post-estimation tests that will be used in this empirical investigation.

Stata Commands

After presenting the preliminary tests, the QvM model and the post-estimation test, we must show the Stata commands we used in this empirical investigation. Table 4 below shows the Stata commands used.
Indeed, the preliminary tests, model regression, and post-estimation tests will be accomplished using Stata 17.0. The following section will show the results and discussions.

4. Results and Discussions

As previously explained, this section will present the results and the possible explanations for the macroeconomic impact of the obesity epidemic on environmental degradation. The preliminary tests indicated that the variables used have characteristics such as (i) low-multicollinearity among independent variables (as shown in Table A1 in Appendix A); (ii) cross-sectional dependence in the logs of variables (as shown in Table A2 in Appendix A); (iii) variables with orders of integration borderline I(0) and I(1) (as shown Table A3 in Appendix A); and (iv) the presence of panel fixed-effects (as shown Table A4 in Appendix A). This last result is significant because fixed effects are required in the QvM model. Therefore, the fixed-effects estimator is the most suitable for accomplishing this empirical analysis. Therefore, the empirical results of these tests are vital to identifying the characteristics of the group of countries under study and the possible methodologies to be applied.
The next step after the preliminary tests is to carry out the model regression. The 25th, 50th, and 75th quantiles were calculated to assess the non-linearities of the effect of the obesity epidemic on environmental degradation. We utilised these quantiles to simplify the exhibition of empirical results. Furthermore, we used several quantiles (e.g., 5th, 10th, 15th, and others). It can be seen that there is no information loss, as all independent variables pointed to the same effect of the dependent variable.
Moreover, a dummy variable was added to the model because, during the analysis, the European countries suffered some shocks, such as economic and political. Indeed, if these shocks are not considered, it could produce inaccurate results and misinterpretations during model regression. Therefore, this empirical analysis added dummy variables that represent these shocks. In the literature, the inclusion of dummy variables needs to follow the following triple criterion of choice developed by Fuinhas et al. (2017). For example, (i) the potential relevance of recorded economic and political events at the country level; (ii) the occurrence of international events known to have disturbed the European countries; and (iii) a significant disturbance in the estimated residuals. Therefore, the dummy variables added to the model regression are IDEUROPE_2015 (Europe, the year 2015). The dummy variables called “IDEUROPE_2015” represent a decrease in all countries’ GDP in the model. This event was caused by the persistent effects of the European debt crisis (often also referred to as the eurozone crisis or the European sovereign debt crisis (Koengkan and Fuinhas 2021a). Table 5 below shows the QvM model regression results with the dummy variable’s inclusion. The QvM model results without including the dummy variable can be seen in Table A5 in Appendix A.
The QvM model regression results indicate that in the 25th, 50th and 75th quantiles, the obesity epidemic, electricity consumption, and urbanisation process increase CO2 emissions. That is, they encourage environmental degradation by increasing CO2 emissions. Nevertheless, economic growth decreases emissions of CO2 in the European region. Moreover, the results from the QvM model also show non-linear behaviour. The estimated coefficients values vary as we go up (or down) in the quantiles’ regression. Thus, the empirical results answer the central question of our empirical investigation. Moreover, the post-estimation tests (e.g., the Modified Wald test) indicate that the estimator of this study is adequate (as shown in Table 6 below).
After finding the positive effect of the obesity epidemic on environmental degradation, it is necessary to ascertain whether the results found by the QvM model regression are reliable and robust when we perform a change in the econometric method approach. Indeed, this approach to finding if the model is robust or not was previously used by Koengkan et al. (2020) and Fuinhas et al. (2017).
After identifying that the obesity epidemic encourages environmental degradation by increasing CO2 emissions, the next step is to answer the following question: What is the possible explanation for this phenomenon? One possible way of explaining this effect is that the obesity epidemic is caused by the increased consumption of processed foods from multinational food corporations, fast-food chains and multinational supermarket chains, as well as the food production on farms, as indicated by some authors (e.g., Koengkan and Fuinhas 2021b; Fox et al. 2019; Gerbens-Leenes et al. 2010; Popkin 1998). The increased consumption of processed foods from multinational food corporations and farms will positively affect energy consumption from non-renewable energy sources.
Another explanation for this phenomenon is related to the reduction of outdoor activities, which exacerbates the problem of obesity. Consequently, this reduction will encourage intensive motorised transportation, screen-viewing leisure activities, and the use of home appliances, as indicated by some authors (e.g., Koengkan and Fuinhas 2021b; Bell et al. 2002; Sobal 2001). Indeed, Koengkan and Fuinhas (2021b) also add that the increase in the use of home appliances and motorised transportation has implications for the energy demand from fossil fuel energy sources, where the consumption of these kinds of sources increases considerably.
Additionally, the positive impact of the obesity epidemic on CO2 emissions is also indirectly related to economic growth, globalisation, and urbanisation. Therefore, the levels of obesity have been related to increasing economic activity, where economic development causes effects on dietary changes (e.g., Springmann et al. 2016). Indeed, the transition from low to high income caused by this process tends to induce some individuals to consume fatty and energy-dense foods of animal origin. Therefore, the increase in income contributes to the rise in obesity levels, except in countries where home-produced food is predominant (e.g., Roskam et al. 2010; Gerbens-Leenes et al. 2010).
The globalisation process also causes an increase in obesity by the dietary changes. According to Popkin (1998), Fox et al. (2019), Koengkan and Fuinhas (2021b) and Koengkan et al. (2021), the process of globalisation will contribute to the food chain extension. As mentioned above, this extension will enable economies of scale in food production processes. Consequently, the economies of scale in food production processes will allow a diet rich in energy-caloric foods. Food consumption with high sugar and salt contents is less expensive and accessible to lower-income classes. Moreover, the unhealthy supply of processed foods is related to the increase in multinational food companies, supermarkets, and fast-food chains caused by globalisation.
The urbanisation process also plays a role in the increase in the obesity problem. The process of urbanisation allows better accessibility to food due to supermarkets, multinational supermarkets, and fast-food chains offering a ready supply of processed foods, which consequently causes the decline of farm stands and open markets with healthier foods (Reardon et al. 2003). This same process also exposes people to the mass media marketing of food and beverages that influence traditional diets (Hawkes 2006). Moreover, urbanisation increases car use and reduces walking or biking for transportation or leisure, contributing to obesity, and obesity increases car use. Moreover, all these explanations align with the findings of Koengkan and Fuinhas (2021b). They found that economic growth, globalisation, and urbanisation positively affect the overweight problem in the European region. They consequently encourage energy consumption from non-renewable energy sources and subsequently increase CO2 emissions/environmental degradation. Furthermore, the explanations above align with the results from the complementary analysis that this investigation carried out (as shown in Table A6, in Appendix A).
Indeed, the positive effect of electric power consumption on CO2 emissions could be related to some factors highlighted in this empirical investigation. On the one hand, it can be linked to electricity consumption in groups of not environmentally responsible countries. Consequently, electricity generation from fossil fuels is linked with increases in CO2 emissions. These findings may also signal that the panel of countries under study could depend on fossil fuel sources for economic growth. On the other hand, it may be linked to the inefficiency of renewable energy policies that stimulate the development and consumption of renewable energy sources. Several authors have already found this impact (e.g., Fuinhas et al. 2021; Ozcan et al. 2020; Muhammad et al. 2020; Adedoyin et al. 2020; Koengkan and Fuinhas 2021b; Yazdi and Dariani 2019; Salahuddin et al. 2019; Fuinhas et al. 2017).
However, the negative effect of economic growth on CO2 emissions could be related to some factors highlighted in this empirical investigation. A justification for the negative impact can be linked to a strong depression/recession affecting people’s consumption behaviour. Accordingly, it affected energy-intensive sectors, electricity consumption, and, finally, the emissions of CO2. A U-shaped relationship between economic growth and CO2 emissions could be another possible explanation for this negative impact. An increase in economic growth initially leads to a decline in CO2 emissions levels, consequently reaching a threshold. Indeed, economic activity intensifies environmental degradation. Indeed, the country’s industrialisation increases pollution. The policies limiting the levels of industrial pollution can be another explanation. Those policies promote the embracing of environmentally friendly techniques and processes of production.
Consequently, environmentally friendly technologies were promoted, and this promotion contributes to producing and consuming renewable energy by industries and families. However, some authors found a negative impact on economic growth and CO2 emissions (e.g., Koengkan and Fuinhas 2021b; Muhammad et al. 2020; Aye and Edoja 2017).
Moreover, the positive effect of urbanisation on CO2 emissions could be related to increased urban populations, positively affecting the demand for energy from fossil fuel energy sources, households, the transport sector and industries. Additionally, this positive effect could be related to the low energy efficiency improvement caused by the slow introduction of new energy technologies, low diversification of energy sources and low environmental regulation efficiency. It encourages industries’ and families’ acquisition of environmentally friendly technologies (Koengkan and Fuinhas 2021b). Figure 2 below summarises the effect of independent variables on the dependent variable.
This section showed the results from the primary model and the robustness check, the possible explanations for the impact of the obesity epidemic on environmental degradation, and a brief explanation of the impact of other variables. The next section will show the conclusions of this experimental investigation.

5. Conclusions

This empirical investigation approached the macroeconomic effect of the obesity epidemic on environmental degradation using CO2 emissions as a proxy in a panel of thirty-one European countries from 1991 to 2016. As stated above, the QvM model was used to carry out an empirical study. This study’s preliminary tests indicated that the variables used have low-multicollinearity characteristics, cross-sectional dependence in logarithms, and variables have I(0) or borderline I(1) order of integration, non-presence cointegration between the variables, and also fixed-effects.
The QvM and fixed-effect models regression results show that the obesity epidemic, electricity consumption, and urbanisation encourage environmental degradation by increasing CO2 emissions. At the same time, economic growth decreases the emissions of CO2 in the European region. Indeed, the post-estimation test results for the QvM model indicate that this study’s estimator is adequate.
The obesity epidemic increases the environmental degradation problem in three ways. First, the obesity epidemic is caused by increased consumption of processed foods from fast-food and multinational supermarket chains and multinational food corporations. The increase in food production will positively impact fossil fuel energy sources’ energy consumption. Second, obesity reduces physical and outdoor activities, increasing the intensive use of motorised transportation, home appliances, and screen-viewing leisure activities, consequently increasing energy consumption from non-renewable energy sources. Finally, a third possible way can be related indirectly to economic growth, globalisation, and urbanisation. This empirical evidence leads to a supplementary research question: What can be done to reverse the influence of the obesity epidemic on environmental degradation in the European region?
Several initiatives need to be created to reduce the effect of the obesity epidemic on environmental degradation. The first initiative is related to policies that reduce the sale of foods with high calorie-energy close to schools; the second initiative is to create policies that restrict the sale and consumption of unhealthy foods through taxation. Unhealthy food will cost more with the introduction of taxes and, consequently, encourage healthier foods. The third initiative is related to developing policies that encourage the generalised practice of physical activity and its importance. The fourth initiative is related to reducing lobbying by multinational food corporations through policies encouraging local producers. Finally, the fifth and last initiative is associated with creating policies that encourage the food sector to produce foods that are more healthy and have the least possible impact on the environment.
However, this problem is not limited to reducing the obesity problem. It is necessary to change production and consumption in the European region. Indeed, several initiatives have already been implemented to reduce the consumption of non-renewable energy in the region. However, it is essential to do more to reverse this situation. For example, policymakers need to create more measures to reduce the barriers to products and technologies that improve energy efficiency and produce green energy. This reduction could benefit households and industries by acquiring renewable energy technologies and reducing these products’ prices.
Regarding food production, it is necessary to introduce policies that encourage, (i) better productivity, where the efficiency improvements can lead to a 33% reduction in land use, a 12% reduction in water use, and a 16% reduction in production emissions; (ii) reduce livestock emissions, where the increase in productivity and efficiency gains can reduce land use, feed requirements, and GHG emissions per gallon of milk or pound of meat; (iii) reduce the consumption of fertiliser, as the use of these substances emits nitrous oxide, a potent greenhouse gas (the introduction of techniques including nitrification inhibitors can replace applications of fertilisers); (iv) introduce renewable energy and energy efficiency technologies supported by fiscal and financial instruments that help farmers gain access to renewable energy and energy-efficient technologies; and (v) reduce waste and food loss, with support of fiscal and financial instruments to help farmers to improve their equipment and energy efficiency in farm buildings. In addition, these policies can reduce the consumption of fossil fuels and emissions.
This study is a kick-off regarding the effect of the obesity epidemic on environmental degradation and other aspects such as energy consumption, economic growth, and urbanisation. Therefore, this investigation is in the initial stages of maturation, which will supply a solid foundation for second-generation research regarding this topic.

Limitations of the Study

As we already know, this empirical investigation is not free of limitations. Indeed, the preliminary limitations of this empirical investigation stem from (i) the presence of a short period. In this investigation we used the period between 1991 and 2016. Indeed, this period was used due to data availability for the variable OBESE. Moreover, more time is necessary to capture the dynamic effects of the variables OBESE, EC, Y_PC, and UP; (ii) the inexistence of literature that approaches the macroeconomic effect of the obesity epidemic on environmental degradation. The lack of this kind of literature makes difficult the elaboration of deeper discussions regarding the results found; and (iii) the European countries are firmly integrated and are mainly developed ones. This former characteristic limits the generalisation of our results to diverse contexts.
The limitations mentioned above are usually found in investigations in their early stages of maturation. Developing second-generation studies regarding this topic is essential to overcoming these limitations. Despite the limitations in this investigation, this study could draw meaningful conclusions.

Author Contributions

J.A.F.: Writing—review and editing, Supervision, Funding acquisition, and Project administration. M.K.: Conceptualisation, Writing—Original draft, Supervision, Validation, Data curation, Investigation, Formal analysis, and Visualisation. All authors have read and agreed to the published version of the manuscript.

Funding

This work was financially supported by the research unit on Governance, Competitiveness and Public Policy, UIDB/04058/2020 and UIDP/04058/2020, funded by national funds through FCT—Fundação para a Ciência e a Tecnologia; and by the CeBER R&D unit, funded by national funds through FCT—Fundação para a Ciência e a Tecnologia, I.P., project UIDB/05037/2020.

Data Availability Statement

Data available on request from the corresponding author.

Conflicts of Interest

The authors declare that they have no conflict of interest.

Appendix A

Table A1. VIF-test.
Table A1. VIF-test.
Dependent Variable (LogCO2)
Independent variablesLogOBESE1.540.6487
LogEC2.590.3863
LogY_PC3.780.2644
LogUP1.710.5832
LogGLOBA3.390.2949
Mean VIF2.60<6
Table A2. Pesaran CD-test.
Table A2. Pesaran CD-test.
VariablesCD-Testp-Value
Dependent variableLogCO291.880.000***
Independent variablesLogOBESE109.220.000***
LogEC61.940.000***
LogY_PC99.910.000***
LogUP24.620.000***
LogGLOBA105.100.000***
Notes: *** denotes statistical significance at the 1% level; Ho for CD-test: cross-section independence.
Table A3. Panel Unit Root test (CIPS-test).
Table A3. Panel Unit Root test (CIPS-test).
VariablesPanel Unit Root Test (CIPS) (Zt-Bar)
Without TrendWith Trend
LagsZt-BarZt-Bar
Dependent variablesLogCO21−5.400***94.123***
Independent variablesLogOBESE11.384 67.492
LogEC1−6.660***84.082**
LogY_PC1−1.774**43.646**
LogUP143.899 101.639***
LogGLOBA1−2.531***24.089***
Notes: *** and ** denote statistically significant at the 1% and 5% levels, respectively.
Table A4. Hausman test.
Table A4. Hausman test.
Dependent Variable (LogCO2)
Independent variablesLogOBESE−2.0925−1.8408−0.25170.0639
LogEC0.32070.28330.03740.0127
LogY_PC−0.7426−0.77780.03520.0116
LogUP1.68471.25720.42740.1125
Chi2 (4)21.80 ***
Notes: *** denotes statistically significant at the 1% level.
Table A5. QvM estimation without dummy variable.
Table A5. QvM estimation without dummy variable.
Independent VariablesDependent Variable (LogCO2)
Quantiles
25th50th75th
LogOBESE1.4425***1.3335***1.2524***
LogEC0.2597***0.2929***0.3176***
LogY_PC−0.5563***−0.5899***−0.6150***
LogUP0.5592*0.5304***0.5090***
TREND−0.0371***−0.0354***−0.0341***
Obs806806806
F/Wald testchi2(3) = 91.30 ***chi2(3) = 249.03 ***chi2(3) = 206.52 ***
Notes: *** and * denote statistically significant at the 1% and 10% levels, respectively.
Table A6. QvM estimations (complementary analysis).
Table A6. QvM estimations (complementary analysis).
Independent VariablesDependent Variable (LogOBESE)
Quantiles
25th50th75th
LogGLOBA0.2397***0.2439***0.2494***
LogY_PC0.0905***0.0855***0.0792***
LogUP0.9900***0.9978***1.0076***
LogEC0.0641***0.0637***0.0631***
Obs829829802
F/Wald testchi2(3) = 1182.55 ***chi2(4) = 7155.18 ***chi2(4) = 3313.36 ***
Dependent variable (LogEC)
LogOBESE0.4711**0.8690***1.2596***
LogGLOBA0.3514***0.0742 −0.1979
LogY_PC0.1997***0.1481***0.0975*
LogUP0.8091**0.6018**0.3983*
Obs829829
F/Wald testchi2(4) = 361.24 ***chi2(4) = 204.63 ***chi2(4) = 61.24 ***
Dependent variable (LogY_PC)
LogOBESE0.9484**1.0261***1.0847***
LogGLOBA1.3978***1.1282***0.9248***
LogEC0.0590 0.1387 0.1988***
LogUP−1.3186***−1.3223***−1.3251***
Obs829829829
F/Wald testchi2(4) = 156.71 ***chi2(4) = 524.13 ***chi2(4) = 762.55 ***
Dependent variable (LogUP)
LogOBESE0.4266***0.4318***0.4365***
LogGLOBA−0.0500***−0.0663***−0.0809***
LogY_PC−0.0495***−0.0475***−0.0456***
LogEC0.0185**0.0197***0.0208***
Obs829829829
F/Wald testchi2(4) = 339.41 ***chi2(4) = 606.57 ***chi2(4) = 318.66 ***
Dependent variable (LogGLOBA)
LogOBESE0.7550***0.6667***0.5971***
LogY_PC0.2737***0.2609***0.2507***
LogEC0.0047 0.0188 0.0298
LogUP−0.4515**−0.4161***−0.3882***
Obs829829829
F/Wald testchi2(4) = 559.54 ***chi2(4) = 1257.30 ***chi2(4) = 827.28 ***
Notes: ***, ** and * denote statistically significant at the 1%, 5%, and 10% levels, respectively.

References

  1. Adedoyin, Festus Fatai, Moses Iga Gumede, Festus Victor Bekun, Mfonobong Udom Etokakpan, and Daniel Balsalobre-Lorente. 2020. Modelling coal rent, economic growth and CO2 emissions: Does regulatory quality matter in BRICS economies? Science of The Total Environment 710: 136284. [Google Scholar] [CrossRef]
  2. Agresti, Alan. 1990. Categorical Data Analysis. New York: John Wiley and Sons, ISBN 0-471-36093-7. [Google Scholar]
  3. Aye, Goodness C., and Prosper Ebruvwiyo Edoja. 2017. Effect of economic growth on CO2 emission in developing countries: Evidence from a dynamic panel threshold model. Cogent Economics & Finance Journal 5: 1–23. [Google Scholar] [CrossRef]
  4. Bárcena, Alicia, Joseluis Samaniego, Luis Miguel Galindo, Jimy Ferrer Carbonell, José Eduardo Alatorre, Pauline Stockins, Orlando Reyes, Luis Sánchez, and Jessica Mostacedo. 2019. A economia da mudança climática na América Latina e no Caribe. CEPAL, 1–61. Available online: https://repositorio.cepal.org/bitstream/handle/11362/44486/1/S1801217_pt.pdf (accessed on 11 February 2022).
  5. Bell, A. Colin, Keyou Ge, and Barry M. Popkin. 2002. The Road to Obesity or the Path to Prevention: Motorized Transportation and Obesity in China. Obesity Research 10: 277–83. [Google Scholar] [CrossRef]
  6. Belsley, David A., Edwin Kuh, and Roy E. Welsch. 1980. Regression Diagnostics: Identifying Influential Data and Sources of Collinearity. New York: Wiley. [Google Scholar] [CrossRef]
  7. Bianco, Vincenzo, Furio Cascetta, Alfonso Marino, and Sergio Nardini. 2019. Understanding energy consumption and carbon emissions in Europe: A focus on inequality issues. Energy 170: 120–30. [Google Scholar] [CrossRef]
  8. Breda, Joao, Zulfia Atadjanova, Arustan Joldasov, and Pernille MalbergDyg. 2011. Climate Change and Its Impact on Food and Nutrition Security: Report on An Assessment Conducted in Four Regions of the Autonomous Republic of Karakalpakstan, Uzbekistan. pp. 1–89. Available online: https://www.unicef.org/equity/archive/files/Climate_Change_and_Food_and_Nutrition_Security-final_report.pdf (accessed on 11 February 2022).
  9. Cuschieri, Sarah, and Jean Calleja Agius. 2020. The interaction between diabetes and climate change—A review on the dual global phenomena. Early Human Development 155: 105220. [Google Scholar] [CrossRef] [PubMed]
  10. Davis, Adrian, Carolina Valsecchi, and Malcolm Fergusson. 2007. Unfit for purpose: How car use fuels climate change and obesity. The National Academics of Sciences Engineering Medicine. Available online: https://trid.trb.org/view/847092 (accessed on 11 February 2022).
  11. Edwards, Phil, and Ian Roberts. 2009. Population adiposity and climate change. International Journal of Epidemiology 38: 1137–40. [Google Scholar] [CrossRef]
  12. European Environment Agency. 2019. Total Greenhouse Gas Emission Trends and Projections in Europe. Copenhagen: European Environment Agency, pp. 1–37. Available online: https://www.eea.europa.eu/downloads/6f120fbcec964495b3c693f5f0a635c0/1576746405/assessment-3.pdf (accessed on 11 February 2022).
  13. Eurostat. 2020. Greenhouse Gas Emission Statistics—Emission Inventories: Statistics Explained; Luxembourg: Eurostat, pp. 1–7. Available online: https://ec.europa.eu/eurostat/statistics-explained/pdfscache/1180.pdf (accessed on 11 February 2022).
  14. Fox, Ashley, Wenhui Feng, and Victor Asal. 2019. What is driving global obesity trends? Globalisation or “modernisation”? Globalisation and Health 15: 32. [Google Scholar] [CrossRef] [Green Version]
  15. Fuinhas, José Alberto, António Cardoso Marques, and Matheus Koengkan. 2017. Are renewable energy policies upsetting carbon dioxide emissions? The case of Latin America countries. Environmental Science and Pollution Research 24: 15044–54. [Google Scholar] [CrossRef]
  16. Fuinhas, José Alberto, Matheus Koengkan, Nuno Carlos Leitão, Chinazaekpere Nwani, Gizem Uzuner, Fatemeh Dehdar, Stefania Relva, and Drielli Peyerl. 2021. Effect of Battery Electric Vehicles on Greenhouse Gas Emissions in 29 European Union Countries. Sustainability 13: 13611. [Google Scholar] [CrossRef]
  17. Fuinhas, José Alberto, Matheus Koengkan, Nuno Silva, Emad Kazemzadeh, Anna Auza, Renato Santiago, Mônica Teixeira, and Fariba Osmani. 2022. The Impact of Energy Policies on the Energy Efficiency Performance of Residential Properties in Portugal. Energies 15: 802. [Google Scholar] [CrossRef]
  18. Furlow, Bryant. 2013. Food production and obesity linked to climate change. The Lancet Respiratory Medicine 1: 187–88. [Google Scholar] [CrossRef]
  19. Gallar, Manuel. 2010. Obesity and climate change. International Journal of Epidemiology 39: 1398–99. [Google Scholar] [CrossRef] [PubMed]
  20. Gerbens-Leenes, Winnie, Sanderine Nonhebel, and Martinus S. Krol. 2010. Food consumption patterns and economic growth. Increasing affluence and the use of natural resources. Appetite 55: 597–608. [Google Scholar] [CrossRef]
  21. Hawkes, Corinna. 2006. Uneven dietary development: Linking the policies and processes of globalisation with the nutrition transition, obesity and diet-related chronic diseases. Globalisation and Health 2: 1–18. [Google Scholar] [CrossRef] [PubMed] [Green Version]
  22. Hdom, Hélde A. D., and José Alberto Fuinhas. 2020. Energy production and trade openness: Assessing economic growth, CO2 emissions and the applicability of the cointegration analysis. Energy Strategy Reviews 30: 100488. [Google Scholar] [CrossRef]
  23. Higgins, Paul A. T. 2005. Exercise-based transportation reduces oil dependence, carbon emissions and obesity. Environmental Conservation 32: 197–202. Available online: https://www.jstor.org/stable/44521867 (accessed on 11 February 2022). [CrossRef]
  24. IEA. 2020. Available online: https://www.iea.org/data-and-statistics/charts/total-primary-energy-supply-for-the-eu-and-selected-countries-1971-2017 (accessed on 11 February 2022).
  25. Kazemzadeh, Emad, Matheus Koengkan, and José Alberto Fuinhas. 2022. Effect of Battery-Electric and Plug-In Hybrid Electric Vehicles on PM2.5 Emissions in 29 European Countries. Sustainability 14: 2188. [Google Scholar] [CrossRef]
  26. Khan, Muhammad Azhar, Muhammad Zahir Khan, Khalid Zaman, and Lubna Naz. 2014. Global estimates of energy consumption and greenhouse gas emissions. Renewable and Sustainable Energy Reviews 29: 336–44. [Google Scholar] [CrossRef]
  27. Koengkan, Matheus, and José Alberto Fuinhas. 2021a. Is gender inequality an essential driver in explaining environmental degradation? Some empirical answers from the CO2 emissions in European Union countries. Environmental Impact Assessment Review 90: 106619. [Google Scholar] [CrossRef]
  28. Koengkan, Matheus, and José Alberto Fuinhas. 2021b. Does the overweight epidemic cause energy consumption? A piece of empirical evidence from the European region. Energy, 1–19. [Google Scholar] [CrossRef]
  29. Koengkan, Matheus, José Alberto Fuinhas, and Nuno Silva. 2020. Exploring the capacity of renewable energy consumption to reduce outdoor air pollution death rate in Latin America and the Caribbean region. Environmental Science and Pollution Research, 1–19. [Google Scholar] [CrossRef]
  30. Koengkan, Matheus, José Alberto Fuinhas, and Celso Fuinhas. 2021. Does Urbanisation Process Increase the Overweight Epidemic? The Case of Latin America and the Caribbean Region. SSRN, 1–7. [Google Scholar] [CrossRef]
  31. KOF Globalization Index. 2022. Available online: https://www.kof.ethz.ch/en/forecastsand-indicators/indicators/kof-globalisation-index.html (accessed on 11 February 2022).
  32. Machado, José A. F., and J. M. C. Santos Silva. 2019. Quantiles via Moments. Journal of Econometrics. [Google Scholar] [CrossRef]
  33. Magkos, Faidon, Inge Tetens, Susanne Gjedsted Bügel, Claus Felby, Simon Rønnow Schacht, James O. Hill, Eric Ravussin, and Arne Astrup. 2019. The environmental foodprint of obesity. Obesity 29: 73–79. [Google Scholar] [CrossRef] [Green Version]
  34. Muhammad, Sulaman, Xingle Long, Muhammad Salman, and Lamini Dauda. 2020. Effect of urbanisation and international trade on CO2 emissions across belt and road initiative countries. Energy 196: 11702. [Google Scholar] [CrossRef]
  35. Our World in Data. 2022. Obesity. Available online: https://ourworldindata.org/obesity (accessed on 11 February 2022).
  36. Ozcan, Burcu, Panayiotis G. Tzeremes, and Nickolaos G. Tzeremes. 2020. Energy consumption, economic growth and environmental degradation in OECD countries. Economic Modelling 84: 203–13. [Google Scholar] [CrossRef]
  37. Pesaran, M. Hashem. 2004. General Diagnostic Tests for Cross-Section Dependence in Panels. Cambridge Working Papers in Economics n. 0435. Cambridge: Faculty of Economics, The University of Cambridge. [Google Scholar] [CrossRef]
  38. Pesaran, M. Hashem. 2007. A simple panel unit root test in the presence of cross-section dependence. Journal of Applied Econometrics 22: 256–312. [Google Scholar] [CrossRef] [Green Version]
  39. Pineda, Elisa, Luz Maria Sanchez-Romero, Martin Brown, Abbygail Jaccard, Jo Jewell, Gauden Galea, Laura Webber, and João Breda. 2018. Forecasting Future Trends in Obesity across Europe: The Value of Improving Surveillance. Obesity Facts 11: 360–71. [Google Scholar] [CrossRef]
  40. Popkin, Barry M. 1998. The nutrition transition and its health implications in low-income countries. Public Health Nutrition 1: 5–21. [Google Scholar] [CrossRef] [PubMed] [Green Version]
  41. Reardon, Thomas, C. Peter Timmer, Christopher B. Barrett, and Julio Berdegué. 2003. The rise of supermarkets in Africa, Asia, and Latin America. American. Journal of Agricultural Economics 85: 1140–46. Available online: https://www.jstor.org/stable/1244885 (accessed on 11 February 2022). [CrossRef]
  42. Roskam, Albert-Jan R., Anton E. Kunst, Herman Van Oyen, Stefaan Demarest, Jurate Klumbiene, Enrique Regidor, and Uwe Helmert. 2010. Comparative appraisal of educational inequalities in overweight and obesity among adults in 19 European countries. International Journal of Epidemiology 39: 392–404. [Google Scholar] [CrossRef] [Green Version]
  43. Salahuddin, Mohammad, Jeff Gow, Md Idris Ali, Md Rahat Hossain, Khaleda Shaheen Al-Azami, Delwar Akbar, and Ayfer Gedikli. 2019. Urbanization-globalization-CO2 emissions nexus revisited: Empirical evidence from South Africa. Heliyon 5: 01974. [Google Scholar] [CrossRef] [Green Version]
  44. Sobal, Jeffery. 2001. Commentary: Globalisation and the epidemiology of obesity. International Journal of Epidemiology 30: 1136–37. [Google Scholar] [CrossRef] [Green Version]
  45. Springmann, Marco, H. Charles J. Godfray, Mike Rayner, and Peter Scarborough. 2016. Analysis and valuation of the health and climate change cobenefits of dietary change. Proceedings of the National Academy of Sciences USA 113: 4146–51. [Google Scholar] [CrossRef] [PubMed] [Green Version]
  46. Swinburn, Boyd. 2019. The Obesity and Climate Change Nexus. Obesity 28: 1–2. [Google Scholar] [CrossRef]
  47. Toiba, Hery, Wendy J. Umberger, and Nicholas Minot. 2015. Diet Transition and Supermarket Shopping Behaviour: Is there a link? Bulletin of Indonesian Economic Studies 51. [Google Scholar] [CrossRef]
  48. Viscecchia, Rosaria, Antonio Stasi, and Maurizio Prosperi. 2012. Health and environmental benefits from combined control of obesity and climate changes. ECOG 15: 1527. [Google Scholar] [CrossRef] [Green Version]
  49. Wang, Shaojian, Guangdong Li, and Chuanglin Fang. 2018. Urbanization, economic growth, energy consumption, and CO2 emissions: Empirical evidence from countries with different income levels. Renewable and Sustainable Energy Reviews 81: 2144–59. [Google Scholar] [CrossRef]
  50. Webb, Gary James, and Garry Egger. 2013. Obesity and Climate Change: Can We Link the Two and Can We Deal With Both Together? American Journal of Lifestyle Medicine, 1–12. [Google Scholar] [CrossRef]
  51. World Bank Open Data. 2022. Available online: http://www.worldbank.org/ (accessed on 11 February 2022).
  52. Wright, Suzanne M., and Louis J. Aronne. 2012. Causes of obesity. Abdominal Radiology 37: 730–32. [Google Scholar] [CrossRef] [PubMed]
  53. Yazdi, Soheila Khoshnevis, and Anahita Golestani Dariani. 2019. CO2 emissions, urbanisation and economic growth: Evidence from Asian countries. Economic Research 32: 1–22. [Google Scholar] [CrossRef] [Green Version]
Figure 1. Methodology strategy. The authors created this figure.
Figure 1. Methodology strategy. The authors created this figure.
Economies 10 00131 g001
Figure 2. Summarization of the effect of the independent variables on the dependent variable.
Figure 2. Summarization of the effect of the independent variables on the dependent variable.
Economies 10 00131 g002
Table 1. Description of variables and summary statistics.
Table 1. Description of variables and summary statistics.
Description of VariablesSummary Statistics
VariableDefinitionSourceObsMeanStd DevMinMax
Dependent variableLogCO2CO2 emissions (kg per capita 2011 PPP $ of GDP).World Bank Open Data (2022)806−1.32260.4362−2.62670.2197
Independent variablesLogOBESEPercentage of adults that are obese. Obese is defined as having a body-mass index (BMI) equal to or greater than 30. BMI is a person’s weight in kilograms divided by their height in metres squared.Our World in Data (2022)8064.0270.09023.76124.2535
LogECElectric power consumption (kWh per capita) from fossil fuels.World Bank Open Data (2022)8068.66680.65406.872410.9433
LogY_PCGDP per capita, PPP (constant 2011 international $).World Bank Open Data (2022)80610.20950.50138.527611.421
LogUPUrban population (% of the total population). This variable is a proxy for urbanisation.World Bank Open Data (2022)8064.26240.17273.88094.5841
LogGLOBAGlobalisation index. This index is compounded by de facto economic, social and political components of globalisation and is scaled from 1 to 100. Thus, this variable encompasses three main factors of globalisation.KOF Globalization Index (2022)8024.99010.16164.26485.2038
Notes: Obs., Std.-Dev., Min. and Max denote the number of observations, the standard deviation, the minimum and the maximum, respectively.
Table 2. Preliminary tests.
Table 2. Preliminary tests.
TestObjective
Variance inflation factor (VIF) (Belsley et al. 1980)This test verifies the presence of multicollinearity between the variables of the model.
Cross-section dependence (CSD) (Pesaran 2004)This test verifies the presence of cross-sectional dependence (CSD) in model variables.
Panel unit root test (CIPS) (Pesaran 2007)This test verifies the presence of unit roots in the model’s variables.
Hausman testThis test verifies the presence of heterogeneity, i.e., whether the panel has random effects (RE) or fixed-effects (FE) in the model regression.
Table 3. Post-estimation tests for the QvM model.
Table 3. Post-estimation tests for the QvM model.
Post-Estimation Tests for the QvM Model
TestObjective
Wald test (Agresti 1990)This test verifies the global significance of the estimated models.
Notes: The authors created this table.
Table 4. Stata commands.
Table 4. Stata commands.
Preliminary Tests
TestStata Command
Descriptive statistics of variablessum
Variance inflation factor (VIF) testvif
Cross-sectional dependence (CSD) testxtcd
Panel unit root test (CIPS)multipurt
Hausman testhausman (with the option, sigmamore)
QvM model
QvMxtqreg, quantile (0.25 0.50 0.75)
Post-estimation test
Wald testtestparm
Table 5. QvM estimation (controlling for shocks).
Table 5. QvM estimation (controlling for shocks).
Independent VariablesDependent Variable (LogCO2)
Quantiles
25th50th75th
LogOBESE1.2695**1.2152***1.1743***
LogEC0.2568***0.2942***0.3225***
LogY_PC−0.5582***−0.6068***−0.6434***
LogUP0.6176*0.5724***0.5383**
IDEUROPE2015−0.1522***−0.0916***−0.0459*
TREND−0.0343***−0.0332***−0.0324***
Obs806806806
Notes: ***, ** and * denote statistically significant at the 1%, 5%, and 10% levels, respectively.
Table 6. Post-estimation test.
Table 6. Post-estimation test.
Wald TestQuantiles
25th50th75th
Chi2(3) = 78.33***Chi2(3) = 228.78 ***Chi2(4) = 325.10***
Notes: *** denotes statistically significant at the 1% level; H0 of Wald test: the coefficients for all variables are jointly equal to zero.
Publisher’s Note: MDPI stays neutral with regard to jurisdictional claims in published maps and institutional affiliations.

Share and Cite

MDPI and ACS Style

Koengkan, M.; Fuinhas, J.A. Does the Obesity Problem Increase Environmental Degradation? Macroeconomic and Social Evidence from the European Countries. Economies 2022, 10, 131. https://doi.org/10.3390/economies10060131

AMA Style

Koengkan M, Fuinhas JA. Does the Obesity Problem Increase Environmental Degradation? Macroeconomic and Social Evidence from the European Countries. Economies. 2022; 10(6):131. https://doi.org/10.3390/economies10060131

Chicago/Turabian Style

Koengkan, Matheus, and José Alberto Fuinhas. 2022. "Does the Obesity Problem Increase Environmental Degradation? Macroeconomic and Social Evidence from the European Countries" Economies 10, no. 6: 131. https://doi.org/10.3390/economies10060131

APA Style

Koengkan, M., & Fuinhas, J. A. (2022). Does the Obesity Problem Increase Environmental Degradation? Macroeconomic and Social Evidence from the European Countries. Economies, 10(6), 131. https://doi.org/10.3390/economies10060131

Note that from the first issue of 2016, this journal uses article numbers instead of page numbers. See further details here.

Article Metrics

Back to TopTop