The Role of Pharmacists in Minimizing the Risk Inherent in Unbundled Telehealth Services: A 12-Month Retrospective Case Study
Abstract
1. Introduction
2. Materials and Methods
2.1. Study Design
2.2. Programme Overview
2.3. Sample
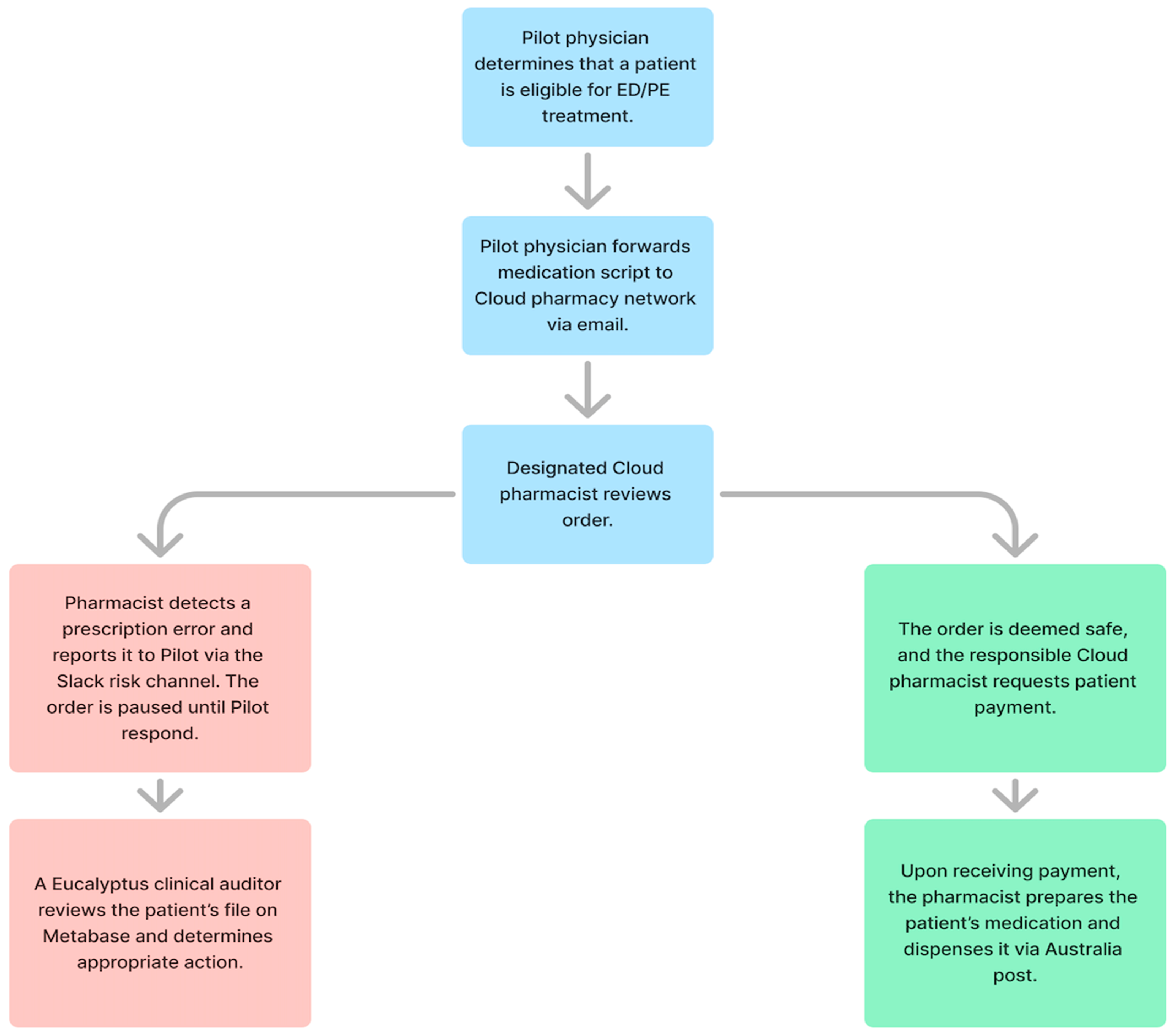
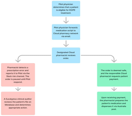
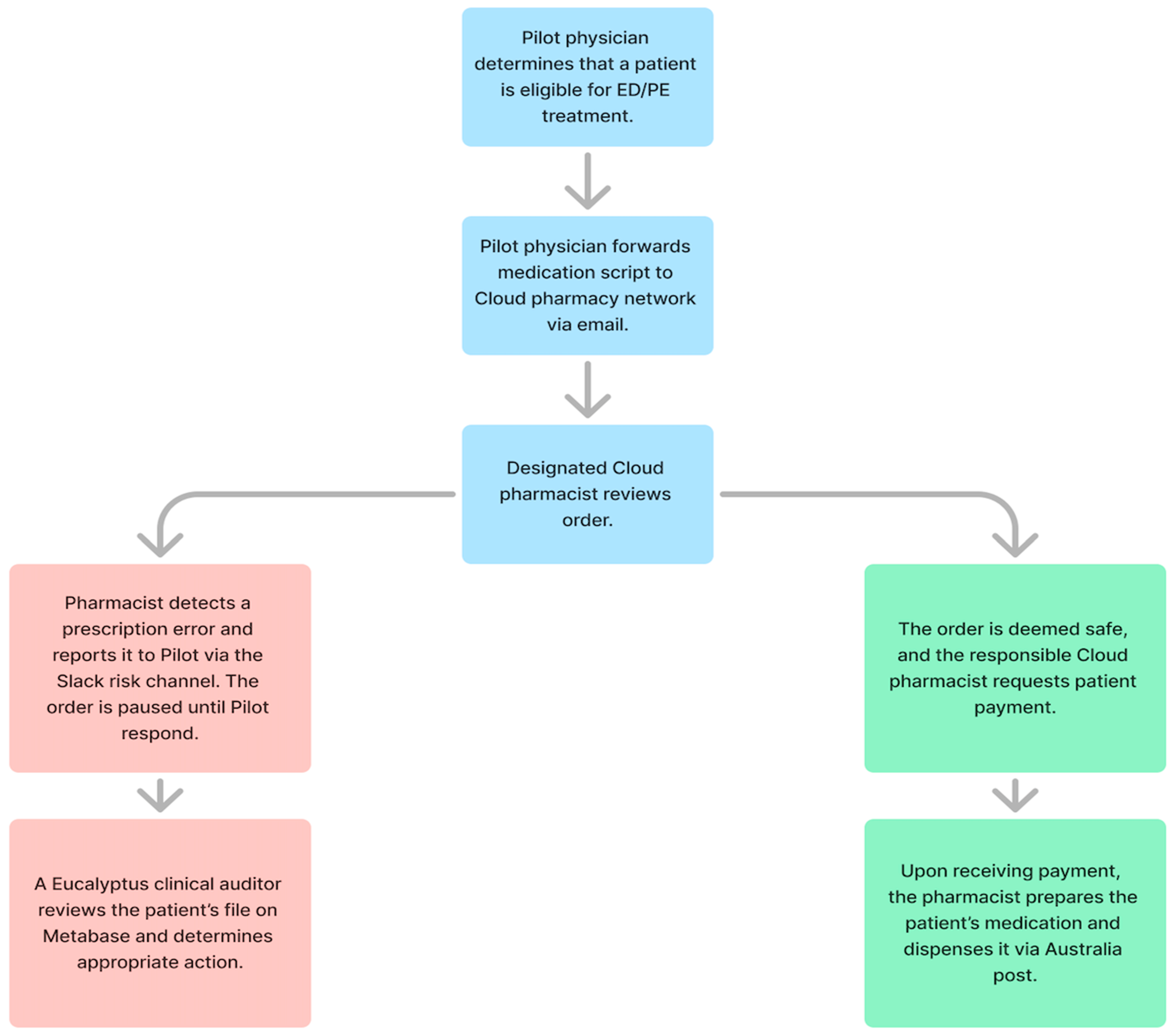
2.4. Procedures
2.5. Endpoints
2.6. Statistical Analysis
3. Results
4. Discussion
5. Conclusions
Author Contributions
Funding
Institutional Review Board Statement
Informed Consent Statement
Data Availability Statement
Acknowledgments
Conflicts of Interest
References
- Australian Bureau of Statistics. In Patient Experiences: 2022–23 Financial Year; Federal Government of Australia: Canberra, Australia, 2023.
- Corscadden, L.; Levesque, J.; Lewis, V.; Strumpf, E.; Breton, M.; Russell, G. Factors associated with multiple barriers to access to primary care: An international analysis. Int. J. Equity Health 2018, 17, 28. [Google Scholar] [CrossRef] [PubMed]
- Jowsey, T.; Dennis, S.; Yen, L.; Mofizul Islam, M.; Parkinson, A.; Dawda, P. Time to manage: Patient strategies for coping with an absence of care coordination and continuity. Sociol. Health Illn. 2016, 38, 854–873. [Google Scholar] [CrossRef]
- Thomas, E.; Ying Lee, C.; Norman, R.; Wells, L.; Shaw, T.; Nesbitt, J.; Frean, I.; Baxby, L.; Bennett, S.; Robinson, S. Patient use, experience, and satisfaction with telehealth in an Australia population (Reimagining health car): Web-based survey study. J. Med. Internet Res. 2023, 25, e45016. [Google Scholar] [CrossRef]
- Australian Government. In Use of Chronic Disease Management and Allied Health Medicare Services; Australian Institute of Health and Welfare: Canberra, Australia, 2022.
- Macdonald, J.; Mansour, K.; Wynter, K.; Francis, L.M.; Rogers, A.; Angeles, M.R.; Pennell, M.; Biden, E.; Harrison, T.; Smith, I. Men’s and Boy’s Barriers to Health System Access. A Literature Review; Prepared for the Australian Government Department of Health and Aged Care: Canberra, Australia, 2022.
- Queensland Family and Child Commission. Non-Systemic Barriers to Young People’s Use of Mental Health Services: Advocacy Paper; Queensland Government: Brisbane, Australia, 2023.
- Bagade, T.; Thapaliya, K.; Breuer, E.; Kamath, R.; Li, Z.; Sullivan, E.; Majeed, T. Investigating the association between infertility and psychological distress using Australian longitudinal study on women’s health. Sci. Rep. 2022, 25, 10808. [Google Scholar] [CrossRef]
- Fletcher, T.; Hogan, J.; Keegan, F.; Davis, M.L.; Wassef, M.; Day, S.; Lindsay, J.A. Recent advances in delivering mental health treatment via video to home. Curr. Psychiatry Rep. 2018, 20, 56. [Google Scholar] [CrossRef]
- Obisikie, E. The effectiveness of telemedicine on stigmatization and treatment burden in patients with health compromising lifestyles and chronic diseases: A critically appraised topic. Open Sci. J. 2018, 3. [Google Scholar] [CrossRef][Green Version]
- CB Insights. Research Briefs: Unbundling the Family Doctor: How the Traditional Primary Care Experience Is Being Disrupted; CB Insights: New York, NY, USA, 2020. [Google Scholar]
- Beech, J.; Fraser, C.; Gardner, G.; Buzelli, L.; Williamson, S.; Alderwick, H. Stressed and Overworked; The Health Foundation: London, UK, 2023. [Google Scholar] [CrossRef]
- Yougov. Sex, Shame and Stigma: Pilot’s Intimate Health Report. Yougov. 2023. Available online: https://cdn.prod.website-files.com/61fa0877eb83c89d4ffb8888/655e97354f02046ac66c29b0_Pilot_Intimate-Health-Report_compressed.pdf (accessed on 20 August 2024).
- Australian Health Practitioner Regulation Agency. Regulating Australia’s Health Practitioners. Ahpra. 2024. Available online: https://www.ahpra.gov.au/ (accessed on 20 August 2024).
- Abdel-Qader, D.; Ismael, N.; Al Meslamani, A.Z.; Albassam, A.; El-Shara’, A.A.; Lewis, P.J.; Hamadi, S.; Al Mazrouei, N. The role of clinical pharmacy in preventing prescribing errors in the emergency department of a government hospital in Jordan: A pre-post study. Hosp. Pharm. 2021, 56, 681–689. [Google Scholar] [CrossRef]
- Jianhui, Y.; Liao, Y. Prescribing errors in electronic prescriptions for outpatients intercepted by pharmacists and the impact of prescribing workload on error rate in a Chinese tertiary-care women and children’s hospital. BMC Health Serv. Res. 2019, 19, 1013. [Google Scholar]
- Cassidy, C.; Bolus, L.; McConnell, E.; Barber, B.; Delahunty-Pike, A.; Bishop, A.; Fatima, N.; Higgins, A.; Churchill, M.; Lively, A.; et al. E-prescribing and medication safety in community settings: A rapid scoping review. Explor. Res. Clin. Soc. Pharm. 2023, 12, 100365. [Google Scholar] [CrossRef]
- Zheng, Y.; Jiang, Y.; Dorsch, M.; Ding, Y.; Vydiswaran, V.G.V.; A Lester, C. Work effort, readability and quality of pharmacy transcription of patient directions from electronic prescriptions: A retrospective observational cohort analysis. BMJ Qual. Saf. 2021, 4, 311–319. [Google Scholar] [CrossRef]
- Lagreula, J.; Maes, F.; Wouters, D.; Quennery, S.; Dalleur, O. Optimizing pharmacists’ detection of prescribing errors: Comparison of on-ward and central pharmacy services. J. Clin. Pharm. Ther. 2021, 46, 738–743. [Google Scholar] [CrossRef] [PubMed]
- Boussadi, A.; Caruba, T.; Karras, A.; Berdot, S.; Degoulet, P.; Durieux, P.; Sabatier, B. Validity of a clinical decision rule-based alert system for drug dose adjustment in patients with renal failure intended to improve pharmacists’ analysis of medication orders in hospitals. Int. J. Med. Inform. 2013, 82, 964–972. [Google Scholar] [CrossRef]
- Fernández-Llamazares, C.; Pozas, M.; Feal, B.; Cabañas, M.J.; Villaronga, M.; Hernández-Gago, Y.; de Villegas, M.R.; Álvarez-Del-Vayo, C. Profile of prescribing errors detected by clinical pharmacists in paediatric hospitals in Spain. Int. J. Clin. Pharm. 2013, 35, 638–646. [Google Scholar] [CrossRef] [PubMed]
- Stasiak, P.; Afilalo, M.; Castelino, T.; Xue, X.; Colacone, A.; Soucy, N.; Dankoff, J. Detection and correction of prescription errors by an emergency department pharmacy service. J. Can. Assoc. Emerg. Physicians 2014, 16, 193–206. [Google Scholar] [CrossRef]
- Rothschild, J.; Churchillm, W.; Erickson, A.; Munz, K.; Schuur, J.D.; Salzberg, C.A.; Lewinski, D.; Shane, R.; Aazami, R.; Patka, J.; et al. Medication errors recovered by emergency department pharmacists. Ann. Emerg. Med. 2010, 55, 513–521. [Google Scholar] [CrossRef]
- Abdel-Qader, D.; Harper, L.; Cantrill, J.; Tully, M.P. Pharmacists’ interventions in prescribing errors at hospital discharge. Drug Saf. 2010, 33, 1027–1044. [Google Scholar] [CrossRef]
- Beex-Osterhuis, M.; de Vogelm, E.; van der Sijs, H.; Dieleman, H.G.; Van den Bemt, P.M. Detection and correct handling of prescribing errors in Dutch hospital pharmacies using test patients. Int. J. Clin. Pharm. 2013, 35, 1188–1202. [Google Scholar] [CrossRef]
- Estellat, C.; Colombet, I.; Vautier, S.; Huault-Quentel, J.; Durieux, P.; Sabatier, B. Impact of pharmacy validation in a computerized physician order entry context. Int. J. Qual. Health Care 2007, 19, 317–325. [Google Scholar] [CrossRef][Green Version]
- World Health Organization. Medication Without Harm—Global Patient Safety Challenge on Medication Safety; World Health Organization: Geneva, Switzerland, 2017. [Google Scholar]
- Talay, L.; Vickers, M. The dispensing error rate in an app-based, Semaglutide-supported weight-loss service: A retrospective cohort study. Pharmacy 2024, 12, 135. [Google Scholar] [CrossRef]
- Australian Commission on Safety and Quality in Health Care. Medication Without Harm WHO Global Patient Safety Challenge—Australia’s Response; Australian Government: Canberra, Australia, 2024.
- McCourt, E.; Harper, N.; Butnoris, M.; Friend, R.; Dekker, K.; Ayre, J.; Tai, B.; Pelecanos, A.; Stowasser, D.; Coombes, I.; et al. The effect of computerized physician order entry on prescribing errors: An interrupted time-series study at a secondary referral hospital in Australia. Int. J. Med. Inform. 2022, 165, 104829. [Google Scholar] [CrossRef] [PubMed]
- Westbrook, J.; Reckmann, M.; Ling, L.; Runciman, W.B.; Burke, R.; Lo, C.; Baysari, M.T.; Braithwaite, J.; Day, R.O. Effects of two commercial electronic prescribing systems on prescribing error rates in hospital in-patients: A before and after study. PLoS Med. 2012, 9, e1001164. [Google Scholar] [CrossRef] [PubMed]
- Is My Study Research? National Health Service Health Research Authority. Available online: https://www.hradecisiontools.org.uk/research/ (accessed on 25 August 2024).
- Australian Council on Healthcare Standards. ACHS International. 2024. Available online: https://www.achs.org.au/ (accessed on 27 August 2024).
- Braun, V.; Clarke, V. One size fits all? What counts as quality practice in (reflexive) thematic analysis? Qual. Res. Psychol. 2020, 18, 328–352. [Google Scholar] [CrossRef]
- Talay, L.; Vickers, M.; Fuller, S. GLP-1 RA Prescribing Errors in a Multidisciplinary Digital Weight-Loss Service: A Retrospective Quantitative Analysis. Healthcare 2024, 12, 2093. [Google Scholar] [CrossRef]

| Prescriptions | No. (% of Total) |
|---|---|
| PE | 13,154 (30) |
| ED | 30,649 (70) |
| Total | 43,792 |
| Total prescriptions with errors | No. (% of orders) |
| PE | 149 (1.13) |
| ED | 265 (0.86) |
| Total | 414 (0.95) |
| Errors by severity | No. (% of total errors) |
| High | 62 (15) |
| Medium | 112 (27) |
| Low | 240 (58) |
| Errors by type | No. (% of total errors) |
| Inadequate medical history review (non-critical) | 246 (59.4) |
| Drug contraindication | 86 (20.77) |
| Inadequate medical history review (critical) | 66 (15.94) |
| Insufficient counselling | 11 (2.7) |
| Incorrect medication/dose | 5 (1.21) |
| Condition | Error Type | Severity | Example |
|---|---|---|---|
| PE | Inadequate medical history review (non-critical) | Medium | Patient was recently diagnosed with cardiomyopathy. Practitioner acknowledged the diagnosis but solicited no further information before prescribing paroxetine. |
| Low | Patient rated their mood as “not great” in the questionnaire, and, although the practitioner acknowledged this rating and provided mental health support resources, they did not reassess patient mood at 6-month consultation. | ||
| Drug contraindication | High | Patient was prescribed paroxetine despite indicating that they were taking duromine, which is a moderate contraindication. | |
| Medium | Patient was taking rizatriptan for migraines (when required) and was prescribed paroxetine 10 mg, despite the contraindication risk of serotonin syndrome. | ||
| ED | Insufficient counselling | High | Patient revealed that they take recreational drugs including cocaine on a monthly basis. The practitioner did not inform the patient of the risks involved when combining such drugs with tadalafil. |
| Medium | Patient was prescribed tadalafil 5 mg despite indicating that they were already taking a different brand of the medication. The practitioner provided no counselling on the risks of exceeding the recommended dose. | ||
| Low | Patient was taking rosuvastatin but was prescribed sildenafil 100 mg, which has a moderate (although limited) severity interaction. | ||
| Incorrect medication/dose | High | Patient was prescribed paroxetine instead of tadalafil, which was a high-risk prescribing event as the patient was already taking sertraline and therefore had the risk of serotonin toxicity syndrome. | |
| Medium | Patient was prescribed sertraline 100 mg daily instead of sildenafil 100 mg. Sertraline is a drug used to treat PE. | ||
| Inadequate medical history review (non-critical) | Low | Patient indicated that they had a heart attack 3 years ago, but the practitioner did not address the stability of their condition during the consultation. |
| Errors Reported by Cloud Pharmacy | No. (% of Total Prescriptions) |
|---|---|
| PE | 22 (0.17) |
| ED | 16 (0.05) |
| Total | 38 (0.09) |
| Errors confirmed by clinical auditor | No. (% of total errors) |
| PE | 12 (8.05) |
| ED | 10 (3.77) |
| Total | 22 (5.31) |
| Errors by severity | No. (% of Cloud-detected errors) |
| High | 2 (9.1) |
| Medium | 5 (22.7) |
| Low | 15 (68.2) |
| Errors by type | No. (% of Cloud-detected errors) |
| Drug contraindication | 7 (31.8) |
| Insufficient counselling | 7 (31.8) |
| Inadequate medical history review (critical) | 3 (13.6) |
| Inadequate medical history review (non-critical) | 3 (13.6) |
| Incorrect medication/dose | 2 (9.1) |
| MDT/auditor response | No. (% of total responses) |
| Extra patient counselling | 11 (50) |
| Doctor performance review | 9 (40.9) |
| Cancelled order | 5 (22.7) |
| Review consult doctor–patient | 4 (18.2) |
| Closed duplicate account | 3 (13.6) |
| Cancelled patient subscription | 1 (4.5) |
| Revise pharmacy instructions | 1 (4.5) |
| Condition | Error Type | Severity | Pilot MDT/Auditor Response |
|---|---|---|---|
| PE | Drug contraindication | Medium |
|
| ED | Medical history review (critical) | Medium |
|
| ED | Medical history review (critical) | Medium |
|
| PE | Drug contraindication | Medium |
|
| PE | Insufficient counselling | Medium |
|
| ED | Drug contraindication | High |
|
| ED | Drug contraindication | High |
|
Disclaimer/Publisher’s Note: The statements, opinions and data contained in all publications are solely those of the individual author(s) and contributor(s) and not of MDPI and/or the editor(s). MDPI and/or the editor(s) disclaim responsibility for any injury to people or property resulting from any ideas, methods, instructions or products referred to in the content. |
© 2024 by the authors. Licensee MDPI, Basel, Switzerland. This article is an open access article distributed under the terms and conditions of the Creative Commons Attribution (CC BY) license (https://creativecommons.org/licenses/by/4.0/).
Share and Cite
Talay, L.; Vickers, M.; Cheng, T. The Role of Pharmacists in Minimizing the Risk Inherent in Unbundled Telehealth Services: A 12-Month Retrospective Case Study. Pharmacy 2024, 12, 177. https://doi.org/10.3390/pharmacy12060177
Talay L, Vickers M, Cheng T. The Role of Pharmacists in Minimizing the Risk Inherent in Unbundled Telehealth Services: A 12-Month Retrospective Case Study. Pharmacy. 2024; 12(6):177. https://doi.org/10.3390/pharmacy12060177
Chicago/Turabian StyleTalay, Louis, Matt Vickers, and Tiffany Cheng. 2024. "The Role of Pharmacists in Minimizing the Risk Inherent in Unbundled Telehealth Services: A 12-Month Retrospective Case Study" Pharmacy 12, no. 6: 177. https://doi.org/10.3390/pharmacy12060177
APA StyleTalay, L., Vickers, M., & Cheng, T. (2024). The Role of Pharmacists in Minimizing the Risk Inherent in Unbundled Telehealth Services: A 12-Month Retrospective Case Study. Pharmacy, 12(6), 177. https://doi.org/10.3390/pharmacy12060177

