The Evolution of Spanish Ver ‘to See’ in Constructions with a Predicate Participle or Adjective
Abstract
1. Introduction
| (1) | a. | Vi | a Ángela | dormida. | ||
| see.1sg.pfv | dom Ángela | sleep.ptcp.f.sg | ||||
| ‘I saw Ángela asleep.’ (Rodríguez Espiñeira, 2006, p. 119) | ||||||
| b. | No | veo | claras | sus | intenciones. | |
| not | see.1sg.prs | clear.f.pl | poss.pl | intention.f.pl.acc | ||
| ‘I don’t see his/her intentions being clear.’ (NGLE, 2009, §38.7h) | ||||||
- A reflexive clause:
| (2) | En este espejo | me | veo | borrosa. |
| in this mirror | refl.1sg | see.1sg.prs | blurry.f.sg | |
| ‘In this mirror I see myself blurry.’ (Morimoto & Pavón Lucero, 2007, p. 61) | ||||
- A complex predication, with a not fully grammaticalized semicopular verb, whose meaning retains a lexical feature of ‘perception’ akin to feel:
| (3) | Lucía | se | vio | obligada | a dejar su trabajo. |
| Lucía.nom | refl.3sg | see.3sg.pfv | oblige.ptcp.f.sg | to leave her job | |
| ‘Lucía felt/was obliged to leave her job.’ (NGLE, 2009, §38.5p) | |||||
- A construction favoring participles of change-of-state verbs (NGLE, 2009, §38.5p) and considered to be functionally equivalent (Yllera, 1980, p. 271) to the Spanish periphrastic passive (ser ‘be’ + past participle):
| (4) | La cantidad esperada | se | vio | multiplicada |
| the amount expected.f.sg.nom | refl | see.3sg.pfv | multiply.ptcp.f.sg | |
| por tres | ||||
| by three | ||||
| ‘The expected amount was multiplied by three.’ (NGLE, 2009, §38.5p) | ||||
- The expression of a state with a semicopular pronominal unit (verse ‘be’):
| (5) | De pronto | se | vio | rodeado | de toros bravos. |
| suddenly | refl | see.3sg.pfv | surround.ptcp.m.sg | by brave bulls | |
| ‘Suddenly he was surrounded by brave bulls.’ (DEUM, 1996, s.v. ver) | |||||
- A construction displaying another pronominal verse of semicopular character, whose meaning approximates that of English look:
| (6) | a. | El edificio | se | veía | ruinoso. | ||
| the building.m.sg.nom | refl | see.3sg.ipfv | ruinous.m.sg | ||||
| ‘The building looked ruinous.’ (Morimoto & Pavón Lucero, 2007, p. 62) | |||||||
| b. | ¡Te | ves | estupenda! | ||||
| refl.2sg | see.2sg.prs | marvellous.f.sg | |||||
| ‘You look great!’ (Morimoto & Pavón Lucero, 2007, p. 62) | |||||||
2. Materials and Methods
3. Results and Discussion
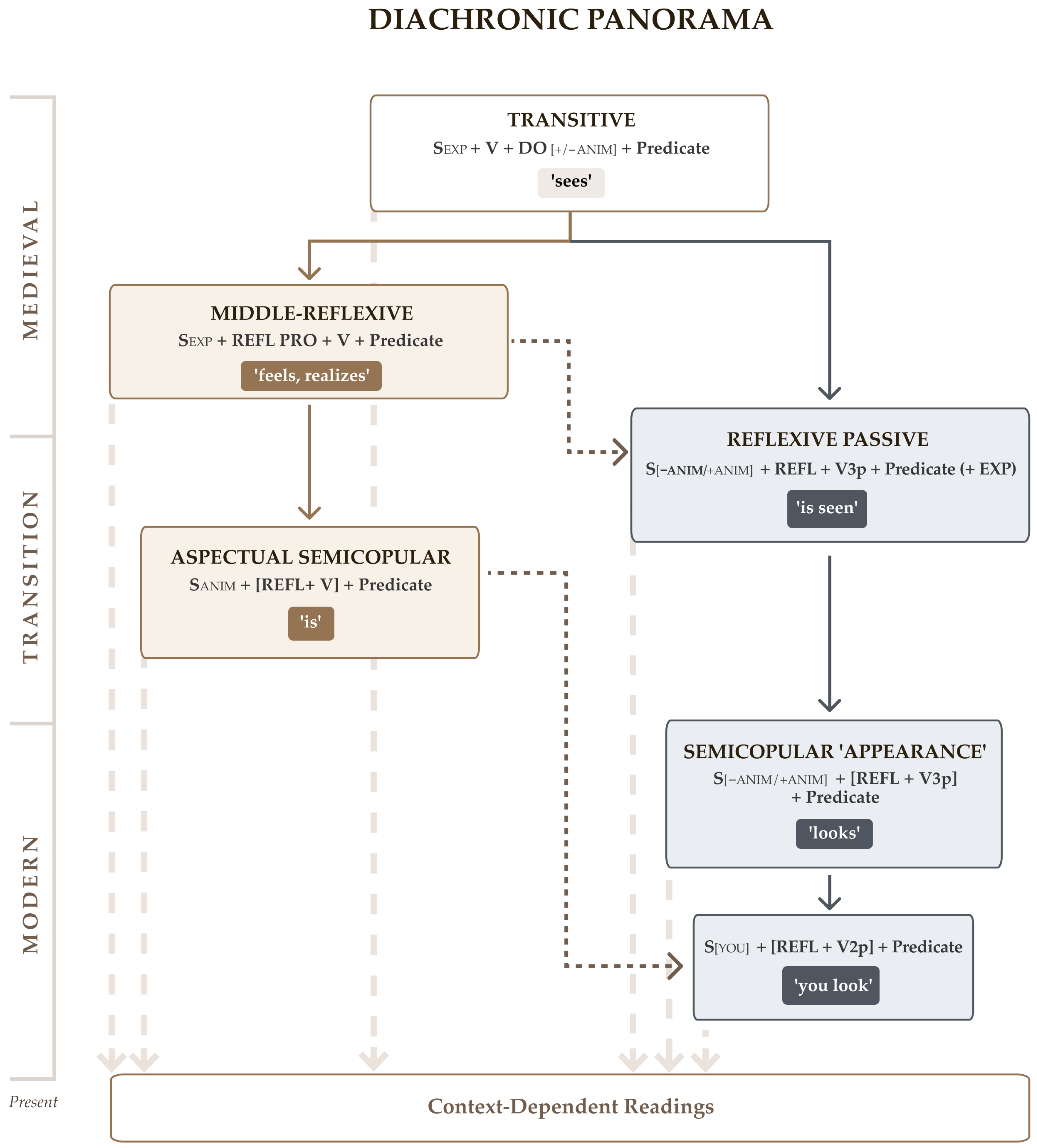
3.1. The Transitive Construction
| (7) | a. | quando | uio | abiertas | las puertas | de la carcel, | |||||
| when | see.3sg.pfv | open.ptcp.f.pl | the door.f.pl.acc | of the prison | |||||||
| saco el cuchillo e queries matar | |||||||||||
| ‘when he saw the doors of the prison open, he drew his knife and wanted | |||||||||||
| to kill himself’ | |||||||||||
| (1260, El Nuevo Testamento, corde) | |||||||||||
| b. | si | á | V. M. | le | ven | inclinado | |||||
| if | dom | Your Majesty | you.dat | see.3pl.prs | incline.ptcp.m.sg | ||||||
| al remedio de aquellos reynos | |||||||||||
| to.the remedy of those kingdoms | |||||||||||
| ‘if they see Your Majesty as being inclined toward the remedy | |||||||||||
| of those kingdoms’ | |||||||||||
| (1685, Gabriel Fernández de Villalobos, Desagravios de los indios, corde) | |||||||||||
| c. | quien más sufría esa venganza era yo, | porque | Milagros | ||||||||
| because | Milagros.nom | ||||||||||
| lo | veía | natural | |||||||||
| it.acc | see.3sg.ipfv | natural | |||||||||
| ‘the one who suffered that revenge the most was me, because Milagros | |||||||||||
| saw it as natural’ | |||||||||||
| (2005, Elvira Lindo, Una palabra tuya, corpes) | |||||||||||
| (8) | a. | ut | desertum | tumulum | videt | |||||
| when | deserted.acc.m.sg | hill.acc.m.sg | see.3sg.prs | |||||||
| ‘when he saw the hill deserted’ (Liv. 31,42,9) | ||||||||||
| b. | Hannibalem | et | virtute | et | fortuna | superiorem | ||||
| Hannibal.acc | and | valor.abl | and | fortune.abl | high.comp.acc | |||||
| videt | ||||||||||
| see.3sg.prs | ||||||||||
| ‘he now sees Hannibal is his superior both in valor and fortune’ (Liv. 22,29,2) | ||||||||||
| c. | cum | sua […] | numina | laesa | uidet | |||||
| when | pos.pl | godhead.acc.n.pl | hurt.ptcp.acc.n.pl | see.3sg.prs | ||||||
| ‘when she sees […] her godhead wronged’ (Ov. Ep. 20,100) | ||||||||||
3.2. The Middle-Reflexive Construction and Grammaticalized Verse ‘Be’
3.2.1. Lexical Uses of Middle-Reflexive Ver
| (9) | a. | se non entendien unos a otros & | se | ueyen | assi | |||
| refl.3pl | see.3pl.ipfv | so | ||||||
| demudados | ||||||||
| alter.ptcp.m.pl | ||||||||
| ‘they did not understand one another and thus felt bewildered’ | ||||||||
| (1280, Alfonso X, General Estoria. Cuarta parte, corde) | ||||||||
| b. | & pues que | se | el | uio | bien | apoderado | ||
| and after that | refl.3sg | he | see.3sg.pfv | well | empower.ptcp.m.sg | |||
| dio tornada pora Meca | ||||||||
| ‘and when he realized he was well empowered, he turned back toward Mecca’ | ||||||||
| (1270, Alfonso X, Estoria de Espanna, corde) | ||||||||
| (10) | se | classe | hostium | circumfusos | videbant |
| refl.acc.pl | fleet.abl | enemy.gen | surround.ptcp.acc.pl | see.3pl.ipfv | |
| ‘they saw themselves surrounded by the enemies’ fleet’ (Cic. Tusc. 3, 66) | |||||
3.2.2. Univerbation and Grammaticalization: Verse ‘To Be’
| (11) | verse. Hallarse constituido en algun estado; como: VERSE pobre, abatido, &c. |
| Esse, constitui. | |
| ‘verse. To find oneself constituted in some state; as: VERSE poor, depressed, etc. | |
| Be, be constituted’. |
| (12) | a. | Salyo Tisbe | e | vio | so | amygo | muerto |
| and | see.3sg.pfv | pos | friend.m.sg.acc | die.ptcp.m.sg | |||
| ‘Tisbe came out and saw her friend dead’ | |||||||
| (c 1200, Almerich, La fazienda de Ultra Mar, corde) | |||||||
| b. | llego a su tierra | & | fallo | ell | hermano | muerto | |
| and | find.3sg.pfv | the | brother.m.sg.acc | die.ptcp.m.sg | |||
| ‘he arrived in his land and found his brother dead’ | |||||||
| (c1280, Alfonso X, General Estoria. Cuarta parte, corde) | |||||||
| (13) | a. | como | se | vieron | cubiertos | de angustias | ||||
| because | refl.3pl | see.3pl.pfv | cover.ptcp.m.pl | of distress | ||||||
| ‘because they felt utterly distressed’ | ||||||||||
| (c1445–1480, Antón de Montoro, Cancionero, corde) | ||||||||||
| b. | El infançón | se | falló | mucho | arrepiso | |||||
| the nobleman.m.sg.nom | refl.3sg | find.3sg.pfv | much | repent.ptcp.m.sg | ||||||
| de lo que dicho avía | ||||||||||
| of that which said had | ||||||||||
| ‘The nobleman felt very sorry for what he had said’ | ||||||||||
| (1471–1476, Lope García de Salazar, Historia de las bienandanzas e fortunas, | ||||||||||
| corde) | ||||||||||
3.2.3. Problems of Analysis
3.3. The Reflexive Passive Construction and Grammaticalized Verse ‘Look’
3.3.1. Emergence of the Reflexive Passive Construction
| (14) | entre estos dos refugios, abonos de su piedad, | que | después | se | ||
| which | later | refl | ||||
| vieron | bañados | en sangre, | dió su alma al Señor | |||
| see.3pl.pfv | bathe.ptcp.m.pl | in blood | ||||
| ‘between these two refuges, pledges of his piety, which afterward were | ||||||
| seen bathed in blood, he gave his soul to the Lord’ | ||||||
| (1676, fray Francisco de Santa Inés, Crónica de la provincia de San Gregorio | ||||||
| Magno en las Islas Filipinas, corde) | ||||||
| (15) | a. | con el ençendimiento | del amor | no | se | ven | ||||||||
| with the kindling | of love | not | refl | see.3pl.prs | ||||||||||
| los | peligros | |||||||||||||
| the | danger.m.pl.nom | |||||||||||||
| ’with the kindling of love, one does not see dangers’ | ||||||||||||||
| (lit. ‘dangers are not seen’) | ||||||||||||||
| (1514, Pedro Manuel de Urrea, La penitencia de amor, corde) | ||||||||||||||
| b. | se | veen | tan | claros | los | peligros | ||||||||
| refl | see.3pl.prs | so | clear.m.pl | the | danger.m.pl.nom | |||||||||
| de la christiandad | ||||||||||||||
| of the Christian.world | ||||||||||||||
| ’because the dangers facing Christians are seen as being so clear’ | ||||||||||||||
| (1524, Juan de Molina, Traducción de la Crónica de Aragón de Lucio | ||||||||||||||
| Marineo Siculo, corde) | ||||||||||||||
| (16) | a. | en otro tiempo | se | vio | otro | cometa | ||||||||
| in other time | refl | see.3sg.pfv | other | comet.m.sg.nom | ||||||||||
| en el yvierno | ||||||||||||||
| in the Winter | ||||||||||||||
| ‘on a different occasion, another comet was seen in the winter’ | ||||||||||||||
| (1578, José Micón, Diario y juicio del grande cometa, corde) | ||||||||||||||
| b. | aquel que […] apareció | y | se | vio | mayor | o | tan | |||||||
| that which appeared | and | refl | see.3sg.pfv | bigger | or | as | ||||||||
| grande | como el Sol | |||||||||||||
| big | as the sun | |||||||||||||
| ‘that [comet] which appeared and was seen to be bigger or as big as the sun’ | ||||||||||||||
| (1578, José Micón, Diario y juicio del grande cometa, corde) | ||||||||||||||
| (17) | aunque | se | ven | mordidos | muchos | indios | |||||
| although | refl | see.3pl.prs | bite.ptcp.m.pl | many | indian.m.pl.nom | ||||||
| en este sitio | de semejantes bestias, jamás peligran | ||||||||||
| in this place | by such beasts | ||||||||||
| ‘although many Indians are seen bitten by such beasts [snakes] in this location, they are never in danger’ | |||||||||||
| (1690, Francisco Antonio de Fuentes y Guzmán, Historia de Guatemala o recordación | |||||||||||
| florida, corde) | |||||||||||
3.3.2. Univerbation and Grammaticalization: Verse ‘To Look’
| (18) | a. | La ciudad | se | veía | desierta. | |
| the city.f.sg.nom | refl | see.3sg.ipfv | deserted.f.sg | |||
| ‘The city looked deserted.’ | ||||||
| b. | La niña | siempre | se | ve | soñolienta. | |
| the girl.f.sg.nom | always | refl | see.3sg.prs | sleepy.f.sg | ||
| ‘The girl always looks sleepy.’ | ||||||
| (18’) | a. | {#La niña/La ciudad} se veía desierta. |
| b. | {La niña/#La ciudad} siempre se ve soñolienta. |
| (19) | a. | Cierto es que | la línea | de argumentación | se | ve | ||||
| true is that | the line.f.sg.nom | of argumentation | refl | see.3sg.prs | ||||||
| algo | mecánica, | tosca | ||||||||
| something | mechanical.f.sg | rough.f.sg | ||||||||
| ‘It is true that the line of argument looks somewhat mechanical, rough’ | ||||||||||
| (2003, Mayol Miranda, “La Tecnocracia: el falso profeta de la Modernidad”, | ||||||||||
| corpes) | ||||||||||
| b. | La salida | al conflicto | se | ve | difícil | |||||
| the way.out.f.sg.nom | to.the conflict | refl | see.3sg.prs | difficult.f.sg | ||||||
| ‘The way out of the conflict looks difficult’. | ||||||||||
| (2004, El Mercurio, 2 June 2004, CORPES) | ||||||||||
3.3.3. Expanding on the Evolutionary Path of the Reflexive Passive
| (20) | Dicha situación fué agravándose por días; […] y las fortunas | ||||
| and the fortune.f.pl.nom | |||||
| particulares | se | vieron | disminuidas | en un tercio de su valor | |
| private.f.pl | refl | see.3pl.pfv | reduce.ptcp.f.pl | in a third of their value | |
| en tan corto período de tiempo. | |||||
| in such short period of time | |||||
| ‘This situation grew worse as the days went by; […] and private fortunes | |||||
| were seen reduced to a third of their value in such a short period’ | |||||
| (1879, Francisco Carrasco y Guisasola, Excursión por las Repúblicas de Plata, corde) | |||||
| (21) | a. | es un valle | cuya | formación | y | asiento | |||||
| is a valley | whose | formation.f.sg.nom | and | setting.m.sg.nom | |||||||
| á la parte del Norte | se | ve | ceñido | ||||||||
| at the side of.the North | refl | see.3sg.prs | gird.ptcp.m.sg | ||||||||
| de inaccesibles serranías | |||||||||||
| by inaccessible mountains’ | |||||||||||
| ‘it is a valley whose formation and setting on the northern side is seen | |||||||||||
| (looks) girded by inaccessible mountains’ | |||||||||||
| (1690, Francisco Antonio de Fuentes y Guzmán, Historia de Guatemala o | |||||||||||
| recordación florida, corde) | |||||||||||
| b. | y jamás | se | ve | el árbol | exhausto | ||||||
| and never | refl | see.3sg.prs | the tree.m.sg.nom | exhausted.m.sg | |||||||
| de flores | |||||||||||
| of flowers | |||||||||||
| ‘and the tree is never seen (never looks) exhausted of flowers’ | |||||||||||
| (1690, Francisco Antonio de Fuentes y Guzmán, Historia de Guatemala o | |||||||||||
| recordación florida, corde) | |||||||||||
| (22) | Todo | se | ve | limpio, |
| everything.m.sg.nom | refl | see.3sg.prs | clean.m.sg | |
| huele a limpio y está insoportablemente ordenado. | ||||
| ‘Everything looks clean, smells clean, and is unbearably orderly.’ | ||||
| (2005, Jaime Bayly, Y de repente, un ángel, corpes) | ||||
3.3.4. Extension of Verse ‘Look’ to the Second Person
| (23) | a. | Te | ves | muy linda. | Paliducha | pero | preciosa | ||
| refl.2sg | see.2sg.prs | very pretty.f.sg | paleish.f.sg | but | lovely.f.sg | ||||
| ‘You look very pretty. Paleish but lovely.’ | |||||||||
| (1975, Emilio Carballido, Las cartas de Mozart, crea) | |||||||||
| b. | ¡Tantos años! El tiempo no ha pasado por ti… | ||||||||
| Te | ves | entera, | como en nuestra época de oro. | ||||||
| refl.2sg | see.2sg.prs | whole.f.sg | as in our epoch of gold | ||||||
| ‘So many years! Time hasn’t passed for you…You look whole, | |||||||||
| like in our golden epoch.’ | |||||||||
| (2005, Eliseo Alberto, Esther en alguna parte o El romance de Lino y | |||||||||
| Larry Po, corpes) | |||||||||
3.4. A Renewal of Latin Videri?
| (24) | a. | hau | sordidae | uidentur | ambae | |
| not | dirty.nom.f.pl | see.3pl.prs.pass | both.nom.f.pl | |||
| ‘the two of them don’t seem dirty at all’ (Plaut. Bacc. 1124) | ||||||
| b. | Aliis | illud | indignum, | |||
| some.dat.pl | dem.nom.n.sg | shameful.nom.n.sg | ||||
| aliis | ridiculum | uidebatur | ||||
| other.dat.pl | ridiculous.nom.n.sg | see.3sg.ipfv.pass | ||||
| ‘Some found it distressing, others absurd’ (Cic. Verr. 1,1,19) | ||||||
| (lit. ‘To some it appeared…’) | ||||||
| c. | Peregrina | facies | uidetur | hominis. | ||
| foreign.nom.f.sg | figure.nom.f.sg | see.3sg.prs.pass | man.gen | |||
| atque | ignobilis | |||||
| and | unknown.nom.f.sg | |||||
| ‘The man’s face seems foreign and unknown’ (Plaut. Pseud. 964) | ||||||
4. Conclusions
Author Contributions
Funding
Institutional Review Board Statement
Informed Consent Statement
Data Availability Statement
Acknowledgments
Conflicts of Interest
Abbreviations
| abl | ablative |
| acc | accusative |
| comp | comparative |
| dat | dative |
| dem | demonstrative |
| dom | differential object marking |
| f | feminine |
| gen | genitive |
| inf | infinitive |
| ipfv | imperfective |
| m | masculine |
| n | neuter |
| nom | nominative |
| pass | passive |
| pfv | perfective |
| pl | plural |
| poss | possessive |
| prs | present |
| ptcp | participle |
| refl | reflexive |
| sg | singular |
| 1 | We eliminated all instances where the predicate adjective or participle functioned as a modifier (Pero yo solo veo esta cara horrenda ‘But I only see this horrible face’: 1975, Luis Gasulla, Culminación de Montoya), or as a clear secondary predicate in satellite position (Sí…allí veo a mi don Juan, coronado de gloria y de laureles ‘Yes…over there I see my don Juan, crowned with glory and laurels: 1879, Alfredo Chavero, Los amores de Alarcón). See (Rodríguez Espiñeira, 2006). | ||||||||||||||||||||||||||||||||
| 2 | The additional texts from the 13th century are Almerich, La fazienda de Ultra Mar (c1200), Vidal Mayor (c1250), Fuero Juzgo (c1250–1260), El Evangelio de San Mateo (a1260), El Nuevo Testamento según el manuscrito escurialense I-j-6 (a1260), Los libros de los Macabeos (a1260), Alfonso X, Estoria de Espanna que fizo el muy noble rey don Alfonsso (c1270), and Alfonso X, General Estoria. Primera parte (1275). From the 15th century: Hernando del Pulgar, Letras (c1470–1485), Esopete ystoriado (a1482), Crónica de Enrique IV de Castilla 1454–1474 (1481–1482), Diego de San Pedro, Cárcel de amor (1482–1492), La corónica de Adramón (c1492), Antonio de Nebrija, Gramática castellana. BNM I2142 (1492), Diego Enríquez del Castillo, Crónica de Enrique IV (c1481–1502), and Fernando de Rojas, La Celestina (c1499–1502). From the 17th century: Alonso de Castillo Solórzano, La niña de los embustes, Teresa de Manzanares (1632), Antonio Panes, Escala Mística y Estímulo de Amor Divino (1675), Manuel Rodríguez, El Marañón y Amazonas (1684), Gabriel Fernández de Villalobos, Desagravios de los indios y reglas precisamente necesarias para jueces y ministros (1685), Francisco Bances Candamo, Por su rey y por su dama (c1687), Francisco Antonio de Fuentes y Guzmán, Historia de Guatemala o recordación florida (1690), and Baltasar de Tobar, Compendio bulario índico (1695). Regarding the 19th century, an automatic filter was applied to reduce the number of occurrences of the mentioned verbal forms linked to the years 1876–1880. The sample was enriched with materials drawn from Diego Barros Arana, Historia general de Chile, III (1884), Clarín (Leopoldo Alas), La Regenta (1884–1885), José María de Pereda, Sotileza (1885–1888), and Luis Coloma, Pequeñeces (1891). | ||||||||||||||||||||||||||||||||
| 3 | For instance, in Spanish considerar means ‘examine, study’, but in combination with a predicating complement its meaning shifts to ‘hold an opinion’ about someone or something (Demonte & Masullo, 1999, p. 2498; Rodríguez Espiñeira, 2006, p. 119). | ||||||||||||||||||||||||||||||||
| 4 | The syntactic analysis of the object complement varies. Some scholars envisage a structure with three semantic arguments (S + DO + Predicate) (Rodríguez Espiñeira, 2006); others appeal to the existence of a “small clause’ (Demonte & Masullo, 1999, pp. 2501–2503). Space limitations prevent us from elaborating on this issue. | ||||||||||||||||||||||||||||||||
| 5 | For all the Latin examples cited in the text, we reproduce the Loeb translation. | ||||||||||||||||||||||||||||||||
| 6 | The global picture of relative stability finds support in distributional data. With animate (typically human) direct objects, the predicates designating physical, mental, social, or locative states, as defined above, and well represented since the beginnings, conform the majority of instances across time. For example: 75% (81/108) in the 13th cent.; 87% (73/84) in the 17th cent.; 87% (98/113) in the 20th–21st cent. The other two categories, namely individual-level predicates and those expressing a subjective evaluation, which distance the transitive clause from a notion of perception, remain marginal. Note that the higher frequency of these two categories in the 13th century is due to a reiterated use (16 tokens) of the adjective hermoso ‘beautiful’. The inanimate direct objects, on the other hand, were organized in two broad semantic classes, labeled “concrete” and “abstract”, according to their capacity of being perceived with the senses (body-parts, physical things, places, elements of nature, products of speech) or less directly so (eventive nouns, concepts). In this case, the data reflect an increase in “abstract” referents: 9% (6/66) in the 13th cent.; 41% (17/41) in the 17th cent.; 57.5% (23/40) in the 20th–21sth cent. As for the predicate participles or adjectives, of very diverse nature, the data from modern Spanish (19th to 21st cent.) contain a more visible presence of modal adjectives (claro ‘clear’, probable ‘probable’, necesario ‘necessary’, fácil ‘easy’), in comparison to the single occurrence of verdadero ‘true’ from the 13th century, but these amount to just a handful of tokens within the universe of the transitive construction. | ||||||||||||||||||||||||||||||||
| 7 | For the clitic status of the unstressed pronouns of Spanish, see (Fernández Soriano, 1999, §19.5.3). | ||||||||||||||||||||||||||||||||
| 8 | In Late Latin, the coding of the predicative adjective in the nominate case grew more frequent, as part of the general evolution from the reflexive uses of the mother language to the middle forms of the Romance daughters (Stefanini, 1962, pp. 208–215; cf. Joffre, 1995, pp. 275–276). | ||||||||||||||||||||||||||||||||
| 9 | Individual-level and evaluative predicates are, as in the transitive clauses, very rare, but gain a bit more visibility in modern Spanish with items like inútil ‘good-for-nothing’, capaz ‘competent’, espléndido ‘splendid’ or ridículo ‘ridiculous’. Of interest is that the semantic profile of the predicates involved in the middle construction will undergo a change at a later point in the history of the language (cf. infra, §3.2.3). | ||||||||||||||||||||||||||||||||
| 10 | This general assessment rests on the following distributional data: transitive (#174) vs. middle (#41 = 19%) in the 13th century; transitive (#139) vs. middle (#78 = 36%) in the 15th century. Owing to the rise of another constructional pattern, which will be the topic of Section 3.3, our postmedieval samples show a different configuration (cf. infra, note 21). | ||||||||||||||||||||||||||||||||
| 11 | Available online: https://webfrl.rae.es/ntllet/SrvltGUILoginNtlletPub, accessed on 30 January 2025. | ||||||||||||||||||||||||||||||||
| 12 | This is made explicit in dictionary definitions of ‘find’ verbs in Spanish (cf. Ver por fin una cosa que se busca o averiguar dónde está ‘To finally see something one is looking for or to determine where it is’: Moliner, 1998, s.v. encontrar). And it underlies Dixon’s (1991, p. 125) subsumption of English find in the broader class of ‘attention’ verbs, to which see belongs. | ||||||||||||||||||||||||||||||||
| 13 | To exemplify, the use of hallar in (i) contrasts with the choice of experiential ver in (ii). In the former passage, Cyrus finds out about one of Isaiah’s ancient prophecies, in which God expressed the desire for the Persian king to lead the Jewish people back to Jerusalen so they could rebuild the divine temple. The second passage has Alexander the Great preparing his expedition against Darius, when he is shown one of Daniel’s prophecies foreshadowing the destruction of the Persian empire by a “Greek king”. The reaction is surprise in (i), as opposed to intense rejoicing in (ii).
| ||||||||||||||||||||||||||||||||
| 14 | Our reconstruction is the product of a comparative analysis of se vio and se halló (third-person singular, indicative, perfect past), in clauses showing a human subject, from the 13th to the 16th century. We retrieved, classified, and computed the different types of complements they appeared with. Of interest here are the predicate participles/adjectives, on the one hand, and the locative phrases, spatial or situational, on the other. Initially (13th and 14th cent.), se vio is found to attract locative phrases slightly more often (15/88 = 17%; 13/85 = 15%) than se halló (3/61 = 5%; 3/30 = 10%), but this situation changes in the following centuries (15th and 16th cent.): se vio + locative (61/205 = 30%; 74/281 = 26%) vs. se halló + locative (85/176 = 48%; 183/277 = 66%). Hence, our hypothesis is that the predominant locative/existential meaning developed by hallar in the transitional period between Medieval and Classical Spanish (15th–16th cent.) affected the reading of its uses with a participle or adjective, of low frequency (39/176 = 22%; 60/277 = 22%) in comparison to the pervasive locative phrases, and that the new reading, due to the competition of the two verbal items in this area of the grammar, influenced the way middle ver started to be processed in the same type of uses. | ||||||||||||||||||||||||||||||||
| 15 | |||||||||||||||||||||||||||||||||
| 16 | DLE, s.v. hallar: #9 prnl. Encontrarse en cierto estado. Hallarse atado, perdido, alegre, enfermo. Sin.: estar, encontrarse (‘To find oneself in a certain state. Hallarse tied, lost, happy, sick. Sin: be, find oneself’). | ||||||||||||||||||||||||||||||||
| 17 | DLE, s.v. ver: #21 prnl. Estar o hallarse en un sitio o lance. Cuando se vieron en el puerto, no cabían de gozo. Sin.: estar, hallarse, encontrarse (‘To be or find oneself in a place or situation. When they were in the harbour, they were beside themselves with joy. Sin.: be, find oneself, find oneself’); cf. (Moliner, 1998, s.v. ver): #12 Estar de la manera que se expresa. Se ve en la cumbre de su carrera (‘To be the way it is expressed. He is at the top of his career’). | ||||||||||||||||||||||||||||||||
| 18 | Hallarse is categorized as a stative aspectual semicopula in Morimoto and Pavón Lucero (2007, p. 26). | ||||||||||||||||||||||||||||||||
| 19 | We studied the variation between ser, estar, and verse + obligado/a(s) in data from CORDE and CORPES XXI. The years 1480 to 1490 furnished no example of verse (0 in a total of 743 tokens). The later texts allowed us to catch a glimpse of the gradual encroachment of verse on the territory of the copulas: 1660–1690 (52/239 = 22%); 1880–1885 (175/454 = 39%); 2010 (337/547 = 62%). | ||||||||||||||||||||||||||||||||
| 20 | This is the change we announced in note 9. Obligado along with other semantically related modal participles, like necesitado ‘in need of’, constreñido ‘compelled, obliged’, compulsado ‘compelled’, precisado ‘forced, obliged’, and forzado ‘forced’ come to represent approximately a third of the middle tokens (17th cent.: 18/54 = 33%; 19th cent.: 68/174 = 37%; 20th–21st cent: 32/115 = 29%), with the other semantic classes discussed above covering the rest of the samples. | ||||||||||||||||||||||||||||||||
| 21 | The innovation may have been partially influenced as well by similarities of behavior associated with hallar. Indeed, the oldest textual records from the CORDE show multiples uses of this verb in passive and passive/impersonal clauses built with a reflexive marker like “this object was found (discovered) in…”, or “it is found (one finds) that…, or “according to what has been found (determined)…”. Reflexive passives with ver, by contrast, are sporadic during the early period. One possible reason for the early start of hallar in the passive domain is that the identity of the person who localizes the object or verifies a certain matter is often of little relevance in comparison to what is found. The analogical pressure which hallar may have exercised receives further support from the fact that the 15th-century data of our corpus yielded one single instance of a passive with ver (from Enríquez del Castillo), whereas in our comparative study (cf. supra, §3.2.2), we registered various examples of passive clauses with hallar and a predicate participle or adjective linked to the 15th century and used by a variety of writers. | ||||||||||||||||||||||||||||||||
| 22 | The 19th century data form an exception, without suggesting an evolutionary trend.
| ||||||||||||||||||||||||||||||||
| 23 | This observation is based on a wider search through CREA and CORPES XXI that we conducted to obtain a full picture of the behavior of te ves ‘you look’. In the 21st-century corpus, we registered 120 distinct predicate adjectives, referring to physical aspects (sucio ‘dirty’, enfermo ‘sick’) or emotional states (contento ‘content’, preocupado ‘preoccupied’), linked to notions of age (avejentado ‘aged’, rejuvenecido ‘rejuvenated’) or size (chaparro ‘short’, grande ‘tall’), expressing positive appraisals (adorable ‘adorable’, estupendo ‘marvelous’, impecable ‘impeccable’, sensacional ‘sensational’), negative judgments (asqueroso ‘disgusting’, frágil ‘frail’, patético ‘pathetic’, vulgar ‘vulgar’) and other values (cómico ‘funny’, distinto ‘different’, igual ‘the same’, raro ‘strange’). | ||||||||||||||||||||||||||||||||
| 24 | DLE, s.v. ver: #20. prnl. Aparecer o mostrarse. Te ves muy bien. U. m. en Am. ‘To appear or to show oneself’. Te ves very well. Used more in America’. Note that the construction is exemplified with an adverb, which represents another of its manifestations. | ||||||||||||||||||||||||||||||||
| 25 | As suggested by an anonymous reviewer, it is likely that the semantic affinities (cf. supra, §3.3.2) between verse ‘look’ and parecer, used in all person forms, played a role in motivating the extension under discussion, alongside the analogical push exerted by verse ‘be’. | ||||||||||||||||||||||||||||||||
References
- AHDEL. (1969). The American heritage dictionary of the English language (W. Morris, Ed.). American Heritage. [Google Scholar]
- Alba-Salas, J. (2020). Construccionalización y obsolescencia en las colocaciones tipo caerle/venirle/entrarle en N‘agrado’. Revista de Filología Hispánica, 100(1), 9–36. [Google Scholar] [CrossRef]
- Amaral, P., & Delicado Cantero, M. (2022). Noun-based constructions in the history of portuguese and Spanish. Oxford University Press. [Google Scholar]
- Baños Baños, J. M. (Coord.). (2009). Sintaxis del latín clásico. Liceus. [Google Scholar]
- Benito Moreno, C. (2015). Las construcciones con se desde una perspectiva variacionista y dialectal/Constructions with se: A variationist and dialectal approach [Ph.D. Thesis, Universidad Autónoma de Madrid]. Available online: https://repositorio.uam.es/handle/10486/670892 (accessed on 3 November 2018).
- Bouzouita, M., Breitbarth, A., Danckaert, L., & Witzenhausen, E. (Eds.). (2019). Cycles in language change. Oxford University Press. [Google Scholar]
- Boye, K. (2023). Grammaticalization as conventionalization of discursively secondary status: Deconstructing the lexical-grammatical continuum. Transactions of the Philological Society, 121, 270–292. [Google Scholar] [CrossRef]
- Boye, K., & Harder, P. (2007). Complement-taking predicates. Use and linguistic structure. Studies in Language, 31(3), 569–606. [Google Scholar] [CrossRef]
- Boye, K., & Harder, P. (2012). A usage-based theory of grammatical status and grammaticalization. Language, 88(1), 1–44. [Google Scholar] [CrossRef]
- Claflin, E. F. (1942). The middle verb videri. Language, 18(1), 26–32. [Google Scholar] [CrossRef]
- CORDE: Real Academia Española. (n.d.). Corpus diacrónico del español. Available online: https://rae.es/banco-de-datos/corde.
- Cornillie, B. (2007). Evidentiality and epistemic modality in Spanish (Semi-)auxiliaries. A cognitive-functional approach. Mouton de Gruyter. [Google Scholar]
- Cornillie, B., & Mazzola, G. (2021). A sociopragmatic account of the se passive in (pre-)Classical Spanish. In G. Kristiansen, K. Franco, S. De Pascale, & L. Rosseel (Eds.), Cognitive sociolinguistics revisited (pp. 226–241). Mouton de Gruyter. [Google Scholar]
- CORPES: Real Academia Española. (n.d.). Corpus del español del siglo XXI (CORPES XXI). Available online: https://rae.es/banco-de-datos/corpes-xxi.
- CREA: Real Academia Española. (n.d.). Corpus de referencia del español actual. Available online: https://rae.es/banco-de-datos/crea.
- Demonte, V., & Masullo, P. J. (1999). La predicación: Los complementos predicativos. In I. Bosque, & V. Demonte (Eds.), Gramática descriptiva de la lengua española (vol. 2, chap. 38, pp. 2461–2523). Espasa Calpe. [Google Scholar]
- De Smet, H., D’hoedt, F., Fonteyn, L., & Van Goethem, K. (2018). The changing functions of competing forms: Attraction and differentiation. Cognitive Linguistics, 29(2), 197–234. [Google Scholar] [CrossRef]
- DEUM. (1996). Diccionario del español usual en México (L. F. Lara, Dir.). El Colegio de México. [Google Scholar]
- Dixon, R. M. W. (1991). A new approach to English grammar, on semantic principles. Clarendon Press. [Google Scholar]
- DLE: Real Academia Española. (n.d.). Diccionario de la lengua española (Version 23.7). Available online: https://dle.rae.es/contenido/actualización-2024 (accessed on 30 January 2025).
- Elvira, J. (2015). Lingüística histórica y cambio gramatical. Síntesis. [Google Scholar]
- Enrique-Arias, A., & Bouzouita, M. (2013). La frecuencia textual en la evolución histórica de los clíticos pronominales en español. Iberoromania, 77, 29–46. [Google Scholar] [CrossRef]
- Ernout, A., & Thomas, F. (1972). Syntaxe latine (2nd ed.). Klincksieck. [Google Scholar]
- Evans, N., & Wilkins, D. (1998). The knowing ear: An Australian test of universal claims about the semantic structure of sensory verbs and their extension into the domain of cognition (Arbeitspapier 32, NF). Institut für Sprachwissenschaft. [Google Scholar]
- Fernández Leborans, M. J. (1999). La predicación: Las oraciones copulativas. In I. Bosque, & V. Demonte (Eds.), Gramática descriptiva de la lengua española (vol. 2, chap. 37, pp. 2357–2460). Espasa Calpe. [Google Scholar]
- Fernández Ramírez, S. (1986). Gramática española. 4. El verbo y la oración. Volumen ordenado y completado por Ignacio Bosque. Arco/Libros. [Google Scholar]
- Fernández Soriano, O. (1999). El pronombre personal. Formas y distribuciones. Pronombres átonos y tónicos. In I. Bosque, & V. Demonte (Eds.), Gramática descriptiva de la lengua española (vol. 1, chap. 19, pp. 1209–1273). Espasa Calpe. [Google Scholar]
- Fischer, O. (2013). An inquiry into unidirectionality as a foundational element of grammaticalization: On the role played by analogy and the synchronic grammar system in processes of language change. Studies in Language, 37(3), 515–533. [Google Scholar] [CrossRef]
- Gaffiot, F. (1934). Dictionnaire illustré Latin-Français. Librairie Hachette. [Google Scholar]
- Haspelmath, M. (1990). The grammaticization of passive morphology. Studies in Language, 14(1), 25–72. [Google Scholar] [CrossRef]
- Heine, B. (2002). On the role of context in grammaticalization. In I. Wisher, & G. Diewald (Eds.), New reflections on grammaticalization (pp. 83–101). John Benjamins. [Google Scholar]
- Heine, B. (2003). Grammaticalization. In B. D. Joseph, & R. D. Janda (Eds.), The handbook of historical linguistics (pp. 575–601). Blackwell. [Google Scholar]
- Hopper, P. J. (1991). On some principles of grammaticization. In E. C. Traugott, & B. Heine (Eds.), Approaches to grammaticalization (vol. 1, pp. 17–35). John Benjamins. [Google Scholar]
- Joffre, M.-D. (1995). Le verbe latin: Voix et diathèse. Peeters. [Google Scholar]
- Kemmer, S. (1993). The middle voice. John Benjamins. [Google Scholar]
- Lehmann, C. (2020). Univerbation. Folia Linguistica Historica, 41, 205–252. [Google Scholar] [CrossRef]
- Maldonado, R. (1999). A media voz. Problemas conceptuales del clítico se. Universidad Nacional Autónoma de México. [Google Scholar]
- Melis, C., & Peña-Alfaro, S. (2007). El desarrollo histórico de la pasiva con se en español. Romance Philology, 61(1), 49–77. [Google Scholar] [CrossRef]
- Moliner, M. (1998). Diccionario de uso del español (2 vols., 2nd ed.). Gredos. [Google Scholar]
- Morimoto, Y., & Pavón Lucero, M. V. (2007). Los verbos pseudo-copulativos del español. Arco/Libros. [Google Scholar]
- Mosegaard Hansen, M.-B., & Waltereit, R. (Eds.). (2025). Cyclic change in grammar and discourse. Oxford University Press. [Google Scholar]
- Nava Ruiz, R. (1963). ‘Ser’ y ‘estar’. El sistema atributivo del español. Colegio de España. [Google Scholar]
- NGLE: Real Academia Española y Asociación de Academias de la Lengua Española. (2009). Nueva gramática de la lengua española (2 vols.). Espasa. [Google Scholar]
- Pijpops, D., & Van de Velde, F. (2016). Constructional contamination: How does it work and how do we measure it. Folia Linguistica, 50(2), 543–581. [Google Scholar] [CrossRef]
- Pinkster, H. (2015). The Oxford latin syntax. Vol. 1: The simple clause. Oxford University Press. [Google Scholar]
- Reinhardt, T. (2015). To see and to be seen: On vision and perception in Lucretius and Cicero. In G. D. Williams, & K. Volk (Eds.), Roman reflections. Studies in Latin philosophy (pp. 63–90). Oxford University Press. [Google Scholar]
- Reinöhl, U., & Himmelmann, N. P. (2017). Renewal: A figure of speech or a process sui generis? Language, 93(2), 381–413. [Google Scholar] [CrossRef]
- Rodríguez Espiñeira, M. J. (2000). Percepción directa e indirecta en español. Diferencias semánticas y formales. Verba, 27, 33–85. [Google Scholar]
- Rodríguez Espiñeira, M. J. (2006). Esquemas sintácticos con predicados cognitivos y predicativos obligatorios. Signo&Seña, 15, 113–138. [Google Scholar]
- Sánchez López, C. (2002). Las construcciones con se. Estado de la cuestión. In C. Sánchez López (Ed.), Las construcciones con se (pp. 13–163). Visor Libros. [Google Scholar]
- Stefanini, J. (1962). La voix pronominale en ancien et en moyen français. Annales de la Faculté des Lettres. [Google Scholar]
- Suárez Fernández, M. (1997). El complemento predicativo en castellano medieval (Verba, Anuario Galego de Filoloxía, Anexo 42). Universidade de Santiago de Compostela. [Google Scholar]
- Sweetser, E. E. (1990). From etymology to pragmatics. Metaphorical and cultural aspects of semantic structure. Cambridge University Press. [Google Scholar]
- Traugott, E. C. (1989). On the rise of epistemic meanings in English: An example of subjectification in semantic change. Language, 57, 33–65. [Google Scholar] [CrossRef]
- Traugott, E. C. (2018). Modeling language change with constructional networks. In S. Pons Bordería, & O. Loureda Lamas (Eds.), Beyond grammaticalization and discourse markers. New issues in the study of language change (pp. 17–50). Brill. [Google Scholar]
- Traugott, E. C., & Trousdale, G. (2013). Constructionalization and constructional changes. Oxford University Press. [Google Scholar]
- Vañó Cerdá, A. (1982). Ser y estar + adjetivos. Un estudio sincrónico y diacrónico. Gunter Narr. [Google Scholar]
- Yllera, A. (1980). Sintaxis histórica del verbo español: Las perífrasis medievales. Universidad de Zarragoza. [Google Scholar]
- Zúñiga, F. (2023). Las construcciones pasivas del español. In G. Rojo, V. Vázquez Rozas, & R. Torres Cacoullos (Eds.), Sintaxis del español./The routledge handbook of Spanish syntax (pp. 289–301). Routledge. [Google Scholar]

Disclaimer/Publisher’s Note: The statements, opinions and data contained in all publications are solely those of the individual author(s) and contributor(s) and not of MDPI and/or the editor(s). MDPI and/or the editor(s) disclaim responsibility for any injury to people or property resulting from any ideas, methods, instructions or products referred to in the content. |
© 2025 by the authors. Licensee MDPI, Basel, Switzerland. This article is an open access article distributed under the terms and conditions of the Creative Commons Attribution (CC BY) license.
Share and Cite
Melis, C.; Jiménez Martínez, M.I.; Alfonso Vega, M. The Evolution of Spanish Ver ‘to See’ in Constructions with a Predicate Participle or Adjective. Languages 2026, 11, 13. https://doi.org/10.3390/languages11010013
Melis C, Jiménez Martínez MI, Alfonso Vega M. The Evolution of Spanish Ver ‘to See’ in Constructions with a Predicate Participle or Adjective. Languages. 2026; 11(1):13. https://doi.org/10.3390/languages11010013
Chicago/Turabian StyleMelis, Chantal, María Isabel Jiménez Martínez, and Milagros Alfonso Vega. 2026. "The Evolution of Spanish Ver ‘to See’ in Constructions with a Predicate Participle or Adjective" Languages 11, no. 1: 13. https://doi.org/10.3390/languages11010013
APA StyleMelis, C., Jiménez Martínez, M. I., & Alfonso Vega, M. (2026). The Evolution of Spanish Ver ‘to See’ in Constructions with a Predicate Participle or Adjective. Languages, 11(1), 13. https://doi.org/10.3390/languages11010013

