Model-Based Engineering Process Automation from Design to Manufacturing of Fiber Composite Helicopter Structures Using Graph-Based Design Languages
Abstract
1. Introduction
2. Framework and Integration Strategy
2.1. Graph-Based Design Languages
2.2. Process Overview
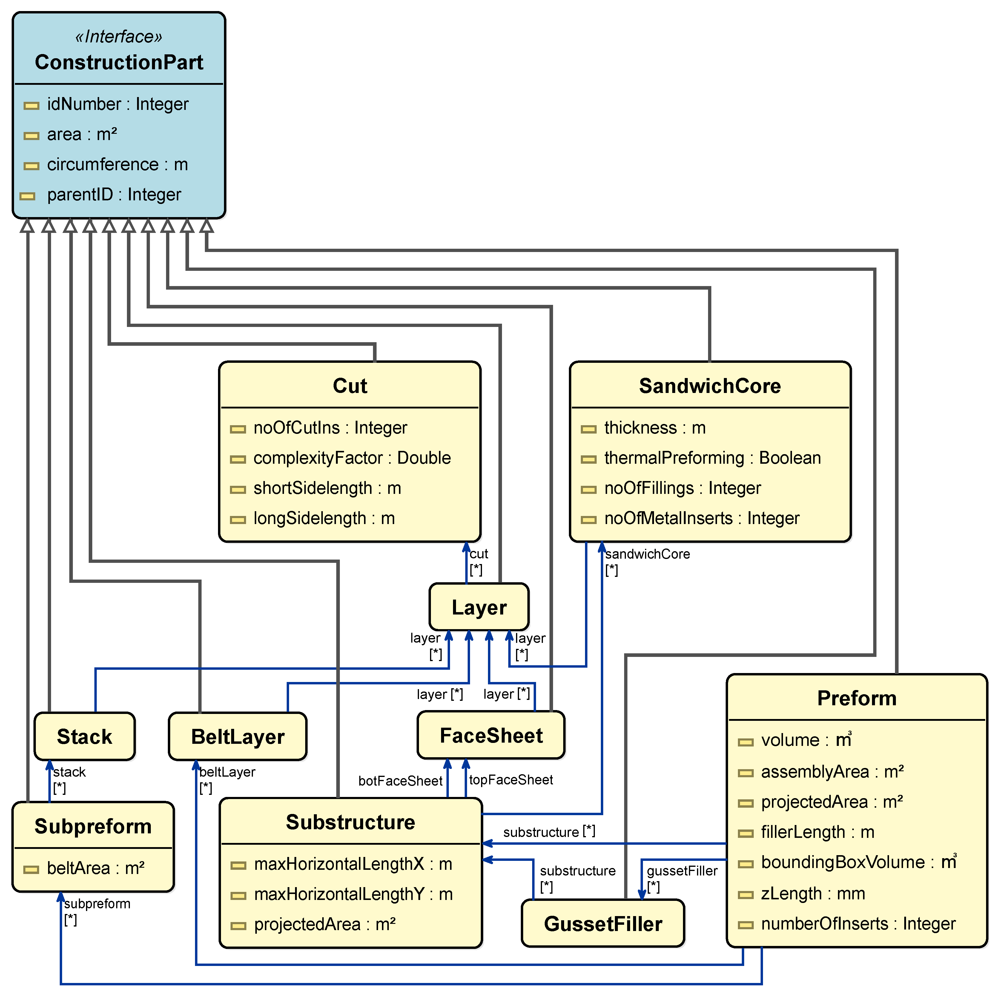
3. Application to CFRP Component Design
3.1. Design of a Helicopter Structure Fuselage Frame
3.2. Structural Design: CPACS Processing, Export and Import
4. Application to Manufacturing Planning
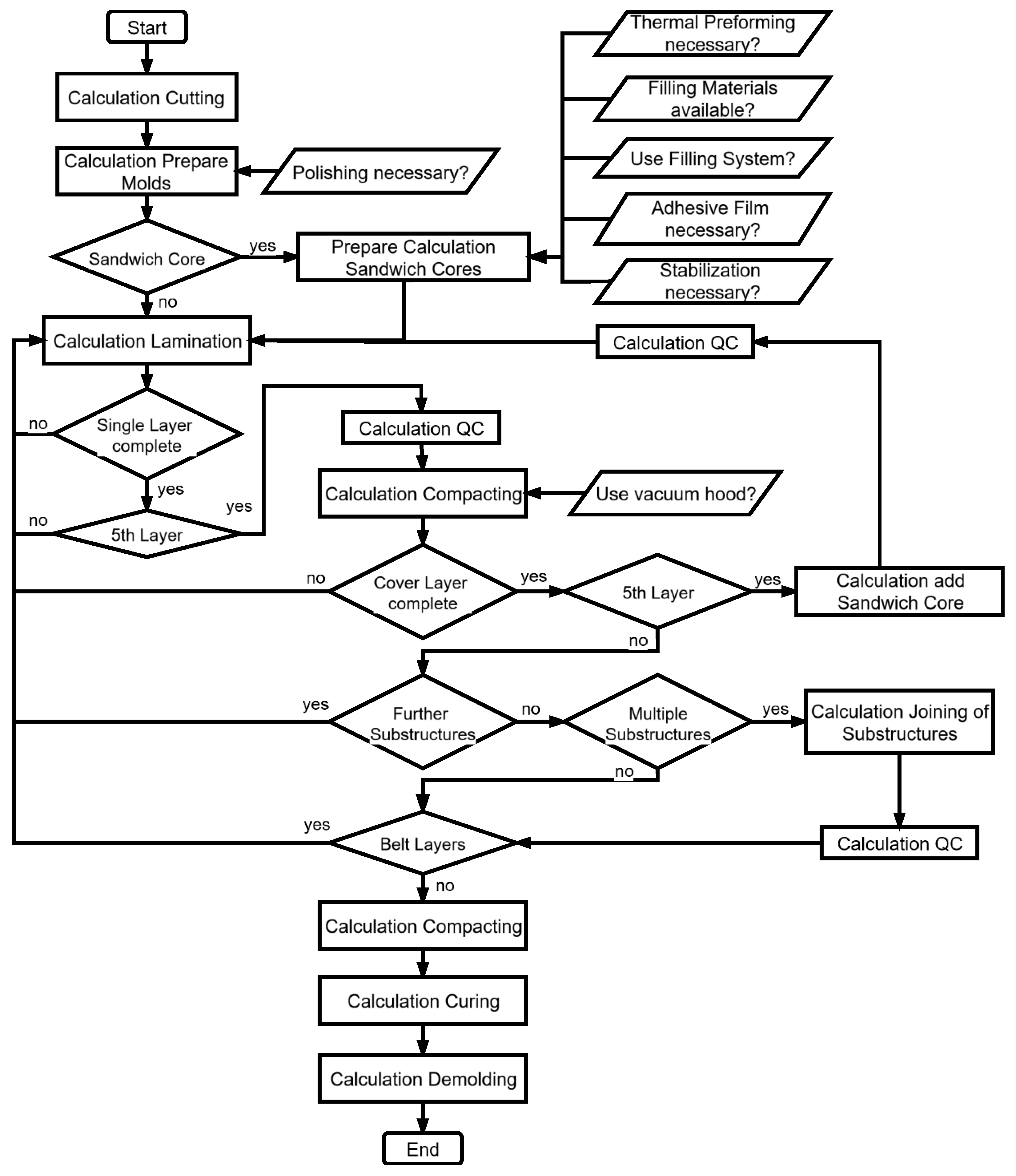
4.1. Prepreg Hand Lay-Up
- Geometry parameters, such as surface area, ply thickness, and curvature, which are derived from imported geometry.
- Tool parameters, including the size of forming tools, mold surface characteristics, and the length of vacuum channels, estimated from generic tooling guidelines.
- Material parameters, which describe weight, cost, curing cycles, etc., stored in a central database.
- Machine parameters, covering capacities and specifications of cutting tables, autoclaves, and auxiliary equipment.
- Worker parameters, capturing the variability of human work, for example, worker speed, handling efficiency, or level of training.
- Process parameters, which represent general assumptions about the workflow, such as compacting intervals, adhesive film usage, or quality control steps.
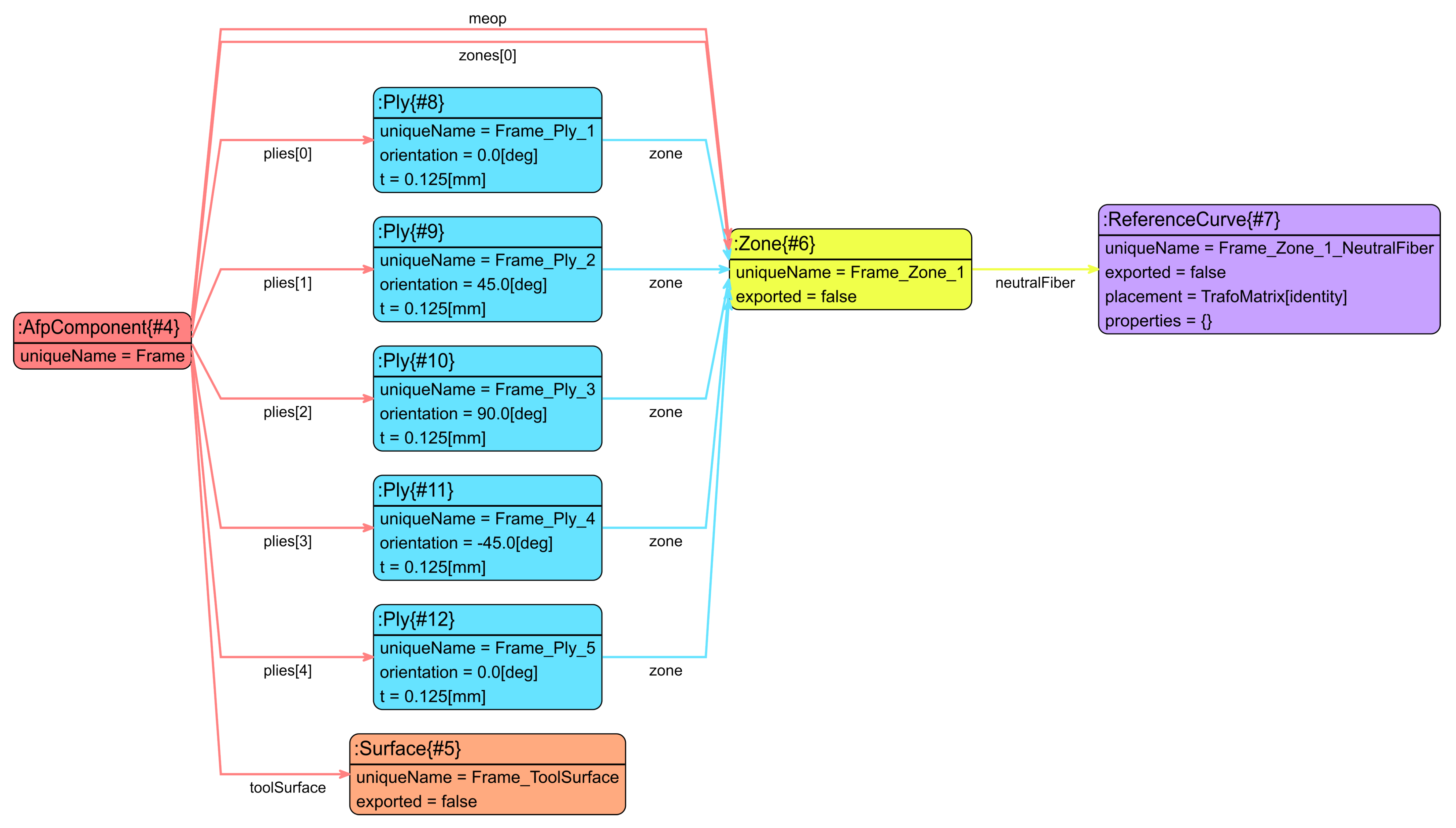
4.2. Automated Fiber Placement
- Fiber angle deviation: The fiber angle is only well defined at the intersection of the guide curve and the reference curve.
- Fixed tow width: Tows have a constant width, so that guide curves within one ply must be parallel. But this may result in a high fiber angle deviation. Otherwise, triangle gaps and overlaps appear to compensate for inclined guide curves, affecting the structural performance [32].
- The surface is partitioned into several sectors, each with its individual guide curve.
- Every sector has one guide curve per fiber direction (e.g., 0°, 45°, −45°, 90°). All tows within the sector are placed in parallel.
5. Conclusions
Author Contributions
Funding
Data Availability Statement
Acknowledgments

Conflicts of Interest
Abbreviations
| GBDL | Graph-Based Design Language |
| CFRP | Carbon-Fiber-Reinforced Polymer |
| CPACS | Common Parametric Aircraft Configuration Schema |
| STEP | Standard for the Exchange of Product model data |
| AFP | Automated Fiber Placement |
References
- Patole, R.; Ambhore, N.; Agrawal, D. Carbon Composites in Aerospace Application—A Comprehensive Review. Mater. Int. 2023, 5, 12. [Google Scholar] [CrossRef]
- Toyoda, D.; Wärmefjord, K.; Söderberg, R. Challenges in Geometry Assurance for Composites Manufacturing. J. Comput. Inf. Sci. Eng. 2023, 23, 051007. [Google Scholar] [CrossRef]
- Brasington, A.; Sacco, C.; Halbritter, J.; Wehbe, R.; Harik, R. Automated fiber placement: A review of history, current technologies, and future paths forward. Compos. Part C Open Access 2021, 6, 100182. [Google Scholar] [CrossRef]
- Zhang, L.; Wang, X.; Pei, J.; Zhou, Y. Review of automated fibre placement and its prospects for advanced composites. J. Mater. Sci. 2020, 55, 7121–7155. [Google Scholar] [CrossRef]
- Yamaguchi, K.; Phenisee, S.E.; Chen, Z.; Salviato, M.; Yang, J. Ply-drop design of non-conventional composites using Bayesian optimization. arXiv 2020, arXiv:2007.08757. [Google Scholar] [CrossRef]
- Pourabdollah, P.; Finger, L.; Alhourani, R.; Frerich, T.; Höfer, R.; Gehlhoff, F.; Kriegesmann, B. Automated composite design generation and optimization using variable angle tow plies for aerospace applications. Compos. Struct. 2025, 372, 119511. [Google Scholar] [CrossRef]
- Frketic, J.; Dickens, T.; Ramakrishnan, S. Automated manufacturing and processing of fiber-reinforced polymer (FRP) composites: An additive review of contemporary and modern techniques for advanced materials manufacturing. Addit. Manuf. 2017, 14, 69–86. [Google Scholar] [CrossRef]
- Swery, E.; Hans, T.; Bultez, M.; Wijaya, W.; Kelly, P.; Hinterhoelzl, R.; Bickerton, S. Complete Simulation Process Chain for the Manufacturing of Braided Composite Parts. Compos. Part A Appl. Sci. Manuf. 2017, 102, 378–390. [Google Scholar] [CrossRef]
- Deden, D.; Frommel, C.; Glück, R.; Larsen, L.; Malecha, M.; Schuster, A. Towards a fully automated process chain for the lay-up of large carbon dry-fibre cut pieces using cooperating robots. In Proceedings of the SAMPE Europe 2019. SAMPE Europe Conference 2019, Nantes, France, 17–19 September 2019. [Google Scholar]
- Jayasekara, D.; Lai, N.; Wong, K.H.; Pawar, K.; Zhu, Y. Level of automation (LOA) in aerospace composite manufacturing: Present status and future directions towards industry 4.0. J. Manuf. Syst. 2021, 62, 44–61. [Google Scholar] [CrossRef]
- Björnsson, A.; Jonsson, M.; Johansen, K. Automated material handling in composite manufacturing using pick-and-place systems—A review. Robot. Comput.-Integr. Manuf. 2018, 51, 222–229. [Google Scholar] [CrossRef]
- Esch, P.; Frommknecht, A.; Niemeier, W. Integrierte Komplettbearbeitung von CFK-Struktur- und Großbauteilen. ATZproduktion 2020, 7, 10–17. [Google Scholar] [CrossRef]
- Esch, P.; Gebhardt, A.; Tiedje, O.; Frommknecht, A. Integrated Machining, Quality Inspection and Sealing for CFRP Components. In Advances in Automotive Production Technology—Theory and Application; Springer: Berlin/Heidelberg, Germany, 2021; pp. 377–385. [Google Scholar] [CrossRef]
- Campbell, F.C. Manufacturing Processes for Advanced Composites; Elsevier: Amsterdam, The Netherlands, 2003. [Google Scholar]
- Vogel, S.; Rudolph, S. Complex System Design with Design Languages: Method, Applications and Design Principles. arXiv 2018, arXiv:1805.09111. [Google Scholar] [CrossRef]
- Kiefer, J.; Breckle, T.; Stetter, R.; Manns, M. Digital assembly planning using graph-based design languages. Procedia CIRP 2018, 72, 802–807. [Google Scholar] [CrossRef]
- Kübler, K.; Schopper, D.; Riedel, O.; Rudolph, S. Towards an Automated Product-Production System Design-Combining Simulation-based Engineering and Graph-based Design Languages. Procedia Manuf. 2020, 52, 258–265. [Google Scholar] [CrossRef]
- Braiger, J.; Baur, J.; Gugliuzza, J.; Rudolph, S.; Carosella, S.; Middendorf, P. Design Automation of Fibre Composite Parts via Graph-Based Design Languages. In Proceedings of the Advances in Automotive Production Technology–Digital Product Development and Manufacturing; Holder, D., Wulle, F., Lind, J., Eds.; Springer: Cham, Switzerland, 2025; pp. 344–352. [Google Scholar]
- Holland, M.; Paul, N.; Linder, C.; Elsafty, H.; Ernis, G.; Geinitz, S. Model-driven Approach for integrated Design and Process Planning of Fiber Composite Aerostructures. In Proceedings of the Society for the Advancement of Material and Process Engineering (SAMPE Europe Conference), Madrid, Spain, 3–5 October 2023. [Google Scholar]
- Object Management Group (OMG). Unified Modeling Language: Superstructure, Version 2.5; Object Management Group (OMG): Needham, MA, USA, 2015. Available online: http://www.omg.org/spec/UML (accessed on 9 February 2026).
- Schopper, D. Round-Trip-Engineering im Modellbasierten Ingenieurentwurf. Ph.D. Thesis, Institut für Flugzeugbau, Stuttgart, Germany, 2024. [Google Scholar] [CrossRef]
- Anderl, R.; Trippner, D. (Eds.) STEP–Standard for the Exchange of Product Model Data: Eine Einführung in die Entwicklung, Implementierung und Industrielle Nutzung der Normenreihe ISO 10303 (STEP); Teubner: Stuttgart, Germany, 2000. [Google Scholar]
- Petsch, M.; Kohlgrüber, D.; Heubischl, J. PANDORA—A python based framework for modelling and structural sizing of transport aircraft. MATEC Web Conf. 2018, 233, 00013. [Google Scholar] [CrossRef]
- Deutsches Zentrum für Luft- und Raumfahrt e.V. CPACS: Common Parametric Aircraft Configuration Schema, Version 3.4; DLR Institute of System Architectures in Aeronautics: Hamburg, Germany, 2022. Available online: https://www.cpacs.de/ (accessed on 9 February 2026).
- Siggel, M.; Kleinert, J.; Stollenwerk, T.; Maierl, R. TiGL: An Open Source Computational Geometry Library for Parametric Aircraft Design. Math. Comput. Sci. 2019, 13, 367–389. [Google Scholar] [CrossRef]
- Castanie, B.; Azoti, W.; Crouzeix, L.; Bello, A.; Taborda, R.P.; Mahmood, A.; Viste, A. Review of monolithic composite laminate and stiffened structures in aeronautic applications. Compos. Part C Open Access 2025, 17, 100585. [Google Scholar] [CrossRef]
- Zenker, T.; Jennemann, F.; Wegmann, M. Automated Fiber Placement Based Manufacturing of Carbon Fiber Reinforced Sandwich Helicopter Sideshells. In Proceedings of the Aerospace Europe Conference, Bordeaux, France, 25–28 February 2020; Available online: https://publica-rest.fraunhofer.de/server/api/core/bitstreams/ac6fd346-580b-42a8-b583-48f1fb347bf5/content (accessed on 9 February 2026).
- Seefried, K.; Bezerra, R.; Drechsler, K. Prediction of consolidation quality in laser-assisted AFP and effect of blank quality on stamp forming. J. Reinf. Plast. Compos. 2023, 43, 1067–1083. [Google Scholar] [CrossRef]
- Scheiterlein, K.; Seitenglanz, P.; Wegscheider, D.; Etlijani, O.; Drechsler, K. Qualification Methodology for Automated Fiber Placement and Concept for its Industrialization. In Proceedings of the SAMPE Europe Conference, Belfast, UK, 24–26 September 2024; Available online: https://www.nasampe.org/store/viewproduct.aspx?id=25366875 (accessed on 9 February 2026).
- Morse, L.; Mallardo, V. Bottom-up manufacturing cost optimisation of composite aircraft structures: Manual layup vs. automated layup. AIP Conf. Proc. 2023, 2848, 020027. [Google Scholar] [CrossRef]
- Noevere, A.; Collier, C.; Harik, R. Integrated Design and Manufacturing Analysis for Automated Fiber Placement Structures. In Proceedings of the Digital Library: Sampe 2019, Charlotte, NC, USA, 20–23 May 2019. [Google Scholar]
- Zenker, T.; Bruckner, F.; Drechsler, K. Effects of defects on laminate quality and mechanical performance in thermoplastic Automated Fiber Placement-based process chains. Adv. Manuf. Polym. Compos. Sci. 2019, 5, 184–205. [Google Scholar] [CrossRef]
- Zecchi, S.; Cristoforo, G.; Piatti, E.; Torsello, D.; Ghigo, G.; Tagliaferro, A.; Rosso, C.; Bartoli, M. A Concise Review of Recent Advancements in Carbon Nanotubes for Aerospace Applications. Micromachines 2025, 16, 53. [Google Scholar] [CrossRef] [PubMed]

















Disclaimer/Publisher’s Note: The statements, opinions and data contained in all publications are solely those of the individual author(s) and contributor(s) and not of MDPI and/or the editor(s). MDPI and/or the editor(s) disclaim responsibility for any injury to people or property resulting from any ideas, methods, instructions or products referred to in the content. |
© 2026 by the authors. Licensee MDPI, Basel, Switzerland. This article is an open access article distributed under the terms and conditions of the Creative Commons Attribution (CC BY) license.
Share and Cite
Schopper, C.; Schopper, D.; Holland, M.; Dinkelacker, J.; Schuster, J.; Rudolph, S. Model-Based Engineering Process Automation from Design to Manufacturing of Fiber Composite Helicopter Structures Using Graph-Based Design Languages. Aerospace 2026, 13, 311. https://doi.org/10.3390/aerospace13040311
Schopper C, Schopper D, Holland M, Dinkelacker J, Schuster J, Rudolph S. Model-Based Engineering Process Automation from Design to Manufacturing of Fiber Composite Helicopter Structures Using Graph-Based Design Languages. Aerospace. 2026; 13(4):311. https://doi.org/10.3390/aerospace13040311
Chicago/Turabian StyleSchopper, Claudia, Dominik Schopper, Maximilian Holland, Julian Dinkelacker, Julian Schuster, and Stephan Rudolph. 2026. "Model-Based Engineering Process Automation from Design to Manufacturing of Fiber Composite Helicopter Structures Using Graph-Based Design Languages" Aerospace 13, no. 4: 311. https://doi.org/10.3390/aerospace13040311
APA StyleSchopper, C., Schopper, D., Holland, M., Dinkelacker, J., Schuster, J., & Rudolph, S. (2026). Model-Based Engineering Process Automation from Design to Manufacturing of Fiber Composite Helicopter Structures Using Graph-Based Design Languages. Aerospace, 13(4), 311. https://doi.org/10.3390/aerospace13040311

