Safety Analysis of Landing Control for Flying Cars Under Single-Pilot Operation (SPO)
Abstract
1. Introduction
2. Methodology
2.1. Functional Hazard Analysis (FHA)
2.2. Fault Tree Analysis (FTA)
2.3. Monte Carlo Simulation
2.4. Basic Event Probability Adaptation Methodology
- (1)
- System Differences and Adaptation Rationale
- (2)
- Parameter Adjustment Methodology
- Unit Conversion: Rates, originally per flight hour, are scaled to per flight rates using typical UAM mission durations (e.g., 10–20 min).
- Redundancy Adjustment: Components with high redundancy in commercial aircraft (e.g., triplex flight computers) are assumed to be simplex in single-pilot flying cars, increasing the effective probability.
- Structural Simplification: Rates are reduced where the design employs fewer moving parts, shorter mission profiles, or advanced health monitoring.
- Engineering Estimates: For components lacking public data (e.g., obstacle detection unit), failure rates are derived from analogous domains such as automotive ADAS systems or UAV performance databases.
- (3)
- Expanded Failure Probability Table with Engineering Justification
- The original failure rate and source (when available).
- The method of adaptation (e.g., reduced flight time, lack of redundancy, mechanical simplification).
- The final probability used in the fault tree analysis.
- The failure rate for the flight computer (X9) is adapted from triplex systems in airliners to a simplex architecture in the design, increasing its failure probability from 2 × 10−8 to 6.47 × 10−9 per flight.
- The propeller failure rate (X14) is downscaled from civil aircraft data to reflect the lower blade speed and higher redundancy in multirotor configurations.
- The backup system failure (X11) is derived from UAV redundancy systems and reflects the probability that both primary and backup fail to activate in the architecture.
3. SPO-Based Control Mode Design
3.1. Conceptual Design of the Cockpit Layout
3.2. Hybrid Driving Mode Design
4. Landing Control Reliability Modeling and Analysis
4.1. Fault Mode Analysis Based on FHA (Functional Hazard Analysis)
- (1)
- Catastrophic Fault: Leads to the destruction of the flying car and/or multiple fatalities, requiring a failure probability of less than 10−9 per flight hour.
- (2)
- Hazardous Fault: Poses a significant risk to the safety of the flying car or personnel, requiring a failure probability of less than 10−7 per flight hour.
- (3)
- Major Fault: Significantly increases the workload of the crew or has a significant impact on mission completion, requiring a failure probability of less than 10−6 per flight hour.
- (4)
- Minor Fault: Slightly increases workload with minor impact on mission completion.
- (5)
- No Safety Effect: No impact on safety.
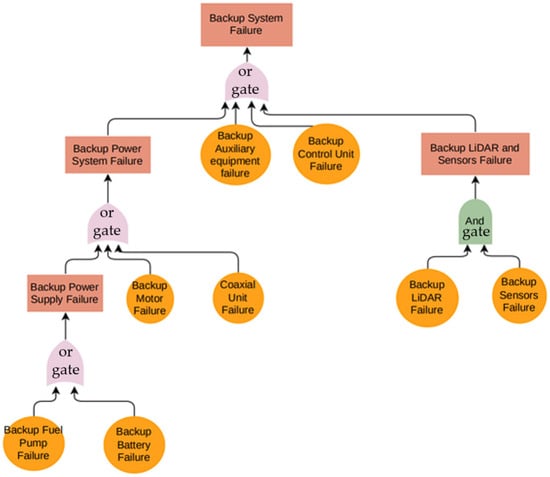
4.2. Fault Tree Modeling of the Restricted Mode
4.3. Fault Tree Analysis of the Restricted Mode
5. Numerical Validation and Analysis of Influencing Factors
5.1. Structural Importance Evaluation
5.2. Numerical Validation
6. Conclusions
Author Contributions
Funding
Data Availability Statement
Conflicts of Interest
References
- Kasliwal, A.; Furbush, N.J.; Gawron, J.H.; McBride, J.R.; Wallington, T.J.; De Kleine, R.D.; Kim, H.C.; Keoleian, G.A. Role of flying cars in sustainable mobility. Nat. Commun. 2019, 10, 1555. [Google Scholar] [CrossRef] [PubMed]
- Marzouk, O.A. Urban air mobility and flying cars: Overview, examples, prospects, drawbacks, and solutions. Open Eng. 2022, 12, 662–679. [Google Scholar] [CrossRef]
- Boy, G.A. Requirements for single pilot operations in commercial aviation: A first high-level cognitive function analysis. In Proceedings of the Complex Systems Design and Management Conference, Paris, France, 12–14 November 2014; pp. 227–234. [Google Scholar]
- Myers, P.L.; Starr, A.W. Single Pilot Operations IN Commercial Cockpits: Background, Challenges, and Options. J. Intell. Robot. Syst. 2021, 102, 19. [Google Scholar] [CrossRef]
- Comerford, D.; Brandt, S.L.; Lachter, J.B.; Wu, S.C.; Mogford, R.H.; Battiste, V.; Johnson, W.W. NASA’s single-pilot operations technical interchange meeting: Proceedings and findings. In Proceedings of the Technical Interchange Meeting, Moffet Field, CA, USA, 10–12 April 2012. [Google Scholar]
- European Commission. Advanced Cockpit for Reduction of Stress and Workload (ACROSS). EU FP7 Project No. 314501, 2012–2015. Available online: https://cordis.europa.eu/project/id/314501 (accessed on 5 August 2025).
- Driscoll, K.R.; Roy, A.; Ponchak, D.S.; Downey, A.N. Cyber safety and security for reduced crew operations (RCO). In Proceedings of the 2017 IEEE Aerospace Conference, Big Sky, MT, USA, 4–11 March 2017; pp. 1–15. [Google Scholar] [CrossRef]
- Liu, M.; Li, D.; Lv, Y.; Guo, H.; Cao, Y.; Liu, Q. Towards safety: A dual-mode tracking control on roads for the flying automobile with limited preview information. In Proceedings of the 2024 8th CAA International Conference on Vehicular Control and Intelligence (CVCI), Chongqing, China, 25–27 October 2024; pp. 1–7. [Google Scholar] [CrossRef]
- Pan, G.; Alouini, M.-S. Flying Car Transportation System: Advances, Techniques, and Challenges. IEEE Access 2021, 9, 24586–24603. [Google Scholar] [CrossRef]
- Li, T.; Ye, B.; Wang, D.; Cao, H. A Preliminary Research on Zonal Safety Analysis Method for Aircraft Complex Systems by Using Virtual Reality and Augmented Reality. In Complex Systems Design & Management; Springer: Cham, Switzerland, 2021. [Google Scholar] [CrossRef]
- Elisabeth, M. Airplanes Statistical Summary of Commercial Jet Airplane Accidents Worldwide Operations 1959–2005; Boeing Company: Seattle, WA, USA, 2006. [Google Scholar]
- SAE ARP4761; Guidelines and Methods for Conducting the Safety Assessment Process on Civil Airborne Systems and Equipment. Available online: https://www.sae.org/standards/content/arp4761/ (accessed on 5 August 2025).
- Ke, Y.; Li, Y.; Cao, Y.; Zhang, X. Research on model-based safety analysis of flight control system. Syst. Eng. Electron. 2021, 43, 3259–3265. [Google Scholar] [CrossRef]
- Lu, Z.; Zhong, L.; Haijing, S.; Li, D.; Yuting, W.; Jia, Z. Safety analysis for fly-by-wire system based on fault injection model. Chin. J. Aeronaut. 2023, 44, 327329. [Google Scholar] [CrossRef]
- Wang, K.; Xuan, Y.; Tian, H. Research on System Safety Analysis of Aircraft Based on Dynamic FaultTree. In Proceedings of the 9th Youth Science and Technology Forum of the Chinese Society of Aeronautics and Astronautics, Xi’an, China, 17–19 November 2020; pp. 933–948. [Google Scholar]
- Dong, L.; Chen, H.; Chen, X.; Zhao, C. Distributed multi-agent coalition task allocation strategy for single pilot operation mode based on DQN. Chin. J. Aeronaut. 2023, 44, 180–195. [Google Scholar]
- Zhang, J.; Zeng, R. Mode Design and Test for Commercial Aircraft Single-pilot Operations. Aeronaut. Sci. Technol. 2020, 31, 42–49. [Google Scholar] [CrossRef]
- Airbus. Flight Crew Operating Manual for the A320; Airbus: Toulouse, France, 2018; pp. 10–14. [Google Scholar]
- Chen, Y.; Luo, Y.; Wang, M.; Zhong, K.; Xiao, G.; Wang, G. An efficient algorithm to mine maximal differential biclusters for single pilot operations task synthesis safety analysis. Chin. J. Aeronaut. 2022, 35, 400–418. [Google Scholar] [CrossRef]
- Ke, R. Research on the Safety Analysis Method of Aircraft Fly-By-Wire Systems. Master’s Thesis, Civil Aviation University of China, Tianjin, China, 2009. [Google Scholar]
- GB/T 38930-2020; Requirements and Test Methods of the Capability of Wind Resistance for Civil Small and Light Unmanned Aircraft System. Standards Office-Peoples Republic of China: Beijing, China, 2020.
- Song, K.; Yeo, H.; Moon, J.-H. Approach control concepts and optimal vertiport airspace design for Urban Air Mobility (UAM) operation. Int. J. Aeronaut. Space Sci. 2021, 22, 982–994. [Google Scholar] [CrossRef]
- Yang, C.; Gao, J. Reliability Analysis of UAV Based on Fault Tree Analysis. Environ. Technol. 2022, 40, 122–126. [Google Scholar]
- Xu, W.; Zhang, Y. Design and Implementation of Safety Analysis Tool Based on Avionics System Architecture Model. J. Comput. Sci. Technol. 2016, 43, 536–541. [Google Scholar]











| Driving Mode | Function |
|---|---|
| Sport Mode | Optimize driving performance by steepening the throttle pedal (Pedal 3 in ground mode) power mapping curve to accelerate power response and enhance the damping of the suspension system. |
| Eco Mode | Reduce energy consumption by limiting engine power output, shutting down non-essential electronic devices, and reducing the power of the air-conditioning system. |
| Comfort Mode | By flattening the throttle pedal (Pedal 3 in ground mode) power mapping curve and reducing the damping of the suspension system, body vibrations and noise are effectively reduced, thereby enhancing comfort. |
| Function | Fault Code | Fault Status | Operating Phase | Impact Level | Analysis Method |
|---|---|---|---|---|---|
| Speed Control | DE1 | Complete failure of speed display | Take-Off/Landing/Recovery | Dangerous | FTA |
| DE2 | Inaccurate speed display | Take-Off/Landing/Recovery | Minor to major | FTA | |
| DE3 | Speed monitor failure | Landing/Recovery | Minor | FTA | |
| Overspeed Protection | DE4 | Complete failure of overspeed protection | Landing/Recovery | Minor | FTA |
| DE5 | Protection speed fault setting | Landing/Recovery | Major | FTA | |
| DE6 | Complete failure of manual control | Take-Off/Landing/Recovery | Catastrophic | FTA | |
| DE7 | Partial loss of manual control | Take-Off/Landing/Recovery | Major | FTA | |
| DE8 | Low manual control sensitivity | Take-Off/Landing/Recovery | Dangerous | FTA | |
| DE9 | Obstacle avoidance system failure | Take-Off/Landing/Recovery | Dangerous | FTA | |
| DE10 | Fault obstacle avoidance alert | Take-Off/Landing/Recovery | Dangerous to Catastrophic | FTA | |
| DE11 | Obstacle avoidance alert failure | Take-Off/Landing/Recovery | Major | FTA |
| Basic Events | Code | Referenced Source | Original Rate (Per Flight) | Adapted Rate | Rationale |
|---|---|---|---|---|---|
| Manual input failure | X1 | Estimated | N/A | 2.31 × 10−9 | Based on typical single-pilot manual input error rates in civil aviation (<1 × 10−8), scaled down to reflect the simplified cockpit design and limited interaction in restricted mode. |
| Obstacle avoidance failure | X2 | not public | N/A | 1.74 × 10−9 | Estimated based on the literature on UAV perception systems; assumes modern LiDAR-based systems with partial redundancy. Comparable to automotive-grade ADAS failures in constrained environments. |
| Lack of fuel | X3 | not public | N/A | 5.00 × 10−8 | Conservative assumption based on GA accident statistics involving fuel mismanagement; intentionally overestimated to stress-test emergency landing logic. |
| Fuel pump failure | X4 | not public | N/A | 2.03 × 10−9 | Derived from small-engine aircraft with an assumed single-pump configuration with no crossfeed redundancy. |
| Battery failure | X5 | not public | N/A | 1.89 × 10−9 | Referenced from eVTOL battery failure data, reflects active thermal and voltage management but no module-level redundancy. |
| Generator failure | X6 | Ref. [15] | 1 × 10−7 | 1.79 × 10−9 | Civil aircraft value divided by ~50×, assuming lower continuous loads and hybrid power supply (battery-assisted). |
| Shaft failure | X7 | Refs. [13,14] | 2 × 10−6 | 1.85 × 10−9 | Downscaled from full-size rotorcraft shaft failure rates; reflects the simplified, lighter shaft design and reduced loading cycles in urban operation. |
| Auxiliary equipment failure | X8 | Ref. [15] | 1 × 10−7 | 5.23 × 10−9 | Scaled from avionics cooling fans and cabin systems; lower duty cycle in flying cars, with fewer moving parts, but less redundancy. |
| Flight computer failure | X9 | Ref. [14] | 2 × 10−8 | 6.47 × 10−9 | Adjusted for a single-computer architecture without hardware redundancy, unlike the triple-redundant FCC in airliners. |
| Radar failure | X10 | Ref. [14] | 4 × 10−8 | 2.11 × 10−9 | Reduced rate based on solid-state automotive-grade radar; scaled by duty cycle and operational scope in urban airspace. |
| Backup system failure | X11 | Ref. [15] | 1 × 10−6 | 7.03 × 10−9 | Assumes reduced system complexity and passive failover logic instead of hot redundancy, hence reducing the failure pathways. |
| Control surface manipulation impeded | X12 | Refs. [13,14] | 1 × 10−8 | 3.24 × 10−9 | Civil aircraft assumes dual hydraulic actuators; adapted for a single-actuator electric drive with simpler linkages. |
| Control surface broken | X13 | Refs. [13,14] | 1 × 10−8 | 2.48 × 10−9 | Structural integrity scaled for shorter missions, lower airspeeds, and a simplified surface design. |
| Propeller failure | X14 | Ref. [14] | 1 × 10−6 | 2.48 × 10−9 | High-quality composite blades, lower tip speeds, and reduced wear cycles lead to much lower effective failure risk. |
| Events | Probability (Each Flight Hour) |
|---|---|
| Top Event | 1.98 × 10−8 |
| E1 | 4.05 × 10−9 |
| E2 | 4.89 × 10−16 |
| E3 | 1.57 × 10−8 |
| E4 | 6.93 × 10−8 |
| E5 | 5.76 × 10−8 |
| E6 | 5.39 × 10−8 |
| Basic Events | Code | Probability (Each Flight) |
|---|---|---|
| Manual input failure | X1 | 7.86 × 10−3 |
| Obstacle avoidance failure | X2 | 7.86 × 10−3 |
| Lack of fuel | X3 | 4.58 × 10−5 |
| Fuel pump failure | X4 | 4.58 × 10−5 |
| Battery failure | X5 | 4.58 × 10−5 |
| Generator failure | X6 | 4.58 × 10−5 |
| Shaft failure | X7 | 4.58 × 10−5 |
| Auxiliary equipment failure | X8 | 4.58 × 10−5 |
| Flight computer failure | X9 | 4.58 × 10−5 |
| Radar failure | X10 | 1.53 × 10−5 |
| Backup system failure | X11 | 7.77 × 10−3 |
| Control surface manipulation impeded | X12 | 7.86 × 10−3 |
| Control surface broken | X13 | 7.86 × 10−3 |
| Propeller failure | X14 | 7.86 × 10−3 |
| Basic Events | Code | Monte-Carlo Simulation | Theoretical Probability | Relative Diff, % |
|---|---|---|---|---|
| Top Event | E0 | 1.83 × 10−8 | 1.98 × 10−8 | 7.6% |
| Input failure | E1 | 4.30 × 10−9 | 4.05 × 10−9 | 5.8% |
| System failure | E2 | 0 | 4.89 × 10−16 | / |
| Output failure | E3 | 1.40 × 10−8 | 1.57 × 10−8 | 10.8% |
| Main system failure | E4 | 7.80 × 10−8 | 6.93 × 10−8 | 11.1% |
| Control surface failure | E5 | 5.00 × 10−9 | 5.72 × 10−9 | 12.6% |
| Power system failure | E6 | 5.80 × 10−8 | 5.39 × 10−8 | 7.0% |
Disclaimer/Publisher’s Note: The statements, opinions and data contained in all publications are solely those of the individual author(s) and contributor(s) and not of MDPI and/or the editor(s). MDPI and/or the editor(s) disclaim responsibility for any injury to people or property resulting from any ideas, methods, instructions or products referred to in the content. |
© 2025 by the authors. Licensee MDPI, Basel, Switzerland. This article is an open access article distributed under the terms and conditions of the Creative Commons Attribution (CC BY) license (https://creativecommons.org/licenses/by/4.0/).
Share and Cite
Lin, J.; Zhang, W.; Meng, Y.; Peng, H. Safety Analysis of Landing Control for Flying Cars Under Single-Pilot Operation (SPO). Aerospace 2025, 12, 714. https://doi.org/10.3390/aerospace12080714
Lin J, Zhang W, Meng Y, Peng H. Safety Analysis of Landing Control for Flying Cars Under Single-Pilot Operation (SPO). Aerospace. 2025; 12(8):714. https://doi.org/10.3390/aerospace12080714
Chicago/Turabian StyleLin, Jie, Wenjin Zhang, Yang Meng, and Haojun Peng. 2025. "Safety Analysis of Landing Control for Flying Cars Under Single-Pilot Operation (SPO)" Aerospace 12, no. 8: 714. https://doi.org/10.3390/aerospace12080714
APA StyleLin, J., Zhang, W., Meng, Y., & Peng, H. (2025). Safety Analysis of Landing Control for Flying Cars Under Single-Pilot Operation (SPO). Aerospace, 12(8), 714. https://doi.org/10.3390/aerospace12080714

