Next Article in Journal
Aerodynamic Shape Optimization of Wing–Fuselage Intersection for Minimum Interference Drag
Next Article in Special Issue
Optical Camera Characterization for Feature-Based Navigation in Lunar Orbit
Previous Article in Journal
Multibody Analysis of Lever-Spring Landing Gear with Elastomer Shock Absorbers: Modelling, Simulations and Drop Tests
Previous Article in Special Issue
Neural Network-Aided Optical Navigation for Precise Lunar Descent Operations
 
 
Font Type:
Arial Georgia Verdana
Font Size:
Aa Aa Aa
Line Spacing:
Column Width:
Background:
Article

Numerical Study on Particle Accumulation and Its Impact on Rotorcraft Airfoil Performance on Mars

by
Enrico Giacomini
* and
Lars-Göran Westerberg
Division of Fluid and Experimental Mechanics, Luleå University of Technology, SE-971 87 Luleå, Sweden
*
Author to whom correspondence should be addressed.
Aerospace 2025, 12(5), 368; https://doi.org/10.3390/aerospace12050368
Submission received: 18 March 2025 / Revised: 13 April 2025 / Accepted: 21 April 2025 / Published: 23 April 2025
(This article belongs to the Special Issue Planetary Exploration)

Abstract

Unmanned aerial vehicles (UAVs) have emerged as practical and potentially advantageous tools for scientific investigation and reconnaissance of planetary surfaces, such as Mars. Their ability to traverse difficult terrain and provide high-resolution imagery has revolutionized the concept of exploration. However, operating drones in the Martian environment presents fundamental challenges due to the harsh conditions and the different atmosphere. Aerodynamic challenges include low chord-based Reynolds number flows and the presence of dust particles, which can accumulate on the airfoil surface. This paper investigates the accumulation of dust on cambered plates with 6% and 1% camber, suitable for the type of flow studied. The analysis is conducted for Reynolds numbers of around 20,000 as a result of dimension restrictions, assuming a wind speed ranging from 12 to 14 m/s. Computational simulations are performed using a 2D C-type mesh in ANSYS Fluent, employing the γ -Re SST turbulence model. Dust particle modeling is achieved through the Discrete Phase Model (DPM), with one-way coupling between phases. The accumulation of particles is monitored over a 6-month period with monthly intervals, and the airfoil is set at a 0° angle of attack. A deposition model, developed using user-defined functions in Fluent, considers particle–airfoil interaction and forces acting on particles. Results indicate a decrease in airfoil performance for negative angles of attack due to geometric changes, particularly due to accumulation on the bottom side near the tip. The discussion includes potential model enhancements and future research directions arising from the assumptions made in this study.

1. Introduction

In recent years, space exploration has significantly intensified, particularly in the fervor and attention directed towards Mars. The focus has been on finding new ways of exploring and studying celestial bodies, and a great example is the Ingenuity helicopter, which completed the first powered flight on the Red Planet in 2021. This episode demonstrated the feasibility of using drones, which present a more agile and versatile option compared to the widely used rovers. While flying vehicles offer an effective way to overcome the significant obstacle of unknown ground features, they are influenced by the atmospheric conditions of the environment. The major characteristics that affect the flight of drones on Mars are a thin atmosphere, with a lower density and pressure compared to Earth, and the presence of a high concentration of dust. The first, together with restricted rotor dimensions, results in low chord-based Reynolds numbers, producing a boundary layer prone to separation and possible turbulent reattachment. The formation of these Laminar Separation Bubbles (LSBs), which greatly affect the performance of the airfoil, can be avoided by changing the airfoil geometry. In fact, Ingenuity adopts a customized airfoil (clf5605) [1], which is being improved in the design of a larger helicopter [2]. Dust particles in the Martian atmosphere pose a persistent challenge. The major effect of the dust particles in the atmosphere is the potential accumulation of particles on the airfoil and subsequent changes in the geometry, hence the performance. Upon impact with a surface, the fate of a particle hinges on the interplay of various forces. Previous research has predominantly assumed perfect adhesion of particles to surfaces, whether through direct contact [3,4,5,6] or based on certain size thresholds [7,8]. However, such simplifications fail to capture the complexity of particle-surface interaction. It is plausible that particle adhesion depends on multiple factors, such as size and composition. Some investigations have addressed this complexity, empirically determining conditions for particle adhesion, particularly in contexts like ash deposition [9,10,11]. Furthermore, researchers have explored various forces that influence adhesion. Studies by Berbner and Loeffler [12] examined the impact of various force while Brach and Dunn [13] proposed a semi-empirical model specifically for spherical particles. The mechanisms of particle detachment have also received attention, shedding light on processes beyond simple adhesion [14,15].
Building on this foundation, the current work introduces a novel focus on UAVs operating in the Martian environment. Unlike most studies that focus on terrestrial conditions, this research provides valuable insight into the long-term effects of dust deposition using a Mars-specific deposition model. Although these findings may not be critical for the near future, they contribute to a deeper understanding of dust-related performance degradation, potentially benefiting future Mars exploration missions.
The analysis focuses on performance changes of a cambered plate with 6% camber and 1% thickness for 20,000 Reynolds number flows. This type of airfoil is chosen as it represents a good candidate for this type of flow [16,17] and information on the custom geometry used for Ingenuity was unavailable. The simulations are executed using the commercially available modeling environment ANSYS Fluent 2024 R1. Since experimental validation is unfeasible, reliability is based on prior studies using similar methods to model dust accumulation, which are also applicable to this study [18,19,20], and the convergence of the residuals. The objective of this paper is to examine how the accumulation of dust on an airfoil impacts its performance. The aim is to assess both the magnitude of the performance degradation and the time elapsed before a notable decline occurs.
The article is organized as follows: Section 2 presents the methods and materials used, i.e., data for the materials utilized and a description of the turbulence model, particle modeling, mesh generation, and boundary conditions. Section 3 describes the deposition model developed, together with the equations on which it is based. Section 4 presents the simulations’ results, and Section 5 provides a discussion of the method used and the results achieved.

2. Materials and Methods

2.1. Data Assumptions

The Martian environment poses considerable aerodynamic challenges to drone functionality due to its distinct atmospheric composition, which differs greatly from Earth’s. The most notable atmospheric distinctions include a lower average density (0.017 kg/m3), chilly temperatures averaging 223.2 K, and a composition predominantly of CO2. Primarily, the reduced density significantly affects airfoil lift and drag generation, thereby influencing overall performance. Low-Re fluid dynamics reduces lift generation by altering pressure differentials between the airfoil’s upper and lower surfaces. It also decreases drag, as reduced resistance is encountered by the airfoil in motion. Additionally, the stall characteristics of the airfoil change, modifying flow separation behavior and the critical angle of attack.
Typical drone flows on Mars are characterized by low chord-based Reynolds numbers (103–104) [1] due to the rarefied atmosphere and rotor size limitations. These flow conditions lead to diminished airfoil performance, resulting in decreased lift forces; however, the lower gravitational acceleration (3.71 m/s2) partially offsets this performance loss. Moreover, the drone’s operation is limited by a reduced speed of sound. Table 1 presents some key characteristics of the Martian atmosphere.
There is limited information available about the features of the dust grain on the Red Planet. It is known that the particles’ diameters range from 0.1 to 100 μm [21]. Martian dust is composed primarily of silicates [21,22], making it similar to dust on Earth. Data for silicate particles, including density and Young’s modulus, are considered. The Young’s modulus of the material composing the airfoil is assumed to be that of carbon fiber, as used in vehicles like the Ingenuity helicopter [23]. Table 2 shows particle and airfoil data necessary to carry out the numerical calculations.
Table 1. Key atmospheric characteristics of Earth and Mars [24].
Table 1. Key atmospheric characteristics of Earth and Mars [24].
EarthMars
Density [ kg / m 3 ]1.2250.017
Temperature [ K ]288.20223.20
Dynamic Viscosity [ Pa · s ]1.750 ×  10 5 1.130 ×  10 5
Static Pressure, [ kPa ]101.300.72
Speed of sound [ m / s ]340.35233.13

2.2. Computational Approach

2.2.1. Turbulence and Transition Modeling

The computational analysis uses the commercial software ANSYS Fluent 2024 R1, which employs a cell-centered, pressure-based methodology for modeling the fluid domain, running on a CPU with 56 cores. The governing equations consist of the continuity equation and the Reynolds-Averaged Navier–Stokes (RANS) equations. The turbulence model employed in this study is the γ R e θ model, which integrates the SST k ω model with two additional equations: one for intermittency and another for the momentum-thickness Reynolds number. Proposed by Menter et al. [25] (2002), this model modifies the k- ω SST model to better describe transitional flows. It is a four-equation turbulence model, with a more detailed description provided in the work by Menter et al. [26] (2006). Although LSBs are a steady-state phenomenon, as demonstrated by Pauley et al. [27], this study uses transient simulations to circumvent convergence issues with the model. Additionally, the pressure–velocity coupling is handled using the coupled scheme, a pressure-based algorithm that offers a more robust and efficient single-phase implementation [28]. The solution’s accuracy is further enhanced by using a second-order accurate upwind scheme for the spatial discretization of all variables [28]. The convergence of the simulation is monitored through the residuals of all variables, with particular attention paid to continuity, as well as overseeing the lift and drag coefficients.

2.2.2. Particle Transport Modeling

The dust particles are modeled and tracked using the Discrete Phase Modeling (DPM) offered by Fluent. The DPM approach uses the Euler–Lagrange method, treating the fluid phase as a continuum while tracking a large number of particles for the dispersed phase. The particle trajectory is predicted by integrating the force balance acting on it, with the drag coefficient determined using the spherical drag law for smooth particles, based on the work of Morsi and Alexander [29]. Another force considered in this analysis is Saffman’s lift force. This force represents the lift experienced by the particle due to the non-uniform relative velocity, which causes a non-uniform pressure distribution. It is important to note that the Lagrange–Eulerian method is applicable when the volume fraction of the second phase is negligible: an average of ϕ = 10 7 is considered. This value has been chosen to guarantee one-way coupling between the continuous and dispersed phases [30]. This means that the first phase influences the particles, but the particles do not influence either the first phase or each other. The particles are spherical with a diameter of 1 μm; grains of this size can remain suspended for extended periods and can be transported by winds [21].

2.2.3. Computational Mesh

The analysis of the flow around the cambered plate employs a C-type computational mesh. The airfoil possesses a camber of 6% and a thickness of 1% along its chord length. The mesh includes a semicircular inlet boundary and a straight outlet boundary, with dimensions totaling 100 times the chord length of the airfoil. The airfoil, placed at a third of the control volume, is subjected to varying angles of attack. To capture critical flow characteristics near the wall, the mesh was refined near the airfoil surface to achieve a Y+ 1 across the majority of the surface. Specifically, the first cell height was set to 9.08 × 10 4 , corresponding to the desired Y+ value at the Reynolds number of 20,000. Although inflation layers were not used, a bias factor of 1311 was applied to increase the element density near the wall and in the wake region, as shown in Figure 1. As seen in Figure 2, the Y+ value exceeds 1 in only a small region near the airfoil tip. This does not pose an issue for the RANS model used, as it remains confined to this limited region. Quadrilateral elements are preferred for their accuracy, memory efficiency, and convergence benefits [31]. The final mesh configuration, with 400 k elements, was selected after conducting a mesh independent study (discussed in Section 2.2.5), which involved five different mesh resolutions.

2.2.4. Boundary Conditions and Injection

As shown in Figure 1, the domain is divided into inlet, outlet, and horizontal boundaries. At the inlet, the boundary condition is set to the velocity of the free stream, while at the outlet, the pressure is fixed to match atmospheric pressure. The free-stream velocity is based on the average wind velocity, with variations that follow a cosine function, resulting in a chord-based Reynolds number of approximately 20,000. With the selection of the γ R e θ turbulence model, key specifications required at the inlet include intermittency, turbulent intensity (TI), and turbulent viscosity ratio. These are then computed throughout the domain using the model’s equations. These three values are empirical, and their acceptable ranges are typically defined for such studies. Intermittency is set to 1, as expected for external flows with fully developed turbulent regions [28]. According to Wang et al. [32], the impact of TI is considerably diminished for flows with low Reynolds numbers (Re 10 4 3 × 10 5 ). A standard value of 0.082% is selected for TI, consistent with its usage by Koning et al. [1] in the analysis of the Ingenuity rotor model. The third parameter, the turbulent viscosity ratio, is chosen for convenience in low-turbulence scenarios, such as external aerodynamics, where determining the characteristic length scale can be challenging. Typically falling within the range 1 < μ t / μ < 10 [28], the value is set to the standard value of 10, as it does not notably affect the simulation results.
The particles are injected using a group injection with 300 streams positioned at the inlet. They are introduced into the computational domain with the same velocity and direction as the main phase. The number of particles injected is controlled by a mass flow rate, which is determined based on the assumed particle density and volume fraction.

2.2.5. Grid Independence Study

A grid independence study is carried out to ensure that the obtained solutions are unaffected by variations in mesh resolution. This investigation is conducted without considering particle injections, as they do not affect the continuous phase. Five meshes with different numbers of elements, ranging from 100 k to 500 k, are employed. Evaluations are performed at angles of attack of 0° and 5°, using the same simulation setup as in other runs. The drag coefficient and pressure coefficients distribution are monitored to detect instabilities and any potential variations that may indicate mesh influence on the results. The results of the grid independence study, presented in Table 3, indicate that a mesh comprising 400 k elements is sufficient to obtain correct results for both angles of attack. Specifically, increasing the number of elements beyond this point leads to changes of 0.05% at 0° and 0.3% at 5°.
Although the mesh dimensions were initially selected to ensure boundary domain independence, a complementary study is performed to verify this aspect. A mesh with a similar structure is used, with boundaries set 100c in all directions from the airfoil. The same boundary conditions as in previous simulations are maintained. The angles of attack remain at 0° and 5°, with the drag and pressure coefficient monitored again. Results from this secondary study, also presented in Table 3, show a peak variation in the drag coefficient of 1% at 5°, which is deemed to be insubstantial.
In conclusion, the grid independence study demonstrates that a mesh with 400 k elements provides sufficiently accurate results for both angles of attack, with negligible changes. Furthermore, it is demonstrated that the mesh domain is sufficiently distant from the airfoil, as indicated by the minimal variation in the monitored values when the far-field boundaries are further displaced. Based on these findings, the final mesh configuration, with 400 k elements and boundaries located 50c away from the airfoil, is deemed optimal for the simulations.

3. Particle–Wall Interaction and Deposition Model

The adherence of grains to the airfoil wall depends on the particle–wall interaction, which governs the conditions necessary for particles to adhere without experiencing a rebound. In this study, only purely mechanical interactions are considered. The potential detachment of the accumulated particles is not taken into consideration. Furthermore, even after a buildup of particles on the surface, the attachment is still considered to occur between the airfoil and the particles.

3.1. Adhesion Mechanism

There are three common causes for the attachment of particles: Van der Waals force, electrostatic force, and liquid bridges. While all three mechanisms are plausible in the Martian environment, it is reasonable to assume dry conditions. Liquid bridge formation can be considered uncommon, typically happening only under specific conditions. The study by Berbner and Löffer [12] provides insights into the importance of all three adhesion interactions depending on particle diameter. It is evident that, in general, as the dimensions and weight of the particles increase, the effect of the forces decreases. This implies that smaller particles are more easily attached to the surface. Another key observation from this study is that the liquid bridge and Van der Waals forces contribute most significantly to the attachment of the particles. As a result, electrostatic forces can be neglected, as their effect is minimal compared to the others. Consequently, the analysis assumes only Van der Waals forces, which are the dominant contributor under dry conditions. Considering these factors, a semi-empirical model for particle sticking is adopted. This approach, grounded in empirical data, calculates the capture velocity for particles [13]. The particle velocity normal to the wall is then compared to the capture velocity to determine if there is adhesion. The set of equations governing the model is as follows:
v c r = 2 H d p 10 / 7
H = 0.51 5 π 2 ( k 1 + k 2 ) 4 ρ p 3 / 2 2 / 5
k 1 = 1 ν s 2 π E s
k 2 = 1 ν p 2 π E p ,
where v c r is the critical velocity for particle adhesion, E s and E p are Young’s moduli of the surface material and particle, ν s and ν p are the Poisson’s ratios of the surface material and particle, d p is the particle diameter, and ρ p is the particle density. It is clear that the elastic properties of the particle and surface material strongly influence the critical velocity. If the normal velocity of the particle is lower than the critical velocity, the particle sticks; otherwise, it rebounds. In the current study, when a particle is not captured, ideal reflection is assumed in both the normal and tangential directions. This means that the particle’s velocity magnitude and direction remain unchanged after rebound.

3.2. Deposition Model

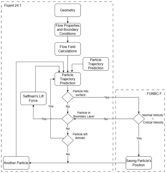
The deposition model has been developed for Fluent 24.1. This version is only capable of considering certain types of interactions between the wall and particles, such as rebounding or sticking. For this reason, a user-defined function (UDF) named FUNBC.F has been developed to account for the mechanisms previously described. Figure 3 shows a flowchart of the model integrated with the basic functions of Fluent. The function modifies the interaction between the wall and the particles. It evaluates particle sticking based on the normal velocity relative to the wall. Note that this function can be adapted to also consider possible particle detachment due to wall shear stress. The function saves the position of the particles that adhere to the wall, which is necessary because Fluent does not allow saving these parameters for post-processing. Additionally, the geometry cannot be changed during the simulation, as this would require modifying the grid. The post-processing phase is performed in MATLABR2023a, where the saved particle positions are used to modify the airfoil geometry. To do this, the volume occupied by the particles is calculated and converted into accumulation thickness. It is assumed that the particles occupy cells close to the wall in layers. Based on the length of the interval, the height of the occupied area is calculated, and the midpoint of the interval is then moved by this quantity. Figure 4 illustrates the method for generating the modified blade. Furthermore, physical restrictions are imposed on the maximum number of particles that can adhere to the same location and within the same interval.

4. Numerical Results

It is reasonable to assume that changes in the airfoil’s geometry will only significantly impact its performance after a substantial number of particles have adhered to its surface. Therefore, simulations are performed incrementally, with the resulting accumulation rate multiplied by a time period corresponding to one month. A simulation duration of 5000 time steps was selected after validating this choice through multiple computational analyses with durations of 5000, 10,000, and 20,000 time steps. Figure 5 shows the particle accumulation rate on the lower surface of the airfoil for these different simulation durations.
The selection of 5000 time steps is based on the fact that, although the accumulation rates varied, the error introduced by this choice is minimal compared to the computational time and cost benefits. Additionally, the particle accumulation rate is used to simulate fouling of the airfoil over 30-day intervals for a total of 6 months. The figures in this section display the generated fouled profile after two, four, and six months, along with the resulting performance degradation. It is important to note that the particle accumulation data are obtained for an angle of attack of 0 degrees.

4.1. Fouled Airfoil

Figure 6 illustrates the changes in the airfoil geometry resulting from particle accumulation on its surface over two, four, and six months. Special attention is given to the tip zone, where accumulation is most concentrated. Figure 7 presents the average particle accumulation rate on the lower surface of the airfoil, emphasizing the significant particle buildup near the tip.
This phenomenon can be linked to the chosen wing profile and its impact on the flow characteristics. Specifically, the low chord-based Reynolds number flow induces a Laminar Separation Bubble (LSB) on the suction side of the airfoil. Laminar separation occurs near the tip, with reattachment taking place further along the middle of the airfoil. This behavior is clearly depicted in Figure 8, which shows the flow dynamics around the airfoil. The presence of the LSB leads to flow recirculation, which enhances the accumulation of particles in specific regions of the airfoil.

4.2. Airfoil Performance

After particle accumulation on the airfoil, it is crucial to assess the changes in its performance. Figure 9 illustrates the variations in lift and drag coefficients, along with the overall performance and the polar plot for angles of attack ranging from −5° to 5°. Since the geometry change occurs only on the lower surface of the airfoil, the most significant effects are observed at negative and small positive angles of attack. This is primarily due to the impact on the leading-edge separation bubble forming on the pressure surface. The geometry change alters the behavior of the bubble, leading to a performance loss for the airfoil. The largest performance loss is observed at −4°, with a 27.3% reduction, followed by similar losses at −2° and −3°. At 0°, the performance loss is 6%, while for higher angles of attack, the performance remains relatively unchanged. Figure 10 shows the pressure coefficient distribution at −2°, where a change in the behavior of the LSB is observed, with an earlier reattachment process for the fouled geometry.
It’s important to note, however, that these results are based on a single angle of attack during the accumulation process. Considering additional angles of attack could affect different parts of the geometry, potentially altering the accumulation behavior and influencing performance across a broader range of angles.

5. Discussion

This paper presents an analysis of dust particle accumulation on an airfoil operating in the Martian environment. The abundant presence of dust in this environment poses a significant obstacle to the proper functioning of drones and, consequently, to the successful completion of potential exploration missions. The accumulation of particles on the airfoil’s surface alters its geometry, leading to a decline in performance and transforming an already challenging flight into an exceedingly difficult one. The analysis focuses on a cambered plate, chosen based on studies indicating its suitability for operating under low chord-based Reynolds number flows. For an accurate computational fluid dynamics (CFD) simulation of the flow around this airfoil, the γ - Re θ turbulence model is selected, as it effectively captures the flow behavior. Dust modeling is accomplished through the Discrete Phase Model (DPM) approach, treating dust as the second phase with a negligible volume compared to the continuous flow.
Several assumptions were necessary for this modeling. It is assumed that all dust particles share the same composition (pure silicon), reflecting its prevalence in the Martian environment. Additionally, the particles are injected with consideration for the one-way coupling between the first and second phases, maintaining a low volume fraction of particles within the control volume. Particles are injected using a group injection method to concentrate particle presence around the airfoil. This approach is adopted to better represent particle behavior within the constraints of the CFD model, which tracks parcels rather than individual particles. The simulations are performed at a fixed angle of attack of 0°, but it is important to note that flow behavior is highly sensitive to changes in the angle of attack, and therefore, the deposition patterns and extent of particle accumulation are expected to vary under different conditions.
Due to these assumptions, this analysis remains preliminary and could be further refined to better align with real-world conditions. The limited data available, particularly regarding dust characteristics in the Martian environment and the scarcity of studies on optimal particle injection methods contribute to potential discrepancies in the model. These factors underscore the need for further research to improve the accuracy and applicability of the simulation results.
The results clearly demonstrate the degradation in the performance of the airfoil, highlighting the significant impact of dust accumulation. The study concludes once the initial significant changes occur; however, as the airfoil remains exposed to flying particles for longer periods, its geometry continues to evolve. The locations where particles adhere become evident, primarily due to the formation of Laminar Separation Bubbles on the surface. Beyond inducing a camber effect on the airfoil, they also generate recirculation zones where particles tend to be captured and subsequently attach to the surface. While altering the airfoil geometry can help mitigate this localized effect, the broader issue of particle accumulation remains unresolved. This highlights the critical need for the development of strategies aimed at particle detachment, surface cleaning, and restoration of aerodynamic performance to nominal levels.
This study could be enhanced by modifying the developed deposition model to include the possibility of detachment. While it is believed that detachment may not significantly alter the final results at these velocities due to low wall shear stress, incorporating this consideration would strengthen the model’s comprehensiveness. Moreover, further investigation is required regarding the optimal method for injecting particles into the control volume. Particularly in cases where experimentation is impractical, determining the most effective particle injection approach is essential for achieving accurate simulations.
Future studies will focus on addressing these two critical aspects, which represent the primary limitations of the current analysis presented in this paper.

Author Contributions

Conceptualization, E.G. and L.-G.W.; methodology, E.G.; software, E.G.; validation, E.G.; formal analysis, E.G.; investigation, E.G.; resources, E.G.; data curation, E.G.; writing—original draft preparation, E.G. and L.-G.W.; writing—review and editing, E.G. and L.-G.W.; visualization, E.G. and L.-G.W.; supervision, L.-G.W.; project administration, L.-G.W.; funding acquisition, L.-G.W. All authors have read and agreed to the published version of the manuscript.

Funding

This research received no external funding.

Data Availability Statement

Data are contained within the article.

Conflicts of Interest

The authors declare no conflicts of interest.

References

  1. Koning, W.J.F.; Johnson, W.; Grip, H.F. Improved Mars helicopter aerodynamic rotor model for comprehensive analyses. AIAA J. 2019, 57, 3969–3979. [Google Scholar] [CrossRef]
  2. Withrow, S.; Johnson, W.; Young, L.A.; Koning, W.J.F.; Kuang, W.; Malpica, C.; Balaram, J.; Tzanetos, T. Mars science helicopter conceptual design. In Proceedings of the ASCEND 2020, Virtual Event, 16–18 November 2020. [Google Scholar]
  3. Fackrell, J.E.; Brown, K.; Young, J.B. Modelling particle deposition in gas turbines employed in advanced coal-fired systems. In Proceedings of the Turbo Expo: Power for Land, Sea, and Air. American Society of Mechanical Engineers, The Hague, The Netherlands, 13–16 June 1994; Volume 78859. [Google Scholar]
  4. Kladas, D.D.; Georgiou, D.P. Turbine Cascade Optimization Against Particle Deposition. In Proceedings of the Turbo Expo: Power for Land, Sea, and Air. American Society of Mechanical Engineers, Cologne, Germany, 1–4 June 1992; Volume 78958. [Google Scholar]
  5. Brown, D.P.; Biswas, P.; Rubin, S.G. Transport and Deposition of Particles in Gas Turbines: Effects of Convection, Diffusion, Thermophoresis, Inertial Impaction and Coagulation; Technical Report; American Society of Mechanical Engineers: New York, NY, USA, 1994. [Google Scholar]
  6. Ahluwalia, R.K.; Im, K.H.; Chuang, C.F.; Hajduk, J.C. Particle and vapor deposition in coal-fired gas turbines. In Proceedings of the Turbo Expo: Power for Land, Sea, and Air. American Society of Mechanical Engineers, Dusseldorf, West Germany, 8–12 June 1986; Volume 79283. [Google Scholar]
  7. Huang, W.; Yu, M.; Yao, X.; Mao, J. Numerical study of fine particle deposition in gas turbine cascade. In Proceedings of the International Symposium on Multiphase Flow, Beijing, China, 5–7 October 1997. [Google Scholar]
  8. Mengu¨turk, M.; Sverdrup, E.F. A theory for fine particle deposition in two-dimensional boundary layer flows and application to gas turbines. J. Eng. Power 1982, 104, 69–76. [Google Scholar] [CrossRef]
  9. Ahluwalia, R.K.; Im, K.H.; Wenglarz, R.A. Flyash adhesion in simulated coal-fired gas turbine environment. J. Eng. Gas Turbines Power 1989, 111, 672–678. [Google Scholar] [CrossRef]
  10. Logan, R.G.; Richards, G.A.; Meyer, C.T.; Anderson, R.J. A study of techniques for reducing ash deposition in coal-fired gas turbines. Prog. Energy Combust. Sci. 1990, 16, 221–233. [Google Scholar] [CrossRef]
  11. Anderson, R.J.; Logan, R.G.; Meyer, C.T.; Dennis, R.A. A combustion/deposition entrained reactor for high-temperature/pressure studies of coal and coal minerals. Rev. Sci. Instrum. 1990, 61, 1294–1302. [Google Scholar] [CrossRef]
  12. Berbner, S.; Löffler, F. Influence of high temperatures on particle adhesion. Powder Technol. 1994, 78, 273–280. [Google Scholar] [CrossRef]
  13. Brach, R.M.; Dunn, P.F. A mathematical model of the impact and adhesion of microsphers. Aerosol Sci. Technol. 1992, 16, 51–64. [Google Scholar] [CrossRef]
  14. Das, S.K.; Sharma, M.M.; Schechter, R.S. Adhesion and hydrodynamic removal of colloidal particles from sufaces. Part. Sci. Technol. 1995, 13, 227–247. [Google Scholar] [CrossRef]
  15. Soltani, M.; Ahmadi, G. On particle adhesion and removal mechanisms in turbulent flows. J. Adhes. Sci. Technol. 1994, 8, 763–785. [Google Scholar] [CrossRef]
  16. Koning, W.J.F. Airfoil Selection for Mars Rotor Applications; Technical Report; NASA Publication: Greenbelt, MD, USA, 2019.
  17. Winslow, J.; Otsuka, H.; Govindarajan, B.; Chopra, I. Basic understanding of airfoil characteristics at low Reynolds numbers (104–105). J. Aircr. 2018, 55, 1050–1061. [Google Scholar] [CrossRef]
  18. El-Batsh, H. Modeling Particle Deposition on Compressor and Turbine Blade Surfaces. Ph.D. Thesis, Vienna University of Technology, Vienna, Austria, 2001. [Google Scholar]
  19. Diab, A.; Alaa, M.; Hossam El-Din, A.; Salem, H.; Ghoneim, Z. Performance degradation of wind turbine airfoils due to dust contamination: A comparative numerical study. In Proceedings of the Turbo Expo: Power for Land, Sea, and Air. American Society of Mechanical Engineers, Montreal, QC, Canada, 15–19 June 2015; Volume 56802. [Google Scholar]
  20. Shallcross, G. Modeling Particle and Spore Adhesion for Contamination Control and Planetary Protection Spacecraft Engineering Applications. 2023. Available online: https://ntrs.nasa.gov/citations/51850940938261 (accessed on 10 April 2025).
  21. Perko, H.A.; Nelson, J.D.; Green, J.R. Review of martian dust composition, transport, deposition, adhesion, and removal. In Space 2002 and Robotics 2002; ASCE: Reston, VA, USA, 2002. [Google Scholar]
  22. Reid, D.P.; Aplin, K.L. Lab-based Martian analogue experiments investigating electric and magnetic fields of dust devils. J. Phys. Conf. Ser. 2024, 2702, 012020. [Google Scholar] [CrossRef]
  23. Balaram, J.; Aung, M.; Golombek, M.P. The ingenuity helicopter on the perseverance rover. Space Sci. Rev. 2021, 217, 56. [Google Scholar] [CrossRef]
  24. Koning, W.J.F.; Johnson, W.; Allan, B.G. Generation of Mars Helicopter Rotor Model for Comprehensive Analyses. In AHS Aeromechanics Design for Transformative Vertical Flight; The Vertical Flight Society: Fairfax, VA, USA, 2018. [Google Scholar]
  25. Menter, F.R.; Esch, T.; Kubacki, S. Transition Modelling Based on Local Variables; Elsevier: Amsterdam, The Netherlands, 2002. [Google Scholar]
  26. Menter, F.R.; Langtry, R.B.; Likki, S.R.; Suzen, Y.B.; Huang, P.G.; Völker, S. A correlation-based transition model using local variables—Part I: Model formulation. J. Turbomach. 2006, 128, 413–422. [Google Scholar] [CrossRef]
  27. Pauley, L.L.; Moin, P.; Reynolds, W.C. The structure of two-dimensional separation. J. Fluid Mech. 1990, 220, 397–411. [Google Scholar] [CrossRef]
  28. ANSYS Inc. ANSYS FLUENT 12.0/12.1 Documentation. 2020. Available online: https://ansyshelp.ansys.com/public/account/secured?returnurl=/Views/Secured/corp/v242/en/flu_ug/flu_ug.html (accessed on 15 January 2025).
  29. Morsi, S.A.J.; Alexander, A.J. An investigation of particle trajectories in two-phase flow systems. J. Fluid Mech. 1972, 55, 193–208. [Google Scholar] [CrossRef]
  30. Sommerfeld, M. Theoretical and experimental modelling of particulate flows. Lect. Ser. 2000, 6, 3–7. [Google Scholar]
  31. Sanders, D.D. CFD Modeling of Separation and Transitional Flow in Low Pressure Turbine Blades at Low Reynolds Numbers. Ph.D. Thesis, Virginia Tech, Blacksburg, VA, USA, 2009. [Google Scholar]
  32. Wang, S.; Zhou, Y.; Alam, M.M.; Yang, H. Turbulent intensity and Reynolds number effects on an airfoil at low Reynolds numbers. Phys. Fluids 2014, 26, 115107. [Google Scholar] [CrossRef]
Figure 1. (a) Dimension and boundary divisions, (b) Full mesh perspective, (c) Airfoil profile, (d) Close-up of cells adjacent to the airfoil surface.
Figure 1. (a) Dimension and boundary divisions, (b) Full mesh perspective, (c) Airfoil profile, (d) Close-up of cells adjacent to the airfoil surface.
Aerospace 12 00368 g001
Figure 2. Y+-value distribution on the airfoil.
Figure 2. Y+-value distribution on the airfoil.
Aerospace 12 00368 g002
Figure 3. Schematic representation of the Fluent simulation process with the accumulation UDF.
Figure 3. Schematic representation of the Fluent simulation process with the accumulation UDF.
Aerospace 12 00368 g003
Figure 4. Generated fouled geometry by shifting the midpoints of the intervals [18].
Figure 4. Generated fouled geometry by shifting the midpoints of the intervals [18].
Aerospace 12 00368 g004
Figure 5. Accumulation rate on the lower surface for different time durations.
Figure 5. Accumulation rate on the lower surface for different time durations.
Aerospace 12 00368 g005
Figure 6. Airfoil geometry change over 3 months.
Figure 6. Airfoil geometry change over 3 months.
Aerospace 12 00368 g006
Figure 7. Average accumulation rate over 6 months on the lower surface of the airfoil.
Figure 7. Average accumulation rate over 6 months on the lower surface of the airfoil.
Aerospace 12 00368 g007
Figure 8. Velocity contour around the cambered plate at Re = 20,000 and AoA = 0°, showing the dimension of the Laminar Separation Bubble (LSB).
Figure 8. Velocity contour around the cambered plate at Re = 20,000 and AoA = 0°, showing the dimension of the Laminar Separation Bubble (LSB).
Aerospace 12 00368 g008
Figure 9. (a) Lift coefficient vs. AoA, (b) Drag coefficient vs. AoA, (c) Lift-to-drag ratio vs. AoA, (d) Drag coefficient vs. lift coefficient.
Figure 9. (a) Lift coefficient vs. AoA, (b) Drag coefficient vs. AoA, (c) Lift-to-drag ratio vs. AoA, (d) Drag coefficient vs. lift coefficient.
Aerospace 12 00368 g009
Figure 10. Pressure coefficient distributionf for −2 degrees for original and fouled airfoil.
Figure 10. Pressure coefficient distributionf for −2 degrees for original and fouled airfoil.
Aerospace 12 00368 g010
Table 2. Material properties of particles and airfoil.
Table 2. Material properties of particles and airfoil.
Diameter [mm]Density [kg/m3]Young’s Modulus [GPa]Poisson’s Ratio
Particle1 ×  10 3 150018.40.3
Airfoil--600.3
Table 3. Grid independence study at Re = 20,000.
Table 3. Grid independence study at Re = 20,000.
Mesh ElementsBoundaryCDCD
100 k50 c0.0262830.037162
200 k50 c0.0266360.036035
300 k50 c0.0267790.035589
400 k50 c0.0268750.035245
500 k50 c0.0268890.035136
650 k100 c0.0270350.034852
Disclaimer/Publisher’s Note: The statements, opinions and data contained in all publications are solely those of the individual author(s) and contributor(s) and not of MDPI and/or the editor(s). MDPI and/or the editor(s) disclaim responsibility for any injury to people or property resulting from any ideas, methods, instructions or products referred to in the content.

Share and Cite

MDPI and ACS Style

Giacomini, E.; Westerberg, L.-G. Numerical Study on Particle Accumulation and Its Impact on Rotorcraft Airfoil Performance on Mars. Aerospace 2025, 12, 368. https://doi.org/10.3390/aerospace12050368

AMA Style

Giacomini E, Westerberg L-G. Numerical Study on Particle Accumulation and Its Impact on Rotorcraft Airfoil Performance on Mars. Aerospace. 2025; 12(5):368. https://doi.org/10.3390/aerospace12050368

Chicago/Turabian Style

Giacomini, Enrico, and Lars-Göran Westerberg. 2025. "Numerical Study on Particle Accumulation and Its Impact on Rotorcraft Airfoil Performance on Mars" Aerospace 12, no. 5: 368. https://doi.org/10.3390/aerospace12050368

APA Style

Giacomini, E., & Westerberg, L.-G. (2025). Numerical Study on Particle Accumulation and Its Impact on Rotorcraft Airfoil Performance on Mars. Aerospace, 12(5), 368. https://doi.org/10.3390/aerospace12050368

Note that from the first issue of 2016, this journal uses article numbers instead of page numbers. See further details here.

Article Metrics

Back to TopTop