Neural Network-Based Parameter Estimation and Compensation Control for Time-Delay Servo System of Aeroengine
Abstract
1. Introduction
2. Introduction of the Inlet Guide Vane Servo System of an Aeroengine
3. Neural Network-Based Predictive Control and Compensation
3.1. SE-GRU Network Based Time Delay Estimation
3.2. Neural Network-Based Model Predictive Control
3.2.1. The DOS-ELM Model
3.2.2. The Nonlinear Predictive Model
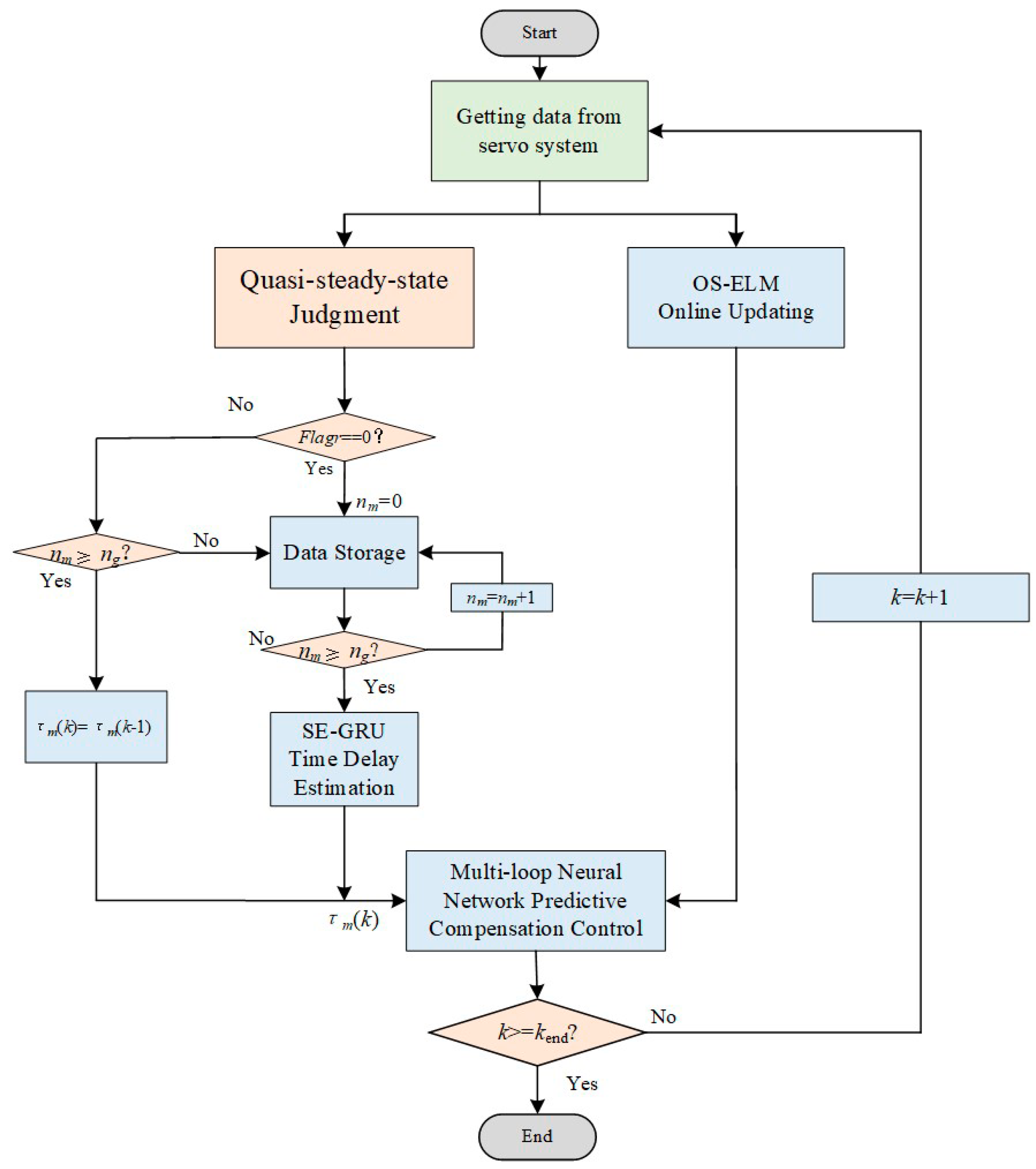
3.3. Structure of the Multi-Loop Neural Network-Based Predictive Compensation Control System
4. Simulation and Validation
4.1. Time Delay Estimation
4.2. Multi-Loop Neural Network-Based Predictive Compensation Control Validation
4.2.1. Predictive Model Validation
4.2.2. Control Validation
4.2.3. Controller Stability Validation
4.3. Validation on Turboshaft Engine Control
5. Conclusions
Author Contributions
Funding
Data Availability Statement
Conflicts of Interest
References
- Wang, X.; Wu, Z.; Sun, Q.; Ma, Y. Adaptive robust constraint-following control for electromechanically driven vector deflection system emphasis on time-varying uncertainty and input limit. Nonlinear Dyn. 2024, 112, 11167–11185. [Google Scholar] [CrossRef]
- Zhang, L.; Su, W.Z. Feedback control design of servo systems: A review. Control Theory Appl. 2024, 31, 545–559. [Google Scholar]
- Wang, K.; Du, X.; Sun, X.; Peng, K. Fault simulation and diagnosis of the aero-engine fuel regulator. In Proceedings of the 37th Chinese Control Conference (CCC), Wuhan, China, 25–27 July 2018. [Google Scholar]
- Yuan, Y.; Zhang, T.; Lin, Z.; Zhang, J. An investigation into factors determining the metering performance of a fuel control unit in an aero engine. Flow Meas. Instrum. 2020, 71, 101672. [Google Scholar] [CrossRef]
- Yin, Y.; Li, W.; Li, S.; Lu, C.; Xiao, Q.; Liu, H. Thermodynamic simulation and analysis of aeronautical servo actuator. In Proceedings of the 4th World Conference on Mechanical Engineering and Intelligent Manufacturing (WCMEIM), Shanghai, China, 12–14 November 2021. [Google Scholar]
- Wang, J.; Li, Y.; Lu, Y.; Mao, G. Recent Advancement in Aero-Engine Health Monitoring. Aircr. Des. 2009, 29, 56–60. [Google Scholar]
- Ji, C.S.; Wang, Y.; Lu, J.J. Online actuator parameter estimation method for aero-engine control system. Control Theory Appl. 2022, 31, 1–12. [Google Scholar]
- Liu, Y.; Kung, T.; Chang, K.; Chen, S. Observer-based adaptive sliding mode control for pneumatic servo system. Precis. Eng. 2013, 37, 522–530. [Google Scholar] [CrossRef]
- Li, Y.; Wang, Z. Aero-Engine Guide Vane Angle Regulator Iterative Learning Control Method. In Proceedings of the the IEEE 3rd Advanced Information Technology, Electronic and Automation Control Conference (IAEAC), Chongqing, China, 12–14 October 2018. [Google Scholar]
- Poujol, N.; Trébinjac, I.; Duquesne, P. Effects of Inlet Guide Vanes on the Performance and Stability of an Aeronautical Centrifugal Compressor. ASME. J. Turbomach. 2021, 143, 101010. [Google Scholar] [CrossRef]
- Omar, Z.; Wang, X.; Hussain, K.; Yang, M. Delay compensation based controller for rotary electrohydraulic servo system. Int. J. Dynam. Control 2021, 9, 1645–1652. [Google Scholar] [CrossRef]
- Espin, J.; Castrillon, F.; Leiva, H.; Camacho, O. A modified Smith predictor based—Sliding mode control approach for integrating processes with dead time. Alex. Eng. J. 2022, 61, 10119–10137. [Google Scholar] [CrossRef]
- Abe, N.; Yamanaka, K. Smith predictor control and internal model control—A tutorial. In Proceedings of the SICE 2003 Annual Conference (IEEE Cat. No.03TH8734), Fukui, Japan, 4–6 August 2003. [Google Scholar]
- Hölzl, S.L. The case for the smith-åström predictor. J. Process Control 2023, 128, 103026. [Google Scholar] [CrossRef]
- Astrom, K.J.; Hang, C.C.; Lim, B.C. A new smith predictor for controlling a process with an integrator and long dead-time. IEEE Trans. Autom. Control 1994, 39, 343–345. [Google Scholar] [CrossRef]
- Xiang, S.; Xu, B.; Wu, S.; Peng, D. Gain adaptive smith predictor for congestion control in robust active queue management. In Proceedings of the 2006 6th World Congress on Intelligent Control and Automation, Dalian, China, 21–23 June 2006. [Google Scholar]
- Li, X.Y.; Gao, Z.Q.; Tian, S.P.; Ai, W. Time-delay influence reducing and active disturbance rejection control of uncertain systems with large time-delay. Control Theory Appl. 2023, 41, 1–12. [Google Scholar]
- Zhang, B.; Tan, W.; Li, J. Tunning of smith predictor based generalized adrc for time-delayed processes via imc. ISA Trans. 2020, 99, 159–166. [Google Scholar] [CrossRef] [PubMed]
- Zhang, D.; Yao, X.; Wu, Q.; Song, Z. Adrc based control for a class of input time delay systems. J. Syst. Eng. Electron. 2017, 28, 1210–1220. [Google Scholar]
- Casta N Eda, L.A.; Luviano-Ju A Rez, A.; Ochoa-Ortega, G.; Chairez, I. Tracking control of uncertain time delay systems: An adrc approach. Control Eng. Pract. 2018, 78, 97–104. [Google Scholar] [CrossRef]
- Zhao, S.; Gao, Z. Modified active disturbance rejection control for time-delay systems. ISA Trans. 2014, 53, 882–888. [Google Scholar] [CrossRef] [PubMed]
- Tan, W.; Fu, C. Analysis of active disturbance rejection control for processes with time delay. In Proceedings of the 2015 American Control Conference (ACC), Chicago, IL, USA, 1–3 July 2015. [Google Scholar]
- Chen, S.; Xue, W.; Zhong, S.; Huang, Y. On comparison of modified adrcs for nonlinear uncertain systems with time delay. Sci. China Inf. Sci. 2018, 61, 70223. [Google Scholar] [CrossRef]
- Dastres, H.; Rezaie, B.; Baigzadehnoe, B. Neural-network-based adaptive backstepping control for a class of unknown nonlinear time-delay systems with unknown input saturation. Neurocomputing 2020, 398, 131–152. [Google Scholar] [CrossRef]
- Ge, S.S.; Hong, F.; Lee, T.H. Adaptive neural network control of nonlinear systems with unknown time delays. IEEE Trans. Autom. Control 2003, 48, 2004–2010. [Google Scholar]
- Zhou, Q.; Shi, P.; Xu, S.; Li, H. Observer-based adaptive neural network control for nonlinear stochastic systems with time delay. IEEE Trans. Neural Netw. Learn. Syst. 2013, 24, 71–80. [Google Scholar] [CrossRef]
- Hua, C.; Guan, X.; Shi, P. Robust output feedback tracking control for time-delay nonlinear systems using neural network. IEEE Trans. Neural Netw. 2007, 18, 495–505. [Google Scholar] [CrossRef]
- Truong, H.V.A.; Nguyen, M.H.; Tran, D.T.; Ahn, K.K. A novel adaptive neural network-based time-delayed estimation control for nonlinear systems subject to disturbances and unknown dynamics. ISA Trans. 2023, 142, 214–227. [Google Scholar] [CrossRef]
- Yu, J.; Guo, X.; Pei, X.; Chen, Z.; Zhou, W.; Zhu, M.; Wu, C. Path tracking control based on tube mpc and time delay motion prediction. IET Intell. Transp. Syst. 2020, 14, 1–12. [Google Scholar] [CrossRef]
- Chen, Q.; Sheng, H.; Zhang, J.; Li, J. Novel high-safety aeroengine performance predictive control method based on adaptive tracking weight. Chin. J. Aeronaut. 2024, 37, 352–374. [Google Scholar] [CrossRef]
- Pan, Y.; Chen, Y.; Liu, Y.; Zhang, L.; Gao, F.; Huang, Q. Pareto Multiobjective Lyapunov-Based Economic Model-Predictive Control for Nonlinear Time-Delayed System. IEEE Trans. Syst. Man Cybern. Syst. 2023, 53, 142–151. [Google Scholar] [CrossRef]
- Wang, Y.; Leibold, M.; Lee, J.; Ye, W.; Xie, J.; Buss, M. Incremental Model Predictive Control Exploiting Time-Delay Estimation for a Robot Manipulator. IEEE Trans. Control. Syst. Technol. 2022, 30, 2285–2300. [Google Scholar] [CrossRef]
- Dan, Y.M.; Wang, Y.G.; Wang, K. Modeling Identification for High Order Process with Time—Delay in the Frequency Domain. Electron. Sci. Technol. 2019, 32, 6–9. [Google Scholar]
- Wang, Y.; Wang, Y.G. Identification Method of High Order Model with Time Delay Based on Frequency Domain Analysis. Control Eng. China 2023, 30, 245–250. [Google Scholar]
- Li, J.; Song, W.; Jiang, Y.; Chu, J. Improved gravitational search and gradient iterative identification for multivariable hammerstein time-delay systems. Circuits Syst. Signal Process. 2023, 42, 5161–5186. [Google Scholar] [CrossRef]
- Gu, Y.; Zhu, Q.; Nouri, H. Identification and u-control of a state-space system with time-delay. Int. J. Adapt. Control Signal Process. 2022, 36, 138–154. [Google Scholar] [CrossRef]
- Zhang, J.; Guo, F.; Hao, K.; Chen, L.; Huang, B. Identification of errors-in-variables arx model with time varying time delay. J. Process Control 2022, 115, 134–144. [Google Scholar] [CrossRef]
- Huang, G.; Zhu, Q.; Siew, C. Extreme learning machine: Theory and applications. Neurocomputing 2006, 70, 489–501. [Google Scholar] [CrossRef]
- Huang, G.; Chen, L.; Siew, C.K. Universal approximation using incremental constructive feedforward networks with random hidden nodes. IEEE Trans. Neural Netw. 2006, 17, 879–892. [Google Scholar] [CrossRef] [PubMed]
- Ren, X.; Li, H.; Li, Y. Image-based visual servoing control of robot manipulators using hybrid algorithm with feature constraints. IEEE Access 2020, 8, 223495–223508. [Google Scholar] [CrossRef]
- Kang, M.; Chen, H.; Dong, J. Adaptive visual servoing with an uncalibrated camera using extreme learning machine and q-leaning. Neurocomputing 2020, 402, 384–394. [Google Scholar] [CrossRef]
- Liu, C.; Wang, Y.; Pan, T.; Zheng, G. Fault diagnosis of electro-hydraulic servo valve using extreme learning machine. Int. Trans. Electr. Energy Syst. 2020, 30, e12419. [Google Scholar] [CrossRef]
- Yuksel, T. Fuzzy gain-scheduling based fault tolerant visual servo control of quadrotors. Drones 2023, 7, 100. [Google Scholar] [CrossRef]
- Cho, K.; Van Merriënboer, B.; Gulcehre, C.; Bahdanau, D.; Bougares, F.; Schwenk, H.; Bengio, Y. Learning phrase representations using rnn encoder-decoder for statistical machine translation. In Proceedings of the 2014 Conference on Empirical Methods in Natural Language Processing, Doha, Qatar, 25–29 October 2014. [Google Scholar]
- Hao, S.; Lee, D.; Zhao, D. Sequence to sequence learning with attention mechanism for short-term passenger flow prediction in large-scale metro system. Transp. Res. Part C Emerg. Technol. 2019, 107, 287–300. [Google Scholar] [CrossRef]
- Vaswani, A.; Shazeer, N.; Parmar, N.; Uszkoreit, J.; Jones, L.; Gomez, A.N.; Kaiser, A.; Polosukhin, I. Attention is all you need. In Proceedings of the 31st Conference on Neural Information Processing Systems, Long Beach, CA, USA, 4–9 December 2017. [Google Scholar]
- Hu, J.; Shen, L.; Sun, G. Squeeze-and-excitation networks. In Proceedings of the 2018 IEEE/CVF Conference on Computer Vision and Pattern Recognition, Salt Lake City, UT, USA, 18–23 June 2018. [Google Scholar]
- Xu, S.; Li, J.; Liu, K.; Wu, L. A parallel gru recurrent network model and its application to multi-channel time-varying signal classification. IEEE Access 2019, 7, 118739–118748. [Google Scholar] [CrossRef]
- Wang, Y.; Huang, J.; Zhou, W.; Lu, F.; Xu, W. Neural network-based model predictive control with fuzzy-SQP optimization for direct thrust control of turbofan engine. Chin. J. Aeronaut. 2022, 35, 59–71. [Google Scholar] [CrossRef]
- Leontaritis, I.J.; Billings, S.A. Input-output parametric models for non-linear systems Part II: Stochastic non-linear systems. Int. J. Control 1985, 41, 329–344. [Google Scholar] [CrossRef]
- Liang, N.-Y.; Huang, G.-B.; Saratchandran, P.; Sundararajan, N. A fast and accurate online sequential learning algorithm for feedforward networks. IEEE Trans. Neural Netw. 2006, 17, 1411–1423. [Google Scholar] [CrossRef] [PubMed]
- Cheng, L.; Liu, W.; Hou, Z.-G.; Yu, J.; Tan, M. Neural-network-based nonlinear model predictive control for piezoelectric actuators. IEEE Trans. Ind. Electron. 2015, 62, 7717–7727. [Google Scholar] [CrossRef]
- Sanz, R.; García, P.; Albertos, P. A generalized smith predictor for unstable time-delay siso systems. ISA Trans. 2018, 72, 197–204. [Google Scholar] [CrossRef]
- Yao, H.; Zhang, T.H.B.Z. Control System Design Technology for Aero-Engine; Science Press: Beijing, China, 2017. [Google Scholar]
- Fu, C.; Tan, W. Linear active disturbance rejection control for processes with time delays: IMC Interpretation. IEEE Access 2020, 8, 16606–16617. [Google Scholar] [CrossRef]
- Gu, N.; Wang, X.; Lin, F. Design of disturbance extended state observer (d-eso)-based constrained full-state model predictive controller for the integrated turbo-shaft engine/rotor system. Energies 2019, 12, 4496. [Google Scholar] [CrossRef]
- Wang, M.J. Research on the Adjustment of Variable Inlet Guide Vane of Axial Compressor Under Off-design Condition. Master’s Thesis, Harbin Engineering University, Harbin, China, 2019. [Google Scholar]
- Sun, W. Research on Matching Characteristics of Two-Stageaxial Compressor Components. Master’s Thesis, Shanghai Jiao Tong University, Shanghai, China, 2020. [Google Scholar]
- Zhou, X.; Lu, F.; Zhou, W.; Huang, J. An improved multivariable generalized predictive control algorithm for direct performance control of gas turbine engine. Aerospace Sci. Technol. 2020, 99, 105576. [Google Scholar] [CrossRef]
- Cao, D.; Tang, H.; Chen, M. Performance and Adaptive Surge-Preventing Acceleration Prediction of a Turboshaft Engine under Inlet Flow Distortion. In Proceedings of the International Conference on Mechanical, Aeronautical and Automotive Engineering (ICMAA 2017), Malacca, Malaysia, 25–27 February 2017. [Google Scholar]






















| Network | Training Set Error/% | Testing Set Error/% |
|---|---|---|
| SE-GRU | 1.51 | 2.00 |
| GRU | 3.85 | 4.6 |
| LSTM | 3.63 | 4.4 |
| Controller | Gain Margin (dB) | Cutoff Frequency (rad/s) | Phase Margin (deg) | Crossover Frequency (rad/s) |
|---|---|---|---|---|
| ML-NNPC | 8.67 | 28.5 | 68.9 | 9.07 |
| Smith PI | 4.39 | 22.1 | 35.2 | 13.3 |
| PI | 3.95 | 21.4 | 32.9 | 13.6 |
Disclaimer/Publisher’s Note: The statements, opinions and data contained in all publications are solely those of the individual author(s) and contributor(s) and not of MDPI and/or the editor(s). MDPI and/or the editor(s) disclaim responsibility for any injury to people or property resulting from any ideas, methods, instructions or products referred to in the content. |
© 2025 by the authors. Licensee MDPI, Basel, Switzerland. This article is an open access article distributed under the terms and conditions of the Creative Commons Attribution (CC BY) license (https://creativecommons.org/licenses/by/4.0/).
Share and Cite
Chen, H.; Li, Q.; Ye, Z.; Pang, S. Neural Network-Based Parameter Estimation and Compensation Control for Time-Delay Servo System of Aeroengine. Aerospace 2025, 12, 64. https://doi.org/10.3390/aerospace12010064
Chen H, Li Q, Ye Z, Pang S. Neural Network-Based Parameter Estimation and Compensation Control for Time-Delay Servo System of Aeroengine. Aerospace. 2025; 12(1):64. https://doi.org/10.3390/aerospace12010064
Chicago/Turabian StyleChen, Hongyi, Qiuhong Li, Zhifeng Ye, and Shuwei Pang. 2025. "Neural Network-Based Parameter Estimation and Compensation Control for Time-Delay Servo System of Aeroengine" Aerospace 12, no. 1: 64. https://doi.org/10.3390/aerospace12010064
APA StyleChen, H., Li, Q., Ye, Z., & Pang, S. (2025). Neural Network-Based Parameter Estimation and Compensation Control for Time-Delay Servo System of Aeroengine. Aerospace, 12(1), 64. https://doi.org/10.3390/aerospace12010064
