Passive Transonic Shock Control on Bump Flow for Wing Buffet Suppression
Abstract
1. Introduction
1.1. Background
1.2. Shock Control Using Distributed Roughness
1.3. Roughness Effect
- : The roughness is negligible in the smooth hydraulic regime;
- : The roughness becomes increasingly important in the transient regime;
- : The roughness takes full effect in the fully rough regime.
2. Methodology
The Experimental Setup
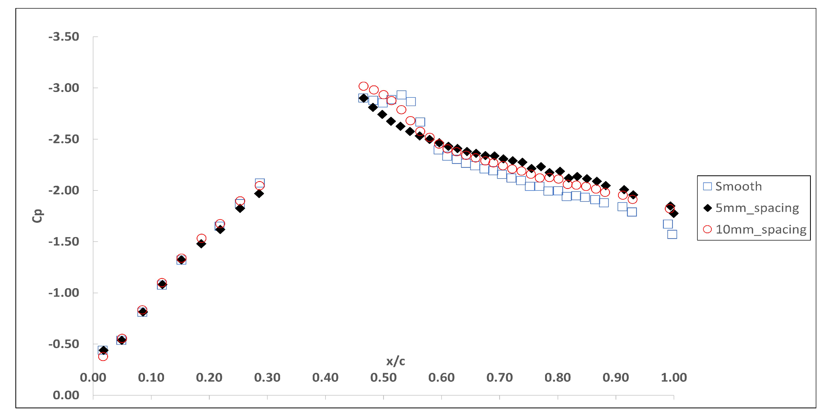
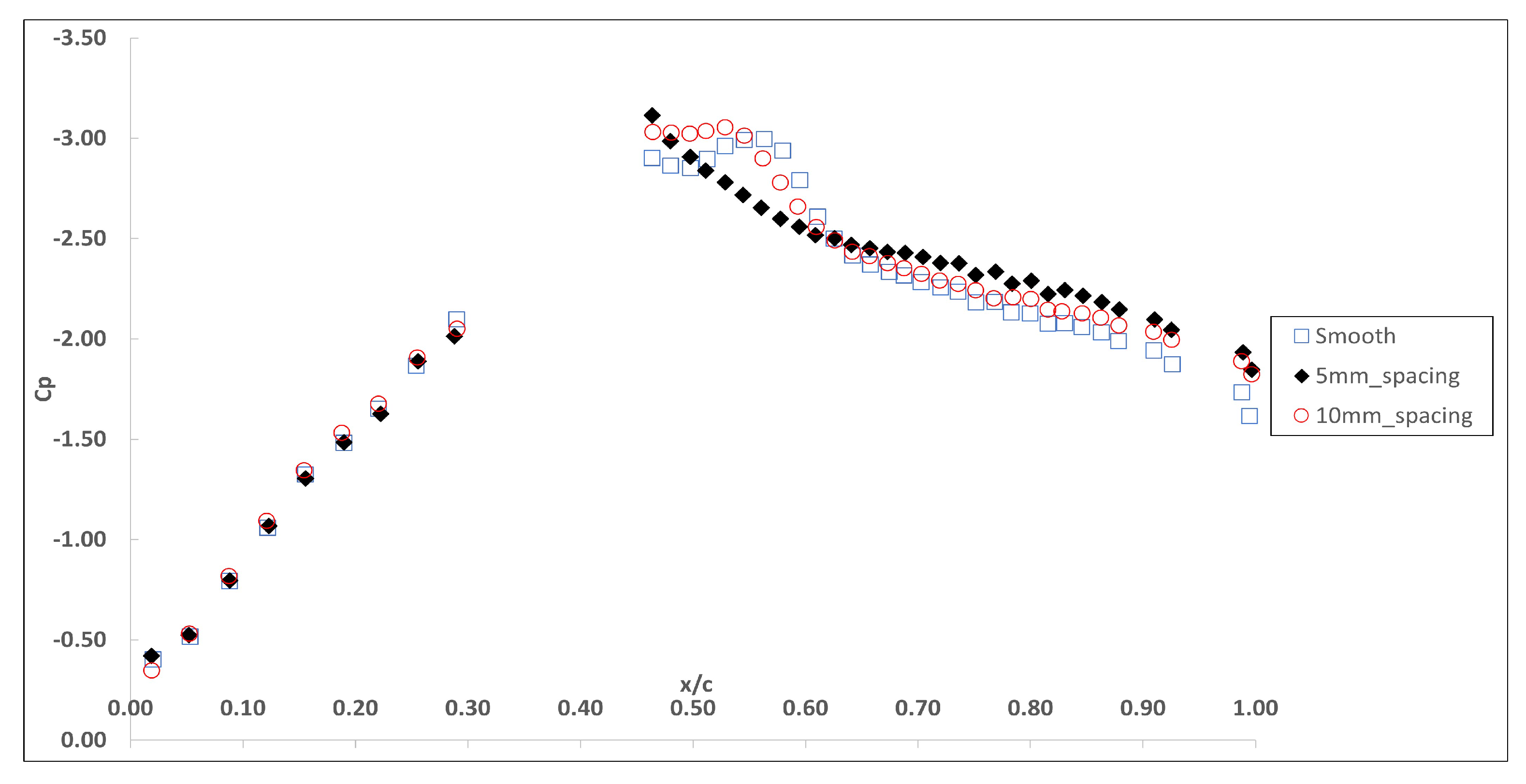
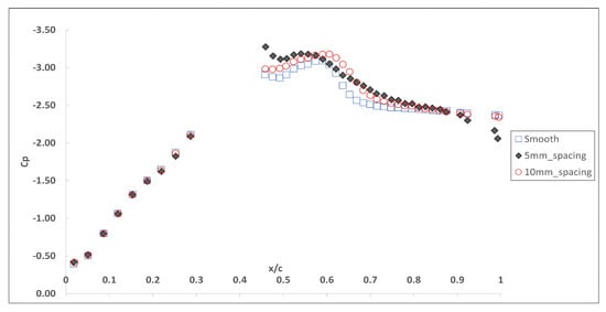
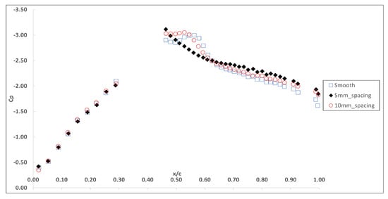
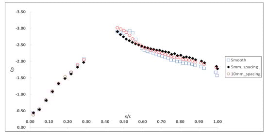
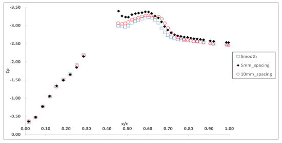
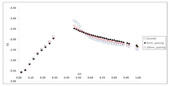
3. Results
Effects of Roughness on Surface
4. Conclusions
Author Contributions
Funding
Institutional Review Board Statement
Informed Consent Statement
Data Availability Statement
Conflicts of Interest
Abbreviations
| c | Bump chord length |
| Pressure coefficient | |
| d | Distance between the strip |
| Shift of the velocity profile | |
| Equivalent sand grain roughness height | |
| Non-dimensional roughness height, | |
| M | Mach number |
| Kinematic viscosity | |
| P | Static pressure |
| Total Pressure | |
| Non-dimensional velocity | |
| Friction or shear velocity | |
| Non-dimensional distance from the wall | |
| Angle of the strips | |
| Density | |
| Shear stress at the wall | |
| Shock position |
References
- Babinsky, H.; Harvey, J.K. Shock Wave-Boundary-Layer Interactions (Cambridge Aerospace Series, Series Number 32), 1st ed.; Cambridge University Press: Cambridge, UK, 2014. [Google Scholar]
- Lee, B.H.K. Self-Sustained Shock Oscillations on Airfoils at Transonic Speeds. Prog. Aerosp. Sci. 2001, 37, 147–196. [Google Scholar] [CrossRef]
- Mayer, R.; Lutz, T.; Kräme, E.; Dandois, J. Control of Transonic Buffet by Shock Control Bumps on Wing-Body Configuration. J. Aircr. 2019, 56, 556–568. [Google Scholar] [CrossRef]
- Geoghegan, J.; Giannelis, N.; Vio, G. A Numerical Investigation of the Geometric Parametrisation of Shock Control Bumps for Transonic Shock Oscillation Control. J. Fluids 2020, 5, 46. [Google Scholar] [CrossRef]
- Caruana, D.; Mignosi, A.; Robitaillié, C.; Corrège, M. Separated Flow and Buffeting Control. Flow Turbul. Combust. J. 2003, 71, 221–245. [Google Scholar] [CrossRef]
- Caruana, D.; Mignosi, A.; Corrège, M.; Le Pourhiet, A.; Rodde, A.M. Buffet and Buffeting Control in Transonic Flow. Aerosp. Sci. Technol. 2005, 9, 605–616. [Google Scholar] [CrossRef]
- Gao, C.; Zhang, W.; Ye, Z. Numerical Study on Closed-Loop Control of Transonic Buffet Suppression by Trailing Edge Flap. Comput. Fluids 2016, 132, 32–45. [Google Scholar] [CrossRef]
- Dandois, J.; Lepage, A.; Dor, J.-B.; Molton, P.; Ternoy, F.; Geeraert, A.; Brunet, V.; Coustols, É. Open and Closed-Loop Control of Transonic Buffet on 3D Turbulent Wings Using Fluidic Devices. Comptes Rendus Mec. 2014, 342, 425–436. [Google Scholar] [CrossRef]
- Smith, A.N.; Babinsky, H.; Fulker, J.L.; Ashill, P.R. Normal Shock Wave-Turbulent Boundary-Layer Interactions in the Presence of Streamwise Slots and Grooves. Aeronaut. J. 2002, 106, 493–500. [Google Scholar] [CrossRef]
- Holden, H.A.; Babinsky, H. Separated Shock-Boundary-Layer Interaction Control Using Streamwise Slots. J. Aircr. 2005, 42, 166–171. [Google Scholar] [CrossRef]
- Eastwood, J.P.; Jarrett, J.P. Toward Designing with Three-Dimensional Bumps for Lift/Drag Improvement and Buffet Alleviation. AIAA J. 2012, 50, 2882–2898. [Google Scholar] [CrossRef]
- Mayer, R.; Lutz, T.; Krämer, E. Numerical Study on the Ability of Shock Control Bumps for Buffet Control. AIAA J. 2018, 56, 1978–1987. [Google Scholar] [CrossRef]
- Holden, H.; Babinsky, H. Effect of Microvortex Generators on Separated Normal Shock/Boundary Layer Interactions. J. Aircr. 2007, 44, 170–174. [Google Scholar] [CrossRef]
- Rybalko, M.; Babinsky, H.; Loth, E. Vortex Generators for a Normal Shock/Boundary Layer Interaction with a Downstream Diffuser. J. Propuls. Power 2012, 28, 71–82. [Google Scholar] [CrossRef]
- Giannelis, N.; Vio, G.; Levinski, O. A Review of Recent Developments in the Understanding of Transonic Shock Buffet. Prog. Aerosp. Sci. 2017, 92, 39–84. [Google Scholar] [CrossRef]
- Tian, Y.; Gao, S.; Liu, P.; Wang, J. Transonic Buffet Control Research with Two Types of Shock Control Bump Based on RAE2822 Airfoil. Chin. J. Aeronaut. 2017, 30, 1681–1696. [Google Scholar] [CrossRef]
- Bruce, P.; Collis, S. Review of Research into Shock Control Bumps. Shock Waves J. 2015, 25, 451–471. [Google Scholar] [CrossRef]
- Dietz, G. Passive Shock Control Concept for Drag Reduction in Transonic Flow. J. Aircr. 2005, 42, 794–798. [Google Scholar] [CrossRef]
- Babinsky, H.; Inger, G.R. Effect of Surface Roughness on Unseparated shock-Wave/Turbulent Boundary-Layer Interactions. AIAA J. 2002, 40, 1567–1573. [Google Scholar] [CrossRef]
- Patel, V.C. Perspective: Flow at High Reynolds Number and Over Rough Surfaces—Achilles Heel of CFD. J. Fluids Eng. Trans. ASME 1998, 120, 433–444. [Google Scholar] [CrossRef]






















| (°) | (mm) | k (µm) | d (mm) | n |
|---|---|---|---|---|
| 0 | 10 | 500 | 5 | 16.67 |
| 0 | 10 | 500 | 20 | 8.33 |
| 30 | 10 | 500 | 5 | 16.67 |
| 30 | 10 | 500 | 10 | 12.5 |
Disclaimer/Publisher’s Note: The statements, opinions and data contained in all publications are solely those of the individual author(s) and contributor(s) and not of MDPI and/or the editor(s). MDPI and/or the editor(s) disclaim responsibility for any injury to people or property resulting from any ideas, methods, instructions or products referred to in the content. |
© 2023 by the authors. Licensee MDPI, Basel, Switzerland. This article is an open access article distributed under the terms and conditions of the Creative Commons Attribution (CC BY) license (https://creativecommons.org/licenses/by/4.0/).
Share and Cite
Di Pasquale, D.; Prince, S. Passive Transonic Shock Control on Bump Flow for Wing Buffet Suppression. Aerospace 2023, 10, 569. https://doi.org/10.3390/aerospace10060569
Di Pasquale D, Prince S. Passive Transonic Shock Control on Bump Flow for Wing Buffet Suppression. Aerospace. 2023; 10(6):569. https://doi.org/10.3390/aerospace10060569
Chicago/Turabian StyleDi Pasquale, Davide, and Simon Prince. 2023. "Passive Transonic Shock Control on Bump Flow for Wing Buffet Suppression" Aerospace 10, no. 6: 569. https://doi.org/10.3390/aerospace10060569
APA StyleDi Pasquale, D., & Prince, S. (2023). Passive Transonic Shock Control on Bump Flow for Wing Buffet Suppression. Aerospace, 10(6), 569. https://doi.org/10.3390/aerospace10060569
