Preliminary Design and Simulation of a Thermal Management System with Integrated Secondary Power Generation Capability for a Mach 8 Aircraft Concept Exploiting Liquid Hydrogen
Abstract
:1. Introduction
2. Studies on Advanced Thermodynamic Cycles for Thermal Management of High-Speed Vehicles
3. The STRATOFLY MR3 Hypersonic Cruiser
4. A Thermal Management System with Integrated Power Generation Capabilities for STRATOFLY MR3
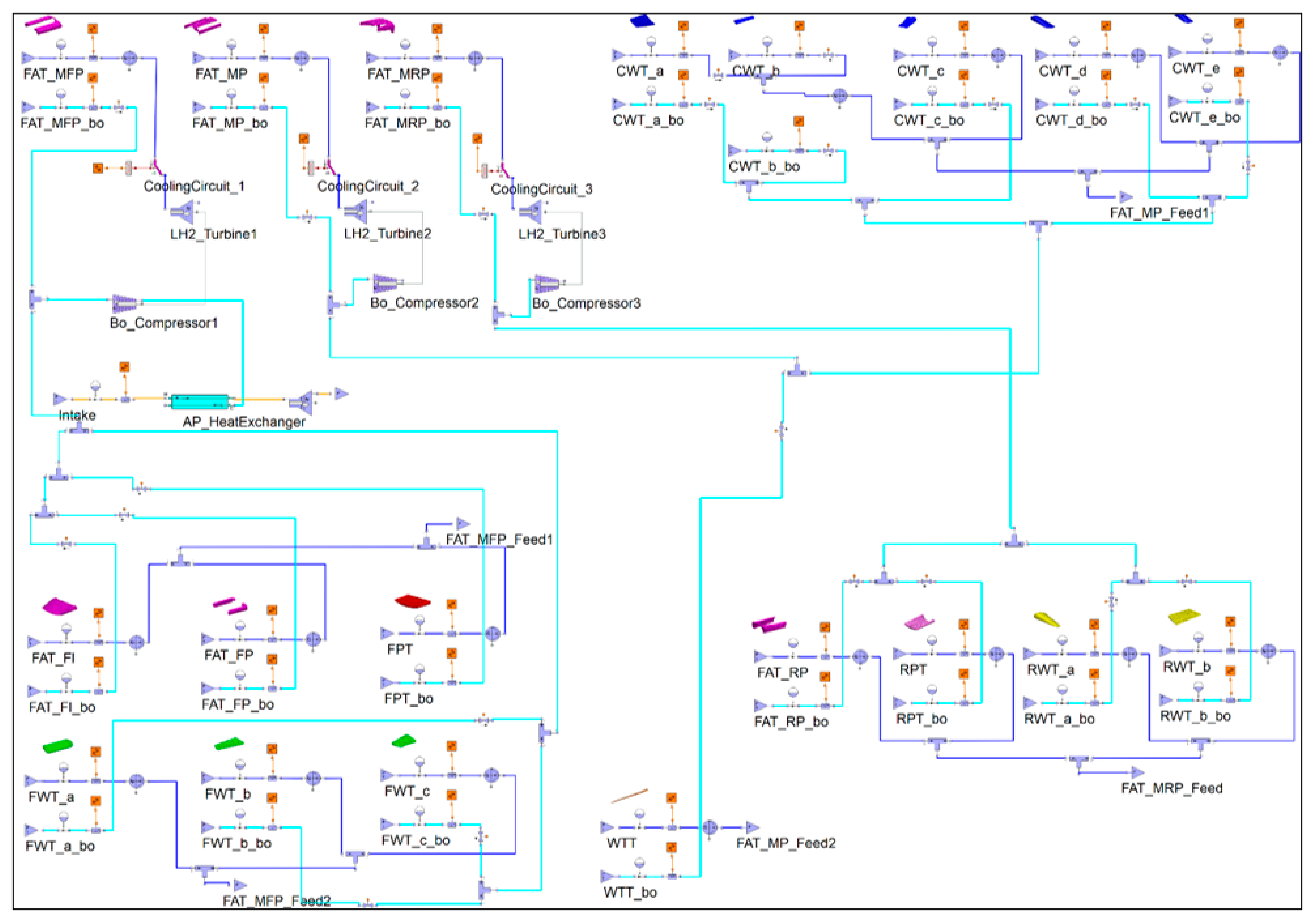
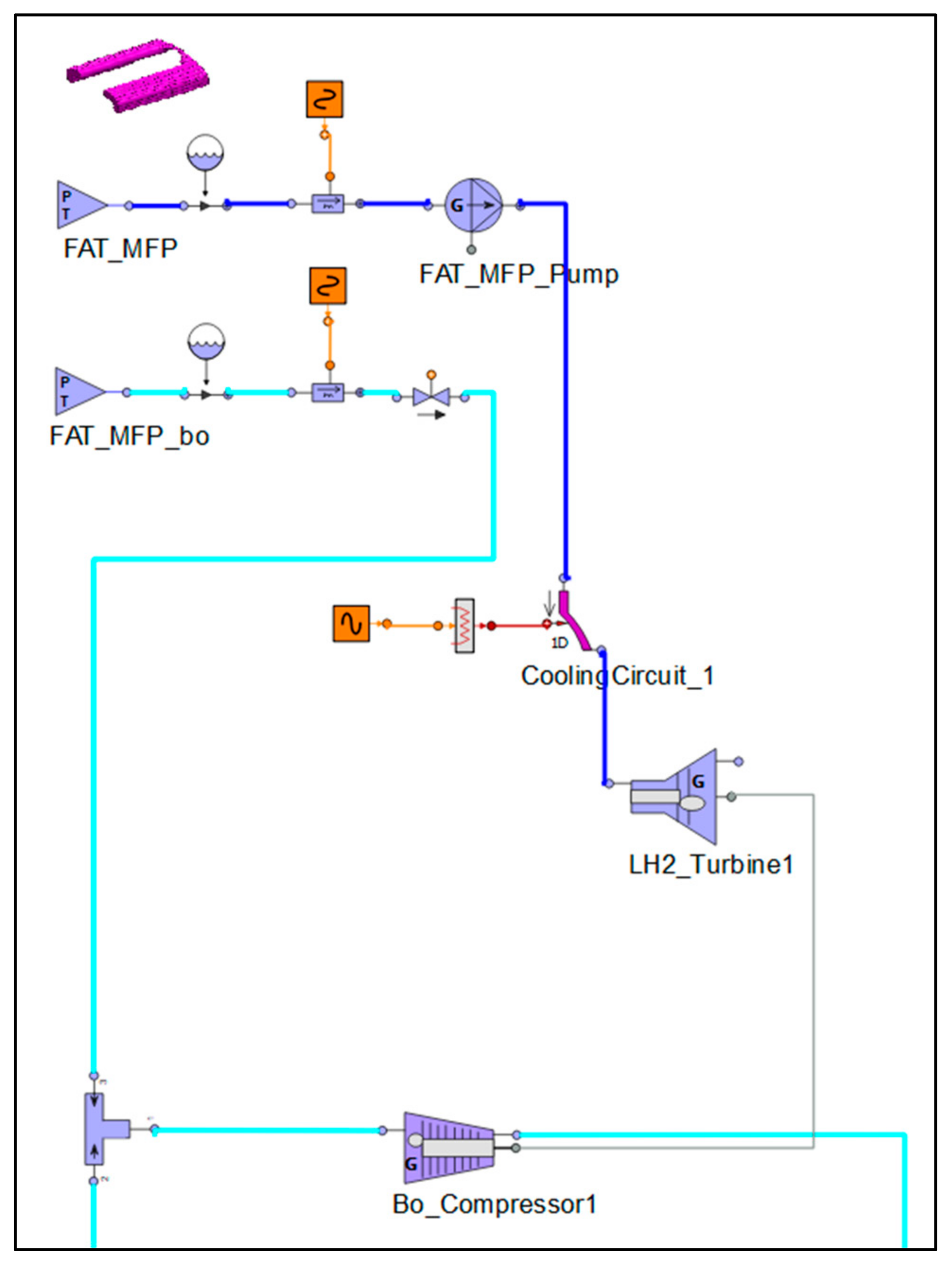
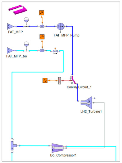
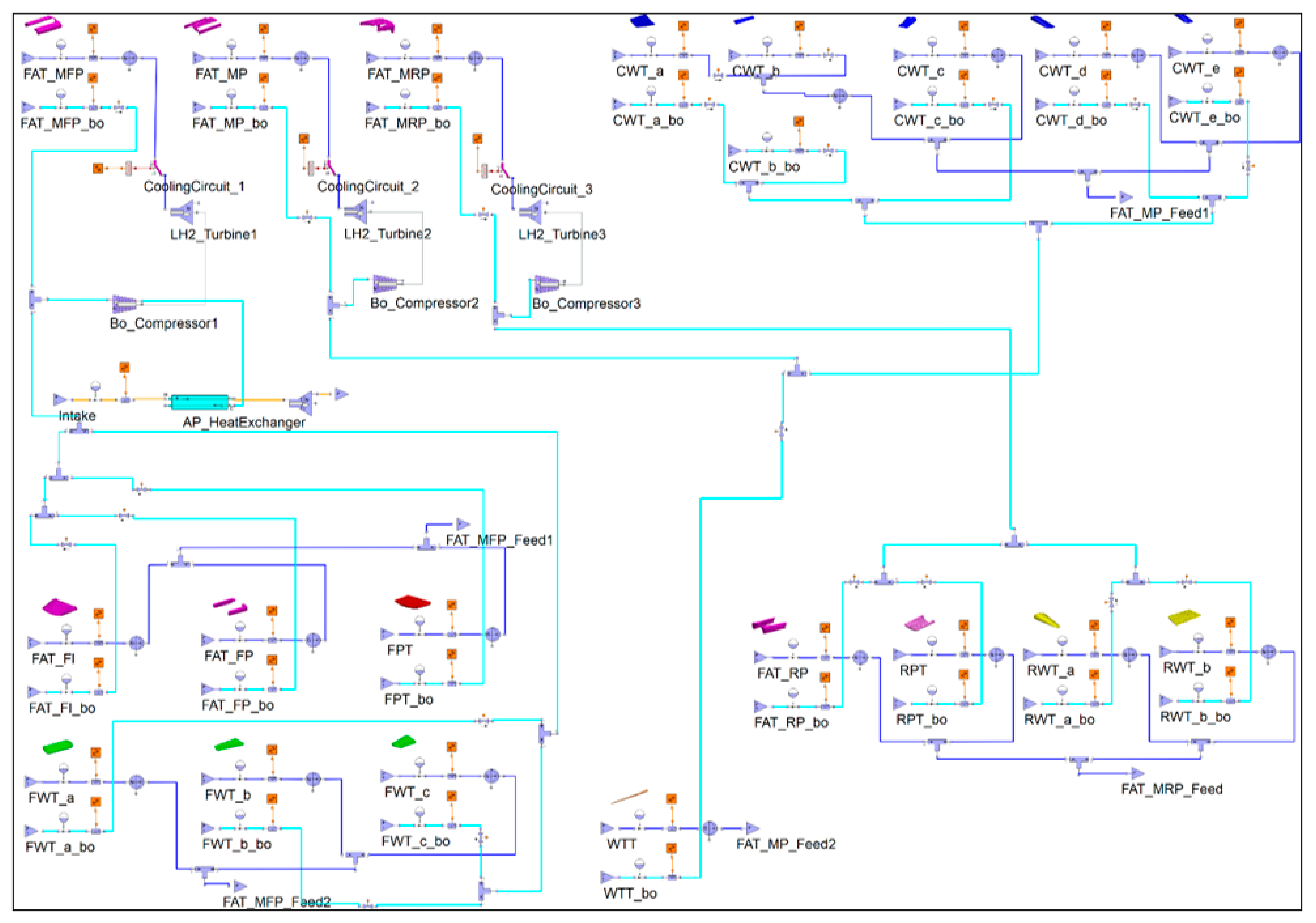
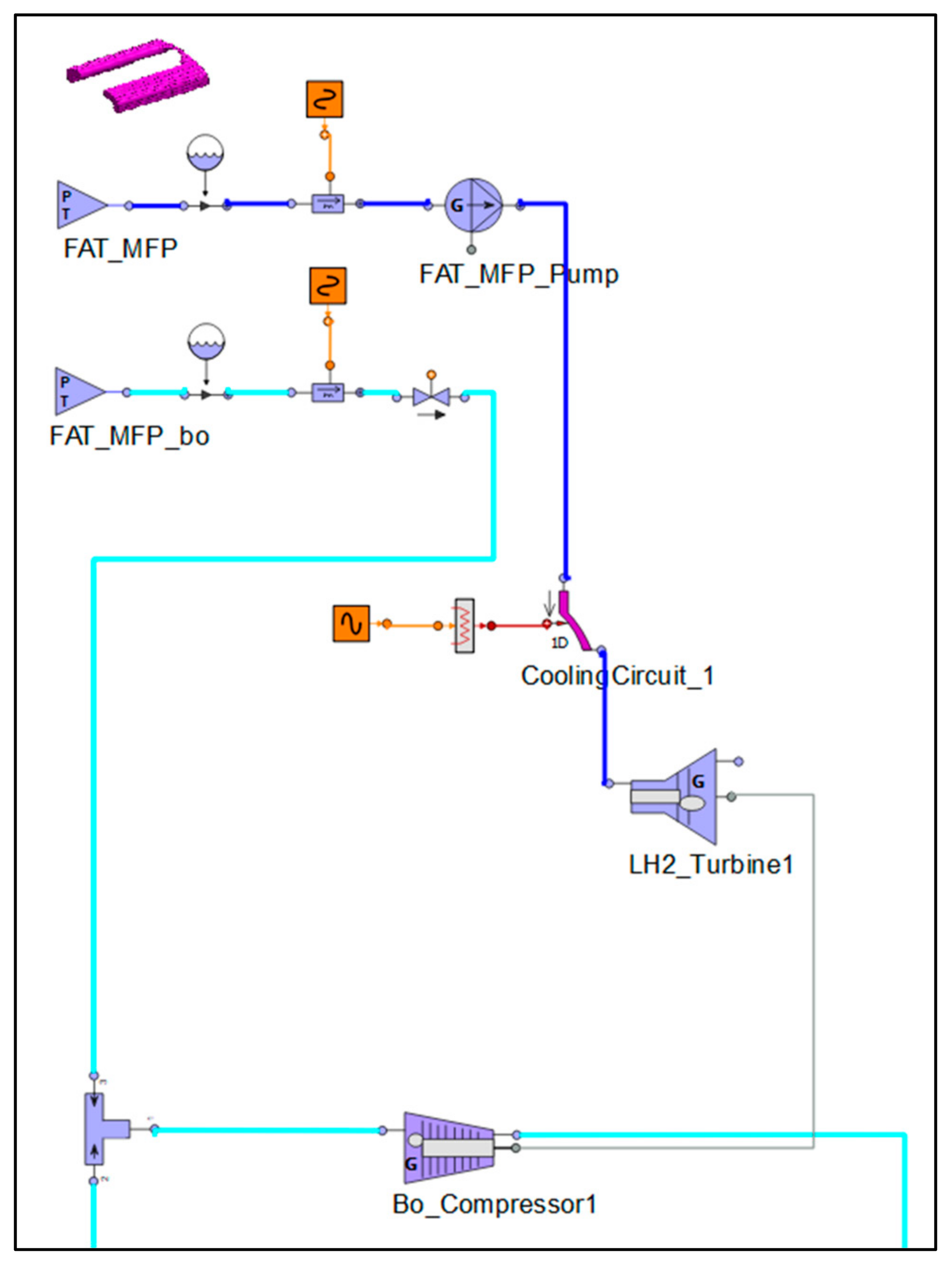
4.1. System Architecture Description
4.2. Assumptions on Systems Interfaces with Impact on TMS Performance
4.2.1. Interface Heat Fluxes
4.2.2. Powerplant Geometrical Interfaces
4.2.3. Propellant System Interfaces
- is the density of propellant [];
- is the conductivity of insulation material [];
- is flight time [s];
- is the temperature of the compartments adjacent to the tank (internal to the vehicle) [K];
- is the temperature of the liquid inside the tank [K];
- is the heat of vaporization of the fuel [].
4.2.4. Environmental Control System Interfaces
4.3. System Modeling
- is the specific speed;
- is the actual rotational speed [rpm];
- is the volumetric flow rate [];
- are the number of parallel and serial stages of the pump, respectively;
- is the pump head [m], defined as in (3)
- as the outlet and inlet pressure [Pa];
- as gravity acceleration [].
- is the mass flow rate [kg/s];
- is rotational speed [rad/s];
- is the isentropic efficiency.
- are the thermal power exchanged between internal and external interfaces [W];
- is the heat transfer coefficient [];
- are the internal and external wall temperatures, respectively [K];
- is the wall conductivity [];
- is the wall thickness [m];
- is the wetted area for heat exchange [];
- is the number of channels.
- are the mass flow rates of hot and cold fluids [kg/s];
- are the enthalpy levels of incoming/outgoing hot fluid [J/kg];
- are the enthalpy levels of outgoing/incoming cold fluid [J/kg].
- are specific heats for hot and cold fluids, respectively [];
- are inlet and outlet temperatures of hot fluid [K];
- are inlet and outlet temperatures of cold fluid [K].
4.4. Simulation and Results
5. Conclusions and Future Works
Author Contributions
Funding
Institutional Review Board Statement
Informed Consent Statement
Data Availability Statement
Conflicts of Interest
Nomenclature
| ACM | Air cycle machine |
| ACN | Active cooling networks |
| ATR | Air turbo rocket |
| CAU | Cold air unit |
| CAV | Cruise and acceleration vehicle |
| CBC | Closed Brayton cycle |
| CFD | Computational fluid dynamics |
| CMC | Ceramic matrix composite |
| CoG | Center of gravity |
| CRB | Closed recuperative Brayton cycle |
| CWT | Center wing tank |
| DMR | Dual-mode ramjet |
| ECS | Environmental control system |
| FAT-FI | Front additional tank-front intake |
| FAT-FP | Front additional tank-front part |
| FAT-MFP | Front additional tank-middle front part |
| FAT-MP | Front additional tank-middle part |
| FAT-MRP | Front additional tank-middle rear part |
| FAT-RP | Front additional tank-rear part |
| FPT | Front pillow tank |
| FWT | Front wing tank |
| LH2 | Liquid hydrogen |
| MTOW | Maximum take-off weight |
| PCHE | Printed circuit heat exchanger |
| PTMS | Power and thermal management system |
| RPT | Rear pillow tank |
| RWT | Rear wing tank |
| SCO2 | Supercritical carbon dioxide |
| TEG | Thermo-electric generator |
| TEMS | Thermal and energy management system |
| TMS | Thermal management system |
| TPS | Thermal Protection System |
| TRL | Technology Readiness Level |
| WTT | Wing tip tank |
Symbols
| Wetted area [] | |
| Specific heats [] | |
| Gravity acceleration [] | |
| Heat transfer coefficient [] | |
| Enthalpy levels [J/kg] | |
| Heat of vaporization [] | |
| Pump head [m] | |
| Conductivity [] | |
| Mass flow rates [kg/s] | |
| Rotational speed [rpm] | |
| Number of channels | |
| Number of parallel and serial stages | |
| Specific speed | |
| Pressures [Pa] | |
| Thermal power [W] | |
| Volumetric flow rate [] | |
| Wall thickness [m] | |
| Flight time [s] | |
| Temperatures [K] | |
| Density of propellant [] | |
| Rotational speed [rad/s] | |
| Isentropic efficiency |
References
- Hirschel, E.H. Basics of Aerothermodynamics, 2nd ed.; Springer: Berlin/Heidelberg, Germany, 2015. [Google Scholar] [CrossRef]
- Hirschel, E.H.; Weiland, C. Selected Aero-Thermodynamic Design Problems of Hypersonic Flight Vehicles; Springer: Berlin/Heidelberg, Germany, 2009. [Google Scholar] [CrossRef]
- Fernandez Villace, V.; Steelant, J. The Thermal Paradox of Hypersonic Cruisers. In Proceedings of the 20th AIAA International Space Planes and Hypersonic Systems and Technologies Conference, Glasgow, UK, 6–9 July 2015. [Google Scholar] [CrossRef]
- Viola, N.; Ferretto, D.; Fusaro, R.; Scigliano, R. Performance Assessment of an Integrated Environmental Control System of Civil Hypersonic Vehicles. Aerospace 2022, 9, 201. [Google Scholar] [CrossRef]
- Qing, J.; Zhou, W.; Bao, W.; Yu, D. Thermodynamic analysis and parametric study of a closed Brayton cycle thermal management system for scramjet. Int. J. Hydrogen Energy 2010, 35, 356–364. [Google Scholar] [CrossRef]
- Gou, J.J.; Chang, Y.; Yan, Z.-W.; Chen, B.; Gong, C.-L. The design of thermal management system for hypersonic launch vehicles based on active cooling networks. Appl. Therm. Eng. 2019, 159, 113938. [Google Scholar] [CrossRef]
- Chen, W.; Wang, R.; Li, X.; Lu, S.; Fang, X. Study of the heat transfer design on an integrated thermal management system for hypersonic vehicles using supercritical nitrogen as expendable coolant. Aerosp. Sci. Technol. 2022, 123, 107440. [Google Scholar] [CrossRef]
- Viola, N.; Roncioni, P.; Gori, O.; Fusaro, R. Aerodynamic Characterization of Hypersonic Transportation Systems and Its Impact on Mission Analysis. Energies 2021, 14, 3580. [Google Scholar] [CrossRef]
- Balland, S.; Fernandez Villace, V.; Steelant, J. Thermal and Energy Management for Hypersonic Cruise Vehicles—Cycle Analysis. In Proceedings of the 20th AIAA International Space Planes and Hypersonic Systems and Technologies Conference, Glasgow, UK, 6–9 July 2015. [Google Scholar] [CrossRef]
- Cheng, K.; Qin, J.; Sun, H.; Dang, C.; Zhang, S.; Liu, X.; Bao, W. Performance assessment of a closed-recuperative-Brayton-cycle based integrated system for power generation and engine cooling of hypersonic vehicle. Aerosp. Sci. Technol. 2019, 87, 278–288. [Google Scholar] [CrossRef]
- Cheng, K.; Qin, J.; Sun, H.; Dang, C.; Zhang, S.; Liu, X.; Bao, W. Performance assessment of an integrated power generation and refrigeration system on hypersonic vehicles. Aerosp. Sci. Technol. 2019, 89, 192–203. [Google Scholar] [CrossRef]
- Guo, L.; Pang, L.; Yang, X.; Zhao, J.; Desheng, M.A. A power and thermal management system for long endurance hypersonic vehicle. Chin. J. Aeronaut. 2022, 36, 29–40. [Google Scholar] [CrossRef]
- Guo, L.; Pang, L.; Zhao, J.; Yang, X. Optimization of Power and Thermal Management System of Hypersonic Vehicle with Finite Heat Sink of Fuel. Energies 2022, 15, 5332. [Google Scholar] [CrossRef]
- Viola, N.; Fusaro, R.; Gori, O.; Marini, M.; Roncioni, P.; Saccone, G.; Saracoglu, B.; Ispir, A.C.; Fureby, C.; Nilsson, T.; et al. Stratofly mr3—How to reduce the environmental impact of high-speed transportation. In Proceedings of the AIAA Scitech 2021 Forum, Virtual, 11–21 January 2021. [Google Scholar] [CrossRef]
- Viola, N.; Fusaro, R.; Vercella, V. Technology roadmapping methodology for future hypersonic transportation systems. Acta Astronaut. 2022, 195, 430–444. [Google Scholar] [CrossRef]
- Viscio, M.A.; Gargioli, E.; Hoffman, J.A.; Maggiore, P.; Messidoro, A.; Viola, N. Future space exploration: From reference scenario definition to key technologies roadmaps. In Proceedings of the 63rd International Astronautical Congress, Naples, Italy, 1–5 October 2012; pp. 9131–9145. [Google Scholar]
- Steelant, J.; Varvill, R.; Defoort, S.; Hannemann, K.; Marini, M. Achievements Obtained for Sustained Hypersonic Flight within the LAPCAT-II Project. In Proceedings of the 20th AIAA International Space Planes and Hypersonic Systems and Technologies Conference, Glasgow, UK, 6–9 July 2015. [Google Scholar] [CrossRef]
- Fusaro, R.; Ferretto, D.; Viola, N.; Scigliano, R.; De Simone, V.; Marini, M. Liquid Metals Heat-Pipe solution for hypersonic air-intake leading edge: Conceptual design, numerical analysis and verification. Acta Astronaut. 2022, 197, 336–352. [Google Scholar] [CrossRef]
- Fusaro, R.; Ferretto, D.; Viola, N. Flight Control System Design and Sizing Methodology for hypersonic cruiser. In Proceedings of the AIAA Aviation Forum 2022, Chicago, IL, USA, 27 June–1 July 2022. [Google Scholar] [CrossRef]
- Ferretto, D.; Fusaro, R.; Viola, N. Propellant subsystem design for hypersonic cruiser exploiting liquid hydrogen. In Proceedings of the AIAA Aviation Forum 2022, Chicago, IL, USA, 27 June–1 July 2022. [Google Scholar] [CrossRef]
- Fusaro, R.; Vercella, V.; Ferretto, D.; Viola, N.; Steelant, J. Economic and environmental sustainability of liquid hydrogen fuel for hypersonic transportation systems. CEAS Space J. 2020, 12, 441–462. [Google Scholar] [CrossRef]
- Hoelzen, J.; Silberhorn, D.; Bensmann, B.; Hanke-Rauschenbach, R. Hydrogen-powered aviation and ist reliance on green hydrogen infrastructure—Review and research gaps. Int. J. Hydrogen Energy 2022, 47, 3108–3130. [Google Scholar] [CrossRef]
- Scigliano, R.; De Simone, V.; Fusaro, R.; Ferretto, D.; Maini, M.; Viola, N. Cooling system of STRATOFLY hypersonic vehicle: Conceptual design, numerical analysis and verification. In Proceedings of the 33rd Congress of the International Council of the Aeronautical Sciences, Stockholm, Sweden, 4–9 September 2022. [Google Scholar]
- Fernandez Villace, V.; Paniagua, G.; Steelant, J. Installed performance evaluation of an air turbo-rocket expander engine. Aerosp. Sci. Technol. 2014, 35, 63–79. [Google Scholar] [CrossRef]
- Goncalves, P.M.; Ispir, A.C.; Saracoglu, B.H. Development and optimization of a hypersonic civil aircraft propulsion plant with regenerator system. In Proceedings of the AIAA Propulsion and Energy 2019 Forum, Indianapolis, IN, USA, 19–22 August 2019. [Google Scholar] [CrossRef]
- Ardema, M.D. Solutions of Two Heat-Transfer Problems with Application to Hypersonic Cruise Aircraft; NASA Technical Memorandum TM X-2025; NASA: Washington, DC, USA, 1970. [Google Scholar]
- Irwin, K.S.; Andrews, W.H. Summary of XB-70 Airplane Cockpit Environmental Data; NASA Technical Report TN-D 5449; NASA: Washington, DC, USA, 1969. [Google Scholar]
- Steelant, J. Achievement obtained on Aero-Thermal Loaded Materials for High-Speed Atmospheric Vehicles within ATLLAS. In Proceedings of the 16th AIAA International Space Planes and Hypersonic Systems and Technologies Conference, Bremen, Germany, 19–22 October 2009. [Google Scholar] [CrossRef]
- Vilà, J.; Moral, J.; Fernandez Villace, V.; Steelant, J. An overview of the ESPSS Libraries: Latest Developments and Future. In Proceedings of the Space Propulsion Conference 2018, Seville, Spain, 14–18 May 2018. [Google Scholar]
- Lemmon, E.W.; McLinden, M.O.; Hiber, L. NIST Reference Fluid Thermodynamic and Transport Properties—REFPROP v9.0; NIST: Gaithersburg, MD, USA, 2013. [Google Scholar]
- Gordon, S.; McBride, B.J. Computer Program for Calculation of Complex Chemical Equilibrium Compositions and Applications, Part I: Analysis; NASA Lewis Research Center: Cleveland, OH, USA, 1994. [Google Scholar]
- Fusaro, R.; Ferretto, D.; Viola, N.; Fernandez Villace, V.; Steelant, J. A methodology for preliminary sizing of a Thermal and Energy Management System for a hypersonic vehicle. Aeronaut. J. 2019, 123, 1508–1544. [Google Scholar] [CrossRef]
- Tizon, J.M.; Roman, A. A mass model for Liquid Propellant Rocket Engines. In Proceedings of the 53rd AIAA-SAE-ASEE Joint Propulsion Conference, Atlanta, GA, USA, 10–12 July 2017. [Google Scholar] [CrossRef]
- Rachov, P. Electric Feed Systems for Liquid Propellant Rocket Engines; Research Report; Buenos Aires University: Buenos Aires, Argentina, 2010. [Google Scholar] [CrossRef]
- Nieman, D.; Schreurs, M. Design of an Integrated Thermal Protection and Energy Management System for Hypersonic Air-Breathing Vehicles. Master’s Thesis, KU Leuven, Leuven, Belgium, 2021. [Google Scholar]





















| Station | Temperature [K] | Pressure [MPa] |
|---|---|---|
| 0–intake | 200–720 | 0.02–0.08 |
| 1 | 417 | 0.13 |
| 2 | 564 | 0.50 |
| 3 | 462 | 0.48 |
| 4 | 295 | 0.1 |
| Mission Time | Mission Phase | Reference Altitude | Reference Mach |
|---|---|---|---|
| 0–2777 | T/O—subsonic/supersonic/hypersonic climb | 0–28,800 | 0.3–6.35 |
| 2778–3572 | Hypersonic climb—hypersonic cruise | 28,800–32,700 | 6.35–8 |
| 3573–3941 | Hypersonic cruise | 32,700–33,400 | 8 |
| 3942–4122 | Hypersonic cruise | 33,400 | 8 |
| 4123–5618 | Hypersonic cruise | 33,400–34,000 | 8 |
| 5619–6131 | Hypersonic cruise | 34,000–34,200 | 8 |
| 6132–7374 | Hypersonic cruise | 34,200–34,700 | 8 |
| 7375–8254 | Hypersonic cruise | 34,700–35,000 | 8 |
| 8255–10,487 | Hypersonic cruise—hypersonic/supersonic descent | 35,000–18,700 | 8–1.2 |
| 10,488–12,238 | Supersonic/subsonic descent—approach–landing | 18,700–0 | 1.2–0.3 |
| Element | Number | Total Mass [kg] | Total Volume [] |
|---|---|---|---|
| Feed turbopumps | 6 | 1100 | 0.20 |
| Electrical transfer pumps | 40 | 870 | 0.15 |
| Boil-off compressors | 3 | 750 | 0.23 |
| Hydrogen turbines | 3 | 450 | 0.29 |
Disclaimer/Publisher’s Note: The statements, opinions and data contained in all publications are solely those of the individual author(s) and contributor(s) and not of MDPI and/or the editor(s). MDPI and/or the editor(s) disclaim responsibility for any injury to people or property resulting from any ideas, methods, instructions or products referred to in the content. |
© 2023 by the authors. Licensee MDPI, Basel, Switzerland. This article is an open access article distributed under the terms and conditions of the Creative Commons Attribution (CC BY) license (https://creativecommons.org/licenses/by/4.0/).
Share and Cite
Ferretto, D.; Viola, N. Preliminary Design and Simulation of a Thermal Management System with Integrated Secondary Power Generation Capability for a Mach 8 Aircraft Concept Exploiting Liquid Hydrogen. Aerospace 2023, 10, 180. https://doi.org/10.3390/aerospace10020180
Ferretto D, Viola N. Preliminary Design and Simulation of a Thermal Management System with Integrated Secondary Power Generation Capability for a Mach 8 Aircraft Concept Exploiting Liquid Hydrogen. Aerospace. 2023; 10(2):180. https://doi.org/10.3390/aerospace10020180
Chicago/Turabian StyleFerretto, Davide, and Nicole Viola. 2023. "Preliminary Design and Simulation of a Thermal Management System with Integrated Secondary Power Generation Capability for a Mach 8 Aircraft Concept Exploiting Liquid Hydrogen" Aerospace 10, no. 2: 180. https://doi.org/10.3390/aerospace10020180
APA StyleFerretto, D., & Viola, N. (2023). Preliminary Design and Simulation of a Thermal Management System with Integrated Secondary Power Generation Capability for a Mach 8 Aircraft Concept Exploiting Liquid Hydrogen. Aerospace, 10(2), 180. https://doi.org/10.3390/aerospace10020180
