Predicted Future Benefits for an Endemic Rodent in the Irano-Turanian Region
Abstract
1. Introduction
2. Materials and Methods
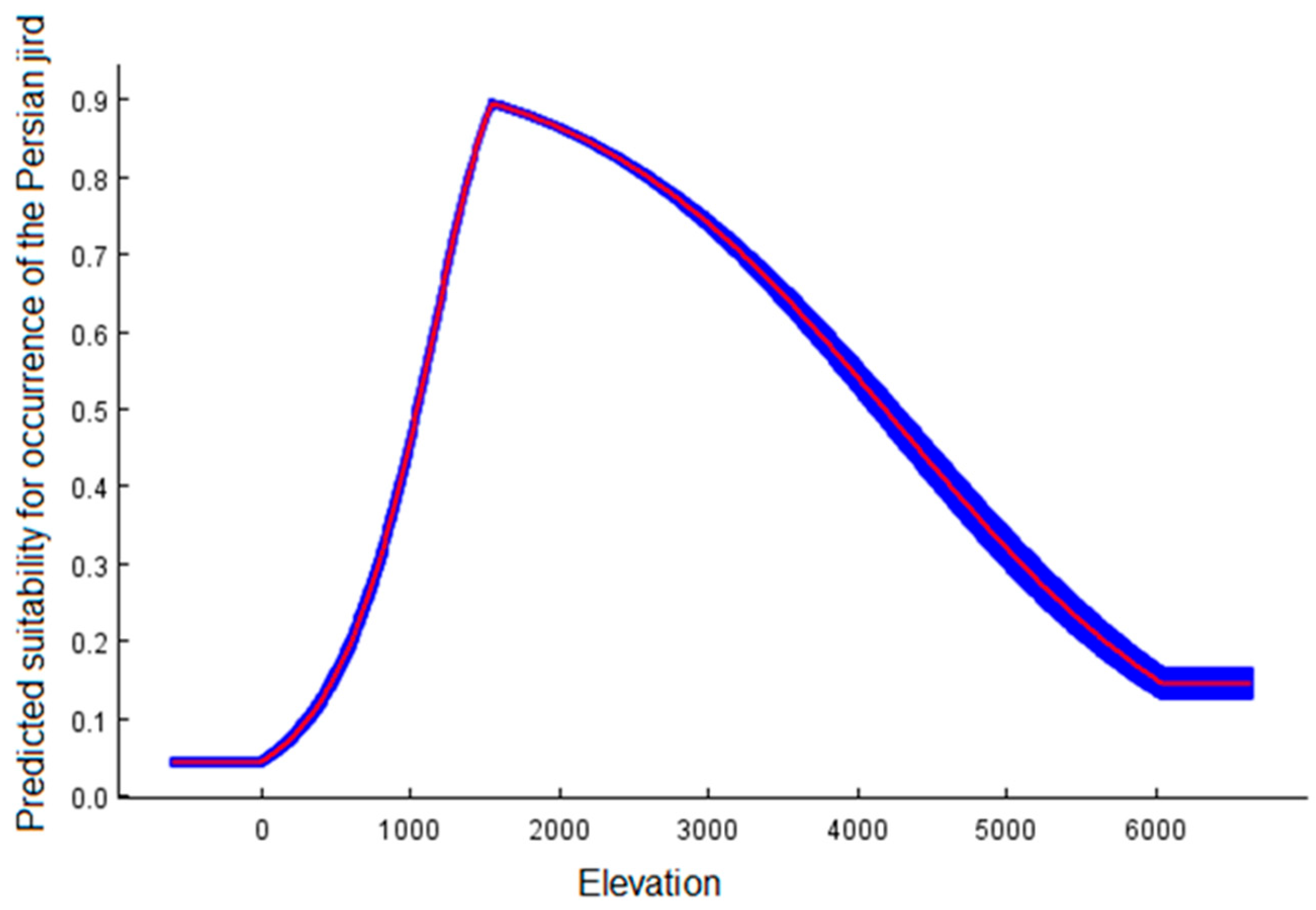
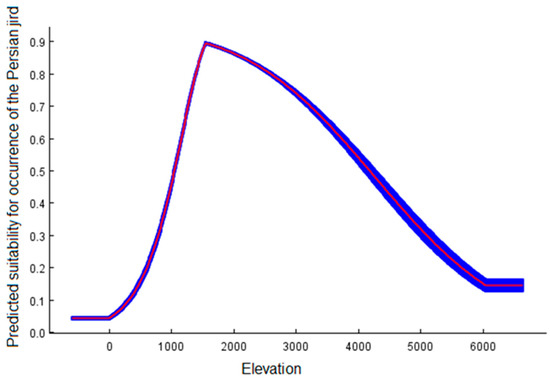
3. Results
4. Discussion
Author Contributions
Funding
Institutional Review Board Statement
Informed Consent Statement
Data Availability Statement
Conflicts of Interest
References
- Parmesan, C.; Yohe, G. A globally coherent fingerprint of climate change impacts across natural systems. Nature 2003, 421, 37–42. [Google Scholar] [CrossRef] [PubMed]
- Walther, G.R.; Post, E.; Convey, P.; Menzel, A.; Parmesan, C.; Beebee, T.J.; Fromentin, J.-M.; Hoegh-Guldberg, O.; Bairlein, F. Ecological responses to recent climate change. Nature 2002, 416, 389–395. [Google Scholar] [CrossRef] [PubMed]
- Intergovernmental Panel on Climate Change. Climate Change 2014: Synthesis Report. Contribution of Working Groups I, II and III to the Fifth Assessment Report of the Intergovernmental Panel on Climate Change; IPCC: Geneva, Switzerland, 2014; pp. 1–151. [Google Scholar]
- Bellard, C.; Bertelsmeier, C.; Leadley, P.; Thuiller, W.; Courchamp, F. Impacts of climate change on the future of biodiversity. Ecol. Lett. 2012, 15, 365–377. [Google Scholar] [CrossRef] [PubMed]
- Chen, I.C.; Hill, J.K.; Ohlemüller, R.; Roy, D.B.; Thomas, C.D. Rapid range shifts of species associated with high levels of climate warming. Science 2011, 333, 1024–1026. [Google Scholar] [CrossRef] [PubMed]
- Li, X.; Tian, H.; Wang, Y.; Li, R.; Song, Z.; Zhang, F.; Xu, M.; Li, D. Vulnerability of 208 endemic or endangered species in China to the effects of climate change. Reg. Environ. Chang. 2013, 13, 843–852. [Google Scholar] [CrossRef]
- Hof, A.R.; Rodríguez-Castañeda, G.; Allen, A.M.; Jansson, R.; Nilsson, C. Vulnerability of Subarctic and Arctic breeding birds. Ecol. Applic. 2017, 27, 219–234. [Google Scholar] [CrossRef] [PubMed]
- Hof, A.R.; Allen, A.M. An uncertain future for the endemic Galliformes of the Caucasus. Sci. Total Environ. 2019, 651, 725–735. [Google Scholar] [CrossRef]
- Ohlemüller, R.; Anderson, B.J.; Araújo, M.B.; Butchart, S.H.; Kudrna, O.; Ridgely, R.S.; Thomas, C.D. The coincidence of climatic and species rarity: High risk to small-range species from climate change. Biol. Lett. 2008, 4, 568–572. [Google Scholar] [CrossRef]
- Nogués-Bravo, D.; Araújo, M.B.; Errea, M.P.; Martinez-Rica, J.P. Exposure of global mountain systems to climate warming during the 21st Century. Glob. Environ. Chang. 2007, 17, 420–428. [Google Scholar] [CrossRef]
- Parmesan, C. Ecological and evolutionary responses to recent climate change. Annu. Rev. Ecol. Evol. Syst. 2006, 37, 637–669. [Google Scholar] [CrossRef]
- La Sorte, F.A.; Jetz, W. Projected range contractions of montane biodiversity under global warming. P. Roy. Soc. B 2010, 277, 3401–3410. [Google Scholar] [CrossRef] [PubMed]
- Makhdoum, M.F. Management of protected areas and conservation of biodiversity in Iran. Int. J. Environ. Stud. 2008, 65, 563–585. [Google Scholar] [CrossRef]
- Gholamifard, A. Endemism in the reptile fauna of Iran. Iran. J. Anim. Biosyst. 2011, 7, 13–29. [Google Scholar]
- Abahussain, A.A.; Abdu, A.S.; Al-Zubari, W.K.; El-Deen, N.A.; Abdul-Raheem, M. Desertification in the Arab Region: Analysis of current status and trends. J. Arid Environ. 2002, 51, 521–545. [Google Scholar] [CrossRef]
- Nasrallah, H.A.; Balling, R.C. Impact of desertification on temperature trends in the Middle East. Environ. Monit. Assess. 1995, 37, 265–271. [Google Scholar] [CrossRef]
- Vaghefi, S.A.; Keykhai, M.; Jahanbakhshi, F.; Sheikholeslami, J.; Ahmadi, A.; Yang, H.; Abbaspour, K.C. The future of extreme climate in Iran. Sci. Rep. 2019, 9, 1–11. [Google Scholar] [CrossRef]
- Millennium Ecosystem Assessment. Ecosystems and Human Well-Being: Desertification Synthesis; World Resources Institute: Washington, DC, USA, 2005; pp. 1–36. [Google Scholar]
- Mohammadi, S.; Ebrahimi, E.; Moghadam, M.S.; Bosso, L. Modelling current and future potential distributions of two desert jerboas under climate change in Iran. Ecol. Infor. 2019, 52, 7–13. [Google Scholar] [CrossRef]
- Kryštufek, B.; Vohralík, V.; Obuch, J. Endemism, vulnerability and conservation issues for small terrestrial mammals from the Balkans and Anatolia. Folia Zool. 2009, 58, 291. [Google Scholar]
- Ceballos, G.; Brown, J.H. Global patterns of mammalian diversity, endemism, and endangerment. Conserv. Biol. 1995, 9, 559–568. [Google Scholar] [CrossRef]
- Entwistle, A.C.; Stephenson, P.J. Small mammals and the conservation agenda. In Priorities for the Conservation of Mammalian Diversity: Has the Panda Had Its Day? Entwistle, A.C., Dunstone, N., Eds.; Cambridge University Press: Cambridge, UK, 2000; Volume 3, pp. 119–140. [Google Scholar]
- Dianat, M.; Darvish, J.; Cornette, R.; Aliabadian, M.; Nicolas, V. Evolutionary history of the Persian jird, Meriones persicus, based on genetics, species distribution modelling and morphometric data. J. Zool. Syst. Evol. Res. 2017, 55, 29–45. [Google Scholar] [CrossRef]
- Karami, M.; Hutterer, R.; Benda, P.; Siahsarvie, R.; Kryštufek, B. Annotated check-list of the mammals of Iran. Lynx 2008, 39, 63–102. [Google Scholar]
- Molur, S.; Sozen, M. Meriones persicus . In The IUCN Red List of Threatened Species 2016: E.T13166A22433231; IUCN, Red List of Threatened Species: Cambridge, UK, 2016. [Google Scholar] [CrossRef]
- Chakravarthy, A.K.; Shomen Mukherjee Saha, S.S.; Binu Priya, A.R. Meriones persicus (Blanford, 1875). In Status of South Asian Non-Volant Small Mammals: Conservation Assessment and Management Plan (C.A.M.P.) Workshop Report; Molur, S., Srinivasulu, C., Srinivasulu, B., Walker, S., Nameer, P.O., Ravikumar, L., Eds.; Zoo Outreach Organization/CBSG-South Asia: Coimbatore, India, 2005; pp. 306–307. [Google Scholar]
- Denys, C.; Taylor, P.J.; Aplin, K.P. Family muridae (true mice and rats, gerbils and relatives). In Handbook of the Mammals of the World. Vol. 7. Rodents II; Wilson, D.E., Lacher, T.E., Mittermeier, R.A., Jr., Eds.; Lynx Edicion: Barcelona, Spain, 2017; pp. 536–886. [Google Scholar]
- Kryštufek, B.; Vohralík, V. Mammals of Turkey and Cyprus, Rodentia II: Cricetinae, Muridae, Spalacidae, Calomyscidae, Capromyidae, Hystricidae, Castoridae; Science and Research Centre of the Republic of Slovenia: Koper, Slovenia, 2009; pp. 230–236. [Google Scholar]
- Mohammadi, S.; Kaboli, M.; Aliabadian, M.; Mohammadi, V. Burrow configuration of Persian jird Meriones persicus Blanford, 1875 (Rodentia: Muridae, Gerbillinae). Mammal. Biol. 2011, 76, 515–517. [Google Scholar] [CrossRef]
- Phillips, S.J.; Anderson, R.P.; Schapire, R.E. Maximum entropy modeling of species geographic distributions. Ecol. Model. 2006, 190, 231–259. [Google Scholar] [CrossRef]
- Heap, M.J.; Culham, A.; Lenoir, J.; Gavilán, R.G. Can the Iberian floristic diversity withstand near-future climate change? Open J. Ecol. 2014, 4, 1089–1101. [Google Scholar] [CrossRef]
- Struecker, B.P.; Milanovich, J.R. Predicted suitable habitat declines for midwestern united states amphibians under future climate change and land-use change scenarios. Herpetol. Conserv. Bio. 2017, 12, 635–654. [Google Scholar]
- Hernandez, P.A.; Graham, C.H.; Master, L.L.; Albert, D.L. The effect of sample size and species characteristics on performance of different species distribution modeling methods. Ecography 2006, 29, 773–785. [Google Scholar] [CrossRef]
- Elith, J.; Phillips, S.J.; Hastie, T.; Dudík, M.; Chee, Y.E.; Yates, C.J. A statistical explanation of MaxEnt for ecologists. Divers. Distrib. 2011, 17, 43–57. [Google Scholar] [CrossRef]
- Merow, C.; Smith, M.J.; Merow, C.; Silander, J.A., Jr. A practical guide to MaxEnt for modeling species’ distributions: What it does, and why inputs and settings matter. Ecography 2013, 36, 1058–1069. [Google Scholar] [CrossRef]
- GBIF Secretariat 2017. Available online: https://www.gbif.org/ (accessed on 1 October 2018).
- Hof, A.R.; Jansson, R.; Nilsson, C. The usefulness of elevation as a predictor variable in species distribution modelling. Ecol. Model. 2012, 246, 86–90. [Google Scholar] [CrossRef]
- WorldClim. Available online: www.worldclim.org (accessed on 1 October 2018).
- Hijmans, R.J.; Cameron, S.E.; Parra, J.L.; Jones, P.G.; Jarvis, A. Very high resolution interpolated climate surfaces for global land areas. Int. J. Climatol. 2005, 25, 1965–1978. [Google Scholar] [CrossRef]
- Land-Use Harmonization2. Available online: http://luh.umd.edu/data.shtml (accessed on 1 October 2018).
- Hurtt, G.C.; Chini, L.P.; Frolking, S.; Betts, R.A.; Feddema, J.; Fischer, G.; Fisk, J.P.; Hibbard, K.; Houghton, R.A.; Janetos, A.; et al. Harmonization of land-use scenarios for the period 1500–2100: 600 years of global gridded annual land-use transitions, wood harvest, and resulting secondary lands. Clim. Chang. 2011, 109, 117–161. [Google Scholar] [CrossRef]
- DIVA-GIS. Available online: http://diva-gis.org/gdata (accessed on 1 December 2018).
- Van Vuuren, D.P.; Edmonds, J.; Kainuma, M.; Riahi, K.; Thomson, A.; Hibbard, K.; Hurtt, G.C.; Kram, T.; Krey, V.; Lamarque, J.-F.; et al. The representative concentration pathways: An overview. Clim. Chang. 2011, 109, 5–31. [Google Scholar] [CrossRef]
- Gent, P.R.; Danabasoglu, G.; Donner, L.J.; Holland, M.M.; Hunke, E.C.; Jayne, S.R.; Lawrence, D.M.; Neale, R.B.; Rasch, P.J.; Vertenstein, M.; et al. The community climate system model version 4. J. Clim. 2011, 24, 4973–4991. [Google Scholar] [CrossRef]
- Voldoire, A.; Sanchez-Gomez, E.; Salas y Mélia, D.; Decharme, B.; Cassou, C.; Sénési, S.; Valcke, S.; Beau, I.; Alias, A.; Chevallier, M.; et al. The CNRM-CM5. 1 global climate model: Description and basic evaluation. Clim. Dynam. 2013, 40, 2091–2121. [Google Scholar] [CrossRef]
- Jones, C.D.; Hughes, J.K.; Bellouin, N.; Hardiman, S.C.; Jones, G.S.; Knight, J.; Liddicoat, S.; O’Connor, F.M.; Andres, R.J.; Bell, C.; et al. The HadGEM2-ES implementation of CMIP5 centennial simulations. Geosci. Model Dev. 2011, 4, 543–570. [Google Scholar] [CrossRef]
- Dufresne, J.-L.; Foujols, M.-A.; Denvil, S.; Caubel, A.; Marti, O.; Aumont, O.; Balkanski, Y.; Bekki, S.; Bellenger, H.; Benshila, R.; et al. Climate change projections using the IPSL-CM5 Earth system model: From CMIP3 to CMIP5. Clim. Dynam. 2013, 40, 2123–2165. [Google Scholar] [CrossRef]
- Watanabe, S.; Hajima, T.; Sudo, K.; Nagashima, T.; Takemura, T.; Okajima, H.; Nozawa, T.; Kawase, H.; Abe, M.; Yokohata, T.; et al. MIROC-ESM 2010: Model description and basic results of CMIP5-20c3m experiments. Geosci. Model Dev. 2011, 4, 845–872. [Google Scholar] [CrossRef]
- Graham, M.H. Confronting multicollinearity in ecological multiple regression. Ecology 2003, 84, 2809–2815. [Google Scholar] [CrossRef]
- Phillips, S.J.; Anderson, R.P.; Dudík, M.; Schapire, R.E.; Blair, M.E. Opening the black box: An open-source release of Maxent. Ecography 2017, 40, 887–893. [Google Scholar] [CrossRef]
- Araújo, M.B.; Guisan, A. Five (or so) challenges for species distribution modelling. J. Biogeogr. 2006, 33, 1677–1688. [Google Scholar] [CrossRef]
- Peterson, A.J.; Soberón, J.; Pearson, R.G.; Anderson, R.P.; Martínez-Meyer, E.; Nakamura, M.B.A. Ecological Niches and Geographic Distributions (MPB-49). Princeton University Press: Princeton, NJ, USA, 2011; pp. 97–137. [Google Scholar]
- Phillips, S.J.; Dudík, M. Modeling of species distributions with Maxent: New extensions and a comprehensive evaluation. Ecography 2008, 31, 161–175. [Google Scholar] [CrossRef]
- Thuiller, W.; Broennimann, O.; Hughes, G.; Alkemade, J.R.M.; Midgley, G.F.; Corsi, F. Vulnerability of African mammals to anthropogenic climate change under conservative land transformation assumptions. Glob. Chang. Biol. 2006, 12, 424–440. [Google Scholar] [CrossRef]
- Khazaee, M.; Hamidian, A.H.; Shabani, A.A.; Ashrafi, S.; Mirjalili, S.A.A.; Esmaeilzadeh, E. Accumulation of heavy metals and as in liver, hair, femur, and lung of Persian jird (Meriones persicus) in Darreh Zereshk copper mine, Iran. Environ. Sci. Pollut. R. 2016, 23, 3860–3870. [Google Scholar] [CrossRef] [PubMed]
- Hughes, C.L.; Hill, J.K.; Dytham, C. Evolutionary trade-offs between reproduction and dispersal in populations at expanding range boundaries. P. Roy. Soc. B 2003, 270 (Suppl. 2), S147–S150. [Google Scholar] [CrossRef] [PubMed]
- Reed, D.H. Extinction risk in fragmented habitats. Anim. Conserv. 2004, 7, 181–191. [Google Scholar] [CrossRef]
- Bolger, D.T.; Alberts, A.C.; Sauvajot, R.M.; Potenza, P.; McCalvin, C.; Tran, D.; Mazzoni, S.; Soulé, M.E. Response of rodents to habitat fragmentation in coastal southern California. Ecol. Applic. 1997, 7, 552–563. [Google Scholar] [CrossRef]
- Elith, J.; Leathwick, J.R. Species distribution models: Ecological explanation and prediction across space and time. Annu. Rev. Ecol. Evol. S. 2009, 40, 677–697. [Google Scholar] [CrossRef]
- Austin, M.P. Spatial prediction of species distribution: An interface between ecological theory and statistical modelling. Ecol. Model. 2002, 157, 101–118. [Google Scholar] [CrossRef]
- Debinski, D.M.; Cross, M.S. Conservation and global climate change. Princ. Guide Ecol. 2009, 1, 557–565. [Google Scholar]
- Levinsky, I.; Skov, F.; Svenning, J.C.; Rahbek, C. Potential impacts of climate change on the distributions and diversity patterns of European mammals. Biodivers. Conserv. 2007, 16, 3803–3816. [Google Scholar] [CrossRef]
- WallisDeVries, M.F.; Baxter, W.; Van Vliet, A.J. Beyond climate envelopes: Effects of weather on regional population trends in butterflies. Oecologia 2011, 167, 559. [Google Scholar] [CrossRef] [PubMed]
- Pearson, R.G.; Dawson, T.P. Predicting the impacts of climate change on the distribution of species: Are bioclimate envelope models useful? Glob. Ecol. Biogeogr. 2003, 12, 361–371. [Google Scholar] [CrossRef]
- Guisan, A.; Thuiller, W. Predicting species distribution: Offering more than simple habitat models. Ecol. Lett. 2005, 8, 993–1009. [Google Scholar] [CrossRef]
- Lazo-Cancino, D.; Rivera, R.; Paulsen-Cortez, K.; González-Berríos, N.; Rodríguez-Gutiérrez, R.; Rodríguez-Serrano, E. The impacts of climate change on the habitat distribution of the vulnerable Patagonian-Fueguian species Ctenomys magellanicus (Rodentia, Ctenomyidae). J. Arid Environ. 2020, 173, 104016. [Google Scholar] [CrossRef]
- Jafari, A.; Zamani-Ahmadmahmoodi, R.; Mirzaei, R. Persian leopard and wild sheep distribution modeling using the Maxent model in the Tang-e-Sayad protected area, Iran. Mammalia 2019, 83, 84–96. [Google Scholar] [CrossRef]






| Input Variables | Source |
|---|---|
| C3 nitrogen fixing crops | Land-Use Harmonization project |
| C4 perennial crops | Land-Use Harmonization project |
| Elevation | CIESIN |
| Human population density | CIESIN |
| Isothermality | Worldclim |
| Mean temperature of the coldest quarter | Worldclim |
| Mean temperature of the wettest quarter | Worldclim |
| Non-forested primary land | Land-Use Harmonization project |
| Precipitation of the coldest quarter | Worldclim |
| Precipitation of the wettest month | Worldclim |
| Precipitation seasonality | Worldclim |
| Rangeland | Land-Use Harmonization project |
| Secondary mean biomass | Land-Use Harmonization project |
| Temperature annual range | Worldclim |
| Temperature seasonality | Worldclim |
| Climate Model | Quartile | RCP 4.5—2050 | RCP 4.5—2070 | RCP 8.5—2050 | RCP 8.5—2070 |
|---|---|---|---|---|---|
| HadGEM2-ES | 1st | ![]() | ![]() | ![]() | ![]() |
| Med | ![]() | ![]() | ![]() | ![]() | |
| 3rd | ![]() | = | ![]() | = | |
| CCSM4 | 1st | ![]() | ![]() | ![]() | ![]() |
| Med | ![]() | ![]() | = | ![]() | |
| 3rd | ![]() | ![]() | = | = | |
| MIROC-ESM | 1st | ![]() | ![]() | = | = |
| Med | ![]() | ![]() | = | = | |
| 3rd | = | ![]() | ![]() | ![]() | |
| CNRM-CM5 | 1st | ![]() | ![]() | ![]() | ![]() |
| Med | ![]() | ![]() | ![]() | ![]() | |
| 3rd | ![]() | ![]() | ![]() | ![]() | |
| IPSL-CM5A-LR | 1st | ![]() | ![]() | = | = |
| Med | ![]() | ![]() | = | ![]() | |
| 3rd | = | ![]() | ![]() | ![]() |
: >+50%;
: +30–+50%;
: +10–+30%; =: −10–+10%;
: −10–−30%;
: <−30%.Publisher’s Note: MDPI stays neutral with regard to jurisdictional claims in published maps and institutional affiliations. |
© 2021 by the authors. Licensee MDPI, Basel, Switzerland. This article is an open access article distributed under the terms and conditions of the Creative Commons Attribution (CC BY) license (http://creativecommons.org/licenses/by/4.0/).
Share and Cite
Meeussen, S.E.J.; Hof, A.R. Predicted Future Benefits for an Endemic Rodent in the Irano-Turanian Region. Climate 2021, 9, 16. https://doi.org/10.3390/cli9010016
Meeussen SEJ, Hof AR. Predicted Future Benefits for an Endemic Rodent in the Irano-Turanian Region. Climate. 2021; 9(1):16. https://doi.org/10.3390/cli9010016
Chicago/Turabian StyleMeeussen, Suzanna E. J., and Anouschka R. Hof. 2021. "Predicted Future Benefits for an Endemic Rodent in the Irano-Turanian Region" Climate 9, no. 1: 16. https://doi.org/10.3390/cli9010016
APA StyleMeeussen, S. E. J., & Hof, A. R. (2021). Predicted Future Benefits for an Endemic Rodent in the Irano-Turanian Region. Climate, 9(1), 16. https://doi.org/10.3390/cli9010016
