Assessment of Rural Flood Risk and Factors Influencing Household Flood Risk Perception in the Haut-Bassins Region of Burkina Faso, West Africa
Abstract
1. Introduction
2. Study Area and Methods
2.1. Study Area Description
2.2. Identification of Flood-Prone Households and Data Collection
2.3. Selection of Household Flood Risk Indicators
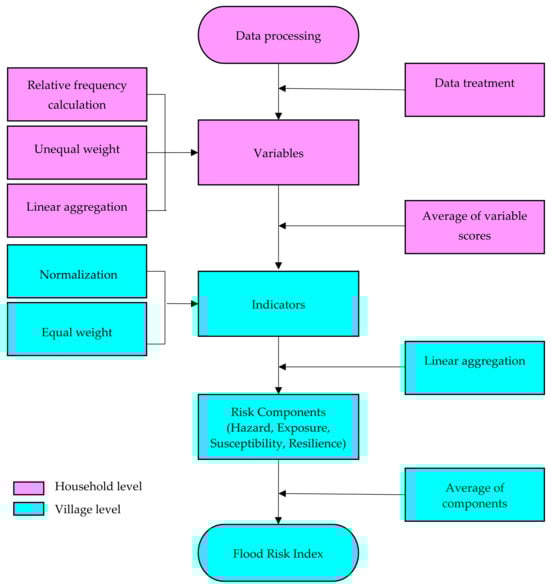
2.4. Development of the Flood Risk Index
2.5. Risk Perception and Flood Risk Perception Index
2.6. Determinants Influencing Flood Risk Perception
3. Results
3.1. Assessment of Flood Risk Components
3.2. Flood Risk Perception, Flood Risk Perception Index, and Link with Flood Risk Index
3.2.1. Perception of Flood Risk by Households
3.2.2. Link between the Flood Risk Perception Index and the Estimated Flood Risk Index
3.3. Analyzing Factors Influencing Household Flood Risk Perception
4. Discussion
4.1. Household Flood Risk Assessment
4.2. Factors Influencing Households’ Flood Risk Perception
5. Limitations
6. Conclusions
Supplementary Materials
Author Contributions
Funding
Data Availability Statement
Acknowledgments
Conflicts of Interest
References
- Li, C.; Chai, Y.; Yang, L.; Li, H. Spatio-Temporal Distribution of Flood Disasters and Analysis of Influencing Factors in Africa. Nat. Hazards 2016, 82, 721–731. [Google Scholar] [CrossRef]
- Schraven, B.; Adaawen, S.; Rademacher-Schulz, C.; Segadlo, N. Climate Change Impacts on Human (Im-) Mobility in Sub-Saharan Africa: Recent Trends and Options for Policy Responses; Deutsche Gesellschaft für Internationale Zusammenarbeit: Bonn, Germany; Eschborn, Germany, 2020. [Google Scholar]
- Teye, J.K. Migration in West Africa: IMISCOE Regional Reader; Springer Nature: Berlin/Heidelberg, Germany, 2022. [Google Scholar]
- Ahern, M.; Kovats, R.S.; Wilkinson, P.; Few, R.; Matthies, F. Global Health Impacts of Floods: Epidemiologic Evidence. Epidemiol. Rev. 2005, 27, 36–46. [Google Scholar] [CrossRef] [PubMed]
- Reed, C.; Anderson, W.; Kruczkiewicz, A.; Nakamura, J.; Gallo, D.; Seager, R.; McDermid, S.S. The Impact of Flooding on Food Security across Africa. Proc. Natl. Acad. Sci. USA 2022, 119, e2119399119. [Google Scholar] [CrossRef]
- Tazen, F.; Diarra, A.; Kabore, R.F.W.; Ibrahim, B.; Bologo/Traoré, M.; Traoré, K.; Karambiri, H. Trends in Flood Events and Their Relationship to Extreme Rainfall in an Urban Area of Sahelian West Africa: The Case Study of Ouagadougou, Burkina Faso. J. Flood Risk Manag. 2019, 12, e12507. [Google Scholar] [CrossRef]
- IFRC Emergency Plan of Action (EPoA) Burkina Faso: Floods—IFRC. Available online: https://www.icrc.org/fr/ou-nous-intervenons/africa/burkina-faso (accessed on 2 November 2022).
- Dottori, F.; Szewczyk, W.; Ciscar, J.-C.; Zhao, F.; Alfieri, L.; Hirabayashi, Y.; Bianchi, A.; Mongelli, I.; Frieler, K.; Betts, R.A. Increased Human and Economic Losses from River Flooding with Anthropogenic Warming. Nat. Clim. Change 2018, 8, 781–786. [Google Scholar] [CrossRef]
- Howarth, C.; Viner, D. Integrating Adaptation Practice in Assessments of Climate Change Science: The Case of IPCC Working Group II Reports. Environ. Sci. Policy 2022, 135, 1–5. [Google Scholar] [CrossRef]
- Trisos, C.H.; Adelekan, I.O.; Totin, E.; Ayanlade, A.; Efitre, J.; Gemeda, A.; Kalaba, K.; Lennard, C.; Masao, C.; Mgaya, Y.; et al. Africa. In Climate Change 2022: Impacts, Adaptation and Vulnerability. Contribution of Working Group II to the Sixth Assessment Report of the Intergovernmental Panel on Climate Change; Pörtner, H.-O., Roberts, D.C., Tignor, M.M.B., Poloczanska, E.S., Mintenbeck, K., Alegría, A., Craig, M., Langsdorf, S., Löschke, S., Möller, V., et al., Eds.; Cambridge University Press: Cambridge, UK, 2022. [Google Scholar]
- Bouvier, C.; Chahinian, N.; Adamovic, M.; Cassé, C.; Crespy, A.; Crès, A.; Alcoba, M. Large-Scale GIS-Based Urban Flood Modelling: A Case Study On the City of Ouagadougou. In Advances in Hydroinformatics; Springer: Berlin/Heidelberg, Germany, 2018; pp. 703–717. [Google Scholar]
- Coulibaly, G.; Leye, B.; Tazen, F.; Mounirou, L.A.; Karambiri, H. Urban Flood Modeling Using 2D Shallow-Water Equations in Ouagadougou, Burkina Faso. Water 2020, 12, 2120. [Google Scholar] [CrossRef]
- De Risi, R.; Jalayer, F.; De Paola, F.; Lindley, S. Delineation of Flooding Risk Hotspots Based on Digital Elevation Model, Calculated and Historical Flooding Extents: The Case of Ouagadougou. Stoch. Environ. Res. Risk Assess. 2018, 32, 1545–1559. [Google Scholar] [CrossRef]
- Da, M.L.C.; Hangnon, H.; Amalric, M.; Nikiema, A.; Robert, E.; Bonnet, E. Revealing Social Vulnerability Profiles for Urban Flood Management: The Case of Ouagadougou (Burkina Faso). Cybergeo Eur. J. Geogr. 2022, 1–46. [Google Scholar] [CrossRef]
- Karambiri, H.; Tazen, F.; Traore, K.; Bologo, M.; La, T.; Coulibaly, M.G. Floods Vulnerability Index “Grand Ouaga Area”(Burkina FASO). 2019. Available online: https://www.ceh.ac.uk/sites/default/files/2023-01/AMMA-2050-technical-support-6-Flood-Vulnerability-Index.pdf (accessed on 20 November 2022).
- Schlef, K.E.; Kaboré, L.; Karambiri, H.; Yang, Y.E.; Brown, C.M. Relating Perceptions of Flood Risk and Coping Ability to Mitigation Behavior in West Africa: Case Study of Burkina Faso. Environ. Sci. Policy 2018, 89, 254–265. [Google Scholar] [CrossRef]
- UNDRR United Nations Office for Disaster Risk Reduction (UNDRR). Available online: https://www.undrr.org/ (accessed on 12 November 2022).
- Merz, B.; Hall, J.; Disse, M.; Schumann, A. Fluvial Flood Risk Management in a Changing World. Nat. Hazards Earth Syst. Sci. 2010, 10, 509–527. [Google Scholar] [CrossRef]
- Asare-Kyei, D.; Renaud, F.G.; Kloos, J.; Walz, Y.; Rhyner, J. Development and Validation of Risk Profiles of West African Rural Communities Facing Multiple Natural Hazards. PLoS ONE 2017, 12, e0171921. [Google Scholar] [CrossRef] [PubMed]
- Birkmann, J. Measuring Vulnerability to Promote Disaster-Resilient Societies: Conceptual Frameworks and Definitions. Meas. Vulnerability Nat. Hazards Towards Disaster Resilient Soc. 2006, 1, 3–7. [Google Scholar]
- Birkmann, J.; Cardona, O.D.; Carreño, M.L.; Barbat, A.H.; Pelling, M.; Schneiderbauer, S.; Kienberger, S.; Keiler, M.; Alexander, D.; Zeil, P. Framing Vulnerability, Risk and Societal Responses: The MOVE Framework. Nat. Hazards 2013, 67, 193–211. [Google Scholar] [CrossRef]
- Balica, S.; Wright, N.G. Reducing the Complexity of the Flood Vulnerability Index. Environ. Hazards 2010, 9, 321–339. [Google Scholar] [CrossRef]
- Ouikotan, R.B.; Van der Kwast, J.; Mynett, A.; Afouda, A. Gaps and Challenges of Flood Risk Management in West African Coastal Cities. In Proceedings of the XVI World Water Congress, Cancun, Mexico, 29 May–3 June 2017. [Google Scholar]
- Guelbeogo, S.; Ouedraogo, L. Cartographie Des Risques d’inondation Dans Le Bassin Versant Du Kou Au Burkina Faso. Afr. Sci. 2022, 21, 60–75. [Google Scholar]
- Institut National de La Statistique et de La Démographie: 5e RGPH. Available online: http://insd.bf/index.php/rgph-5 (accessed on 2 January 2023).
- Zhang, Q.; Zhang, J.; Jiang, L.; Liu, X.; Tong, Z. Flood Disaster Risk Assessment of Rural Housings—A Case Study of Kouqian Town in China. Int. J. Environ. Res. Public Health 2014, 11, 3787–3802. [Google Scholar] [CrossRef]
- Zhen, Y.; Liu, S.; Zhong, G.; Zhou, Z.; Liang, J.; Zheng, W.; Fang, Q. Risk Assessment of Flash Flood to Buildings Using an Indicator-Based Methodology: A Case Study of Mountainous Rural Settlements in Southwest China. Front. Environ. Sci. 2022, 10, 931029. [Google Scholar] [CrossRef]
- Mudavanhu, C.; Manyangadze, T.; Mavhura, E.; Pedzisai, E.; Manatsa, D. Rural Households’ Vulnerability and Risk of Flooding in Mbire District, Zimbabwe. Nat. Hazards 2020, 103, 3591–3608. [Google Scholar] [CrossRef]
- Komi, K.; Amisigo, B.A.; Diekkrüger, B. Integrated Flood Risk Assessment of Rural Communities in the Oti River Basin, West Africa. Hydrology 2016, 3, 42. [Google Scholar] [CrossRef]
- Tingsanchali, T.; Promping, T. Comprehensive Assessment of Flood Hazard, Vulnerability, and Flood Risk at the Household Level in a Municipality Area: A Case Study of Nan Province, Thailand. Water 2022, 14, 161. [Google Scholar] [CrossRef]
- Bubeck, P.; Wouter Botzen, W.J.; Laudan, J.; Aerts, J.C.J.H.; Thieken, A.H. Insights into Flood-Coping Appraisals of Protection Motivation Theory: Empirical Evidence from Germany and France. Risk Anal. 2018, 38, 1239–1257. [Google Scholar] [CrossRef]
- Rundmo, T. Risk Perception and Safety on Offshore Petroleum Platforms—Part II: Perceived Risk, Job Stress and Accidents. Saf. Sci. 1992, 15, 53–68. [Google Scholar] [CrossRef]
- Rundmo, T. Risk Perception and Safety on Offshore Petroleum Platforms—Part I: Perception of Risk. Saf. Sci. 1992, 15, 39–52. [Google Scholar] [CrossRef]
- Rana, I.A.; Jamshed, A.; Younas, Z.I.; Bhatti, S.S. Characterizing Flood Risk Perception in Urban Communities of Pakistan. Int. J. Disaster Risk Reduct. 2020, 46, 101624. [Google Scholar] [CrossRef]
- Shah, A.A.; Ajiang, C.; Khan, N.A.; Alotaibi, B.A.; Tariq, M.A.U.R. Flood Risk Perception and Its Attributes among Rural Households under Developing Country Conditions: The Case of Pakistan. Water 2022, 14, 992. [Google Scholar] [CrossRef]
- Ullah, F.; Saqib, S.E.; Ahmad, M.M.; Fadlallah, M.A. Flood Risk Perception and Its Determinants among Rural Households in Two Communities in Khyber Pakhtunkhwa, Pakistan. Nat. Hazards 2020, 104, 225–247. [Google Scholar] [CrossRef]
- Yin, Q.; Ntim-Amo, G.; Ran, R.; Xu, D.; Ansah, S.; Hu, J.; Tang, H. Flood Disaster Risk Perception and Urban Households’ Flood Disaster Preparedness: The Case of Accra Metropolis in Ghana. Water 2021, 13, 2328. [Google Scholar] [CrossRef]
- Yaseen, M.; Ullah, F.; Visetnoi, S.; Ali, S.; Saqib, S.E. Does the Nature of Floods Matter in the Risk Perception of Households? A Comparative Assessment among the Rural Households Prone to Flash and Riverine Floods in Pakistan. Water 2023, 15, 504. [Google Scholar] [CrossRef]
- Liu, D.; Li, Y.; Shen, X.; Xie, Y.; Zhang, Y. Flood Risk Perception of Rural Households in Western Mountainous Regions of Henan Province, China. Int. J. Disaster Risk Reduct. 2018, 27, 155–160. [Google Scholar] [CrossRef]
- Adelekan, I.O.; Asiyanbi, A.P. Flood Risk Perception in Flood-Affected Communities in Lagos, Nigeria. Nat. Hazards 2016, 80, 445–469. [Google Scholar] [CrossRef]
- Lechowska, E. Approaches in Research on Flood Risk Perception and Their Importance in Flood Risk Management: A Review. Nat. Hazards 2022, 111, 2343–2378. [Google Scholar] [CrossRef]
- Thistlethwaite, J.; Henstra, D.; Brown, C.; Scott, D. How Flood Experience and Risk Perception Influences Protective Actions and Behaviours among Canadian Homeowners. Environ. Manag. 2018, 61, 197–208. [Google Scholar] [CrossRef]
- Souleymane, O. Technical and Economic Efficiency of Rice Production in the Kou Valley (Burkina Faso): Stochastic Frontier Approach. Asian J. Agric. Rural. Dev. 2015, 5, 53–63. [Google Scholar]
- Herrera, R.; Ilboudo, L. Les Défis de l’agriculture Paysanne: Le Cas Du Burkina Faso. L’Homme la Soc. 2012, 183–184, 83–95. [Google Scholar] [CrossRef]
- Sultan, B.; Gaetani, M. Agriculture in West Africa in the Twenty-First Century: Climate Change and Impacts Scenarios, and Potential for Adaptation. Front. Plant Sci. 2016, 7, 1262. [Google Scholar] [CrossRef]
- EM-DAT|The International Disasters Database. Available online: https://www.emdat.be/ (accessed on 20 November 2022).
- Dayamba, S.D.; D’haen, S.; Coulibaly, O.J.D.; Korahiré, J.A. Étude de La Vulnérabilité Des Systèmes de Production Agro-Sylvo-Pastoraux Face Aux Changements Climatiques Dans Les Provinces Du Houet et Du Tuy Au Burkina Faso; Climate Analytics Inc.: New York, NY, USA, 2019. [Google Scholar]
- Sougué, M.; Merz, B.; Sogbedji, J.M.; Zougmoré, F. Extreme Rainfall in Southern Burkina Faso, West Africa: Trends and Links to Atlantic Sea Surface Temperature. Atmosphere 2023, 14, 284. [Google Scholar] [CrossRef]
- Cochran, W.G. Sampling Techniques; John Wiley & Sons: Hoboken, NJ, USA, 1977. [Google Scholar]
- Mondal, M.S.H.; Murayama, T.; Nishikizawa, S. Assessing the Flood Risk of Riverine Households: A Case Study from the Right Bank of the Teesta River, Bangladesh. Int. J. Disaster Risk Reduct. 2020, 51, 101758. [Google Scholar] [CrossRef]
- Burkina Faso Loi N° 055-2004/An Portant Code General Des Collectivités Territoriales Au Burkina Faso. Available online: https://www.dgb.gov.bf/edocman/loi-055-2004.pdf (accessed on 31 August 2023).
- Shah, M.A.R.; Rahman, A.; Chowdhury, S.H. Challenges for Achieving Sustainable Flood Risk Management. J. Flood Risk Manag. 2018, 11, S352–S358. [Google Scholar] [CrossRef]
- De Brito, M.M.; Evers, M.; Höllermann, B. Prioritization of Flood Vulnerability, Coping Capacity and Exposure Indicators through the Delphi Technique: A Case Study in Taquari-Antas Basin, Brazil. Int. J. Disaster Risk Reduct. 2017, 24, 119–128. [Google Scholar] [CrossRef]
- Damm, M. Mapping Social-Ecological Vulnerability to Flooding. Ph.D. Thesis, Universitäts-und Landesbibliothek Bonn, Bonn, Germany, 2010. [Google Scholar]
- Hamidi, A.R.; Zeng, Z.; Khan, M.A. Household Vulnerability to Floods and Cyclones in Khyber Pakhtunkhwa, Pakistan. Int. J. Disaster Risk Reduct. 2020, 46, 101496. [Google Scholar] [CrossRef]
- Rana, I.A.; Routray, J.K. Actual Vis-à-Vis Perceived Risk of Flood Prone Urban Communities in Pakistan. Int. J. Disaster Risk Reduct. 2016, 19, 366–378. [Google Scholar] [CrossRef]
- Jamshed, A.; Rana, I.A.; Birkmann, J.; Nadeem, O. Changes in Vulnerability and Response Capacities of Rural Communities after Extreme Events: Case of Major Floods of 2010 and 2014 in Pakistan. J. Extrem. Events 2017, 4, 1750013. [Google Scholar] [CrossRef]
- Rana, I.A.; Routray, J.K. Integrated Methodology for Flood Risk Assessment and Application in Urban Communities of Pakistan. Nat. Hazards 2018, 91, 239–266. [Google Scholar] [CrossRef]
- Nazeer, M.; Bork, H.-R. A Local Scale Flood Vulnerability Assessment in the Flood-Prone Area of Khyber Pakhtunkhwa, Pakistan. Nat. Hazards 2021, 105, 755–781. [Google Scholar] [CrossRef]
- Maskrey, A. Disaster Mitigation: A Community Based Approach; Oxfam GB: Oxford, UK, 1989. [Google Scholar]
- Liu, D.; Li, M.; Li, Y.; Chen, H. Assessment of Public Flood Risk Perception and Influencing Factors: An Example of Jiaozuo City, China. Sustainability 2022, 14, 9475. [Google Scholar] [CrossRef]
- Lechowska, E. What Determines Flood Risk Perception? A Review of Factors of Flood Risk Perception and Relations between Its Basic Elements. Nat. Hazards 2018, 94, 1341–1366. [Google Scholar] [CrossRef]
- Ma, C.; Zhou, J.; Yang, D. Causation Analysis of Hazardous Material Road Transportation Accidents Based on the Ordered Logit Regression Model. Int. J. Environ. Res. Public Health 2020, 17, 1259. [Google Scholar] [CrossRef] [PubMed]
- The Pennsylvania State University 12.1—Logistic Regression|STAT 462. Available online: https://online.stat.psu.edu/stat462/node/207/ (accessed on 5 September 2023).
- Kim, J.-K.; Ulfarsson, G.F.; Kim, S.; Shankar, V.N. Driver-Injury Severity in Single-Vehicle Crashes in California: A Mixed Logit Analysis of Heterogeneity Due to Age and Gender. Accid. Anal. Prev. 2013, 50, 1073–1081. [Google Scholar] [CrossRef]
- Ulfarsson, G.F.; Mannering, F.L. Differences in Male and Female Injury Severities in Sport-Utility Vehicle, Minivan, Pickup and Passenger Car Accidents. Accid. Anal. Prev. 2004, 36, 135–147. [Google Scholar] [CrossRef]
- Samanta, S.; Koloa, C.; Kumar Pal, D.; Palsamanta, B. Flood Risk Analysis in Lower Part of Markham River Based on Multi-Criteria Decision Approach (MCDA). Hydrology 2016, 3, 29. [Google Scholar] [CrossRef]
- Tehrany, M.S.; Pradhan, B.; Mansor, S.; Ahmad, N. Flood Susceptibility Assessment Using GIS-Based Support Vector Machine Model with Different Kernel Types. Catena 2015, 125, 91–101. [Google Scholar] [CrossRef]
- Roy, S.; Bose, A.; Chowdhury, I.R. Flood Risk Assessment Using Geospatial Data and Multi-Criteria Decision Approach: A Study from Historically Active Flood-Prone Region of Himalayan Foothill, India. Arab. J. Geosci. 2021, 14, 999. [Google Scholar] [CrossRef]
- Jamshed, A.; Birkmann, J.; Feldmeyer, D.; Rana, I.A. A Conceptual Framework to Understand the Dynamics of Rural–Urban Linkages for Rural Flood Vulnerability. Sustainability 2020, 12, 2894. [Google Scholar] [CrossRef]
- Garrote, J.; Bernal, N.; Díez-Herrero, A.; Martins, L.R.; Bodoque, J.M. Civil Engineering Works versus Self-Protection Measures for the Mitigation of Floods Economic Risk. A Case Study from a New Classification Criterion for Cost-Benefit Analysis. Int. J. Disaster Risk Reduct. 2019, 37, 101157. [Google Scholar] [CrossRef]
- Arnall, A. Resettlement as Climate Change Adaptation: What Can Be Learned from State-Led Relocation in Rural Africa and Asia? Clim. Dev. 2019, 11, 253–263. [Google Scholar] [CrossRef]
- McLeman, R.; Schade, J.; Faist, T. (Eds.) Environmental Migration and Social Inequality; Advances in Global Change Research; Springer International Publishing: Cham, Switzerland, 2016; Volume 61, ISBN 978-3-319-25794-5. [Google Scholar]
- Kellens, W.; Zaalberg, R.; Neutens, T.; Vanneuville, W.; De Maeyer, P. An Analysis of the Public Perception of Flood Risk on the Belgian Coast. Risk Anal. 2011, 31, 1055–1068. [Google Scholar] [CrossRef]
- Ardaya, A.B.; Evers, M.; Ribbe, L. What Influences Disaster Risk Perception? Intervention Measures, Flood and Landslide Risk Perception of the Population Living in Flood Risk Areas in Rio de Janeiro State, Brazil. Int. J. Disaster Risk Reduct. 2017, 25, 227–237. [Google Scholar] [CrossRef]
- Helmfrid, S. Towards Gender Equality in Burkina Faso—Recherche Google. Available online: https://www.google.com/url?sa=t&source=web&rct=j&opi=89978449&url=https://cdn.sida.se/publications/files/sida3965en-towards-gender-equality-in-burkina-faso.pdf&ved=2ahUKEwia9PCciI6FAxUtU6QEHdbhCoMQFnoECBQQAQ&usg=AOvVaw1Fkal53hpzaxim5KC45KNo (accessed on 25 March 2024).
- O’Neill, E.; Brereton, F.; Shahumyan, H.; Clinch, J.P. The Impact of Perceived Flood Exposure on Flood-Risk Perception: The Role of Distance. Risk Anal. 2016, 36, 2158–2186. [Google Scholar] [CrossRef]
- Christ, S.L.; Lee, D.J.; Lam, B.L.; Zheng, D.D. Structural Equation Modeling: A Framework for Ocular and Other Medical Sciences Research. Ophthalmic Epidemiol. 2014, 21, 1–13. [Google Scholar] [CrossRef]
- Faruk, M.O.; Maharjan, K.L. Factors Affecting Farmers’ Adoption of Flood Adaptation Strategies Using Structural Equation Modeling. Water 2022, 14, 3080. [Google Scholar] [CrossRef]
- Kurata, Y.B.; Ong, A.K.S.; Ang, R.Y.B.; Angeles, J.K.F.; Bornilla, B.D.C.; Fabia, J.L.P. Factors Affecting Flood Disaster Preparedness and Mitigation in Flood-Prone Areas in the Philippines: An Integration of Protection Motivation Theory and Theory of Planned Behavior. Sustainability 2023, 15, 6657. [Google Scholar] [CrossRef]
- Chinh, D.T.; Dung, N.V.; Gain, A.K.; Kreibich, H. Flood Loss Models and Risk Analysis for Private Households in Can Tho City, Vietnam. Water 2017, 9, 313. [Google Scholar] [CrossRef]
- Chinh, D.T.; Gain, A.K.; Dung, N.V.; Haase, D.; Kreibich, H. Multi-Variate Analyses of Flood Loss in Can Tho City, Mekong Delta. Water 2015, 8, 6. [Google Scholar] [CrossRef]
- Schoppa, L.; Barendrecht, M.H.; Paprotny, D.; Sairam, N.; Sieg, T.; Kreibich, H. Projecting Flood Risk Dynamics for Effective Long-Term Adaptation. Earth’s Future 2024, 12, e2022EF003258. [Google Scholar] [CrossRef]






| Components and Subcomponents | Description and Relevance |
|---|---|
| Hazard | |
| Flood frequency | Past flood events show that the area is flood-prone and higher frequency of flooding implies higher risk. |
| Flood intensity | Higher flood depth results in higher damages. |
| Exposure | |
| Local exposure | Elevation and proximity to the river increase the household exposure. |
| Human exposure | Family members injured or affected by communicable diseases by previous flooding implies that the household is exposed. |
| Assets exposure | Damage to the house, loss of household goods, inundation of agricultural land, and crops from previous floods indicates household exposure. |
| Susceptibility | |
| Socio-demographic factors | Households with female or young heads, dependent members (children and elders), women, low literacy, or large household size are more vulnerable to flooding. |
| Health conditions | Households with special needs have limited mobility in case of emergency; longer distance to health centre increases vulnerability. |
| Economic condition | Households with low or unstable income or households, which have taken loans and do not have access to financial institutions, are more vulnerable and recover worse from flooding. |
| Housing and amenities | Earthen and wood houses, elderly houses, and households without access to drinking water, sanitary toilet, tubewell, or electricity are more vulnerable to floods. |
| Land ownership | As household occupants are mostly farmers, agricultural land supports the recovery process. Households living on rented land have fewer options or less willingness to fortify their house, thus increasing vulnerability. |
| Natural resources degradation | Farmland degradation affects crop cultivation and productivity and degradation of water quality affects human and crop health. |
| Resilience | |
| Knowledge | Better knowledge of disaster risk and understanding of flood warnings increase the awareness and preparedness of households in case of flooding. |
| Emergency preparedness | Households that have saved crops or undertaken emergency planning are better prepared and more capable of coping with floods. |
| Access to information | Households that possess phones, TV sets, radios, or transportation means and households that received an early warning the last time a flood occurred are more aware and better able to receive early warning flood information and to respond during evacuation and recovery. |
| Mitigation measures | Households that have taken mitigation measures after the last flood are better aware of flooding. |
| Livelihood diversification | Households with members employed outside the community, multiple-earning members, non-agriculture income, and livestock tend to less be affected by flooding. Households that were able to recover from the last flood using their own resources are considered more capable to cope with flooding. |
| Social network | Good cooperation with neighbors; the community helps households to scope with floods. Households living in their community for a longer time will be aware of evacuation routes and the geography of their locality. |
| Insurance | Insurance increases the capacity to recover from flooding. |
| Land use adaptation | Afforestation and increasing vegetation tend to reduce runoff. Changes to crop types that are less vulnerable to flooding. |
| Attitude | Households that perceive flooding as likely and households that believe that flooding is God’s will tend to be less prepared for future floods. Households that tend to agree with government policies are inclined to follow flood initiatives, increasing their resilience. |
| Levels of Measurement | |||||
|---|---|---|---|---|---|
| Risk and Its Components | 1–0.8 | 0.8–0.6 | 0.6–0.4 | 0.4–0.2 | 0.2–0 |
| Very high | High | Moderate | Low | Very low | |
Disclaimer/Publisher’s Note: The statements, opinions and data contained in all publications are solely those of the individual author(s) and contributor(s) and not of MDPI and/or the editor(s). MDPI and/or the editor(s) disclaim responsibility for any injury to people or property resulting from any ideas, methods, instructions or products referred to in the content. |
© 2024 by the authors. Licensee MDPI, Basel, Switzerland. This article is an open access article distributed under the terms and conditions of the Creative Commons Attribution (CC BY) license (https://creativecommons.org/licenses/by/4.0/).
Share and Cite
Sougué, M.; Merz, B.; Nacanabo, A.; Yangouliba, G.I.; Pouye, I.; Sogbedji, J.M.; Zougmoré, F. Assessment of Rural Flood Risk and Factors Influencing Household Flood Risk Perception in the Haut-Bassins Region of Burkina Faso, West Africa. Climate 2024, 12, 80. https://doi.org/10.3390/cli12060080
Sougué M, Merz B, Nacanabo A, Yangouliba GI, Pouye I, Sogbedji JM, Zougmoré F. Assessment of Rural Flood Risk and Factors Influencing Household Flood Risk Perception in the Haut-Bassins Region of Burkina Faso, West Africa. Climate. 2024; 12(6):80. https://doi.org/10.3390/cli12060080
Chicago/Turabian StyleSougué, Madou, Bruno Merz, Amadé Nacanabo, Gnibga Issoufou Yangouliba, Ibrahima Pouye, Jean Mianikpo Sogbedji, and François Zougmoré. 2024. "Assessment of Rural Flood Risk and Factors Influencing Household Flood Risk Perception in the Haut-Bassins Region of Burkina Faso, West Africa" Climate 12, no. 6: 80. https://doi.org/10.3390/cli12060080
APA StyleSougué, M., Merz, B., Nacanabo, A., Yangouliba, G. I., Pouye, I., Sogbedji, J. M., & Zougmoré, F. (2024). Assessment of Rural Flood Risk and Factors Influencing Household Flood Risk Perception in the Haut-Bassins Region of Burkina Faso, West Africa. Climate, 12(6), 80. https://doi.org/10.3390/cli12060080

