Functional Traits Plasticity of the Invasive Herb Argemone ochroleuca Sweet in Different Arid Habitats
Abstract
:1. Introduction
2. Materials and Methods
2.1. The Study Area
2.2. Habitat Types and Soil Analysis
2.3. Morphological Traits Measurements
2.4. Reproductive Traits Measurements
2.5. Statistical Analysis
3. Results
3.1. Morphological Traits Variations among the Habitats of A. ochroleuca
3.2. Soil Variations among the Habitats of A. ochroleuca
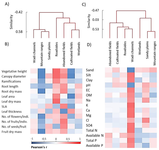
3.3. Correlation between Functional Traits and Habitats
3.4. Correlation between Soil Variable and Habitats
3.5. Correlation between Soil Variable and Functional Traits
4. Discussion
5. Conclusions
Supplementary Materials
Author Contributions
Funding
Acknowledgments
Conflicts of Interest
References
- O’Connor, T.G.; van Wilgen, B.W. The impact of invasive alien plants on rangelands in South Africa. In Biological Invasions in South Africa; van Wilgen, B.W., Measey, J., Richardson, D.M., Wilson, J.R., Zengeya, T.A., Eds.; Springer: Cham, Switzerland, 2020; pp. 459–487. [Google Scholar]
- El-Keblawy, A.; Al-Rawai, A. Impacts of the invasive exotic Prosopis juliflora (Sw.) DC on the native flora and soils of the UAE. Plant Ecol. 2007, 190, 23–35. [Google Scholar]
- Gillies, S.; Clements, D.R.; Grenz, J. Knotweed (Fallopia spp.) invasion of North America utilizes hybridization, epigenetics, seed dispersal (unexpectedly), and an arsenal of physiological tactics. Invas. Plant Sci. Manag. 2016, 9, 71–80. [Google Scholar] [CrossRef]
- Hegazy, A.K.; Soliman, M.I.; Mashaly, I.A. Perspectives on the biology of Heliotropium curassavicum in the Deltaic Mediterranean coast of Egypt. Arab Gulf J. Sci. Res. 1994, 12, 525–545. [Google Scholar]
- Hegazy, A.K. Trade-off between sexual and vegetative reproduction of the weedy Heliotropium curassavicum. J. Arid Environ. 1994, 27, 209–220. [Google Scholar] [CrossRef]
- Funk, J.L.; Vitousek, P.M. Resource-use efficiency and plant invasion in low-resource systems. Nature 2007, 446, 1079–1081. [Google Scholar] [CrossRef]
- Gupta, S.; Narayan, R. Phenotypic plasticity of Chenopodium murale across contrasting habitat conditions in peri-urban areas in Indian dry tropics: Is it indicative of its invasiveness? Plant Ecol. 2012, 213, 493–503. [Google Scholar] [CrossRef]
- Abd-ElGawad, A.M.; Rashad, Y.M.; Abdel-Azeem, A.M.; Al-Barati, S.A.; Assaeed, A.M.; Mowafy, A.M. Calligonum polygonoides L. shrubs provide species-specific facilitation for the understory plants in coastal ecosystem. Biology 2020, 9, 232. [Google Scholar] [CrossRef] [PubMed]
- Albarrán-Mélzer, N.C.; Ruiz, L.J.R.; Benítez, H.A.; Lagos, M.E. Can temperature shift morphological changes of invasive species? A morphometric approach on the shells of two tropical freshwater snail species. Hydrobiologia 2020, 847, 151–160. [Google Scholar] [CrossRef]
- Davis, M.A.; Grime, J.P.; Thompson, K. Fluctuating resources in plant communities: A general theory of invasibility. J. Ecol. 2000, 88, 528–534. [Google Scholar] [CrossRef] [Green Version]
- Claridge, K.; Franklin, S.B. Compensation and plasticity in an invasive plant species. Biol. Invas. 2002, 4, 339–347. [Google Scholar]
- Radford, I.J. Fluctuating resources, disturbance and plant strategies: Diverse mechanisms underlying plant invasions. J. Arid Land 2013, 5, 284–297. [Google Scholar] [CrossRef]
- Falster, D.S.; Westoby, M. Plant height and evolutionary games. Trend. Ecol. Evol. 2003, 18, 337–343. [Google Scholar] [CrossRef]
- Lake, J.C.; Leishman, M.R. Invasion success of exotic plants in natural ecosystems: The role of disturbance, plant attributes and freedom from herbivores. Biol. Conserv. 2004, 117, 215–226. [Google Scholar] [CrossRef]
- Herpigny, B.; Dassonville, N.; Ghysels, P.; Mahy, G.; Meerts, P. Variation of growth and functional traits of invasive knotweeds (Fallopia spp.) in Belgium. Plant Ecol. 2012, 213, 419–430. [Google Scholar] [CrossRef]
- Ordonez, A.; Wright, I.J.; Olff, H. Functional differences between native and alien species: A global-scale comparison. Funct. Ecol. 2010, 24, 1353–1361. [Google Scholar] [CrossRef]
- Westoby, M.; Falster, D.S.; Moles, A.T.; Vesk, P.A.; Wright, I.J. Plant ecological strategies: Some leading dimensions of variation between species. Ann. Rev. Ecol. Syst. 2002, 33, 125–159. [Google Scholar] [CrossRef] [Green Version]
- Van Kleunen, M.; Weber, E.; Fischer, M. A meta-analysis of trait differences between invasive and non-invasive plant species. Ecol. Lett. 2010, 13, 235–245. [Google Scholar] [CrossRef] [Green Version]
- Yates, E.D.; Levia Jr, D.F.; Williams, C.L. Recruitment of three non-native invasive plants into a fragmented forest in southern Illinois. Forest Ecol. Manag. 2004, 190, 119–130. [Google Scholar] [CrossRef]
- Goergen, E.; Daehler, C.C. Reproductive ecology of a native Hawaiian grass (Heteropogon contortus; Poaceae) versus its invasive alien competitor (Pennisetum setaceum; Poaceae). Int. J. Plant Sci. 2001, 162, 317–326. [Google Scholar] [CrossRef]
- Hegazy, A.; Fahmy, G.; Ali, M.; Gomaa, N. Growth and phenology of eight common weed species. J. Arid Environ. 2005, 61, 171–183. [Google Scholar] [CrossRef]
- Luo, W.; Li, M.H.; Sardans, J.; Lü, X.T.; Wang, C.; Peñuelas, J.; Wang, Z.; Han, X.G.; Jiang, Y. Carbon and nitrogen allocation shifts in plants and soils along aridity and fertility gradients in grasslands of China. Ecol. Evol. 2017, 7, 6927–6934. [Google Scholar] [CrossRef] [PubMed]
- Davidson, A.M.; Jennions, M.; Nicotra, A.B. Do invasive species show higher phenotypic plasticity than native species and, if so, is it adaptive? A meta-analysis. Ecol. Lett. 2011, 14, 419–431. [Google Scholar] [CrossRef] [PubMed]
- Meekins, F.J.; McCarthy, B.C. Effect of environmental variation on the invasive success of a nonindigenous forest herb. Ecol. Appl. 2001, 11, 1336–1348. [Google Scholar]
- El-Barougy, R.; MacIvor, J.S.; Arnillas, C.A.; Nada, R.M.; Khedr, A.H.A.; Cadotte, M.W. Richness, phylogenetic diversity, and abundance all have positive effects on invader performance in an arid ecosystem. Ecosphere 2020, 11, e03045. [Google Scholar] [CrossRef] [Green Version]
- Hegazy, A.; Doust, J.L. Plant Ecology in the Middle East; Oxford University Press: Oxford, UK, 2016. [Google Scholar]
- Marushia, R.G.; Cadotte, M.W.; Holt, J.S. Phenology as a basis for management of exotic annual plants in desert invasions. J. Appl. Ecol. 2010, 47, 1290–1299. [Google Scholar] [CrossRef]
- Toledo, D.; Sanderson, M.; Spaeth, K.; Hendrickson, J.; Printz, J. Extent of Kentucky bluegrass and its effect on native plant species diversity and ecosystem services in the Northern Great Plains of the United States. Invas. Plant Sci. Manag. 2014, 7, 543–552. [Google Scholar] [CrossRef]
- Reyes, F.D.; Peña, C.J.; Canales, M.; Jiménez, M.; Meráz, S.; Hernandez, T. Antimicrobial activity of Agromone ochroleuca Sweet (Chicalote). Bol. Latinoam. Caribe Plantas Med. Aromát. 2011, 10, 139–146. [Google Scholar]
- Patel, P. Argemone ochroleuca (Papaveraceae) naturalized in Dahod District, Gujarat, India. Phytoneuron 2013, 52, 1–5. [Google Scholar]
- Assefa, A.S.; Tadesse, N.S.; Belay, T.B.; Hailu, A.A.; Betsiha, E.M.; Beyene, G.F.; Hordofa, T.B.; Ketema, Y.E. Assessment of the invasive alien plant species Argemone ochroleuca in North Gondar and West Gojam zones, Amhara region, Ethiopia. Int. J. Nat. Resour. Ecol. Manag. 2016, 1, 107–114. [Google Scholar]
- Moussa, S.A.I. Invasiveness of Argemone ochroleuca Sweet in various habitats in Taif, Saudi Arabia. Afr. J. Plant Sci. 2012, 6, 433–438. [Google Scholar]
- Abd-ElGawad, A.M.; El Gendy, A.E.-N.G.; Assaeed, A.M.; Al-Rowaily, S.L.; Omer, E.A.; Dar, B.A.; Al-Taisan, W.a.A.; Elshamy, A.I. Essential oil enriched with oxygenated constituents from invasive plant Argemone ochroleuca exhibited potent phytotoxic effects. Plants 2020, 9, 998. [Google Scholar] [CrossRef] [PubMed]
- Thomas, J.; El-Sheikh, M.A.; Alfarhan, A.H.; Alatar, A.A.; Sivadasan, M.; Basahi, M.; Al-Obaid, S.; Rajakrishnan, R. Impact of alien invasive species on habitats and species richness in Saudi Arabia. J. Arid Environ. 2016, 127, 53–65. [Google Scholar] [CrossRef]
- Namkeleja, H.S.; Tarimo, M.T.; Ndakidemi, P.A. Allelopathic effect of aqueous extract of Argemone mexicana L. on germination and growth of Brachiaria dictyoneura L. and Clitoria ternatea L. Am. J. Plant Sci. 2013, 4, 2138–2147. [Google Scholar] [CrossRef] [Green Version]
- Abdullah, M.; Al-Mazroui, M. Climatological study of the southwestern region of Saudi Arabia. I. Rainfall analysis. Clim. Res. 1998, 9, 213–223. [Google Scholar] [CrossRef]
- Vincent, P. Saudi Arabia: An Environmental Overview; CRC Press: London, UK, 2008. [Google Scholar]
- Shwehdi, M. Thunderstorm distribution and frequency in Saudi Arabia. J. Geophys. Eng. 2005, 2, 252–267. [Google Scholar] [CrossRef]
- Bouyoucos, G.J. Hydrometer method improved for making particle size analyses of soils. Agron. J. 1962, 54, 464–465. [Google Scholar] [CrossRef]
- Rowell, D. Soil Science: Methods and Applications; Longman Group: Harlow, UK, 1994. [Google Scholar]
- Rhoades, J. Soluble salts. In Methods of Soil Analysis: Part 2: Chemical and Microbiological Properties; Page, A.L., Miller, R.H., Keeney, D.R., Eds.; American Society of Agronomy, Inc.: Madison, WI, USA, 1982. [Google Scholar]
- Nelson, D.; Sommers, L.E. Phosphorus. In Methods of Soil Analysis. Part 2. Chemical and Microbiological Properties; Page, A.L., Miller, R.H., Keeney, D.R., Eds.; American Society of Agronomy, Inc.: Madison, WI, USA, 1982; pp. 539–579. [Google Scholar]
- Bremner, J.M.; Mulvaney, C.S. Nitrogen-total. In Methods of Soil Analysis: Part 2. Chemical and Microbiological Properties; Page, A.L., Miller, R.H., Keeney, D.R., Eds.; American Society of Agronomy, Inc.: Madison, WI, USA, 1982; pp. 595–624. [Google Scholar]
- Vile, D.; Garnier, E.; Shipley, B.; Laurent, G.; Navas, M.-L.; Roumet, C.; Lavorel, S.; Diaz, S.; Hodgson, J.G.; Lloret, F. Specific leaf area and dry matter content estimate thickness in laminar leaves. Ann. Bot. 2005, 96, 1129–1136. [Google Scholar] [CrossRef]
- Pérez-Harguindeguy, N.; Diaz, S.; Gamier, E.; Lavorel, S.; Poorter, H.; Jaureguiberry, P.; Bret-Harte, M.S.; Comwell, W.K.; Craine, J.M.; Gurvich, D.E. New handbook for standardised measurement of plant functional traits worldwide. Aust. J. Bot. 2013, 61, 167–234. [Google Scholar] [CrossRef]
- Legendre, P.; Legendre, L. Numerical Ecology; Elsevier: Amsterdam, The Netherlands.
- Kovach, W.L. MVSP-A multivariate statistical Package for Windows; ver. 3.1; Kovach Computing Services: Pentraeth, UK, 1999; Volume 137. [Google Scholar]
- Callaway, R.M.; Pennings, S.C.; Richards, C.L. Phenotypic plasticity and interactions among plants. Ecology 2003, 84, 1115–1128. [Google Scholar] [CrossRef] [Green Version]
- Granata, M.U.; Bracco, F.; Catoni, R. Phenotypic plasticity of two invasive alien plant species inside a deciduous forest in a strict nature reserve in Italy. J. Sustain. Forest. 2020, 39, 346–364. [Google Scholar] [CrossRef]
- Ruprecht, E.; Fenesi, A.; Nijs, I. Are plasticity in functional traits and constancy in performance traits linked with invasiveness? An experimental test comparing invasive and naturalized plant species. Biol. Invas. 2014, 16, 1359–1372. [Google Scholar] [CrossRef]
- Hu, Y.-H.; Zhou, Y.-L.; Gao, J.-Q.; Zhang, X.-Y.; Song, M.-H.; Xu, X.-L. Plasticity of plant N uptake in two native species in response to invasive species. Forests 2019, 10, 1075. [Google Scholar] [CrossRef] [Green Version]
- Blumenthal, D. Interrelated causes of plant invasion. Science 2005, 310, 243–244. [Google Scholar] [CrossRef] [Green Version]
- Gross, K.L.; Mittelbach, G.G.; Reynolds, H.L. Grassland invasibility and diversity: Responses to nutrients, seed input, and disturbance. Ecology 2005, 86, 476–486. [Google Scholar] [CrossRef]
- Suding, K.N.; LeJeune, K.D.; Seastedt, T.R. Competitive impacts and responses of an invasive weed: Dependencies on nitrogen and phosphorus availability. Oecologia 2004, 141, 526–535. [Google Scholar] [CrossRef]
- Al-Rowaily, S.L.; El-Bana, M.I.; Al-Dujain, F.A. Changes in vegetation composition and diversity in relation to morphometry, soil and grazing on a hyper-arid watershed in the central Saudi Arabia. Catena 2012, 97, 41–49. [Google Scholar] [CrossRef]
- Chesson, P.; Gebauer, R.L.; Schwinning, S.; Huntly, N.; Wiegand, K.; Ernest, M.S.; Sher, A.; Novoplansky, A.; Weltzin, J.F. Resource pulses, species interactions, and diversity maintenance in arid and semi-arid environments. Oecologia 2004, 141, 236–253. [Google Scholar] [CrossRef]
- Har-Edom, O.-L.; Sternberg, M. Invasive species and climate change: Conyza canadensis (L.) Cronquist as a tool for assessing the invasibility of natural plant communities along an aridity gradient. Biol. Invas. 2010, 12, 1953–1960. [Google Scholar] [CrossRef]
- Allred, B.W.; Fuhlendorf, S.D.; Monaco, T.A.; Will, R.E. Morphological and physiological traits in the success of the invasive plant Lespedeza cuneata. Biol. Invas. 2010, 12, 739–749. [Google Scholar] [CrossRef]
- Sultan, S.; Bazzaz, F. Phenotypic plasticity in Polygonum persicaria. II. Norms of reaction to soil moisture and the maintenance of genetic diversity. Evolution 1993, 47, 1032–1049. [Google Scholar] [CrossRef]
- Brenner, J.C.; Kanda, L.L. Buffelgrass (Pennisetum ciliare) invades lands surrounding cultivated pastures in Sonora, Mexico. Invas. Plant Sci. Manag. 2013, 6, 187–195. [Google Scholar] [CrossRef]
- Daehler, C.C. Performance comparisons of co-occurring native and alien invasive plants: Implications for conservation and restoration. Ann. Rev. Ecol. Evol. Syst. 2003, 34, 183–211. [Google Scholar] [CrossRef]
- Ramaswami, G.; Sukumar, R. Long-term environmental correlates of invasion by Lantana camara (Verbenaceae) in a seasonally dry tropical forest. PLoS ONE 2013, 8, e76995. [Google Scholar] [CrossRef] [PubMed] [Green Version]
- Al Borki, A.E.N.S.; Alzerbi, A.K.; Kabiel, H.F.; Hegazy, A.K. Variations in phenological and functional traits in Thapsia garganica populations in Al Jebel Al Akhdar, Libya. Afr. J. Ecol. 2020, 58. In press. [Google Scholar] [CrossRef]
- Huang, W.; Carrillo, J.; Ding, J.; Siemann, E. Invader partitions ecological and evolutionary responses to above-and belowground herbivory. Ecology 2012, 93, 2343–2352. [Google Scholar] [CrossRef]
- Liao, Z.-Y.; Scheepens, J.; Li, W.-T.; Wang, R.-F.; Zheng, Y.-L.; Feng, Y.-L. Biomass reallocation and increased plasticity might contribute to successful invasion of Chromolaena odorata. Flora 2019, 256, 79–84. [Google Scholar] [CrossRef]
- Zou, J.; Rogers, W.E.; Siemann, E. Differences in morphological and physiological traits between native and invasive populations of Sapium sebiferum. Funct. Ecol. 2007, 21, 721–730. [Google Scholar] [CrossRef]
- Hegazy, A.K. Intra-population variation in reproductive ecology and resource allocation of the rare biennial species Verbascum sinaiticum Benth., in Egypt. J. Arid Environ. 2000, 44, 185–196. [Google Scholar] [CrossRef]
- Hegazy, A.; Mussa, S.; Farrag, H. Invasive plant communities in the Nile Delta coast. Global J. Environ. Res. 2008, 2, 53–61. [Google Scholar]
- Barney, J.N.; Whitlow, T.H.; DiTommaso, A. Evolution of an invasive phenotype: Shift to belowground dominance and enhanced competitive ability in the introduced range. Plant Ecol. 2009, 202, 275–284. [Google Scholar] [CrossRef]
- Aerts, R.; Chapin, F.S. The mineral nutrition of wild plants revisited: A re-evaluation of processes and patterns. Adv. Ecol. Res. 1999, 30, 1–67. [Google Scholar]
- Leishman, M.R.; Haslehurst, T.; Ares, A.; Baruch, Z. Leaf trait relationships of native and invasive plants: Community-and global-scale comparisons. New Phytol. 2007, 176, 635–643. [Google Scholar] [CrossRef]
- Reich, P.B.; Walters, M.B.; Ellsworth, D.S. From tropics to tundra: Global convergence in plant functioning. Proc. Natl. Acad. Sci. USA 1997, 94, 13730–13734. [Google Scholar] [CrossRef] [PubMed] [Green Version]
- McConnaughay, K.; Coleman, J. Biomass allocation in plants: Ontogeny or optimality? A test along three resource gradients. Ecology 1999, 80, 2581–2593. [Google Scholar] [CrossRef]
- Liu, M.; Liao, H.; Peng, S. Salt-tolerant native plants have greater responses to other environments when compared to salt-tolerant invasive plants. Ecol. Evol. 2019, 9, 7808–7818. [Google Scholar] [CrossRef] [PubMed]





| Traits | Habitats | p-Value | ||||||
|---|---|---|---|---|---|---|---|---|
| Abandoned Fields | Sandy Plains | Wadi Channels | Cultivated Fields | Wetlands | Roadsides | Mountain Ranges | ||
| Vegetative Traits | ||||||||
| Height (cm) | 97.40 ± 6.58 *A | 38.41 ± 1.88 CD | 115.22 ± 6.10 A | 72.07 ± 2.61 B | 57.19 ± 3.23 B,C | 65.04 ± 6.69 B | 36.80 ± 4.50 D | <0.0001 |
| Canopy diameter (cm) | 75.40 ± 4.89 A | 39.20 ± 2.99 C | 81.75 ± 6.04 A | 53.70 ± 3.42 B,C | 51.51 ± 2.79 B,C | 66.72 ± 7.35 A,B | 39.11 ± 6.58 C | <0.0001 |
| Ramifications (no./individual) | 7.60 ± 0.68 A,B | 4.29 ± 0.58 C,D | 9.33 ± 0.96 A | 6.22 ± 0.44 B,C | 4.60 ± 0.40 C,D | 6.33 ± 0.53 B,C | 3.40 ± 0.55 D | <0.0001 |
| Root length (cm) | 26.54 ± 2.07 A | 17.27 ± 1.93 B,C | 23.22 ± 0.84 A,B | 14.51 ± 0.70 C | 23.13 ± 1.21 A,B | 13.38 ± 0.81 C | 12.80 ± 1.56 C | <0.0001 |
| Root dry mass (g) | 14.43 ± 1.20 A | 7.37 ± 0.62 C,D | 11.56 ± 0.78 A,B | 9.50 ± 0.78 C | 10.78 ± 0.85 C | 8.91 ± 1.26 C | 4.56 ± 0.55 C | <0.0001 |
| Leaf area (cm2) | 70.01 ± 5.32 C | 24.30 ± 2.44 C | 116.77 ± 5.64 A | 63.19 ± 7.24 C | 91.65 ± 3.41 B | 68.34 ± 5.13 C | 58.50 ± 11.47 C | <0.0001 |
| Leaf dry mass (mg) | 529.50 ± 40.46 D,E | 432.55 ± 26.53 E | 2077.70 ± 75.14 A | 685.54 ± 30.75 C,D | 1078.19 ± 60.14 B | 629.18± 34.26 C,D,E | 743.40 ± 62.92 C | <0.0001 |
| SLA (cm2.g−1) | 132.28 ± 7.98 A | 56.38 ± 3.58 E | 66.24± 4.08 D,E | 92.49 ± 6.05 B,C | 85.31 ± 4.12 C,D | 108.61 ± 10.99 B | 77.04 ± 8.28 C,D | <0.0001 |
| Leaf thickness (μm) | 83.80 ± 4.34 E | 179.07 ± 10.21 A | 162.00 ± 6.62 A,B | 117.37 ± 5.18 C,D | 141.33 ± 7.68 B,C | 104.35 ± 5.26 D,E | 147.09 ± 18.75 B,C | <0.0001 |
| Reproductive Traits | ||||||||
| No. of flowers/individual | 18.50 ± 1.61 A | 6.86 ± 0.62 C | 15.20 ± 1.36 A | 11.00 ± 0.71 B | 14.60 ± 1.29 AB | 15.64 ± 1.34 A | 5.20 ± 0.84 C | <0.0001 |
| No. of fruits/individual | 65.36 ± 4.60 A | 19.41 ± 1.33 C | 42.86 ± 3.04 B | 34.31 ± 2.81 B | 16.87 ± 0.98 CD | 20.80 ± 1.07 C | 7.80 ± 1.03 D | <0.0001 |
| No. of seeds/fruit | 495.80 ± 47.10 A | 320.00 ± 16.18 C | 427.40 ± 19.88 A,B | 414.40 ± 20.05 AB | 347.40 ± 21.50 BC | 452.20 ± 31.82 A | 173.20 ± 18.13 D | <0.0001 |
| Fruit dry mass (mg) | 1151.54 ± 42.46 A | 728.27 ± 34.65 C | 410.16 ± 17.24 D | 748.19 ± 31.32 C | 475.96 ± 19.41 D | 931.42 ± 42.12 B | 426.43 ± 40.71 D | <0.0001 |
| Soil Variable | Habitats | p-Value | ||||||
|---|---|---|---|---|---|---|---|---|
| Abandoned Fields | Sandy Plains | Wadi Channels | Cultivated Fields | Wetlands | Roadsides | Mountain Ranges | ||
| Sand (%) | 40.50 ± 1.78 D | 89.25 ± 4.43 A | 81.80 ± 1.92 B | 70.53 ± 2.12 C | 73.06 ± 1.93 C | 83.50 ± 2.72 B | 79.52 ± 1.97 B | <0.0001 |
| Silt (%) | 44.20 ± 2.34 A | 1.25 ± 0.03 E | 7.20 ± 0.84 D | 18.24 ± 0.92 B | 16.29 ± 1.25 B | 4.52 ± 1.13 D | 11.48 ± 1.15 C | <0.0001 |
| Clay (%) | 15.30 ± 1.76 A | 9.50 ± 0.2 B | 11.00 ± 1.22 A,B | 11.23 ± 0.51 A,B | 10.65 ± 1.59 B | 11.99 ± 1.62 A,B | 9.00 ± 1.60 B | 0.003 |
| pH | 8.33 ± 0.89 A | 8.72 ± 0.51 A | 8.81 ± 0.39 A | 8.72 ± 0.44 A | 8.52 ± 0.32 A | 8.73 ± 0.44 A | 8.65 ± 0.19 A | 0.977 |
| EC (dS/m) | 0.80 ± 0.02 A | 0.09 ± 0.01 E | 0.51 ± 0.03 B | 0.17 ± 0.02 C | 0.16 ± 0.02 C,D | 0.16 ± 0.03 C,D | 0.12 ± 0.02 D,E | <0.0001 |
| OM (%) | 1.18 ± 0.04 A | 0.17 ± 0.02 F | 0.75 ± 0.05 B | 0.72 ± 0.03 B | 0.65 ± 0.04 C | 0.51 ± 0.03 D | 0.25 ± 0.03 E | <0.0001 |
| Na (meq/L) | 1.36 ± 0.03 A | 0.17 ± 0.03 C,D | 1.23 ± 0.03 B | 0.16 ± 0.02 D | 0.15 ± 0.02 D | 0.22 ± 0.02 C | 0.19 ± 0.02 C,D | <0.0001 |
| K (meq/L) | 0.41 ± 0.03 A | 0.20 ± 0.0 B | 0.19 ± 0.01 B | 0.19 ± 0.01 B | 0.19 ± 0.01 B | 0.19 ± 0.01 B | 0.19 ± 0.01 B | <0.0001 |
| Ca(meq/L) | 5.50 ± 0.22 A | 0.50 ± 0.07 E,F | 2.35 ± 0.09 B | 0.68 ± 0.09 D,E | 0.93 ± 0.03 C | 0.88 ± 0.07 C,D | 0.38 ± 0.05 F | <0.0001 |
| Mg (meq/L) | 0.90 ± 0.06 A | 0.04 ± 0.01 D,E | 0.33 ± 0.07 B | 0.13 ± 0.02 C | 0.02 ± 0.01 E | 0.11 ± 0.03 C,D | 0.17 ± 0.04 C | <0.0001 |
| Cl (meq/L) | 1.64 ± 0.08 B | 0.40 ± 0.02 C | 2.09 ± 0.02 A | 0.41 ± 0.03 C | 0.31 ± 0.04 D,E | 0.38 ± 0.03 C,D | 0.29 ± 0.03 E | <0.0001 |
| SO4 (meq/L) | 4.45 ± 0.06 A | 0.11 ± 0.02 E | 2.04 ± 0.04 B | 0.31 ± 0.03 D | 0.52 ± 0.04 C | 0.34 ± 0.03 D | 0.39 ± 0.06 D | <0.0001 |
| Total N (mg/kg) | 1015.40 ± 29.95 A | 508.40 ± 14.48 B | 515.20 ± 24.20 B | 447.60 ± 11.52 C | 489.80 ± 15.48 B | 521.20 ± 16.41 B | 297.60 ± 14.35 D | <0.0001 |
| Available N (mg/kg) | 31.38 ± 1.38 A | 19.78 ± 3.35 C | 18.96 ± 3.11 C | 27.78 ± 5.31 A,B | 28.14 ± 4.73 A,B | 22.33 ± 3.70 B,C | 18.90 ± 2.56 C | <0.0001 |
| Total P(mg/kg) | 982.47 ± 15.88 A | 845.22 ± 10.17 B,C | 787.61 ± 15.05 D | 825.54 ± 10.98 C | 867.54 ± 20.27 B | 791.36 ± 10.29 D | 745.43 ± 9.55 E | <0.0001 |
| Available P (mg/kg) | 8.88 ± 1.21 A | 6.92 ± 1.14 A,B | 5.14 ± 1.11 B | 7.46 ± 1.71 A,B | 7.10 ± 1.63 A,B | 5.92 ± 1.10 B | 5.90 ± 1.29 B | 0.003 ** |
© 2020 by the authors. Licensee MDPI, Basel, Switzerland. This article is an open access article distributed under the terms and conditions of the Creative Commons Attribution (CC BY) license (http://creativecommons.org/licenses/by/4.0/).
Share and Cite
Assaeed, A.M.; Al-Rowaily, S.L.; El-Bana, M.I.; Hegazy, A.K.; Dar, B.A.; Abd-ElGawad, A.M. Functional Traits Plasticity of the Invasive Herb Argemone ochroleuca Sweet in Different Arid Habitats. Plants 2020, 9, 1268. https://doi.org/10.3390/plants9101268
Assaeed AM, Al-Rowaily SL, El-Bana MI, Hegazy AK, Dar BA, Abd-ElGawad AM. Functional Traits Plasticity of the Invasive Herb Argemone ochroleuca Sweet in Different Arid Habitats. Plants. 2020; 9(10):1268. https://doi.org/10.3390/plants9101268
Chicago/Turabian StyleAssaeed, Abdulaziz M., Saud L. Al-Rowaily, Magdy I. El-Bana, Ahmad K. Hegazy, Basharat A. Dar, and Ahmed M. Abd-ElGawad. 2020. "Functional Traits Plasticity of the Invasive Herb Argemone ochroleuca Sweet in Different Arid Habitats" Plants 9, no. 10: 1268. https://doi.org/10.3390/plants9101268
APA StyleAssaeed, A. M., Al-Rowaily, S. L., El-Bana, M. I., Hegazy, A. K., Dar, B. A., & Abd-ElGawad, A. M. (2020). Functional Traits Plasticity of the Invasive Herb Argemone ochroleuca Sweet in Different Arid Habitats. Plants, 9(10), 1268. https://doi.org/10.3390/plants9101268

