A Rapid Hairy Root-Based Platform for CRISPR/Cas Optimization and Guide RNA Validation in Lettuce
Abstract
1. Introduction
2. Results
2.1. Selection of Efficient A. rhizogenes Strains Inducing Hairy Roots in Lettuce
2.2. Promoter Selection to Drive Efficient Gene Expression in Lettuce Hairy Roots
2.3. A Homologue of the Arabidopsis HD-Zip II Gene ATHB2 as a Target for Genome Editing Optimization in Lettuce
2.4. Comparative Evaluation of Short Synthetic and Native U6 Promoters for Guides’ Expression Optimization
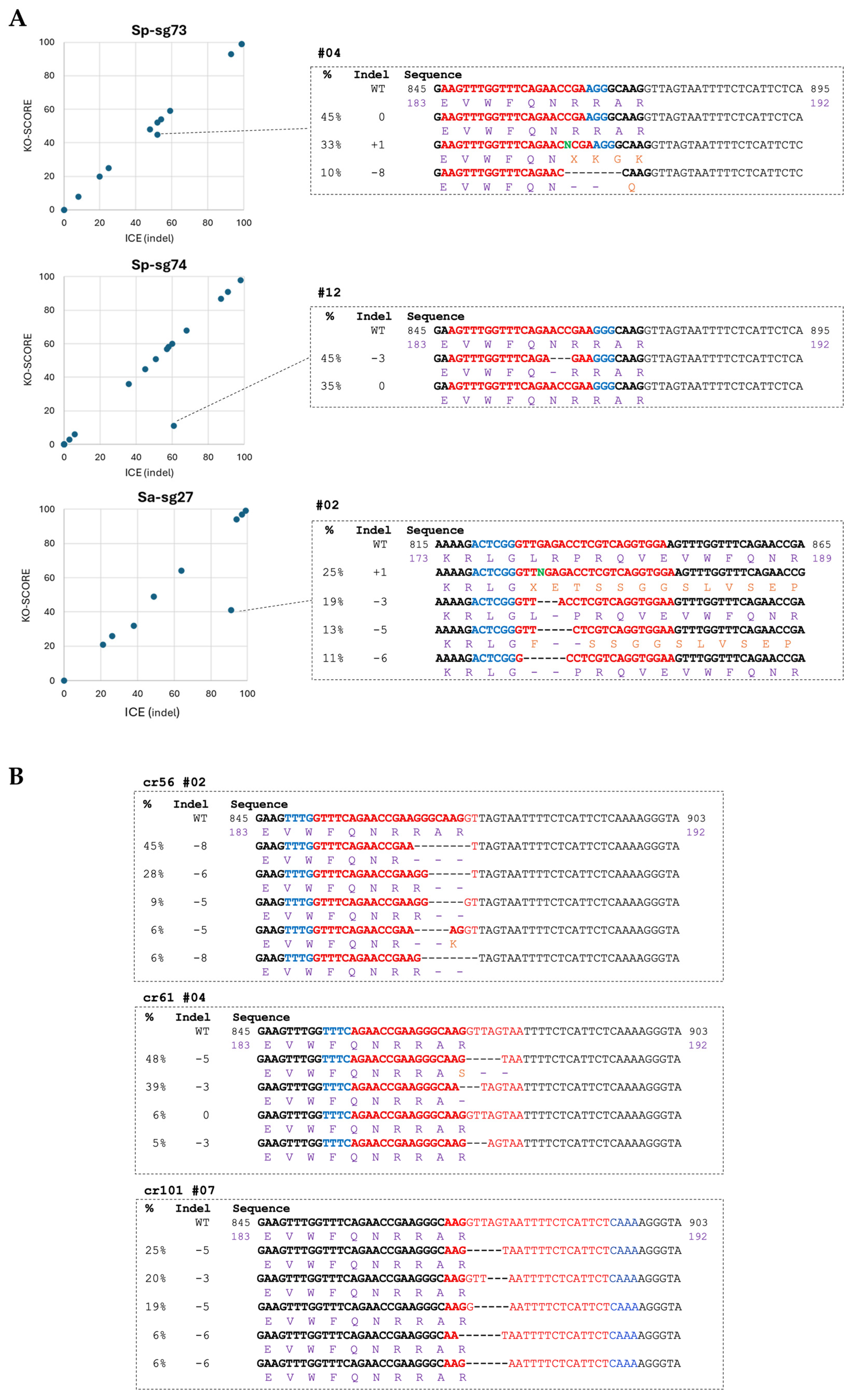
2.5. Validation of CRISPR Constructs in Lettuce Hairy Roots and Comparison Between Computational Prediction and in Planta sgRNA Efficiency
3. Discussion
4. Materials and Methods
4.1. Plant Material
4.2. Selection of Target Gene and Guide Design
4.3. Cloning Procedure
4.4. Hairy Root Protocol
4.5. Hairy Roots Genotyping
4.6. GFP Visualization
4.7. Bioinformatic Tools for Electropherogram Deconvolution
4.8. Statistical Analyses
5. Conclusions
Supplementary Materials
Author Contributions
Funding
Data Availability Statement
Acknowledgments
Conflicts of Interest
References
- Reyes-Chin-Wo, S.; Wang, Z.; Yang, X.; Kozik, A.; Arikit, S.; Song, C.; Xia, L.; Froenicke, L.; Lavelle, D.O.; Truco, M.-J.; et al. Genome Assembly with in Vitro Proximity Ligation Data and Whole-Genome Triplication in Lettuce. Nat. Commun. 2017, 8, 14953. [Google Scholar] [CrossRef] [PubMed]
- Shen, F.; Qin, Y.; Wang, R.; Huang, X.; Wang, Y.; Gao, T.; He, J.; Zhou, Y.; Jiao, Y.; Wei, J.; et al. Comparative Genomics Reveals a Unique Nitrogen-Carbon Balance System in Asteraceae. Nat. Commun. 2023, 14, 4334. [Google Scholar] [CrossRef] [PubMed]
- Wei, T.; Van Treuren, R.; Liu, X.; Zhang, Z.; Chen, J.; Liu, Y.; Dong, S.; Sun, P.; Yang, T.; Lan, T.; et al. Whole-Genome Resequencing of 445 Lactuca Accessions Reveals the Domestication History of Cultivated Lettuce. Nat. Genet. 2021, 53, 752–760. [Google Scholar] [CrossRef] [PubMed]
- Armas, I.; Pogrebnyak, N.; Raskin, I. A Rapid and Efficient in Vitro Regeneration System for Lettuce (Lactuca sativa L.). Plant Methods 2017, 13, 58. [Google Scholar] [CrossRef]
- Bull, T.; Debernardi, J.; Reeves, M.; Hill, T.; Bertier, L.; Van Deynze, A.; Michelmore, R. GRF–GIF Chimeric Proteins Enhance in Vitro Regeneration and Agrobacterium-Mediated Transformation Efficiencies of Lettuce (Lactuca Spp.). Plant Cell Rep. 2023, 42, 629–643. [Google Scholar] [CrossRef]
- Curtis, I.S.; Power, J.B.; Blackhall, N.W.; de Laat, A.M.M.; Davey, M.R. Genotype-Independent Transformation of Lettuce Using Agrobacterium tumefaciens. J. Exp. Bot. 1994, 45, 1441–1449. [Google Scholar] [CrossRef]
- Chinnusamy, V.; Schepler-Luu, V.; Mangrauthia, S.K.; Ramesh, S.V. Genome Editing in Plants: A Tool for Precision Breeding and Functional Genomics. J. Plant Biochem. Biotechnol. 2023, 32, 657–660. [Google Scholar] [CrossRef]
- El-Mounadi, K.; Morales-Floriano, M.L.; Garcia-Ruiz, H. Principles, Applications, and Biosafety of Plant Genome Editing Using CRISPR-Cas9. Front. Plant Sci. 2020, 11, 56. [Google Scholar] [CrossRef]
- Puchta, H. The Repair of Double-Strand Breaks in Plants: Mechanisms and Consequences for Genome Evolution. J. Exp. Bot. 2004, 56, 1–14. [Google Scholar] [CrossRef]
- Choi, S.H.; Ahn, W.S.; Jie, E.Y.; Cho, H.-S.; Kim, S.W. Development of Late-Bolting Plants by CRISPR/Cas9-Mediated Genome Editing from Mesophyll Protoplasts of Lettuce. Plant Cell Rep. 2022, 41, 1627–1630. [Google Scholar] [CrossRef]
- Beracochea, V.; Stritzler, M.; Radonic, L.; Bottero, E.; Jozefkowicz, C.; Darqui, F.; Ayub, N.; Bilbao, M.L.; Soto, G. CRISPR/Cas9-Mediated Knockout of SPL13 Radically Increases Lettuce Yield. Plant Cell Rep. 2023, 42, 645–647. [Google Scholar] [CrossRef]
- Doench, J.G.; Hartenian, E.; Graham, D.B.; Tothova, Z.; Hegde, M.; Smith, I.; Sullender, M.; Ebert, B.L.; Xavier, R.J.; Root, D.E. Rational Design of Highly Active sgRNAs for CRISPR-Cas9–Mediated Gene Inactivation. Nat. Biotechnol. 2014, 32, 1262–1267. [Google Scholar] [CrossRef] [PubMed]
- Wang, T.; Wei, J.J.; Sabatini, D.M.; Lander, E.S. Genetic Screens in Human Cells Using the CRISPR-Cas9 System. Science 2014, 343, 80–84. [Google Scholar] [CrossRef] [PubMed]
- Moreno-Mateos, M.A.; Vejnar, C.E.; Beaudoin, J.-D.; Fernandez, J.P.; Mis, E.K.; Khokha, M.K.; Giraldez, A.J. CRISPRscan: Designing Highly Efficient sgRNAs for CRISPR-Cas9 Targeting in Vivo. Nat. Methods 2015, 12, 982–988. [Google Scholar] [CrossRef] [PubMed]
- Xu, H.; Xiao, T.; Chen, C.-H.; Li, W.; Meyer, C.A.; Wu, Q.; Wu, D.; Cong, L.; Zhang, F.; Liu, J.S.; et al. Sequence Determinants of Improved CRISPR sgRNA Design. Genome Res. 2015, 25, 1147–1157. [Google Scholar] [CrossRef]
- Ma, X.; Zhang, Q.; Zhu, Q.; Liu, W.; Chen, Y.; Qiu, R.; Wang, B.; Yang, Z.; Li, H.; Lin, Y.; et al. A Robust CRISPR/Cas9 System for Convenient, High-Efficiency Multiplex Genome Editing in Monocot and Dicot Plants. Mol. Plant 2015, 8, 1274–1284. [Google Scholar] [CrossRef]
- Liang, G.; Zhang, H.; Lou, D.; Yu, D. Selection of Highly Efficient sgRNAs for CRISPR/Cas9-Based Plant Genome Editing. Sci. Rep. 2016, 6, 21451. [Google Scholar] [CrossRef]
- Konstantakos, V.; Nentidis, A.; Krithara, A.; Paliouras, G. CRISPR–Cas9 gRNA Efficiency Prediction: An Overview of Predictive Tools and the Role of Deep Learning. Nucleic Acids Res. 2022, 50, 3616–3637. [Google Scholar] [CrossRef]
- Kim, H.K.; Min, S.; Song, M.; Jung, S.; Choi, J.W.; Kim, Y.; Lee, S.; Yoon, S.; Kim, H. (Henry) Deep Learning Improves Prediction of CRISPR–Cpf1 Guide RNA Activity. Nat. Biotechnol. 2018, 36, 239–241. [Google Scholar] [CrossRef]
- Najm, F.J.; Strand, C.; Donovan, K.F.; Hegde, M.; Sanson, K.R.; Vaimberg, E.W.; Sullender, M.E.; Hartenian, E.; Kalani, Z.; Fusi, N.; et al. Orthologous CRISPR–Cas9 Enzymes for Combinatorial Genetic Screens. Nat. Biotechnol. 2018, 36, 179–189. [Google Scholar] [CrossRef]
- Naim, F.; Shand, K.; Hayashi, S.; O’Brien, M.; McGree, J.; Johnson, A.A.T.; Dugdale, B.; Waterhouse, P.M. Are the Current gRNA Ranking Prediction Algorithms Useful for Genome Editing in Plants? PLoS ONE 2020, 15, e0227994. [Google Scholar] [CrossRef]
- Li, C.; Chu, W.; Gill, R.A.; Sang, S.; Shi, Y.; Hu, X.; Yang, Y.; Zaman, Q.U.; Zhang, B. Computational Tools and Resources for CRISPR/Cas Genome Editing. Genom. Proteom. Bioinform. 2023, 21, 108–126. [Google Scholar] [CrossRef] [PubMed]
- D’Orso, F.; Forte, V.; Baima, S.; Possenti, M.; Palma, D.; Morelli, G. Methods and Techniques to Select Efficient Guides for CRISPR-Mediated Genome Editing in Plants. In A Roadmap for Plant Genome Editing; Ricroch, A., Eriksson, D., Miladinović, D., Sweet, J., Van Laere, K., Woźniak-Gientka, E., Eds.; Springer Nature: Cham, Switzerland, 2024; pp. 89–117. [Google Scholar]
- Vojin, T.; Snežana, M.; Aleksandar, C.; Marija, P.; Milana, T.; Dragana, A.; Jovan, T.; Angelina, S. Production of Hairy Root Cultures of Lettuce (Lactuca sativa L.). Open Life Sci. 2014, 9, 1196–1205. [Google Scholar] [CrossRef]
- Stojakowska, A.; Malarz, J.; Szewczyk, A.; Kisiel, W. Caffeic Acid Derivatives from a Hairy Root Culture of Lactuca virosa. Acta Physiol. Plant. 2012, 34, 291–298. [Google Scholar] [CrossRef][Green Version]
- Yi, T.G.; Park, Y.; Park, J.-E.; Park, N.I. Enhancement of Phenolic Compounds and Antioxidative Activities by the Combination of Culture Medium and Methyl Jasmonate Elicitation in Hairy Root Cultures of Lactuca indica L. Nat. Prod. Commun. 2019, 14, 1934578X19861867. [Google Scholar] [CrossRef]
- Sessa, G.; Carabelli, M.; Possenti, M.; Morelli, G.; Ruberti, I. Multiple Pathways in the Control of the Shade Avoidance Response. Plants 2018, 7, 102. [Google Scholar] [CrossRef]
- Son, O.; Zhang, C.; Yang, X.; Duc, L.T.; Hur, Y.-S.; Nam, K.H.; Choi, S.-Y.; Cheon, C.-I.; Kim, S. Identification of GA20ox2 as a Target of ATHB2 and TCP13 during Shade Response. Front. Plant Sci. 2023, 14, 1158288. [Google Scholar] [CrossRef]
- Ballaré, C.L.; Scopel, A.L.; Sánchez, R.A. Far-Red Radiation Reflected from Adjacent Leaves: An Early Signal of Competition in Plant Canopies. Science 1990, 247, 329–332. [Google Scholar] [CrossRef]
- Gommers, C.M.M.; Visser, E.J.W.; Onge, K.R.S.; Voesenek, L.A.C.J.; Pierik, R. Shade Tolerance: When Growing Tall Is Not an Option. Trends Plant Sci. 2013, 18, 65–71. [Google Scholar] [CrossRef]
- Pierik, R.; Ballaré, C.L. Control of Plant Growth and Defense by Photoreceptors: From Mechanisms to Opportunities in Agriculture. Mol. Plant 2021, 14, 61–76. [Google Scholar] [CrossRef]
- Kunta, S.; Dahan, Y.; Torgeman, S.; Chory, J.; Burko, Y. Species-Specific PHYTOCHROME-INTERACTING FACTOR Utilization in the Plant Morphogenetic Response to Environmental Stimuli. Plant Cell 2025, 37, koaf048. [Google Scholar] [CrossRef]
- Sessa, G.; Morelli, G.; Ruberti, I. The Athb-1 and −2 HD-Zip Domains Homodimerize Forming Complexes of Different DNA Binding Specificities. EMBO J. 1993, 12, 3507–3517. [Google Scholar] [CrossRef]
- Sessa, G.; Morelli, G.; Ruberti, I. DNA-Binding Specificity of the Homeodomain-Leucine Zipper Domain. J. Mol. Biol. 1997, 274, 303–309. [Google Scholar] [CrossRef]
- Ren, Q.; Zhong, Z.; Wang, Y.; You, Q.; Li, Q.; Yuan, M.; He, Y.; Qi, C.; Tang, X.; Zheng, X.; et al. Bidirectional Promoter-Based CRISPR-Cas9 Systems for Plant Genome Editing. Front. Plant Sci. 2019, 10, 1173. [Google Scholar] [CrossRef]
- Montecillo, J.A.V.; Chu, L.L.; Bae, H. CRISPR-Cas9 System for Plant Genome Editing: Current Approaches and Emerging Developments. Agronomy 2020, 10, 1033. [Google Scholar] [CrossRef]
- Alok, A.; Chauhan, H.; Upadhyay, S.K.; Pandey, A.; Kumar, J.; Singh, K. Compendium of Plant-Specific CRISPR Vectors and Their Technical Advantages. Life 2021, 11, 1021. [Google Scholar] [CrossRef]
- Ron, M.; Kajala, K.; Pauluzzi, G.; Wang, D.; Reynoso, M.A.; Zumstein, K.; Garcha, J.; Winte, S.; Masson, H.; Inagaki, S.; et al. Hairy Root Transformation Using Agrobacterium Rhizogenes as a Tool for Exploring Cell Type-Specific Gene Expression and Function Using Tomato as a Model. Plant Physiol. 2014, 166, 455–469. [Google Scholar] [CrossRef]
- Niazian, M.; Belzile, F.; Torkamaneh, D. CRISPR/Cas9 in Planta Hairy Root Transformation: A Powerful Platform for Functional Analysis of Root Traits in Soybean. Plants 2022, 11, 1044. [Google Scholar] [CrossRef]
- Zhang, M.; Zhou, L.; Afridi, M.; Guo, H.; Cheng, H. An Efficient Hairy Root System for Validation of CRISPR/Cas System Activities in Cotton. Funct. Integr. Genomics 2025, 25, 116. [Google Scholar] [CrossRef] [PubMed]
- Zhao, Y.; Zhu, H.; Lu, X.; Anees, M.; Nan, H.; Yang, D.; Chen, Z.; Hong, Z.; Zhang, J.; Liu, W. Streamlined Agrobacterium Rhizogenes-Mediated Hairy Root Transformation for Efficient CRISPR/Cas9-Based Gene Editing Evaluation in Diverse Citrullus Cultivars. Hortic. Plant J. 2025, 11, 816–826. [Google Scholar] [CrossRef]
- De Koning, R.; Daryanavard, H.; Garmyn, J.; Kiekens, R.; Toili, M.E.M.; Angenon, G. Fine-Tuning CRISPR/Cas9 Gene Editing in Common Bean (Phaseolus vulgaris L.) Using a Hairy Root Transformation System and in Silico Prediction Models. Front. Plant Sci. 2023, 14, 1233418. [Google Scholar] [CrossRef]
- Bertier, L.D.; Ron, M.; Huo, H.; Bradford, K.J.; Britt, A.B.; Michelmore, R.W. High-Resolution Analysis of the Efficiency, Heritability, and Editing Outcomes of CRISPR/Cas9-Induced Modifications of NCED4 in Lettuce (Lactuca Sativa). G3 GenesGenomesGenetics 2018, 8, 1513–1521. [Google Scholar] [CrossRef] [PubMed]
- Nguyen, C.D.; Li, J.; Mou, B.; Gong, H.; Huo, H. A Case Study of Using an Efficient CRISPR/Cas9 System to Develop Variegated Lettuce. Veg. Res. 2021, 1, 1–10. [Google Scholar] [CrossRef]
- Pan, W.; Liu, X.; Li, D.; Zhang, H. Establishment of an Efficient Genome Editing System in Lettuce Without Sacrificing Specificity. Front. Plant Sci. 2022, 13, 930592. [Google Scholar] [CrossRef]
- Riu, Y.-S.; Kim, G.H.; Chung, K.W.; Kong, S.-G. Enhancement of the CRISPR/Cas9-Based Genome Editing System in Lettuce (Lactuca sativa L.) Using the Endogenous U6 Promoter. Plants 2023, 12, 878. [Google Scholar] [CrossRef] [PubMed]
- Pang, S.; Ja, F.; Carney, K.; Stout, J.; Tricoli, D.M.; Quemada, H.D.; Gonsalves, D. Post-transcriptional Transgene Silencing and Consequent Tospovirus Resistance in Transgenic Lettuce Are Affected by Transgene Dosage and Plant Development. Plant J. 1996, 9, 899–909. [Google Scholar] [CrossRef]
- Dinant, S.; Maisonneuve, B.; Albouy, J.; Chupeau, Y.; Chupeau, M.-C.; Bellec, Y.; Gaudefroy, F.; Kusiak, C.; Souche, S.; Robaglia, C.; et al. Coat Protein Gene-Mediated Protection in Lactuca Sativa against Lettuce Mosaic Potyvirus Strains. Mol. Breed. 1997, 3, 75–86. [Google Scholar] [CrossRef]
- Niki, T.; Nishijima, T.; Nakayama, M.; Hisamatsu, T.; Oyama-Okubo, N.; Yamazaki, H.; Hedden, P.; Lange, T.; Mander, L.N.; Koshioka, M. Production of Dwarf Lettuce by Overexpressing a Pumpkin Gibberellin 20-Oxidase Gene. Plant Physiol. 2001, 126, 965–972. [Google Scholar] [CrossRef][Green Version]
- Dubois, V.; Botton, E.; Meyer, C.; Rieu, A.; Bedu, M.; Maisonneuve, B.; Mazier, M. Systematic Silencing of a Tobacco Nitrate Reductase Transgene in Lettuce (Lactuca sativa L.). J. Exp. Bot. 2005, 56, 2379–2388. [Google Scholar] [CrossRef] [PubMed]
- Hirai, T.; Shohael, A.M.; Kim, Y.-W.; Yano, M.; Ezura, H. Ubiquitin Promoter–Terminator Cassette Promotes Genetically Stable Expression of the Taste-Modifying Protein Miraculin in Transgenic Lettuce. Plant Cell Rep. 2011, 30, 2255–2265. [Google Scholar] [CrossRef]
- Okumura, A.; Shimada, A.; Yamasaki, S.; Horino, T.; Iwata, Y.; Koizumi, N.; Nishihara, M.; Mishiba, K. CaMV-35S Promoter Sequence-Specific DNA Methylation in Lettuce. Plant Cell Rep. 2016, 35, 43–51. [Google Scholar] [CrossRef]
- Rowan, B.A.; Reeves, M.; Hays, C.; Shirley, C.; Rajapakse, W.; Taran, K.A.; Bull, T.; Wong, D.A.; Michelmore, R.W. Monitoring the Stability of Transgene Expression in Lettuce Using the RUBY Reporter. Plant Cell Rep. 2025, 44, 281. [Google Scholar] [CrossRef]
- Mishiba, K.; Nishihara, M.; Nakatsuka, T.; Abe, Y.; Hirano, H.; Yokoi, T.; Kikuchi, A.; Yamamura, S. Consistent Transcriptional Silencing of 35S-driven Transgenes in Gentian. Plant J. 2005, 44, 541–556. [Google Scholar] [CrossRef]
- Darqui, F.S.; Radonic, L.M.; Beracochea, V.C.; Hopp, H.E.; López Bilbao, M. Peculiarities of the Transformation of Asteraceae Family Species: The Cases of Sunflower and Lettuce. Front. Plant Sci. 2021, 12, 767459. [Google Scholar] [CrossRef] [PubMed]
- Fauser, F.; Schiml, S.; Puchta, H. Both CRISPR/C As-based Nucleases and Nickases Can Be Used Efficiently for Genome Engineering in Arabidopsis thaliana. Plant J. 2014, 79, 348–359. [Google Scholar] [CrossRef] [PubMed]
- Mikami, M.; Toki, S.; Endo, M. Comparison of CRISPR/Cas9 Expression Constructs for Efficient Targeted Mutagenesis in Rice. Plant Mol. Biol. 2015, 88, 561–572. [Google Scholar] [CrossRef] [PubMed]
- Zheng, Q.; Takei-Hoshi, R.; Okumura, H.; Ito, M.; Kawaguchi, K.; Otagaki, S.; Matsumoto, S.; Luo, Z.; Zhang, Q.; Shiratake, K. Genome Editing of SlMYB3R3, a Cell Cycle Transcription Factor Gene of Tomato, Induces Elongated Fruit Shape. J. Exp. Bot. 2022, 73, 7312–7325. [Google Scholar] [CrossRef]
- Nishiguchi, M.; Futamura, N.; Endo, M.; Mikami, M.; Toki, S.; Katahata, S.-I.; Ohmiya, Y.; Konagaya, K.; Nanasato, Y.; Taniguchi, T.; et al. CRISPR/Cas9-Mediated Disruption of CjACOS5 Confers No-Pollen Formation on Sugi Trees (Cryptomeria japonica D. Don). Sci. Rep. 2023, 13, 11779. [Google Scholar] [CrossRef]
- Concordet, J.-P.; Haeussler, M. CRISPOR: Intuitive Guide Selection for CRISPR/Cas9 Genome Editing Experiments and Screens. Nucleic Acids Res. 2018, 46, W242–W245. [Google Scholar] [CrossRef]
- Ran, F.A.; Cong, L.; Yan, W.X.; Scott, D.A.; Gootenberg, J.S.; Kriz, A.J.; Zetsche, B.; Shalem, O.; Wu, X.; Makarova, K.S.; et al. In Vivo Genome Editing Using Staphylococcus aureus Cas9. Nature 2015, 520, 186–191. [Google Scholar] [CrossRef]
- Zetsche, B.; Gootenberg, J.S.; Abudayyeh, O.O.; Slaymaker, I.M.; Makarova, K.S.; Essletzbichler, P.; Volz, S.E.; Joung, J.; van der Oost, J.; Regev, A.; et al. Cpf1 Is a Single RNA-Guided Endonuclease of a Class 2 CRISPR-Cas System. Cell 2015, 163, 759–771. [Google Scholar] [CrossRef]
- Steinert, J.; Schiml, S.; Fauser, F.; Puchta, H. Highly Efficient Heritable Plant Genome Engineering Using Cas9 Orthologues from Streptococcus thermophilus and Staphylococcus aureus. Plant J. 2015, 84, 1295–1305. [Google Scholar] [CrossRef]
- Kaya, H.; Mikami, M.; Endo, A.; Endo, M.; Toki, S. Highly Specific Targeted Mutagenesis in Plants Using Staphylococcus aureus Cas9. Sci. Rep. 2016, 6, 26871. [Google Scholar] [CrossRef]
- Tang, X.; Lowder, L.G.; Zhang, T.; Malzahn, A.A.; Zheng, X.; Voytas, D.F.; Zhong, Z.; Chen, Y.; Ren, Q.; Li, Q.; et al. A CRISPR–Cpf1 System for Efficient Genome Editing and Transcriptional Repression in Plants. Nat. Plants 2017, 3, 17018. [Google Scholar] [CrossRef]
- Doench, J.G.; Fusi, N.; Sullender, M.; Hegde, M.; Vaimberg, E.W.; Donovan, K.F.; Smith, I.; Tothova, Z.; Wilen, C.; Orchard, R.; et al. Optimized sgRNA Design to Maximize Activity and Minimize Off-Target Effects of CRISPR-Cas9. Nat. Biotechnol. 2016, 34, 184–191. [Google Scholar] [CrossRef]
- Bae, S.; Kweon, J.; Kim, H.S.; Kim, J.-S. Microhomology-Based Choice of Cas9 Nuclease Target Sites. Nat. Methods 2014, 11, 705–706. [Google Scholar] [CrossRef]
- Long, L.; Guo, D.-D.; Gao, W.; Yang, W.-W.; Hou, L.-P.; Ma, X.-N.; Miao, Y.-C.; Botella, J.R.; Song, C.-P. Optimization of CRISPR/Cas9 Genome Editing in Cotton by Improved sgRNA Expression. Plant Methods 2018, 14, 85. [Google Scholar] [CrossRef]
- Liu, Y.; Zhang, C.; Wang, X.; Li, X.; You, C. CRISPR/Cas9 Technology and Its Application in Horticultural Crops. Hortic. Plant J. 2022, 8, 395–407. [Google Scholar] [CrossRef]
- Nekrasov, V.; Staskawicz, B.; Weigel, D.; Jones, J.D.G.; Kamoun, S. Targeted Mutagenesis in the Model Plant Nicotiana Benthamiana Using Cas9 RNA-Guided Endonuclease. Nat. Biotechnol. 2013, 31, 691–693. [Google Scholar] [CrossRef]
- Alagoz, Y.; Gurkok, T.; Zhang, B.; Unver, T. Manipulating the Biosynthesis of Bioactive Compound Alkaloids for Next-Generation Metabolic Engineering in Opium Poppy Using CRISPR-Cas 9 Genome Editing Technology. Sci. Rep. 2016, 6, 30910. [Google Scholar] [CrossRef]
- Van Zeijl, A.; Wardhani, T.A.K.; Seifi Kalhor, M.; Rutten, L.; Bu, F.; Hartog, M.; Linders, S.; Fedorova, E.E.; Bisseling, T.; Kohlen, W.; et al. CRISPR/Cas9-Mediated Mutagenesis of Four Putative Symbiosis Genes of the Tropical Tree Parasponia andersonii Reveals Novel Phenotypes. Front. Plant Sci. 2018, 9, 284. [Google Scholar] [CrossRef]
- D’Amelia, V.; Staiti, A.; D’Orso, F.; Maisto, M.; Piccolo, V.; Aversano, R.; Carputo, D. Targeted Mutagenesis of StISAC Stabilizes the Production of Anthocyanins in Potato Cell Culture. Plant Direct 2022, 6, e433. [Google Scholar] [CrossRef]
- Conant, D.; Hsiau, T.; Rossi, N.; Oki, J.; Maures, T.; Waite, K.; Yang, J.; Joshi, S.; Kelso, R.; Holden, K.; et al. Inference of CRISPR Edits from Sanger Trace Data. CRISPR J. 2022, 5, 123–130. [Google Scholar] [CrossRef] [PubMed]
- Deguchi, M.; Sinclair, K.M.; Patel, A.; Coile, M.; Ortega, M.A.; Bewg, W.P.; Tsai, C.-J. A Compendium of Nonredundant Short Polymerase III Promoters for CRISPR Applications. Plant Physiol. 2024, 198, kiaf294. [Google Scholar] [CrossRef]
- Gong, Z.; Chen, M.; Zhang, H.; Mortimer, J.C.; Botella, J.R. Evaluation of Computational Tools for Predicting CRISPR gRNA On-Target Efficiency in Plants. bioRxiv 2025. bioRxiv:2025.10.15.679654. [Google Scholar]
- Zhang, M.Q. Statistical Features of Human Exons and Their Flanking Regions. Hum. Mol. Genet. 1998, 7, 919–932. [Google Scholar] [CrossRef]
- Kiryushkin, A.S.; Ilina, E.L.; Guseva, E.D.; Pawlowski, K.; Demchenko, K.N. Hairy CRISPR: Genome Editing in Plants Using Hairy Root Transformation. Plants 2021, 11, 51. [Google Scholar] [CrossRef] [PubMed]
- Engler, C.; Kandzia, R.; Marillonnet, S. A One Pot, One Step, Precision Cloning Method with High Throughput Capability. PLoS ONE 2008, 3, e3647. [Google Scholar] [CrossRef]
- Wickham, H. Ggplot2; Use R! Springer International Publishing: Cham, Switzerland, 2016. [Google Scholar]







| Computational Prediction a | In Planta b | |||||||||
|---|---|---|---|---|---|---|---|---|---|---|
| Nuclease | Guide | Fusi/Doench/Azimuth | Crispr Scan | Najm 2018 | deepCpf1 | Out-of-Frame | Edited HR/Total HR | Indel % | KO Score | KO Score Normalized |
| SpCas9 | Sp-sg73 | 57 | 60 | - | - | 75 | 85 | 55.4 | 54.7 | 98.7 |
| Sp-sg74 | 66 | 56 | - | - | 68 | 62 | 55.5 | 51.6 | 93.0 | |
| SaCas9 | Sa-sg27 | - | - | 91 | - | 66 | 90 | 64.3 | 58.1 | 90.4 |
| LbCas12a | cr56 | - | - | - | 30.81 | 100 | 65.6 | |||
| cr61 | - | - | - | 78.78 | 100 | 73 | ||||
| cr101 | - | - | - | 64.95 | 89 | 57.1 | ||||
Disclaimer/Publisher’s Note: The statements, opinions and data contained in all publications are solely those of the individual author(s) and contributor(s) and not of MDPI and/or the editor(s). MDPI and/or the editor(s) disclaim responsibility for any injury to people or property resulting from any ideas, methods, instructions or products referred to in the content. |
© 2026 by the authors. Licensee MDPI, Basel, Switzerland. This article is an open access article distributed under the terms and conditions of the Creative Commons Attribution (CC BY) license.
Share and Cite
Di Pinto, A.; Forte, V.; D’Attilia, C.; Possenti, M.; Felici, B.; Augelletti, F.; Sessa, G.; Carabelli, M.; Morelli, G.; Frugis, G.; et al. A Rapid Hairy Root-Based Platform for CRISPR/Cas Optimization and Guide RNA Validation in Lettuce. Plants 2026, 15, 1161. https://doi.org/10.3390/plants15081161
Di Pinto A, Forte V, D’Attilia C, Possenti M, Felici B, Augelletti F, Sessa G, Carabelli M, Morelli G, Frugis G, et al. A Rapid Hairy Root-Based Platform for CRISPR/Cas Optimization and Guide RNA Validation in Lettuce. Plants. 2026; 15(8):1161. https://doi.org/10.3390/plants15081161
Chicago/Turabian StyleDi Pinto, Alberico, Valentina Forte, Chiara D’Attilia, Marco Possenti, Barbara Felici, Floriana Augelletti, Giovanna Sessa, Monica Carabelli, Giorgio Morelli, Giovanna Frugis, and et al. 2026. "A Rapid Hairy Root-Based Platform for CRISPR/Cas Optimization and Guide RNA Validation in Lettuce" Plants 15, no. 8: 1161. https://doi.org/10.3390/plants15081161
APA StyleDi Pinto, A., Forte, V., D’Attilia, C., Possenti, M., Felici, B., Augelletti, F., Sessa, G., Carabelli, M., Morelli, G., Frugis, G., & D’Orso, F. (2026). A Rapid Hairy Root-Based Platform for CRISPR/Cas Optimization and Guide RNA Validation in Lettuce. Plants, 15(8), 1161. https://doi.org/10.3390/plants15081161

