Virus-Mediated System for Simultaneous Gene Silencing and Genome Editing in Cotton
Abstract
1. Introduction
2. Materials and Methods
2.1. Plant Materials and Growth Conditions
2.2. Vector Construction
2.3. Virus-Mediated Transient Transformation of Cas9-OE Cotton
2.4. RNA Isolation and qPCR Analysis
2.5. Mutation Detection
2.6. Gene Editing Efficiency Analysis
2.7. Effects of Different Silencing Fragment Lengths on Gene Silencing and Gene Editing
2.8. Statistical Analysis
3. Results
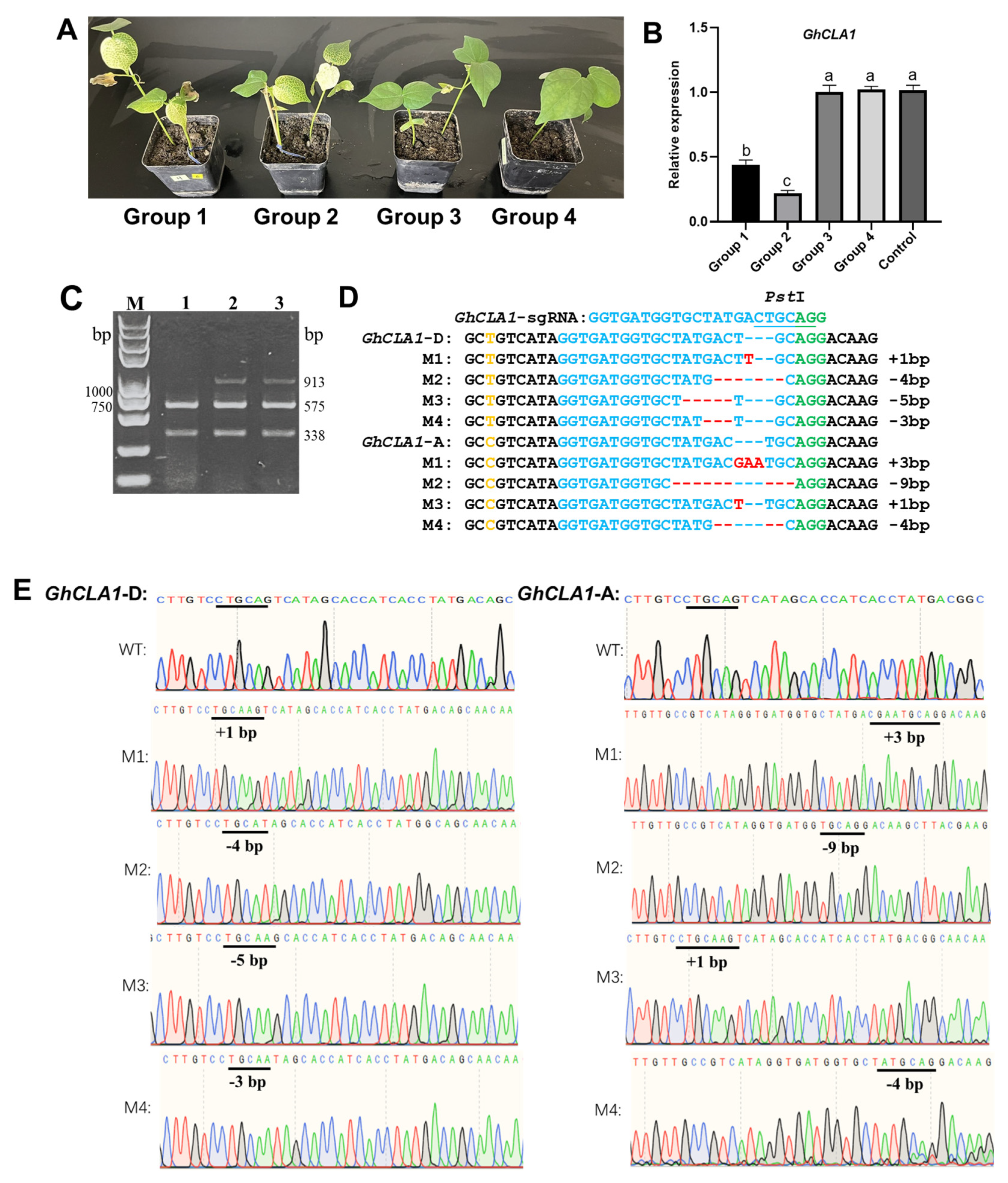
3.1. Feasibility Verification of Two Plant Viruses Simultaneously Achieving GhCLA1 Gene Silencing and Gene Editing
3.2. Establishment of a Tandem Gene Silencing and Editing System in Cotton
3.3. Assessment of Gene Editing Efficiency
3.4. Effects of Different Silencing Fragment Length on Gene Silencing and Editing Efficiencies
4. Discussion
Supplementary Materials
Author Contributions
Funding
Data Availability Statement
Conflicts of Interest
References
- Hu, Z.Y.; Lei, J.F.; Dai, P.H.; Liu, C.; Wugalihan, A.; Liu, X.D.; Li, Y. A small Gtp-binding protein GhROP3 interacts with GhGGB protein and negatively regulates drought tolerance in cotton (Gossypium hirsutum L.). Plants 2023, 11, 1580. [Google Scholar] [CrossRef] [PubMed]
- Ellison, E.E.; Nagalakshmi, U.; Gamo, M.E.; Huang, P.J.; Dinesh-Kumar, S.; Voytas, D.F. Multiplexed heritable gene editing using RNA viruses and mobile single guide RNAs. Nat. Plants 2020, 6, 620–624. [Google Scholar] [CrossRef] [PubMed]
- Gu, Z.H.; Huang, C.J.; Li, F.F.; Zhou, X.P. A versatile system for functional analysis of genes and microRNAs in cotton. Plant Biotechnol. J. 2014, 12, 638–649. [Google Scholar] [CrossRef]
- Lei, J.F.; Li, Y.; Dai, P.H.; Liu, C.; Zhao, Y.; You, Y.Z.; Qu, Y.Y.; Chen, Q.J.; Liu, X.D. Efficient virus-mediated genome editing in cotton using the CRISPR/Cas9 system. Front. Plant Sci. 2022, 13, 1032799. [Google Scholar] [CrossRef]
- Yang, X.T.; Wang, K.; Bu, Y.N.; Niu, F.Q.; Ge, L.M.; Zhang, L.L.; Song, X.Y. Genome-wide analysis of GELP gene family in wheat and validation of TaGELP073 involved in anther and pollen development. Environ. Exp. Bot. 2022, 200, 104914. [Google Scholar] [CrossRef]
- Li, T.D.; Hu, J.C.; Sun, Y.; Li, B.S.; Zhang, D.L.; Li, W.L.; Liu, J.X.; Li, D.W.; Gao, C.X.; Zhang, Y.L.; et al. Highly efficient heritable genome editing in wheat using an RNA virus and bypassing tissue culture. Mol. Plant 2021, 14, 1787–1798. [Google Scholar] [CrossRef]
- Wang, Y.; Cong, Q.Q.; Lan, Y.F.; Geng, C.; Li, X.D.; Liang, Y.C.; Yang, Z.Y.; Zhu, X.P.; Li, X.D. Development of new potato virus X-based vectors for gene over-expression and gene silencing assay. Virus Res. 2014, 191, 62–69. [Google Scholar] [CrossRef]
- Uranga, M.; Aragonés, V.; Selma, S.; Vázquez-Vilar, M.; Orzáez, D.; Daròs, J.A. Efficient Cas9 multiplex editing using unspaced sgRNA arrays engineering in a Potato virus X vector. Plant J. 2021, 106, 555–565. [Google Scholar] [CrossRef]
- Liu, Q.; Zhao, C.L.; Sun, K.; Deng, Y.L.; Li, Z.H. Engineered biocontainable RNA virus vectors for non-transgenic genome editing across crop species and genotypes. Mol. Plant 2023, 16, 616–631. [Google Scholar] [CrossRef] [PubMed]
- Ma, X.N.; Zhang, X.Y.; Liu, H.M.; Li, Z.H. Highly efficient DNA-free plant genome editing using virally delivered CRISPR-Cas9. Nat. Plants 2020, 6, 773–779. [Google Scholar] [CrossRef]
- Ariga, H.; Toki, S.; Ishibashi, K. Potato virus X vector-mediated DNA-free genome editing in plants. Plant Cell Physiol. 2020, 61, 1946–1953. [Google Scholar] [CrossRef]
- Lee, S.Y.; Kang, B.; Venkatesh, J.; Lee, J.H.; Lee, S.; Kim, J.M.; Back, S.; Kwon, J.K.; Kang, B.C. Development of virus-induced genome editing methods in Solanaceous crops. Hortic. Res. 2024, 11, uhad233. [Google Scholar] [CrossRef]
- Wu, H.J.; Qu, X.Y.; Dong, Z.C.; Luo, L.J.; Shao, C.; Forner, J.; Lohmann, J.U.; Su, M.; Xu, M.C.; Liu, X.B.; et al. WUSCHEL triggers innate antiviral immunity in plant stem cells. Science 2020, 370, 227–231. [Google Scholar] [CrossRef]
- Zhu, Q.Q.; Ahmad, A.; Shi, C.M.; Tang, Q.; Liu, C.Y.; Ouyang, B.; Deng, Y.T.; Li, F.; Cao, X.F. Protein arginine methyltransferase 6 mediates antiviral immunity in plants. Cell Host Microbe 2024, 32, 1566–1578. [Google Scholar] [CrossRef]
- Chen, L.G.; Zhang, L.P.; Li, D.B.; Wang, F.; Yu, D.Q. WRKY8 transcription factor functions in the TMV-cg defense response by mediating both abscisic acid and ethylene signaling in Arabidopsis. Proc. Natl. Acad. Sci. USA 2013, 110, E1963–E1971. [Google Scholar] [CrossRef]
- Jiang, X.; Yang, Y.S.; Li, Y.; Wang, Y.Z.; Rodamilans, B.; Ji, W.Q.; Wu, X.X.; García, J.A.; Wu, X.Y.; Cheng, X.F. Plant viruses convergently target NPR1 with various strategies to suppress salicylic acid-mediated antiviral immunity. J. Integr. Plant Biol. 2025, 67, 1395–1412. [Google Scholar] [CrossRef]
- Li, L.L.; Zhang, H.H.; Yang, Z.H.; Wang, C.; Li, S.S.; Cao, C.; Yao, T.S.; Wei, Z.Y.; Li, Y.J.; Chen, J.P.; et al. Independently evolved viral effectors convergently suppress DELLA protein SLR1-mediated broad-spectrum antiviral immunity in rice. Nat. Commun. 2022, 13, 6920. [Google Scholar] [CrossRef]
- Huang, Y.; Yang, J.L.; Sun, X.; Li, J.H.; Cao, X.Q.; Yao, S.Z.; Han, Y.H.; Chen, C.T.; Du, L.L.; Li, S.; et al. Perception of viral infections and initiation of antiviral defence in rice. Nature 2025, 641, 173–181. [Google Scholar] [CrossRef]
- Lei, J.F.; Li, Y.; Dai, P.H.; Zhao, Y.; You, Y.Z.; Jia, J.G.; Zhao, S.; Qu, Y.Y.; Liu, X.D. Study on VIGE system mediated by different plant viruses in cotton. Acta Agron. Sin. 2023, 49, 978–987. [Google Scholar] [CrossRef]
- Hao, Y.F.; Yuan, Z.C.; Li, Y.Y.; Zuo, D.Y.; Cheng, H.L.; Wang, Q.L.; Zhang, Y.P.; Lv, L.M.; Liu, J.; Song, G.L. An all-in-one plant virus-based vector toolkit for streamlined gene silencing, overexpression, and genome editing. Plant Commun. 2025, 6, 101379. [Google Scholar] [CrossRef]
- Mandel, M.A.; Feldmann, K.A.; Herrera-Estrella, L.; Rocha-Sosa, M.; León, P. CLA1, a novel gene required for chloroplast development, is highly conserved in evolution. Plant J. 1996, 9, 649–658. [Google Scholar] [CrossRef] [PubMed]
- Lei, J.F.; You, Y.Z.; Dai, P.H.; Yu, L.; Li, Y.; Liu, C.; Liu, X.D. GhAGL16 (AGAMOUS-LIKE16) negatively regulates tolerance to water deficit in transgenic Arabidopsis and cotton. Plants 2024, 13, 282. [Google Scholar] [CrossRef]
- Zhu, S.H.; Yu, X.L.; Li, Y.J.; Sun, Y.Q.; Zhu, Q.H.; Sun, J. Highly efficient targeted gene editing in Upland Cotton using the CRISPR/Cas9 system. Int. J. Mol. Sci. 2018, 19, 3000. [Google Scholar] [CrossRef]
- Lei, J.F.; You, Y.Z.; Zhang, J.E.; Dai, P.H.; Yu, L.; Du, Z.Y.; Li, Y.; Liu, X.D. Screening of high-efficient sgRNA for targeted knockout of GhAGL16 gene in cotton. Sci. Agric. Sin. 2024, 57, 1023–1033. [Google Scholar]
- Livak, K.J.; Schmittgen, T.D. Analysis of relative gene expression data using Real-Time quantitative PCR and the 2−ΔΔCT method. Methods 2001, 25, 402–408. [Google Scholar] [CrossRef]
- Gao, W.; Long, L.; Tian, X.Q.; Xu, F.C.; Liu, J.; Singh, P.K.; Botella, J.R.; Song, C.P. Genome editing in cotton with the CRISPR/Cas9 system. Front. Plant Sci. 2017, 8, 1364. [Google Scholar] [CrossRef]
- Liu, Q.; Wang, C.; Jiao, X.Z.; Zhang, H.W.; Song, L.L.; Li, Y.X.; Gao, C.X.; Wang, K.J. Hi-TOM: A platform for high-throughput tracking of mutations induced by CRISPR/Cas systems. Sci. China Life Sci. 2019, 62, 1–7. [Google Scholar] [CrossRef]
- Uranga, M.; Vazquez-Vilar, M.; Orzáez, D.; Daròs, J.A. CRISPR-Cas12a genome editing at the whole-plant level using two compatible RNA virus vectors. CRISPR J. 2021, 4, 761–769. [Google Scholar] [CrossRef] [PubMed]
- Lv, K. Establishment of Virus-Induced Gene Silence in Cotton and Its Application in Cotton Resistance to Verticillium wilt. Master’s Thesis, Nanjing Agricultural University, Nanjing, China, 2013. [Google Scholar]
- Chen, H.; Su, Z.Q.; Tian, B.; Liu, Y.; Pang, Y.H.; Kavetskyi, V.; Trick, H.N.; Bai, G.H. Development and optimization of a Barley stripe mosaic virus-mediated gene editing system to improve Fusarium head blight resistance in wheat. Plant Biotechnol. J. 2022, 20, 1018–1020. [Google Scholar] [CrossRef]
- Wang, W.; Yu, Z.T.; He, F.; Bai, G.H.; Trick, H.N.; Akhunova, A.; Akhunov, E. Multiplexed promoter and gene editing in wheat using a virus-based guide RNA delivery system. Plant Biotechnol. J. 2022, 20, 2332–2341. [Google Scholar] [CrossRef] [PubMed]
- Tamilselvan-Nattar-Amutha, S.; Hiekel, S.; Hartmann, F.; Lorenz, J.; Dabhi, R.V.; Dreissig, S.; Hensel, G.; Kumlehn, J.; Heckmann, S. Barley stripe mosaic virus-mediated somatic and heritable gene editing in barley (Hordeum vulgare L.). Front. Plant Sci. 2023, 14, 1201446. [Google Scholar] [CrossRef]
- Nagalakshmi, U.; Meier, N.; Liu, J.Y.; Voytas, D.F.; Dinesh-Kumar, S.P. High-efficiency multiplex biallelic heritable editing in Arabidopsis using an RNA virus. Plant Physiol. 2022, 189, 1241–1245. [Google Scholar] [CrossRef] [PubMed]
- Liu, D.G.; Xuan, S.Y.; Prichard, L.E.; Donahue, L.I.; Pan, C.T.; Nagalakshmi, U.; Ellison, E.E.; Starker, C.G.; Dinesh-Kumar, S.P.; Qi, Y.P.; et al. Heritable base-editing in Arabidopsis using RNA viral vectors. Plant Physiol. 2022, 189, 1920–1924. [Google Scholar] [CrossRef]
- Guo, W.F.; Guo, D.D.; Li, F.; Shang, S.Z.; Li, T.W.; Tang, Y.C.; Jiang, M.; Xu, F.C.; Gao, W. Efficient genome editing in cotton using the virus-mediated CRISPR/Cas9 and grafting system. Plant Cell Rep. 2023, 42, 1833–1836. [Google Scholar] [CrossRef] [PubMed]
- Xiao, Y.Q. Molecular Cloning and Functional Identification of WUSCHEL Gene from Cotton (Gossypium hirsutum L.). Master’s Thesis, Chinese Academy of Agricultural Sciences, Beijing, China, 2018. [Google Scholar]
- Yoshida, T.; Ishikawa, M.; Toki, S.; Ishibashi, K. Heritable tissue-culture-free gene editing in Nicotiana benthamiana through viral delivery of SpCas9 and sgRNA. Plant Cell Physiol. 2024, 65, 1743–1750. [Google Scholar] [CrossRef] [PubMed]
- Abrahamian, P.; Hammond, R.W.; Hammond, J. Plant virus derived vectors: Applications in agricultural and medical biotechnology. Annu. Rev. Virol. 2020, 7, 513–535. [Google Scholar] [CrossRef]
- Huang, Z.; Chen, Q.; Hjelm, B.; Arntzen, C.; Mason, H. A DNA replicon system for rapid high-level production of virus-like particles in plants. Biotechnol. Bioeng. 2009, 103, 706–714. [Google Scholar]
- Liu, J.J.; Orlova, N.; Oakes, B.L.; Ma, E.; Spinner, H.B.; Baney, K.L.M.; Chuck, J.; Tan, D.; Knott, G.J.; Harrington, L.B.; et al. CasX enzymes comprise a distinct family of RNA-guided genome editors. Nature 2019, 566, 218–223. [Google Scholar]
- Pausch, P.; Al-Shayeb, B.; Bisom-Rapp, E.; Tsuchida, C.A.; Li, Z.; Cress, B.F.; Knott, G.J.; Jacobsen, S.E.; Banfield, J.F.; Doudna, J.A. CRISPR-CasΦ from huge phages is a hypercompact genome editor. Science 2020, 369, 333–337. [Google Scholar] [CrossRef]
- Kim, D.Y.; Lee, J.M.; Moon, S.B.; Chin, H.J.; Park, S.; Lim, Y.; Kim, D.; Koo, T.; Ko, J.H.; Kim, Y.S. Efficient CRISPR editing with a hypercompact Cas12f1 and engineered guide RNAs delivered by adeno-associated virus. Nat. Biotechnol. 2022, 40, 94–102. [Google Scholar] [CrossRef]






Disclaimer/Publisher’s Note: The statements, opinions and data contained in all publications are solely those of the individual author(s) and contributor(s) and not of MDPI and/or the editor(s). MDPI and/or the editor(s) disclaim responsibility for any injury to people or property resulting from any ideas, methods, instructions or products referred to in the content. |
© 2026 by the authors. Licensee MDPI, Basel, Switzerland. This article is an open access article distributed under the terms and conditions of the Creative Commons Attribution (CC BY) license.
Share and Cite
Zheng, Y.; Zhao, L.; Tian, Y.; Lin, J.; Liu, X.; Lei, J. Virus-Mediated System for Simultaneous Gene Silencing and Genome Editing in Cotton. Plants 2026, 15, 1153. https://doi.org/10.3390/plants15081153
Zheng Y, Zhao L, Tian Y, Lin J, Liu X, Lei J. Virus-Mediated System for Simultaneous Gene Silencing and Genome Editing in Cotton. Plants. 2026; 15(8):1153. https://doi.org/10.3390/plants15081153
Chicago/Turabian StyleZheng, Yufeng, Lianjia Zhao, Yulin Tian, Jiahao Lin, Xiaodong Liu, and Jianfeng Lei. 2026. "Virus-Mediated System for Simultaneous Gene Silencing and Genome Editing in Cotton" Plants 15, no. 8: 1153. https://doi.org/10.3390/plants15081153
APA StyleZheng, Y., Zhao, L., Tian, Y., Lin, J., Liu, X., & Lei, J. (2026). Virus-Mediated System for Simultaneous Gene Silencing and Genome Editing in Cotton. Plants, 15(8), 1153. https://doi.org/10.3390/plants15081153

