Effect of Distillation Time on the Yield and Chemical Composition of Leaf Essential Oil from Abies koreana
Abstract
1. Introduction
2. Results
2.1. The Yield and Chemical Profile of A. koreana Oils (Control) Extracted by Hydrodistillation
2.2. Distillation Time Effects on the Oil Yield of A. koreana
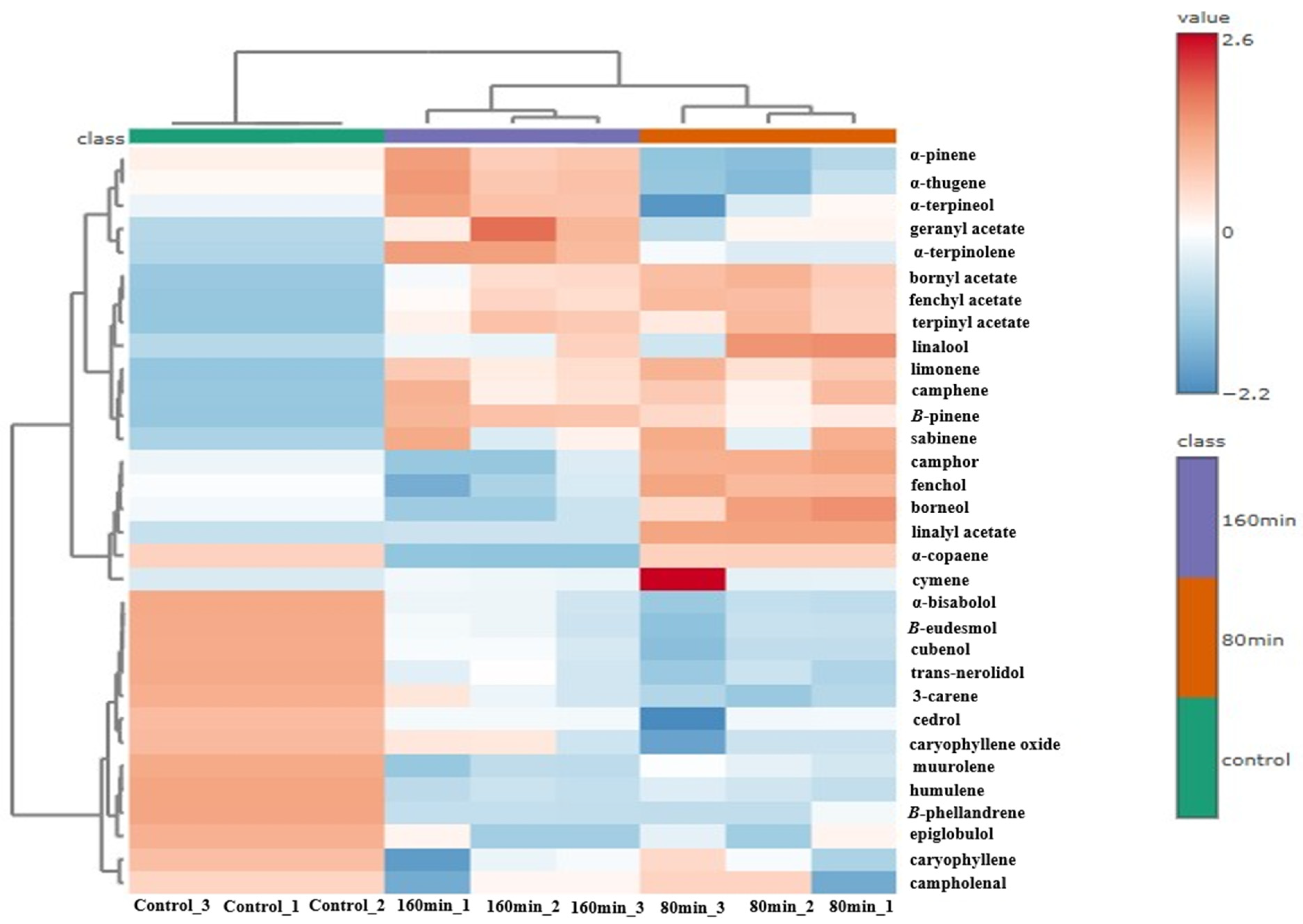
2.3. Effects of the Length of the Distillation Time on the Targeted Components of A. koreana Oils
2.4. The Distillation Condition of A. koreana Oils for Functional Cosmetic Applications
3. Discussion
3.1. The Oil Yield and Chemical Profile of A. koreana Oils Extracted by Hydrodistillation
3.2. Effects of the Length of the Distillation Time on the Oil Yield of A. koreana Oils
3.3. Effect of Distillation Time on the Selected Components of A. koreana Oils
3.4. The Distillation Condition of A. koreana Oils as a Functional Cosmetic Ingredient
4. Materials and Methods
4.1. Chemical Reagents
4.2. Plant Material and Essential Oil Hydrodistillation
4.3. Analysis of Gas Chromatography-Mass Spectrometry (GC-MS)
4.4. Multivariate Statistical Analysis
4.5. Statistical Analysis
5. Conclusions
Author Contributions
Funding
Data Availability Statement
Acknowledgments
Conflicts of Interest
Abbreviations
| DT | Distillation Time |
References
- Lee, J.-H.; Hong, S.-K. Comparative analysis of chemical compositions and antimicrobial activities of essential oils from Abies holophylla and Abies koreana. J. Microbiol. Biotechnol. 2009, 19, 372–377. [Google Scholar] [CrossRef]
- Yeşilada, E.; Honda, G.; Sezik, E.; Tabata, M.; Fujita, T.; Tanaka, T.; Takeda, Y.; Takaishi, Y. Traditional medicine in Turkey. V. Folk medicine in the inner Taurus Mountains. J. Ethnopharmacol. 1995, 46, 133–152. [Google Scholar] [CrossRef] [PubMed]
- Kim, Y.-G. Studies on the extractives of Abies koreana Wilson-concerned with lignans. J. Korean Wood Sci. Technol. 1997, 25, 1–9. [Google Scholar]
- Wajs-Bonikowska, A.; Olejnik, K.; Bonikowski, R.; Banaszczak, P. Composition of essential oils from seeds of Abies koreana. Nat. Prod. Commun. 2013, 8, 1934578X1300800225. [Google Scholar] [CrossRef]
- Yoon, W.J.; Kim, S.S.; Oh, T.H.; Lee, N.H.; Hyun, C.G. Abies koreana essential oil inhibits drug-resistant skin pathogen growth and LPS-induced inflammatory effects of murine macrophage. Lipids 2009, 44, 471–476. [Google Scholar] [CrossRef]
- Baran, S.; von Reuss, S.H.; König, W.A.; Kalemba, D. Composition of the essential oil of Abies koreana Wils. Flavour Fragr. J. 2007, 22, 78–83. [Google Scholar] [CrossRef]
- Jeong, S.I.; Lim, J.P.; Jeon, H. Chemical composition and antibacterial activities of the essential oil from Abies koreana. Phytother. Res. Int. J. Devoted Pharmacol. Toxicol. Eval. Nat. Prod. Deriv. 2007, 21, 1246–1250. [Google Scholar] [CrossRef] [PubMed]
- Song, B.-W.; Song, M.-J.; Park, M.-J.; Choi, D.-H.; Lee, S.-S.; Kim, M.; Hwang, K.-C.; Kim, I.-K. Anti-wrinkle and whitening effects of essential oil from Abies koreana. J. Life Sci. 2018, 28, 524–531. [Google Scholar]
- Zhang, Q.-W.; Lin, L.-G.; Ye, W.-C. Techniques for extraction and isolation of natural products: A comprehensive review. Chin. Med. 2018, 13, 20. [Google Scholar] [CrossRef]
- Barra, A. Factors affecting chemical variability of essential oils: A review of recent developments. Nat. Prod. Commun. 2009, 4, 1934578X0900400827. [Google Scholar] [CrossRef]
- Toker, R.; Gölükcü, M.; Tokgöz, H. Effects of distillation times on essential oil compositions of Origanum minutiflorum O. Schwarz Et. and PH Davis. J. Essent. Oil Res. 2017, 29, 330–335. [Google Scholar] [CrossRef]
- Zheljazkov, V.D.; Cantrell, C.L.; Astatkie, T.; Jeliazkova, E. Distillation time effect on lavender essential oil yield and composition. J. Oleo Sci. 2013, 62, 195–199. [Google Scholar] [CrossRef]
- Zheljazkov, V.D.; Horgan, T.; Astatkie, T.; Schlegel, V. Distillation time modifies essential oil yield, composition, and antioxidant capacity of fennel (Foeniculum vulgare Mill). J. Oleo Sci. 2013, 62, 665–672. [Google Scholar] [CrossRef]
- Khan, S.; Abdo, A.A.; Shu, Y.; Zhang, Z.; Liang, T. The extraction and impact of essential oils on bioactive films and food preservation, with emphasis on antioxidant and antibacterial activities—A review. Foods 2023, 12, 4169. [Google Scholar] [CrossRef] [PubMed]
- Cannon, J.B.; Cantrell, C.L.; Astatkie, T.; Zheljazkov, V.D. Modification of yield and composition of essential oils by distillation time. Ind. Crops Prod. 2013, 41, 214–220. [Google Scholar] [CrossRef]
- Nifos. Essential Oils Bank. Available online: https://know.nifos.go.kr/rsrchrsltprcuse/rsrchdtainqire/main.do#AC=/rsrchrsltprcuse/rsrchdtainqire/oplt//viewPage.do&VA=ajaxOpltTable&PA=G4Swpg7g+gdgtgXgIYCskA8DyAHANgFwBEx9cBnIA=== (accessed on 31 January 2026).
- Dhifi, W.; Bellili, S.; Jazi, S.; Bahloul, N.; Mnif, W. Essential oils’ chemical characterization and investigation of some biological activities: A critical review. Medicines 2016, 3, 25. [Google Scholar] [CrossRef]
- Scheffer, J. The isolation of essential oils-factors influencing the oil composition. In International Symposium on Medicinal and Aromatic Plants 344; ISHS: Leuven, Belgium, 1993; pp. 2–8. [Google Scholar]
- Tchang Bok, L. Illustrated Flora of Korea; Hyangmoon-sa: Seoul, Republic of Korea, 1996. [Google Scholar]
- Oh, H.-J.; Ahn, H.-M.; So, K.-H.; Kim, S.-S.; Yun, P.-Y.; Jeon, G.-L.; Riu, K.-Z. Chemical and antimicrobial properties of essential oils from three coniferous trees Abies koreana, Cryptomeria japonica, and Torreya nucifera. J. Appl. Biol. Chem. 2007, 50, 164–169. [Google Scholar]
- Lima, A.; Arruda, F.; Medeiros, J.; Baptista, J.; Madruga, J.; Lima, E. Variations in essential oil chemical composition and biological activities of Cryptomeria japonica (Thunb. ex Lf) D. Don from different geographical origins—A critical review. Appl. Sci. 2021, 11, 11097. [Google Scholar] [CrossRef]
- Özek, T. Distillation Parameters for Pilot Plant Production of Laurus nobilis Essential oil. Rec. Nat. Prod. 2012, 6, 135–143. [Google Scholar]
- Chemat, F.; Vian, M.A.; Cravotto, G. Green extraction of natural products: Concept and principles. Int. J. Mol. Sci. 2012, 13, 8615–8627. [Google Scholar] [CrossRef] [PubMed]
- Kim, I.-K.; Kim, B.; Song, B.-W.; Kim, S.W.; Kim, D.; Kang, J.H.; Hwang, S.H.; Hwang, K.-C.; Lee, S. Borneol facilitates the whitening and anti-wrinkle effect of the essential oil extracted from Abies koreana needles. J. King Saud Univ. Sci. 2023, 35, 102886. [Google Scholar] [CrossRef]
- Chhibber, S.; Aggarwal, S.; Yadav, V. Contribution of capsular and lipopolysaccharide antigens to the pathogenesis of Klebsiella pneumoniae respiratory tract infection. Folia Microbiol. 2003, 48, 699–702. [Google Scholar] [CrossRef] [PubMed]
- Masango, P. Cleaner production of essential oils by steam distillation. J. Clean. Prod. 2005, 13, 833–839. [Google Scholar] [CrossRef]
- Zheljazkov, V.D.; Sikora, V.; Astatkie, T.; Dincheva, I.; Acimović, M.; Visković, J.; Latković, D.; Noller, J.S. Essential oil fractions of hemp profiles at different hydro-distillation periods. PLoS ONE 2025, 20, e0331767. [Google Scholar] [CrossRef]
- Tsimogiannis, D.; Oreopoulou, V. A kinetic study of essential oil components distillation for the recovery of carvacrol rich fractions. J. Appl. Res. Med. Aromat. Plants 2018, 9, 117–123. [Google Scholar] [CrossRef]
- Petrović, M.; Petrović, V.; Mlinar, Z.; Babić, S.; Jukić, J.; Prebeg, T.; Kremer, D. Duration of steam distillation affects essential oil fractions in immortelle (Helichrysum italicum). Horticulturae 2024, 10, 183. [Google Scholar] [CrossRef]
- Zheljazkov, V.D.; Astatkie, T.; Shiwakoti, S.; Poudyal, S.; Horgan, T.; Kovatcheva, N.; Dobreva, A. Essential oil yield and composition of garden sage as a function of different steam distillation times. HortScience 2014, 49, 785–790. [Google Scholar] [CrossRef]
- Egloff, G.; Herrman, M.; Levinson, B.L.; Dull, M.F. Thermal Reactions of Terpene Hydrocarbons. Chem. Rev. 1934, 14, 287–383. [Google Scholar] [CrossRef]
- Francezon, N.; Stevanovic, T. Conifer resins and essential oils: Chemical composition and applications. Chem. Lignocellul. Curr. Trends 2018, 1, 231–252. [Google Scholar]
- da Silva Rodrigues-Honda, K.C.; de Oliveira Junkes, C.F.; de Lima, J.C.; Fett-Neto, A.G. Oleoresins from pine: Production and industrial uses. In Natural Products: Phytochemistry, Botany, Metabolism of Alkaloids, Phenolics and Terpenes; Springer: Berlin, Germany, 2025; pp. 1–34. [Google Scholar]
- Zheljazkov, V.D.; Astatkie, T.; Jeliazkova, E.A.; Tatman, A.O.; Schlegel, V. Distillation time alters essential oil yield, composition and antioxidant activity of female Juniperus scopulorum trees. J. Essent. Oil Res. 2013, 25, 62–69. [Google Scholar] [CrossRef]
- Langeveld, W.T.; Veldhuizen, E.J.; Burt, S.A. Synergy between essential oil components and antibiotics: A review. Crit. Rev. Microbiol. 2014, 40, 76–94. [Google Scholar] [CrossRef]
- Elyemni, M.; Louaste, B.; Nechad, I.; Elkamli, T.; Bouia, A.; Taleb, M.; Chaouch, M.; Eloutassi, N. Extraction of essential oils of Rosmarinus officinalis L. by two different methods: Hydrodistillation and microwave assisted hydrodistillation. Sci. World J. 2019, 2019, 3659432. [Google Scholar] [CrossRef]
- Sharmeen, J.B.; Mahomoodally, F.M.; Zengin, G.; Maggi, F. Essential oils as natural sources of fragrance compounds for cosmetics and cosmeceuticals. Molecules 2021, 26, 666. [Google Scholar] [CrossRef]
- Arctander, S. Perfume and Flavor Materials of Natural Origin; Lulu: Morrisville, NC, USA, 2017. [Google Scholar]
- Arctander, S. Perfume & Flavor Chemicals (Aroma Chemicals); Lulu: Morrisville, NC, USA, 2019; Volume 3. [Google Scholar]
- Buchbauer, G.; Baser, H. Handbook of Essential Oils: Science, Technology and Applications; Routledge: Abingdon, UK, 2010. [Google Scholar]
- Chaudhary, V.; Gangwar, B.; Pandey, D.; Gangwar, K. Energy auditing of diversified rice–wheat cropping systems in Indo-gangetic plains. Energy 2009, 34, 1091–1096. [Google Scholar] [CrossRef]
- Stout, B.A. Handbook of Energy for World Agriculture; Elsevier: Amsterdam, The Netherlands, 2012. [Google Scholar]
- Anjum, F.; Muhammad, S.; Siddiqui, B.N.; Anjum, M.S.; Yaseen, M. A cost-benefit analysis of essential oil extraction technology of aromatic plants in Pothwar Punjab, Pakistan. Ind. Crops Prod. 2024, 218, 118983. [Google Scholar] [CrossRef]
- Tonial, C.H.; Rodrigues, M.F.; Bosse, M.A.; Sousa, I.M.; de Lima, J.D.; da Cunha, M.A.A.; Foglio, M.A.; Marques, M.O.M.; Marchese, J.A. Technical and economic evaluation of cultivation and obtaining of Varronia curassavica Jacq. essential oil. Ind. Crops Prod. 2020, 154, 112650. [Google Scholar] [CrossRef]
- Prado, J.M.; Prado, G.H.; Meireles, M.A.A. Scale-up study of supercritical fluid extraction process for clove and sugarcane residue. J. Supercrit. Fluids 2011, 56, 231–237. [Google Scholar] [CrossRef]
- KMA. Climate Data from Korea Meteorological Administration. Available online: https://data.kma.go.kr/cmmn/main.do (accessed on 26 March 2026).
- Zheljazkov, V.D.; Astatkie, T.; Schlegel, V. Effects of distillation time on the Pinus ponderosa essential oil yield, composition, and antioxidant activity. HortScience 2012, 47, 785–789. [Google Scholar] [CrossRef]
- Guo, X.; Wang, P. Aroma characteristics of lavender extract and essential oil from Lavandula angustifolia mill. Molecules 2020, 25, 5541. [Google Scholar] [CrossRef]
- Xia, J.; Sinelnikov, I.V.; Han, B.; Wishart, D.S. MetaboAnalyst 3.0—Making metabolomics more meaningful. Nucleic Acids Res. 2015, 43, W251–W257. [Google Scholar] [CrossRef]
- Worley, B.; Powers, R. Multivariate analysis in metabolomics. Curr. Metabolomics 2013, 1, 92–107. [Google Scholar] [PubMed]
- Pang, Z.; Lu, Y.; Zhou, G.; Hui, F.; Xu, L.; Viau, C.; Spigelman, A.F.; MacDonald, P.E.; Wishart, D.S.; Li, S. MetaboAnalyst 6.0: Towards a unified platform for metabolomics data processing, analysis and interpretation. Nucleic Acids Res. 2024, 52, W398–W406. [Google Scholar] [CrossRef] [PubMed]




| RT (min) * | KI * | KI Ref * | Chemical Constituents | % in Oils |
|---|---|---|---|---|
| 12.85 | 908 | 916 | tricyclene | 0.01 |
| 13.76 | 925 | 925 | α-thugene | 1.51 |
| 14.30 | 935 | 931 | α-pinene | 11.96 |
| 15.22 | 952 | 940 | camphene | 14.04 |
| 16.73 | 981 | 963 | sabinene | 1.60 |
| 17.21 | 990 | 968 | β-pinene | 2.07 |
| 18.46 | 1012 | 1011 | 3-carene | 0.46 |
| 19.44 | 1027 | 1029 | cymene | 0.04 |
| 19.75 | 1032 | 1031 | D-limonene | 22.60 |
| 20.66 | 1047 | 1037 | β-phellandrene | 0.08 |
| 23.24 | 1088 | 1088 | α-terpinolene | 0.39 |
| 24.08 | 1102 | 1098 | linalool | 0.30 |
| 25.56 | 1124 | 1119 | fenchol | 0.07 |
| 27.49 | 1153 | 1143 | camphor | 0.12 |
| 29.09 | 1178 | 1168 | borneol | 2.44 |
| 30.54 | 1200 | 1189 | α-terpineol | 0.25 |
| 31.94 | 1220 | 1219 | fenchyl acetate | 1.06 |
| 33.89 | 1249 | 1130 | campholenal | 0.10 |
| 35.18 | 1268 | 1257 | linalyl acetate | 0.01 |
| 36.48 | 1287 | 1285 | bornyl acetate | 15.02 |
| 41.24 | 1355 | 1350 | terpinyl acetate | 0.55 |
| 42.76 | 1378 | 1373 | α-copaene | 0.02 |
| 43.18 | 1384 | 1386 | geranyl acetate | 0.13 |
| 45.55 | 1415 | 1418 | caryophyllene | 2.95 |
| 47.13 | 1465 | 1451 | humulene | 0.60 |
| 48.29 | 1492 | 1505 | muurolene | 4.71 |
| 50.55 | 1558 | 1560 | epiglobulol | 0.07 |
| 50.81 | 1566 | 1560 | trans-nerolidol | 0.86 |
| 51.74 | 1595 | 1581 | caryophyllene oxide | 0.06 |
| 52.6 | 1625 | 1601 | cedrol | 0.03 |
| 52.95 | 1638 | 1643 | cubenol | 0.62 |
| 54.18 | 1684 | 1580 | β-eudesmol | 11.05 |
| 54.56 | 1698 | 1701 | α-bisabolol | 1.10 |
| Total identified components (%) | 96.85 | |||
| Unknown components (%) | 3.15 | |||
| Time (min) | The Targeted Components (% in Oils) | ||||
|---|---|---|---|---|---|
| α-Pinene | D-Limonene | Borneol | Bornyl Acetate | (+) | |
| 1 | 18.36 +3.62 a | 33.05 + 1.16 a | 1.07 + 0.59 f | 8.55 + 4.32 g | 61.04 + 9.70 a |
| 3 | 13.92 + 0.41 bcd | 32.56 + 1.00 a | 1.79 + 0.34 def | 13.24 + 1.03 fg | 61.51 + 2.78 a |
| 5 | 11.79 + 0.39 cde | 29.14 + 1.36 b | 2.57 + 0.12 bcd | 16.79 + 0.62 cde | 60.29 + 2.49 a |
| 10 | 10.37 + 0.71 ef | 26.63 + 0.52 c | 3.19 + 0.20 ab | 20.27 + 1.07 abc | 60.46 + 2.50 a |
| 20 | 8.26 + 0.75 f | 27.08 + 1.08 bc | 3.90 +0.51 a | 23.19 + 1.28 a | 62.42 + 3.62 a |
| 40 | 8.62 + 0.35 f | 25.75 + 0.75 cd | 3.84 + 0.50 a | 23.74 + 0.82 a | 61.95 + 2.41 a |
| 80 | 10.04 + 0.30 ef | 26.24 + 0.70 c | 3.06 + 0.26 abc | 22.41 + 0.84 ab | 61.74 + 2.10 a |
| 120 | 11.53 + 0.26 def | 26.21 + 0.40 cd | 2.43 + 0.13 bcde | 21.07 + 1.23 abc | 61.24 + 2.02 a |
| 160 | 12.83 +0.52 bcde | 25.51 + 0.46 cd | 2.07 + 0.12 cdef | 19.78 + 1.43 abcd | 60.18 + 2.54 a |
| 200 | 14.38 + 1.19 bcd | 24.81 + 0.51 cd | 1.81 + 0.26 def | 17.53 + 2.58 bcde | 58.53 + 4.54 ab |
| 240 | 15.09 + 0.74 abc | 23.87 + 0.56 de | 1.65 + 0.20 def | 15.70 + 1.78 def | 56.32 + 3.28 ab |
| 280 | 15.35 + 0.18 ab | 22.27 + 0.38 e | 1.58 + 0.22 def | 14.58 + 1.32 def | 53.78 + 2.09 ab |
| 360 | 14.28 + 0.40 bcd | 19.23 + 0.41 f | 1.52 + 0.30 ef | 13.46 + 1.64 efg | 48.50 + 2.75 bc |
| 480 | 12.05 +0.45 bcde | 15.22 + 0.81 g | 1.29 + 0.44 f | 10.63 + 2.04 fg | 39.20 + 3.73 c |
Disclaimer/Publisher’s Note: The statements, opinions and data contained in all publications are solely those of the individual author(s) and contributor(s) and not of MDPI and/or the editor(s). MDPI and/or the editor(s) disclaim responsibility for any injury to people or property resulting from any ideas, methods, instructions or products referred to in the content. |
© 2026 by the authors. Licensee MDPI, Basel, Switzerland. This article is an open access article distributed under the terms and conditions of the Creative Commons Attribution (CC BY) license.
Share and Cite
Park, C.; Kim, N.; Jang, S.-K.; Park, M.-J. Effect of Distillation Time on the Yield and Chemical Composition of Leaf Essential Oil from Abies koreana. Plants 2026, 15, 1123. https://doi.org/10.3390/plants15071123
Park C, Kim N, Jang S-K, Park M-J. Effect of Distillation Time on the Yield and Chemical Composition of Leaf Essential Oil from Abies koreana. Plants. 2026; 15(7):1123. https://doi.org/10.3390/plants15071123
Chicago/Turabian StylePark, Chanjoo, Nahyun Kim, Soo-Kyeong Jang, and Mi-Jin Park. 2026. "Effect of Distillation Time on the Yield and Chemical Composition of Leaf Essential Oil from Abies koreana" Plants 15, no. 7: 1123. https://doi.org/10.3390/plants15071123
APA StylePark, C., Kim, N., Jang, S.-K., & Park, M.-J. (2026). Effect of Distillation Time on the Yield and Chemical Composition of Leaf Essential Oil from Abies koreana. Plants, 15(7), 1123. https://doi.org/10.3390/plants15071123
