Integrated Physiological, Transcriptomic and Metabolomic Analyses Provide Insights into the Adaptive Mechanism of Salix viminalis Roots in Response to Cadmium Stress
Abstract
1. Introduction
2. Results
2.1. Effect of Different Concentrations of Cd on Growth in Salix viminalis
2.2. Effect of Cd Stress on Physiological Traits of Roots in Salix viminalis
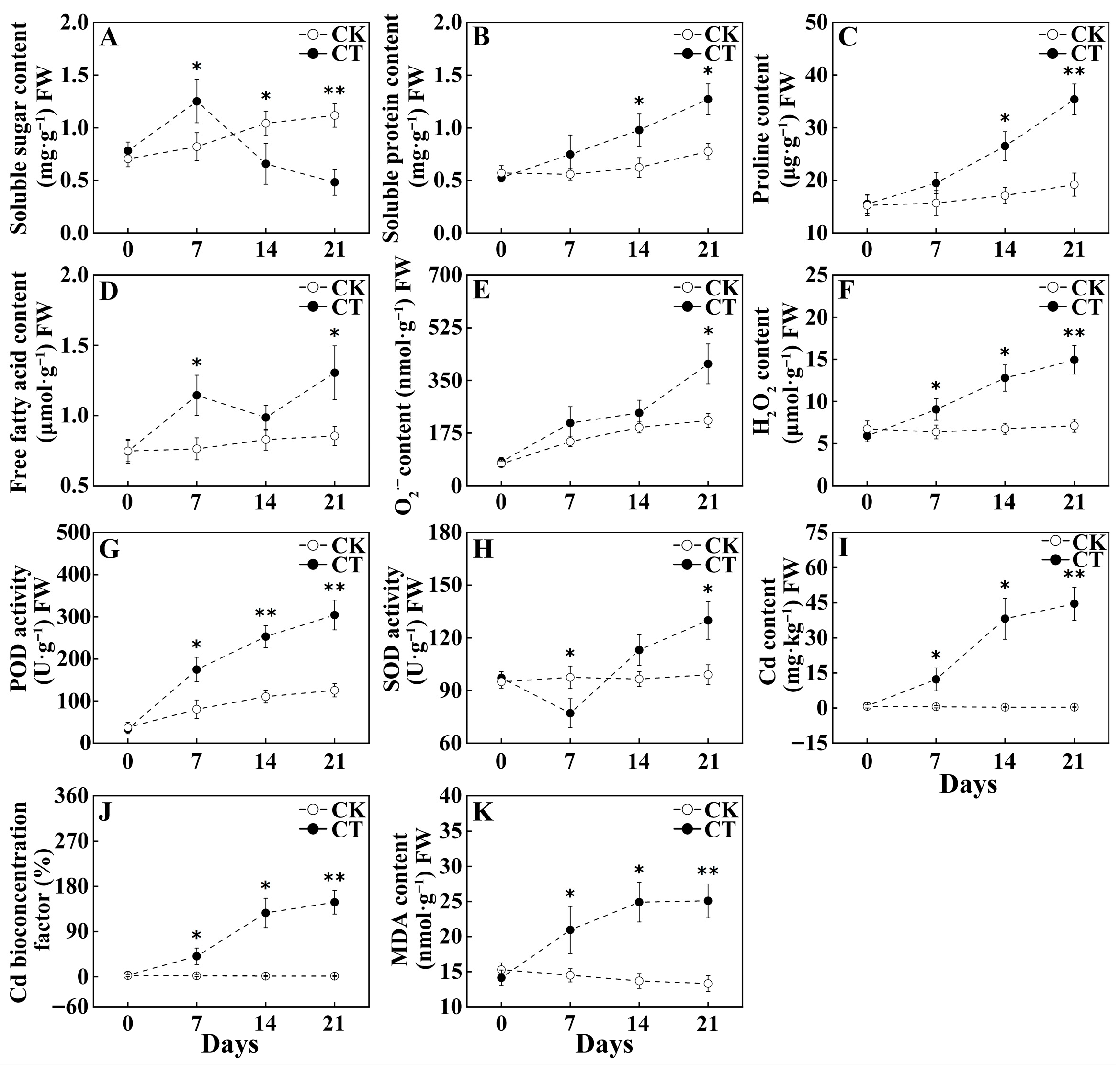
2.2.1. Changes in the Root Osmotic Adjustment Ability of Willow Under Cd Stress
2.2.2. Changes in Cd Accumulation in Roots of Willow
2.2.3. Changes in Antioxidant Capacity in Roots of Willow Under Cd Stress
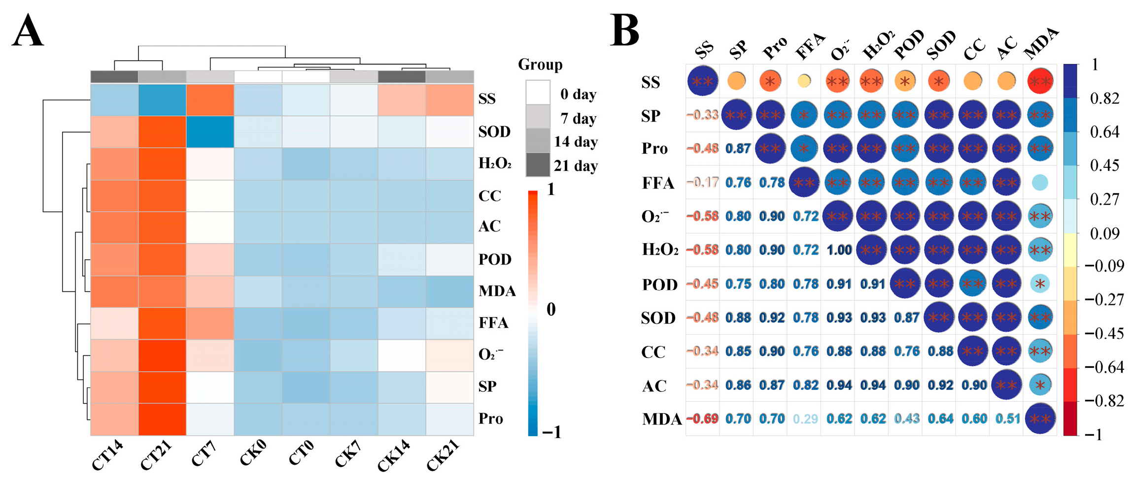
2.2.4. Hierarchical Cluster and Pearson Correlation Analysis of Physiological Traits in Willow Roots in Response to Cd Stress
2.3. Effect of Cd Stress on Root Gene Expression in Salix viminalis
2.3.1. Changes in Root Gene Expression of Willow Under Cd Stress
2.3.2. Changes in Root Gene Enrichment Pathways of Willow Under Cd Stress
2.4. Effect of Cd Stress on Root Metabolites in Salix viminalis
2.4.1. Changes in Root Metabolites of Willow Under Cd Stress
2.4.2. Changes in Root Metabolite Enrichment Pathways of Willow Under Cd Stress
2.5. Correlation Analysis of DEGs and DIMs in Salix viminalis Roots Under Cd Stress
2.5.1. Nine Quadrant Analysis of DEGs and DIMs
2.5.2. KEGG Coinstantaneous Enrichment Analysis of DEGs and DIMs
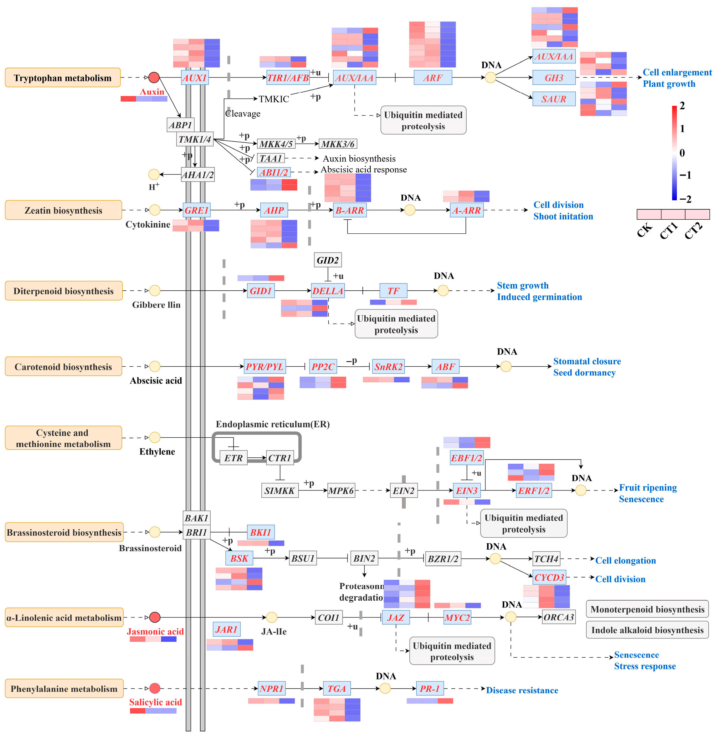
2.6. DEGs and DIMs Associated with Plant Hormone Signal Transduction
2.7. Thiamine Metabolism in the Roots of Salix viminalis in Response to Cd Stress
2.8. Saccharide Metabolism in the Roots of Salix viminalis in Response to Cd Stress
2.9. Lipid Metabolism in the Roots of Salix viminalis in Response to Cd Stress
3. Discussion
3.1. Salix viminalis Roots Enhanced Osmotic Adjustment and Antioxidant Capacity in Response to Cd Stress
3.2. Hormone Signal Transduction in the Roots of Salix viminalis in Response to Cd Stress
3.3. Feedback Regulation Between Hormone Signal Transduction and Thiamine Metabolism in Salix viminalis Roots Under Cd Stress
3.4. Salix viminalis Roots Improved Metabolism of Saccharides by Increasing Thiamine Contents Under Cd Stress
3.5. Salix viminalis Roots Improved Metabolism of Lipids by Increasing Thiamine Contents Under Cd Stress
4. Materials and Methods
4.1. Experimental Materials and Treatment
4.2. Measurement of Growth and Physiological Traits
4.2.1. Determination of Growth Parameters
4.2.2. Physiological Parameters
4.3. RNA Extraction, Library Construction, and Sequencing
4.4. Transcriptome Assembly and Functional Annotation
4.5. Differential Expression and Functional Enrichment Analysis
4.6. Untargeted Metabolomic Sequencing and Analysis
4.6.1. Sample Preparation and Extraction
4.6.2. Liquid Chromatography and Mass Spectrometry
4.6.3. Metabolites Identification and Statistical Analysis
4.7. Statistical Analysis
5. Conclusions
Supplementary Materials
Author Contributions
Funding
Data Availability Statement
Acknowledgments
Conflicts of Interest
Abbreviations
| AUX1 | Auxin influx carrier gene |
| TIR1/AFB | F-box transport inhibitor response 1 gene |
| AUX/IAA | Transcriptional repressor protein gene |
| ARF | Auxin response factor gene |
| GH3 | Auxin responsive gene family |
| SAUR | Small auxin-up RNA |
| YUCCA | Catalytic action of indole-3-pyruvate monooxygenase gene |
| ABI1/2 | Protein phosphatase 2C subfamily protein gene |
| GRE1 | Cytokinin receptor gene |
| AHP | Histidine-containing phosphotransfer peotein gene |
| B-ARR | GARP family transcription factor, ARR-B subfamily gene |
| A-ARR | Two-component response regulator ARR-A family gene |
| GID1 | Gibberellin receptor gene |
| DELLA | DELLA protein gene |
| TF | Phytochrome-interacting factor gene |
| PYR/PYL | Pyrabactin resistance gene |
| PP2C | Protein phosphatase 2C gene |
| SnRK2 | Sucrose non-fermenting 1-related protein kinase 2 gene |
| ABF | ABA response element binding factor gene |
| EBF1/2 | EIN3-binding F-box protein gene |
| EIN3 | Ethylene-insensitive protein 3 gene |
| ERF1/2 | Ethylene-responsive transcription factor 1 gene |
| BSK | BR-signaling kinase gene |
| BKI1 | BRI1 kinase inhibitor 1 gene |
| CYCD3 | Cyclin D3 gene |
| JAR1 | Jasmonic acid-amino synthetase gene |
| JAZ | Jasmonate ZIM domain-containing protein gene |
| MYC2 | Transcription factor MYC2 gene |
| NPR1 | Nonexpressor of pathogenesis-related genes 1 |
| TGA | Transcription factor TGA gene |
| PR-1 | Acidic SA-dependent pathogenic-associated protein gene |
| NFS1 | Cysteine desulfurase gene |
| DXS | 1-deoxy-D-xylulose-5-phosphate synthase gene |
| THI1 | Thiamine thiazole synthase gene |
| adK | Adenylate kinase gene |
| MIOX | Myo-inositol oxygenase gene |
| GLCAK | Glucuronokinase gene |
| UGDH | UDP-glucose dehydrogenase gene |
| aceE | Pyruvate dehydrogenase E1 component gene |
| DLAT | Dihydrolipoyllysine-residue acetyltransferase gene |
| DLD | Dihydrolipoyl dehydrogenase gene |
| pckA | Phosphoenolpyruvate carboxykinase-ATP gene |
| CS | Citrate synthase gene |
| ACLY | ATP citrate (pro-S)-lyase gene |
| ACO | Aconitate hydratase gene |
| IDH1 | Isocitrate dehydrogenase gene |
| OGDH | 2-oxoglutarate dehydrogenase gene |
| pgm | Phosphoglucomutase gene |
| GPI | Glucose-6-phosphate isomerase gene |
| FBP | Fructose-1,6-bisphosphatase gene |
| PFK9 | ATP-dependent phosphofructokinase gene |
| PFP | pyrophosphate-dependent phosphofructokinase gene |
| ALDO | Fructose-bisphosphate aldolase gene |
| TPI | Triosephosphate isomerase gene |
| GAPDH | Phosphorylate-dependent glyceraldehyde 3-phosphate dehydrogenase gene |
| gapN | NADP+-dependent glyceraldehyde 3-phosphate dehydrogenase catalyze gene |
| PGK | Phosphoglycerate kinase gene |
| ENO | Enolase gene |
| PK | Pyruvate kinase gene |
| UGP2 | UTP-glucose-1-phosphate uridylyltransferase gene |
| GOLS | Galactinol synthase gene |
| galE | UDP glucose-4-epimerase gene |
| lacZ | β-galactosidase gene |
| GLA | α-galactosidase gene |
| galM | Aldose-1-epimerase gene |
| Raf | Raffinose synthase gene |
| STS | Stachyose synthetase gene |
| INV | β-fructofuranosidase gene |
| GDE1 | Glycerophosphodiester phosphodiesterase gene |
| LYPLA2 | Lysophospholipase 2 gene |
| CHK | Choline/ethanolamine kinase gene |
| PCYT2 | Ethanolamine-phosphate cytidylyltransferase gene |
| PLD | Phospholipase D gene |
| PLC | Phospholipase C gene |
| dgkA | Diacylglycerol kinase gene |
| psd | Phosphatidylserine decarboxylase gene |
| PTDSS2 | Phosphatidylserine synthase 2 gene |
| SPLA2 | Phospholipase A gene |
| LOX5 | Linoleate 9S-lipoxygenase 5 gene |
| LOX2S | Lipoxygenase gene |
| LTA4H | Leukotriene-A4 hydrolase gene |
| DOX | α-dioxygenase gene |
| AOS | Allene oxide synthase gene |
| AOC | Allene oxide cyclase gene |
| OPR | 12-oxo-phytodienoic acid reductase gene |
| ACX | Acyl-CoA oxidase gene |
| MFP2 | 3-hydroxyacyl-CoA dehydrogenase gene |
| fadA | Acetyl-CoA acyltransferase gene |
References
- Shi, A.; Xu, J.; Shao, Y.; Alwathnani, H.; Rensing, C.; Zhang, J.L.; Xing, S.; Ni, W.; Zhang, L.; Yang, W. Salicylic Acid’s Impact on Sedum alfredii Growth and Cadmium Tolerance: Comparative Physiological, Transcriptomic, and Metabolomic Study. Environ. Res. 2024, 252, 119092. [Google Scholar] [CrossRef]
- Mleczek, M.; Gasecka, M.; Waliszewska, B.; Magdziak, Z.; Szostek, M.; Rutkowski, P.; Kaniuczak, J.; Zborowska, M.; Budzynska, S.; Mleczek, P.; et al. Salix viminalis L.—A Highly Effective Plant in Phytoextraction of Elements. Chemosphere 2018, 212, 67–78. [Google Scholar] [CrossRef]
- Sofo, A.; Bochicchio, R.; Amato, M.; Rendina, N.; Vitti, A.; Nuzzaci, M.; Altamura, M.M.; Falasca, G.; Rovere, F.D.; Scopa, A. Plant Architecture, Auxin Homeostasis and Phenol Content in Arabidopsis thaliana Grown in Cadmium- and Zinc-Enriched Media. J. Plant Physiol. 2017, 216, 174–180. [Google Scholar] [CrossRef]
- Romero-Puertas, M.C.; Terron-Camero, L.C.; Angeles, P.M.; Olmedilla, A.; Sandalio, L.M. Reactive Oxygen and Nitrogen Species as Key Indicators of Plant Responses to Cd Stress. Environ. Exp. Bot. 2019, 161, 107–119. [Google Scholar] [CrossRef]
- Parmar, P.; Kumari, N.; Sharma, V. Structural and Functional Alterations in Photosynthetic Apparatus of Plants Under Cadmium Stress. Bot. Stud. 2013, 54, 45. [Google Scholar] [CrossRef]
- Chen, S.; Shan, B.; Li, Y.; Zheng, F.; Chen, X.; Lv, L.; Lu, Q. Phytohormone-ROS Crosstalk Regulates Metal Transporter Expression in Sedum alfredii. Toxics 2025, 13, 823. [Google Scholar] [CrossRef]
- Waheed, A.; Zhang, Q.; Xu, H.; Dou, H.; Muhammad, M.; Aili, A.; Alshaharni, M.O. Mitigation of Cadmium Stress by Salicylic Acid: Physiological and Biochemical Responses in NM-2006, NM-92, and Mash-88 Mung Bean Varieties. J. Hazard. Mater. 2025, 485, 136878. [Google Scholar] [CrossRef] [PubMed]
- Malinowska, K.; Malinowski, R.; Studzinski, M. Effectiveness of 2-Hydroxybenzoic Acid in Physiologic Response of Basket Willow (Salix viminalis L.) on Stress Induced by Cadmium. Russ. J. Plant Physiol. 2019, 66, 785–794. [Google Scholar] [CrossRef]
- Arsenov, D.; Zupunski, M.; Borisev, M.; Nikolic, N.; Orlovic, S.; Pilipovic, A.; Pajevic, S. Exogenously Applied Citric Acid Enhances Antioxidant Defense and Phytoextraction of Cadmium by Willows (Salix spp.). Water Air Soil Poll. 2017, 228, 221. [Google Scholar] [CrossRef]
- Zhang, J.; Zhu, Y.; Yu, L.; Yang, M.; Zou, X.; Yin, C.; Lin, Y. Research Advances in Cadmium Uptake, Transport and Resistance in Rice (Oryza sativa L.). Cells 2022, 11, 569. [Google Scholar] [CrossRef]
- Han, T.; Shen, J.; Dai, C.; Li, Y.; Zhou, J.; Li, X.; Sun, Z.; Mi, Z.; Miao, X. Biochar-Stimulated Pumpkin Performance Under Cadmium Stress Is Strongly Linked to Metabolite Pattern. Bull. Environ. Contam. Toxicol. 2022, 108, 1132–1138. [Google Scholar] [CrossRef]
- Yu, G.; Ullah, H.; Wang, X.; Liu, J.; Chen, B.; Jiang, P.; Lin, H.; Sunahara, G.I.; You, S.; Zhang, X.; et al. Integrated Transcriptome and Metabolome Analysis Reveals the Mechanism of Tolerance to Manganese and Cadmium Toxicity in the Mn/Cd Hyperaccumulator Celosia argentea Linn. J. Hazard. Mater. 2023, 443, 130206. [Google Scholar] [CrossRef] [PubMed]
- Ambroise, V.; Legay, S.; Jozefczak, M.; Leclercq, C.C.; Planchon, S.; Hausman, J.-F.; Renaut, J.; Cuypers, A.; Sergeant, K. Impact of Heavy Metals on Cold Acclimation of Salix viminalis Roots. Int. J. Mol. Sci. 2024, 25, 1545. [Google Scholar] [CrossRef] [PubMed]
- Tousi, S.; Zoufan, P.; Ghahfarrokhie, A.R. Alleviation of Cadmium-Induced Phytotoxicity and Growth Improvement by Exogenous Melatonin Pretreatment in Mallow (Malva parviflora) Plants. Ecotoxicol. Environ. Saf. 2020, 206, 111403. [Google Scholar] [CrossRef]
- Pilipović, A.; Zalesny, R.S.; Rončević, S.; Nikolić, N.; Orlović, S.; Beljin, J.; Katanić, M. Growth, Physiology, and Phytoextraction Potential of Poplar and Willow Established in Soils Amended with Heavy-Metal Contaminated, Dredged River Sediments. J. Environ. Manag. 2019, 239, 352–365. [Google Scholar] [CrossRef] [PubMed]
- Calabrese, E.J.; Agathokleous, E. Accumulator Plants and Hormesis. Environ. Pollut. 2021, 274, 116526. [Google Scholar] [CrossRef]
- Perfus-Barbeoch, L.; Leonhardt, N.; Vavasseur, A.; Forestier, C. Heavy Metal Toxicity: Cadmium Permeates through Calcium Channels and Disturbs the Plant Water Status. Plant J. 2002, 32, 539–548. [Google Scholar] [CrossRef]
- Dai, M.; Liu, W.; Hong, H.; Lu, H.; Liu, J.; Jia, H.; Yan, C. Exogenous Phosphorus Enhances Cadmium Tolerance by Affecting Cell Wall Polysaccharides in Two Mangrove Seedlings Avicennia marina (Forsk.) Vierh and Kandelia obovata (S., L.) Yong Differing in Cadmium Accumulation. Mar. Pollut. Bull. 2018, 126, 86–92. [Google Scholar] [CrossRef]
- Chakraborty, K.; Jena, P.; Mondal, S.; Dash, G.K.; Ray, S.; Baig, M.J.; Swain, P. Relative Contribution of Different Members of OsDREB Gene Family to Osmotic Stress Tolerance in indica and japonica Ecotypes of Rice. Plant Biol. 2021, 24, 356–366. [Google Scholar] [CrossRef]
- Tanwir, K.; Abbas, S.; Hussaan, M.; Basit, F.; Alomrani, S.O. Bio-inoculation with Serratia CP-13 Enhances Cd Detoxification via Modulation of Phytohormone, Gas Exchange Attributes and Nutrient Acquisition in Maize Cultivars Cultivated in Cd-Stressed Soil. Plant Stress 2023, 10, 100290. [Google Scholar] [CrossRef]
- Luo, P.; Wu, J.; Li, T.T.; Shi, P.; Ma, Q.; Di, D.W. An Overview of the Mechanisms through Which Plants Regulate ROS Homeostasis Under Cadmium Stress. Antioxidants 2024, 13, 1174. [Google Scholar] [CrossRef] [PubMed]
- Parry, G.; Delbarre, A.; Marchant, A.; Swarup, R.; Napier, R.; Perrot-Rechenmann, C.; Bennett, M.J. Novel Auxin Transport Inhibitors Phenocopy the Auxin Influx Carrier Mutation aux1. Plant J. 2001, 25, 399–406. [Google Scholar] [CrossRef] [PubMed]
- Bao, D.; Chang, S.; Li, X.; Qi, Y. Advances in the Study of Auxin Early Response Genes: Aux/IAA, GH3, and SAUR. Crop J. 2024, 12, 964–978. [Google Scholar] [CrossRef]
- Zhou, Y.; Guang, Y.; Li, J.; Wang, F.; Ahammed, G.J.; Yang, Y. The CYP74 Gene Family in Watermelon: Genome-Wide Identification and Expression Profiling Under Hormonal Stress and Root-Knot Nematode Infection. Agronomy 2019, 9, 872. [Google Scholar] [CrossRef]
- Luo, D.; Wang, X.; Chen, J.; Cao, S.; Ba, L. Analysis of α-Linolenic Acid Metabolism in ‘Fengtang’ Plum across Different Maturity Stages. Sci. Hortic. 2025, 346, 114173. [Google Scholar] [CrossRef]
- Jiang, D.; Yang, G.; Chen, K.; Yu, P.; Chen, J.; Luo, Y.; Li, N.; Huang, L.J. Identification and Functional Characterization of the Nonexpressor of Pathogenesis-Related Genes 1 (NPR1) Gene in the Tea Plant (Camellia sinensis). Forests 2023, 14, 1578. [Google Scholar] [CrossRef]
- Lu, C.; Liu, X.; Tang, Y.; Fu, Y.; Zhang, J.; Yang, L.; Li, P.; Zhu, Z.; Dong, P. A Comprehensive Review of TGA Transcription Factors in Plant Growth, Stress Responses, and Beyond. Int. J. Biol. Macromol. 2024, 258, 128880. [Google Scholar] [CrossRef]
- Li, Z.; Ahammed, G.J. Salicylic Acid and Jasmonic Acid in Elevated CO2-Induced Plant Defense Response to Pathogens. J. Plant Physiol. 2023, 286, 154019. [Google Scholar] [CrossRef]
- Sharma, M.; Sharma, M.; Jamsheer, K.M.; Laxmi, A. Jasmonic Acid Coordinates with Light, Glucose and Auxin Signalling in Regulating Branching Angle of Arabidopsis Lateral Roots. Plant Cell Environ. 2022, 45, 1554–1572. [Google Scholar] [CrossRef]
- Zhou, J.; Sun, A.; Xing, D. Modulation of Cellular Redox Status by Thiamine-Activated NADPH Oxidase Confers Arabidopsis Resistance to Sclerotinia sclerotiorum. J. Exp. Bot. 2013, 64, 3261–3272. [Google Scholar] [CrossRef]
- Boubakri, H.; Gargouri, M.; Mliki, A.; Brini, F.; Chong, J.; Jbara, M. Vitamins for Enhancing Plant Resistance. Planta 2016, 244, 529–543. [Google Scholar] [CrossRef]
- Rapala-Kozik, M.; Wolak, N.; Kujda, M.; Banas, A.K. The Upregulation of Thiamine (Vitamin B1) Biosynthesis in Arabidopsis thaliana Seedlings Under Salt and Osmotic Stress Conditions Is Mediated by Abscisic Acid at the Early Stages of This Stress Response. BMC Plant Biol. 2012, 12, 2. [Google Scholar] [CrossRef]
- Selles, B.; Moseler, A.; Caubrière, D.; Sun, S.K.; Ziesel, M.; Dhalleine, T.; Hériché, M.; Wirtz, M.; Rouhier, N.; Couturier, J. The Cytosolic Arabidopsis thaliana Cysteine Desulfurase ABA3 Delivers Sulfur to the Sulfurtransferase STR18. J. Biol. Chem. 2022, 298, 101749. [Google Scholar] [CrossRef]
- Tian, C.; Quan, H.; Jiang, R.; Zheng, Q.; Huang, S.; Tan, G.; Yan, C.; Zhou, J.; Liao, H. Differential Roles of Cassia Tora 1-Deoxy-D-Xylulose-5-Phosphate Synthase and 1-Deoxy-D-Xylulose-5-Phosphate Reductoisomerase in Trade-off between Plant Growth and Drought Tolerance. Front. Plant Sci. 2023, 14, 1270396. [Google Scholar] [CrossRef] [PubMed]
- Feng, X.; Yang, R.; Zheng, X.; Zhang, F.Y. Identification of a Novel Nuclear-Localized Adenylate Kinase 6 from Arabidopsis thaliana as an Essential Stem Growth Factor. Plant Physiol. Bioch. 2012, 61, 180–186. [Google Scholar] [CrossRef] [PubMed]
- Shen, X.; Nan, H.; Jiang, Y.; Zhou, Y.; Pan, X. Genome-Wide Identification, Expression and Interaction Analysis of GmSnRK2 and Type A PP2C Genes in Response to Abscisic Acid Treatment and Drought Stress in Soybean Plant. Int. J. Mol. Sci. 2022, 23, 13166. [Google Scholar] [CrossRef]
- Bocobza, S.E.; Malitsky, S.; Araújo, W.L.; Nunes-Nesi, A.; Meir, S.; Shapira, M.; Fernie, A.R.; Aharoni, A. Orchestration of Thiamin Biosynthesis and Central Metabolism by Combined Action of the Thiamin Pyrophosphate Riboswitch and the Circadian Clock in Arabidopsis. Plant Cell 2013, 25, 288–307. [Google Scholar] [CrossRef]
- Ohbayashi, I.; Huang, S.; Fukaki, H.; Song, X.; Sun, S.; Morita, M.T.; Tasaka, M.; Millar, A.H.; Furutani, M. Mitochondrial Pyruvate Dehydrogenase Contributes to Auxin-Regulated Organ Development. Plant Physiol. 2019, 180, 896–909. [Google Scholar] [CrossRef] [PubMed]
- Broz, A.K.; Tovar-Méndez, A.; Mooney, B.P.; Johnston, M.L.; Miernyk, J.A.; Randall, D.D. A Novel Regulatory Mechanism Based upon a Dynamic Core Structure for the Mitochondrial Pyruvate Dehydrogenase Complex. Mitochondrion 2014, 19, 144–153. [Google Scholar] [CrossRef]
- Timm, S.; Wittmiß, M.; Gamlien, S.; Ewald, R.; Florian, A.; Frank, M.; Wirtz, M.; Hell, R.; Fernie, A.R.; Bauwe, H. Mitochondrial Dihydrolipoyl Dehydrogenase Activity Shapes Photosynthesis and Photorespiration of Arabidopsis thaliana. Plant Cell 2015, 27, 1968–1984. [Google Scholar] [CrossRef]
- Zhang, X.; Zhang, F.; Li, Z.; Yang, Z.; Hao, L.; Zhao, H. Comparative Transcriptome Analysis of Cynanchum thesioides Under Drought Stress Reveals Candidate Genes Involved in Succinic Acid Biosynthesis. J. Plant Biol. 2021, 66, 283–295. [Google Scholar] [CrossRef]
- Jiang, D.; Zhang, H.; Cai, H.; Gao, Z.; Chen, G. Overexpression of ZmPCK2, a Phosphoenolpyruvate Carboxykinase Gene from Maize Confers Enhanced Tolerance to Water Deficit Stress in Rice. Plant Sci. 2022, 317, 111195. [Google Scholar] [CrossRef]
- Kusano, M.; Malinova, I.; Kunz, H.H.; Alseekh, S.; Herbst, K.; Fernie, A.R.; Gierth, M.; Fettke, J. Reduction of the Cytosolic Phosphoglucomutase in Arabidopsis Reveals Impact on Plant Growth, Seed and Root Development, and Carbohydrate Partitioning. PLoS ONE 2014, 9, e112468. [Google Scholar] [CrossRef]
- Ochiki, S.N.; Chen, T.; Meng, Z.; Zhou, J.; Gao, Z.; Deng, Y.; Luan, M. Characterization of ATP-Dependent Phosphofructokinase Genes during Ripening and Their Modulation by Phytohormones during Postharvest Storage of Citrus Fruits (Citrus reticulata Blanco.). Plant Physiol. Bioch. 2024, 217, 109235. [Google Scholar] [CrossRef]
- Li, T.; Hou, X.; Sun, Z.; Ma, B.; Wu, X.; Feng, T.; Ai, H.; Huang, X.; Li, R. Characterization of FBA Genes in Potato (Solanum tuberosum L.) and Expression Patterns in Response to Light Spectrum and Abiotic Stress. Front. Genet. 2024, 15, 1364944. [Google Scholar] [CrossRef]
- López-Castillo, L.M.; Jiménez-Sandoval, P.; Baruch-Torres, N.; Trasviña-Arenas, C.H.; Díaz-Quezada, C.; Lara-González, S.; Winkler, R.; Brieba, L.G. Structural Basis for Redox Regulation of Cytoplasmic and Chloroplastic Triosephosphate Isomerases from Arabidopsis thaliana. Front. Plant Sci. 2016, 7, 1817. [Google Scholar] [CrossRef]
- Joshi, R.; Karan, R.; Singla-Pareek, S.L.; Pareek, A. Ectopic Expression of Pokkali Phosphoglycerate Kinase-2 (OsPGK2-P) Improves Yield in Tobacco Plants Under Salinity Stress. Plant Cell Rep. 2015, 35, 27–41. [Google Scholar] [CrossRef] [PubMed]
- Laporte, D.; González, A.; Moenne, A. Copper-Induced Activation of MAPKs, CDPKs and CaMKs Triggers Activation of Hexokinase and Inhibition of Pyruvate Kinase Leading to Increased Synthesis of ASC, GSH and NADPH in Ulva compressa. Front. Plant Sci. 2020, 11, 990. [Google Scholar] [CrossRef]
- Zhao, L.; Zhu, Y.; Wang, M.; Han, Y.; Xu, J.; Feng, W.; Zheng, X. Enolase, a Cadmium Resistance Related Protein from Hyperaccumulator Plant Phytolacca americana, Increase the Tolerance of Escherichia coli to Cadmium Stress. Int. J. Phytoremediat. 2022, 25, 562–571. [Google Scholar] [CrossRef] [PubMed]
- Decker, D.; Aubert, J.; Wilczynska, M.; Kleczkowski, L.A. Exploring Redox Modulation of Plant UDP-Glucose Pyrophosphorylase. Int. J. Mol. Sci. 2023, 24, 8914. [Google Scholar] [CrossRef] [PubMed]
- Yi, J.W.; Wang, Y.; Ma, X.S.; Zhang, J.Q.; Zhao, M.L.; Huang, X.M.; Li, J.G.; Hu, G.B.; Wang, H.C. LcERF2 Modulates Cell Wall Metabolism by Directly Targeting a UDP-Glucose-4-Epimerase Gene to Regulate Pedicel Development and Fruit Abscission of Litchi. Plant J. 2021, 106, 801–816. [Google Scholar] [CrossRef]
- Jing, Q.K.; Chen, A.R.; Lv, Z.Y.; Dong, Z.H.; Wang, L.X.; Meng, X.K.; Feng, Y.; Wan, Y.; Su, C.Y.; Cui, Y.J.; et al. Systematic Analysis of Galactinol Synthase and Raffinose Synthase Gene Families in Potato and Their Expression Patterns in Development and Abiotic Stress Responses. Genes 2023, 14, 1344. [Google Scholar] [CrossRef] [PubMed]
- Vinson, C.C.; Mota, A.P.Z.; Porto, B.N.; Oliveira, T.N.; Sampaio, I.; Lacerda, A.L.; Danchin, E.G.J.; Guimaraes, P.M.; Williams, T.C.R.; Brasileiro, A.C.M. Characterization of Raffinose Metabolism Genes Uncovers a Wild Arachis Galactinol Synthase Conferring Tolerance to Abiotic Stresses. Sci. Rep. 2020, 10, 15258. [Google Scholar] [CrossRef] [PubMed]
- Arunraj, R.; Skori, L.; Kumar, A.; Hickerson, N.M.N.; Shoma, N.; Vairamani, M.; Samuel, M.A. Spatial Regulation of Alpha-Galactosidase Activity and Its Influence on Raffinose Family Oligosaccharides during Seed Maturation and Germination in Cicer arietinum. Plant Signal. Behav. 2020, 15, e1709707. [Google Scholar] [CrossRef]
- Sheshukova, E.V.; Komarova, T.V.; Pozdyshev, D.V.; Ershova, N.M.; Shindyapina, A.V.; Tashlitsky, V.N.; Sheval, E.V.; Dorokhov, Y.L. The Intergenic Interplay between Aldose 1-Epimerase-Like Protein and Pectin methylesterase in Abiotic and Biotic Stress Control. Front. Plant Sci. 2017, 8, 1646. [Google Scholar] [CrossRef] [PubMed]
- Guo, W.L.; Yu, D.; Zhang, R.Q.; Zhao, W.D.; Zhang, L.S.; Wang, D.; Sun, Y.G.; Guo, C.H. Genome-Wide Identification of the Myo-Inositol Oxygenase Gene Family in Alfalfa (Medicago sativa L.) and Expression Analysis Under Abiotic Stress. Plant Physiol. Bioch. 2023, 200, 107787. [Google Scholar] [CrossRef]
- Jia, T.; Ge, Q.; Zhang, S.; Zhang, Z.; Liu, A.; Fan, S.; Jiang, X.; Feng, Y.; Zhang, L.; Niu, D.; et al. UDP-Glucose Dehydrogenases: Identification, Expression, and Function Analyses in Upland Cotton (Gossypium hirsutum). Front. Genet. 2021, 11, 597890. [Google Scholar] [CrossRef]
- Thakur, N.; Flowerika; Chaturvedi, S.; Tiwari, S. Wheat Derived Glucuronokinase as a Potential Target for Regulating Ascorbic Acid and Phytic Acid Content with Increased Root Length Under Drought and ABA Stresses in Arabidopsis thaliana. Plant Sci. 2023, 331, 111671. [Google Scholar] [CrossRef]
- Nie, Y.; Yu, L.; Mao, L.; Zou, W.; Zhang, X.; Zhao, J. Vitamin B1 Thiamin Requiring1 Synthase Mediates the Maintenance of Chloroplast Function by Regulating Sugar and Fatty Acid Metabolism in Rice. J. Integr. Plant Biol. 2022, 64, 1575–1595. [Google Scholar] [CrossRef]
- Rabeler, C.; Chen, M.; Kaplinsky, N. BUMPY STEM Is an Arabidopsis Choline/Ethanolamine Kinase Required for Normal Development and Chilling Responses. Front. Plant Sci. 2022, 13, 851960. [Google Scholar] [CrossRef]
- Przybylska, A.; Wieczorek, P.; Obrępalska-Stęplowska, A. Meloidogyne arenaria Candidate Effector MaMsp4 Interacts with Maize (Zea mays L.) Proteins Involved in Host Defense Response and Cell Wall Modifications. Plant Soil 2023, 491, 501–523. [Google Scholar] [CrossRef]
- Fang, Y.; Jiang, J.; Ding, H.; Li, X.; Xie, X. Phospholipase C: Diverse Functions in Plant Biotic Stress Resistance and Fungal Pathogenicity. Mol. Plant Pathol. 2023, 24, 1192–1202. [Google Scholar] [CrossRef]
- Lv, S.; Tai, F.; Guo, J.; Jiang, P.; Lin, K.; Wang, D.; Zhang, X.; Li, Y. Phosphatidylserine Synthase from Salicornia europaea Is Involved in Plant Salt Tolerance by Regulating Plasma Membrane Stability. Plant Cell Physiol. 2021, 62, 66–79. [Google Scholar] [CrossRef] [PubMed]
- Lin, M.Z.; Bi, Y.H.; Li, S.Q.; Xie, J.H.; Zhou, Z.G. The Enzyme Encoded by Myrmecia incisa, a Green Microalga, Phospholipase A2 Gene Preferentially Hydrolyzes Arachidonic Acid at the sn-2 Position of Phosphatidylcholine. Plant Physiol. Bioch. 2024, 213, 108806. [Google Scholar] [CrossRef]
- Dang, D.T.T.; Nguyen, L.T.; Tran, A.T.; Tran, T.T.T.; Tran, T.A.; Vo Kieu, T.X.; Jeon, J.S.; Van, V.T.; Kim, J.Y.; Nguyen, N.P.; et al. A Novel Glycerophosphodiester Phosphodiesterase 13 Is Involved in the Phosphate Starvation-Induced Phospholipid Degradation in Rice. Plant Physiol. Bioch. 2025, 228, 110230. [Google Scholar] [CrossRef]
- Bannenberg, G.; Martínez, M.; Rodríguez, M.J.; López, M.A.; de León, I.P.; Hamberg, M.; Castresana, C. Functional Analysis of α-DOX2, an Activeα-Dioxygenase Critical for Normal Development in Tomato Plants. Plant Physiol. 2009, 151, 1421–1432. [Google Scholar] [CrossRef]
- Xin, Z.; Chen, S.; Ge, L.; Li, X.; Sun, X. The Involvement of a Herbivore-Induced Acyl-CoA Oxidase Gene, CsACX1, in the Synthesis of Jasmonic Acid and Its Expression in Flower Opening in Tea Plant (Camellia sinensis). Plant Physiol. Bioch. 2019, 135, 132–140. [Google Scholar] [CrossRef]
- Xu, L.; Zhao, H.; Ruan, W.; Deng, M.; Wang, F.; Peng, J.; Luo, J.; Chen, Z.; Yi, K. ABNORMAL INFLORESCENCE MERISTEM1 Functions in Salicylic Acid Biosynthesis to Maintain Proper Reactive Oxygen Species Levels for Root Meristem Activity in Rice. Plant Cell 2017, 29, 560–574. [Google Scholar] [CrossRef]
- Cohen-Hoch, D.; Chen, T.; Sharabi, L.; Dezorella, N.; Itkin, M.; Feiguelman, G.; Malitsky, S.; Fluhr, R. Osmotic Stress in Roots Drives Lipoxygenase-Dependent Plastid Remodeling through Singlet Oxygen Production. Plant Physiol. 2025, 197, kiae589. [Google Scholar] [CrossRef] [PubMed]
- Newman, J.W.; Morisseau, C.; Hammock, B.D. Epoxide Hydrolases: Their Roles and Interactions with Lipid Metabolism. Prog. Lipid Res. 2005, 44, 1–51. [Google Scholar] [CrossRef]
- Sterckeman, T.; Thomine, S. Mechanisms of Cadmium Accumulation in Plants. Crit. Rev. Plant Sci. 2020, 39, 322–359. [Google Scholar] [CrossRef]










Disclaimer/Publisher’s Note: The statements, opinions and data contained in all publications are solely those of the individual author(s) and contributor(s) and not of MDPI and/or the editor(s). MDPI and/or the editor(s) disclaim responsibility for any injury to people or property resulting from any ideas, methods, instructions or products referred to in the content. |
© 2026 by the authors. Licensee MDPI, Basel, Switzerland. This article is an open access article distributed under the terms and conditions of the Creative Commons Attribution (CC BY) license.
Share and Cite
Yin, J.; Sun, J.; Wan, M.; Li, B.; Liu, H.; Yin, R.; Ning, W. Integrated Physiological, Transcriptomic and Metabolomic Analyses Provide Insights into the Adaptive Mechanism of Salix viminalis Roots in Response to Cadmium Stress. Plants 2026, 15, 1116. https://doi.org/10.3390/plants15071116
Yin J, Sun J, Wan M, Li B, Liu H, Yin R, Ning W. Integrated Physiological, Transcriptomic and Metabolomic Analyses Provide Insights into the Adaptive Mechanism of Salix viminalis Roots in Response to Cadmium Stress. Plants. 2026; 15(7):1116. https://doi.org/10.3390/plants15071116
Chicago/Turabian StyleYin, Jiahui, Jingyi Sun, Mengyao Wan, Baizhou Li, Hang Liu, Rui Yin, and Wei Ning. 2026. "Integrated Physiological, Transcriptomic and Metabolomic Analyses Provide Insights into the Adaptive Mechanism of Salix viminalis Roots in Response to Cadmium Stress" Plants 15, no. 7: 1116. https://doi.org/10.3390/plants15071116
APA StyleYin, J., Sun, J., Wan, M., Li, B., Liu, H., Yin, R., & Ning, W. (2026). Integrated Physiological, Transcriptomic and Metabolomic Analyses Provide Insights into the Adaptive Mechanism of Salix viminalis Roots in Response to Cadmium Stress. Plants, 15(7), 1116. https://doi.org/10.3390/plants15071116

